湿式电除尘器
- 格式:docx
- 大小:1.19 MB
- 文档页数:6
湿式电除尘器技术操作规程
《湿式电除尘器技术操作规程》
一、工作原理
湿式电除尘器是一种利用水膜湿化粉尘的电子技术,通过高压电场作用下,粉尘带电后被水膜吸附,并被冲走的除尘设备。
二、操作步骤
1. 准备工作
(1)检查设备是否完好,是否有异常情况。
(2)确认工作区域内的电源、水源和通风设施是否正常。
(3)检查操作人员是否有相关防护用品,如手套、护目镜等。
2. 启动设备
(1)打开设备的电源开关。
(2)调整设备的参数,根据需要设置合适的电场强度和水膜
厚度。
3. 操作流程
(1)将带电的粉尘通过输送设备送入湿式电除尘器内。
(2)粉尘经过高压电场的作用后,会被水膜吸附,并被冲走。
(3)检查设备运行情况,保持设备稳定运行。
4. 关闭设备
(1)停止送入带电粉尘。
(2)关闭设备的电源开关。
(3)清理设备内的水膜和残留粉尘。
三、注意事项
1. 操作时必须佩戴防护用品,严格遵守操作规程。
2. 定期检查设备的运行情况,发现异常情况及时处理。
3. 禁止在设备运行时随意触摸设备。
四、设备维护
1. 定期清洁设备内的水膜和残留粉尘。
2. 检查设备的电源线路是否安全可靠。
3. 定期对设备进行保养和维修。
通过严格遵守《湿式电除尘器技术操作规程》,可以更好地确保设备的安全运行,并有效地提高粉尘的去除效率,保护环境和人员健康。
湿式电除尘器优缺点及运行注意事项1、湿式电除尘器的概念湿式电除尘器是我国最近几年研发出的一种设备,用来消除空气中存在的微颗粒等等对人体有害的物质,简单来讲就是,湿式电除尘器能够净化大气中的污染气体,经过荷电之后,将空气中的有害物质进行收集,最后进行清理,保证空气的质量,为人身的安全建立一份保障。
湿式电除尘器根据结构形式大致分为两类:一种是耐腐蚀性较好的导电材料用作集尘极,第二种是通过喷水形成导电水膜而形成的非导电金属材料做成的集尘极。
根据废气的流向可分为横流式湿式电除尘器以及纵流式湿式电除尘器,正常情况下来讲,纵向湿式电除尘器比横式的效率要高很多。
除尘器的集尘极板上的有害物质,可以使用清水冲洗,使用的水量较少,而且比较方便,在一定程度上节约了水资源,并且湿式除尘器相比于干式除尘器,避免了灰尘重新飞入空气当中,再次污染大气。
1.2湿式电除尘器的原理以及特点⑴原理湿式电除尘器的原理和干式吸尘器有着异曲同工之处,都是利用高压吸收灰尘,但是干式电除尘器主要处理含水分量较低的有害气体,湿式电除尘器和与干式电除尘器的收尘原理相同,都是靠高压电晕放电使得粉尘荷电,荷电后的粉尘在电场力的作用下到达集尘板管。
干式电除尘器主要处理含水很低的干气体,湿式电除尘器则主要进行含水量较高的有害气体。
(2)特点湿式电除尘器运作的效率高,简单易操作,不会使灰尘再次流入到空气中形成二次污染,且易清洗,耗能较小,只需耗费一点点的电力能源,便可以进行除尘。
尤其适用在各个电厂与工厂之中,这些厂房中存在着大量的工业废气,需要湿式电除尘器的存在。
i1Γ^中青林集团I400∙001-0≡2.1湿式电除尘器的优点(1)在使用湿式电除尘器的时,使用相同的能源,效率能够高于干式电除尘器一倍。
⑵湿式除尘器除尘能够适用于其他任何的除尘器,甚至能够胜任其他除尘器所不能做到的条件。
湿式除尘器对净化高比阻、高湿、高温、易燃易爆的含尘气体具有较高的废气处理效率。
湿式电除尘器原理
湿式电除尘器是一种非常有效的除尘设备,常用于处理含灰量较大的废气,也常常用于处理烟尘、粉尘等较细的有害物质。
这种设备采用了最新的电除尘技术,能够有效地除去高灰尘环境中的颗粒物。
湿式电除尘器是一种结构紧凑,体积小的设备,其原理是将高灰尘废气中的颗粒物与水分子进行反应,从而除去废气中的有害物质。
设备的内部首先穿过一个湿润的气流,形成一层水膜,将有害物质吸附在水表面。
然后,再使用一个自动电场,收集粒子与水混合物上的颗粒物,使其为水混合物分离出来,从而达到净化废气的目的。
湿式电除尘器具有很高的净化效率,由于其采用了特殊的水膜湿润技术,能够有效地净化出高质量的废气。
另外,它还具有节能效果,因为废气的温度可以通过水的冷却效果降低,从而降低能耗。
另外,它的运行费用较低,因为它采用了节能技术,可以大大减少能耗,从而减少运行成本。
湿式电除尘器的维护成本也非常低,因为它采用的是自动控制,可以保证它的高性能,同时也可以有效降低维护成本。
此外,它采用的电除尘技术,操作简单,可以有效避免由操作不当造成的污染和损坏,提高安全性。
综上所述,湿式电除尘器是一种具有广泛应用前景的除尘设备,它具有净化效率高、节能性好、维护成本低,以及操作简单等优势,能够满足各种高灰尘废气处理的需要。
- 1 -。
湿式电除尘器原理湿式电除尘器是一种高效的空气污染物净化设备,其原理是利用电场作用使颗粒物带电,并将其集聚到水滴表面,然后经过水洗沉积到下部的水槽中,达到净化空气的目的。
在污染治理方面,湿式电除尘器被广泛应用于发电厂、电子厂、化工厂等工业领域。
湿式电除尘器的工作原理湿式电除尘器的工作原理可以分为两步:把颗粒物带电和将颗粒物集聚到水滴表面。
把颗粒物带电湿式电除尘器通过电极板和喷雾装置将高压电场与水雾合成一体,形成由多个二次电场构成的电场雾化区域。
当气流中的颗粒物经过电场雾化区时,由于电场强度的作用,颗粒物受到电场力的作用而被带电,并且在电场中向电极板向集聚,形成集中带电区和集中未带电区。
将颗粒物集聚到水滴表面带电的颗粒物被集聚到水滴表面,形成微小的雾滴。
随着雾滴逐渐向下沉降到水槽中,颗粒物会在水中被过滤,达到去除颗粒物的目的。
由于水的高δ值(即电导率,与水中离子含量相关),所以水滴能够很好地导电,从而在水滴表面形成一层“电壳”,将电荷集合在表面,防止漏电。
湿式电除尘器的优点湿式电除尘器有以下几个优点:高净化效率湿式电除尘器可对各种微小粒子进行高效净化,能有效净化细微颗粒,不会出现二次污染的情况。
低能耗湿式电除尘器的动力耗费少,设备的电能消耗低,设备运行成本低。
环保安全湿式电除尘器是一种环保安全的净化设备,使用过程中不会产生有毒有害物质,完全符合国家的环保要求。
安装维护简便湿式电除尘器的安装操作简单,设备的维护和保养也非常方便。
设备的故障率低,更容易得到维护。
结论综上所述,湿式电除尘器是一种高效的空气净化设备,其原理是利用电场对颗粒物进行带电,再通过水滴的作用进行集聚和过滤,从而达到空气净化的目的。
在工业生产中,湿式电除尘器可以有效减少空气中的粉尘和颗粒物,保护人民的生命和健康。
湿式电除尘器工作原理及运行维护
1.含尘气体进入进气管道,通过风机或风机组进入除尘器。
2.进入除尘器后,含尘气体通过喷淋系统进行湿化处理。
喷淋系统通过将水喷洒到含尘气体中,使粉尘与水接触,形成湿润的颗粒状物质。
3.湿化后的含尘气体进入电场区域,电场区域通常由带电电极和接地电极组成。
带电电极上施加高压直流电,形成强电场,吸引粉尘颗粒。
4.粉尘颗粒在电场力的作用下,被带电电极吸附,从而与含尘气体分离。
粉尘颗粒在电极上形成一层积尘层,并在重力的作用下滴入水槽中。
5.除尘后的气体通过出气管道排放到大气中,经过处理后的气体含尘量大幅降低,达到环境排放标准。
6.积尘水通过排水系统排出,经处理后可回收利用。
1.定期检查喷淋系统的工作状态,确保喷嘴通畅,喷雾均匀。
如需更换喷嘴或清洗喷嘴,应及时进行。
2.定期检查电场区域的工作状态,清理积尘层,保证电极表面的平整和清洁。
3.定期清洗水槽和排水系统,防止堵塞,确保积尘水的顺利排出。
4.经常监测电除尘器的工作压差和处理效果,如发现异常应及时进行故障排查和修复,确保设备正常运行。
5.定期检查电源系统的工作状态,保证电压、电流和频率的稳定,防止设备损坏。
6.定期维护风机或风机组,保持其正常的工作状态,防止设备故障。
总之,湿式电除尘器通过湿化和电场分离的工艺,能够高效地除尘,保护环境。
通过合理的运行维护,可以延长设备的使用寿命,提高除尘效率。
同时,对于湿式电除尘器的运行维护,还需要根据具体设备的工作要求和生产情况进行相应的调整和优化。
湿式除尘器: 湿式除尘器的类型湿式除尘器,是利用水膜或油膜将含尘气体中的尘粒捕集下来,达到净化气体的效果。
与干式除尘器相比,湿式除尘器的净化效率更高,对于高浓度、超细粒、易给人体健康带来影响的颗粒物质净化效果尤为显著,因此在工业生产中得到了广泛的应用。
湿式除尘器按照其工作原理和结构形式的不同,可以分为如下类型:1. 喷雾除尘器喷雾除尘器又称为喷淋除尘器,主要是利用喷雾液方向改变和颗粒的分离来完成除尘过程。
喷雾除尘器适用于粉尘较大、粒径较粗的颗粒物质净化,如煤、矿粉、铁锈等。
喷雾除尘器的结构比较简单,适用范围较广,但由于其喷雾效果与气体速度和流量、液滴质量等多个因素有关,因此需要严格的喷淋参数控制,才能得到较高的净化效率。
2. 湿式电除尘器湿式电除尘器主要是利用电场作用和湿化效应,在高速气体冲刷下完成除尘过程。
湿式电除尘器广泛应用于钢铁、电力、冶金、化工等大型企业的鼓风机、排气机、工业炉、烟囱等设备的排放气体净化。
因为湿式电除尘器具有除尘效率高、洁净性好、低压降、阻力小、易于维护等优点,所以得到了广泛应用。
3. 离心式除尘器离心式除尘器是一种以离心力作用为主的除尘设备,它通过利用气流的旋转作用将粉尘从气流中分离出来,达到净化的效果。
离心式除尘器可以分为单级离心式除尘器和多级离心式除尘器两种类型。
单级离心式除尘器适用于处理颗粒粒径较大、颗粒浓度较低的气体,而多级离心式除尘器则可以适用于高浓度、大型颗粒物质的净化,如水泥工业炉排放气体、锅炉烟气净化等。
4. 管式湿式除尘器管式湿式除尘器主要是将含尘气体通入一个具有旋转管壁的装置中,通过旋转装置的作用将气体中的粉尘颗粒与水膜接触,达到净化效果。
管式湿式除尘器适用于高浓度、飘散性强、易形成顺风扩散现象的颗粒物质净化。
综上所述,湿式除尘器具有除尘效率高、净化效果好、易于维护等优点,在工业生产中得到了广泛的应用。
但是由于湿式除尘器涉及到水的使用、处理、回收等问题,因此需要在使用中加强管控,提高水的利用率和循环利用率,以最大限度地减少水资源浪费和环境污染。
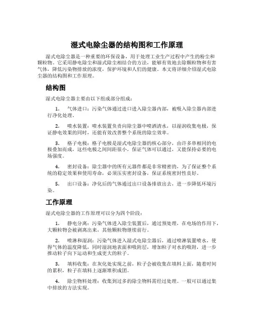
湿式电除尘器的结构图和工作原理湿式电除尘器是一种重要的环保设备,用于处理工业生产过程中产生的粉尘和颗粒物。
它采用静电除尘和湿式除尘相结合的方法,能够有效地去除颗粒物和有害气体,降低污染物排放的浓度,保护环境和人们的健康。
本文将详细介绍湿式电除尘器的结构图和工作原理。
结构图湿式电除尘器主要由以下组成部分组成:1.气体进口:污染气体通过进口进入除尘器内部,被吸入除尘器内部进行净化处理。
2.喷水装置:喷水装置负责向除尘器中喷洒清水,以湿润收集电极,保证静电效果的同时,还能有效改善整个系统的除尘效率。
3.格子电极:格子电极是湿式电除尘器的核心部分,由许多串相同的电极叠加而成,这些电极之间间距很小,保证气体可以通过,又能保持必要的电场强度。
4.密封设备:除尘器中的所有元器件都是非常精密的,为了保证整个系统的稳定效果和使用寿命,必须压实密封设备,保证系统密封性良好。
5.出口设备:净化后的气体通过出口设备排放出去,进一步降低环境污染。
工作原理湿式电除尘器的工作原理可以分为四个阶段:1.静电分离:污染气体进入除尘装置后,通过预处理,在电场的作用下,大颗粒物会被剥离出来,其他颗粒物继续前行。
2.喷淋和湿润:污染气体进入湿式电除尘器后,通过喷淋装置喷水,使得气体的温度降低,同时湿润地表面和吸附层,增加粒子对水的吸附,进一步推动粒子向下运动和生成更大的粒子。
3.填料收集:在灰化处实现之前,粒子会被收集在填料上面,随着时间的累积,粒子在填料上逐渐堆积成团。
4.除尘物料处理:收集到过多的除尘物料需经过处理。
一般可以通过集中排放的方法实现。
综上所述,湿式电除尘器既有静电除尘的特点,又有湿式除尘的优势,能够有效降低颗粒物和有害气体的浓度,是一种环保和经济性较高的治理设备。
工艺方法——湿式电除尘器技术工艺简介一、工作原理湿式电除尘器的工作原理与电除尘器基本相似,在高压直流电源的作用下,电场阴、阳极之间形成非均匀的高压电场,电晕线周围产生电晕区,电晕区中的空气发生电离,从而产生大量的负离子。
烟气进入湿式电除尘器内,粉尘粒子与负离子相碰撞而荷电,带电粒子在高压电场力的作用下,向收尘极运动并沉积在阳极管内壁上释放电荷。
大量雾滴在阳光的照射之下直接衍生成了液膜,并在重力的作用下又重新地进行了集液槽集中处理,只有这样,烟气中雾滴和尘粒才能够被净化。
当阳极管内壁的粉尘堆积到一定厚度时,开启喷淋系统对电场阴、阳极进行水冲洗,恢复电场的除尘性能。
但是湿式电除尘器运行温度在烟气的露点以下,内部烟气、液体具有强烈的腐蚀性,因此,在选材时必须考虑采用抗腐蚀性能强的材料,以保证湿式电除尘器正常运行和使用寿命。
二、国内发展近年来,随着我国环保要求的提高,在前端干式电除尘器和湿法脱硫组合无法满足排放要求的情况下,湿式电除尘器被大量地应用到锅炉尾气的治理工艺中,出现了“脱硝+干式除尘器+湿法脱硫+湿式电除尘器”的烟气治理工艺。
在湿法脱硫后增加湿式电除尘器,在一定程度上解决了前端干式除尘器和湿法脱硫组合无法满足排放要求的问题。
根据湿式电除尘器阳极板形式存在极大差异,具体可以包括金属板式湿电、导电玻璃钢管式湿电等方面,而且这些湿电都需要用应用业绩来说话,也算是获得了一些运行经验。
其中,金属板式湿电和导电玻璃管式湿电应用业绩较多。
2013年,在燃煤电厂开始使用金属板式湿电并投运一段时间后,金属板式湿电的弱点逐渐暴露,而导电玻璃钢管式湿电由于形式多样、布置灵活、综合性能优异,迅速崛起,成为燃煤电厂主流的湿电形式。
三、结构和布置形式湿式电除尘器的结构与干式电除尘器相类似,均有相应的进出口喇叭、壳体、灰斗、电场阴阳极等基本的结构,其主要区别在于,干式除尘器采用机械振打清灰,而湿式除尘器采用水冲洗清灰。
金属板式湿电通常采用卧式,烟气水平进风水平出风;而导电玻璃钢管式湿电采用立式布置,烟气方向为上进下出或下进上出。
湿式电除尘器1. 简介湿式电除尘器(Wet Electrostatic Precipitator,简称WESP)是一种常用的空气污染控制设备,主要用于去除空气中的颗粒物和气态污染物。
它结合了湿式除尘器和电除尘器的优点,具有高效、稳定、可靠的特点。
本文将详细介绍湿式电除尘器的工作原理、结构组成、应用领域以及优点和局限性。
2. 工作原理湿式电除尘器利用电场作用和湿润条件下的离子化过程来捕集和去除空气中的污染物。
其工作原理如下:1.预处理: 将污染气流通过预处理装置,进行除尘和预冷处理,以提高湿式电除尘器的效果。
2.带电处理: 在湿式电除尘器的运行过程中,将污染气流与高压电场相接触,使气流中的颗粒物带上电荷。
3.湿润处理: 湿式电除尘器中注入水或添加湿润剂,使带电颗粒物与水分子发生碰撞,形成湿润的颗粒物。
4.沉降和集束: 湿润的颗粒物因重力作用而下降,同时在电场的作用下形成集束,便于后续的收集处理。
5.脱离处理: 收集到的湿润颗粒物通过脱离装置进行分离,得到较干燥的固体废物,可以进行后续处理或处置。
3. 结构组成湿式电除尘器由以下主要部件组成:1.进气口: 用于接收污染气流,经过预处理后将气流引入除尘区域。
2.喷淋装置: 通过喷淋系统向除尘区域提供水或湿润剂,以湿润带电的颗粒物。
3.电场区域: 由直流高压电极和接地电极组成,形成高压电场,使带电颗粒物受到电力作用。
4.沉降区域: 用于收集和沉降湿润的颗粒物,以便后续处理。
5.脱离装置: 用于脱离湿润颗粒物,得到较干燥的固体废物。
6.排放口: 将处理后的气体排放到环境中。
4. 应用领域湿式电除尘器广泛应用于各个工业领域中,特别是对于高浓度和大颗粒物的处理效果更加显著。
以下是湿式电除尘器的一些常见应用领域:1.火力发电厂: 对烟气中的灰尘、硫化物和氮化物进行去除,降低大气污染物排放。
2.冶金工业: 处理冶炼过程中产生的烟尘和有毒气体,减少对环境的影响。
3.化工厂: 去除化工生产过程中产生的颗粒物和有机气体,确保工作环境的清洁。
昆山湿式电除尘器工作原理
昆山湿式电除尘器是一种利用湿润的环境来进行除尘的设备。
其工作原理如下:
1. 湿润环境:湿式电除尘器通常设置有水雾喷淋装置,通过喷淋水或其他湿化剂,将除尘区域形成湿润环境。
这种湿润环境有助于在空气中悬浮的微小颗粒物质吸附在水滴或其他湿度较高的表面上,并将其从空气中去除。
2. 颗粒物捕获:湿式电除尘器的主要目标是捕获空气中的颗粒物。
当湿度较高时,悬浮在空气中的颗粒物会附着在水滴或其他湿润表面上。
这些颗粒物受到水滴的吸附效应,并在水滴形成的液滴中沉淀下来。
3. 去除:湿式电除尘器通常设有集尘板或集水槽,用于收集沉降在液滴中的颗粒物。
这些颗粒物被收集后,可以通过清洗或更换集尘板或清空集水槽来进行处理和去除。
4. 再利用:除尘后的湿润空气可以被再循环利用,从而减少水的消耗,并可降低环境中的湿度。
综上所述,昆山湿式电除尘器通过湿润的环境吸附和捕获空气中的颗粒物,然后通过收集和处理来实现除尘效果。
湿式静电除尘器工作原理
湿式静电除尘器(也称为湿式电除尘器或湿式电集尘器)工作原理如下:
1. 过程开始时,将带有静电的颗粒物进入湿式静电除尘器的空气流中。
2. 空气流首先通过一个水喷雾室,其中的喷雾捕捉和湿化了空气中的颗粒物。
3. 喷雾将空气中的颗粒物吸附到水滴上,使其变得重而沉向底部。
4. 它们与底部的沉淀池中的水接触,从而被完全分离出空气流。
5. 静电场被用于增强除尘效果。
在湿式静电除尘器中,使用静电产生器向水喷雾室的喷雾颗粒物带静电荷。
6. 在带有静电荷的水滴上附着的颗粒物,受到静电力和浓度极大增加的湿润表面的作用,更有效地吸附在水滴上。
7. 经过静电处理后的水滴再次汇入沉淀池,而空气则经过除尘器之前已经降低了颗粒物的浓度。
8. 清洗过的空气被释放到环境中,从而实现了除尘效果。
湿式静电除尘器的工作原理主要依赖于水喷雾和静电效应的结合,将颗粒物从空气中分离出来,有效地净化空气。
湿式电除尘器原理
湿式电除尘器原理
1、除尘原理:湿式电除尘器是利用冷凝原理,在除尘器内部造成低压环境,
空气中的悬浮颗粒无力维持在体积状态,沉积在冷凝元件表面。
2、湿式电除尘器由容积式主机、热电偶、真空测试装置、空气滤清器、安全阀、集尘器、冷凝元件和液位传感器等部件组成。
3、冷凝原理:当空气经过冷凝元件时,高温高湿空气由高温减转为低温湿空气,此过程具有冷凝作用,有效降低空气温度,由于温升速率发生变化时的体稳定静恒定律,降低空气温度可降低其表面张力,使悬浮颗粒与冷凝表面紧密结合,因而除尘。
4、除尘效果:粒径大于10微米的颗粒的分离率可达99.99%以上,粒径小于
10um的分离率可达99%,处理空气量可达500,00m³/h,除尘量可达6.5g/Nm³,
污染物负荷可达180mg/Nm³.
5、维护:湿式电除尘器需要每月更换一次滤袋,每六个月进行一次清洗维护,以确保设备的持续使用性。
6、优点:湿式电除尘器在高效除尘性能以及安装维护简易性上非常优秀,适
用于污染物负荷较大的除尘工作。
湿式电除尘器的原理及应用1. 湿式电除尘器的原理湿式电除尘器是一种常用的环保设备,用于去除工业废气中的颗粒物和污染物。
它采用了湿式除尘和静电除尘的结合原理,具有高效除尘、低能耗、操作维护方便等优点。
1.1 湿式除尘原理湿式除尘是通过将废气与液滴相接触,利用液滴的冲击、吸附和化学中和作用,使颗粒物和污染物附着在液滴表面,最终沉降下来。
主要原理包括:•冲击作用:废气中的颗粒物与液滴相接触时,由于液滴的冲击力,颗粒物受到冲击而落下。
•吸附作用:废气中的颗粒物与液滴相接触时,由于液滴表面的吸附力,颗粒物附着在液滴表面。
•化学中和作用:废气中的污染物与液滴中的化学试剂发生反应,形成不溶于水的沉淀物,从而使污染物去除。
1.2 静电除尘原理静电除尘是通过电场作用将颗粒物带电,并利用电场力将其引导到集尘板上,实现颗粒物的分离。
主要原理包括:•电离作用:废气中的颗粒物经过电离器时,带电负载的大气离子与颗粒物碰撞,使其带上正电荷或负电荷。
•集尘作用:带电的颗粒物在电场的作用下,受到电场力的驱动,沿着电场线的方向移动,并最终被集尘板捕捉。
2. 湿式电除尘器的应用湿式电除尘器广泛应用于各个行业的废气处理中,特别是对含有大量细小颗粒物和污染物的废气具有较好的处理效果。
以下是湿式电除尘器的几个主要应用领域:2.1 火力发电行业在火力发电过程中,燃烧产生的废气中含有大量的颗粒物和污染物,如烟尘、SO2等。
湿式电除尘器可以高效地去除这些颗粒物和污染物,提高烟气的洁净度,减少对环境的污染。
2.2 钢铁冶炼行业钢铁冶炼过程中,高炉煤气中含有大量的烟尘和有害气体。
湿式电除尘器可以有效地去除这些颗粒物和有害气体,保护环境和工人的健康。
2.3 汽车制造行业汽车制造过程中产生的废气中含有挥发性有机物和颗粒物。
湿式电除尘器可以高效去除这些有害物质,减少对空气的污染,为汽车制造行业的环保目标做出贡献。
2.4 化工行业化工行业中的许多工艺都会产生大量的废气,其中包括颗粒物和有害气体。
湿电除尘器湿式电除尘器是一种用来处理含微量粉尘和微颗粒的新除尘设备,主要用来除去含湿气体中的尘、酸雾、水滴、气溶胶、臭味、PM2.5等有害物质,是治理大气粉尘污染的理想设备。
湿式电除尘器通常简称WESP,与干式电除尘器的除尘基本原理相同,要经历荷电、收集和清灰三个阶段。
基本信息中文名:湿式电除尘器外文名: WESP电场结构:板式、管式阶段:荷电、收集和清灰等作用:治理大气粉尘污染安装方式:卧式、立式结构及分类湿式电除尘器主要有两种结构形式,一种是使用耐腐蚀导电材料(可以为导电性能优良的的非金属材料或具有耐腐蚀特性的金属材料)做集尘极,另一种是用通过喷水或溢流水形成导电水膜,利用不导电的非金属材料做集尘极。
湿式电除尘器还可根据废气流向分为横流式(卧式)和竖流式(立式),横流式多为板式结构,气体流向为水平方向进出,结构类似干式电除尘器;竖流式多为管式结构,气体流向为垂直方向进出。
一般来讲,同等通气截面积情况下竖流式湿式电除尘器效率为横流式的2倍。
沉集在极板上的粉尘可以通过水将其冲洗下来。
湿式清灰可以避免已捕集粉尘的再飞扬,达到很高的除尘效率。
因无振打装置,运行也较可靠。
采用喷水或溢流水等方式使集尘极表面形成导电膜的装置存在着腐蚀、污泥和污水的处理问题,仅在气体含尘浓度较低、要求除尘效率较高时才采用;使用耐腐蚀导电材料做集尘极的湿式电除尘器不需要长期喷水或溢流水,只根据系统运行状况定期进行冲洗,仅消耗极少量的水,该部分水可回收循环利用,收尘系统基本无二次污染。
收尘原理湿式电除尘器和与干式电除尘器的收尘原理相同,都是靠高压电晕放电使得粉尘荷电,荷电后的粉尘在电场力的作用下到达集尘板/管。
干式电收尘器主要处理含水很低的干气体,湿式电除尘器主要处理含水较高乃至饱和的湿气体。
在对集尘板/管上捕集到的粉尘清除方式上WESP与DESP有较大区别,干式电除尘器一般采用机械振打或声波清灰等方式清除电极上的积灰,而湿式电除尘器则采用定期冲洗的方式,使粉尘随着冲刷液的流动而清除。
湿式电除尘器操作规程1. 前言湿式电除尘器是一种常用的工业除尘设备。
本文档旨在规范湿式电除尘器的使用,保证其工作效果和安全性。
2. 设备介绍湿式电除尘器是一种使用高压电场对工业废气进行除尘处理的设备。
其最大特点是将废气与水混合,在高压电场作用下,将废气中的颗粒状污染物在水的作用下附着到电极板上,经沉积、排走而达到除尘的目的。
3. 操作流程1.开机前需要检查水循环系统是否正常运行,水箱水位是否到位。
2.检查高压电源是否正常。
若出现故障,需要立即停机维修。
3.开机前,需要确保水够,调整出水和进水的流量,保证水质清洁,流量稳定。
4.开机后,观察湿式电除尘器的工作情况,确保设备正常运行。
5.不得在开机状态下开启污水阀门,否则将影响设备的稳定性。
6.场地内要保持清洁,避免灰尘等杂物进入设备,影响设备的正常运行。
7.操作结束后,需要关闭高压电源,关闭水门,及时清洗设备内部和外部,并做好安全措施。
4. 操作注意事项1.湿式电除尘器使用前,需查看水箱水位是否在合适范围内,若水位较低应及时加水,以避免影响设备的正常运行。
2.操作人员应该定期检查高压电源的接地是否正常,确保设备不会存在漏电等危险。
3.操作人员应该注意个人安全,禁止在湿式电除尘器开机状态下触摸设备,避免发生人身伤害。
4.开启污水阀门的操作须在设备停机状态下进行,不得在开机状态下操作。
5.操作人员应注意设备的维护保养,定期清洗设备,确保设备的正常运行。
5. 维护保养1.湿式电除尘器应定期进行内部外部的清洗。
内部应每半年清洗一次,外部则需要根据实际情况进行定期清洗。
2.维护保养操作人员应做好个人防护措施,避免操作中的意外事故。
3.为了确保设备的正常运行,维护保养过程中需要注意检查设备的各个部件,如电极板、水泵、进水口、出水口等,发现问题及时进行维修或更换。
6. 故障处理在使用中如果出现故障,应立即停机,并按照以下步骤进行处理:1.如出现漏电或其他安全隐患,应立即停机,并报告相关人员。
湿式电除尘器(WESP)原理
湿式电除尘器是在克服喷水除尘器和静电除尘器弊端的基础上发展起来的,它的工作原理与普通的除尘器一样,主要涉及了悬浮粒子荷电、带电粒子在电场里迁移和捕集,以及将捕集物从集尘器表面清除这三个基本过程。
该过程大致为:通过进气口和气流分布系统将含尘煤气输送到除尘器电场中,而水则在喷嘴的作用下呈雾状喷入,其中喷嘴同时配置在进气口和电场的上方。
在除尘器的入口部分,含尘煤气中的粉尘会与水雾相碰撞,并以颗粒的形式落入到灰斗中。
在电场区中,荷电水滴由于其电性在电场力的作用下会被集尘极捕获落在集尘极板上,而煤气中的粉尘在被荷电的水滴润湿后也会带上电性,故其也会落在集尘极板上,而在集尘极捕获到足够多的水滴后则会在集尘极板上形成水膜,故被捕获的粉尘先通过
水膜的流动流入灰斗中,然后再通过灰斗排入沉淀池中。
如图1所示湿式电除尘过程,金属放电极在直流高电压的作用下,将其周围气体电离,粉尘在电场中荷电并在电场力的作用下向集尘极运动,当运动到集尘极表面时。
随液体膜流下而被除去。
因此,WESP运行的三个阶段与干式ESP相同——荷电、收集和清灰。
然而,与振打清灰不同的是,WESP采用的是液体冲洗集尘极表面来进行清灰。
图1 湿式电除尘器示意图
3 湿式电除尘工艺简介 3.1 湿式电除尘器WESP从结构上可分为两种基本型式,即管式和板式(如图2)。
其中管式WESP只有垂直方向烟气流(上升流或下降流),而板式WESP 设计既可以采用水平烟气流也可采用垂直烟气流。
总的来说,管式WESP比板式WESP效率更高且由于外形简单而占用更少的空间,成为湿式电除尘技术研究应用的趋势。
图2 湿式电除尘器两种基本结构型式
两种WESP的其它不同点在于:(1) 对于给定的除尘效率,电极长度相同的前提下,管式WESP所允许的烟气流速是板式WESP的两倍;(2) 对于给定的除尘效率,管式WESP的局部干燥区比板式WESP要小。
管式WESP既可设计为垂直向上烟气流也可设计为垂直向下烟气流。
在垂直向上烟气流、管式WESP中,烟气从底部进入电除尘器并向上流动,冲洗喷嘴即可置于装置底部并向上喷淋,也可在电场上方设置向下喷淋的喷嘴。
在垂直向下烟气流设计中,烟气从顶部进入WESP中并向下流动,喷嘴置于顶部并向下喷淋,方向与烟气流同向。
在某些场合,向下烟气流设计会使连接烟道的使用最少化,但它需要在烟气进入烟囱之前设置一台机械式除雾器来捕获随烟气携带出来的水雾。
相反地,一台向上烟气流、管式WESP具有捕获亚微米液滴的能力,因而可作为一台性能优良的除雾器而不再需要增设任何机械式除雾器。
3.2 湿式电除尘器工艺应用湿式电除尘作为烟气亚微离子、酸雾、二次粒子等污染物处理的把关工艺,通常与其他处理工艺结合运用。
例如,新型烟气治理岛工艺流程中湿式电除尘器(WESP)就有3种工艺布置形式:工艺流程(一):由脱硝、电除尘器、湿法脱硫、湿式电除尘器组成,烟气从湿式电除尘器后进入烟囱,如图3所示。
图3 新型烟气治理岛(湿式电除尘器)工艺流程(一)
工艺流程(二):由脱硝系统、低温省煤器余热利用装置+低低温电除尘器、湿法脱硫系统、湿式电除尘器组成,烟气经湿式电除尘器后进入烟囱排放,如图4所示。
图4 新型烟气治理岛(湿式电除尘器)工艺流程(二)
工艺流程(三):由脱硝、MGGH+低低温电除尘器、湿法脱硫、湿式电除尘器、MGGH 组成,烟气由MGG升温后进入烟囱,如图5所示。
图5 新型烟气治理岛(湿式电除尘器)工艺流程(三)
技术原理
湿式电除尘器与干式电除尘器工作原理相同,都是向电场空间输送直流负高压,通过空间气体电离,烟气中粉尘颗粒和雾滴颗粒荷电后在电场力的作用下,移动到收尘极板(集电极),从而被收集在收尘极表面。
干式电除尘器利用振打清灰方式将收集到的粉尘震落到灰斗中,而湿式电除尘器则是通过收集烟气中的雾滴颗粒,在收尘极表面形成溢流而将粉尘冲洗到灰斗(水灰斗)中。
湿式电除尘器与干式电除尘器最大的不同,在于烟气工质的差异,干式电除尘器烟气为干烟气,烟气温度较高,烟气中基本不含雾滴。
而湿式电除尘器为湿饱和烟气,烟气温度较低,烟气中含有大量的雾滴。
湿式电除尘器通常设置在湿法脱硫装置后,脱硫后饱和烟气中携带大量水滴,在通过高压电场时被捕获,能够减小石膏雨形成的几率。
同时对于收集微细颗粒物PM2.5、酸雾等有较好的效果,烟尘排放浓度可以达到≤10毫克/立方米。
湿式电除尘器介绍
一、背景
目前的电除尘器通过增加电场、电袋复合、旋转电极等改造方式,基本都能使除尘器出口烟尘含量降低到30mg/Nm3,有的地方标准甚至为20mg/Nm3,满足烟尘排放标准。
但是除尘器现在已经不是烟气处理的最后一级装置,烟气经除尘后需要脱硫,然后进入烟囱。
世界上85%以上的烟气脱硫采用湿法脱硫,湿法脱硫后烟气由于含有微细粉尘、SO3酸雾、石膏颗粒、氨气溶胶、重金属汞、雾滴等,烟囱出口
的含尘量一般都高于50mg/Nm3,有的甚至更高到100mg/Nm3。
同时烟气中含有大量的水雾,加剧了对烟囱的腐蚀,并造成一定程度的视觉污染,水耗上升。
二、技术原理
湿式电除尘器和与传统干式电除尘器的收尘原理基本相同,都是靠高压电晕放电使得粉尘荷电,
荷电后的粉尘在电场力的作用下到达
到收尘板或收尘管。
在燃煤锅炉或其它燃煤场合,干式电收尘器为了避免低温腐蚀,一般布置在烟气温度大于90-100℃的区域,主要处理含水很低的干气体。
湿式电除尘器为了脱除脱硫后烟气中粉尘、夹带石膏及细微水雾滴,主要处理含水较高乃至饱和的湿气体。
当带有细微颗粒、水雾滴的湿烟气进入湿式静电除雾器电场后,由于在湿式静电除雾器的电晕极线上施加了足够高的直流电压,从电晕极发射出大量向收尘极高速运动的电子。
在电场力、荷电水雾的碰撞拦截、吸附凝并,共同对粉尘粒子起捕集作用,最终粉尘粒子在电场力的驱动下到达收尘极而被捕集。
水在收尘极上形成连续的水膜,将捕获的粉尘冲刷到灰斗中随水排出。
在对收尘板或收尘管上捕集到的粉尘清除方式上WESP与DESP有较大区别,干式电除尘器一般采用机械振打或声波清灰等方式清除电极上的积灰,而湿式电除尘器则采用定期冲洗的方式,使粉尘随着冲刷液的流动而清除。
三、湿式电除尘器主要组成
湿式静电除雾器(WESP)能有效解决脱硫后烟尘及水雾问题。
WESP主要由壳体、阳极装置、阴极装置、绝缘装置、冲洗系统及高压发生装置等组成。
1、壳体:壳体主要包括外壳及支撑结构。
外壳的主要作用是密封烟气,同时保持整个设备的外观美观整洁,根据脱硫烟气的特性及传统的脱硫吸收塔及烟道防腐形式,壳体采用碳钢衬玻璃鳞片耐腐蚀材料。
除尘器本体是个独立的设备,由于其体积较大,内部支撑结构
主要是维持其整体刚度及强度,同时支撑着阳极板及其它辅助设施。
2、集尘阳极板:由于烟气具有强烈的腐蚀性,阳极板选用耐腐蚀的材料导电复合玻璃钢,其可适用于不同的腐蚀气体、除尘效果较好、耐温高、使用寿命长。
避免了其它材料如不锈钢耐腐蚀性能差、重量重;柔性布晃动导致其使用寿命短、晃动超出范围导致电压电流不稳定从而影响除尘效果等问题。
阳极采用蜂窝式。
3、放电阴极(电晕阴极线):阴极线采用耐腐蚀、放电效果好的阴极线,强度能承受冲洗时高速水流的冲刷、冲击的PbSb2合金材质,形式为芒刺线。
4、绝缘装置:防止绝缘箱内绝缘石英管结露爬电。
该技术对每一绝缘件均采用电加热方式,内外隔层中间保温、恒温控制,有效防止因积灰而产生的爬电击穿现象,并在每个绝缘子底部设置防尘罩,隔绝了粉尘进入。
同时,低负荷运行时采用适当的运行电流与电压,保证电除尘器在低负荷或调峰时能正常投运。
5、冲洗系统:
在脱硫过程中,烟气中的SO2脱除率高达95%以上,但SO3只去除
了30%左右。
剩余的SO3以气溶胶的形式随烟气排出。
脱硫后的机械
式除雾器主要针对大于40um的大液滴和颗粒,出口水雾一般可控制在75mg/m3左右,不能除去SO3和微尘等微细颗粒。
因此进入湿式电
除尘器的湿烟气含有大量SO3,且处于酸露点以下,其冷凝液会对湿
式电除尘器造成腐蚀。
另一方面,湿法脱硫对于粉尘的去除效率只有30-70%,同时自身还会夹带部分石膏浆液,这些未去除细微粉尘和石
膏浆液粘性较强,容易结垢。
设置间断冲洗或连续冲洗。
针对湿法脱硫后烟气易腐蚀和易结垢的特性,我公司的湿式电除尘器设置连续喷淋系统,减少SO3和石膏浆液在湿式电除尘器极板表
面的停留时间,减轻SO3对极板的腐蚀,缓解石膏浆液引起的结垢。
6、高压发生装置:高压控制柜通过调节高压发生器的输入电压,从而自动控制高压发生器的输出电压值和电流值,使湿式湿式静电除尘器能够适用于不同烟气工况。
四、湿式电除雾器的布置方式
从湿式除尘器本体来看,有立式结构和卧式结构。
立式结构采用下部进气,上部出气;或上部进气,下部出气。
卧式结构采用平进平出或上进平出。
从在整个脱硫系统放置的位置看,根据实际情况,可放置在脱硫塔上部,当放置在吸收塔顶时,采用圆形;当放置在吸收塔出口烟道时,采用矩形。