电气控制线路图
- 格式:doc
- 大小:223.00 KB
- 文档页数:10
各类电气控制接线图,非常全面!1.可控硅调速电路2.电磁调速电机控制图3.三相四线电度表互感器接线4.能耗制动5.顺序起动,逆序停止6.锅炉水位探测装置7.电机正反转控制电路8.电葫芦吊机电路9.单相漏电开关电路10.单相电机接线图11.带点动的正反转起动电路12.红外防盗报警器13.双电容单相电机接线图14.自动循环往复控制线路15.定子电路串电阻降压启动控制线16.按启动钮延时运行电路17.星形- 三角形启动控制线路18.单向反接制动的控制线路19.具有反接制动电阻的可逆运行反接制动的控制线路20.以时间原则控制的单向能耗制动线路21.以速度原则控制的单向能耗制动控制线路22.电动机可逆运行的能耗制动控制线路23.双速电动机改变极对数的原理24.双速电动机调速控制线路25.使用变频器的异步电动机可逆调速系统控制线路26.正确连接电器的触点27.线圈的连接28.继电器开关逻辑函数29.三相半波整流电路图30.三相全波整流电路图31.三相全波6脉冲整流原理图32.六相12脉冲整流原理图33.负载两端的电压在一个周期中,每个二极管只有三分这一的时候导通(导通角为120度)。
负载两端的电压为线电压。
34.直流调速原理功能图35.电动机接线一般常用三相交流电动机接线架上都引出6个接线柱,当电动机铭牌上标为Y形接法时,D6、D4、D5相连接,D1~D3接电源;为△形接法时,D6与D1连接,D4与D2连接,D5与D3连接,然后D1~D3接电源。
可参见图1所示连接方法连接。
36.三相吹风机接线有部分三相吹风机有6个接线端子,接线方法如图2所示。
采用△形接法应接入220V三相交流电源,采用Y形接法应接入380V 三相交流电源。
一般3英寸、3.5英寸、4英寸、4.5英寸的型号按此法接。
其他吹风机应按其铭牌上所标的接法连接。
37.单相电容运转电动机接线单相电动机接线方法很多,如果不按要求接线,就会有烧坏电动机的可能。
电气控制线路图的图形、文字符号及绘制原则电气控制线路是用导线将电动机、电器、仪表等元器件按一定的要求连接起来,并实现某种特定控制要求的电路。
为了表达生产机械电气控制系统的结构、原理等设计意图,便于电气系统的安装、调试、使用和维修,将电气控制系统中各电器元件及其连接线路用一定的图形表达出来,这就是电气控制系统图。
电气控制系统图一般有三种:电气原理图、电器布置图和电气安装接线图。
在图上用不同的图形符号来表示各种电器元件,用不同的文字符号来说明图形符号所代表的电器元件的基本名称、用途、主要特征及编号等。
按电气元器件的布置位置和实际接线,用规定的图形符号绘制的图形称做安装图。
安装图便于安装、检修和调试。
根据电路工作原理用规定的图形符号绘制的图形称做原理图。
原理图能够清楚地表明电路功能,便于分析系统的工作原理。
由于电气原理图具有结构简单,层次分明,适合应用于分析、研究电路的工作原理等优点,所以无论在设计部门还是生产现场都得到了广泛的应用。
各种图有其不同的用途和规定画法,应根据简明易懂的原则,采用国家标准统一规定的图形符号、文字符号和标准画法来绘制。
本节先简要介绍新国标中规定的有关电气技术方面常用的文字符号和图形符号,然后重点介绍电气原理图的绘制原则。
1 常用电气图形符号和文字符号电气原理图中电气元件的图形符号和文字符号必须符合国家标准规定。
国家标准化管理委员会是负责组织国家标准的制定、修订和管理的组织。
一般来说,国家标准是在参照国际电工委员会(IEC)和国际标准化组织(ISO)所颁布标准的基础上制定的。
近几年来,有关电气图形符号和文字符号的国家标准变化较大。
GB 4728--1984《电气简图用图形符号》更改较大,而GB 7159~1987《电气技术中的文字符号制定通则》早已废止。
现在和电气制图有关的主要国家标准有:(1)GB/T 4728:《电气简图用图形符号》;(2)GB/T 5465:《电气设备用图形符号》;(3)GB/T 20063:《简图用图形符号》;(4)GB/T 5094:《工业系统、装置与设备以及工业产品——结构原则与参照代号》;(5)GB/T 20939:《技术产品及技术产品文件结构原则字母代码——按项目用途和任务划分的主类和子类》;(6)GB/T 6988:《电气技术用文件的编制》。
1.单按钮控制电动机起停线路
常规电动机起动、停止需用两个按钮,在多点控制中,则需按钮引线较多。
利用一个按钮多点远程控制电动机的起停,则可简化控制线路又节省导线。
如图所示,其工作原理是:起动时.按下按钮AN,继电器1J线圈得电吸合,1J常开触点闭合,交流接触器C线圈通电,C吸合并自锁.电动机起动。
C的常开辅助触头闭合,常闭辅助肋头断开.这时,继电器2J的线圈因1J的常闭触点已断开而不能通电,所以2J不能吸合。
松开按钮AN,因C已自锁,所以交流接触器C仍吸合,电动机继续运转。
但这时1J因AN放松而断电释放,其常闭触点复位,为接通2J作好准备。
在第二次按下按钮AN,这时继电器1J线圈通路被C常闭触头切断,所以U不会吸合,而2J线圈通电吸合。
2J吸合后,其常闭触点断开,切断C 线圈电源,C断电释放,电动机停转。
2.接触器控制电机线路
具有自锁功能的电机控制线路,如图所示,当起动电动机时合上电源开关HK,按下起动按钮酗,接触器C线圈获电,C主触点闭合使电动机M运转;松开QA,由于接触器C常开辅助触点闭合自锁,控制电路仍保持接通,电动机M继续运转。
停止时,按TA接触器C 线圈断电.C主触点断开,电动机M停转,同时自保持辅助触点分断。
具有自锁的正转控制线路的重要特点是它具有欠压与失压(零压)保护作用。
有很多生产机械因负载过大、操作频繁等原因,使电动机定子绕组中长时间流过较大的电流,有时熔断器在这种情况下尚未及时熔断,以致引起定子绕组过热,影响电动机的使用寿命.严重的甚至烧坏电动机。
因此,对电动机还必须实行过载保护。
本线路具有热继电保护功能,当电动机过载时.主回路热继电器RJ所通过的电流超过额定电流值,使RJ内部
发热,其内部双金屑片弯曲,推动RJ常闭触点断开,接触器C的线圈断电释放,电动机便脱离电源停转,起到了过载保护作用。
停电后,RJ的双金屑片冷却,但其常闭触点不会自动复位闭合的,必须查出过载故障后,手动复位。
3.电动机多条件起动控制电路(组图)
为了保证人员和设备的安全,往往要求两处或多处同时操作才能发出主令信号,设备才能工作.要实现多信号控制,在线路中需要将启动按钮(或其他电器元的常开触点)串联。
多条件起动电路只是在起动时要求各处达到安全要求设备才能工作,但运行中其他控制点发生了变化,设备不停止运行,这与多保护控制电路不一样。
工作过程:这是以两个信号为例的多信号控制线路,启动时只有将SB2、SB3同时按下,交流接触器KM线圈才能通电吸合,主触点接通,电动机开始运行。
而电动机需要停止时,可按下SB1,KM线圈失电,主触点断开,电动机停止运行。
常见故障:
1、SB
2、SB3任何一个按钮都可以启动;
分析处理:可能使将起动按纽SB2、SB3接成并联了,改成串联相接即可排除故障。
2、可以启动不能自锁;
分析处理:
一、接触器的辅助接点用错,接成常闭了,当接触器吸合时辅助常闭接点是断开的。
二、接触器的自锁线5,错接到7的位置,起动完成后SB2接点断开,无自锁电源。
3、不能停止:QF或熔断器FU1、FU2才能使电动停止。
电动机多条件起动接线示意电
分析处理:接触器的自锁线5,错接到了SB1前的3号线位置,SB1不起作用,电源通过FR直接接自锁接点向接触器线圈送电,这是很危险的电动机不能停止,只有断开电源
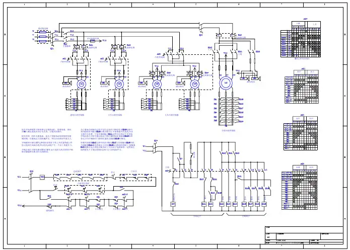
4.接触器联锁的正反转控制线路
如图所示为接触器联锁正反转控制线路。
图中采用了两个接触器,即正转用的接触器ZC和反转用的接触器FC,由于接触器的主触点接线的相序不同,所以当两个接触器分别单独工作时,电动机的旋转方向相反。
线路要求接触器线圈不能同时通电。
为此,在正转与反转控制电路中线圈分别交叉串联了FC和ZC的常闭触点,以保证ZC和FC不会同时通电。
该触点称互锁触点,或联锁触点。
5.两台电动机顺序起动、顺序停止电路(组图) 两台电动机顺序起动、顺序停止电路原理图
顺序启动、停止控制电路是在一个设备启动之后另一个设备才能启动运行的一种控制方法,常用于主、辅设备之间的控制,如上图当辅助设备的接触器KM1启动之后,主要设备的接触器KM2才能启动,主设备KM2不停止,辅助设备KM1也不能停止。
但辅助设备在运行中应某原因停止运行(如FR1动作),主要设备也随之停止运行。
工作过程:
1、合上开关QF使线路的电源引入。
2、按辅助设备控制按钮SB2,接触器KM1线圈得电吸合,主触点闭合辅助设备运行,并且KM1辅助常开触点闭合实现自保。
3、按主设备控制按钮SB4,接触器KM2线圈得电吸合,主触点闭合主电机开始运行,并且KM2的辅助常开触点闭合实现自保。
4、KM2的另一个辅助常开触点将SB1短接,使SB1失去控制作用,无法先停止辅助设备KM1。
5、停止时只有先按SB3按钮,使KM2线圈失电辅助触点复位(触点断开),SB1按钮才起作用。
6、主电机的过流保护由FR2热继电器来完成。
7、辅助设备的过流保护由FR1热继电器来完成,但FR1动作后控制电路全断电,主、辅设备全停止运行。
常见故障;
1、KM1不能实现自锁:
分析处理:
一、KM1的辅助接点接错,接成常闭接点,KM1吸合常闭断开,所以没有自锁。
二、KM1常开和KM2常闭位置接错,KM1吸合式KM2还未吸合,KM2的辅助常开时断开的,所以KM1不能自锁。
2、不能顺序启动KM2可以先启动;
分析处理:
KM2先启动说明KM2的控制电路有电,检查FR2有电,这可能是FR2接点上口的7号线,错接到了FR1上口的3号线位置上了,这就使得KM2不受KM1控制而可以直接启动。
3、不能顺序停止KM1能先停止;
分析处理:
KM1能停止这说明SB1起作用,并接的KM2常开接点没起作用。
分析原因有两种。
一、并接在SB1两端的KM2辅助常开接点未接。
二、并接在SB1两端的KM2辅助接点接成了常闭接点。
4、SB1不能停止;
分析处理:
检查线路发现KM1接触器用了两个辅助常开接点,KM2只用了一个辅助常开接点,SB1两端并接的不是KM2的常开而是KM1的常开,由于KM1自锁后常开闭合所以SB1不起作用。
两台电动机顺序起动、顺序停止电路接线示意图。