2018制冷技术试卷及答案1115
- 格式:doc
- 大小:31.00 KB
- 文档页数:4
制冷技术部分试题及其参考答案试题部分一、判断题(是画∨,错画Х)1、在相同的初、终状态下,不可逆过程的变化量大于可逆过程的变化量。
(x )2、可逆过程必然是准静过程。
(∨)3、对于开口系,工质的焓代表了随工质流动而转移的总能量。
(x )4、压缩机吸气口的蒸气质量体积小于排气口的蒸气质量体积。
(x )5、湿蒸气的干度x越大,湿蒸气距干饱和蒸气线的距离越远。
(x )6、制冷剂蒸气的压力和温度间存在一一对应关系。
(x )7、低温热源的温度越低,高温热源的温度越高,制冷循环的制冷系数越高。
(x )8、等压过程的多变指数n=0。
(∨)9、绝热过程中系统与外界间无热量交换过程中熵的变化量ΔS=0。
(∨)10、理想气体的内能与气体的温度、质量体积成正比。
(x )11、热力过程中功的大小与过程所经历的途径无关,只是初、终状态的函数。
(x )12、气态制冷剂在冷凝器中的凝结液化过程是定温定压过程。
(∨)13、热力学第一定律的实质就是能量守恒。
(∨)14、可逆热机的效率高于不可逆热机的效率。
(x )15、非平衡系统虽然处于不平衡状态,但其状态参数是确定的。
(x)16、自发过程是不可逆的,非自发过程是可逆的。
(x )17、只要无容积变化,设备就不对外做功。
(x )18、同一工质的汽化潜热随压力的升高而减小。
(∨)19、描述系统状态的物理量称为状态参数。
(∨)20、系统从某一状态出发经历一系列状态变化后又回到初态,这种封闭的热力过程称为热里循环。
(∨)21、液体内部任一点处的静压力与作用面方位无关。
(∨)22、为了克服局部阻力而消耗的单位质量流体机械能,称为沿程损失。
(x )23、不同管径、不同物性的流体的临界流速雷诺数ReC基本相同。
(∨)24、工程上用雷诺数ReC来判别流体的流态,Re<2000时为紊流。
(x )25、传热量的大小与传热温差成正比,与传热热阻成反比。
(∨)26、传热有导热、对流换热和辐射换热三种方式。
制冷技术理论知识考核试题一、选择题1.下述是对制冷剂的特性要求的描述,哪一条是不正确的()。
[单选题] *A.具有良好的化学稳定性、不燃烧、不爆炸、高湿下不分解B.有一定比例的水份√C.制冷剂应对人体健康无害2.制冷剂()是目前替R12使用最好普遍的一种新型制冷剂,对大气臭氧层没有破坏作用,称为环保型制冷剂。
[单选题] *A.R12B.R22C.R502D.R134a√3.一个标准大气压约为()。
[单选题] *A.0.2MPaB.0.1MPa√C.1.033MPaD.760MPa4.冷冻机油的作用:()[单选题] *A.对活塞环和汽缸之间润滑,减小零件磨损√B.作制冷剂使用C.用来冷却压缩机高压侧部件5.1个标准大气压(atm)等于()工业大气压(kgf/cm2)。
[单选题] *A.1kgf/cm2√B.1.033kgf/cm2C.7.6 x102kgf/cm26.1巴(bar)的压力等于()[单选题] *A.1 x 105 Pa√B.1 x 106 PaC.1 x 103 Pa7.下述哪些回素可以起到增强传热效果作用()。
[单选题] *A.降低流体的流速,改变热面的表面状况√B.采用导热系数小的材料作壁材,在壁面上设隔热保湿材料C.定期清洗传热面,去除污圬8.制冷装置中,不属主要换热器的部件是()。
[单选题] *A.冷凝器B.节流元件√C.蒸发器9.摄氏37℃相当于开氏温度()。
[单选题] *A.37℃B.273.15KC.310.15K√10.水的比热容为()。
[单选题] *A.4.18 kCal/(kg℃)√B.1 kCal/(kg℃)C.0.24 kCal/(kg℃)11 单位容积制冷量的计算公式是()。
[单选题] *A、单位质量制冷量/吸气比容√B、单位功耗/吸气比容C、单位冷凝热负荷/吸气比容D、单位质量制冷量/单位功耗12 在lgp-h图中,等焓线在过热区与()垂直。
[单选题] *A、等压线√B、等温线C、等比容线D、等熵线13 在lgp-h图中,等温线在湿蒸气区与()重叠。
制冷考试题及答案一、单项选择题(每题2分,共20分)1. 制冷系统中,用于降低温度和抽走热量的设备是()。
A. 压缩机B. 冷凝器C. 蒸发器D. 膨胀阀答案:C2. 制冷剂在蒸发器中的状态变化是()。
A. 液化B. 气化C. 固化D. 熔化答案:B3. 在制冷系统中,膨胀阀的主要作用是()。
A. 增加压力B. 降低温度C. 控制流量D. 储存制冷剂答案:C4. 制冷系统中,冷凝器的主要功能是()。
A. 降低制冷剂温度B. 增加制冷剂压力C. 释放热量到周围环境D. 储存制冷剂答案:C5. 制冷剂R22的沸点大约是()。
A. -40.8°CB. -23°CC. 5°CD. 23°C答案:A6. 制冷系统中,压缩机的主要作用是()。
A. 降低制冷剂温度B. 增加制冷剂压力C. 释放热量到周围环境D. 储存制冷剂答案:B7. 制冷剂在冷凝器中的状态变化是()。
A. 液化C. 固化D. 熔化答案:A8. 制冷系统中,用于储存制冷剂的设备是()。
A. 压缩机B. 冷凝器C. 蒸发器D. 储液器答案:D9. 制冷剂R134a的沸点大约是()。
A. -26.5°CB. -40.8°CC. 5°C答案:A10. 在制冷系统中,节流装置的主要作用是()。
A. 增加压力B. 降低温度C. 控制流量D. 储存制冷剂答案:C二、多项选择题(每题3分,共15分)11. 制冷系统中常见的制冷剂包括()。
A. R12B. R22C. R134a答案:ABCD12. 制冷系统中,可能需要的辅助设备包括()。
A. 过滤器B. 干燥器C. 油分离器D. 电磁阀答案:ABCD13. 制冷系统中,影响制冷效果的因素包括()。
A. 制冷剂充注量B. 系统泄漏C. 环境温度D. 压缩机效率答案:ABCD14. 制冷系统中,膨胀阀的类型包括()。
A. 热力膨胀阀B. 电子膨胀阀C. 毛细管D. 手动膨胀阀答案:ABCD15. 制冷系统中,冷凝器的类型包括()。
大学制冷技术基础考试题及答案一、选择题(每题2分,共20分)1. 制冷技术中,制冷剂在蒸发器中吸收热量,使制冷空间的温度降低,这个过程称为()。
A. 压缩B. 蒸发C. 冷凝D. 膨胀答案:B2. 在制冷系统中,用于将低压低温制冷剂蒸气压缩为高压热蒸气的设备是()。
A. 蒸发器B. 冷凝器C. 压缩机D. 膨胀阀答案:C3. 制冷剂在冷凝器中释放热量,其状态由气态转变为()。
A. 液态B. 固态C. 气液混合态D. 超临界态答案:A4. 下列哪种制冷剂属于环保型制冷剂?()A. R22B. R134aC. R12D. R600a答案:B5. 制冷系统中,为了防止润滑油与制冷剂蒸气一起流动,通常在压缩机和膨胀阀之间安装()。
A. 蒸发器B. 油分离器C. 冷凝器D. 干燥过滤器答案:B6. 在制冷系统中,热力膨胀阀的主要作用是()。
A. 控制制冷剂流量B. 提高制冷效率C. 降低噪音D. 保护压缩机答案:A7. 制冷系统中,毛细管的主要作用是()。
A. 控制制冷剂流量B. 降低制冷剂压力C. 储存润滑油D. 过滤杂质答案:A8. 制冷系统中,制冷剂的充注量过多会导致()。
A. 制冷效果增强B. 系统压力降低C. 压缩机负荷增加D. 系统效率提高答案:C9. 在制冷技术中,热泵是一种能够将低温热源的热量转移到高温热源的设备,其工作原理基于()。
A. 卡诺循环B. 布雷顿循环C. 朗肯循环D. 制冷循环答案:D10. 制冷系统中,冷凝压力过高可能会导致()。
A. 制冷效果增强B. 系统耗电量减少C. 压缩机过热D. 制冷剂充注量减少答案:C二、填空题(每题2分,共20分)11. 制冷系统中,制冷剂在蒸发器中吸收热量,其状态由______变为气态。
答案:液态12. 制冷剂的热力性质包括压力、温度、______和湿度。
答案:焓13. 在制冷系统中,制冷剂的流动状态可以通过______来控制。
答案:膨胀阀或毛细管14. 制冷系统中,制冷剂的充注量应根据系统的______来确定。
制冷技术试题及答案一、选择题(每题2分,共20分)1. 制冷系统中的蒸发器主要作用是什么?A. 压缩制冷剂B. 冷凝制冷剂C. 蒸发制冷剂D. 储存制冷剂答案:C2. 制冷剂在蒸发器中的状态是:A. 气态B. 液态C. 固态D. 混合态答案:A3. 以下哪种设备用于压缩制冷剂?A. 蒸发器B. 冷凝器C. 压缩机D. 膨胀阀答案:C4. 制冷系统中的冷凝器主要作用是什么?A. 蒸发制冷剂B. 冷凝制冷剂C. 储存制冷剂D. 膨胀制冷剂答案:B5. 制冷剂在冷凝器中的状态是:A. 气态B. 液态C. 固态D. 混合态答案:B6. 制冷系统中的膨胀阀主要作用是什么?A. 压缩制冷剂B. 冷凝制冷剂C. 蒸发制冷剂D. 降低制冷剂压力答案:D7. 以下哪种制冷剂属于环保型制冷剂?A. R22B. R410AC. R134aD. R12答案:B8. 制冷系统中的制冷量通常是指:A. 制冷剂的流量B. 制冷剂的压缩比C. 制冷剂的蒸发温度D. 制冷剂的冷凝温度答案:A9. 制冷系统中的回气温度是指:A. 蒸发器出口的温度B. 冷凝器出口的温度C. 压缩机出口的温度D. 膨胀阀出口的温度答案:A10. 制冷系统中的过冷度是指:A. 蒸发器出口的温度与制冷剂的饱和蒸发温度之差B. 冷凝器出口的温度与制冷剂的饱和蒸发温度之差C. 冷凝器出口的温度与制冷剂的饱和冷凝温度之差D. 蒸发器出口的温度与制冷剂的饱和冷凝温度之差答案:C二、填空题(每题2分,共20分)1. 制冷系统中的制冷剂循环包括_______、_______、_______和_______四个过程。
答案:压缩、冷凝、膨胀、蒸发2. 制冷系统中的_______是制冷剂循环的心脏,它的作用是提高制冷剂的压力。
答案:压缩机3. 制冷系统中的_______是制冷剂从气态变为液态的设备。
答案:冷凝器4. 制冷系统中的_______是制冷剂从液态变为气态的设备。
制冷试题及答案随着科技的不断发展和社会的进步,制冷技术在我们的生活中起着越来越重要的作用。
制冷试题是评估制冷技术知识和能力的重要方式之一。
本文将为您介绍一些常见的制冷试题,并提供详细的答案解析。
一、选择题1. 冰箱的工作原理是利用哪种物理现象产生制冷效果?A. 热对流B. 蒸发冷却C. 传导导热D. 辐射散热答案:B. 蒸发冷却解析:冰箱利用制冷剂在低压下蒸发吸热,从而使冰箱内部温度降低。
2. 制冷循环中,下列哪个元件起到压缩制冷剂的作用?A. 蒸发器B. 冷凝器C. 压缩机D. 膨胀阀答案:C. 压缩机解析:压缩机将低压制冷剂抽入并增压,使其温度升高。
3. 制冷系统中的负责吸收热量的元件是:A. 蒸发器B. 冷凝器C. 压缩机D. 膨胀阀答案:A. 蒸发器解析:蒸发器处于低压状态,制冷剂在这里吸收热量。
二、判断题1. 制冷剂在物理上不消耗,可循环使用。
答案:正确解析:制冷剂在制冷循环中不消耗,可以循环使用。
2. 空调和冰箱的制冷原理基本相同。
答案:正确解析:空调和冰箱都利用压缩机、蒸发器、冷凝器等元件来实现制冷效果,因此制冷原理基本相同。
三、填空题1. 升华是物质直接从固态转变为气态,而不经过液态的过程。
2. 一个制冷循环由四个基本元件组成,分别是蒸发器、压缩机、冷凝器和膨胀阀。
四、简答题1. 请简要描述制冷循环的工作过程。
答案:制冷循环的工作过程如下:首先,制冷剂通过蒸发器吸热蒸发,从而吸收了冰箱内部的热量,使冰箱内部温度降低。
接着,蒸发好的制冷剂进入压缩机,被压缩机压缩成高压气体,同时温度大幅度升高。
然后,高压气体通过冷凝器,外界的冷空气对其进行冷却,使制冷剂释放热量并变成液体。
最后,液态制冷剂通过膨胀阀,降低压力并转变为低压状态,重新进入蒸发器,开始新的循环。
2. 请给出冷凝器和蒸发器的区别。
答案:冷凝器和蒸发器是制冷循环中的两个重要元件。
冷凝器是在制冷循环中负责冷却高温高压的制冷剂,使其变成液体。
制冷考试题及答案第一部分:选择题1. 下列哪个物质是制冷系统中常用的制冷剂?A. 氯氟烃B. 氮气C. 二氧化碳D. 液氨答案:A. 氯氟烃2. 制冷剂的选择应考虑的主要因素是什么?A. 制冷剂的价格B. 制冷剂的环境影响C. 制冷剂的导热性能D. 制冷剂的颜色答案:B. 制冷剂的环境影响3. 制冷循环系统中,下列哪个部件用于改变制冷剂的温度和压力?A. 蒸发器B. 膨胀阀C. 压缩机D. 冷凝器答案:C. 压缩机4. 制冷系统中,下列哪种冷凝器采用自然风冷方式散热?A. 空气冷却冷凝器B. 水冷却冷凝器C. 冷却塔式冷凝器D. 蒸发冷却冷凝器答案:A. 空气冷却冷凝器5. 制冷系统中,下列哪个部件用于调节制冷剂的流量?A. 蒸发器B. 膨胀阀C. 压缩机D. 冷凝器答案:B. 膨胀阀第二部分:填空题1. 制冷循环系统中,蒸发器的作用是将________制冷剂蒸发成气体,完成制冷过程。
答案:低压2. 制冷系统中,冷凝器的作用是将________制冷剂冷却成液体,完成制冷过程。
答案:高压3. 制冷循环系统中,压缩机的作用是提高制冷剂的________和________。
答案:温度,压力4. 制冷系统中,膨胀阀的作用是降低制冷剂的________和________。
答案:温度,压力5. 制冷系统中,________是负责将制冷剂在冷凝器和蒸发器之间循环流动的部件。
答案:压力泵第三部分:简答题1. 简要说明制冷循环系统的基本工作原理。
制冷循环系统的基本工作原理是通过压缩机将低温低压的制冷剂吸入,然后提高其温度和压力,使其成为高温高压的气体。
接下来,制冷剂通过冷凝器散热,变为高温高压的液体。
随后,制冷剂通过膨胀阀减压,使其温度和压力下降,并进入蒸发器。
在蒸发器中,制冷剂吸收外界热量,变为低温低压的蒸汽。
最后,压缩机再次将低温低压的蒸汽吸入,循环往复,完成制冷过程。
2. 简要介绍一种常用的制冷剂及其特点。
制冷工试题及答案一、选择题(每题2分,共40分)1. 制冷系统中,制冷剂在蒸发器中的状态是()。
A. 液态B. 气态C. 气液两相D. 固态答案:B2. 制冷循环中,制冷剂从高压液态变为低压气态的过程称为()。
A. 压缩B. 冷凝C. 膨胀D. 蒸发答案:C3. 在制冷系统中,冷凝器的主要作用是()。
A. 降低制冷剂温度B. 提高制冷剂压力C. 释放制冷剂热量D. 吸收制冷剂热量答案:C4. 制冷系统中,膨胀阀的主要作用是()。
A. 降低制冷剂温度B. 提高制冷剂压力C. 调节制冷剂流量D. 吸收制冷剂热量答案:C5. 制冷系统中,压缩机的主要作用是()。
A. 降低制冷剂温度B. 提高制冷剂压力C. 释放制冷剂热量D. 吸收制冷剂热量答案:B6. 制冷系统中,制冷剂的循环是通过()实现的。
A. 手动控制B. 自动控制C. 机械控制D. 电子控制答案:B7. 制冷系统中,制冷剂的流动方向是由()决定的。
A. 压缩机B. 膨胀阀C. 冷凝器D. 蒸发器8. 制冷系统中,制冷剂的充注量过多会导致()。
A. 制冷效果增强B. 制冷效果减弱C. 系统压力增大D. 系统压力减小答案:B9. 制冷系统中,制冷剂的充注量过少会导致()。
A. 制冷效果增强B. 制冷效果减弱C. 系统压力增大D. 系统压力减小答案:B10. 制冷系统中,制冷剂的充注量适宜时,系统的压力和温度会()。
B. 减小C. 保持稳定D. 波动答案:C11. 制冷系统中,制冷剂的充注量过多时,系统的压力和温度会()。
A. 增大B. 减小C. 保持稳定D. 波动答案:A12. 制冷系统中,制冷剂的充注量过少时,系统的压力和温度会()。
A. 增大B. 减小C. 保持稳定D. 波动答案:B13. 制冷系统中,制冷剂的充注量适宜时,制冷效果会()。
A. 增强B. 减弱C. 保持稳定D. 波动答案:C14. 制冷系统中,制冷剂的充注量过多时,制冷效果会()。
1.判断题(对打“√”, 错打“×”)(1)在实操场所工作时, 要保持安静, 不大声喧哗、嬉笑和吵闹, 做与实操无关事。
(√)(2)发给个人的实训(实习)工具, 可以任意支配和使用。
(×)(3)爱护工具与设备, 做到经常检查、保养、用后即还习惯。
(√)A卷一、填空1.热是一种没有(沸点), 没有(溶点), 没有(凝固点), 而且可以流动的液体。
2.一般情况下一台冰箱可以使用(10~15)年。
(教材P33)3.目前市场上使用的冰箱、空调的压缩机有(活塞式)、(离心式)、(回转式)。
4.冰箱在搬运时倾斜度不得超过(45℃)5.空调压缩机工作时其表面温度可达到(130~150)度。
(教材P33)6.为保证压缩机正常工作, 通常在压缩机的启动绕阻串联了(常闭触点、温度继电器、过流过温升保护器)三个元件。
(教材P154)7.在全封闭式压缩机上, 有工艺管口、排气管口、(吸气管口)。
8.冰箱和空调制冷系统中, 毛细管的长度一般为()米。
9.空调上的空气过滤器在夏天使用时一般(30)天清洗一次。
(教材P198)10.空调一般分为两类:(整体式, 分体式), 其基本组成有:箱体、制冷系统、通风系统、电气控制系统、辅助器件等5部分。
11.空调器的通风系统主要由: 离心风扇, 轴流风扇, 风扇电机, 风道, 空气过滤器等组成。
12.空调器的风扇有: 贯流式, 轴流式与离心式三种。
13.风门又称调节风阀, 其主要作用是: 调节空调系统中的风量和风压, 以使系统风量、风压达到平衡。
14.风道和风门在制作、安装时, 应注意严闭。
15.空气过滤器积尘过厚时, 应进行清洗工作。
16.电冰箱、空调器与中小型冷库常见故障分析方法是:一看, 二听, 三嗅, 四摸 , 最后根据综合分析后选用合适的方法给予修复。
17.电箱箱、空调器和中小型冷库的常见故障主要出现在制冷循环系统、电气控制系统和机械装置上。
18.实训(实习)工场内的材料和设备, 一定要做到存放(稳当) 、(安全)、(有序) 。
制冷专业考试试题及答案考试试题1. 请简述制冷循环中的四种主要元件及其作用。
2. 制冷系统中的冷凝器和蒸发器分别承担着什么样的功能?它们之间的区别是什么?3. 请解释补充制冷剂的作用,并列举一些常用的制冷剂。
4. 什么是制冷剂的表面张力?它对制冷系统有什么影响?5. 制冷系统中的膨胀阀有什么作用?它通过什么方式调节制冷剂的流量?6. 请解释制冷压缩机的工作原理,并描述制冷剂在压缩机中的循环过程。
7. 请简述制冷循环中的制冷效率和制冷系数的概念,并说明它们的计算方法。
8. 什么是制冷剂的过冷度和过热度?它们之间的差异是什么?9. 制冷系统中的制冷剂泄漏问题会带来哪些潜在的影响和危害?如何预防和解决这些问题?10. 制冷设备的维护保养工作有哪些常见的内容和方法?请列举至少三项。
答案1. 制冷循环中的四种主要元件包括:压缩机、蒸发器、冷凝器和膨胀阀。
压缩机用于提高制冷剂的压力和温度;蒸发器用于吸收周围热量并使其蒸发;冷凝器用于释放制冷剂吸收的热量;膨胀阀用于控制制冷剂的流量和压力。
2. 冷凝器和蒸发器分别承担着冷却和加热的功能。
冷凝器将制冷剂中的热量释放到周围环境中,使制冷剂从气态变为液态;蒸发器则从外部吸收热量,使制冷剂从液态变为气态。
它们之间的区别是工作状态和热量传递方向的不同。
3. 补充制冷剂的作用是确保制冷系统的正常运行,补充因泄漏或其他原因而损失的制冷剂量。
常用的制冷剂包括氯氟烃类(如R22、R134a)、氢氟烃类(如R410a)和氨等。
4. 制冷剂的表面张力是指液体制冷剂在接触面上的张力作用。
它对制冷系统有重要影响,表面张力过大会导致制冷剂无法顺利传递热量,从而影响制冷效果和能耗。
5. 膨胀阀的作用是调节制冷剂的流量进入蒸发器。
它通过改变阀门孔径的大小来调节制冷剂的流通速度和压力,从而达到控制温度的目的。
6. 制冷压缩机的工作原理是利用压缩机的工作循环,将低温、低压的制冷剂气体压缩成高温、高压的气体,然后通过冷凝器将其冷却成液态,再经过膨胀阀进入蒸发器进行蒸发,完成一个制冷循环。
制冷试题及答案一、选择题(每题2分,共20分)1. 制冷系统中,用来降低温度的设备是:A. 压缩机B. 冷凝器C. 蒸发器D. 膨胀阀2. 制冷剂在蒸发器中的状态是:A. 液态B. 气态C. 液态和气态D. 固态3. 制冷系统中,制冷剂的流动方向是:A. 蒸发器→压缩机→冷凝器→膨胀阀B. 压缩机→蒸发器→冷凝器→膨胀阀C. 冷凝器→膨胀阀→蒸发器→压缩机D. 膨胀阀→蒸发器→压缩机→冷凝器4. 制冷系统中,用于控制制冷剂流量的部件是:A. 压缩机B. 冷凝器C. 膨胀阀D. 蒸发器5. 制冷系统中,制冷剂的压缩过程是:A. 等温过程B. 等压过程C. 绝热过程D. 等容过程二、判断题(每题1分,共10分)6. 制冷剂的充注量对制冷效果没有影响。
()7. 制冷系统中的膨胀阀主要作用是节流降压。
()8. 制冷剂在蒸发器中吸收热量,使温度降低。
()9. 制冷系统中的冷凝器是将气态制冷剂转化为液态。
()10. 制冷剂的热力性质决定了制冷系统的效率。
()三、简答题(每题5分,共30分)11. 简述制冷循环的四个基本过程。
12. 什么是制冷剂的饱和温度和饱和压力?13. 制冷系统中,为什么需要使用干燥过滤器?14. 什么是热泵?它与普通制冷系统有何不同?四、计算题(每题10分,共40分)15. 已知某制冷系统的蒸发温度为-10℃,冷凝温度为40℃,制冷量为100kW,求系统的制冷系数(COP)。
16. 假设制冷剂R134a在蒸发器中的流量为0.2kg/s,蒸发温度为5℃,求其在蒸发器中的制冷量。
17. 已知某制冷系统的压缩机功率为15kW,冷凝器出口温度为50℃,求系统的制冷量。
18. 假设制冷剂R22在冷凝器中的流量为0.5kg/s,冷凝温度为60℃,求其在冷凝器中的放热量。
答案:一、选择题1. C2. B3. A4. C5. C二、判断题6. ×7. √8. √9. √ 10. √三、简答题11. 制冷循环的四个基本过程包括:压缩、冷凝、膨胀和蒸发。
制冷专业知识试题及答案一、单选题(每题2分,共20分)1. 制冷剂在制冷系统中的主要作用是什么?A. 传递热量B. 产生压力差C. 吸收热量D. 储存能量答案:C2. 以下哪个不是制冷系统的主要部件?A. 压缩机B. 冷凝器C. 蒸发器D. 泵答案:D3. 制冷系统中,制冷剂在蒸发器中的状态是?A. 液态B. 气态C. 固态D. 气液混合态答案:D4. 制冷剂R22的化学名称是什么?A. 氟利昂-22B. 氟利昂-12C. 氨D. 二氧化碳答案:A5. 制冷系统中,制冷剂在冷凝器中的状态是?A. 液态B. 气态C. 固态D. 气液混合态答案:A6. 制冷系统在运行时,以下哪个参数是不需要监控的?A. 温度B. 压力C. 电流D. 电压答案:D7. 制冷系统中,膨胀阀的主要作用是什么?A. 降低温度B. 降低压力C. 调节流量D. 储存能量答案:C8. 制冷系统在运行中,如果发生冰堵,应该如何处理?A. 增加压缩机运行时间B. 停止压缩机运行C. 清洗膨胀阀D. 清洗蒸发器答案:D9. 制冷系统中,制冷剂的流动方向是?A. 压缩机→冷凝器→膨胀阀→蒸发器B. 蒸发器→膨胀阀→冷凝器→压缩机C. 蒸发器→压缩机→冷凝器→膨胀阀D. 冷凝器→膨胀阀→压缩机→蒸发器答案:A10. 制冷系统中,制冷剂的充注量过多会导致什么问题?A. 系统效率提高B. 系统效率降低C. 压缩机损坏D. 膨胀阀损坏答案:B二、多选题(每题3分,共15分)1. 制冷系统中,以下哪些因素会影响制冷效率?A. 制冷剂的充注量B. 系统密封性C. 环境温度D. 压缩机的功率答案:ABCD2. 制冷系统中,以下哪些部件需要定期维护?A. 压缩机B. 冷凝器C. 蒸发器D. 膨胀阀答案:ABCD3. 制冷系统中,以下哪些现象可能表明系统存在问题?A. 制冷效果差B. 压缩机过热C. 系统压力异常D. 制冷剂泄漏答案:ABCD4. 制冷系统中,以下哪些是制冷剂的物理性质?A. 沸点B. 凝固点C. 比热容D. 密度答案:ABCD5. 制冷系统中,以下哪些是制冷剂的化学性质?A. 稳定性B. 毒性C. 反应性D. 腐蚀性答案:ABCD三、判断题(每题1分,共10分)1. 制冷剂R134a是一种环保型制冷剂,不含氯元素。
制冷技术复习题及答案一、填空题1. 制冷循环中,制冷剂在蒸发器内吸收热量,温度降低,压力下降,状态变为______。
2. 制冷系统中,压缩机的主要作用是提高制冷剂的压力,从而实现制冷剂的循环。
3. 制冷剂在冷凝器中释放热量,温度升高,压力增大,状态变为______。
4. 制冷剂在膨胀阀中经历节流过程,压力降低,温度下降,状态变为______。
5. 制冷系统中,制冷剂的循环包括了蒸发、压缩、冷凝和膨胀四个过程。
答案:1. 气态2. 压缩3. 液态4. 液态5. 蒸发、压缩、冷凝、膨胀二、选择题1. 制冷系统中,哪个部件负责将低温低压的制冷剂蒸气压缩成高温高压的蒸气?A. 蒸发器B. 冷凝器C. 压缩机D. 膨胀阀答案:C2. 制冷剂在蒸发器中吸收热量后,其状态变为:A. 液态B. 固态C. 气态D. 气液混合态答案:D3. 制冷剂在冷凝器中释放热量后,其状态变为:A. 液态B. 固态C. 气态D. 气液混合态答案:A4. 制冷剂在膨胀阀中经历节流过程后,其状态变为:A. 液态B. 固态C. 气态D. 气液混合态答案:C5. 制冷系统中,哪个部件负责将高温高压的制冷剂蒸气冷却成液态?A. 蒸发器B. 冷凝器C. 压缩机D. 膨胀阀答案:B三、简答题1. 简述制冷循环的基本原理。
答:制冷循环的基本原理是通过制冷剂在蒸发器、压缩机、冷凝器和膨胀阀四个部件中的循环流动,实现热量的转移。
在蒸发器中,制冷剂吸收热量并蒸发成气态;在压缩机中,气态制冷剂被压缩成高温高压的蒸气;在冷凝器中,高温高压的蒸气释放热量并冷凝成液态;在膨胀阀中,液态制冷剂经历节流过程,压力降低,温度下降,再次进入蒸发器吸收热量,完成一个循环。
2. 制冷剂在制冷循环中经历了哪些状态变化?答:制冷剂在制冷循环中经历了气态、气液混合态、液态和再次气化的过程。
在蒸发器中,制冷剂吸收热量从液态变为气液混合态;在压缩机中,气液混合态的制冷剂被压缩成高温高压的气态;在冷凝器中,气态制冷剂释放热量变为液态;在膨胀阀中,液态制冷剂经历节流过程,压力降低,温度下降,再次变为气态,进入蒸发器吸收热量。
一、判断题1、国内强制对流空气冷却式冷凝器一般用于氨制冷装置。
×2、离心式制冷压缩机和活塞式制冷压缩机一样都是利用气缸容积减小的方式提高气体的压力。
×3、离心式制冷压缩机属于容积型压缩机。
×4、安全阀由于启跳或原来就关闭不严而引起泄露,应换新的安全阀或将原来的安全阀拆卸修理并经过专门部门校验合格后再用。
√5、对于具有内装式润滑系统的离心式制冷压缩机组,长期停车期间必须将油加热器长期通电或在再启用前更换润滑油。
√6、多级离心式制冷压缩机是由多个工作轮串联组成的。
√7、风冷冷凝器可分为自然对流空气冷却式冷凝器和强制对流空气冷却式冷凝器。
√8、氟利昂系统充氮压力检查后,为防止设备和管路中存在单向漏气的缺陷,还需经过真空试验,确保系统密封的可靠性。
√9、氟利昂制冷系统可用铜管或无缝钢管,一般公称直径在25毫米以下的用铜管,25毫米以上的用无缝钢管。
√10、广泛使用F-11、F-12最为制冷剂,且通常在蒸发温度不太低和大制冷量的情况下选用的离心式制冷压缩机。
√11、结构一定的离心式制冷压缩机只能适应一种制冷剂。
√12、离心式冷水机组空运转时先点动主电动机,观察转向正确后再启动主电动机。
√13、离心式制冷压缩机不是利用气缸容积减小的方式提高气体的压力,而是依靠动能的变化提高气体压力。
√14、离心式制冷压缩机理论能量与压缩机结构、转速、冷凝温度、蒸发温度及叶轮吸入蒸汽容积流量有关。
√15、为了延长离心式制冷压缩机的寿命,使用者必须保持系统密封。
√16、在离心式冷水机组中,如果制冷系统混入空气,则吸气温度和排气温度都会升高。
√17、蒸发式冷凝器的主要五大组成部分,分别是风机、冷却管组、供水喷淋系统、挡水板和箱体。
√18、离心式制冷压缩机最常用的驱动机可变速的电动机。
×19、因为热气旁通所增加的流量不产生任何有用的制冷量,所以采用热气旁通负荷下降的同时功率上升。
×20、蒸发器是利用气态制冷剂在低压下蒸发,转变为蒸汽并吸收被冷却介质的热量,达到制冷目的。
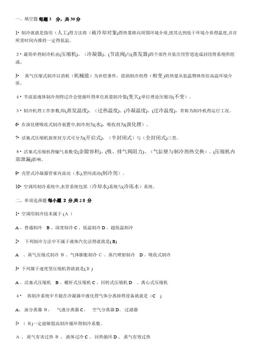
1、制冷是指用(人工)的方法将(被冷却对象)的热量移向周围环境介质,使其达到低于环境介质的温度,并在所需时间内维持一定的低温。
2、最简单的制冷机由(压缩机)、(冷凝器)、(节流阀)和(蒸发器)四个部件并依次用管道连成封闭的系统所组成。
3、蒸气压缩式制冷以消耗(机械能)为补偿条件,借助制冷剂的(相变)将热量从低温物体传给高温环境介质。
4、节流前液体制冷剂的过冷会使循环的单位质量制冷量(变大);单位理论压缩功(不变)。
5、制冷机的工作参数,即(蒸发温度)、(过热温度)、(冷凝温度)、(过冷温度),常称为制冷机的运行工况。
6、在溴化锂吸收式制冷装置中,制冷剂为(水),吸收剂为(溴化锂)。
7、活塞式压缩机按密封方式可分为(开启式)、(半封闭式)和(全封闭式)三类。
8、活塞式压缩机的输气系数受(余隙容积)、(吸、排气阀阻力)、(气缸壁与制冷剂热交换)、(压缩机内部泄漏)影响。
9、壳管式冷凝器管束内流动(水),管间流动(制冷剂)。
10、空调用制冷系统中,水管系统包括(冷却水)系统和(冷冻水)系统。
1、空调用制冷技术属于(A)A.普通制冷B.深度制冷C.低温制冷D.超低温制冷2、下列制冷方法中不属于液体汽化发的是(B)A.蒸汽压缩式制冷B.气体膨胀制冷C.蒸汽喷射制冷D.吸收式制冷3、下列属于速度型压缩机的是(D)A.活塞式压缩机B.螺杆式压缩机C.回转式压缩机D.离心式压缩机4、将制冷系统中不能在冷凝器中液化的气体分离掉的设备是(C)A.油分离器B.气液分离器C.空气分离器D.过滤器5、(B)一定能够提高制冷循环的制冷系数。
A.蒸汽有害过热B.液体过冷C.回热循环D.蒸汽有效过热6、国际上规定用字母(C)和后面跟着的数字作为表示制冷剂的代号。
A.AB.LC.RD.Z7、制冷剂压焓图中,等温线在液体区是(A)A.竖直线B.水平线C.向右下曲线D.其他曲线8、冷凝温度一定,随蒸发温度下降,制冷机的制冷量(B)A.增大B.减小C.不变D.不能确定9、活塞式压缩机活塞在气缸中由上止点至下止点之间移动的距离称为(C)A.气缸直径B.活塞位移C.活塞行程D.余隙容积10、制冷系统中,油分离器安装在(B)之间。
1、制冷是指用(人工)的方法将(被冷却对象)的热量移向周围环境介质,使其达到低于环境介质的温度,并在所需时间内维持一定的低温。
2、最简单的制冷机由(压缩机)、(冷凝器)、(节流阀)和(蒸发器)四个部件并依次用管道连成封闭的系统所组成。
3、蒸气压缩式制冷以消耗(机械能)为补偿条件,借助制冷剂的(相变)将热量从低温物体传给高温环境介质。
4、节流前液体制冷剂的过冷会使循环的单位质量制冷量(变大);单位理论压缩功(不变)。
5、制冷机的工作参数,即(蒸发温度)、(过热温度)、(冷凝温度)、(过冷温度),常称为制冷机的运行工况。
6、在溴化锂吸收式制冷装置中,制冷剂为(水),吸收剂为(溴化锂)。
7、活塞式压缩机按密封方式可分为(开启式)、(半封闭式)和(全封闭式)三类。
8、活塞式压缩机的输气系数受(余隙容积)、(吸、排气阀阻力)、(气缸壁与制冷剂热交换)、(压缩机内部泄漏)影响。
9、壳管式冷凝器管束内流动(水),管间流动(制冷剂)。
10、空调用制冷系统中,水管系统包括(冷却水)系统和(冷冻水)系统。
1、空调用制冷技术属于(A)
A.普通制冷
B.深度制冷
C.低温制冷
D.超低温制冷
2、下列制冷方法中不属于液体汽化发的是(B)
A.蒸汽压缩式制冷
B.气体膨胀制冷
C.蒸汽喷射制冷
D.吸收式制冷
3、下列属于速度型压缩机的是(D)
A.活塞式压缩机
B.螺杆式压缩机
C.回转式压缩机
D.离心式压缩机
4、将制冷系统中不能在冷凝器中液化的气体分离掉的设备是(C)
A.油分离器
B.气液分离器
C.空气分离器
D.过滤器
5、(B)一定能够提高制冷循环的制冷系数。
A.蒸汽有害过热
B.液体过冷
C.回热循环
D.蒸汽有效过热
6、国际上规定用字母(C)和后面跟着的数字作为表示制冷剂的代号。
A.A
B.L
C.R
D.Z
7、制冷剂压焓图中,等温线在液体区是(A)
A.竖直线
B.水平线
C.向右下曲线
D.其他曲线
8、冷凝温度一定,随蒸发温度下降,制冷机的制冷量(B)
A.增大
B.减小
C.不变
D.不能确定
9、活塞式压缩机活塞在气缸中由上止点至下止点之间移动的距离称为(C)
A.气缸直径
B.活塞位移
C.活塞行程
D.余隙容积
10、制冷系统中,油分离器安装在(B)之间。
A.蒸发器和压缩机
B.压缩机和冷凝器
C.冷凝器和膨胀阀
D.膨胀阀和蒸发器
1、制冷是一个逆向传热过程,不可能自发进行(√)
2、制冷循环中应用液体过冷对改善制冷循环的性能总是有利的(√)
3、制冷循环中应用蒸汽过热是为了提高制冷循环的制冷系数(×)
4、若制冷剂中含有水,则压缩机压缩过程为湿压缩(×)
5、回热循环中的过热属于蒸气有效过热(×)
6、回热器只用于氟利昂制冷系统(√)
7、为了防止冰堵,所有制冷系统都应安装干燥器(×)
8、压缩机吸、排气管上都必须装设压力表和温度计(√)
9、氟利昂制冷系统大都采用满液式壳管蒸发器(×)
10、氨制冷系统中的制冷剂管道可以用铜管(×)
1、比较蒸汽压缩式和蒸汽吸收式两种制冷方式的共同点和不同点?
答:蒸汽压缩式制冷和蒸汽吸收式制冷都是利用液体在汽化时要吸收汽化潜热这一物理特性来实现制冷,不同的是蒸汽压缩式制冷是通过消耗机械能或电能,使热量从低温热源转移到高温热源,而吸收式制冷消耗的是热能。
2、简要说明8AS17和4FV7B制冷压缩机型号各部分的含义。
答:8AS17中8指8个气缸,A指氨制冷剂,S指气缸排列方式为S型,17指气缸直径为17厘米;4FV7B中4指4个气缸,F指氟利昂制冷剂,V指气缸排列方式为V型,7指气缸直径为7厘米,B指密封方式为半封闭式。
3、简述热力膨胀阀的工作原理及其安装方法。
答:热力膨胀阀是利用蒸发器出口处制冷剂蒸气过热度的变化来调节供液量,过热度减小时,可以调小供液量,过热度增大时,调大供液量。
热力膨胀阀的安装位置必须在靠近蒸发器的地方,阀体应垂直放置,不能倾斜或倒置。
感温包安装在蒸发器出口一段回气管上,应比阀体装得低一些。
4、蒸发器的作用是什么?根据供液方式不同,可将蒸发器分成哪几种?
答:蒸发器的作用是输出冷量,按供液方式不同可分为满液式、非满液式、循环式、淋激式。
5、蒸发器为热交换设备,可以采取哪些措施加强换热?
答:可以采取以下措施:若为氨制冷系统,应定期排油;适当提高载冷剂流速;及时清
除载冷剂侧水垢;冷库中应定期除霜;防止蒸发温度过低,避免结冰。
6、为什么一般氟利昂制冷系统中要装设干燥过滤器?
答:因为氟利昂不溶于水或仅有限地溶解,系统中制冷剂含水量过多,会引起冷剂水解,腐蚀金属,并产生污垢和使润滑油乳化等。
当系统在0℃以下运行时,会在膨胀阀处结冰,堵塞管道,即发生“冰塞”现象,故在氟利昂系统中应安装干燥器。
用压—焓图分析说明,一台制冷压缩机当冷凝温度变化时,其制冷量与消耗功率的变化情况?
答:。