制冷系统压焓图及主要参数
- 格式:ppt
- 大小:141.50 KB
- 文档页数:78
压焓图解读原创压焓图(p,h)一、压焓图的用途相变制冷是利用制冷剂的状态变化实现的,制冷剂在不同的状态时具有不同的特性,为方便科学研究以及工程计算,将工质的状态参数绘制在一张曲线图上,p,h图是比较常用的一种。
二、压焓图介绍名词解释:焓的定义:把制冷剂的内能与制冷剂流动过程中所传递能量之和定义为制冷剂的焓。
表达式:h,u,pvh:表示1kg制冷剂的焓(比焓);u:表示1kg制冷剂的内能;pv:表示1kg制冷剂流动过程中传递的能量。
(p-压力,v-比体积)。
从焓的表达式中可以看出u代表1kg工质的内能,是储存于工质的内部的能量,pv 是1kg工质移动时传递的能量。
也就是说,当1kg工质通过一定的界面流入系统时储存在其内部的内能随工质进入系统,同时还把从外部功源获得能量带进系统,因此,系统中因为引进1kg工质所获得的总能量是内能与传递的能量之和。
熵的定义:表示工质温度变化时,热量传递的程度,用S表示,单位kJ/kg•K。
表达式:dQ/dT (dQ-表示热量的变化,dT表示温度的变化)。
目前熵这个参数在空调系统热力计算或参数确定时用的很少。
干度x:表示系统中制冷剂蒸汽与液体的变化关系(数值范围0~1)。
当干度x=1时,说明制冷剂均以饱和蒸汽的形式存在,当干度x=0时,说明制冷剂均以液态形式存在。
干度在0与1之间变化,表示制冷剂蒸汽与液体的变化过程。
等压线:在压焓图上即为水平线。
等焓线:在压焓图上即为垂直线。
等温线:在两相区为水平线,在过冷液体区为略向左上方延伸的上凹曲线,接近于垂直,在过热蒸汽区等温线是向右下方延伸的下凹曲线。
等比容线:在过热蒸汽区为向右上方延伸的下凹曲线。
等比熵线:在过热蒸汽区为向右上方延伸的下凹曲线,斜率大于等比容线。
过热蒸汽区:等干度线x=1的右侧区域为过热蒸汽区(不存在液态制冷剂)。
过冷液体区:等干度线x=0左侧区域为过冷液体区(不存在液态制冷剂)。
两相区:在等干度线x=0与x=1之间的区域为两相区,在两相区内制冷剂液体与制冷剂蒸汽共存。
压焓图解读在制冷工程中,最常用的热力图就是制冷剂的压焓图。
该图纵坐标是绝对压力的对数值lgp(图中所表示的数值是压力的绝对值),横坐标是比焓值h。
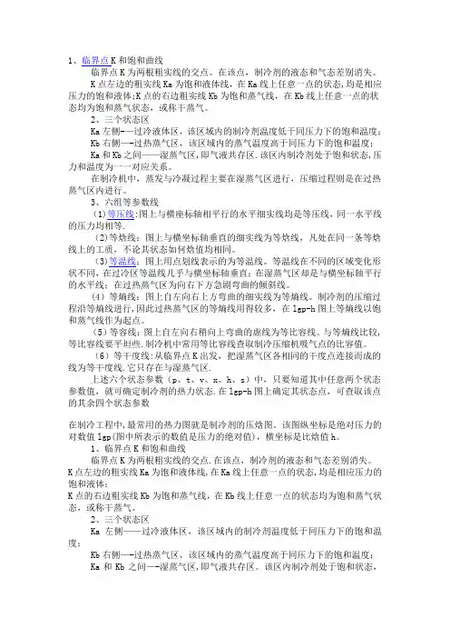
1、临界点K和饱和曲线临界点K为两根粗实线的交点。
在该点,制冷剂的液态和气态差别消失。
K点左边的粗实线Ka为饱和液体线,在Ka线上任意一点的状态,均是相应压力的饱和液体;K点的右边粗实线Kb为饱和蒸气线,在Kb线上任意一点的状态均为饱和蒸气状态,或称干蒸气。
2、三个状态区Ka左侧——过冷液体区,该区域内的制冷剂温度低于同压力下的饱和温度;Kb右侧——过热蒸气区,该区域内的蒸气温度高于同压力下的饱和温度;Ka和Kb之间——湿蒸气区,即气液共存区。
该区内制冷剂处于饱和状态,压力和温度为一一对应关系。
在制冷机中,蒸发与冷凝过程主要在湿蒸气区进行,压缩过程则是在过热蒸气区内进行。
3、六组等参数线制冷剂的压-焓(LgP-E)图中共有八种线条:等压线P(LgP),等焓线(Enthalpy),饱和液体线(Saturated Liquid),等熵线(Entropy),等容线(Volume),干饱和蒸汽线(Saturated Vapor),等干度线(Quality),等温线(Temperature)(1)等压线:图上与横坐标轴相平行的水平细实线均是等压线,同一水平线的压力均相等。
(2)等焓线:图上与横坐标轴垂直的细实线为等焓线,凡处在同一条等焓线上的工质,不论其状态如何焓值均相同。
(3)等温线:图上用点划线表示的为等温线。
等温线在不同的区域变化形状不同,在过冷区等温线几乎与横坐标轴垂直;在湿蒸气区却是与横坐标轴平行的水平线;在过热蒸气区为向右下方急剧弯曲的倾斜线。
(4)等熵线:图上自左向右上方弯曲的细实线为等熵线。
制冷剂的压缩过程沿等熵线进行,因此过热蒸气区的等熵线用得较多,在lgp-h图上等熵线以饱和蒸气线作为起点。
(5)等容线:图上自左向右稍向上弯曲的虚线为等比容线。
压焓图该图纵坐标是绝对压力的对数值lnp(图中所表示的数值是压力的绝对值),横坐标是比焓值h。
1、压焓图曲线的含义压焓图曲线的含义可以用一点(临界点)、二线(饱和液体线、饱和蒸汽线)、三区(液相区、两相区、气相区)、五态(过冷液状态、饱和液状态、过热蒸汽状态、饱和蒸汽状态、湿蒸汽状态)和八线(等压线、等焓线、饱和液线、饱和蒸汽线、等干度线、等熵线、等比体积线、等温线)来概括。
2、临界点K和饱和曲线临界点K为两根粗实线的交点。
在该点,制冷剂的液态和气态差别消失。
K点左边的粗实线Ka为饱和液体线,在Ka线上任意一点的状态,均是相应压力的饱和液体;K点的右边粗实线Kb为饱和蒸气线,在Kb线上任意一点的状态均为饱和蒸气状态,或称干蒸气。
3、三个状态区Ka左侧——过冷液体区,该区域内的制冷剂温度低于同压力下的饱和温度;Kb右侧——过热蒸气区,该区域内的蒸气温度高于同压力下的饱和温度;Ka和Kb之间——湿蒸气区,即气液共存区。
该区内制冷剂处于饱和状态,压力和温度为一一对应关系。
在制冷机中,蒸发与冷凝过程主要在湿蒸气区进行,压缩过程则是在过热蒸气区内进行。
4、六组等参数线制冷剂的压-焓(LgP-E)图中共有八种线条:等压线P(LgP) 等焓线(Enthalpy) 饱和液体线(Saturated Liquid) 等熵线(Entropy)等容线(Volume)干饱和蒸汽线(Saturated Vapor) 等干度线(Quality) 等温线(Temperature)(1)等压线:图上与横坐标轴相平行的水平细实线均是等压线,同一水平线的压力均相等。
(2)等焓线:图上与横坐标轴垂直的细实线为等焓线,凡处在同一条等焓线上的工质,不论其状态如何焓值均相同。
(3)等温线:图上用点划线表示的为等温线。
等温线在不同的区域变化形状不同,在过冷区等温线几乎与横坐标轴垂直;在湿蒸气区却是与横坐标轴平行的水平线;在过热蒸气区为向右下方急剧弯曲的倾斜线。
1、临界点K和饱和曲线临界点K为两根粗实线的交点。
在该点,制冷剂的液态和气态差别消失。
K点左边的粗实线Ka为饱和液体线,在Ka线上任意一点的状态,均是相应压力的饱和液体;K点的右边粗实线Kb为饱和蒸气线,在Kb线上任意一点的状态均为饱和蒸气状态,或称干蒸气。
2、三个状态区Ka左侧-—过冷液体区,该区域内的制冷剂温度低于同压力下的饱和温度;Kb右侧—-过热蒸气区,该区域内的蒸气温度高于同压力下的饱和温度;Ka和Kb之间——湿蒸气区,即气液共存区.该区内制冷剂处于饱和状态,压力和温度为一一对应关系。
在制冷机中,蒸发与冷凝过程主要在湿蒸气区进行,压缩过程则是在过热蒸气区内进行。
3、六组等参数线(1)等压线:图上与横座标轴相平行的水平细实线均是等压线,同一水平线的压力均相等.(2)等焓线:图上与横坐标轴垂直的细实线为等焓线,凡处在同一条等焓线上的工质,不论其状态如何焓值均相同。
(3)等温线:图上用点划线表示的为等温线。
等温线在不同的区域变化形状不同,在过冷区等温线几乎与横坐标轴垂直;在湿蒸气区却是与横坐标轴平行的水平线;在过热蒸气区为向右下方急剧弯曲的倾斜线。
(4)等熵线:图上自左向右上方弯曲的细实线为等熵线。
制冷剂的压缩过程沿等熵线进行,因此过热蒸气区的等熵线用得较多,在lgp-h图上等熵线以饱和蒸气线作为起点。
(5)等容线:图上自左向右稍向上弯曲的虚线为等比容线。
与等熵线比较,等比容线要平坦些.制冷机中常用等比容线查取制冷压缩机吸气点的比容值。
(6)等干度线:从临界点K出发,把湿蒸气区各相同的干度点连接而成的线为等干度线.它只存在与湿蒸气区.上述六个状态参数(p、t、v、x、h、s)中,只要知道其中任意两个状态参数值,就可确定制冷剂的热力状态.在lgp-h图上确定其状态点,可查取该点的其余四个状态参数在制冷工程中,最常用的热力图就是制冷剂的压焓图。
该图纵坐标是绝对压力的对数值lgp(图中所表示的数值是压力的绝对值),横坐标是比焓值h。
教你如何看压焓图在制冷工程中,最常用的热力图就是制冷剂的压焓图。
该图纵坐标是绝对压力的对数值lgp(图中所表示的数值是压力的绝对值),横坐标是比焓值h。
1、临界点K和饱和曲线临界点K为两根粗实线的交点。
在该点,制冷剂的液态和气态差别消失。
K点左边的粗实线Ka为饱和液体线,在Ka线上任意一点的状态,均是相应压力的饱和液体;K点的右边粗实线Kb为饱和蒸气线,在Kb线上任意一点的状态均为饱和蒸气状态,或称干蒸气。
2、三个状态区Ka左侧——过冷液体区,该区域内的制冷剂温度低于同压力下的饱和温度; Kb右侧——过热蒸气区,该区域内的蒸气温度高于同压力下的饱和温度;Ka和Kb之间——湿蒸气区,即气液共存区。
该区内制冷剂处于饱和状态,压力和温度为一一对应关系。
在制冷机中,蒸发与冷凝过程主要在湿蒸气区进行,压缩过程则是在过热蒸气区内进行。
3、六组等参数线(1)等压线:图上与横座标轴相平行的水平细实线均是等压线,同一水平线的压力均相等。
(2)等焓线:图上与横坐标轴垂直的细实线为等焓线,凡处在同一条等焓线上的工质,不论其状态如何焓值均相同。
(3)等温线:图上用点划线表示的为等温线。
等温线在不同的区域变化形状不同,在过冷区等温线几乎与横坐标轴垂直;在湿蒸气区却是与横坐标轴平行的水平线;在过热蒸气区为向右下方急剧弯曲的倾斜线。
(4)等熵线:图上自左向右上方弯曲的细实线为等熵线。
制冷剂的压缩过程沿等熵线进行,因此过热蒸气区的等熵线用得较多,在lgp-h图上等熵线以饱和蒸气线作为起点。
(5)等容线:图上自左向右稍向上弯曲的虚线为等比容线。
与等熵线比较,等比容线要平坦些。
制冷机中常用等比容线查取制冷压缩机吸气点的比容值。
(6)等干度线:从临界点K出发,把湿蒸气区各相同的干度点连接而成的线为等干度线。
它只存在与湿蒸气区。
上述六个状态参数(p、t、v、x、h、s)中,只要知道其中任意两个状态参数值,就可确定制冷剂的热力状态。
在lgp-h图上确定其状态点,可查取该点的其余四个状态参数。
压焓图解读在制冷工程中,最常用的热力图就是制冷剂的压焓图。
该图纵坐标是绝对压力的对数值lgp(图中所表示的数值是压力的绝对值),横坐标是比焓值h。
1、临界点K和饱和曲线临界点K为两根粗实线的交点。
在该点,制冷剂的液态和气态差别消失。
K点左边的粗实线Ka为饱和液体线,在Ka线上任意一点的状态,均是相应压力的饱和液体;K点的右边粗实线Kb为饱和蒸气线,在Kb线上任意一点的状态均为饱和蒸气状态,或称干蒸气。
2、三个状态区Ka左侧——过冷液体区,该区域内的制冷剂温度低于同压力下的饱和温度;Kb右侧——过热蒸气区,该区域内的蒸气温度高于同压力下的饱和温度;Ka和Kb之间——湿蒸气区,即气液共存区。
该区内制冷剂处于饱和状态,压力和温度为一一对应关系。
在制冷机中,蒸发与冷凝过程主要在湿蒸气区进行,压缩过程则是在过热蒸气区内进行。
3、六组等参数线制冷剂的压-焓(LgP-E)图中共有八种线条:等压线P(LgP),等焓线(Enthalpy),饱和液体线(Saturated Liquid),等熵线(Entropy),等容线(Volume),干饱和蒸汽线(Saturated Vapor),等干度线(Quality),等温线(Temperature)(1)等压线:图上与横坐标轴相平行的水平细实线均是等压线,同一水平线的压力均相等。
(2)等焓线:图上与横坐标轴垂直的细实线为等焓线,凡处在同一条等焓线上的工质,不论其状态如何焓值均相同。
(3)等温线:图上用点划线表示的为等温线。
等温线在不同的区域变化形状不同,在过冷区等温线几乎与横坐标轴垂直;在湿蒸气区却是与横坐标轴平行的水平线;在过热蒸气区为向右下方急剧弯曲的倾斜线。
(4)等熵线:图上自左向右上方弯曲的细实线为等熵线。
制冷剂的压缩过程沿等熵线进行,因此过热蒸气区的等熵线用得较多,在lgp-h图上等熵线以饱和蒸气线作为起点。
(5)等容线:图上自左向右稍向上弯曲的虚线为等比容线。
压焓图解读在制冷工程中,最常用的热力图就是制冷剂的压焓图。
该图纵坐标是绝对压力的对数值lgp(图中所表示的数值是压力的绝对值),横坐标是比焓值h。
1、临界点K和饱和曲线临界点K为两根粗实线的交点。
在该点,制冷剂的液态和气态差别消失。
K点左边的粗实线Ka为饱和液体线,在Ka线上任意一点的状态,均是相应压力的饱和液体;K点的右边粗实线Kb为饱和蒸气线,在Kb线上任意一点的状态均为饱和蒸气状态,或称干蒸气。
2、三个状态区Ka左侧——过冷液体区,该区域内的制冷剂温度低于同压力下的饱和温度;Kb右侧——过热蒸气区,该区域内的蒸气温度高于同压力下的饱和温度;Ka和Kb之间——湿蒸气区,即气液共存区。
该区内制冷剂处于饱和状态,压力和温度为一一对应关系。
在制冷机中,蒸发与冷凝过程主要在湿蒸气区进行,压缩过程则是在过热蒸气区内进行。
3、六组等参数线制冷剂的压-焓(LgP-E)图中共有八种线条:等压线P(LgP),等焓线(Enthalpy),饱和液体线(Saturated Liquid),等熵线(Entropy),等容线(Volume),干饱和蒸汽线(Saturated Vapor),等干度线(Quality),等温线(Temperature)(1)等压线:图上与横坐标轴相平行的水平细实线均是等压线,同一水平线的压力均相等。
(2)等焓线:图上与横坐标轴垂直的细实线为等焓线,凡处在同一条等焓线上的工质,不论其状态如何焓值均相同。
(3)等温线:图上用点划线表示的为等温线。
等温线在不同的区域变化形状不同,在过冷区等温线几乎与横坐标轴垂直;在湿蒸气区却是与横坐标轴平行的水平线;在过热蒸气区为向右下方急剧弯曲的倾斜线。
(4)等熵线:图上自左向右上方弯曲的细实线为等熵线。
制冷剂的压缩过程沿等熵线进行,因此过热蒸气区的等熵线用得较多,在lgp-h图上等熵线以饱和蒸气线作为起点。
(5)等容线:图上自左向右稍向上弯曲的虚线为等比容线。
六制冷剂的压焓(lg-h)图和热力性质表图6-1 R12压焓图表6-1 R12饱和液体和气体性质表(续表)注:b=正常沸点;c=临界点。
图6-2 R22压焓图表6-2 R22饱和液体和气体性质表(续表)注:b=正常沸点;c=临界点。
图6-3 R23压焓图表6-3 R23饱和液体和气体性质表(续表) 图6-4 R32压焓图表6-4 R32饱和液体和气体性质表(续表)注:a=三相点;b=正常沸点;c=临界点。
图6-5 R50压焓图表6-5 R50饱和液体和气体性质表注:a=三相点;b=正常沸点;c=临界点。
图6-6 R123压焓图表6-6 R123饱和液体和气体性质表(续表)注:b=正常沸点;c=临界点。
图6-7 R124压焓图表6-7 R124饱和液体和气体性质表(续表)注:b=正常沸点;c=临界点。
图6-8 R125压焓图表6-8 R125饱和液体和气体性质表(续表)注:a=三相点;b=正常沸点;c=临界点。
图6-9 R134a压焓图表6-9 R134a饱和液体和气体性质表(续表)注:a=三相点;b=正常沸点;c=临界点。
图6-10 R152a压焓图表6-10 R152a饱和液体和气体性质表(续表)注:a=三相点;b=正常沸点;c=临界点。
图6-11 R170压焓图表6-11 R170饱和液体和气体性质表(续表)注:b=正常沸点;c=临界点。
图6-12 R290压焓图表6-12 R290饱和液体和气体性质表(续表)注:b=正常沸点;c=临界点。
图6-13 R404A压焓图表6-13 R404A沸腾状态液体和结露状态气体性质表(续表)注:b=1个标准大气压时的沸点和露点;c=临界点。
图6-14 R407c压焓图表6-14 R407C沸腾状态液体和结露状态气体性质表(续表)注:b=1个标准大气压时的沸点和露点;c=临界点。
图6-15 R410A压焓图表6-15 R410A沸腾状态液体和结露状态气体性质表(续表)注:b=1个标准大气压时的沸点和露点;c=临界点。