全国技能大赛现代物流综合作业现场实操题库仓储类单据盘点作业任务
- 格式:pdf
- 大小:68.72 KB
- 文档页数:1
职业素养考核赛题(一)一、单项选择题(本大题共40小题,每小题1分,共40分)1.根据国家标准GB2894-2008《安全标志及其使用导则》,安全色标中提示安全状态和通行的颜色是()。
A.红色B.绿色C.黄色D.蓝色2.顺丰速运有限公司在速运业务的基础上,坚持以客户需求为核心,积极拓展多元化业务,提供仓储业务及针对电商、食品、电子等不同类型客户开发出一站式供应链解决方案,从以上业务范围可看出顺丰速运有限公司属于()。
A. 仓储型物流企业B.运输型物流企业C. 综合服务型物流企业D.物流代理型物流企业3.下列企业类型中,能够承担有限责任的企业类型是()。
A. 独资企业B.合伙企业C.公司D.事务所4.下列选项不属于...客户档案分类管理原则的是()。
A.分散管理B.动态管理C.分类管理D.集中管理5. 装卸搬运车辆中应用最广泛的设备是()。
A.手动搬运车 B. 输送机 C. 堆垛起重机 D. 叉车6. 配送作业的最后一个节点是()。
A.配送站点 B. 配送中心 C. 客户 D. 中转点7. 下列不属于...影响车辆积载的因素是()。
A.集装化 B. 货物特性 C. 货物包装情况 D. 装载技术原因8. 下列属于社会车辆的使用成本的是()。
A.车辆折旧费 B. 管理费 C. 维修费 D. 保险9. 关于公路运输费用的计算,下列说法错误..的是()。
A. 零担货物起码计费重量为1千克B.危险货物按普通一等货物计价.C. 轻泡货物以体积折合计价重量D. 普通货物实行分等计价10. 在海洋运输货物保险中,保险金额的计算通常是按()。
A. 货物CIF价值的100%B. 货物CIF价值的110%C. 货物FOB价值的100%D. 货物FOB价值的110%11. 地理信息系统的英文简称是()。
A. GISB.GPSC.GSMD.WMS12. 能自动识别物品,并自动将其整齐地堆码在托盘上的机电一体化装置是()。
A. 拣选机器人B.分拣机器人C.配送机器人D.堆码机器人13. 企业产成品在出售过程中所发生的物流活动是()。
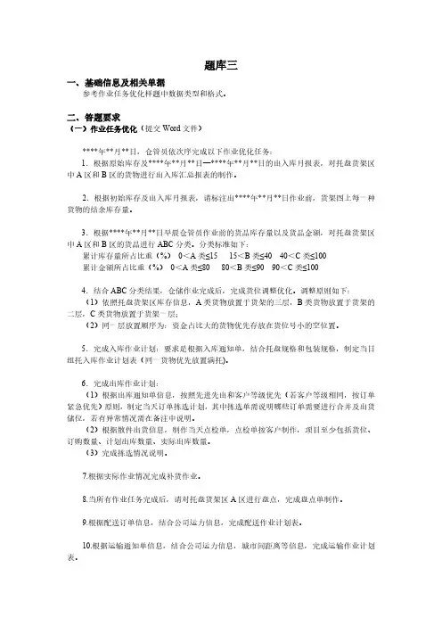
题库三一、基础信息及相关单据参考作业任务优化样题中数据类型和格式。
二、答题要求(一)作业任务优化(提交Word文件)****年**月**日,仓管员依次序完成以下作业优化任务:1.根据原始库存及****年**月**日━****年**月**日的出入库月报表,对托盘货架区中A区和B区的货物进行出入库汇总报表的制作。
2.根据初始库存及出入库月报表,请标注出****年**月**日作业前,货架图上每一种货物的结余库存量。
3.根据****年**月**日早晨仓管员作业前的货品库存量以及货品金额,对托盘货架区中A区和B区的货品进行ABC分类。
分类标准如下:累计库存量所占比重(%)0<A类≤1515<B类≤4040<C类≤100累计金额所占比重(%)0<A类≤8080<B类≤9090<C类≤1004.结合ABC分类结果,仓储作业完成后,完成货位调整优化。
调整原则如下:(1)依照托盘货架区库存信息,A类货物放置于货架的三层,B类货物放置于货架的二层,C类货物放置于货架一层;(2)同一层放置顺序为:资金占比大的货物优先存放在货位号小的空位置。
5.完成入库作业计划:要求是根据入库通知单,结合托盘规格和包装规格,制定当日组托入库作业计划表(同一货物优先放置满托)。
6.完成出库作业计划:(1)根据出库通知单信息,按照先进先出和客户等级优先(若客户等级相同,按订单紧急优先)原则,制定当天订单拣选计划,其中拣选单需说明哪些订单需要进行合并及出货储位,若有异常情况需在备注中说明。
(2)根据散件出货信息,制作当天点检单,点检单按客户制作,项目至少包括货位、订购数量、计划出库数量、实际出库数量。
(3)完成拣选情况说明。
7.根据实际作业情况完成补货作业。
8.当所有作业任务完成后,请对托盘货架区A区进行盘点,完成盘点单制作。
9.根据配送订单信息,结合公司运力信息,完成配送作业计划表。
10.根据运输通知单信息,结合公司运力信息,城市间距离等信息,完成运输作业计划表。
2018 年江苏省现代物流技能大赛比赛说明事项一、现代物流综合作业项目(一)第一阶段说明事项1. 职业素养考核中增加ABC分类比赛内容;2.单证比赛时题干发放纸质版,而不是电子版。
(二)第二阶段说明事项1. 作业流程要求(1)在选手完成前20 分钟的作业任务安排比赛后,选手应听从裁判指挥准时、有序地进入实操场地,等待裁判吹哨开始30 分钟的现场操作比赛;(2)在实操比赛过程中,进出口、仓储和运输的各种作业任务,除了有较强业务关联的作业任务之外,其它作业任务可自行合理规划作业顺序,题目不做强制性设定。
(3)在实操比赛过程中,需要用手持终端扫描、录入和确认的操作必须按要求完成,不得跳过不做,否则将视情况扣分;(4)在实操比赛过程中,除“选手叫暂停”、“裁判叫停”、“选手报告比赛完成” 和“选手放弃比赛”等情况之外,选手可连续进行各种作业,单据交接也以书面记录为准(无需口头汇报),以保证比赛的连续流畅进行。
(5)在实操比赛结束前,无论单据完成到何种程度,都应将要求打印提交的纸质仓储单据和运输单据提交给指定人员。
比赛结束后不提交单据将视情况扣分;(6)市内取件作业中,选手无需填写托运单据,只需核对客户提供的托运单据信息与实际信息是否相符。
2. 作业规范要求(1)仓储入库时,托盘货架区的入库货位由选手根据题目给定的入库规则和现场环境人工选择,不由系统自动生成;仓储出库时,托盘货架区的出库货位由选手根据题目给定的出库规则和现场环境人工选择,不由系统自动生成。
(2)补货作业、盘点作业无纸质单据,直接由手持终端下达作业指令。
补货按照整箱补的方式进行,具体补货数量根据出库订单和现有库存来确定(现有库存量从系统中或现场查看判断),无需考虑安全库存,用于补货的纸箱中每箱装有5 个单位的货物,盘点完成后需打印盘点报告。
(3)仓储出入库搬运可以使用小推车,也可以使用托盘,选手视情况自行确定,使用手推车和托盘搬运时,若有散件货物,应将散件货物放置到周转箱中再搬运,手推车搬运每车至多放两层周转箱或纸箱,托盘搬运最多放三层周转箱或纸箱,同一区域内可以直接由人工搬运,跨区域搬运不得人工搬运,必须使用搬运设备搬运,不使用搬运设备而直接人工跨区域搬运出入库货物将视情况扣分。
2018年全国职业院校技能大赛中职组“现代物流综合作业”赛项第一阶段职业素养考核赛卷(正式赛卷)2018年全国职业院校技能大赛中职组“现代物流综合作业”赛项第一阶段职业素养考核赛卷一、判断题1.配送渠道越接近消费者,物流作业就越简单。
A.正确B.错误2.把新鲜产品的大包装换成小包装,是属于为保护产品所进行的流通加工。
A.正确B.错误3.对于配送中心,进货暂存区需要较大的面积,而出货暂存区面积一般不大。
A.正确B.错误4.在货品的检验环节简单且清点数量少情况下,可以将入库验收区并入入库暂存区。
A.正确B.错误5.在仓库存储设备规划中,托盘的数量=存储用托盘数量+盘点用托盘数量。
A.正确B.错误6.如果缺少订单,则可按照以往的订货量平均值来进行拣货作业。
A.正确B.错误7.存储用托盘数量与重量型货架的托盘储位要一一对应。
8.相同类型货品存放在相同或相邻位置的入库存储原则是同步原则。
A.正确B.错误9.电动叉车主要用来搬运不带托盘货品。
A.正确B.错误10.补货时,如拣货位上无法补完此种货品,则放到出货区。
A.正确B.错误11.在分拣作业中,机械分拣主要以机械工具输送,不需要信息系统支持。
A.正确B.错误12.人工播种式拣货适合订单数量较小的情况。
A.正确B.错误13.对于整件出货的货品要逐箱清点箱内货品的品种、数量和包装等信息是否正确。
A.正确B.错误14.复核工作只能解决货品的数量、种类等问题,不能验证货品的质量问题。
A.正确B.错误15.返品率=一定时间内累计返品数量×一定时间内产品总销量×100%。
A.正确B.错误16.四级公路是沟通县、镇或乡的支线公路。
17.运输作业中所涉及的组织称作“当事人”,当事人包括托运人、承运人、代理人和收货人。
A.正确B.错误18.货运代理以承运人的方式经营时称无船承运人,无船承运人具有部分承运人的职能。
A.正确B.错误19.公路运输中对于易腐、易碎、易溢漏的液体和危险品同普通货物以及性质相抵触、运输条件不同的货物,可以用同一张运单托运,但是要详细说明。
2019年全国职业院校技能大赛中职组现代物流综合作业赛项流程说明(第三版)说明:本流程说明是在规程的基础上,结合说明会、微信群各参赛队提出的问题形成,目的是为了让各参赛队更好地理解规程做好训练,由于问题众多,时间紧张,难免会有问题遗留和描述不清楚的地方,对于需要补充和修改的部分,欢迎各参赛队通过微信群提出,我们会不断更新本流程说明,谢谢支持和理解。
一、干线到货1.到货通知信息员在系统到货通知模块,点击【到货】按钮接收到货信息。
2.信息核对操作人员在手持上扫描运单号,并根据运单信息核对货品信息,若货品出现数量短缺、货物污损、破损、串货等非正常货品情况,则将该运单所有的货物搬至异常货物暂存区,并在到货通知单上注明,并通知信息员,不要调度。
如果出现数量短缺的情况,需要在手持上将该运单的上数量信息改为实际数量。
核实完毕后,在手持上进行干线入站确认操作。
(1)根据《到货通知单》和《运单》(比赛前已经由工作人员提前放置在到货的纸箱上)进行作业。
(2)单据交接若到货通知单中的货品出现数量短缺、货物污损、破损、串货等非正常货品情况,则将其搬至异常货物暂存区,并在《运单》的备注栏上注明异常原因,对应的该客户的运单不需要进行单据交接,只需把该运单放置在货箱上。
若该货物需要进行即时派送,则收货人(由工作人员扮演)在收货人一栏中签字后,取派司机将第三联(黄联)交给该收货人,将第二联(红联)带回场站留存。
非当日派送的货物根据题目的要求操作,若搬运至货物暂存区,则对应的该客户的运单放在纸箱上,若进行入库,则对应的该客户的运单按照要求交单。
3.货物分拣参赛队要将所有货物使用托盘搬运至收货区后再进行分拣。
货物分拣的四个流向:(1)需要进行即时派送,使用托盘+托盘搬运车将货物搬运至发货区;(2)需要进行暂存处理,将货物搬运至干线货物暂存区;(3)异常货物将整单货物搬运至异常货物存放区;(4)需要入库的货物进行入库处理。
二、业务受理信息员根据运输通知单信息,对运输通知单进行分析判断,确定是否受理;对于可以受理的作业任务,在运输管理系统中录入运输订单,提交并生成单据。
现代物流技能比赛规程全国职业院校技能大赛官方网站HEN system office room 【HEN16H-HENS2AHENS8Q8-HENH1688】附件1:2010年全国职业院校技能大赛中职组“天物杯”现代物流技能比赛规程一、比赛名称2010年全国职业院校技能大赛中职组“天物杯”现代物流技能比赛二、比赛方式及岗位分工1. 比赛方式比赛由3名选手组成一个参赛队,根据物流仓储作业过程中的进出库工作流程,按照要求分工协作完成比赛。
每个参赛选手担任不同的工作岗位,具体包括信息员、仓管员、操作员三个工作岗位,每个选手只能完成其所担任岗位分工内的作业任务。
2. 岗位分工具体岗位分工如下:(1)信息员:负责入库订单处理、出库订单处理。
(2)仓管员:负责入库验收作业、入库理货作业、发货作业。
(3)操作员:负责入库搬运作业、入库上架作业、整箱出库作业、拣选作业、打包作业、拣选搬运作业。
三、比赛内容参赛队信息员抽取一份入库订单和两份出库订单(包含整箱出库和拣选出库),裁判吹哨开始比赛,参赛队员按岗位分工协作完成下述操作内容:1. 入库订单处理(信息员)在仓储管理系统中按要求录入入库订单,生成作业计划,并打印入库单。
2. 入库验收作业(仓管员)根据入库单,到收货理货区验收货物,并与送货人员(由工作人员扮演)进行交接;根据入库单上货物的名称和数量,进行实物验收,如遇实收货物数量与入库单上的数量不符或外包装出现严重破损时,要在入库单上注明情况,并以实际数量入库;在入库单上签字确认。
3. 入库理货作业(仓管员)利用手动搬运车从空托盘存储区取空托盘放到收货理货区,并将货物码放到托盘上。
利用手持终端扫描货物标签和托盘标签完成组盘作业。
4. 入库搬运作业(操作员)利用手持终端扫描托盘标签,下载上架任务,获得目标货位地址,利用手动搬运车将货物从收货理货区运至托盘货架区。
5. 入库上架作业(操作员)用堆高车完成货物上架;利用手持终端确认货位地址。
2018年全国职业院校技能大赛中职组“现代物流综合作业”赛项第一阶段职业素养考核赛卷一、判断题1.配送渠道越接近消费者,物流作业就越简单。
A.正确B.错误2.把新鲜产品的大包装换成小包装,是属于为保护产品所进行的流通加工。
A.正确B.错误3.对于配送中心,进货暂存区需要较大的面积,而出货暂存区面积一般不大。
A.正确B.错误4.在货品的检验环节简单且清点数量少情况下,可以将入库验收区并入入库暂存区。
A.正确B.错误5.在仓库存储设备规划中,托盘的数量=存储用托盘数量+盘点用托盘数量。
A.正确B.错误6.如果缺少订单,则可按照以往的订货量平均值来进行拣货作业。
A.正确B.错误7.存储用托盘数量与重量型货架的托盘储位要一一对应。
8.相同类型货品存放在相同或相邻位置的入库存储原则是同步原则。
A.正确B.错误9.电动叉车主要用来搬运不带托盘货品。
A.正确B.错误10.补货时,如拣货位上无法补完此种货品,则放到出货区。
A.正确B.错误11.在分拣作业中,机械分拣主要以机械工具输送,不需要信息系统支持。
A.正确B.错误12.人工播种式拣货适合订单数量较小的情况。
A.正确B.错误13.对于整件出货的货品要逐箱清点箱内货品的品种、数量和包装等信息是否正确。
A.正确B.错误14.复核工作只能解决货品的数量、种类等问题,不能验证货品的质量问题。
A.正确B.错误15.返品率=一定时间内累计返品数量×一定时间内产品总销量×100%。
A.正确B.错误16.四级公路是沟通县、镇或乡的支线公路。
17.运输作业中所涉及的组织称作“当事人”,当事人包括托运人、承运人、代理人和收货人。
A.正确B.错误18.货运代理以承运人的方式经营时称无船承运人,无船承运人具有部分承运人的职能。
A.正确B.错误19.公路运输中对于易腐、易碎、易溢漏的液体和危险品同普通货物以及性质相抵触、运输条件不同的货物,可以用同一张运单托运,但是要详细说明。
2010年浙江省高校学生职业技能大赛“现代物流—储配方案的设计与执行”竞赛暨全国选拔赛样题任务:浙江旺宝物流公司配送中心储配方案制定与实施时间:3.5小时一、情境资料为了扩大业务,浙江旺宝物流公司,在杭州建立了新的配送中心,继续为新老客户服务。
新配送中心的1号仓库平面如图所示。
(一)配送中心所订的货已到1号仓库,并已经过验收,现在需要进行入库作业,其货物品种规格数量见下表:序号货品编号商品名称规格型号单位单价(元)数量外包装尺寸1 D001 王老吉355ML*24 箱48.00 22 0.8*0.6*0.42 F001 方便面105G*12 箱36.00 173 0.6*0.4*0.43 D002 葡萄酒560ml*6 箱54.00 52 0.4*0.4*0.24 F002 巧克力220G*6 箱120.00 29 0.2*0.2*0.25 F003 色拉油 2.5ML*6 箱120.00 20 0.8*0.6*0.46 W001 洗发水400ML*12 箱360.00 22 0.4*0.4*0.47 W002 沐浴露355ml*12 箱144.00 15 0.4*0.4*0.48 W003 花露水255ml*12 箱56.00 37 0.4*0.2*0.29 W004 香皂105g*24 箱47.00 26 0.2*0.2*0.210 W005 漱口水250ML*12 箱240.00 16 0.4*0.2*0.2(二)库存周转量统计表(2010年1月1日至4月14日)序号货品名称编号周转量(箱)排序1 王老吉D001 2502 方便面F001 2003 葡萄酒D002 104 巧克力F002 1000(三)2010年4月15日周四15:00左右,该配送中心接到了四家客户的订货通知单。
订单内容如下:A公司订单B公司订单C公司订单D公司订单订单编号:O2010415D01 业务单号:F20100415-13(四)浙江旺宝物流公司配送中心客户优先权分析评价模式主要通过下列几个领域的表现:单品利润、订单紧急程度、客户去年对该货物的需求量占总需求量的比例以及客户合作年限等几个指标。
现代物流综合作业技能⼤赛竞赛规程及评分标准2020年平凉市中职学校学⽣技能⼤赛现代物流综合作业团体项⽬竞赛规程⼀、赛项名称赛项名称:现代物流综合作业赛项归属产业:物流⼆、竞赛⽅式1.⽐赛以团队⽅式进⾏,每队由4名选⼿组成。
2.赛程安排在不同的时间、不同的竞赛区域进⾏。
赛前组织抽签,确定抽签顺序号和实操出场顺序号。
每天各场次⽐赛前,同场次参赛队现场抽签,确定⽐赛⼯位。
三、竞赛内容竞赛内容由作业任务优化和职业素养、现场实操、⽅案汇报和作业总结三部分组成,具体如下。
竞赛内容、时间和分值表(⼀)第⼀部分:作业任务优化和职业素养1.作业任务优化参赛队根据给定的⼀套题⽬(题⽬为Word形式呈现),题⽬中包含⼀个物流中⼼的全年的出⼊库订单信息和1天的⼯作计划(含⼊库、出库、移库、补货、拣选、盘点等作业任务),并根据Word2010答题纸完成作业任务优化,并⽤PowerPoint2010制作ppt(在第三阶段答辩时进⾏汇报)。
(1)使⽤Excel2010对指定货物在指定期间内的出⼊库汇总报表,并按题⽬要求对货物进⾏ABC分类(出⼊库汇总报表和ABC分类结果通过Word答题纸呈现);(2)按word答题纸模板的要求完成出⼊库汇总报表、库存信息统计、ABC分类、货位规划、出⼊库作业计划、移库作业计划、拣选作业计划、盘点作业计划等作业任务优化,通过使⽤Word2010答题纸呈现;(3)使⽤PowerPoint2010对以上(1)和(2)的内容形成汇报ppt。
(4)其它说明第⼀阶段⽐赛结束时,参赛队需要按照要求上传Word、PPT、Excel等⽂件;选⼿在⽐赛期间为保证数据安全要经常存盘,⽂件要保存在或上传到指定的⽬录下;不得在交付成果上做任何透露参赛队信息的标记,也不得做任何其它不属于试题要求范围的标记。
2.物流专业素养物流专业素养内容考核采⽤计算机答题⽅式进⾏,参赛选⼿通过计算机登录理论考试系统,按要求答题。
物流专业素养考核考查参赛选⼿对物流理论知识的掌握情况,主要内容包括仓储与配送、货物运输等。
职业素养考核赛题(一)一、单项选择题(本大题共40小题,每小题1分,共40分)1. 跨越不同国家和地区之间的物流活动称为()。
A.区域物流B.国际物流C.企业物流D.国内物流2.根据国家标准GB2894-2008《安全标志及其使用导则》,安全色标中表示警告和注意的颜色是()。
A.红色B.绿色C.黄色D.蓝色3.因为质量问题,产品被厂家召回,因此产生的物流活动属于()。
A.供应物流B.生产物流C.销售物流D.回收物流4.物流的功能要素不包括()。
A. 运输B.包装C. 装卸D.送达5.德邦快递公司以大件快递为核心,业务涉及快运、整车运输、仓储与供应链等多元业务,从以上业务范围可看出德邦快递公司属于()。
A. 仓储型物流企业B.运输型物流企业C. 综合服务型物流企业D.物流代理型物流企业6.下列承担有限责任的企业类型是()。
A. 独资企业B.合伙企业C.公司D.事务所7.按市场定位所依据的原则,某“曲奇饼”定位为礼品,采用的是()。
A.根据具体产品特点定位B.根据使用者类型定位C.根据顾客得到的利益D.根据特定场合与用途定位8.招标单位为了达到招标目的,对外公布的有明确招标内容和具体要求的说明性文书是()。
A.招标书B.投标书C.投标函D.询价函9.物品因没有标识而经常被误用,说明5S中哪个环节不到位?()。
A.整理B.整顿C.清洁D.清扫10.SWOT分析中“W-O组合”代表()。
A.劣势-机会B.优势-劣势C.优势-机会D.劣势-威胁11.打断争论是“六顶思考帽”中哪顶思考帽的重要工作?()。
A.白色思考帽B.蓝色思考帽C.黑色思考帽D.黄色思考帽12.下列哪个选项不属于客户档案分类管理原则?()。
A.分散管理B.动态管理C.分类管理D.集中管理13.同一层中的不同列货品以90°垂直堆码,相邻两层货物码放形式旋转180°的堆码方式是()。
A.纵横交错式B.旋转交错式C.正反交错式D. 重叠式14. 物资出库的程序不包括()。
职业素养考核 (一)一、单项选择题(本大题共40小题,每小题1分,共40分)1.职业道德中,“谨慎认真地做好本职工作,承担好本职工作应负的责任”称为()。
A.忠诚信实B.爱岗敬业C.恪尽职守D.团结协作2.因为质量问题,T品牌汽车被厂家召回,此物流活动是()。
A.供应物流B.生产物流C.销售物流D.回收物流3.物流运输、仓储、装卸搬运、包装、流通加工、配送、信息处理活动属于物流要素中的()。
A.一般要素B.功能要素C.支撑要素D.物质基础要素4.“六顶思考帽”中代表情绪、直觉和情感的是()。
A.白色思考帽B.红色思考帽C.黑色思考帽D.黄色思考帽5.相邻摆放旋转90度,一层横向放置,另一层纵向放置,层次之间交错的堆码方式是()。
A.纵横交错式 B. 旋转交错式 C. 正反交错式 D. 重叠式6. 下列不属于...验收作业中可能处理的问题是()。
A.数量方面 B. 退货方面 C. 资料方面 D. 质量方面7.按照“四号定位法”,某货物的存储编号是:3-4-5-6,其中“4”代表()。
A.仓位顺序号 B. 货架层号 C. 库房号 D. 货架号8. 在配送作业流程中,集货作业的前一个流程是()。
A.分货作业 B. 包装作业 C. 装车交接 D. 拣选作业9. 即时配送可满足的送货要求控制在()。
A.90分钟内 B.60分钟内 C.45分钟内 D.30分钟内10. 下列不.属.于.包装作业中常见差异的环节是( )。
A.装箱 B. 单证 C. 填充物 D. 点货11. 货物运输费用中由收货方承担运费的是()。
A. 运费预付B. 协议结算C.回单付D. 运费到付12. 铁路运输中,货物运输合同的责任终止时间是()。
A. 票据交接完毕B. 货物卸车完毕C. 运费缴交完毕D. 货物交付完毕13.安全标志分为禁止标志、警告标志、指令标志和提示标志,下图中属于警告标志的是()。
①②③④A.①B.②C.③D.④14. 下列属于公路运输技术与装备的是()。
2012国赛《仓储与配送实务》理论必会题一、判断题1.物流是指物品从供应地向接收地的实体流动过程。
(√)2.物流包括两项最基本功能是仓储和运输。
(√)3.仓储是指利用仓库及相关设施设备进行物品的入库、存贮、出库的活动。
(√)4.仓储是物流网络中的物流线段。
(×)5.仓储对货品的质量可以起保障作用。
(√)6.按原材料分类货品能从本质上反映出货品的物理性能和特点,有利于清楚分类和确定储存条件。
(√)7.所有货品按用途可以分为生产物资和生活物资。
(√)8.生产物资包括食品、医药物品、纺织用品。
(×)9.生活物资包括钢材、木材、水泥、煤炭、设备等。
(×)10.货品按生产过程所处的不同位置可以分为原材料、在制品、半成品、成品等。
(√)11.货品可以按照产地、形状、尺寸、颜色等分类。
(√)12.公共仓库是指企业为保管本公司的货品而建设的仓库。
(×)13.自有仓库是指面向社会提供货品储存服务并收取费用的仓库。
(×)14.保税仓库是指经海关批准专门储存保税货品的仓库。
(√)15.平房仓库建筑结构简单,有效高度一般不超过5~6米。
(√)16.建造多层仓库可以扩大仓库的平面使用面积。
(√)17.高层货架仓库是指利用高层货架储存货品,利用高层取货设备进行作业的仓库。
(√)18.生产仓库可以分为原料仓库和成品仓库。
(√)19.储备仓库是指专门长期存储国家储备物资的仓库。
(√)20.危险品仓库属于特殊仓库。
(√)21.加工型仓库是以流通加工或组装为主要目的的仓库。
(√)22.储位管理是指利用储位来管理货品的储存状态,能明确显示货品在仓库中的储存位置。
(√)23.预备储区是货品进出仓库的一个暂存区,为货品进入下一个区域作准备。
(√)24.通常货品在预备储区会停留很长时间。
(×)25.货品离开预备储区后一般要进入保管储区。
(√)26.通常货品在保管储区停留的时间最长。
全国商科院校流通领域现代物流技能大赛知识赛试卷(四) 注 意 事 项 1、请首先按要求在试卷的标封处填写您的姓名和准考证号。
2、请仔细阅读各种题目的回答要求,在规定的位置填写您的答案。
3、请保持试卷卷面的整洁,不要在标封区填写无关内容。
一、单项选择题(每题0. 5分,共40题,共20分,请将正确选项的填涂在答题卡上) 1、仓储活动的主体是(B ) A 、商品 B 、仓库 C 、人 D 、仓库内的商品 2、以下哪个不是库存的功能(D ) A 、平衡功能 B 、分离功能 C 、缓冲功能 D 、集中功能 3、价值分析过程的最后一步是(C ) A 、功能运行 B 、系统运行 C 、功能分析 D 、系统分析 4、在一定湿度下单位体积中最大限度能容纳水蒸气的量指的是(B ) A 、绝对湿度 B 、饱和湿度 C 、相对湿度 D 、空气湿度 5、在金属表面涂一层油脂薄膜的金属防锈措施是(B ) A 、气相防锈 准考证号:______________________姓名:______________ ...............考.........生.........答.........题.........不.........准.........超.........过.........此.........线..................C、塑料封存防锈D、手工防锈6、电子订货系统从作业面来看则可分为卖场、资讯转换中心及(D)三部分。
A、通信部门B、生产部门C、加工部门D、仓储部门7、货仓管理员接收到“物料单”后,首先与(A)核对。
A、ROMB、ERDC、ORMD、MRO8、仓库自提时提货人员在提货前要了解和掌握所提货物的品种、规格、(D)及入库验收的有关要求和注意事项,准备好提货所需的机具。
A、价格B、场地C、质量D、数量9、传统库存控制允许缺货,利用(B)最低来权衡决策。
A、总损耗B、总成本C、总支出D、总收益10、多层物科清单(Multiple Bill)是基于产品组装方式将零部件合理分组到(C)形成的。