中国IM云产品性能测试报告2015
- 格式:pdf
- 大小:921.86 KB
- 文档页数:24
电脑产品测试报告模板一、测试背景本次测试是对于电脑产品进行综合测试,旨在检验产品的性能、稳定性、兼容性等方面,为用户提供更好的使用体验。
二、测试流程本次测试采用了以下流程:1.环境准备:根据测试需求,配置正确的测试环境;2.功能测试:对电脑产品的各项功能进行测试;3.性能测试:测试电脑产品的运行速度、响应时间等性能指标;4.稳定性测试:长时间运行电脑产品以评估其稳定性;5.兼容性测试:测试电脑产品与不同的操作系统、软件等的兼容性;6.安全性测试:测试电脑产品的安全性能,防病毒、防恶意软件、数据安全等方面;7.结果统计:对测试结果进行统计,生成测试报告。
三、测试结果1. 功能测试电脑产品的多项功能表现稳定。
经过测试后,全部功能都能够正常运行,并且符合用户使用的预期目的。
2. 性能测试在电脑产品的性能测试方面,本次测试对其多项性能指标进行了测试。
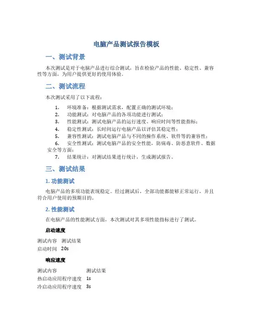
启动速度测试内容测试结果启动时间20s响应速度测试内容测试结果热启动应用程序速度1s冷启动应用程序速度3s节点性能测试内容测试结果CPU 性能优良内存使用情况低硬盘读取速度快硬盘写入速度快显卡性能优良3. 稳定性测试在电脑产品的稳定性测试方面,本次测试对其长时间运行的效果进行了测试。
电脑产品的运行表现非常稳定,未出现任何死机、崩溃等问题。
4. 兼容性测试电脑产品与不同操作系统、软件等的兼容性也进行了测试。
电脑产品兼容性表现较好,没有出现无法运行或者出现问题的情况。
5. 安全性测试在电脑产品的安全性测试方面,本次测试对其防病毒、防恶意软件、数据安全等方面进行了测试。
电脑产品的安全性能表现良好,能够较好地保护用户的电脑不受病毒、恶意软件等攻击,确保用户数据的安全。
四、结论综上所述,电脑产品在本次测试中表现非常出色,多项性能指标、稳定性、兼容性和安全性都达到了优良水平。
用户可以放心购买和使用这款产品。
五、建议根据测试结果,提出以下建议:1.在启动速度上改进,尽可能提高启动速度;2.增加节点的优化,在性能上进一步提升;3.增强电脑产品的安全性能;4.针对用户反映的问题进行优化。
中 国 移 动 通 信 企 业 标 准 QB-╳╳-╳╳╳-╳╳╳╳ China Mobile CM-IMS Test Specification - MGCF&IM-MGW 版本号:1.2.0 中国移动通信集团公司 发布 ╳╳╳╳-╳╳-╳╳发布 ╳╳╳╳-╳╳-╳╳实施中国移动C M -I M S M G C F 及I M -M G W 设备测试规范目录前言 (IV)1范围 (1)2规范性引用文件 (1)3术语、定义和缩略语 (2)3.1缩略语 (2)3.2接口标识 (3)4测试环境及说明 (3)4.1测试环境配置 (3)5设备功能测试 (4)5.1与基于ISUP的CS域的基本呼叫互通 (4)5.1.1呼叫建立 (4)5.1.1.1IMS始呼(要求Precondition) (4)5.1.1.2IMS始呼(不要求Precondition) (7)5.1.1.3PSTN/PLMN始呼(要求Precondition) (9)5.1.1.4PSTN/PLMN始呼(不要求Precondition) (13)5.1.2呼叫释放 (17)5.1.2.1呼叫建立后IMS发起呼叫释放 (17)5.1.2.2呼叫建立后PSTN/PLMN发起呼叫释放 (18)5.1.2.3IM-MGW发起的呼叫释放 (19)5.1.3异常处理 (20)5.1.3.1被叫忙 (20)5.1.3.2被叫未注册 (24)5.1.3.3被叫无应答 (28)5.1.3.4被叫不可及 (31)5.1.3.5被叫为空号 (36)5.1.3.6呼叫早释放 (38)5.1.3.7被叫拒接 (41)5.1.3.8IMS始发到PSTN/PLMN的视频呼叫回落语音 (45)5.1.3.9PLMN始发到IMS的基本视频呼叫失败 (46)5.1.3.10IMS侧发起语音通话切换为视频通话被拒绝 (47)5.1.3.11电路管理 (48)5.1.3.12IM-MGW承载建立失败 (49)5.1.4补充业务 (51)5.1.4.1呼叫保持和恢复 (51)5.1.4.2呼叫等待 (53)5.1.4.3呼叫前转 (56)5.1.4.4主叫号码显示和主叫号码显示限制 (59)5.1.5号码分析与处理 (60)5.1.5.1IMS始呼到本网PLMN手机用户 (60)5.1.5.2IMS始呼到它网PLMN手机用户 (60)5.1.5.3IMS始呼到它网PSTN固话用户 (61)5.1.5.4PSTN/PLMN始呼到IMS用户 (61)5.2与基于BICC的CS域的基本呼叫互通 (62)5.2.1呼叫建立 (62)5.2.1.1IMS始呼(要求Precondition) (62)5.2.1.2IMS始呼(不要求Precondition) (66)5.2.1.3PSTN/PLMN始呼(要求Precondition) (68)5.2.1.4PSTN/PLMN始呼(不要求Precondition) (72)5.2.2呼叫释放 (76)5.2.2.1呼叫建立后IMS发起呼叫释放 (76)5.2.2.2呼叫建立后PSTN/PLMN发起呼叫释放 (77)5.2.2.3IM-MGW发起的呼叫释放 (78)5.2.3异常处理 (79)5.2.3.1被叫忙 (79)5.2.3.2被叫未注册 (83)5.2.3.3被叫无应答 (87)5.2.3.4被叫不可及 (90)5.2.3.5被叫为空号 (94)5.2.3.6呼叫早释放 (96)5.2.3.7被叫拒接 (99)5.2.3.8IMS始发到PSTN/PLMN的视频呼叫回落语音 (103)5.2.3.9PLMN始发到IMS的基本视频呼叫失败 (104)5.2.3.10IMS侧发起语音通话切换为视频通话被拒绝 (105)5.2.3.11电路管理 (106)5.2.3.12IM-MGW承载建立失败 (107)5.2.4补充业务 (109)5.2.4.1呼叫保持和恢复 (109)5.2.4.2呼叫等待 (110)5.2.4.3呼叫前转 (113)5.2.4.4主叫号码显示和主叫号码显示限制 (116)5.2.5号码分析与处理 (118)5.2.5.1IMS始呼到本网PLMN手机用户 (118)5.2.5.2IMS始呼到2G/3G接入的V oLTE用户 (118)5.2.5.3IMS始呼到它网PLMN手机用户 (119)5.2.5.4IMS始呼到它网PSTN固话用户 (119)5.2.5.5PSTN/PLMN始呼到IMS用户 (120)5.2.5.6本网PLMN始呼到本网已签约被叫一号通业务的PLMN用户 (120)5.2.6DTMF处理 (121)5.2.6.1带内DTMF信号转带外处理 (121)5.2.6.2带外DTMF信号转带内处理 (122)5.2.7传真功能 (123)5.2.7.1IMS始呼到PSTN的低速传真 (123)5.2.7.2IMS始呼到PSTN的高速传真 (124)5.2.7.3PSTN始呼到IMS的低速传真 (126)5.2.7.4PSTN始呼到IMS的高速传真 (127)5.3关口局功能 (128)5.3.1被叫有CAMEL签约 (128)5.3.2被叫无CAMEL签约 (129)5.3.3被叫激活无条件前转(CFU) (130)5.3.4被叫激活不可及前转(CFNRc) (130)5.3.5被叫激活呼入闭锁业务(BAIC) (131)5.4IM-MGW管理(可选) (132)5.4.1IM-MGW注册 (132)5.4.2MGCF对IM-MGW的审计 (132)5.4.3IM-MGW上报异常事件 (133)5.5网管测试 (133)6编制历史 (133)前言本标准依据ITU-T和3GPP制定的相关标准,结合有关国内标准和中国移动其他企业标准,基于中国移动CM-IMS总体技术要求、VoLTE总体技术要求和实际需求而拟定,充分考虑了网络的平滑演进能力,为中国移动CM-IMS技术试验、网络建设和运行维护提供技术依据。
云计算平台性能测试与优化实验报告云计算平台的性能对于提供高效、可靠的云服务至关重要。
为了确保云计算平台能够正常运行并提供卓越的性能,我们进行了性能测试与优化实验。
本报告将详细介绍我们的实验设计、测试结果及优化方案。
1. 引言"无风不起浪"这句名言告诉我们,无论是肉眼可见的风浪,还是技术领域的变革,都需要亲自经历和实践,才能真正理解其中的奥秘。
云计算的兴起使得计算资源得以高效利用,但它也面临着性能等诸多挑战。
因此,我们进行了一系列的实验,以测试和优化云计算平台的性能。
2. 实验设计2.1. 实验环境我们选择了一款广泛使用的云计算平台作为实验对象,并在一组具有相似配置的服务器上部署了该平台。
实验采用了实际用户的数据作为测试数据,以尽可能真实地模拟实际使用场景。
2.2. 性能测试方法我们采用了多种性能测试方法,包括负载测试、并发测试和稳定性测试。
负载测试用于评估云计算平台在不同负载下的性能表现;并发测试用于检验平台在高并发场景下的稳定性;稳定性测试则着重检查平台持续运行的能力。
3. 测试结果3.1. 负载测试结果经过连续三天的负载测试,我们得出了以下结论:云计算平台在小负载下表现良好,响应时间快,资源利用率高,但在大负载下,性能下降明显,甚至出现了系统崩溃的情况。
这些结果警示着我们对平台的性能进行优化和调整的必要性。
3.2. 并发测试结果并发测试中,我们模拟了高并发请求的场景。
测试结果显示,云计算平台在短时间内能够处理大量请求,但这也导致了延迟的增加和响应速度的下降。
这表明平台在高并发负载下存在一定的稳定性问题,需要进一步改进。
3.3. 稳定性测试结果稳定性测试包括了长时间的连续性测试。
我们发现,在持续运行一周的测试中,云计算平台出现了几次意外的中断和系统故障,导致服务不可用。
这些问题严重影响了平台的稳定性和可靠性,我们需要采取措施来解决这些问题。
4. 优化方案基于我们的测试结果,我们提出了以下优化方案,以改善云计算平台的性能和稳定性:4.1. 提升资源调度算法通过改进资源调度算法,平衡负载分配,以实现更高效的资源利用和任务处理能力。
国人通信产品出厂检测报告随着科技的不断发展,通信产品在我们的日常生活中扮演着越来越重要的角色。
作为国人自主研发的通信产品,其质量和性能一直备受关注。
为了确保产品的可靠性和稳定性,每一款国人通信产品在出厂前都需要经过严格的检测。
本文将介绍国人通信产品出厂检测的过程和报告内容。
一、检测项目1. 电磁兼容性测试:通过对通信产品进行电磁辐射和抗干扰性能的测试,确保其在正常工作时不会对周围的电子设备产生干扰。
2. 无线电频谱测试:测试通信产品的无线电频谱占用情况,以确保其在正常工作时不会对其他无线电设备产生干扰。
3. 传输性能测试:测试通信产品在不同网络环境下的传输速度和稳定性,以确保其能够在各种复杂的网络条件下正常工作。
4. 安全性能测试:测试通信产品的安全性能,包括对抗攻击和防护能力的测试,以确保用户的信息不会被非法获取或篡改。
5. 功耗测试:测试通信产品的功耗水平,以确保其在正常使用时能够节约能源,减少对环境的影响。
6. 故障诊断测试:测试通信产品的故障诊断能力,以提供及时准确的故障诊断结果,方便用户进行维修和保养。
二、检测报告内容1. 产品基本信息:包括产品型号、生产日期、出厂编号等。
2. 检测项目及结果:列出所有进行的检测项目和测试结果,其中需要详细说明每一项测试的方法和标准。
3. 产品质量评估:根据检测结果,对产品的质量进行评估,包括合格、不合格和待改进等分类。
4. 产品性能评估:根据检测结果,对产品的性能进行评估,包括传输速度、稳定性、安全性等方面的评价。
5. 产品故障诊断结果:如果在故障诊断测试中发现了问题,需要详细列出故障原因和解决方案。
6. 检测设备和方法:介绍用于进行检测的设备和测试方法,以确保检测结果的可靠性和准确性。
7. 检测报告签发人:由专业的检测人员签发,确保报告的可信度和权威性。
三、检测报告的重要性1. 保障产品质量:通过出厂检测,确保通信产品的质量和性能达到标准要求,减少产品在使用过程中出现故障和问题的可能性。
石油、石化与天然气工业—管道系统阴极保护—第1部分:埋地管线(石油、石化与天然气—管道运输系统的阴极保护—第1部分:地面线路)(通用整流电器研究所内部学习资料)第二版2015—03—01Petroleum,petrochemical and natural gas industries—Cathodic protection of pipeline systems—Part 1:On—land pipelinesIndustries du pétrole, de la pétrochimie et du gaz naturel—Protection cathodique des systèmes de transport par conduites Partie 1: Conduites terrestres参考号码:ISO 15589 — 1:2015(E)国际标准化组织(ISO)是由各国标准化团体组成的世界性的联合会。
制定国际标准的工作由ISO的技术委员会完成。
各成员国若对某技术委员会确定的项目感兴趣,均由权参加其中工作。
与ISO保持联系的各国际组织(官方或非官方)均可参加有关工作。
ISO与国际电工委员会(IEC)在电工技术标准化方面保持密切合作关系。
标准遵照ISO/IEC导则第2部分的规则起草。
见(/directives)。
本标准中的某些内容有可能涉及专利权问题,对此应引起注意。
ISO不负责识别任何专利权问题。
文件中涉及的任何专利权引用/或专利申报的ISO名单(见/patents)。
标准中商品名为用户提供信息,并不构成认可。
不对是否符合ISO的具体条款和表述的含义做出解释评估。
国际标准化组织在技术性贸易壁垒坚持WTO中信息贸易规则(TBT)见网址:Foreword — Supplementary information补充信息国际标准ISO 15589—1是由技术委员会ISO/TC 67(石油和天然气工业材料、设备和海上结构)的下属分委员会SC2(管线输送系统)制定。
省电力公司云终端在县级供电企业应用项目安全测试报告目录1测试目的 (3)2测试内容及环境介绍 (3)2.1虚拟应用服务器压力测试(作业型) (4)2.2共享桌面压力测试(标准型) (6)2.3专有虚拟桌面压力测试(资源型) (8)2.4测试环境介绍 (9)3测试方法及要求 (10)4测试环境需求 (10)4.1存储需求 (10)4.2网络资源需求 (10)4.3业务系统测试帐户需求 (10)5测试计划 (11)5.1测试地点 (11)5.2测试日期 (11)5.3测试人员 (11)5.4测试计划 (11)5.5测试工具 (12)6压力测试性能报告 (12)6.1虚拟应用(作业型) (12)6.1.1测试数据 (12)6.1.2数据汇总 (25)6.2共享桌面(标准型) (25)6.2.1测试数据 (25)6.2.2数据汇总 (35)6.3专有虚拟桌面(资源性) (35)6.3.1测试数据 (35)6.3.2数据汇总 (44)7测试总结 (44)7.1虚拟应用(作业型) (44)7.2共享桌面(标准型) (45)7.3专有桌面(标准型) (45)1 测试目的为配合国网四川省公司云平台项目的规划,全面衡量在各种复杂环境下Citrix产品的性能,特进行本次应用虚拟化和桌面虚拟化产品的测试,对应《国家电网公司云安全终端技术》中资源型、标准型、作业型分别进行评测。
通过本次测试,验证四川电网省公司下面各个市、县人员使用瘦终端及利旧PC访问部署在云平台虚拟应用/桌面服务器上的“五大七小”业务系统时,虚拟应用服务器和虚拟桌面物理服务器性能情况,包括CPU、内存、网络流量、磁盘IO等信息,从而得出应用/桌面虚拟化方案的可行性、可靠性和健壮性。
注:本次测试不涉及功能测试。
2 测试内容及环境介绍本次压力测试的目的是验证在一台4路8核CPU,256G的物理服务器,能够同时运行多少资源型、标准型和作业型的并发用户。
参照《国家电网公司云安全终端技术》中的描述,●资源型在本次项目中对应的类型为独立的专有虚拟桌面。
中国IM云产品性能测试报告2015(简版)本产品保密并受到版权法保护Confidential and Protected by Copyright Laws中国IM 云服务发展与现状目录12中国IM 云服务竞品分析中国IM 云服务市场宏观环境利好因素促进行业快速发展Political 政治环境•国务院近日印发《关于促进云计算创新发展培育信息产业新业态的意见》,为促进创业兴业、释放创新活力提供有力支持,为经济社会持续健康发展注入新的动力。
创业的积极性被充分激发。
Economical 经济环境Technological技术环境Social社会环境•消费者对即时通讯等需求不断增加,促进IM 云服务产业快速发展。
•根据IDC 预测,未来5年,全球用于云计算服务的支出将增长3倍,云计算行业的整体增长速度将是传统IT 行业增长率的6倍。
•服务器虚拟化、网络技术(SDN )、存储技术、分布式计算、OS 、开发语言和平台等核心技术在中国市场企业均已基本掌握。
•中国国内资本市场目光从IaaS 和SaaS 开始转向PaaS ,资本的涌入促进IM 云服务行业发展。
•主要IM 云服务企业获得A 轮或以上投资。
中国IM 云服务市场由于商业模式逐步清晰,快速晋升为市场启动期,并且得到资本市场融资市场启动期(2015-)应用成熟期高速发展期时间ABCD探索期(2012-2014)2012年,大蚂蚁IM 业务剥离出来,推出BigAnt2.91版本拓展市场中国IM 云服务市场AMC 模型市场认可度2013-2014年,容联、融云、环信和亲加等厂商纷纷进入,IM 云服务市场开始爆发。
市场开始出现,各厂商纷纷试水,淘汰频繁商业模式清晰出现明确的商业模式并逐渐完善,产品/服务呈现多元化发展市场发展步入成熟期© Analysys 易观智库E容联云通讯完成了B 轮融资。
亲加获得因特尔A 轮融资。
环信B 轮融资。
2015年,亲加等厂商触及C 端用户数破亿。
云评估报告云评估报告云计算作为一种新兴的信息技术,已经在各个领域得到广泛应用。
本报告通过对云计算的评估,旨在分析其优缺点,并给出相应的建议。
首先,云计算具有较高的灵活性和扩展性。
云计算在资源调度和分配上具有较大的灵活性,可以根据实际需要进行弹性调整,满足高峰时段的需求。
同时,云计算可以方便地扩展计算和存储资源,提供高性能的计算和存储服务。
其次,云计算具有较强的可靠性和可用性。
云计算基于分布式架构,具有故障容忍和冗余备份机制,可以保证服务的持续可用性。
同时,云计算提供了多种备份和恢复机制,确保数据的安全性和可靠性。
再次,云计算具有较低的成本和高效的资源利用率。
传统的IT环境需要投入大量的资金和人力物力维护,而云计算可以通过资源共享和虚拟化技术节约成本。
同时,云计算的资源利用率较高,可以充分利用物理资源,提高计算效率。
然而,云计算也存在一些问题和挑战。
首先,云计算的安全性问题需要引起重视。
云计算需要传输和存储大量的敏感数据,安全性成为云计算普及和推广的关键问题。
其次,云计算的隐私问题也需引起关注。
用户使用云计算服务,需要将数据存储在云端,涉及到数据隐私和安全问题。
另外,云计算还存在着较大的依赖性和风险。
一旦云服务提供商出现故障或停机,用户将无法正常使用云计算服务,可能造成较大的损失。
基于以上评估,我们给出以下建议。
首先,云计算服务提供商应加强安全和隐私的保护措施,采取加密、认证和访问控制等技术手段,保证用户的数据安全。
其次,用户在选择云计算服务时,应注意选择有信誉和可靠性高的云服务提供商,避免因服务故障而带来的风险。
另外,用户在使用云计算服务时,应定期备份数据,以防止数据丢失和损坏。
总之,云计算作为一种新兴的信息技术,具有许多优势和潜力。
通过合理评估和选择,云计算可以带来更高效、灵活和可靠的计算和存储服务。
然而,也要注意云计算的安全和隐私问题,加强保护措施,以确保用户的数据安全和隐私。
产品性能评估报告1. 引言本报告是对产品性能进行评估的结果总结,旨在帮助公司了解产品在各个方面的表现以及存在的问题,并提出改进建议。
本次评估主要关注产品的功能性能、稳定性能、可靠性能和安全性能。
2. 功能性能评估在功能性能评估中,我们对产品的各项功能进行了测试和分析。
根据测试结果,产品在大部分功能上表现出色,能够满足用户的基本需求。
然而,我们也发现了一些小问题,比如某些功能在特定条件下的兼容性不佳,建议技术团队进一步优化。
3. 稳定性能评估稳定性能评估主要对产品的稳定性和可靠性进行了测试。
通过不断运行产品,并进行多次重启,我们发现产品在大部分情况下运行良好,没有出现明显的故障或崩溃。
但是,在长时间使用和高负载情况下,产品的稳定性稍有欠缺,需要进行改进以提高可靠性。
4. 可靠性能评估可靠性能评估主要针对产品在长时间使用过程中的表现进行了测试。
我们对产品进行了大量的连续运行测试,并监测了产品在不同环境下的工作状态。
根据测试结果,产品在可靠性方面表现一致,没有出现明显的问题。
然而,我们也注意到一些用户反馈的细微问题,建议技术团队进行进一步的测试和改进。
5. 安全性能评估安全性能评估主要关注产品的数据安全和用户隐私保护。
我们对产品的数据加密和用户身份验证等关键安全措施进行了检查,并进行了黑盒测试和安全漏洞扫描。
测试结果显示,产品在安全性方面具备一定的保护能力,但仍存在一些潜在的风险和漏洞,需要加强安全性能的设计和实施。
6. 改进建议基于评估结果和问题分析,我们提出以下改进建议:- 进一步优化产品功能的兼容性,确保在各种条件下能够正常运行;- 加强产品的稳定性,提高在长时间使用和高负载情况下的表现;- 继续测试和改进产品的可靠性,解决用户反馈的细微问题;- 加强产品的安全性能,修复潜在的安全风险和漏洞。
7. 结论本次产品性能评估报告综合了对产品的功能性能、稳定性能、可靠性能和安全性能的评估结果,并提出了相应的改进建议。
桌面云测试报告1. 引言本文档旨在汇报桌面云测试的结果和评估。
桌面云是一种基于云计算技术的解决方案,通过将用户的桌面环境虚拟化,并在云中进行计算和存储,使用户可以通过任何设备访问其桌面环境。
桌面云的测试是为了确保该技术的可靠性、性能和安全性。
2. 测试环境2.1 硬件环境•CPU:*************************•内存:16GB•存储:500GB SSD2.2 软件环境•操作系统:Windows 10 Professional•桌面云平台:VMware Horizon•远程桌面客户端:VMware Horizon Client3. 测试方法为了评估桌面云的性能和可靠性,我们进行了以下测试:3.1 基本功能测试•登录和注销测试:测试用户能否成功登录和注销远程桌面环境。
•远程访问测试:测试用户能否通过远程桌面客户端访问云端的桌面环境。
•数据传输测试:测试文件上传和下载的速度和稳定性。
3.2 性能测试•启动时间测试:测试从启动远程桌面客户端到显示完整桌面环境所需的时间。
•响应时间测试:测试用户在远程桌面环境中的输入和系统响应之间的延迟。
•多用户测试:测试在多个用户同时访问远程桌面环境时的系统性能。
3.3 安全性测试•数据传输加密测试:测试在数据传输过程中是否进行了加密保护。
•防火墙测试:测试是否对不安全的网络访问进行了防火墙保护。
•访问控制测试:测试是否对用户的访问进行了适当的权限控制。
4. 测试结果4.1 基本功能测试结果我们测试了登录、注销和远程访问功能,并未发现任何明显的问题。
文件的上传和下载速度也较稳定。
4.2 性能测试结果启动时间测试显示,在正常网络环境下,从启动远程桌面客户端到显示完整桌面环境平均需要7秒。
响应时间测试显示,在正常网络环境下,用户的输入和系统响应之间的延迟平均为100毫秒。
多用户测试结果显示,系统在同时支持多个用户访问时的性能也非常好。
4.3 安全性测试结果数据传输加密测试显示,在数据传输过程中,所有的数据都进行了加密保护。
产品性能测试报告一、测试目的和背景产品性能测试是为了评估产品在不同条件下的性能表现,以确保产品的稳定性和可靠性。
本次测试旨在对XXX产品进行全面的性能测试,并根据测试结果对产品进行评估和改进。
二、测试环境1. 硬件环境:- 计算机:Intel Core i7处理器、8GB内存、256GB固态硬盘- 操作系统:Windows 10- 网络:100Mbps有线网络连接2. 软件环境:- 浏览器:Google Chrome、Mozilla Firefox、Microsoft Edge- 应用程序:XXX软件版本X.X.X三、测试方法1. 响应时间测试:通过模拟用户在不同场景下对产品进行操作,记录操作的响应时间。
2. 负载测试:模拟多用户访问产品,观察产品在高并发情况下的性能。
3. 稳定性测试:持续运行产品,观察产品在长时间运行过程中是否出现崩溃、卡顿等问题。
四、测试结果与分析1. 响应时间测试结果:- 场景一:用户登录界面加载时间为0.5秒,响应时间稳定。
- 场景二:用户上传文件的操作响应时间为2秒,满足用户需求。
- 场景三:数据处理操作的响应时间为3秒,响应速度可进一步优化。
2. 负载测试结果:- 在100个并发用户同时访问产品时,产品的响应时间仍然稳定在2秒以内,表现良好。
- 在200个并发用户同时访问产品时,产品的响应时间略有增加,但仍在可接受范围内。
- 在300个并发用户同时访问产品时,产品的响应时间达到了4秒,建议优化产品的并发处理能力。
3. 稳定性测试结果:- 在持续运行24小时后,产品未出现任何崩溃或卡顿情况,稳定性良好。
五、改进建议1. 对响应时间较长的操作进行优化,提高用户体验。
2. 针对并发访问的性能问题,优化产品的并发处理能力,缩短响应时间。
3. 持续监控产品的稳定性,及时发现并修复潜在的问题,确保产品的稳定运行。
六、总结通过本次性能测试,可以确认XXX产品在一般使用场景下表现稳定且性能良好。
客户:QMOBILE 送测日期8.12产品型号F2数量20颜色项目工程接收人严春梅检查结果测试项目备注送检前检测振动/ESD测试自由跌落 /高温储存/低温储存/软压测试横压1000次有1台破屏RCA /铅笔硬度/沙尘测试 盐雾测试/插拔测试//摇摆测试//划线测试//百格测试按键,电池盖面测试/ 按键寿命/微跌测试/ 滚筒测试/酒精耐磨/钢球冲击/马达老化/ 喇叭老化/摄像头老化/ 听筒老化/ 麦克老化/手电筒/放电/充电/ I/O插拔/通话测试/开关机压力/深圳市天誉源科技有限公司SHENZHEN T-SOURCE TELECOM DEVELOPMENT CO,LTD整机可靠性测试报告表单编号:TYY-QR-QAD-02黑NG实验类别:□ PR1 □ PR2 □ MP1 □ MP2 □ 正常量产 □ 其他实验条件及要求不良简述按整机成品检验标准1H振动频率:5-500Hz,ASD(加速度谱密度):0.96㎡/S3,振动方向:X Y Z/接触式放电 : ±2KV, ±4KV、±6KV.放电时,接触被测试点表面进行放电,频率10次/点/等级。
空气放电:±4KV, ±6KV、±8KV, 放电时,接触被测试点表面距离4CM进行放电,频率10次/点/等级.接触式放电4PCS:正负4KV:OK.正负6KV:OK 空气式放电4PCS:正负8KV:OK手机处于开机状态 ,从1米(注:屏尺寸≤2.8跌落1.2M,2.8<屏尺寸≤3.5跌落1M,3.5<屏尺寸≤5.0,跌落0.8M,5.0<屏尺寸≤7.0,跌0.6M,7.0<屏尺寸,跌0.3M)B.跌落顺序依次为:顶部、底部、左侧、右侧、正面、背面跌落高度1.0M 75±2℃ 湿度:90%;放置48小时,取出后常温放置2H / -30±3℃ 放置48小时,取出后常温放置2H /250N力,测试2000次,每分钟15-30次;将样品固定在RCA试验机上,进行同一位置施加175g的力连续摩擦./2H铅笔.250G的力镜片区域测试骨石粉颗粒大小300目(约46微米)沙尘流量:9M/S,测试时间100分钟沙尘测试4PCS:进灰2PCS.1键无功1PCS.4.7.9.*键无功1PCS.开机键无功1PCS 箱内温度35度压力桶温度47度.药水浓度5%。
云平台功能测试报告测试部2016/10/24目录测试报告..................................................... 错误!未定义书签。
1.引言 (3)2.测试参考文档 (3)3.测试设计简介 (3)3.1测试用例设计 (3)3.2测试环境与配置 (3)3.3测试方法 (3)4.测试情况 (3)4.1测试执行情况 (3)4.2测试覆盖 (4)4.3缺陷的统计 (5)5.测试结论和建议 (5)6.审批测试报告 (6)7.附录 (6)7.1缺陷状态定义 (6)7.2缺陷严重程度定义 (6)1.引言本文为云平台测试报告;本报告目的在于总结测试阶段的测试以及测试结果分析,描述系统是否达到需求的目的。
2.测试参考文档3.测试设计简介3.1测试用例设计测试用例的设计采用等价类划分、边界值、场景法、错误推测等方法3.2测试环境与配置软件版本:云平台V6.0.3系统环境:均为Linux系统3.3测试方法本次测试采用纯手动的黑盒测试方法。
4.测试情况4.1测试执行情况测试范围和要求:云平台APP、云平台后台测试版本:云平台V6.0.3测试时间:2016年10月23日至2016年10月24日测试机构和人员:测试人员:张亮4.2测试覆盖(测试结果中OK表示测试通过,NG表示测试未通过)4.3缺陷的统计本次测试发现的缺陷总数共3个已解决的缺陷数为:0个残留的缺陷数为:3个具体情况如下:5.测试结论和建议本次产品功能测试没有发现严重BUG,虽有一些影响使用体验方面的小问题,但不影响产品的正常使用。
6.审批测试报告审批意见:通过审批日期:2016-10-257.附录7.1缺陷状态定义7.2缺陷严重程度定义。
ULT存储IOPS性能测试报告[测试人]王忠友[文档版本]V1.0[创建时IB]] 2015年05月06日[最后修订][文件类型]测试报告测试背景此测试报告主要针对ULT存储(15∙600G 15K RPM RAID5 , ΓHOTSPARE )的IOPS性能逬行测试,主要测试的IO大小为4KB尽因是因为文件系统常用的块大小是4KB考查ULT存储能够提供的最大IoPS 和平均响应时间。
同时,对于虚拟化存储卷的规划(LUn SiZing)方面也进行简单的测试和验证,因为在存储配置规划当中,遇到的第一个问题就是对LUN的配置,在存储当中应该用多大的尺寸来规划LUN . 一个LUN能够最大支持多少个虚拟机正常运行?其和存储LUN的规划有看直接的联系。
通过对以上性能指标进行测试,以评估在中青旅项目生产环境当中存储的扩容以及规划方式作为数据参者。
测试前提在进行测试之前,我们必须明确如下测试内容:•测试对象:ULT 存储(15-6OOG 15K RPM RAID5 . ΓHOTSPARE )•测试指标:IOPS和平均响应时间•测试工具:LinUX下利用FlO工具进行测试,WindOWS下使用IOMeter逬行测试发现无法绕开缓存•测试参数:IO大小,寻址空间,队列深度,随机读和随机写模式测试主要为了进行对比和评估,因此在测试时需要定性和定虽,测试出来的数据才具有对比性和可评估性。
影响因素我们在对IOPS逬行随机读写测试时,其影响IoPS性能的主要因素有哪些?队列深度:是表示在同一时刻,有N个inflight的IO请求,包括在队列中的IO请求,和磁盘正在处理的Ic)请求,N就表示队列深度。
加大硬盘的队列深度就是让硬盘不断工作,减少硬盘的空闲时间,以发挥出磁盘的最大读写性能。
寻址空间:是指在逬行IO请求时JO会落在硬盘空间怎样的工作区间上[0, size],寻址空间越小,磁头在磁盘上读写数据时需要移动的距离就会变小,因此每次IO请求的服务时间就会变小。
本产品保密并受到版权法保护Confidential a nd P rotected b y C opyright L aws 中国IM云产品性能测试报告2015 中国IM云服务发展与现状 目录 1 2 中国IM云服务竞品分析 中国IM云服务市场宏观环境利好因素促进行业快速发展 Political 政治环境 • 国务院近日印发《关于促进云计算创新发展培育信息产业新业态的意见》,为促进创业兴业、释放创新活力提供有力支持,为经济社会持续健康发展注入新的动力。
创业的积极性被充分激发。
Economical 经济环境 Technological 技术环境 Social 社会环境 • 消费者对即时通讯等需求不断增加,促进IM云服务产业快速发展。
• 根据IDC预测,未来5年,全球用于云计算服务的支出将增长3倍,云计算行业的整体增长速度将是传统IT 行业增长率的6倍。
• 服务器虚拟化、网络技术(SDN)、存储技术、分布式计算、OS、开发语言和平台等核心技术在中国市场企业均已基本掌握。
• 中国国内资本市场目光从IaaS和SaaS开始转向PaaS,资本的涌入促进IM云服务行业发展。
• 主要IM云服务企业获得A轮或以上投资。
中国IM云服务市场由于商业模式逐步清晰,快速晋升为市场启动期,并且得到资本市场融资 市场启动期(2015-)应用成熟期高速发展期时间 ABCD探索期 (2012-2014) 2012年,大蚂蚁IM业务剥离出来,推出BigAnt2.91版本拓展市场 中国IM云服务市场AMC模型 市场认可度 2013-2014年,容联、融云、环信和亲加等厂商纷纷进入,IM云服务市场开始爆发。
市场开始出现,各厂商纷纷试水,淘汰频繁 商业模式清晰 出现明确的商业模式并逐渐完善,产品/服务呈现多元化发展 市场发展步入成熟期 © A nalysys 易观智库 E容联云通讯 完成了 B 轮融资。
亲加获得因特尔A 轮融资。
环信B轮融资。
2015年,亲加等厂商触及C端用户数破亿。
盘点中国移动IM云服务产业链上下游资源及重点厂商 在移动IM云服务产业链中,开发者提供的APP、SaaS和智能硬件均随着用户“个性化定制”社交需求而变,而移动IM云服务提供商提供了灵活便捷高效的一站式添加社交功能服务,助力实现人与人、人与物和物与物的无缝沟通。
IaaS IFF SAPP 应用市场 终端厂商 线下渠道 线上渠道 个人用户 移动IM云 智能硬件 基础网络提供商 中国IM云服务产业链地图中国IM云服务市场销售规模 Analysys易观智库分析认为,数据显示,2014年中国IM云服务市场销售规模达2.4亿元人民币,增长率高达89.5%;预计到2018年市场经过5年的发展成熟,整体市场规模将达到23.9 亿元人民币,增长率为60.4%。
2.4 4.5 8.1 14.2 23.9 89.5% 79.3% 74.6% 68.5% 60.4% 0% 20% 40% 60% 80% 100% 0 5 10 15 20 25 2014 2015F 2016F 2017F 2018F 销售规模(亿元 人民币) 环比增长率 © A nalysys 易观智库 2015-2018年中国IM云服务销售规模预测 中国IM云服务行业基本已经获得资本市场的认可 Ø 2015年7月成功获得由红杉资本领投,经纬中国和SIG跟投的B轮融资1250万美元,同时环信移动客服3.0产品也正式上线。
Ø 容联云通讯2014年12月 完成了 B 轮融资,交易金额为 1500 万美元,投资方是挚信资本。
Ø 2014年10月,移动云通讯服务提供商亲加通讯云宣布,其已获得英特尔千万美金的A轮融资。
中国IM云服务发展与现状 目录 1 2 中国IM云服务竞品分析 移动IM云服务主流产品评估 通过不同维度对比IM P aaS平台,以容联IM P lus 、融云、环信、微信等厂商为例,对IM流量、待机电量消耗、发送速度、音视频质量等方面进行监测对比。
IM指标之流量横向对比测试(容联IM P lus 、融云、环信) 监测方法 测试时间:2015-8-24 测试人 :易观智库 测试平台:Android S M-N9100(OS 4.4.4) 测试工具:Android系统流量API接口 测试步骤: 1、对每个应用单独集成Android系统流量API统计接口 2、发送测试数据之前统计一次当前应用所消耗的流量 3、发送测试文本,等待发送成功提示 4、调用Android流量统计接口统计应用消耗流量,除去发送之前的流量 得出差值即为当前发送文本所消耗流量 5、重复上面1~4步骤,测试50、100个汉字所消耗的流量 备注:测试数据均为三次求平均值得出 发送文本(上下行)测试结论:(不排除当前发送过程中应用业务操作消耗的流量) 厂商 发送文本(10个汉字) 发送文本(50个汉字) 发送文本(100个汉字) 容联IM P lus (v5.1.4) 332 792 821 融云(v2.2.5) 997 1158 1282 环信(v2.2.2) 759 1325 1425 数据单位:字节(B) 汉字编码:UTF-8 网络环境:3G 数据中的流量指有效载荷。
版本号:各平台官网SDK版本号 Analysys易观智库分析认为,在3G 的网络状态下,三家厂商分别发送相同的三组文本,所消耗流量容联IM Plus 最少。
备注:测试数据为发送三次字数相同内容不同的文本,求平均值得出 备注:测试数据均为三次求平均值得出 Analysys易观智库分析认为,在3G 的网络状态下,三家厂商分别录制60秒语音和分别发送同一张图片,通过测试得知,录制音频环信流量消耗最少,发送图片时,容联IM P lus所消耗流量少。
厂商 录制60秒语音 发送同一张图片(原始size 2.69M) 容联IM P lus (v5.1.4) 52101 38998 融云(v2.2.5) 154744 1899586 环信(v2.2.2) 39581 58967 数据单位:字节 汉字编码:UTF-8 网络环境: 3G 数据中的流量指有效载荷。
版本号:各平台官网SDK版本号 发送语音、图片(上下行)测试结论: IM指标速度横向对比测试报告(容联IM P lus 、融云、环信) 备注:测试数据均为三次求平均值得出 测试时间:2015-8-24 测试人:易观智库 测试步骤:1、发送测试数据(如:来自容联IM P lus的测试消息) 2、记录每个应用后台打印的接口调用时间和回调接口调用时间 3、对两个时间进行差值计算得出消耗的时间即为发送速度消耗时间 4、重复上面1~3的操作,分别测试2G/3G/4G/Wi-Fi 下的消耗时间 5、重复上面1~4的操作,将测试数据换成60s语音和相同大小的图片计算不同网 络下的消耗时间 测试平台:Android S M-N9100(OS 4.4.4) 备注:测试数据均为三次求平均值得出 Analysys易观智库分析认为,在2G/3G/4G/Wi-Fi 的网络环境下,分别登录容联IM Plus 、融云、环信,测试其登录速度,通过测试结果得知,容联IM Plus在登陆的技术指标占有优势,位居第一。
容联IM Plus主要是通过自定义账号方式登陆、无DNS设计保证毫秒级登陆。
登录速度测试结论: 厂商 2G 3G 4G Wi-Fi 容联IM P lus (v5.1.4) 985 385 289 139 融云(v2.2.5) 5986 720 637 315 环信(v2.2.2) 16736 588 425 421 时间单位:ms 网络环境: 2G/3G/4G/Wi-Fi 版本号:各平台官网SDK版本号 备注:测试数据为发送三次字数相同内容不同的文本,求平均值得出 Analysys易观智库分析认为,在2G/3G/4G/Wi-Fi 的网络环境下,分别对容联IM Plus 、融云、环信测试其发送文本速度,通过测试结果得知,容联IM P lus在发送文本速度上,位居第一。
发送文本速度测试结论:(10/50/100个汉字): 厂商 2G 3G 4G Wi-Fi 10个汉字 50个汉字 100个汉字 10个汉字 50个汉字 100个汉字 10个汉字 50个汉字 100个汉字 10个汉字 50个汉字 100个汉字 容联IM P lus (v5.1.4) 224 557 1254 105 134 334 55 125 89 62 89 64 融云(v2.2.5) 2485 1205 2250 421 215 652 224 156 299 121 169 134 环信(v2.2.2) 335 754 1322 259 325 781 389 424 273 110 225 158 时间单位:ms 网络环境: 2G/3G/4G/Wi-Fi版本号:各平台官网SDK版本号 备注:测试数据均为三次求平均值得出 Analysys易观智库分析认为,在2G/3G/4G/Wi-Fi 的网络环境下,分别对容联IM Plus 、融云、环信进行发送语音速度测试,容联IM Plus在2G/3G 网络下的传输速度高于其他,而环信在4G /Wi-Fi环境下,传输速度具有相对优势。