最新版《中华人民共和国职业分类大典》(新).pptx
- 格式:pptx
- 大小:22.12 KB
- 文档页数:2
中华人民共和国国家职业分类大典中华人民共和国职业分类大典《中华人民共和国职业分类大典》将我国职业归为8 个大类,66 个中类,413 个小类,1838 个细类(职业)。
8 个大类分别是:第一大类:国家机关、党群组织、企业、事业单位负责人,其中包括5 个中类,16 个小类,25 个细类;第二大类:专业技术人员,其中包括14 个中类,115 个小类,379 个细类;第三大类:办事人员和有关人员,其中包括4 个中类,12 个小类,45 个细类;第四大类:商业、服务业人员,其中包括8 个中类,43 个小类,147 个细类;第五大类:农、林、牧、渔、水利业生产人员,其中包括6 个中类,30 个小类,121 个细类;第六大类:生产、运输设备操作人员及有关人员,其中包括27 个中类,195 个小类,1119 个细类;第七大类:军人,其中包括1 个中类,1 个小类,1 个细类;第八大类:不便分类的其他从业人员,其中包括1 个中类,1 个小类,1 个细类。
国家职业分类大典第 3 页共90 页分类代码职业名称1-01-00-00 中国共产党中央委员会和地方各级党组织负责人1-02-01-00 国家权力机关及其工作机构负责人1-02-02-00 人民政协及其工作机构负责人1-02-03-00 人民法院负责人1-02-04-00 人民检察院负责人1-02-05-00 国家行政机关及其工作机构负责人1-02-99-00 其他国家机关及其工作机构负责人1-03-01-00 民主党派负责人1-03-02-01 工会负责人1-03-02-02 中国共产主义青年团负责人1-03-02-03 妇女联合会负责人1-03-02-99 其他人民团体及其工作机构负责人1-03-03-00 群众自治组织负责人1-03-99-00 其他社会团体及其工作机构负责人1-04-01-01 高等学校校长1-04-01-02 中等职业教育学校校长1-04-01-03 中小学校校长1-04-01-99 其他教育教学单位负责人1-04-02-00 卫生单位负责人1-04-03-00 科研单位负责人国家职业分类大典第 4 页共90 页1-04-99-00 其他事业单位负责人1-05-01-01 企业董事1-05-01-02 企业经理1-05-01-03 企业职能部门经理或主管1-05-01-99 其他企业负责人2-01-01-00 哲学研究人员2-01-02-00 经济学研究人员2-01-03-00 法学研究人员2-01-04-00 社会学研究人员2-01-05-00 教育科学研究人员2-01-06-00 文学、艺术研究人员2-01-07-00 图书馆学、情报学研究人员2-01-08-00 历史学研究人员2-01-09-00 管理科学研究人员2-01-10-00 数学研究人员2-01-11-00 物理学研究人员2-01-12-00 化学研究人员2-01-13-00 天文学研究人员2-01-14-00 地球科学研究人员2-01-15-00 生物科学研究人员2-01-16-00 农业科学研究人员国家职业分类大典第 5 页共90 页2-01-17-00 医学研究人员2-01-99-00 体育研究人员2-02-01-00 地质勘探工程技术人员2-02-02-01 大地测量工程技术人员2-02-02-02 工程测量工程技术人员2-02-02-03 摄影测量与遥感工程技术人员2-02-02-04 地图制图与印刷工程技术人员2-02-02-05 海洋测绘工程技术人员2-02-02-99 其他测绘工程技术人员2-02-03-01 采矿工程技术人员2-02-03-02 选矿与矿物加工工程技术人员2-02-03-99 其他矿山工程技术人员2-02-04-01 石油开采工程技术人员2-02-04-02 石油储运工程技术人员2-02-04-99 其他石油工程技术人员2-02-05-01 冶炼工程技术人员2-02-05-02 轧制工程技术人员2-02-05-03 焦化工程技术人员2-02-05-04 金属材料工程技术人员2-02-05-05 耐火材料工程技术人员2-02-05-06 碳素材料工程技术人员国家职业分类大典第 6 页共90 页2-02-05-07 冶金热能工程技术人员2-02-05-99 其他冶金工程技术人员2-02-06-01 化工实验工程技术人员2-02-06-02 化工设计工程技术人员2-02-06-03 化工生产工程技术人员2-02-06-99 其他化工工程技术人员2-02-07-01 机械设计工程技术人员2-02-07-02 机械制造工程技术人员2-02-07-03 仪器仪表工程技术人员2-02-07-04 设备工程技术人员2-02-07-99 其他机械工程技术人员2-02-08-01 装甲车辆工程技术人员2-02-08-02 火炮枪械工程技术人员2-02-08-03 弹箭工程技术人员2-02-08-04 火炸药工程技术人员2-02-08-05 光电火控工程技术人员2-02-08-99 其他兵器工程技术人员2-02-09-01 飞机设计工程技术人员2-02-09-02 飞机制造工程技术人员2-02-09-03 飞机发动机设计工程技术人员2-02-09-04 飞机发动机制造工程技术人员国家职业分类大典第7 页共90 页2-02-09-99 其他航空工程技术人员2-02-11-01 电子材料工程技术人员2-02-11-02 电子元器件工程技术人员2-02-11-03 雷达系统工程技术人员2-02-11-04 广播视听设备工程技术人员2-02-11-05 电子仪器与测量工程技术人员2-02-11-99 其他电子工程技术人员2-02-12-00 通信工程技术人员2-02-13-01 计算机硬件技术人员2-02-13-02 计算机软件技术人员2-02-13-03 计算机网络技术人员2-02-13-04 计算机系统分析技术人员2-02-13-99 其他计算机与应用工程技术人员2-02-14-01 电机与电器工程技术人员2-02-14-02 电力拖动与自动控制工程技术人员2-02-14-03 电线电缆与电工材料技术人员2-02-14-99 其他电气工程技术人员2-02-15-01 发电工程技术人员2-02-15-02 输变电工程技术人员2-02-15-03 供用电工程技术人员国家职业分类大典第8 页共90 页2-02-15-99 其他电力工程技术人员2-02-17-01 广播电视编播工程技术人员2-02-17-02 广播电视传输覆盖工程技术人员2-02-17-03 电影工程技术人员2-02-17-99 其他广播电影电视工程技术人员2-02-18-01 汽车运用工程技术人员2-02-18-02 船舶运用工程技术人员2-02-18-03 水上交通工程技术人员2-02-18-04 海上救助打捞工程技术人员2-02-18-05 船舶检验工程技术人员2-02-18-99 其他交通工程技术人员2-02-19-01 民用航空维修与适航专业技术人员2-02-19-02 航行航空工程技术人员2-02-19-03 通用航空技术人员2-02-19-04 航空运输工程技术人员2-02-19-99 其他民用航空工程技术人员2-02-20-01 铁道运输工程技术人员2-02-20-02 铁路机务工程技术人员2-02-20-03 铁路车辆工程技术人员2-02-20-04 铁路电务工程技术人员国家职业分类大典第9 页共90 页2-02-20-99 其他铁路工程技术人员2-02-21-01 城镇规划设计工程技术人员2-02-21-02 建筑设计工程技术人员2-02-21-03 土木建筑工程技术人员2-02-21-04 风景园林工程技术人员2-02-21-05 道路与桥梁工程技术人员2-02-21-06 港口与航道工程技术人员2-02-21-07 机场工程技术人员2-02-21-08 铁路建筑工程技术人员2-02-21-09 水利水电建筑工程技术人员2-02-21-99 其他建筑工程技术人员2-02-22-01 硅酸盐工程技术人员2-02-22-02 非金属矿及制品工程技术人员2-02-22-03 无机非金属新材料工程技术人员2-02-22-99 其他建材工程技术人员2-02-23-01 林业生态环境工程技术人员2-02-23-02 森林培育工程技术人员2-02-23-03 园林绿化工程技术人员2-02-23-04 野生动物保护与繁殖利用工程技术人员2-02-23-05 自然保护区工程技术人员2-02-23-06 森林保护工程技术人员国家职业分类大典第10 页共90 页2-02-23-07 木、竹材加工工程技术人员2-02-23-08 森林采伐和运输工程技术人员2-02-23-09 经济林和林特产品加工工程技术人员2-02-23-10 森林资源管理与监测工程技术人员2-02-23-99 其他林业工程技术人员2-02-24-01 水资源工程技术人员2-02-24-02 治河及泥沙治理工程技术人员2-02-24-99 其他水利工程技术人员2-02-25-01 海洋调查与监测工程技术人员2-02-25-02 海洋环境预报工程技术人员2-02-25-03 海洋资源开发利用和保护工程技术人员2-02-25-04 海洋工程勘察设计工程技术人员2-02-25-99 其他海洋工程技术人员2-02-26-01 水产养殖工程技术人员2-02-26-02 渔业资源开发利用工程技术人员2-02-26-99 其他水产工程技术人员2-02-27-01 纺纱工程技术人员2-02-27-02 织造工程技术人员2-02-27-03 染整工程技术人员2-02-27-99 其他纺织工程技术人员2-02-28-00 食品工程技术人员国家职业分类大典第11 页共90 页2-02-29-01 气象观测人员2-02-29-02 天气预报人员2-02-29-03 气候监测预测人员2-02-29-04 应用气象人员2-02-29-05 气象服务人员2-02-29-99 其他气象工程技术人员2-02-30-00 地震工程技术人员2-02-31-01 环境损害控制工程技术人员2-02-31-02 环境监测工程技术人员2-02-31-03 环境污染治理工程技术人员2-02-31-99 其他环境保护工程技术人员2-02-32-00 安全工程技术人员2-02-33-01 标准化工程技术人员2-02-33-02 计量工程技术人员2-02-33-03 质量工程技术人员2-02-33-99 其他标准化、计量、质量工程技术人员2-02-34-01 普通工业工程技术人员2-02-34-02 系统规划与管理工程技术人员2-02-34-03 设施规划与设计工程技术人员2-02-34-04 生产组织与管理工程技术人员2-02-34-05 质量管理与可靠性控制工程技术人员国家职业分类大典第12 页共90 页2-02-34-06 营销工程技术人员2-02-34-07 人力资源开发与管理工程技术人员2-02-34-99 其他管理(工业)工程技术人员2-02-99-00 其他工程技术人员2-03-01-00 土壤肥料技术人员2-03-02-00 植物保护技术人员2-03-03-00 园艺技术人员2-03-04-00 作物遗传育种栽培技术人员2-03-05-01 兽医2-03-05-02 兽药技术人员2-03-05-99 其他兽医兽药技术人员2-03-06-01 畜牧技术人员2-03-06-02 草业技术人员2-03-06-99 其他畜牧与草业技术人员2-03-99-00 其他农业技术人员2-04-01-01 飞行驾驶员2-04-01-02 飞行机械员2-04-01-03 飞行领航员2-04-01-04 飞行通信员2-04-01-99 其他飞行人员和领航人员2-04-02-01 甲板部技术人员国家职业分类大典第13 页共90 页2-04-02-02 轮机部技术人员2-04-02-03 船舶引航员2-04-02-99 其他船舶指挥和引航人员2-04-99-00 其他飞机和船舶技术人员2-05-01-01 内科医师2-05-01-02 外科医师2-05-01-03 儿科医师2-05-01-04 妇产科医师2-05-01-05 眼科医师2-05-01-06 耳鼻喉科医师2-05-01-07 口腔科医师2-05-01-08 皮肤科医师2-05-01-09 精神科医师2-05-01-10 心理医师2-05-01-11 传染病科医师2-05-01-12 急诊科医师2-05-01-13 康复科医师2-05-01-14 麻醉科医师2-05-01-15 病理科医师2-05-01-16 放射科医师2-05-01-17 核医学医师国家职业分类大典第14 页共90 页2-05-01-18 超声诊断科医师2-05-01-19 放射肿瘤科医师2-05-01-20 全科医师2-05-01-21 乡村医师2-05-01-22 妇幼保健医师2-05-01-23 输(采供)血医师2-05-01-99 其他西医医师2-05-02-01 中医内科医师2-05-02-02 中医外科医师2-05-02-03 中医妇科医师2-05-02-04 中医儿科医师2-05-02-05 中医眼科医师2-05-02-06 中医皮肤科医师2-05-02-07 中医骨伤科医师2-05-02-08 中医肛肠科医师2-05-02-09 中医耳鼻喉科医师2-05-02-10 针灸科医师2-05-02-11 推拿按摩科医师2-05-02-99 其他中医医师2-05-03-00 中西医结合医师2-05-04-00 民族医师国家职业分类大典第15 页共90 页2-05-05-01 流行病学医师2-05-05-02 营养与食品卫生医师2-05-05-03 环境卫生医师2-05-05-04 职业病医师2-05-05-05 劳动(职业)卫生医师2-05-05-06 放射卫生医师2-05-05-07 少儿和学校卫生医师2-05-05-99 其他公共卫生医师2-05-06-01 西药剂师2-05-06-02 中药剂师2-05-06-99 其他药剂人员2-05-07-01 影像技师2-05-07-02 麻醉技师2-05-07-03 病理技师2-05-07-04 临床检验技师2-05-07-05 公卫检验技师2-05-07-06 卫生工程技师2-05-07-07 输(采供)血技师2-05-07-99 其他医疗技术人员2-05-08-01 病房护士2-05-08-02 门诊护士国家职业分类大典第16 页共90 页2-05-08-03 急诊护士2-05-08-04 手术室护士2-05-08-05 供应室护士2-05-08-06 社区护士2-05-08-07 助产士2-05-08-99 其他护理人员2-05-99-00 其他卫生专业技术人员2-06-01-00 经济计划人员2-06-02-00 统计人员2-06-03-00 会计人员2-06-04-00 审计人员2-06-05-00 国际商务人员2-06-99-00 其他经济业务人员2-07-01-01 银行货币发行员2-07-01-02 银行国库业务员2-07-01-03 银行外汇管理员2-07-01-04 银行清算员2-07-01-05 银行信贷员2-07-01-06 银行国外业务员2-07-01-07 银行信托业务员2-07-01-08 银行信用卡业务员国家职业分类大典第17 页共90 页2-07-01-09 银行储蓄员2-07-01-99 其他银行业务人员2-07-02-01 精算师2-07-02-02 保险推销员2-07-02-03 保险理陪员2-07-02-99 其他保险业务人员2-07-03-01 证券发行员2-07-03-02 证券交易员2-07-03-03 证券投资顾问2-07-03-99 其他证券业务人员2-07-99-00 其他金融业务人员2-08-01-00 法官2-08-02-00 检察官2-08-03-00 律师2-08-04-00 公证员2-08-05-01 法医2-08-05-99 其他司法鉴定人员2-08-06-00 书记员2-08-99-00 其他法律专业人员2-09-01-00 高等教育教师2-09-02-01 中等职业教育理论教师国家职业分类大典第18 页共90 页2-09-02-02 实习指导教师2-09-02-99 其他中等职业教育教师2-09-03-00 中学教师2-09-04-00 小学教师2-09-05-00 幼儿教师2-09-06-00 特殊教育教师2-09-99-00 其他教学人员2-10-01-01 文学作家2-10-01-02 曲艺作家2-10-01-03 剧作家2-10-01-04 作曲家2-10-01-05 词作家2-10-01-06 文艺评论员2-10-01-07 皮影戏木偶戏作家2-10-01-99 其他文艺创作和评论人员2-10-02-01 电影电视导演2-10-02-02 戏剧导演2-10-02-03 舞蹈编导2-10-02-04 音乐指挥2-10-02-99 其他编导和音乐指挥人员2-10-03-01 电影电视演员国家职业分类大典第19 页共90 页2-10-03-02 戏剧演员2-10-03-04 曲艺演员2-10-03-05 杂技魔术演员2-10-03-06 歌唱演员2-10-03-07 皮影戏演员2-10-03-08 木偶戏演员2-10-03-99 其他演员2-10-04-01 民族乐器演奏员2-10-04-02 外国乐器演奏员2-10-04-99 其他乐器演奏员2-10-05-01 电影电视制片2-10-05-02 电影电视场记2-10-05-03 电影电视摄影师2-10-05-04 照明师2-10-05-05 录音师2-10-05-06 剪辑师2-10-05-07 美工师2-10-05-08 化妆师2-10-05-09 置景师2-10-05-10 道具师国家职业分类大典第20 页共90 页2-10-05-11 电影电视片发行人2-10-05-13 戏剧制作人2-10-05-99 其他电影电视制作及舞台专业人员2-10-06-01 画家2-10-06-02 篆刻家2-10-06-03 雕塑家2-10-06-04 书法家2-10-06-05 陶艺家2-10-06-99 其他美术专业人员2-10-07-01 特种工艺设计人员2-10-07-02 实用工艺设计人员2-10-07-03 现代工艺设计人员2-10-07-04 装潢美术设计人员2-10-07-05 服装设计人员2-10-07-06 室内装饰设计人员2-10-07-07 陈列展览设计人员2-10-07-08 广告设计人员2-10-07-99 其他工艺美术专业人员2-10-99-00 其他文学艺术工作人员2-11-01-01 教练员国家职业分类大典第21 页共90 页2-11-01-02 裁判员2-11-01-99 其他体育工作人员2-12-01-01 文字记者2-12-01-02 摄影记者2-12-01-99 其他记者2-12-02-01 文字编辑2-12-02-02 美术编辑2-12-02-03 技术编辑2-12-02-04 电子出版物编辑2-12-02-99 其他编辑2-12-03-00 校对员2-12-04-01 播音员2-12-04-02 节目主持人2-12-04-99 其他播音员及节目主持人2-12-05-00 翻译2-12-06-01 图书资料业务人员2-12-06-02 档案业务人员2-12-06-03 缩微摄影人员2-12-06-99 其他图书资料与档案业务人员2-12-07-01 考古工作者国家职业分类大典第22 页共90 页2-12-07-02 文物鉴定和和保管人员2-12-07-03 文物保护专业人员2-12-07-99 其他考古及文物护专业人员2-12-99-00 其他新闻出版、文化工作人员2-13-00-00 宗教职业者2-99-00-00 其他专业技术人员3-01-01-01 行政业务办公人员3-01-01-02 行政执法人员3-01-01-99 其他行政业务人员3-01-02-01 秘书3-01-02-02 公关员3-01-02-03 收发员3-01-02-04 打字员3-01-02-05 计算机操作员3-01-02-06 制图员3-01-02-99 其他行政事务人员3-01-99-00 其他行政办公人员3-02-01-00 人民警察3-02-02-01 保安员3-02-02-02 违禁品检察员3-02-02-03 金融守押员国家职业分类大典第23 页共90 页3-02-02-99 其他治安保卫人员3-02-03-02 消防抢险救援员3-02-03-03 防火员3-02-03-04 建(构)筑物消防员3-02-03-05 火灾瞭望观察员3-02-03-99 其他消防人员3-02-99-00 其他安全保卫和消防人员3-03-01-01 邮政营业员3-03-01-02 邮件处理员3-03-01-03 投递员3-03-01-04 邮政储汇员3-03-01-05 报刊发行员3-03-01-06 集邮业务员3-03-01-07 邮政业务档案员3-03-01-08 邮政机务员3-03-01-99 其他邮政业务人员3-03-02-01 电信业务营业员3-03-02-02 话务员3-03-02-03 报务员3-03-02-99 其他电信业务人员国家职业分类大典第24 页共90 页3-03-03-01 传输机务员3-03-03-03 电话电报交换机务员3-03-03-04 用户通信终端维修员3-03-03-05 通信电力机务员3-03-03-06 市话测量员3-03-03-99 其他电信通信传输业务人员3-03-99-00 其他邮政和电信业务人员3-99-00-00 其他办事人员和有关人员4-01-01-01 营业员4-01-01-02 收银员4-01-01-99 其他营业人员4-01-02-01 推销员4-01-02-02 出版物发行员4-01-02-03 服装模特4-01-02-99 其他推销、展销人员4-01-03-01 采购员4-01-03-02 收购员4-01-03-03 中药购销员4-01-03-99 其他采购人员4-01-04-01 鉴定估价师国家职业分类大典第25 页共90 页4-01-04-02 拍卖师4-01-04-04 租赁业务员4-01-04-99 其他拍卖、典当及租赁业务人员4-01-05-01 废旧物资回收挑选工4-01-05-02 废旧物资加工工4-01-05-03 船体拆解工4-01-05-99 其他废旧物资回收利用人员4-01-06-01 粮油管理员4-01-06-99 其他粮油管理人员4-01-07-01 商品监督员4-01-07-02 市场管理员4-01-07-99 其他商品监督和市场管理人员4-01-99-01 医药商品购销员4-01-99-02 中药调剂员4-01-99-03 摊商4-02-01-01 保管员4-02-01-02 理货员4-02-01-03 商品养护员4-02-01-04 保鲜员4-02-01-05 冷藏工国家职业分类大典第26 页共90 页4-02-01-99 其他保管人员4-02-02-02 商品护运员4-02-02-03 医药商品储运员4-02-02-04 出版物储运员4-02-02-99 其他储运人员4-02-99-00 其他仓储人员4-03-01-01 中式烹调师4-03-01-02 中式面点师4-03-01-99 其他中餐烹饪人员4-03-02-01 西式烹调师4-03-02-02 西式面点师4-03-02-99 其他西餐烹饪人员4-03-03-01 调酒师4-03-03-02 茶艺师4-03-03-99 其他调酒和茶艺人员4-03-04-01 营养配餐员4-03-04-99 其他营养配餐人员4-03-05-01 餐厅服务员4-03-05-02 餐具清洗保管员4-03-05-99 其他餐厅服务人员国家职业分类大典第27 页共90 页4-03-99-00 其他餐饮服务人员4-04-01-02 客房服务员4-04-01-03 旅店服务员4-04-01-99 其他饭店服务人员4-04-02-01 导游4-04-02-02 公共游览所服务员4-04-02-03 展览讲解员4-04-02-04 插花员4-04-02-05 盆景工4-04-02-06 假山工4-04-02-07 园林植物保护工4-04-02-08 观赏动物饲养工4-04-02-99 其他旅游及公共游览场所服务人员4-04-03-01 社会体育指导员4-04-03-02 体育场地工4-04-03-03 康乐服务员4-04-03-04 保健按摩师4-04-03-99 其他健身和娱乐场所服务人员4-04-99-00 其他饭店、旅游及健身娱乐场所服务人员4-05-01-01 汽车客运服务员国家职业分类大典第28 页共90 页4-05-01-02 汽车货运站务员4-05-01-03 汽车运输调度员4-05-01-04 公路收费及监控员4-05-01-99 其他公路道路运输服务人员4-05-02-01 旅客列车乘务员4-05-02-02 车站客运服务员4-05-02-03 行包运输服务员4-05-02-04 车站货运作业组织员4-05-02-05 车站货运员4-05-02-99 其他铁路客货运输服务人员4-05-03-01 航空运输飞行服务员4-05-03-02 航空运输地面服务员4-05-03-99 其他航空运输服务人员4-05-04-01 船舶业务员4-05-04-02 港口客运员4-05-04-99 其他水上运输服务人员4-05-99-00 其他运输服务人员4-06-01-01 医疗临床辅助服务员4-06-01-02 药房辅助员4-06-01-03 卫生防疫、妇幼保健员4-06-01-99 其他医疗卫生辅助服务人员国家职业分类大典第29 页共90 页4-07-01-01 中介代理人4-07-01-02 职业指导员4-07-01-99 其他社会中介服务人员4-07-02-01 物业管理员4-07-02-99 其他物业管理人员4-07-03-01 供水生产工4-07-03-02 供水供应工4-07-03-03 生活燃料供应工4-07-03-04 锅炉操作工4-07-03-99 其他供水、供热及生活燃料供应服务人员4-07-04-01 美容师4-07-04-02 美发师4-07-04-99 其他美容美发人员4-07-05-01 摄影师4-07-05-02 冲印师4-07-05-99 其他摄影服务人员4-07-06-01 眼镜验光员4-07-06-02 眼镜定配工4-07-06-99 其他验光配镜人员4-07-07-01 洗衣师4-07-07-02 染色师国家职业分类大典第30 页共90 页4-07-07-99 其他洗染织补人员4-07-08-01 浴池服务员4-07-08-02 修脚师4-07-08-99 其他浴池服务人员4-07-09-01 刻制印章工4-07-09-99 其他印章刻字人员4-07-10-01 家用电子产品维修工4-07-10-02 家用电器产品维修工4-07-10-03 照相器材维修工4-07-10-04 钟表维修工4-07-10-05 乐器维修工4-07-10-06 自行车维修工4-07-10-99 其他日用机电产品维修人员4-07-11-01 办公设备维修工4-07-11-99 其他办公设备维修人员4-07-12-01 保育员4-07-12-02 家庭服务员4-07-12-99 其他保育、家庭服务人员4-07-13-01 垃圾清运工4-07-13-02 保洁员4-07-13-99 其他环境卫生人员国家职业分类大典第31 页共90 页4-07-14-01 殡仪服务员4-07-14-02 尸体接运工4-07-14-03 尸体防腐工4-07-14-04 尸体整容工4-07-14-05 尸体火化工4-07-14-06 墓地管理员4-07-14-99 其他殡葬服务人员4-07-99-00 其他社会服务和居民生活服务人员4-99-00-00 其他商业、服务业人员5-01-01-01 农艺工5-01-01-02 啤酒花生产工5-01-01-03 作物种子繁育工5-01-01-04 农作物植保工5-01-01-99 其他大田作物生产人员5-01-02-01 农业实验工5-01-02-02 农情测报员5-01-02-99 其他农业实验人员5-01-03-01 蔬菜园艺工5-01-03-02 花卉园艺工5-01-03-03 果、茶、桑园艺工5-01-03-04 菌类园艺工国家职业分类大典第32 页共90 页5-01-03-99 其他园艺作物生产人员5-01-04-01 天然橡胶生产工5-01-04-02 剑麻生产工5-01-04-99 其他热带作物生产人员5-01-05-01 中药材种植员5-01-05-02 中药材养殖员5-01-05-03 中药材生产管理员5-01-05-99 其他中药材生产人员5-01-06-01 棉花加工工5-01-06-02 果类产品加工工5-01-06-03 茶叶加工工5-01-06-04 蔬菜加工工5-01-06-05 竹、藤、麻、棕、草制品加工工5-01-06-06 特种植物原料加工工5-01-06-99 其他农副林特产品加工人员5-01-99-00 其他种植业生产人员5-02-01-01 林木种苗工5-02-01-02 造林更新工5-02-01-03 抚育采伐工5-02-01-04 营林试验工5-02-01-99 其他营造林人员国家职业分类大典第33 页共90 页5-02-02-01 护林员5-02-02-02 森林病虫害防治员5-02-02-99 其他森林资源管护人员5-02-03-01 野生动物保护员5-02-03-02 野生植物保护员5-02-03-03 自然保护区巡护监测员5-02-03-04 标本员5-02-03-99 其他野生动植物保护及自然保护区人员5-02-04-01 木材采伐工5-02-04-02 集材作业工5-02-04-03 木材水运工5-02-04-04 装卸归楞工5-02-04-99 其他木材采运人员5-02-99-00 其他林业生产及野生动植物保护人员5-03-01-01 家畜饲养工5-03-01-02 家畜繁殖工5-03-01-99 其他家畜饲养人员5-03-02-01 家禽饲养工5-03-02-02 家禽繁殖工5-03-02-99 其他家禽饲养人员5-03-03-01 蜜蜂饲养工国家职业分类大典第34 页共90 页5-03-03-02 蜂产品加工工5-03-03-99 其他蜜蜂饲养人员5-03-04-01 实验动物饲养工5-03-04-99 其他实验动物饲养人员5-03-05-01 动物疫病防治员5-03-05-02 兽医化验员5-03-05-03 动物检疫检验员5-03-05-04 中兽医员5-03-05-99 其他动物疫病防治人员5-03-06-01 草地监护员5-03-06-02 牧草工5-03-06-03 草坪建植工5-03-06-99 其他草业生产人员5-03-99-00 其他畜牧业生产人员5-04-01-01 水生动物苗种繁育工5-04-01-02 水生植物苗种培育工5-04-01-03 水生动物饲养工5-04-01-04 水生植物栽培工5-04-01-05 珍珠养殖工5-04-01-06 生物饵料培养工5-04-01-07 水产养殖潜水工国家职业分类大典第35 页共90 页5-04-01-99 其他水产养殖人员5-04-02-01 水产捕捞工5-04-02-02 渔业生产船员5-04-02-03 水生动植物采集工5-04-02-04 渔网具装配工5-04-02-99 其他水产捕捞及有关人员5-04-03-01 水产品原料处理工5-04-03-02 水产品腌熏烤制工5-04-03-03 鱼糜及鱼糜制品加工工5-04-03-04 鱼粉加工工5-04-03-05 鱼肝油及制品加工工5-04-03-06 海藻制碘工5-04-03-07 海藻制醇工5-04-03-08 海藻制胶工5-04-03-09 海藻食品加工工5-04-03-10 贝类净化工5-04-03-99 其他水产品加工人员5-04-99-00 其他渔业生产人员5-05-01-01 河道修防工5-05-01-02 混凝土维修工5-05-01-03 土石维修工国家职业分类大典第36 页共90 页5-05-01-04 水工检测工5-05-01-05 建(构)筑物防治工5-05-01-99 其他河道、水库管养人员5-05-02-01 灌排工程工5-05-02-02 渠道维护工5-05-02-03 灌区供水工5-05-02-04 灌溉试验工5-05-02-99 其他农田灌排工程建设管理维护人员5-05-03-01 水土保持防治工5-05-03-02 水土保持测试工5-05-03-03 水土保持勘测工5-05-03-99 其他水土保持作业人员5-05-04-01 水文勘测工5-05-04-02 水文勘测船工5-05-04-99 其他水文勘测作业人员5-05-99-00 其他水利设施管理养护人员5-99-01-01 拖拉机驾驶员5-99-01-02 联合收割机驾驶员5-99-01-03 农用运输车驾驶员5-99-01-99 其他农林专用机械操作人员5-99-02-01 沼气生产工国家职业分类大典第37 页共90 页5-99-02-02 农村节能员5-99-02-03 农用太阳能设施工5-99-02-04 生物质能设备工5-99-02-99 其他农村能源开发利用人员6-01-01-01 钻探工6-01-01-02 坑探工6-01-01-03 物探工6-01-01-04 采样工6-01-01-05 水文地质工6-01-01-06 海洋地质取样工6-01-01-07 海洋土质试验工6-01-01-08 碎样工6-01-01-09 磨片工6-01-01-10 淘洗工6-01-01-11 劈岩与保管工6-01-01-99 其他地质勘查人员6-01-02-01 大地测量工6-01-02-02 摄影测量工6-01-02-03 地图制图工6-01-02-04 工程测量工6-01-02-05 地籍测绘工国家职业分类大典第38 页共90 页6-01-02-99 其他测绘人员6-01-03-01 露天采矿挖掘机司机6-01-03-02 钻孔机司机6-01-03-03 井筒冻结工6-01-03-04 矿井开掘工6-01-03-05 井下采矿工6-01-03-06 支护工6-01-03-07 矿山提升机操作工6-01-03-08 矿井机车运输工6-01-03-09 矿井通风工6-01-03-10 矿山安全监测工6-01-03-11 矿山检查验收工6-01-03-12 矿灯、自救器管理工6-01-03-13 火工品管理工6-01-03-14 矿山救护工6-01-03-15 矿物开采辅助工6-01-03-99 其他矿物开采人员6-01-04-01 筛选破碎工6-01-04-02 重力选矿工6-01-04-03 浮选工6-01-04-04 磁选工国家职业分类大典第39 页共90 页6-01-04-05 选矿脱水工6-01-04-06 尾矿处理工6-01-04-07 磨矿工6-01-04-08 水煤浆制备工6-01-04-09 动力配煤工6-01-04-10 工业型煤工6-01-04-99 其他矿物处理人员6-01-05-01 井架安装工6-01-05-02 钻井工6-01-05-03 固井工6-01-05-04 平台水手6-01-05-05 水下设备操作工6-01-05-99 其他钻井人员6-01-06-01 油、气井测试工6-01-06-02 采油工6-01-06-03 采气工6-01-06-04 井下作业工6-01-06-05 天然气净化工6-01-06-06 油气输送工6-01-06-07 油气管道保护工6-01-06-99 其他石油、天然气开采人员国家职业分类大典第40 页共90 页6-01-07-01 海盐晒制工6-01-07-02 海盐采收工6-01-07-03 湖盐采掘工6-01-07-04 湖盐脱水工6-01-07-05 驳筑、集拆坨盐工6-01-07-06 井矿盐采卤工6-01-07-07 井矿盐卤水净化工6-01-07-08 真空制盐工6-01-07-09 冷冻提硝工6-01-07-10 苦卤综合利用工6-01-07-11 精制盐工6-01-07-99 其他盐业生产人员6-01-99-01 其他勘测及矿物开采人员6-02-01-01 烧结球团原料工6-02-01-02 烧结工6-02-01-03 球团焙烧工6-02-01-04 烧结成品工6-02-01-05 高炉原料工6-02-01-06 高炉炉前工6-02-01-07 高炉运转工6-02-01-99 其他炼铁人员国家职业分类大典第41 页共90 页6-02-02-01 炼钢原料工6-02-02-02 平炉炼钢工6-02-02-03 转炉炼钢工6-02-02-04 电炉炼钢工6-02-02-05 炼钢浇铸工6-02-02-06 炼钢准备工6-02-02-07 整脱模工6-02-02-99 其他炼钢人员6-02-03-01 铁合金原料工6-02-03-02 铁合金电炉冶炼工6-02-03-03 铁合金焙烧工6-02-03-04 铁合金湿法冶炼工6-02-03-05 铁合金炉外法冶炼工6-02-03-99 其他铁合金冶炼人员6-02-04-01 重冶备料工6-02-04-02 焙烧工6-02-04-03 火法冶炼工6-02-04-04 湿法冶炼工6-02-04-05 电解精炼工6-02-04-06 烟气制酸工6-02-04-99 其他重有色金属冶炼人员国家职业分类大典第42 页共90 页6-02-05-01 氧化铝制取工6-02-05-02 铝电解工6-02-05-03 镁冶炼工6-02-05-04 硅冶炼工6-02-05-99 其他轻有色金属冶炼人员6-02-06-01 钨钼冶炼工6-02-06-02 钽铌冶炼工6-02-06-03 钛冶炼工6-02-06-04 稀土冶炼工6-02-06-05 贵金属治炼工6-02-06-06 锂冶炼工6-02-06-99 其他稀贵金属冶炼人员6-02-07-01 半导体原料制备工6-02-07-02 多晶制取工6-02-07-99 其他半导体材料制备人员6-02-08-01 轧制原料工6-02-08-02 金属轧制工6-02-08-03 酸洗工6-02-08-04 金属材涂层工6-02-08-05 金属材热处理工6-02-08-06 焊管工国家职业分类大典第43 页共90 页6-02-08-07 精整工6-02-08-08 金属材丝拉拔工6-02-08-09 金属挤压工6-02-08-10 铸轧工6-02-08-11 钢丝绳制造工6-02-08-99 其他金属轧制人员6-02-09-01 铸管备品工6-02-09-02 铸管工6-02-09-03 铸管精整工6-02-09-99 其他铸铁管人员6-02-10-01 碳素煅烧工6-02-10-02 碳素成型工6-02-10-03 碳素焙烧工6-02-10-04 碳素浸渍工6-02-10-05 碳素石墨化工6-02-10-06 碳素石墨加工工6-02-10-07 碳素纤维工6-02-10-99 其他碳素制品生产人员6-02-11-01 硬质合金混合料制备工6-02-11-02 硬质合金成型工6-02-11-03 硬质合金烧结工国家职业分类大典第44 页共90 页6-02-11-04 硬质合金精加工工6-02-11-99 其他硬质合金生产人员6-02-99-01 冶炼风机工6-03-01-01 化工原料准备工6-03-01-02 压缩机工6-03-01-03 气体净化工6-03-01-04 过滤工6-03-01-05 油加热工6-03-01-06 制冷工6-03-01-07 蒸发工6-03-01-08 蒸馏工6-03-01-09 萃取工6-03-01-10 吸收工6-03-01-11 吸附工6-03-01-12 干燥工6-03-01-13 结晶工6-03-01-14 造粒工6-03-01-15 防腐蚀工6-03-01-16 化工工艺试验工6-03-01-17 化工总控工6-03-01-99 其他化工产品生产通用工艺人员国家职业分类大典第45 页共90 页6-03-02-01 燃料油生产工6-03-02-02 润滑油、脂生产工6-03-02-03 石油产品精制工6-03-02-04 油制气工6-03-02-99 其他石油炼制生产人员6-03-03-01 备煤筛焦工6-03-03-02 焦炉调温工6-03-03-03 焦炉机车司机6-03-03-04 煤制气工6-03-03-05 燃气储运工6-03-03-99 其他煤化工生产人员6-03-04-01 合成氨生产工6-03-04-02 尿素生产工6-03-04-03 硝酸铵生产工6-03-04-04 碳酸氢铵生产工6-03-04-05 硫酸铵生产工6-03-04-06 过磷酸钙生产工6-03-04-07 复合磷肥生产工6-03-04-08 钙镁磷肥生产工6-03-04-09 氯化钾生产工6-03-04-10 微量元素混肥生产工国家职业分类大典第46 页共90 页6-03-04-99 其他化学肥料生产人员。
2015《中华人民共和国职业分类大典》(最新版)精品文档2015《中华人民共和国职业分类大典》(最新版)相关热词搜索:月29日,由人社部、国家质检总局和国家统计局牵头成立的国家职业分类大典修订工作委员会审议、表决通过并颁布了新修订的2015版《中华人民共和国职业分类大典》。
新版《大典》职业分类结构为8个大类、75个中类、434个小类、1481个职业。
与99版相比,维持8个大类、增加9个中类和21个小类,减少547个职业。
1999年《中华人民共和国职业分类大典》取消职业我国曾于1999年颁布了第一部《中华人民共和国职业分类大典》。
进入新世纪以来,随着经济社会发展、科技进步和产业结构调整升级,我国的社会职业构成和内涵发生了很大变化。
一是一些传统职业开始衰落甚至消失,如“餐具清洗保管员”、“唱片工”、“拷贝字幕员”等。
二是一些新的职业不断涌现并迅速发展,如“信息通信信息化系统管理员”、“基金发行员”、“期货交易员”、“光伏组件制造工”等。
三是还有一些职业为适应形势开始调整和转化,如“光盘复制工”、“市话测量员”、“话务员”等职业由于社会发展和科技进步等原因,相应调整和转化为“音像制品复制工”、“信息通信网络测量员”、“呼叫中心服务员”。
2005年后连续3年,我们对1999版《中华人民共和国1 / 6精品文档职业分类大典》进行了增补,但仍无法准确客观地反映当前职业领域的变化,相关部门、行业组织、劳动者对此反映强烈。
针对这一情况,2010年底,人社部会同国家质检总局、国家统计局牵头成立了国家职业分类大典修订工作委员会,启动修订工作,历时五年,七易其稿,形成新版《职业分类大典》。
015《职业分类大典》的特点新修订的《职业分类大典》有三个特点:一是加强组织领导,部门协调配合。
修订工作委员会加强统筹协调,切实发挥对修订工作的组织和指导作用。
各有关行业部门从大局出发,不仅较好地完成本行业部门职业的修订工作,而且能够妥善地处理好与相关行业部门交叉职业的关系。
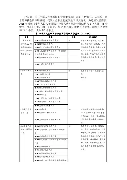
我国第一部《中华人民共和国职业分类大典》颁布于1999年。
近年来,由于经济社会的不断发展,我国社会职业构成发生了很大变化。
为适应发展需要,2015年新版《中华人民共和国职业分类大典》职业分类结构为8个大类、75个中类、434个小类、1481个职业。
与99版相比,维持8个大类、增加9个中类和21个小类,减少547个职业。
表中华人民共和国职业大典中的职业分类表(2015版)大类中类小类职业描述1. 党的机关、国家机关、群众团体和社会组织、企事业单位负责人1-01.中国共产党机关负责人略在中国共产党机关,国家机关,民主党派和工商联,人民团体和群众团体、社会组织及其工作机构,基层群众自治组织,企业、事业单位中担任领导职务并具有决策、管理权的人员。
1-02.国家机关负责人1-03.民主党派和工商联负责人1-04.人民团体和群众团体、社会组织及其他成员组织负责人1-05.基层群众自治组织负责人1-06.企事业单位负责人2.专业技术人员2-01.科学研究人员略从事科学研究和专业技术工作的人员2-02.工程技术人员2-03.农业技术人员2-04.飞机和船舶技术人员2-05. 卫生专业技术人员2-06.经济和金融专业人员2-07.法律、社会和宗教专业人员2-08.教学人员2-09.文学艺术、体育专业人员2-10.新闻出版、文化专业人员2-99.其他专业技术人员3.办事人员和有关人员3-01.办事人员略在公共管理和社会组织机构中,从事行政业务、行政事务、行政执法和仲裁、安全保卫、消防和应急救援等工作的人员。
3-02.安全保卫和消防人员3-99.其他办事人员和有关人员4.社会生产服务和生活服务人员4-01.批发与零售服务人员略从事商品批发零售、交通运输、仓储、邮政和快递、住宿和餐饮、信息传输、软件和信息技术以及金融、房地产、租赁和商务、技术辅助、生态保护、文化、体育和娱乐等社会生产服务与生活服务工作的人员。
4-02.交通运输、仓储和邮政业服务人员4-03.住宿和餐饮服务人员4-04.信息传输、软件和信息技术服务人员4-05.金融服务人员4-06房地产服务人员4-07.租赁和商务服务人员4-08.技术辅助服务人员4-09.水利、环境和公共设施管理服务4-10.居民服务人员4-11.电力、燃气及水供应服务人员4-12.修理及制作服务人员4-13.文化、体育和娱乐服务人员4-14.健康服务人员4-99.其他社会生产和生活服务人员5. 农、林、牧、渔业生产及辅助人员5-01.农业生产人员略从事农、林、畜、渔业生产活动及辅助生产的人员5-02.林业生产人员5-03.畜牧业生产人员5-04.渔业生产人员5-05.农、林、牧、渔业生产辅助人员5-99. 其他农、林、牧、渔业生产及辅助人员6.生产制造及有关人员6-01.农副产品加工人员略从事产品生产及设备制造、矿产开采、工程施工和运输设备操作的人员及有关人员6-02.食品、饮料生产加工人员6-03.烟草及其制品加工人员6-04.纺织、针织、印染人员6-05.纺织品、服装和皮革、毛皮制品加工制作人员6-06. 木材加工、家具与木制品制作人员6-07. 纸及纸制品生产加工人员6-08.印刷和记录媒介复制人员6-09.文教、工美、体育和娱乐用品制作人员6-10.石油加工和炼焦、煤化工生产人员6-11.化学原料和化学制品制造人员6-12.医药制造人员6-13.化学纤维制造人员6-14.橡胶和塑料制品制造人员6-15.非金属矿物制品制造人员6-16.采矿人员6-17.金属冶炼和压延加工人员6-18.机械制造基础加工人员6-19.金属制品制造人员6-20.通用设备制造人员6-21.专用设备制造人员6-22.汽车制造人员6-23.铁路、船舶、航空设备制造人员6-24.电气机械和器材制造人员6-25.计算机通信和其他电子设备制造6-26.仪器仪表制造人员6-27.废弃资源综合利用人员6-28.电力、热力、气体、水生产和输配人员6-29.建筑施工人员6-30.运输设备和通用工程机械操作人员及有关人员6-31.生产辅助人员6-99.其他生产制造及有关人员7.军人7-00.军人军人8.不便分类的8-00.不便分类的其他从业人员不便分类的其他从业人员其他从业人员。
工种代码工种名称01-002 尸体火化工01-003 尸体防腐工01-004 殡仪服务员01-005 墓地管理员01-006 尸体接运工01-007 假肢制作装配工01-008 矫形器制作装配工02-001 钞券原版雕刻工02-002 钞券原分版制版工02-003 钞券平凸版制版工02-004 电镀(铸)制版工02-005 雕刻凹印版制版工02-006 钞券号码机制作(修理)工02-007 钞券试样工02-008 隔色接纹印钞工02-009 平版隔色印钞工02-010 雕刻凹版印钞工02-011 雕刻凹印制辊工02-012 钞券凸版印刷工02-013 钞券裁切工02-014 钞券检验工02-015 钞券数封包装工02-016 单开分类印码工02-017 印数切封联线操作工02-018 印钞油墨工02-019 钞币库房管理工02-020 政府印章制作工02-021 印钞造币机修理工02-022 印钞造币设备维修电工02-023 水印原模雕刻工02-024 水印模具制作工02-025 钞纸水印制网工02-026 钞券抄纸工02-027 钞纸水印定位整选工02-028 钞纸水印光电切纸工02-029 蒸漂联合操作工02-030 洗扣漂工02-031 硬币模具模型工02-032 硬币模具雕缩工02-033 硬币模具手雕工02-034 硬币模具翻压工02-035 硬币模具研磨工02-036 硬币坯饼制作工02-037 硬币检验工02-038 硬币印花工02-039 硬币数封工02-040 硬币坯饼烧结工02-041 金库管库工02-042 标准金银锭熔铸工02-043 标准金银锭联合电解工02-044 标准金银锭化验工03-001 旅店服务员03-002 摄影师03-003 暗室师03-004 整修师03-005 着色师03-006 彩照扩印工03-007 洗衣师03-008 染色师03-009 织补师03-010 烫衣师03-011 修脚师03-012 浴池服务员03-013 商品营业员03-014 商品采购员03-015 商品供应员03-016 商品收购员03-017 司镑员03-018 商品检验员03-019 畜禽产品卫生检验员03-020 商品化验员03-021 商业美工03-022 粮油票证员03-023 蔬菜作价员03-024 商品购销信件收发员03-025 商品查询员03-026 商品送货员03-027 商品保管员03-028 商品保鲜员03-029 商品养护员03-030 库工03-031 制冷工03-032 冷藏工03-033 制冰工03-034 商品安全员03-035 食品包装工03-036 鲜活易腐、易碎商品包装工03-037 轻泡货物打包工03-038 包装回收修整加工工03-039 畜禽验收饲养员03-040 粮食烘干工03-041 商业储运机械操作工03-042 商品运输员03-043 商品押运员03-044 畜禽赶运员03-045 刻制印章工03-046 摩托车维修工03-047 家用视频设备维修工03-048 制冷设备维修工03-049 家用音频设备维修工03-050 家用电热器与电动器具维修工03-051 办公设备维修工03-052 照相器材维修工03-053 乐器维修工03-054 棉花检验仪器维修工03-055 钟表维修工03-056 自行车维修工03-057 眼镜修理工03-058 生猪屠宰加工工03-059 猪肉分割工03-060 动物油脂炼油工03-061 血粉、蛋白胨加工工03-062 动物蛋白饲料加工工03-063 牛羊屠宰工03-064 牛羊肉分割工03-065 肠衣工03-066 禽类屠宰加工工03-067 火腿加工工03-068 熟肉制品加工工03-069 腌腊肠类制品加工工03-070 蛋品及再制蛋品加工工03-071 酱油制作工03-072 食醋制作工03-073 酱腌菜加工03-074 食用调料加工工03-075 豆制品制作工03-076 腐乳品制作工03-077 淀粉及制品加工工03-078 中式糕点制作工03-079 西式糕点制作工03-080 糖果制作工03-081 饴糖制作工03-082 冷食品制作工03-083 小食品制作工03-084 碾米清理工03-085 碾米砻谷工03-086 碾米工03-087 制粉清理工03-088 制粉磨粉工03-089 制粉筛理工03-090 制粉分装工03-091 制油工03-092 制油剥壳工03-093 制油破碎软化轧坯工03-094 制油榨油工03-095 制油浸出工03-096 制油精炼工03-097 烘焙成型工03-098 烘焙烘烤工03-099 制面和面工03-100 制面面机工03-101 制面烘房工03-102 制面熟面工03-103 粮油食品制作工03-104 锯齿轧花工03-105 气力输送工03-106 皮辊轧花工03-107 锯齿剥绒工03-108 絮锦加工工03-109 棉花加工辅助工03-110 果汁酱加工工03-111 果脯密饯加工工03-112 野生植物原料加工工03-113 生漆加工工03-114 竹制品加工工03-115 蜜蜂产品加工工03-116 炒货加工工03-117 食用菌菌种工03-118 蚕茧烘烤工03-119 魔芋切片工03-120 菜类干制加工工03-121 蔬菜加工工03-122 茶叶精制工03-123 芳香油类加工工03-124 废旧物资挑选工03-125 废旧物资加工工03-126 服装设计定制工03-127 眼镜验光员03-128 眼镜加工工03-129 多种经营技术辅导员03-130 粮油管理员03-131 蔬菜生产联络员03-132 果品生产培植员03-133 食用菌生产技术指导员04-001 调酒师04-002 收银审核员04-003 客房服务员04-004 前厅服务员04-005 康乐服务员04-006 订票员04-007 宾客行李员04-008 餐具清洗工04-009 公共区域保洁员04-010 外币兑换员04-011 导游员05-001 茶叶拼配工05-002 京果类挑选检验工05-003 生漆加工检验工05-004 工艺蜡烛化蜡工05-005 工艺蜡烛制蜡工05-006 工艺蜡烛包装工05-007 猪鬃加工检验工05-008 马鬃尾及牛尾加工检验工05-009 细尾毛加工工05-010 笔料毛加工检验工06-001 物资进货员(采购员)06-002 物资供应员06-003 废金属加工挑选工06-004 废金属机械打包工06-005 废旧金属设备修旧利废工06-006 物资维护保养工06-007 仓库保管工06-008 成型煤生产工06-009 仪表拆解工06-010 机舱拆解工06-011 船体拆解工06-012 油船清洗工06-013 木材制箱工06-014 物资调运员07-001 农艺工07-002 果树工07-003 蔬菜工07-004 食用菌生产工07-005 啤酒花栽培工07-006 啤酒花加工工07-007 桑园工07-008 蚕业工07-009 参业工07-010 人参加工工07-011 茶园工07-012 茶叶初制工07-013 烟叶调制工07-014 农业实验工07-015 橡胶育苗工07-016 橡胶栽培工07-017 橡胶割胶工07-018 橡胶制胶工07-019 天然橡胶产品检验工07-020 剑麻栽培工07-021 剑麻制品工07-022 剑麻制品检验工07-023 热带作物育苗工07-024 热带作物栽培工07-025 热带作物植保工07-026 热带作物初制工07-027 热带作物初制品检验工07-028 生牛(羊)乳预处理工07-029 牛(羊)乳杀菌工07-030 乳品浓缩工07-031 乳品干燥工07-032 炼乳结晶工07-033 乳品发酵工07-034 乳品检验工07-035 冰淇淋成形工07-036 奶油搅拌压炼工07-037 干酪素点制工07-038 乳清工07-039 乳品设备保全工07-040 家畜饲养工07-041 家禽饲养工07-042 特种经济动物饲养工07-043 实验动物饲养工07-044 养蜂工07-045 畜禽繁殖工07-046 畜禽育种工07-047 冷冻精液制作工07-048 孵化工07-049 雏禽性别鉴别工07-050 畜禽阉割工07-051 挤奶工07-052 牧草种子繁育工07-053 牧草种子检验工07-054 牧草栽培工07-055 草地培育工07-056 草地植保工07-057 牧草产品加工工07-058 饲料厂中心控制室操作工07-059 饲料检验化验员07-060 饲料加工设备维修工07-061 饲料制粒工07-062 饲料粉碎工07-063 饲料原料清理上料工07-064 兽医化验员07-065 兽医防治员07-066 动物检疫检验员07-067 兽用生物制品制造工07-068 兽用化学药品制剂工07-069 兽用药物添加剂工07-070 兽用原料药制造工07-071 培养基制造工07-072 鹿茸加工工07-073 蜂具制造工07-074 海水鱼(虾)贝育苗工07-075 海水鱼(虾)养成工07-076 淡水鱼苗种繁育工07-077 淡水成鱼饲养工07-078 淡水育珠工07-079 淡水捕捞工07-080 海藻育苗工07-081 海水藻、贝类养殖工07-082 海藻制碘工07-083 海藻制醇工07-084 海藻制胶工07-085 海藻食品加工工07-086 湿法鱼粉工07-087 干法鱼粉蒸干工07-088 干法鱼粉脱脂工07-089 鱼肝油制(炼)油工07-090 鱼肝油滤油工07-091 鱼肝油配油工07-092 鱼肝油溶胶工07-093 鱼肝油酸钠工07-094 鱼肝油丸成型工07-095 水产品琼脂糖工07-096 鱼肝油乳白糖浆工07-097 水产品水解蛋白工07-098 水产品要素合剂工07-099 鱼蛋白胨工07-100 水产品干燥工07-101 水产品原料处理工07-102 水产品剖片工07-103 水产品调味摊片工07-104 水产品烘烤辊压工07-105 水产烘干制品包装工07-106 鱼糜工07-107 鱼糜充填结扎工07-108 渔用浮子成型工07-109 渔用沉子成型工07-110 渔网纺丝工07-111 渔网分丝工07-112 渔网捻线工07-113 渔网制绳工07-114 网片染整工07-115 网具装配工07-116 机织有结网片工07-117 机织无结网片工07-118 理鱼工07-119 水产养殖潜水员07-120 水生植物栽培工07-121 生物饵料培养工07-122 拖拉机(联合收获机)驾驶员07-123 农业机械操作工07-124 金属喷涂工07-125 农机散热器(水箱)修理工07-126 农机轮胎修理工07-127 农机燃油系修理工07-128 农机液压系修理工07-129 农机内燃机曲轴修磨工07-130 农机修理工07-131 农机电器设备修理工07-132 农业机械试验工07-133 沼气生产工07-134 节能改灶工07-135 太阳能利用工08-001 林木种苗工08-002 造林工08-003 抚育间伐工08-004 森林管护工08-005 营林试验工08-006 油锯工08-007 人力采伐工08-008 集材拖拉机司机08-009 集材工08-010 索道工08-011 伐区机修工08-012 汽车运材司机08-013 电锯造材工08-014 装卸归工08-015 木材检验工08-016 单漂流送工08-017 木材收储工08-018 编放排工08-019 出河机司机08-020 带锯工08-021 框锯工08-022 圆、截锯工08-023 选材检验工08-024 木材搬运工08-025 积材工08-026 修锯工08-027 木材干燥工08-028 原木划线锯断工08-029 木材蒸煮工08-030 原木旋切工08-031 定芯卷板工08-032 单板干燥工08-033 单板剪切工08-034 单板整理工08-035 单板机拼工08-036 单板分等工08-037 合板组坯工08-038 胶合板热(冷)压工08-039 胶合板修饰分等工08-040 纤维板制浆工08-041 乳化施胶工08-042 纤维板成型工08-043 纤维板热压工08-044 纤维板热、湿处理工08-045 刨花干燥工08-046 施胶工08-047 刨花板成型工08-048 刨花板热压工08-049 木材削片工08-050 人造板锯边工08-051 人造板砂光工08-052 人造板质量检验工08-053 磨刀、锯工08-054 人造板制胶工08-055 刨切单板原木制方工08-056 单板刨切工08-057 热固性树脂层压装饰板浸渍工08-058 热固性树脂层压装饰板铺装工08-059 热固性树脂层压装饰板热压工08-060 热固性树脂层压装饰板抛光工08-061 供料破碎工08-062 林化化验工08-063 松脂工08-064 熔解澄清工08-065 松香蒸馏工08-066 滴水法松香工08-067 松香浸提工08-068 松香改性反应工08-069 松节油合成反应工08-070 催化剂处理工08-071 松香包装工08-072 松焦油工08-073 栲胶浸提工08-074 栲胶蒸发工08-075 栲胶干燥工08-076 紫胶洗色干燥工08-077 紫胶溶胶过滤工08-078 紫胶蒸发工08-079 紫胶热滤工08-080 紫胶制片工08-081 紫胶漂白工08-082 紫胶色素工08-083 水解蒸煮工08-084 水解物料中和工08-085 水解蒸馏工08-086 水解酵母分离工08-087 水解酵母干燥法08-088 酵母营养盐工08-089 水解设备搪砌工08-090 木材干馏工08-091 木焦油工08-092 活性炭炭化工08-093 活性炭活化工08-094 活性炭酸洗工08-095 活性炭干燥工08-096 樟脑升华工08-097 软木烘焙工08-098 制胚剖片工08-099 栓皮制品检验工09-001 铸造工09-002 熔化工09-003 型砂工09-004 型砂烘干工09-005 锻造工09-006 热处理工09-007 清理工09-008 电炉配电工09-009 电镀工09-010 模型工09-011 粉末冶金烧结工(包括混料)09-012 粉末冶金压制工(包括整型复压)09-013 抛(磨)光工09-014 喷砂工09-015 钳工09-016 工具钳工09-017 镗工09-018 车工09-019 铣工09-020 刨、插工09-021 磨工09-022 制齿工09-023 拉床工09-024 电切削工09-025 下料工09-026 热工仪表修理工09-027 润滑保养工09-028 油漆工09-029 电工仪表修理工09-030 电工09-031 维修电工09-032 机修钳工09-033 电焊工09-034 气焊工09-035 冷作工09-036 天车工09-037 无损探伤工09-038 工业化学分析工09-039 物理金相实验工09-040 包装工09-041 加工中心操作工09-042 弹簧工09-043 绕线工09-044 绝缘处理浸渍工09-045 绝缘制品工09-046 热塑成型工09-047 电子仪器、仪表装调工09-048 电工、电路仪器仪表装调工09-049 分析仪器装调工09-050 光学仪器装调工09-051 电气计量检定工09-052 天平装校工09-053 照相机装校工09-054 复印机装调工09-055 弹性元件制造工09-056 宝石轴承制造工09-057 人造宝石制造工09-058 专用磨料、磨具制造工09-059 热电偶、热电阻装校工09-060 分析测量元件制造工09-061 传感器装校工09-062 应变片制作工09-063 光学刻、磨工09-064 光栅工09-065 光学胶合工09-066 轴尖工09-067 游、张丝工09-068 仪表压铸工09-069 感光鼓涂敷液调合工09-070 感光鼓涂敷工09-071 永磁造型工09-072 永磁烧结热处理工09-073 永磁磨工09-074 特种合金制(修)模工09-075 漆(丝)包工09-076 贵金属制品工09-077 光学玻璃热加工工09-078 光学玻璃物理化学性能测试工09-079 锅炉装配工09-080 锅炉试压工09-081 电机嵌试工09-082 电机(汽机)装配工09-083 电机(汽机)试验工09-084 辅机电气装配工09-085 换向器装配工09-086 电机车机械装配工09-087 电机车电气装配工09-088 低压电器及元件装配工09-089 高压电器及元件装配工09-090 高低压开关板(柜)装配配线工09-091 环氧树脂浇注工09-092 低压电器及元件试验工09-093 高压电器及元件试验工09-094 变压器、互感器装配工09-095 水泥电抗器制造工09-096 变压器、互感器试验工09-097 电焊条制造工09-098 电焊机装配工09-099 电焊机试验工09-100 电炉装配工09-101 电炉砌筑工09-102 蓄电池铸型工09-103 制铅粉工09-104 生极板制造工09-105 蓄电池化成工09-106 蓄电池装配工09-107 蓄电池试验工09-108 蓄电池微隔(孔)板工09-109 模塑料制造工09-110 绝缘污水处理工09-111 电碳备料工09-112 碳、石墨压制工09-113 碳、石墨焙烧工09-114 石墨化工09-115 石墨电刷制品工09-116 胶装工09-117 高压熔断器装配工09-118 干燥控制工09-119 电阻体制造工09-120 避雷器装配工09-121 火花塞瓷体制造工09-122 火花塞装配工09-123 玻璃绝缘子熔化、成型工09-124 绝缘子、避雷器试验工09-125 电缆硫化工09-126 电缆、电线制造工09-127 电缆干燥浸油工09-128 贵金属冶炼工09-129 电缆、电线拉线工09-130 电缆韧炼工09-131 刚玉冶炼工09-132 碳化硅冶炼工09-133 普通磨料及微粉制造工09-134 特殊材料磨具制造工09-135 超硬磨料制造工09-136 硅碳棒制造工09-137 尺、表、量仪类装配工09-138 刃具扭制工09-139 刃具铲工09-140 滚丝、搓丝工09-141 氮化钛涂层工09-142 酸洗钝化工09-143 盐浴炉钎焊工09-144 盐浴炉试车工09-145 紧固件冷镦工09-146 轴承装配工09-147 钢球研磨工09-148 光学磨工09-149 光学玻璃熔炼工09-150 仪器调修工09-151 轴承试验工09-152 拖拉机装试工09-153 农牧机械类装试工09-154 内燃机装试工09-155 喷灌、排灌机械装试工09-156 农牧车辆装试工09-157 胶轮力车制轮辋(辐条)工09-158 涡轮增压器装试工09-159 刹车装置装试工09-160 农副产品加工机械装试工09-161 棉花机械肋条工09-162 油泵油嘴装试工09-163 研磨工09-164 机动车仪器仪表装试工09-165 链条装试工09-166 液压元件装试工09-167 滤清器装试工09-168 齿轮箱装试工09-169 模型检查工09-170 铸件检查工09-171 锻件检查工09-172 机械检查工09-173 热处理检查工09-174 电镀、油漆检查工09-175 铆、焊检查工09-176 材料检查工09-177 弹簧检查工09-178 绝缘检查工09-179 超硬磨料制品检查工09-180 硅碳棒检查工09-181 刃具检查工09-182 轴承检查工09-183 电缆(电线)产品检查工09-184 宝石轴承检查工09-185 玻璃分类检查工09-186 电炉装配检查工09-187 蓄电池检查工09-188 橡、塑制品检查09-189 火花塞成品检查工09-190 碳制品检查工09-191 特殊材料检查工09-192 超硬磨料检查工09-193 电机、汽机装配检查工09-194 低压电器及元件装配检查工09-195 电容器检查工09-196 变压器、互感器检查工09-197 变压器零件检查工09-198 电焊机电气检查工09-199 高压电器装配检查工09-200 化学零件检查工09-201 永磁检查工09-202 电气检查工09-203 电机车机械装配检查工09-204 电机车电气装配检查工09-205 光学零件检查工09-206 光学仪器检查工09-207 电工电路仪表仪器检查工09-208 电子仪器仪表检查工09-209 量具检查工09-210 复印机检查工09-211 感光鼓检查工10-001 铅锌模工10-002 编绕烧结滤器工10-003 飞机散热导管制造工10-004 化学铣切工10-005 飞机发动机叶片抛光工10-006 复合材料成型工10-007 复合材料装配工10-008 救生设备非金属零件制作工10-009 航空救生装备裁剪工10-010 航空救生设备缝制工10-011 飞机模线样板钳工10-012 飞机型架装配钳工10-013 飞机夹层结构制造工10-014 飞机铆装钳工10-015 起落架、附件装配试验工10-016 军械安装试验工10-017 结合测量工10-018 起落架、冷气、液压系统安装调试10-019 飞机发动机装配修理钳工10-020 飞机发动机平衡工10-021 航空燃油喷嘴装配试验工10-022 飞机桨叶平衡工10-023 飞机螺旋浆装配试验工10-024 航空调速器装配试验工10-025 航空附件装配钳工10-026 过滤器组合钳工10-027 外勤机械工10-028 外勤军械工10-029 外勤仪表、电器工10-030 外勤无线电雷达工10-031 飞机发动机试车工10-032 飞机发动机外场排故工10-033 导弹机械装配调试工10-034 导弹光学装配调试工10-035 航空电动陀螺仪表装配工10-036 航空电气机械仪表装配工10-037 飞机仪表电器安装试验工10-038 飞机动力系统安装调试工10-039 飞机操纵系统安装调试工10-040 飞机电缆工10-041 飞机无线电雷达安装试验工10-042 无线电台操纵修理工10-043 机场雷达操纵修理工10-044 飞机自动驾驶仪测试调整工10-045 导弹电气装配调试工10-046 航空电机平衡工10-047 玻璃液体电门制造工10-048 飞机导管工10-049 飞机发动机管子工10-050 飞机钣金工10-051 飞机蒙皮落压钣金工10-052 爆炸成型工10-053 飞机钣金下料工10-054 飞机发动机钣金工10-055 飞机钣金检验工10-056 飞机导管检验工10-057 飞机铆接部装检验工10-058 飞机总装、试飞检验工10-059 飞机电缆检验工10-060 飞机起落架、附件装配试验检验工10-061 飞机模线样板检验工10-062 飞机发动机装配检验工10-063 导弹光学装配调试检验工10-064 导弹电气装配调试检验工10-065 航空附件装配检验工10-066 飞机附件试验检验工10-067 航空散热导管检验工10-068 过滤器组合检验工10-069 航空救生设备缝制检验工10-070 航空特纺材料检验10-071 航空仪表装配检验工10-072 航空电器调试工10-073 航空仪表调试工10-074 航空无线电调试工10-075 机载雷达调试工10-076 飞机军械调试工10-077 航空氧气设备调试工10-078 飞机试验工(曲线显形仪表工)10-079 飞机试验工10-080 航空发动机试车检验工10-081 导弹例行试验工10-082 飞机螺旋桨强度试验工10-083 飞机附件试验工10-084 飞机机轮试验工10-085 航空油泵壳体试验冲洗工10-086 航空救生装备空试工10-087 航空救生地面试验工10-088 航空救生装备精密光学测试工10-089 航空救生装备遥控遥测测试工10-090 航空试验设备调试工10-091 航空硅器件测试工10-092 航空绝缘材料应用试验工10-093 航空仪表成品试验工10-094 飞机油箱导管试验工10-095 飞机模线样板移形工10-096 航空保伞工10-097 试飞站养场工10-098 液压固化成型工10-099 防热材料成型工10-100 泡沫夹层制造工10-101 胶接装配工10-102 胶布制品工10-103 喷涂发泡工10-104 弹头部段装配工10-105 头部钳铆装配工10-106 波纹管成型工10-107 金属软管、补偿管、导管试验工10-108 导弹箱体装配测试工10-109 下料成型装配工10-110 导弹附件装配试验工10-111 合成膜电位计工10-112 伺服机构装配工10-113 伺服机构调试工10-114 特种密封件制品工10-115 导弹总体装配工10-116 导弹总体测试工10-117 惯性器件装配工10-118 惯性器件调试工10-119 金属网软管编织工10-120 金属软管成型工10-121 特种接插件装配工10-122 静电记录头制作工10-123 液、电、气压部件装配调试工10-124 战术导弹引信装配工10-125 引信、检查仪检验试验工10-126 自动驾驶仪测度调整工10-127 火箭推进剂化验工10-128 试车台推进剂供应工10-129 试车台供气配气工10-130 试车台振动测量工10-131 试车台流量测量工10-132 试车台推力测量工10-133 试车台压力测量工10-134 试车台温度测量工10-135 试车台控制工10-136 试车台吊装清洗工10-137 火箭推进剂色谱分析工10-138 试车台测力计量检定工10-139 液氧、氮气化验工10-140 液体推进剂物化性能试验工10-141 高空模拟试验工10-142 推进剂转运操作工10-143 火箭发动机组件介质试验工10-144 火箭发动机组件气流试验工10-145 火箭发动机组件水力试验工10-146 火箭发动机组件试验电测工10-147 火箭发动机组件液流试验工10-148 控制系统试验工10-149 激光陀螺调试工10-150 惯性仪器试验工10-151 陀螺仪表检漏、充油、充气工10-152 气动元件、设备及系统试验工10-153 地面设备液压系统元件试验工10-154 液体晃动试验工10-155 特种力学环境试验工10-156 飞行器振动特性试验加注工10-157 飞行器动试验测试工10-158 结构静(热)强度环境测试工10-159 导弹结构强度环境试验安装试验工10-160 扫描电镜试验工10-161 涂料试验工10-162 热物理性能试验工10-163 环境试验工10-164 铝蜂窝胶接工10-165 胶接试验工10-166 特种钎焊试验工10-167 特种炭素制品工10-168 特种材料声发射检测试验工10-169 复合材料超声波探伤试验工10-170 复合材料射线探伤工10-171 特种材料渗透探伤试验工10-172 导弹工程塑料工10-173 复合材料试验工10-174 遥测系统试验工10-175 硅酸盐复合材料工10-176 热等静压试验工10-177 风洞试验操作工10-178 气瓶鉴定、充气工10-179 液体火箭发动机试验直测工10-180 液体火箭发动机试验数据处理工10-181 液体火箭发动机装配试验工10-182 活门自动器装配试验工10-183 涡轮泵装配工10-184 推力室装配试验工10-185 发动机高温处理工10-186 冲压发动机试车台气路系统运行工10-187 冲压发动机试车台燃油加热系统运行工10-188 冲压发动机试车台供油系统运行工10-189 壳体芯模装配成型工10-190 壳体绝热芯模成型工10-191 预浸渍成型工10-192 复合材料胶接成型工10-193 壳体缠绕成型工10-194 浸胶模压成型工10-195 布带浸胶缠绕成型工10-196 特种纤维编织工10-197 碳/碳喉衬气相沉积工10-198 碳素制品高温处理工10-199 钨渗铜制品工10-200 等离子喷涂工10-201 高温焰流烧蚀试验工10-202 发动机壳体表面处理工10-203 绝热衬层配方试验工10-204 绝热衬层模压工10-205 绝热层成型工10-206 绝热层固化工10-207 衬层成型工10-208 固体发动机绝热壳体检测工10-209 绝热层、衬层随机试件制作工10-210 绝热层粘结剂合成工10-211 氧化剂准备工10-212 氧化剂分析测试工10-213 复合固体推进剂配料工10-214 复合固体推进剂胶化工10-215 复合固体推进剂浇注工10-216 复合固体推进剂硫化工10-217 固体发动机药面修理工10-218 固体发动机灌浆工10-219 固体发动机装药检测工10-220 固体发动机总装齐套工10-221 固体发动机总装工10-222 固体发动机高能X射线探伤工10-223 固体发动机总装检测工10-224 非金属芯模制作工10-225 固体推进剂超声波清理工10-226 复合固体推进剂配方试验工10-227 复合固体推进剂燃烧性能测试工10-228 复合固体推进剂物理机械性能测试10-229 发动机强度与环境试验工10-230 发动机力学环境试验电测工10-231 发动机静力强度测试工10-232 喷管冷态试验电测工10-233 喷管冷态试验装配工10-234 激光点火燃烧实验工10-235 点火药制药工10-236 发火管装配工10-237 金属玻璃、陶瓷封装工10-238 点火器试验工10-239 固体火箭发动机温度环境试验工10-240 固体火箭发动机试验校准安装工10-241 固体火箭发动机试验电测工10-242 固体火箭发动机静止试验装调工10-243 固体火箭发动机试验数据处理工10-244 光胶胶缝工10-245 卫星总体装配工10-246 卫星综合电性能测试工10-247 卫星蜂窝夹层结构件制造工10-248 卫星光学冷加工10-249 空间环模光学装校工10-250 空间环模光学测量工10-251 空间环模试验及卫星检漏工10-252 空间环模低温试验工10-253 空间环模深冷试验工10-254 空间环模真空试验工10-255 空间环模试验温度标定温度测量工10-256 热敏电阻红外探测器制造工10-257 薄膜加热器制造工10-258 时间程序控制器装配工10-259 真空电子束焊工11-001 燃油值班员11-002 卸储煤值班员11-003 输煤值班员11-004 燃料集控值班员11-005 燃油设备检修工11-006 卸储煤设备检修工11-007 输煤机械检修工11-008 燃料化验员11-009 电厂水化验员11-010 油务员11-011 电厂水处理值班员11-012 环境保护监察员11-013 除灰值班员11-014 电除尘值班员11-015 锅炉辅机值班员11-016 锅炉运行值班员11-017 锅炉本体检修工11-018 锅炉辅机检修工11-019 管阀检修工11-020 除灰设备检修工11-021 电除尘设备检修工11-022 热力网值班员11-023 汽轮机辅机值班员11-024 水泵值班员11-025 汽轮机运行值班员11-026 汽轮机本体检修工11-027 汽轮机调速系统检修工11-028 水泵检修工11-029 汽轮机辅机检修工11-030 电机氢冷值班员11-031 厂用电值班员11-032 电气值班员11-033 集控巡视员11-034 集控值班员11-035 电机检修工11-036 热工仪表检修工11-037 热工自动装置检修工11-038 热工程控保护工11-039 水轮发电机组值班员11-040 水轮发电机机械检修工11-041 水轮机检修工11-042 水轮机调速器机械检修工11-043 水力机械试验工11-044 水电自动装置检修工11-045 高压线路带电检修工11-046 送电线路工11-047 配电线路工11-048 电力电缆工11-049 内线安装工11-050 变电站值班员11-051 调相机值班员11-052 换流站值班员11-053 变压器检修工11-054 直流设备检修工11-055 变电检修工11-056 变电带电检修工11-057 电气试验工11-058 电测仪表工11-059 继电保护工11-060 电力负荷控制工11-061 用电监察员11-062 抄表收费核算员11-063 装表接电工11-064 电能表修理工11-065 电能表校验工11-066 锅炉钢架安装工11-067 锅炉受热面安装工11-068 电厂筑炉保温工11-069 锅炉辅机安装工11-070 汽轮机本体安装工11-071 汽轮机调速安装工11-072 汽轮机辅机安装工11-073 电厂管道安装工11-074 热工仪表及控制装置安装工11-075 热工仪表及控制装置试验工11-076 高压电气安装工11-077 二次线安装工11-078 厂用电安装工11-079 电缆安装工11-080 送电线路架设工11-081 变电一次安装工11-082 变电二次安装工11-083 水轮机安装工11-084 水轮发电机安装工11-085 卷线安装工11-086 调速器安装工11-087 水轮发电机组管路安装工11-088 金属结构制作与安装工12-002 水工爆破工12-003 锻钎工12-004 坝工模板工12-005 坝工钢筋工12-006 坝工混凝土工12-007 钻探灌浆工12-008 喷护工12-009 防渗墙工12-010 砌筑工12-011 坝工土料试验工12-012 坝土混凝土试验工12-013 水工泥沙实验工12-014 水工结构实验工12-015 混凝土维修工12-016 土石维修工12-017 闸门运行工12-018 水工防腐工12-019 水工监测工12-020 河道修防工12-021 渠道维修工12-022 灌区供水工12-023 灌溉试验工12-024 泵站机电设备维修工12-025 泵站运行工12-026 灌排工程工12-027 水文勘测工12-028 水文勘测船工12-029 化学灌浆工12-030 防治工12-031 水土保持防治工12-032 水土保持测试工12-033 水土保持勘测工13-001 木工13-002 古建木工13-003 瓦工13-004 古建瓦工13-005 抹灰工13-006 石工13-007 古建石工13-008 建筑油漆工13-009 古建油漆工13-010 古建彩画工13-011 防水工。
中华人民共和国国家职业分类大典中华人民共和国职业分类大典《中华人民共和国职业分类大典》将我国职业归为8 个大类,66个中类,413 个小类,1838 个细类(职业)。
8 个大类分别是:第一大类:国家机关、党群组织、企业、事业单位负责人,其中包括5 个中类,16 个小类,25 个细类;第二大类:专业技术人员,其中包括14 个中类,115 个小类,379 个细类;第三大类:办事人员和有关人员,其中包括 4 个中类,12 个小类,45 个细类;第四大类:商业、服务业人员,其中包括8 个中类,43 个小类,147 个细类;第五大类:农、林、牧、渔、水利业生产人员,其中包括6 个中类,30 个小类,121 个细类;第六大类:生产、运输设备操作人员及有关人员,其中包括27个中类,195 个小类,1119 个细类;第七大类:军人,其中包括 1 个中类,1 个小类,1 个细类;第八大类:不便分类的其他从业人员,其中包括1 个中类,1 个小类,1 个细类。
国家职业分类大典第 3 页共90 页分类代码职业名称1-01-00-00 中国共产党中央委员会和地方各级党组织负责人1-02-01-00 国家权力机关及其工作机构负责人1-02-02-00 人民政协及其工作机构负责人1-02-03-00 人民法院负责人1-02-04-00 人民检察院负责人1-02-05-00 国家行政机关及其工作机构负责人1-02-99-00 其他国家机关及其工作机构负责人1-03-01-00 民主党派负责人1-03-02-01 工会负责人1-03-02-02 中国共产主义青年团负责人1-03-02-03 妇女联合会负责人1-03-02-99 其他人民团体及其工作机构负责人1-03-03-00 群众自治组织负责人1-03-99-00 其他社会团体及其工作机构负责人1-04-01-01 高等学校校长1-04-01-02 中等职业教育学校校长1-04-01-03 中小学校校长1-04-01-99 其他教育教学单位负责人1-04-02-00 卫生单位负责人1-04-03-00 科研单位负责人国家职业分类大典第 4 页共90 页1-04-99-00 其他事业单位负责人1-05-01-01 企业董事1-05-01-02 企业经理1-05-01-03 企业职能部门经理或主管1-05-01-99 其他企业负责人2-01-01-00 哲学研究人员2-01-02-00 经济学研究人员2-01-03-00 法学研究人员2-01-04-00 社会学研究人员2-01-05-00 教育科学研究人员2-01-06-00 文学、艺术研究人员2-01-07-00 图书馆学、情报学研究人员2-01-08-00 历史学研究人员2-01-09-00 管理科学研究人员2-01-10-00 数学研究人员2-01-11-00 物理学研究人员2-01-12-00 化学研究人员2-01-13-00 天文学研究人员2-01-14-00 地球科学研究人员2-01-15-00 生物科学研究人员2-01-16-00 农业科学研究人员国家职业分类大典第 5 页共90 页2-01-17-00 医学研究人员2-01-99-00 体育研究人员2-02-02-01 大地测量工程技术人员2-02-02-02 工程测量工程技术人员2-02-02-03 摄影测量与遥感工程技术人员2-02-02-04 地图制图与印刷工程技术人员2-02-02-05 海洋测绘工程技术人员2-02-02-99 其他测绘工程技术人员2-02-03-01 采矿工程技术人员2-02-03-02 选矿与矿物加工工程技术人员2-02-03-99 其他矿山工程技术人员2-02-04-01 石油开采工程技术人员2-02-04-02 石油储运工程技术人员2-02-04-99 其他石油工程技术人员2-02-05-01 冶炼工程技术人员2-02-05-02 轧制工程技术人员2-02-05-03 焦化工程技术人员2-02-05-04 金属材料工程技术人员2-02-05-05 耐火材料工程技术人员2-02-05-06 碳素材料工程技术人员国家职业分类大典第 6 页共90 页2-02-05-07 冶金热能工程技术人员2-02-05-99 其他冶金工程技术人员2-02-06-02 化工设计工程技术人员2-02-06-03 化工生产工程技术人员2-02-06-99 其他化工工程技术人员2-02-07-01 机械设计工程技术人员2-02-07-02 机械制造工程技术人员2-02-07-03 仪器仪表工程技术人员2-02-07-04 设备工程技术人员2-02-07-99 其他机械工程技术人员2-02-08-01 装甲车辆工程技术人员2-02-08-02 火炮枪械工程技术人员2-02-08-03 弹箭工程技术人员2-02-08-04 火炸药工程技术人员2-02-08-05 光电火控工程技术人员2-02-08-99 其他兵器工程技术人员2-02-09-01 飞机设计工程技术人员2-02-09-02 飞机制造工程技术人员2-02-09-03 飞机发动机设计工程技术人员2-02-09-04 飞机发动机制造工程技术人员国家职业分类大典第7 页共90 页2-02-09-99 其他航空工程技术人员2-02-10-00 航天工程技术人员2-02-11-02 电子元器件工程技术人员2-02-11-03 雷达系统工程技术人员2-02-11-04 广播视听设备工程技术人员2-02-11-05 电子仪器与测量工程技术人员2-02-11-99 其他电子工程技术人员2-02-12-00 通信工程技术人员2-02-13-01 计算机硬件技术人员2-02-13-02 计算机软件技术人员2-02-13-03 计算机网络技术人员2-02-13-04 计算机系统分析技术人员2-02-13-99 其他计算机与应用工程技术人员2-02-14-01 电机与电器工程技术人员2-02-14-02 电力拖动与自动控制工程技术人员2-02-14-03 电线电缆与电工材料技术人员2-02-14-99 其他电气工程技术人员2-02-15-01 发电工程技术人员2-02-15-02 输变电工程技术人员2-02-15-03 供用电工程技术人员国家职业分类大典第8 页共90 页2-02-15-99 其他电力工程技术人员2-02-16-00 邮政工程技术人员2-02-17-01 广播电视编播工程技术人员2-02-17-02 广播电视传输覆盖工程技术人员2-02-17-03 电影工程技术人员2-02-17-99 其他广播电影电视工程技术人员2-02-18-01 汽车运用工程技术人员2-02-18-02 船舶运用工程技术人员2-02-18-03 水上交通工程技术人员2-02-18-04 海上救助打捞工程技术人员2-02-18-05 船舶检验工程技术人员2-02-18-99 其他交通工程技术人员2-02-19-01 民用航空维修与适航专业技术人员2-02-19-02 航行航空工程技术人员2-02-19-03 通用航空技术人员2-02-19-04 航空运输工程技术人员2-02-19-99 其他民用航空工程技术人员2-02-20-01 铁道运输工程技术人员2-02-20-02 铁路机务工程技术人员2-02-20-03 铁路车辆工程技术人员2-02-20-04 铁路电务工程技术人员国家职业分类大典第9 页共90 页2-02-20-99 其他铁路工程技术人员2-02-21-01 城镇规划设计工程技术人员2-02-21-02 建筑设计工程技术人员2-02-21-03 土木建筑工程技术人员2-02-21-04 风景园林工程技术人员2-02-21-05 道路与桥梁工程技术人员2-02-21-06 港口与航道工程技术人员2-02-21-07 机场工程技术人员2-02-21-08 铁路建筑工程技术人员2-02-21-09 水利水电建筑工程技术人员2-02-21-99 其他建筑工程技术人员2-02-22-01 硅酸盐工程技术人员2-02-22-02 非金属矿及制品工程技术人员2-02-22-03 无机非金属新材料工程技术人员2-02-22-99 其他建材工程技术人员2-02-23-01 林业生态环境工程技术人员2-02-23-02 森林培育工程技术人员2-02-23-03 园林绿化工程技术人员2-02-23-04 野生动物保护与繁殖利用工程技术人员2-02-23-05 自然保护区工程技术人员2-02-23-06 森林保护工程技术人员国家职业分类大典第10 页共90 页2-02-23-07 木、竹材加工工程技术人员2-02-23-08 森林采伐和运输工程技术人员2-02-23-09 经济林和林特产品加工工程技术人员2-02-23-10 森林资源管理与监测工程技术人员2-02-23-99 其他林业工程技术人员2-02-24-01 水资源工程技术人员2-02-24-02 治河及泥沙治理工程技术人员2-02-24-99 其他水利工程技术人员2-02-25-01 海洋调查与监测工程技术人员2-02-25-02 海洋环境预报工程技术人员2-02-25-03 海洋资源开发利用和保护工程技术人员2-02-25-04 海洋工程勘察设计工程技术人员2-02-25-99 其他海洋工程技术人员2-02-26-01 水产养殖工程技术人员2-02-26-02 渔业资源开发利用工程技术人员2-02-26-99 其他水产工程技术人员2-02-27-01 纺纱工程技术人员2-02-27-02 织造工程技术人员2-02-27-03 染整工程技术人员2-02-27-99 其他纺织工程技术人员2-02-28-00 食品工程技术人员国家职业分类大典第11 页共90 页2-02-29-01 气象观测人员2-02-29-02 天气预报人员2-02-29-03 气候监测预测人员2-02-29-04 应用气象人员2-02-29-05 气象服务人员2-02-29-99 其他气象工程技术人员2-02-30-00 地震工程技术人员2-02-31-01 环境损害控制工程技术人员2-02-31-02 环境监测工程技术人员2-02-31-03 环境污染治理工程技术人员2-02-31-99 其他环境保护工程技术人员2-02-32-00 安全工程技术人员2-02-33-01 标准化工程技术人员2-02-33-02 计量工程技术人员2-02-33-03 质量工程技术人员2-02-33-99 其他标准化、计量、质量工程技术人员2-02-34-01 普通工业工程技术人员2-02-34-02 系统规划与管理工程技术人员2-02-34-03 设施规划与设计工程技术人员2-02-34-04 生产组织与管理工程技术人员2-02-34-05 质量管理与可靠性控制工程技术人员国家职业分类大典第12 页共90 页2-02-34-06 营销工程技术人员2-02-34-07 人力资源开发与管理工程技术人员2-02-34-99 其他管理(工业)工程技术人员2-02-99-00 其他工程技术人员2-03-01-00 土壤肥料技术人员2-03-02-00 植物保护技术人员2-03-03-00 园艺技术人员2-03-04-00 作物遗传育种栽培技术人员2-03-05-01 兽医2-03-05-02 兽药技术人员2-03-05-99 其他兽医兽药技术人员2-03-06-01 畜牧技术人员2-03-06-02 草业技术人员2-03-06-99 其他畜牧与草业技术人员2-03-99-00 其他农业技术人员2-04-01-01 飞行驾驶员2-04-01-02 飞行机械员2-04-01-03 飞行领航员2-04-01-04 飞行通信员2-04-01-99 其他飞行人员和领航人员2-04-02-01 甲板部技术人员国家职业分类大典第13 页共90 页2-04-02-02 轮机部技术人员2-04-02-03 船舶引航员2-04-02-99 其他船舶指挥和引航人员2-04-99-00 其他飞机和船舶技术人员2-05-01-01 内科医师2-05-01-02 外科医师2-05-01-03 儿科医师2-05-01-04 妇产科医师2-05-01-05 眼科医师2-05-01-06 耳鼻喉科医师2-05-01-07 口腔科医师2-05-01-08 皮肤科医师2-05-01-09 精神科医师2-05-01-10 心理医师2-05-01-11 传染病科医师2-05-01-12 急诊科医师2-05-01-13 康复科医师2-05-01-14 麻醉科医师2-05-01-15 病理科医师2-05-01-16 放射科医师2-05-01-17 核医学医师国家职业分类大典第14 页共90 页2-05-01-18 超声诊断科医师2-05-01-19 放射肿瘤科医师2-05-01-20 全科医师2-05-01-21 乡村医师2-05-01-22 妇幼保健医师2-05-01-23 输(采供)血医师2-05-01-99 其他西医医师2-05-02-01 中医内科医师2-05-02-02 中医外科医师2-05-02-03 中医妇科医师2-05-02-04 中医儿科医师2-05-02-05 中医眼科医师2-05-02-06 中医皮肤科医师2-05-02-07 中医骨伤科医师2-05-02-08 中医肛肠科医师2-05-02-09 中医耳鼻喉科医师2-05-02-10 针灸科医师2-05-02-11 推拿按摩科医师2-05-02-99 其他中医医师2-05-03-00 中西医结合医师2-05-04-00 民族医师国家职业分类大典第15 页共90 页2-05-05-01 流行病学医师2-05-05-02 营养与食品卫生医师2-05-05-03 环境卫生医师2-05-05-04 职业病医师2-05-05-05 劳动(职业)卫生医师2-05-05-06 放射卫生医师2-05-05-07 少儿和学校卫生医师2-05-05-99 其他公共卫生医师2-05-06-01 西药剂师2-05-06-02 中药剂师2-05-06-99 其他药剂人员2-05-07-01 影像技师2-05-07-02 麻醉技师2-05-07-03 病理技师2-05-07-04 临床检验技师2-05-07-05 公卫检验技师2-05-07-06 卫生工程技师2-05-07-07 输(采供)血技师2-05-07-99 其他医疗技术人员2-05-08-01 病房护士2-05-08-02 门诊护士国家职业分类大典第16 页共90 页2-05-08-03 急诊护士2-05-08-04 手术室护士2-05-08-05 供应室护士2-05-08-06 社区护士2-05-08-07 助产士2-05-08-99 其他护理人员2-05-99-00 其他卫生专业技术人员2-06-01-00 经济计划人员2-06-02-00 统计人员2-06-03-00 会计人员2-06-04-00 审计人员2-06-05-00 国际商务人员2-06-99-00 其他经济业务人员2-07-01-01 银行货币发行员2-07-01-02 银行国库业务员2-07-01-03 银行外汇管理员2-07-01-04 银行清算员2-07-01-05 银行信贷员2-07-01-06 银行国外业务员2-07-01-07 银行信托业务员2-07-01-08 银行信用卡业务员国家职业分类大典第17 页共90 页2-07-01-09 银行储蓄员2-07-01-99 其他银行业务人员2-07-02-02 保险推销员2-07-02-03 保险理陪员2-07-02-99 其他保险业务人员2-07-03-01 证券发行员2-07-03-02 证券交易员2-07-03-03 证券投资顾问2-07-03-99 其他证券业务人员2-07-99-00 其他金融业务人员2-08-01-00 法官2-08-02-00 检察官2-08-03-00 律师2-08-04-00 公证员2-08-05-01 法医2-08-05-99 其他司法鉴定人员2-08-06-00 书记员2-08-99-00 其他法律专业人员2-09-01-00 高等教育教师2-09-02-01 中等职业教育理论教师国家职业分类大典第18 页共90 页2-09-02-02 实习指导教师2-09-02-99 其他中等职业教育教师2-09-04-00 小学教师2-09-05-00 幼儿教师2-09-06-00 特殊教育教师2-09-99-00 其他教学人员2-10-01-01 文学作家2-10-01-02 曲艺作家2-10-01-03 剧作家2-10-01-04 作曲家2-10-01-05 词作家2-10-01-06 文艺评论员2-10-01-07 皮影戏木偶戏作家2-10-01-99 其他文艺创作和评论人员2-10-02-01 电影电视导演2-10-02-02 戏剧导演2-10-02-03 舞蹈编导2-10-02-04 音乐指挥2-10-02-99 其他编导和音乐指挥人员2-10-03-01 电影电视演员国家职业分类大典第19 页共90 页2-10-03-02 戏剧演员2-10-03-03 舞蹈演员2-10-03-04 曲艺演员2-10-03-05 杂技魔术演员2-10-03-06 歌唱演员2-10-03-07 皮影戏演员2-10-03-08 木偶戏演员2-10-03-99 其他演员2-10-04-01 民族乐器演奏员2-10-04-02 外国乐器演奏员2-10-04-99 其他乐器演奏员2-10-05-01 电影电视制片2-10-05-02 电影电视场记2-10-05-03 电影电视摄影师2-10-05-04 照明师2-10-05-05 录音师2-10-05-06 剪辑师2-10-05-07 美工师2-10-05-08 化妆师2-10-05-09 置景师2-10-05-10 道具师国家职业分类大典第20 页共90 页2-10-05-11 电影电视片发行人2-10-05-12 舞台监督2-10-05-13 戏剧制作人2-10-05-99 其他电影电视制作及舞台专业人员2-10-06-01 画家2-10-06-02 篆刻家2-10-06-03 雕塑家2-10-06-04 书法家2-10-06-05 陶艺家2-10-06-99 其他美术专业人员2-10-07-01 特种工艺设计人员2-10-07-02 实用工艺设计人员2-10-07-03 现代工艺设计人员2-10-07-04 装潢美术设计人员2-10-07-05 服装设计人员2-10-07-06 室内装饰设计人员2-10-07-07 陈列展览设计人员2-10-07-08 广告设计人员2-10-07-99 其他工艺美术专业人员2-10-99-00 其他文学艺术工作人员2-11-01-01 教练员国家职业分类大典第21 页共90 页2-11-01-02 裁判员2-11-01-03 运动员2-11-01-99 其他体育工作人员2-12-01-01 文字记者2-12-01-02 摄影记者2-12-01-99 其他记者2-12-02-01 文字编辑2-12-02-02 美术编辑2-12-02-03 技术编辑2-12-02-04 电子出版物编辑2-12-02-99 其他编辑2-12-03-00 校对员2-12-04-01 播音员2-12-04-02 节目主持人2-12-04-99 其他播音员及节目主持人2-12-05-00 翻译2-12-06-01 图书资料业务人员2-12-06-02 档案业务人员2-12-06-03 缩微摄影人员2-12-06-99 其他图书资料与档案业务人员2-12-07-01 考古工作者国家职业分类大典第22 页共90 页2-12-07-02 文物鉴定和和保管人员2-12-07-03 文物保护专业人员2-12-07-99 其他考古及文物护专业人员2-12-99-00 其他新闻出版、文化工作人员2-13-00-00 宗教职业者2-99-00-00 其他专业技术人员3-01-01-01 行政业务办公人员3-01-01-02 行政执法人员3-01-01-99 其他行政业务人员3-01-02-01 秘书3-01-02-02 公关员3-01-02-03 收发员3-01-02-04 打字员3-01-02-05 计算机操作员3-01-02-06 制图员3-01-02-99 其他行政事务人员3-01-99-00 其他行政办公人员3-02-01-00 人民警察3-02-02-01 保安员3-02-02-02 违禁品检察员3-02-02-03 金融守押员国家职业分类大典第23 页共90 页3-02-02-99 其他治安保卫人员3-02-03-01 灭火员3-02-03-02 消防抢险救援员3-02-03-03 防火员3-02-03-04 建(构)筑物消防员3-02-03-05 火灾瞭望观察员3-02-03-99 其他消防人员3-02-99-00 其他安全保卫和消防人员3-03-01-01 邮政营业员3-03-01-02 邮件处理员3-03-01-03 投递员3-03-01-04 邮政储汇员3-03-01-05 报刊发行员3-03-01-06 集邮业务员3-03-01-07 邮政业务档案员3-03-01-08 邮政机务员3-03-01-99 其他邮政业务人员3-03-02-01 电信业务营业员3-03-02-02 话务员3-03-02-03 报务员3-03-02-99 其他电信业务人员国家职业分类大典第24 页共90 页3-03-03-01 传输机务员3-03-03-02 线务员3-03-03-03 电话电报交换机务员3-03-03-04 用户通信终端维修员3-03-03-05 通信电力机务员3-03-03-06 市话测量员3-03-03-99 其他电信通信传输业务人员3-03-99-00 其他邮政和电信业务人员3-99-00-00 其他办事人员和有关人员4-01-01-01 营业员4-01-01-02 收银员4-01-01-99 其他营业人员4-01-02-01 推销员4-01-02-02 出版物发行员4-01-02-03 服装模特4-01-02-99 其他推销、展销人员4-01-03-01 采购员4-01-03-02 收购员4-01-03-03 中药购销员4-01-03-99 其他采购人员4-01-04-01 鉴定估价师国家职业分类大典第25 页共90 页4-01-04-02 拍卖师4-01-04-03 典当业务员4-01-04-04 租赁业务员4-01-04-99 其他拍卖、典当及租赁业务人员4-01-05-01 废旧物资回收挑选工4-01-05-02 废旧物资加工工4-01-05-03 船体拆解工4-01-05-99 其他废旧物资回收利用人员4-01-06-01 粮油管理员4-01-06-99 其他粮油管理人员4-01-07-01 商品监督员4-01-07-02 市场管理员4-01-07-99 其他商品监督和市场管理人员4-01-99-01 医药商品购销员4-01-99-02 中药调剂员4-01-99-03 摊商4-02-01-01 保管员4-02-01-02 理货员4-02-01-03 商品养护员4-02-01-04 保鲜员4-02-01-05 冷藏工国家职业分类大典第26 页共90 页4-02-01-99 其他保管人员4-02-02-01 商品储运员4-02-02-03 医药商品储运员4-02-02-04 出版物储运员4-02-02-99 其他储运人员4-02-99-00 其他仓储人员4-03-01-01 中式烹调师4-03-01-02 中式面点师4-03-01-99 其他中餐烹饪人员4-03-02-01 西式烹调师4-03-02-02 西式面点师4-03-02-99 其他西餐烹饪人员4-03-03-01 调酒师4-03-03-02 茶艺师4-03-03-99 其他调酒和茶艺人员4-03-04-01 营养配餐员4-03-04-99 其他营养配餐人员4-03-05-01 餐厅服务员4-03-05-02 餐具清洗保管员4-03-05-99 其他餐厅服务人员国家职业分类大典第27 页共90 页4-03-99-00 其他餐饮服务人员4-04-01-01 前厅服务员4-04-01-03 旅店服务员4-04-01-99 其他饭店服务人员4-04-02-01 导游4-04-02-02 公共游览所服务员4-04-02-03 展览讲解员4-04-02-04 插花员4-04-02-05 盆景工4-04-02-06 假山工4-04-02-07 园林植物保护工4-04-02-08 观赏动物饲养工4-04-02-99 其他旅游及公共游览场所服务人员4-04-03-01 社会体育指导员4-04-03-02 体育场地工4-04-03-03 康乐服务员4-04-03-04 保健按摩师4-04-03-99 其他健身和娱乐场所服务人员4-04-99-00 其他饭店、旅游及健身娱乐场所服务人员4-05-01-01 汽车客运服务员国家职业分类大典第28 页共90 页4-05-01-02 汽车货运站务员4-05-01-03 汽车运输调度员4-05-01-04 公路收费及监控员4-05-01-99 其他公路道路运输服务人员4-05-02-01 旅客列车乘务员4-05-02-02 车站客运服务员4-05-02-03 行包运输服务员4-05-02-04 车站货运作业组织员4-05-02-05 车站货运员4-05-02-99 其他铁路客货运输服务人员4-05-03-01 航空运输飞行服务员4-05-03-02 航空运输地面服务员4-05-03-99 其他航空运输服务人员4-05-04-01 船舶业务员4-05-04-02 港口客运员4-05-04-99 其他水上运输服务人员4-05-99-00 其他运输服务人员4-06-01-01 医疗临床辅助服务员4-06-01-02 药房辅助员4-06-01-03 卫生防疫、妇幼保健员4-06-01-99 其他医疗卫生辅助服务人员国家职业分类大典第29 页共90 页4-07-01-01 中介代理人4-07-01-02 职业指导员4-07-01-99 其他社会中介服务人员4-07-02-01 物业管理员4-07-02-99 其他物业管理人员4-07-03-01 供水生产工4-07-03-02 供水供应工4-07-03-03 生活燃料供应工4-07-03-04 锅炉操作工4-07-03-99 其他供水、供热及生活燃料供应服务人员4-07-04-01 美容师4-07-04-02 美发师4-07-04-99 其他美容美发人员4-07-05-01 摄影师4-07-05-02 冲印师4-07-05-99 其他摄影服务人员4-07-06-01 眼镜验光员4-07-06-02 眼镜定配工4-07-06-99 其他验光配镜人员4-07-07-01 洗衣师4-07-07-02 染色师国家职业分类大典第30 页共90 页4-07-07-99 其他洗染织补人员4-07-08-01 浴池服务员4-07-08-02 修脚师4-07-08-99 其他浴池服务人员4-07-09-01 刻制印章工4-07-09-99 其他印章刻字人员4-07-10-01 家用电子产品维修工4-07-10-02 家用电器产品维修工4-07-10-03 照相器材维修工4-07-10-04 钟表维修工4-07-10-05 乐器维修工4-07-10-06 自行车维修工4-07-10-99 其他日用机电产品维修人员4-07-11-01 办公设备维修工4-07-11-99 其他办公设备维修人员4-07-12-01 保育员4-07-12-02 家庭服务员4-07-12-99 其他保育、家庭服务人员4-07-13-01 垃圾清运工4-07-13-02 保洁员4-07-13-99 其他环境卫生人员国家职业分类大典第31 页共90 页4-07-14-01 殡仪服务员4-07-14-02 尸体接运工4-07-14-03 尸体防腐工4-07-14-04 尸体整容工4-07-14-05 尸体火化工4-07-14-06 墓地管理员4-07-14-99 其他殡葬服务人员4-07-99-00 其他社会服务和居民生活服务人员4-99-00-00 其他商业、服务业人员5-01-01-01 农艺工5-01-01-02 啤酒花生产工5-01-01-03 作物种子繁育工5-01-01-04 农作物植保工5-01-01-99 其他大田作物生产人员5-01-02-01 农业实验工5-01-02-02 农情测报员5-01-02-99 其他农业实验人员5-01-03-01 蔬菜园艺工5-01-03-02 花卉园艺工5-01-03-03 果、茶、桑园艺工5-01-03-04 菌类园艺工国家职业分类大典第32 页共90 页5-01-03-99 其他园艺作物生产人员5-01-04-01 天然橡胶生产工5-01-04-02 剑麻生产工5-01-04-99 其他热带作物生产人员5-01-05-01 中药材种植员5-01-05-02 中药材养殖员5-01-05-03 中药材生产管理员5-01-05-99 其他中药材生产人员5-01-06-01 棉花加工工5-01-06-02 果类产品加工工5-01-06-03 茶叶加工工5-01-06-04 蔬菜加工工5-01-06-05 竹、藤、麻、棕、草制品加工工5-01-06-06 特种植物原料加工工5-01-06-99 其他农副林特产品加工人员5-01-99-00 其他种植业生产人员5-02-01-01 林木种苗工5-02-01-02 造林更新工5-02-01-03 抚育采伐工5-02-01-04 营林试验工5-02-01-99 其他营造林人员国家职业分类大典第33 页共90 页5-02-02-01 护林员5-02-02-02 森林病虫害防治员5-02-02-99 其他森林资源管护人员5-02-03-01 野生动物保护员5-02-03-02 野生植物保护员5-02-03-03 自然保护区巡护监测员5-02-03-04 标本员5-02-03-99 其他野生动植物保护及自然保护区人员5-02-04-01 木材采伐工5-02-04-02 集材作业工5-02-04-03 木材水运工5-02-04-04 装卸归楞工5-02-04-99 其他木材采运人员5-02-99-00 其他林业生产及野生动植物保护人员5-03-01-01 家畜饲养工5-03-01-02 家畜繁殖工5-03-01-99 其他家畜饲养人员5-03-02-01 家禽饲养工5-03-02-02 家禽繁殖工5-03-02-99 其他家禽饲养人员5-03-03-01 蜜蜂饲养工国家职业分类大典第34 页共90 页5-03-03-02 蜂产品加工工5-03-03-99 其他蜜蜂饲养人员5-03-04-01 实验动物饲养工5-03-04-99 其他实验动物饲养人员5-03-05-01 动物疫病防治员5-03-05-02 兽医化验员5-03-05-03 动物检疫检验员5-03-05-04 中兽医员5-03-05-99 其他动物疫病防治人员5-03-06-01 草地监护员5-03-06-02 牧草工5-03-06-03 草坪建植工5-03-06-99 其他草业生产人员5-03-99-00 其他畜牧业生产人员5-04-01-01 水生动物苗种繁育工5-04-01-02 水生植物苗种培育工5-04-01-03 水生动物饲养工5-04-01-04 水生植物栽培工5-04-01-05 珍珠养殖工5-04-01-06 生物饵料培养工5-04-01-07 水产养殖潜水工国家职业分类大典第35 页共90 页5-04-01-99 其他水产养殖人员5-04-02-01 水产捕捞工5-04-02-02 渔业生产船员5-04-02-03 水生动植物采集工5-04-02-04 渔网具装配工5-04-02-99 其他水产捕捞及有关人员5-04-03-01 水产品原料处理工5-04-03-02 水产品腌熏烤制工5-04-03-03 鱼糜及鱼糜制品加工工5-04-03-04 鱼粉加工工5-04-03-05 鱼肝油及制品加工工5-04-03-06 海藻制碘工5-04-03-07 海藻制醇工5-04-03-08 海藻制胶工5-04-03-09 海藻食品加工工5-04-03-10 贝类净化工5-04-03-99 其他水产品加工人员5-04-99-00 其他渔业生产人员5-05-01-01 河道修防工5-05-01-02 混凝土维修工5-05-01-03 土石维修工国家职业分类大典第36 页共90 页5-05-01-04 水工检测工5-05-01-05 建(构)筑物防治工5-05-01-99 其他河道、水库管养人员5-05-02-01 灌排工程工5-05-02-02 渠道维护工5-05-02-03 灌区供水工5-05-02-04 灌溉试验工5-05-02-99 其他农田灌排工程建设管理维护人员5-05-03-01 水土保持防治工5-05-03-02 水土保持测试工5-05-03-03 水土保持勘测工5-05-03-99 其他水土保持作业人员5-05-04-01 水文勘测工5-05-04-02 水文勘测船工5-05-04-99 其他水文勘测作业人员5-05-99-00 其他水利设施管理养护人员5-99-01-01 拖拉机驾驶员5-99-01-02 联合收割机驾驶员5-99-01-03 农用运输车驾驶员5-99-01-99 其他农林专用机械操作人员5-99-02-01 沼气生产工国家职业分类大典第37 页共90 页5-99-02-02 农村节能员5-99-02-03 农用太阳能设施工5-99-02-04 生物质能设备工5-99-02-99 其他农村能源开发利用人员6-01-01-01 钻探工6-01-01-02 坑探工6-01-01-03 物探工6-01-01-04 采样工6-01-01-05 水文地质工6-01-01-06 海洋地质取样工6-01-01-07 海洋土质试验工6-01-01-08 碎样工6-01-01-09 磨片工6-01-01-10 淘洗工6-01-01-11 劈岩与保管工6-01-01-99 其他地质勘查人员6-01-02-01 大地测量工6-01-02-02 摄影测量工6-01-02-03 地图制图工6-01-02-04 工程测量工6-01-02-05 地籍测绘工国家职业分类大典第38 页共90 页6-01-02-99 其他测绘人员6-01-03-01 露天采矿挖掘机司机6-01-03-02 钻孔机司机6-01-03-03 井筒冻结工6-01-03-04 矿井开掘工6-01-03-05 井下采矿工6-01-03-06 支护工6-01-03-07 矿山提升机操作工6-01-03-08 矿井机车运输工6-01-03-09 矿井通风工6-01-03-10 矿山安全监测工6-01-03-11 矿山检查验收工6-01-03-12 矿灯、自救器管理工6-01-03-13 火工品管理工6-01-03-14 矿山救护工6-01-03-15 矿物开采辅助工6-01-03-99 其他矿物开采人员6-01-04-01 筛选破碎工6-01-04-02 重力选矿工6-01-04-03 浮选工6-01-04-04 磁选工国家职业分类大典第39 页共90 页6-01-04-05 选矿脱水工6-01-04-06 尾矿处理工6-01-04-07 磨矿工6-01-04-08 水煤浆制备工6-01-04-09 动力配煤工6-01-04-10 工业型煤工6-01-04-99 其他矿物处理人员6-01-05-01 井架安装工6-01-05-02 钻井工6-01-05-03 固井工6-01-05-04 平台水手6-01-05-05 水下设备操作工6-01-05-99 其他钻井人员6-01-06-01 油、气井测试工6-01-06-02 采油工6-01-06-03 采气工6-01-06-04 井下作业工6-01-06-05 天然气净化工6-01-06-06 油气输送工6-01-06-07 油气管道保护工6-01-06-99 其他石油、天然气开采人员国家职业分类大典第40 页共90 页6-01-07-01 海盐晒制工6-01-07-02 海盐采收工6-01-07-03 湖盐采掘工6-01-07-04 湖盐脱水工6-01-07-05 驳筑、集拆坨盐工6-01-07-06 井矿盐采卤工6-01-07-07 井矿盐卤水净化工6-01-07-08 真空制盐工6-01-07-09 冷冻提硝工6-01-07-10 苦卤综合利用工6-01-07-11 精制盐工6-01-07-99 其他盐业生产人员6-01-99-01 其他勘测及矿物开采人员6-02-01-01 烧结球团原料工6-02-01-02 烧结工6-02-01-03 球团焙烧工6-02-01-04 烧结成品工6-02-01-05 高炉原料工6-02-01-06 高炉炉前工6-02-01-07 高炉运转工6-02-01-99 其他炼铁人员国家职业分类大典第41 页共90 页6-02-02-01 炼钢原料工6-02-02-02 平炉炼钢工6-02-02-03 转炉炼钢工6-02-02-04 电炉炼钢工6-02-02-05 炼钢浇铸工6-02-02-06 炼钢准备工6-02-02-07 整脱模工6-02-02-99 其他炼钢人员6-02-03-01 铁合金原料工6-02-03-02 铁合金电炉冶炼工6-02-03-03 铁合金焙烧工6-02-03-04 铁合金湿法冶炼工6-02-03-05 铁合金炉外法冶炼工6-02-03-99 其他铁合金冶炼人员6-02-04-01 重冶备料工6-02-04-02 焙烧工6-02-04-03 火法冶炼工6-02-04-04 湿法冶炼工6-02-04-05 电解精炼工6-02-04-06 烟气制酸工6-02-04-99 其他重有色金属冶炼人员国家职业分类大典第42 页共90 页6-02-05-01 氧化铝制取工6-02-05-02 铝电解工6-02-05-04 硅冶炼工6-02-05-99 其他轻有色金属冶炼人员6-02-06-01 钨钼冶炼工6-02-06-02 钽铌冶炼工6-02-06-03 钛冶炼工6-02-06-04 稀土冶炼工6-02-06-05 贵金属治炼工6-02-06-06 锂冶炼工6-02-06-99 其他稀贵金属冶炼人员6-02-07-01 半导体原料制备工6-02-07-02 多晶制取工6-02-07-99 其他半导体材料制备人员6-02-08-01 轧制原料工6-02-08-02 金属轧制工6-02-08-03 酸洗工6-02-08-04 金属材涂层工6-02-08-05 金属材热处理工6-02-08-06 焊管工国家职业分类大典第43 页共90 页6-02-08-07 精整工6-02-08-08 金属材丝拉拔工6-02-08-10 铸轧工6-02-08-11 钢丝绳制造工6-02-08-99 其他金属轧制人员6-02-09-01 铸管备品工6-02-09-02 铸管工6-02-09-03 铸管精整工6-02-09-99 其他铸铁管人员6-02-10-01 碳素煅烧工6-02-10-02 碳素成型工6-02-10-03 碳素焙烧工6-02-10-04 碳素浸渍工6-02-10-05 碳素石墨化工6-02-10-06 碳素石墨加工工6-02-10-07 碳素纤维工6-02-10-99 其他碳素制品生产人员6-02-11-01 硬质合金混合料制备工6-02-11-02 硬质合金成型工6-02-11-03 硬质合金烧结工国家职业分类大典第44 页共90 页6-02-11-04 硬质合金精加工工6-02-11-99 其他硬质合金生产人员6-02-99-01 冶炼风机工6-03-01-01 化工原料准备工6-03-01-02 压缩机工6-03-01-03 气体净化工6-03-01-04 过滤工6-03-01-05 油加热工6-03-01-06 制冷工6-03-01-07 蒸发工6-03-01-08 蒸馏工6-03-01-09 萃取工6-03-01-10 吸收工6-03-01-11 吸附工6-03-01-12 干燥工6-03-01-13 结晶工6-03-01-14 造粒工6-03-01-15 防腐蚀工6-03-01-16 化工工艺试验工6-03-01-17 化工总控工6-03-01-99 其他化工产品生产通用工艺人员国家职业分类大典第45 页共90 页6-03-02-01 燃料油生产工6-03-02-02 润滑油、脂生产工6-03-02-03 石油产品精制工6-03-02-04 油制气工6-03-02-99 其他石油炼制生产人员6-03-03-01 备煤筛焦工6-03-03-02 焦炉调温工6-03-03-03 焦炉机车司机6-03-03-04 煤制气工6-03-03-05 燃气储运工6-03-03-99 其他煤化工生产人员6-03-04-01 合成氨生产工6-03-04-02 尿素生产工6-03-04-03 硝酸铵生产工6-03-04-04 碳酸氢铵生产工6-03-04-05 硫酸铵生产工6-03-04-06 过磷酸钙生产工6-03-04-07 复合磷肥生产工6-03-04-08 钙镁磷肥生产工6-03-04-09 氯化钾生产工6-03-04-10 微量元素混肥生产工国家职业分类大典第46 页共90 页6-03-04-99 其他化学肥料生产人员6-03-05-01 硫酸生产工。
62499其他运输设备操作人员及有关人员安全.运输6249900其他运输设备操作人员及有关人员安全.运输625环境监测与废物处理人员生产.操作62501环境监测人员生产.操作6250101大气环境监测工生产.操作6250102水环境监测工生产.操作6250103土壤环境监测工生产.操作6250104环境生物监测工生产.操作6250105环境噪声及振动监测工生产.操作6250106固体废物监测工生产.操作6250107环境辐射监测工生产.操作6250199其他环境监测人员生产.操作62502海洋环境调查与监测人员生产.操作6250201海洋调查与监测工生产.操作6250202海洋浮标工生产.操作6250203海洋水文气象观测员生产.操作6250299其他海洋环境调查与监测人员生产.操作62503废物处理人员生产.操作6250301固体废物处理工生产.操作6250302废水处理工生产.操作6250303废气处理工生产.操作6250304除尘设备运行工生产.操作6250399其他废物处理人员生产.操作62599其他环境监测与废物处理人员生产.操作6259900其他环境监测与废物处理人员生产.操作626检验、计量人员生产.操作62601检验人员生产.操作6260101化学检验工生产.操作6260102材料检验工生产.操作6260103材料性能检验工生产.操作6260104无损检验工生产.操作6260105产品环境适应性能检验工生产.操作6260106产品可靠性能检验工生产.操作6260107产品安全性能检验工生产.操作6260108食品检验工生产.操作6260109饲料检验工生产.操作6260110畜禽产品检验工生产.操作6260111烟草检验工生产.操作6260112纺织纤维检验工生产.操作6260113针纺织品检验工生产.操作6260114印染工艺检验工生产.操作6260115服装鞋帽检验工生产.操作6260116木材和家具检验工生产.操作6260117包装材料检验工生产.操作6260118文体用品及出版物品检验工生产.操作6260119燃料检验工生产.操作6260120感光材料检验工生产.操作6260121药物检验工生产.操作6260122中药检验工生产.操作6260123五金制品检验工生产.操作6260124机械产品检验工生产.操作6260125医疗器械检验工生产.操作6260126机动车检验工安全.运输6260127电器产品检验工生产.操作6260128电工器材检验工生产.操作6260129照明电器检验工生产.操作6260130通讯设备检验工生产.操作6260131广播影视设备检验工生产.操作6260132计算机检验工专业技术6260133电子器件检验工生产.操作6260134仪器仪表检验工生产.操作6260135贵金属首饰、钻石、宝玉石检验员生产.操作6260136管道检验工生产.操作6260199其他检验工生产.操作62602航空产品检验人员生产.操作6260201飞机检验工生产.操作6260202机载导弹检验工生产.操作6260203航空发动机检验工生产.操作6260204飞机螺旋桨检验工生产.操作6260205飞机、发动机附件检验工生产.操作6260206航空环控救生装备检验工生产.操作6260207航空仪表检验工生产.操作6260299其他航空产品检验人员生产.操作62603航天器检验测试人员生产.操作6260301航天器无损检验测试工生产.操作6260302航天器材料性能测试试验工生产.操作6260303试车台测量工生产.操作6260304试车台液、气系统操作工生产.操作6260305试车台控制工生产.操作6260306液体推进剂性能试验工生产.操作6260307固体推进剂性能试验工生产.操作6260308试车台测力计量检定工生产.操作6260399其他航天器检验测试人员生产.操作62604计量人员生产.操作6260401长度计量工生产.操作6260402热工计量工生产.操作6260403衡器计量工生产.操作6260404硬度测力计量工生产.操作6260405容器计量工生产.操作6260406电器计量工生产.操作6260407化学计量工生产.操作6260408声学计量工生产.操作6260409光学计量工生产.操作6260410电离辐射计量工生产.操作6260411专用计量器具计量工生产.操作6260499其他计量人员生产.操作62699其他检验,计量人员生产.操作6269900其他检验,计量人员生产.操作699其他生产、运输设备操作人员及有关部门人员生产.操作69901包装人员生产.操作6990100包装人员生产.操作69902机泵操作人员生产.操作6990200机泵操作人员生产.操作69903简单体力劳动人员生产.操作6990300简单体力劳动人员生产.操作7军人安全.运输700军人安全.运输70000军人安全.运输7000000军人安全.运输8不便分类的其他从业人员生产.操作800不便分类的其他从业人员生产.操作80000不便分类的其他从业人员生产.操作8000000不便分类的其他从业人员生产.操作。
《中华人民共和国职业分类大典》《中华人民共和国职业分类大典》将我国职业归为8 个大类,66 个中类,413 个小类,1838 个细类(职业)。
8 个大类分别是:第一大类:国家机关、党群组织、企业、事业单位负责人,其中包括5 个中类,16 个小类,25 个细类;第二大类:专业技术人员,其中包括 14 个中类,115 个小类,379 个细类;第三大类:办事人员和有关人员,其中包括 4 个中类,12 个小类,45 个细类;第四大类:商业、服务业人员,其中包括 8 个中类,43 个小类,147 个细类;第五大类:农、林、牧、渔、水利业生产人员,其中包括 6 个中类,30 个小类,121 个细类;第六大类:生产、运输设备操作人员及有关人员,其中包括 27 个中类,195 个小类,1119 个细类;第七大类:军人,其中包括 1 个中类,1 个小类,1 个细类;第八大类:不便分类的其他从业人员,其中包括 1 个中类,1 个小类,1 个细类。
职业的类型多种多样,每一种职业都有其自身的特点和规律。
要研究和分析职业问题,必须对职业进行科学的分类。
职业分类就是按照一定的标准和方法,根据职业本身的特性,把职业分成若干种类,以揭示各种职业间的区别与联系。
目前世界各国对职业分类基本上采取了横向分类和纵向分类两种方法。
横向分类是根据各种职业的性质进行的分类,纵向分类法是在横向分类法的基础上,分别对每一类型的职业,根据其工作的难易程度、繁简程度、责任轻重以及所需人员资格条件等,把同一种职业类型划分成不同的级,以揭示职业的层次性。
采用不同的分类标准和方法,会把职业划分成不同的种类,产生不同的分类结果。
按照三次产业的方法,可把各类职业划分为三个产业,即第一产业,包括种植业、养殖业和矿业;第二产业,包括建筑业和制造业;第三产业,主要指服务业。
按照体力劳动和脑力劳动的不同,把工作人员分为白领工作人员和蓝领工作人员。
1993 年劳动部发布的《中华人民共和国职业工种分类目录》,将职业工种划分为 46 大类,4700 多个工种几乎覆盖了全国所有工人从事的工作种类。
中国职业分类体系表具有国家标准性质的职业分类大全昨日首发我国职业分八大类具有国家标准性质的职业分类大全昨日首发你知道我国共有多少个职业吗?近日正式颁布的《中华人民共和国职业分类大典》将我国职业归为8个大类,共1838个职业。
这部大典是我国第一部具有国家标准性质的职业分类大全,是由劳动和社会保障部、国家质量技术监督局、国家统计局联合颁布的。
大典参照国际标准职业,从我国实际出发,按照工作性质同一性的基本原则,对我国社会职业进行了科学划分和归类,全面客观地反映了现阶段我国社会职业结构状况,填补了我国职业分类的一项空白。
这部大典将我国职业归为8个大类,66个中类,413个小类。
8个大类分别是:第一大类:国家机关、党群组织、企业、事业单位负责人;第二大类:专业技术人员;第三大类:办事人员和有关人员;第四大类:商业、服务业人员;第五大类:农、林、牧、渔、水利业生产人员;第六大类:生产、运输设备操作人员及有关人员;第七大类:军人;第八大类:不便分类的其他从业人员。
在昨天举行的首发式上,来自各方面的专家对这部大典予以高度评价,认为大典的颁布将为开展劳动力需求预测和规划,进行就业人口结构及其发展趋势的统计分析提供重要依据。
同时,对开展职业教育和职业培训,完善企业劳动组织管理,具有十分重要的作用。
第一大类:国家机关、党群组织、企业、事业单位负责人1(GBM0)国家机关、党群组织、企业、事业单位负责人在中国共产党中央委员会和地方各级党组织,各级人民代表大会常务委员会,人民政协,人民法院,人民检察院,国家行政机关,各民主党派,工会、共青团、妇联等人民团体,群众自治组织和其他社团组织及其工作机构,企业、事业单位中担任领导职务并具有决策、管理权的人员。
本大类包括下列中类:1-01(GBM0-1)中国共产党中央委员会和地方各级党组织负责人1-02(GBM0-2)国家机关及其工作机构负责人1-03(GBM0-3)民主党派和社会团体及其工作机构负责人1-04(GBM0-4)事业单位负责人1-05(GBM0-5)企业负责人1-01(GBM0-1)中国共产党中央委员会和地方各级党组织负责人在中国共产党中央委员会和地方各级党组织中担任领导职务的人员。
职业分类大典中类1-06企事业单位负责人1-06-01企业负责人小类第二大类专业技术人员中类2-01科学研究人员2-02工程技术人员小类2-01-01哲学研究人员2-01-02经济学研究人员2-01-03法学研究人员2-01-04教育学研究人员2-01-05历史学研究人员2-01-06自然科学和地球科学研究人员2-01-07农业科学研究人员2-01-08医学研究人员2-01-09管理学研究人员2-01-10文学、艺术学研究人员2-01-11军事学研究人员2-01-99其他科学研究人员2-02-01地质勘探工程技术人员2-02-02测绘和地理信息工程技术人员2-02-03矿山工程技术人员2-02-04石油天然气工程技术职员2-02-05冶金工程技术人员2-02-06化工工程技术人员2-02-07机械工程技术职员2-02-08航空工程技术人员2-02-09电子工程技术职员2-02-10信息和通信工程技术人员2-02-11电气工程技术职员2-02-12电力工程技术人员2-02-13邮政和快递工程技术人员XXX及演艺设备工程技术人员2-02-15道路和水上运输工程技术人员2-02-16民用航空工程技术职员2-02-17铁道工程技术职员2-02-18建筑工程技术人员2-02-19建材工程技术人员2-02-20林业工程技术人员2-02-21水利工程技术人员中类2-03农业技术职员2-04飞机和船舶技术人员2-05卫生专业技术职员2-06经济和金融专业人员小类2-02-22海洋工程技术人员2-02-23纺织服装工程技术人员2-02-24食品工程技术人员2-02-25气象工程技术职员2-02-26地震工程技术职员2-02-27环境保护工程技术职员2-02-28安全工程技术职员2-02-29标准化、计量、质量和认证认可工程技术人员2-02-30管理(工业)工程技术职员2-02-31检验检疫工程技术人员2-02-32制药工程技术职员2-02-33印刷复制工程技术人员2-02-34工业(产品)设计工程技术人员2-02-35康复辅具工程技术人员2-02-36轻工工程技术职员2-02-37土地整治工程技术人员2-02-99其他工程技术人员2-03-01土壤肥料技术人员2-03-02农业技术指导职员2-03-03植物保护技术职员2-03-04园艺技术人员2-03-05作物遗传育种栽培技术人员2-03-06兽医兽药技术职员2-03-07畜牧与草业技术人员2-03-08水产技术人员2-03-09农业工程技术人员2-03-99其他农业技术职员2-04-01飞行职员和领航职员2-04-02船舶指挥和引航人员2-04-99其他飞机和船舶技术职员2-05-01临床和口腔医师2-05-02中医医师2-05-03中西医结合医师2-05-04民族医医师2-05-05公共卫生与健康医师2-05-06药学技术人员2-05-07医疗卫生技术职员2-05-08护理人员2-05-09乡村医生2-05-99其他卫生专业技术职员2-06-01经济专业人员中类2-07法律、社会和宗教专业职员2-08教学人员2-09文学艺术、体育专业人员2-10新闻出版、文化专业职员小类2-06-02统计专业人员2-06-03会计专业职员2-06-04审计专业职员2-06-05税务专业人员2-06-06评估专业职员2-06-07商务专业职员2-06-08人力资源专业职员2-06-09银行专业职员2-06-10保险专业人员2-06-11证劵专业职员2-06-12知识产权专业人员2-06-99其他经济和金融专业职员2-07-01法官2-07-02检察官2-07-03律师2-07-04公证员2-07-05司法鉴定人员2-07-06审判辅助人员2-07-07法律顾问2-07-XXX教职人员2-07-09社会工作专业人员2-07-99其他法律、社会和宗教专业职员2-08-01初等教育教师2-08-02中等职业教育教师2-08-03中小学教育教师2-08-04幼儿教育教师2-08-05特殊教育教师2-08-99其他教学职员2-09-01文艺创作与编导职员2-09-02音乐指挥与演员2-09-03电影电视制造专业职员2-09-04舞台专业人员2-09-05美术专业人员2-09-06工艺美术与创意设计专业人员2-09-07体育专业人员2-09-99其他文学艺术、体育专业职员2-10-01记者2-10-02编辑2-10-03校对员2-10-04播音员及节目主持人2-10-05翻译人员2-10-06图书资料与微缩摄影专业人员中类2-99其他专业技术人员小类2-10-07档案专业职员2-10-08考古及文物保护专业职员2-10-99其他新闻出版、文化专业职员2-99-00其他专业技术人员第三大类办事人员和有关人员中类3-01办事人员3-02安全和消防职员3-99其他办事人员和有关人员小类3-01-01行政业务办理职员3-01-02行政事务处理职员3-01-03行政执法和仲裁人员3-01-99其他办事职员3-02-01人民警察3-02-02保卫人员3-02-03消防和应急救援人员3-02-99其他安全和消防人员3-99-00其他办事人员和有关人员第四大类社会生产服务和生活服务职员中类4-01批发与零售服务职员4-02交通运输、仓储和邮政业服务人员4-03住宿和餐饮服务人员4-01-01采购职员4-01-02销售职员4-01-03商业掮客代理职员4-01-04再生物资回收职员4-01-05特殊商品购销人员4-01-99其他批发与零售服务职员4-02-01轨道交通运输服务职员4-02-02道路运输服务人员4-02-03水上运输服务人员4-02-04航空运输服务人员4-02-05装卸搬运和运输代理服务人员4-02-06仓储人员4-02-07邮政和快递服务人员4-02-99其他交通运输、仓储和邮政业服务人员4-03-01住宿服务人员4-03-02餐饮服务职员4-03-99其他住宿和餐饮服务人员4-04-02信息通信网络维护职员4-04-03广播电视传输服务人员4-04-04信息通信网络运行管理人员4-04-05软件和信息技术服务人员4-04-99其他信息传输、软件和信息技术服务人员小类4-04信息传输、软件和信息技术服务人员4-04-01信息通信业务人员中类4-05金融服务职员4-06房地产服务职员4-07租赁和商务服务人员4-08技术辅助服务职员4-10居民服务职员小类4-05-01银行服务人员4-05-02证劵服务人员4-05-03期货服务人员4-05-04保险服务职员4-05-05典当服务职员4-05-06信托服务职员4-05-99其他金融服务人员4-06-01物业管理服务人员4-06-02房地产中介服务人员4-06-99其他房地产服务职员4-07-01租赁业务职员4-07-02商务咨询服务职员4-07-03人力资源服务职员4-07-04旅行及公共游览场所服务职员4-07-05安全保护服务人员4-07-06市场管理服务职员4-07-07会议及展览服务职员4-07-99其他租赁和商务服务人员4-08-01气象服务人员4-08-02海洋服务人员4-08-03测绘服务职员4-08-04地理信息服务人员4-08-05检验、检测和计量服务人员4-08-06环境监测服务职员4-08-07地质勘查人员4-08-08专业化设计服务人员4-08-09摄影扩印服务职员4-08-99其他技术辅助服务人员4-09-02水文服务职员4-09-03水土保持人员4-09-04农田灌排人员4-09-05自然保护区和草地监护人员4-09-06野生动植物保护人员4-09-07环境治理服务职员4-09-08环境卫生服务人员4-09-09有害生物防制人员4-09-10绿化与园艺服务人员4-09-99其他水利、环境和公共设施管理服务职员4-10-01生活照料服务人员4-10-02服装裁剪和洗染织补人员4-10-03美容美发和浴池服务人员4-09水利、环境和公共设施管理服务人员4-09-01水利设施管养人员中类4-11电力、燃气及水供应服务人员4-12修理及制造服务职员4-13文化、体育和娱乐服务人员4-14健康服务人员4-99其他社会生产和生活服务职员小类4-10-04保健服务人员4-10-05婚姻服务职员4-10-06殡葬服务职员4-10-07宠物服务人员4-10-99其他居民服务人员4-11-01电力供应服务人员4-11-02燃气供应服务人员4-11-03水供应服务人员4-11-99其他电力、燃气及水供应服务人员4-12-01汽车摩托车修理技术服务人员4-12-02计较机和办公设备维修职员4-12-03家用电子电器产品维修人员4-12-04日用产品修理服务人员4-12-05乐器维修人员4-12-06印章制作人员4-12-99其他修理及制作服务人员4-13-01群众文化活动服务职员4-13-02广播、电视、电影和影视录音制作人员4-13-03文物保护作业职员4-13-04健身和娱乐场所服务人员4-13-05文化、娱乐、体育经纪代理人员4-13-99其他文化、体育和娱乐服务人员4-14-01医疗辅助服务职员4-14-02健康咨询服务职员4-14-03康复矫正服务职员4-14-04公共卫生辅助服务人员4-14-99其他健康服务人员4-99-00其他社会生产和生活服务职员第五大类农、林、牧、渔业生产及辅助人员中类5-01农业生产职员5-02林业生产职员5-03畜牧业生产人员小类5-01-01作物种子(苗)繁育生产职员5-01-02农作物生产人员5-01-99其他农业生产职员5-02-01林木种苗繁育人员5-02-02营造林人员5-02-03森林经营和管护职员5-02-04木材采运职员5-02-99其他林业生产人员5-03-01畜禽种苗繁育职员5-03-02畜禽饲养职员5-03-03特种经济动物饲养人员中类5-04渔业生产职员5-05农、林、牧、渔业生产辅助人员小类5-03-99其他畜牧业生产人员5-04-01水产苗种繁育人员5-04-02水产养殖人员5-04-03水产捕捞及有关人员5-04-99其他渔业生产人员5-05-01农业生产服务职员5-05-02动植物疫病防治人员5-05-03农村能源利用人员5-05-04农村环境保护人员5-05-05农机化服务职员5-05-06农副林特产品初加工职员5-05-99其他农林牧渔业生产辅助人员5-99其他农、林、牧、渔业生产加工人员5-99-00其他农、林、牧、渔业生产加工人员第六大类生产制造及有关人员中类6-01农副产品加工人员6-02食品、饮料生产加工人员6-03烟草及其制品加工人员6-04纺织、针织、印染职员小类6-01-01粮油加工人员6-01-02饲料加工人员6-01-03制糖职员6-01-04畜禽制品加工职员6-01-05水产品加工职员6-01-06果蔬和坚果加工人员6-01-07淀粉和豆制品加工人员6-01-99其他农副产品加工职员6-02-01焙烤食品制造人员6-02-02糖制品加工人员6-02-03方便食品和罐头食品加工人员6-02-04乳制品加工职员6-02-05调味品及食品添加剂制造职员6-02-06酒、饮料及精制茶制造人员6-02-99其他食品、饮料生产加工人员6-03-01烟叶初加工职员6-03-02烟用材料生产人员6-03-03烟草制品生产职员6-03-99其他烟草及其制品加工职员6-04-01纤维预处理职员6-04-02纺纱人员6-04-03织造人员6-04-04针织人员6-04-05非织造布制造人员6-04-06印染人员6-04-99其他纺织、针织、印染职员中类制造职员6-06木材加工、家具与木制品制造职员6-07纸及纸制品生产加工职员6-08印刷和记录媒介复制人员员6-10石油加工和炼焦、煤化工生产职员6-11化学原料和化学制品制造职员小类6-05纺织品、服装和皮革、毛皮制品加工6-05-01纺织品和服装剪裁缝纫人员6-05-02皮革、毛皮及其制品加工职员6-05-03羽绒羽毛加工及制品制造人员6-05-04鞋帽制造职员6-05-99其他纺织品、服装和皮革、毛皮制品加工制作人员6-06-01木材加工职员6-06-02人造板制造人员6-06-03木制品制造人员6-06-04家具制造人员6-06-99其他木材加工、家具与木制品制造职员6-07-01制浆造纸职员6-07-02纸制品制作人员6-07-99其他纸及纸制品生产加工职员6-08-01印刷人员6-08-02记录媒介复制职员6-08-99其他印刷和记录媒介复制人员6-09文教、工美、体育和娱乐用品制造人6-09-01文教用品制作人员6-09-02乐器制作人员6-09-03工艺美术品制造人员6-09-04体育用品制造职员6-09-05玩具制作人员6-09-99其他文教、工美、体育和娱乐用品制造人员6-10-01石油炼制生产职员6-10-02炼焦人员6-10-03煤化工生产职员6-10-99其他石油加工和炼焦、煤化工生产人员6-11-01化工产品生产通用工艺人员6-11-02基础化学原料制造人员6-11-03化学肥料生产人员6-11-04农药生产职员6-11-05涂料、油墨、颜料及类似产品制造人员6-11-06分解树脂生产职员6-11-07合成橡胶生产人员6-11-08专用化学产品生产职员6-11-09火工品制造、保管、爆破及焰火产品制造人员6-11-10日用化学品生产职员6-11-99其他化学原料和化学制品制造职员中类6-12医药制造人员6-13化学纤维制造人员6-14橡胶和塑料制品制造人员6-15非金属矿物制品制造职员6-16采矿职员6-17金属冶炼和压延加工人员6-18机械制造基础加工人员小类6-12-01化学药品原料药制造职员6-12-02中药饮片加工人员6-12-03药物制剂职员6-12-04兽用药品制造职员6-12-05生物药品制造人员6-12-99其他医药制造职员6-13-01化学纤维原料制造人员6-13-02化学纤维纺丝及后处理人员6-13-99其他化学纤维制造职员6-14-01橡胶制品生产人员6-14-02塑料制品加工人员6-14-99其他橡胶和塑料制品制造人员6-15-01水泥、石灰、石膏及其制品制造人员6-15-02砖瓦石材等建筑材料制造人员6-15-03玻璃及玻璃制品生产加工职员6-15-04玻璃纤维及玻璃纤维增强塑料制品制造人员6-15-05陶瓷制品制造人员6-15-06耐火材料制品生产人员6-15-07石墨及炭素制品生产职员6-15-08高岭土、珍珠岩等非金属矿物加工职员6-15-99其他非金属矿物制品制造人员6-16-01矿物采选人员6-16-02石油和天然气开采与储运职员6-16-03采盐人员6-16-99其他采矿人员6-17-01炼铁人员6-17-02炼钢人员6-17-03铸铁管职员6-17-04铁合金冶炼人员6-17-05重有色金属冶炼人员6-17-06轻有色金属冶炼职员6-17-07稀贵金属冶炼职员6-17-08半导体材料制备人员6-17-09金属轧制人员6-17-10硬质合金生产职员6-17-99其他金属冶炼和压延加工人员6-18-01机械冷加工人员6-18-02机械热加工职员6-18-03机械表面处理加工职员6-18-04工装工具制造加工职员6-18-99其他机械制造基础加工职员中类6-19金属制品制造人员6-20通用设备制造人员6-21专用设备制造人员6-22汽车制造职员6-23铁路、船舶、航空设备制造职员XXX和器材制造人员员6-26仪器仪表制造人员小类6-19-01五金制品制作装配人员6-19-99其他金属制品制造人员6-20-01通用基础件装配制造人员6-20-02锅炉及原动设备制造人员6-20-03金属加工机械制造职员6-20-04物料搬运设备制造人员6-20-05泵、阀门、压缩机及类似机械制造职员6-20-06烘炉、衡器、水处理等设备制造人员6-20-07文化办公机械制造人员6-20-99其他通用设备制造职员6-21-01采矿、建筑专用设备制造职员6-21-02印刷生产专用设备制造人员6-21-03纺织服装和皮革加工专用设备制造职员6-21-04电子专用设备装配调试职员6-21-05农业机械制造人员6-21-06医疗器械制品和康复辅具生产职员6-21-99其他专用设备制造人员6-22-01汽车零部件、饰件生产加工人员6-22-02汽车整车制造职员6-22-99其他汽车制造职员6-23-01轨道交通运输设备制造职员6-23-02船舶制造人员6-23-03航空产品装配、调试人员6-23-04摩托车、自行车制造职员6-23-99其他铁路、船舶、航空设备制造职员6-24-01电机制造人员6-24-02输配电及控制设备制造职员6-24-03电线电缆、光纤光缆及电工器材制造职员6-24-04电池制造职员6-24-05家用电力器具制造人员6-24-06非电力家用器具制造人员6-24-07照明器具制造人员6-24-08电气信号设备装置制造人员6-24-99其他电气机械和器材制造人员6-25计算机、通信和其他电子设备制造人6-25-01电子元件制造人员6-25-02电子器件制造人员6-25-03计较机制造职员6-25-04电子设备装配调试职员6-25-99其他计算机、通信和其他电子设备制造人员6-26-01仪器仪表装配职员中类6-27废弃资源综合利用人员员6-29建筑施工人员有关人员6-31生产辅助人员6-99其他生产制造及有关职员小类6-26-99其他仪器仪表制造职员6-27-01废料和碎屑加工处理人员6-27-99其他废弃资源综合利用人员6-28电力、热力、气体、水生产和输配人6-28-01电力、热力生产和供应人员6-28-02气体生产、处理和输送职员6-28-03水生产、输排和水处理人员6-28-99其他电力、热力、气体、水生产和输配人员6-29-01房屋建筑施工人员6-29-02土木工程建筑施工人员6-29-03建筑安装施工人员6-29-04建筑装饰人员6-29-05古建筑修建人员6-29-99其他建筑施工人员6-30运输设备和通用工程机械操作职员及6-30-01专用车辆操作职员6-30-02轨道交通运输机械设备操作人员6-30-03民用航空设备操作及有关职员6-30-04水上运输设备操作及有关职员6-30-05通用工程机械操作人员6-30-99其他运输设备和通用工程机械操作职员及有关职员6-31-01机械设备修理职员6-31-02船舶、民用航空器修理职员6-31-03检验试验人员6-31-04称重计量人员6-31-05包装人员6-31-06安全生产管理人员6-31-99其他生产辅助职员6-99-00其他生产制造及有关职员第七大类不便分类的其他从业职员中类8-00不便分类的其他从业人员小类小类。
《中国职业分类大典》的最新修订中国职业分类大典的最新修订
引言
本文档旨在提供关于《中国职业分类大典》最新修订的详细信息。
该修订是为了适应社会发展和职业需求的变化而进行的,以确保大典的准确性和实用性。
背景
《中国职业分类大典》是对中国工作岗位的系统分类,旨在统一职业命名和职位划分标准,为人力资源管理、劳动力市场分析和职业发展规划提供参考。
最新修订内容
该修订主要包括以下方面的内容:
1. 职业名称的调整与新增:根据新兴职业和行业的出现,对现有职业名称进行了修订和调整,并新增了一些新的职业名称,以更准确地反映职业的特点和要求。
2. 职业分类的调整:根据职业之间的关联性和相似性,对职业
分类进行了适当的调整。
这有助于更好地理解不同职业之间的关系,提供更准确的职业信息。
3. 专业技能和培训要求的更新:随着科技和产业的不断发展,
职业所需的专业技能和培训要求也在不断演变。
为了保持大典的时
效性,对专业技能和培训要求进行了更新。
4. 消除职业重复和冗余:通过精简和优化职业分类,消除了一
些重复和冗余的职业条目。
这有助于提高大典的整体清晰度和可用性。
结论
通过以上修订,我们致力于使《中国职业分类大典》成为最准确、最全面的职业分类参考指南。
这将为人们提供有关职业的准确
信息,为职业发展和劳动力市场规划提供支持。
如需进一步了解最新修订的详细内容,请参阅《中国职业分类
大典》最新版本或访问相关官方网站。
中华人民共和国国家职业分类大典《中华人民共和国职业分类大典》将我国职业归为8 个大类,66个中类,413 个小类,1838 个细类(职业)。
8 个大类分别是:第一大类:国家机关、党群组织、企业、事业单位负责人,其中包括5 个中类,16 个小类,25 个细类;第二大类:专业技术人员,其中包括14 个中类,115 个小类,379 个细类;第三大类:办事人员和有关人员,其中包括4 个中类,12 个小类,45 个细类;第四大类:商业、服务业人员,其中包括8 个中类,43 个小类,147 个细类;第五大类:农、林、牧、渔、水利业生产人员,其中包括6 个中类,30 个小类,121 个细类;第六大类:生产、运输设备操作人员及有关人员,其中包括27个中类,195 个小类,1119 个细类;第七大类:军人,其中包括1 个中类,1 个小类,1 个细类;第八大类:不便分类的其他从业人员,其中包括1 个中类,1 个小类,1 个细类。
国家职业分类大典分类代码职业名称1-01-00-00 中国共产党中央委员会和地方各级党组织负责人1-02-01-00 国家权力机关及其工作机构负责人1-02-02-00 人民政协及其工作机构负责人1-02-03-00 人民法院负责人1-02-04-00 人民检察院负责人1-02-05-00 国家行政机关及其工作机构负责人1-02-99-00 其他国家机关及其工作机构负责人1-03-01-00 民主党派负责人1-03-02-01 工会负责人1-03-02-02 中国共产主义青年团负责人1-03-02-03 妇女联合会负责人1-03-02-99 其他人民团体及其工作机构负责人1-03-03-00 群众自治组织负责人1-03-99-00 其他社会团体及其工作机构负责人1-04-01-01 高等学校校长1-04-01-02 中等职业教育学校校长1-04-01-03 中小学校校长1-04-01-99 其他教育教学单位负责人1-04-02-00 卫生单位负责人1-04-03-00 科研单位负责人1-04-99-00 其他事业单位负责人1-05-01-01 企业董事1-05-01-02 企业经理1-05-01-03 企业职能部门经理或主管1-05-01-99 其他企业负责人2-01-01-00 哲学研究人员2-01-03-00 法学研究人员2-01-04-00 社会学研究人员2-01-05-00 教育科学研究人员2-01-06-00 文学、艺术研究人员2-01-07-00 图书馆学、情报学研究人员2-01-08-00 历史学研究人员2-01-09-00 管理科学研究人员2-01-10-00 数学研究人员2-01-11-00 物理学研究人员2-01-12-00 化学研究人员2-01-13-00 天文学研究人员2-01-14-00 地球科学研究人员2-01-15-00 生物科学研究人员2-01-17-00 医学研究人员2-01-99-00 体育研究人员2-02-01-00 地质勘探工程技术人员2-02-02-01 大地测量工程技术人员2-02-02-02 工程测量工程技术人员2-02-02-03 摄影测量与遥感工程技术人员2-02-02-04 地图制图与印刷工程技术人员2-02-02-05 海洋测绘工程技术人员2-02-02-99 其他测绘工程技术人员2-02-03-01 采矿工程技术人员2-02-03-02 选矿与矿物加工工程技术人员2-02-03-99 其他矿山工程技术人员2-02-04-01 石油开采工程技术人员2-02-04-99 其他石油工程技术人员2-02-05-01 冶炼工程技术人员2-02-05-02 轧制工程技术人员2-02-05-03 焦化工程技术人员2-02-05-04 金属材料工程技术人员2-02-05-05 耐火材料工程技术人员2-02-05-06 碳素材料工程技术人员2-02-05-07 冶金热能工程技术人员2-02-05-99 其他冶金工程技术人员2-02-06-01 化工实验工程技术人员2-02-06-02 化工设计工程技术人员2-02-06-03 化工生产工程技术人员2-02-06-99 其他化工工程技术人员2-02-07-02 机械制造工程技术人员2-02-07-03 仪器仪表工程技术人员2-02-07-04 设备工程技术人员2-02-07-99 其他机械工程技术人员2-02-08-01 装甲车辆工程技术人员2-02-08-02 火炮枪械工程技术人员2-02-08-03 弹箭工程技术人员2-02-08-04 火炸药工程技术人员2-02-08-05 光电火控工程技术人员2-02-08-99 其他兵器工程技术人员2-02-09-01 飞机设计工程技术人员2-02-09-02 飞机制造工程技术人员2-02-09-03 飞机发动机设计工程技术人员2-02-09-04 飞机发动机制造工程技术人员2-02-09-99 其他航空工程技术人员2-02-10-00 航天工程技术人员2-02-11-01 电子材料工程技术人员2-02-11-02 电子元器件工程技术人员2-02-11-03 雷达系统工程技术人员2-02-11-04 广播视听设备工程技术人员2-02-11-05 电子仪器与测量工程技术人员2-02-11-99 其他电子工程技术人员2-02-12-00 通信工程技术人员2-02-13-01 计算机硬件技术人员2-02-13-02 计算机软件技术人员2-02-13-03 计算机网络技术人员2-02-13-04 计算机系统分析技术人员2-02-13-99 其他计算机与应用工程技术人员2-02-14-01 电机与电器工程技术人员2-02-14-02 电力拖动与自动控制工程技术人员2-02-14-03 电线电缆与电工材料技术人员2-02-14-99 其他电气工程技术人员2-02-15-01 发电工程技术人员2-02-15-02 输变电工程技术人员2-02-15-03 供用电工程技术人员2-02-15-99 其他电力工程技术人员2-02-16-00 邮政工程技术人员2-02-17-01 广播电视编播工程技术人员2-02-17-02 广播电视传输覆盖工程技术人员2-02-17-03 电影工程技术人员2-02-17-99 其他广播电影电视工程技术人员2-02-18-01 汽车运用工程技术人员2-02-18-02 船舶运用工程技术人员2-02-18-03 水上交通工程技术人员2-02-18-04 海上救助打捞工程技术人员2-02-18-05 船舶检验工程技术人员2-02-18-99 其他交通工程技术人员2-02-19-01 民用航空维修与适航专业技术人员2-02-19-02 航行航空工程技术人员2-02-19-03 通用航空技术人员2-02-19-04 航空运输工程技术人员2-02-19-99 其他民用航空工程技术人员2-02-20-01 铁道运输工程技术人员2-02-20-02 铁路机务工程技术人员2-02-20-03 铁路车辆工程技术人员2-02-20-04 铁路电务工程技术人员2-02-20-99 其他铁路工程技术人员2-02-21-01 城镇规划设计工程技术人员2-02-21-02 建筑设计工程技术人员2-02-21-03 土木建筑工程技术人员2-02-21-04 风景园林工程技术人员2-02-21-05 道路与桥梁工程技术人员2-02-21-06 港口与航道工程技术人员2-02-21-07 机场工程技术人员2-02-21-08 铁路建筑工程技术人员2-02-21-09 水利水电建筑工程技术人员2-02-21-99 其他建筑工程技术人员2-02-22-01 硅酸盐工程技术人员2-02-22-02 非金属矿及制品工程技术人员2-02-22-03 无机非金属新材料工程技术人员2-02-22-99 其他建材工程技术人员2-02-23-01 林业生态环境工程技术人员2-02-23-02 森林培育工程技术人员2-02-23-03 园林绿化工程技术人员2-02-23-04 野生动物保护与繁殖利用工程技术人员2-02-23-05 自然保护区工程技术人员2-02-23-06 森林保护工程技术人员2-02-23-07 木、竹材加工工程技术人员2-02-23-08 森林采伐和运输工程技术人员2-02-23-09 经济林和林特产品加工工程技术人员2-02-23-10 森林资源管理与监测工程技术人员2-02-23-99 其他林业工程技术人员2-02-24-01 水资源工程技术人员2-02-24-02 治河及泥沙治理工程技术人员2-02-24-99 其他水利工程技术人员2-02-25-01 海洋调查与监测工程技术人员2-02-25-02 海洋环境预报工程技术人员2-02-25-03 海洋资源开发利用和保护工程技术人员2-02-25-04 海洋工程勘察设计工程技术人员2-02-25-99 其他海洋工程技术人员2-02-26-01 水产养殖工程技术人员2-02-26-02 渔业资源开发利用工程技术人员2-02-26-99 其他水产工程技术人员2-02-27-01 纺纱工程技术人员2-02-27-02 织造工程技术人员2-02-27-03 染整工程技术人员2-02-27-99 其他纺织工程技术人员2-02-29-01 气象观测人员2-02-29-02 天气预报人员2-02-29-03 气候监测预测人员2-02-29-04 应用气象人员2-02-29-05 气象服务人员2-02-29-99 其他气象工程技术人员2-02-30-00 地震工程技术人员2-02-31-01 环境损害控制工程技术人员2-02-31-02 环境监测工程技术人员2-02-31-03 环境污染治理工程技术人员2-02-31-99 其他环境保护工程技术人员2-02-32-00 安全工程技术人员2-02-33-01 标准化工程技术人员2-02-33-03 质量工程技术人员2-02-33-99 其他标准化、计量、质量工程技术人员2-02-34-01 普通工业工程技术人员2-02-34-02 系统规划与管理工程技术人员2-02-34-03 设施规划与设计工程技术人员2-02-34-04 生产组织与管理工程技术人员2-02-34-05 质量管理与可靠性控制工程技术人员2-02-34-06 营销工程技术人员2-02-34-07 人力资源开发与管理工程技术人员2-02-34-99 其他管理(工业)工程技术人员2-02-99-00 其他工程技术人员2-03-01-00 土壤肥料技术人员2-03-02-00 植物保护技术人员2-03-04-00 作物遗传育种栽培技术人员2-03-05-01 兽医2-03-05-02 兽药技术人员2-03-05-99 其他兽医兽药技术人员2-03-06-01 畜牧技术人员2-03-06-02 草业技术人员2-03-06-99 其他畜牧与草业技术人员2-03-99-00 其他农业技术人员2-04-01-01 飞行驾驶员2-04-01-02 飞行机械员2-04-01-03 飞行领航员2-04-01-04 飞行通信员2-04-01-99 其他飞行人员和领航人员2-04-02-02 轮机部技术人员2-04-02-03 船舶引航员2-04-02-99 其他船舶指挥和引航人员2-04-99-00 其他飞机和船舶技术人员2-05-01-01 内科医师2-05-01-02 外科医师2-05-01-03 儿科医师2-05-01-04 妇产科医师2-05-01-05 眼科医师2-05-01-06 耳鼻喉科医师2-05-01-07 口腔科医师2-05-01-08 皮肤科医师2-05-01-09 精神科医师2-05-01-10 心理医师2-05-01-11 传染病科医师2-05-01-12 急诊科医师2-05-01-13 康复科医师2-05-01-14 麻醉科医师2-05-01-15 病理科医师2-05-01-16 放射科医师2-05-01-17 核医学医师2-05-01-18 超声诊断科医师2-05-01-19 放射肿瘤科医师2-05-01-20 全科医师2-05-01-21 乡村医师2-05-01-22 妇幼保健医师2-05-01-23 输(采供)血医师2-05-01-99 其他西医医师2-05-02-01 中医内科医师2-05-02-02 中医外科医师2-05-02-03 中医妇科医师2-05-02-04 中医儿科医师2-05-02-05 中医眼科医师2-05-02-06 中医皮肤科医师2-05-02-07 中医骨伤科医师2-05-02-08 中医肛肠科医师2-05-02-09 中医耳鼻喉科医师2-05-02-10 针灸科医师2-05-02-11 推拿按摩科医师2-05-02-99 其他中医医师2-05-03-00 中西医结合医师2-05-04-00 民族医师2-05-05-01 流行病学医师2-05-05-02 营养与食品卫生医师2-05-05-03 环境卫生医师2-05-05-04 职业病医师2-05-05-05 劳动(职业)卫生医师2-05-05-06 放射卫生医师2-05-05-07 少儿和学校卫生医师2-05-05-99 其他公共卫生医师2-05-06-01 西药剂师2-05-06-02 中药剂师2-05-06-99 其他药剂人员2-05-07-01 影像技师2-05-07-02 麻醉技师2-05-07-03 病理技师2-05-07-04 临床检验技师2-05-07-05 公卫检验技师2-05-07-06 卫生工程技师2-05-07-07 输(采供)血技师2-05-07-99 其他医疗技术人员2-05-08-01 病房护士2-05-08-02 门诊护士2-05-08-03 急诊护士2-05-08-04 手术室护士2-05-08-05 供应室护士2-05-08-06 社区护士2-05-08-07 助产士2-05-08-99 其他护理人员2-05-99-00 其他卫生专业技术人员2-06-01-00 经济计划人员2-06-02-00 统计人员2-06-03-00 会计人员2-06-04-00 审计人员2-06-05-00 国际商务人员2-06-99-00 其他经济业务人员2-07-01-01 银行货币发行员2-07-01-02 银行国库业务员2-07-01-03 银行外汇管理员2-07-01-04 银行清算员2-07-01-05 银行信贷员2-07-01-06 银行国外业务员2-07-01-07 银行信托业务员2-07-01-08 银行信用卡业务员2-07-01-09 银行储蓄员2-07-01-99 其他银行业务人员2-07-02-01 精算师2-07-02-02 保险推销员2-07-02-03 保险理陪员2-07-02-99 其他保险业务人员2-07-03-01 证券发行员2-07-03-02 证券交易员2-07-03-03 证券投资顾问2-07-03-99 其他证券业务人员2-07-99-00 其他金融业务人员2-08-01-00 法官2-08-02-00 检察官2-08-03-00 律师2-08-04-00 公证员2-08-05-01 法医2-08-05-99 其他司法鉴定人员2-08-06-00 书记员2-08-99-00 其他法律专业人员2-09-01-00 高等教育教师2-09-02-01 中等职业教育理论教师2-09-02-02 实习指导教师2-09-02-99 其他中等职业教育教师2-09-03-00 中学教师2-09-04-00 小学教师2-09-05-00 幼儿教师2-09-06-00 特殊教育教师2-09-99-00 其他教学人员2-10-01-01 文学作家2-10-01-02 曲艺作家2-10-01-03 剧作家2-10-01-04 作曲家2-10-01-05 词作家2-10-01-06 文艺评论员2-10-01-07 皮影戏木偶戏作家2-10-01-99 其他文艺创作和评论人员2-10-02-01 电影电视导演2-10-02-02 戏剧导演2-10-02-03 舞蹈编导2-10-02-04 音乐指挥2-10-02-99 其他编导和音乐指挥人员2-10-03-02 戏剧演员2-10-03-03 舞蹈演员2-10-03-04 曲艺演员2-10-03-05 杂技魔术演员2-10-03-06 歌唱演员2-10-03-07 皮影戏演员2-10-03-08 木偶戏演员2-10-03-99 其他演员2-10-04-01 民族乐器演奏员2-10-04-02 外国乐器演奏员2-10-04-99 其他乐器演奏员2-10-05-01 电影电视制片2-10-05-02 电影电视场记2-10-05-04 照明师2-10-05-05 录音师2-10-05-06 剪辑师2-10-05-07 美工师2-10-05-08 化妆师2-10-05-09 置景师2-10-05-10 道具师2-10-05-11 电影电视片发行人2-10-05-12 舞台监督2-10-05-13 戏剧制作人2-10-05-99 其他电影电视制作及舞台专业人员2-10-06-01 画家2-10-06-02 篆刻家2-10-06-04 书法家2-10-06-05 陶艺家2-10-06-99 其他美术专业人员2-10-07-01 特种工艺设计人员2-10-07-02 实用工艺设计人员2-10-07-03 现代工艺设计人员2-10-07-04 装潢美术设计人员2-10-07-05 服装设计人员2-10-07-06 室内装饰设计人员2-10-07-07 陈列展览设计人员2-10-07-08 广告设计人员2-10-07-99 其他工艺美术专业人员2-10-99-00 其他文学艺术工作人员2-11-01-02 裁判员2-11-01-03 运动员2-11-01-99 其他体育工作人员2-12-01-01 文字记者2-12-01-02 摄影记者2-12-01-99 其他记者2-12-02-01 文字编辑2-12-02-02 美术编辑2-12-02-03 技术编辑2-12-02-04 电子出版物编辑2-12-02-99 其他编辑2-12-03-00 校对员2-12-04-01 播音员2-12-04-02 节目主持人2-12-04-99 其他播音员及节目主持人2-12-05-00 翻译2-12-06-01 图书资料业务人员2-12-06-02 档案业务人员2-12-06-03 缩微摄影人员2-12-06-99 其他图书资料与档案业务人员2-12-07-01 考古工作者2-12-07-02 文物鉴定和和保管人员2-12-07-03 文物保护专业人员2-12-07-99 其他考古及文物护专业人员2-12-99-00 其他新闻出版、文化工作人员2-13-00-00 宗教职业者2-99-00-00 其他专业技术人员3-01-01-01 行政业务办公人员3-01-01-02 行政执法人员3-01-01-99 其他行政业务人员3-01-02-01 秘书3-01-02-02 公关员3-01-02-03 收发员3-01-02-04 打字员3-01-02-05 计算机操作员3-01-02-06 制图员3-01-02-99 其他行政事务人员3-01-99-00 其他行政办公人员3-02-01-00 人民警察3-02-02-01 保安员3-02-02-02 违禁品检察员3-02-02-99 其他治安保卫人员3-02-03-01 灭火员3-02-03-02 消防抢险救援员3-02-03-03 防火员3-02-03-04 建(构)筑物消防员3-02-03-05 火灾瞭望观察员3-02-03-99 其他消防人员3-02-99-00 其他安全保卫和消防人员3-03-01-01 邮政营业员3-03-01-02 邮件处理员3-03-01-03 投递员3-03-01-04 邮政储汇员3-03-01-05 报刊发行员3-03-01-07 邮政业务档案员3-03-01-08 邮政机务员3-03-01-99 其他邮政业务人员3-03-02-01 电信业务营业员3-03-02-02 话务员3-03-02-03 报务员3-03-02-99 其他电信业务人员3-03-03-01 传输机务员3-03-03-02 线务员3-03-03-03 电话电报交换机务员3-03-03-04 用户通信终端维修员3-03-03-05 通信电力机务员3-03-03-06 市话测量员3-03-03-99 其他电信通信传输业务人员3-03-99-00 其他邮政和电信业务人员3-99-00-00 其他办事人员和有关人员4-01-01-01 营业员4-01-01-02 收银员4-01-01-99 其他营业人员4-01-02-01 推销员4-01-02-02 出版物发行员4-01-02-03 服装模特4-01-02-99 其他推销、展销人员4-01-03-01 采购员4-01-03-02 收购员4-01-03-03 中药购销员4-01-03-99 其他采购人员4-01-04-01 鉴定估价师4-01-04-02 拍卖师4-01-04-03 典当业务员4-01-04-04 租赁业务员4-01-04-99 其他拍卖、典当及租赁业务人员4-01-05-01 废旧物资回收挑选工4-01-05-02 废旧物资加工工4-01-05-03 船体拆解工4-01-05-99 其他废旧物资回收利用人员4-01-06-01 粮油管理员4-01-06-99 其他粮油管理人员4-01-07-01 商品监督员4-01-07-02 市场管理员4-01-07-99 其他商品监督和市场管理人员4-01-99-01 医药商品购销员4-01-99-02 中药调剂员4-01-99-03 摊商4-02-01-01 保管员4-02-01-02 理货员4-02-01-03 商品养护员4-02-01-04 保鲜员4-02-01-05 冷藏工4-02-01-99 其他保管人员4-02-02-01 商品储运员4-02-02-02 商品护运员4-02-02-03 医药商品储运员4-02-02-04 出版物储运员4-02-02-99 其他储运人员4-02-99-00 其他仓储人员4-03-01-01 中式烹调师4-03-01-02 中式面点师4-03-01-99 其他中餐烹饪人员4-03-02-01 西式烹调师4-03-02-02 西式面点师4-03-02-99 其他西餐烹饪人员4-03-03-01 调酒师4-03-03-02 茶艺师4-03-03-99 其他调酒和茶艺人员4-03-04-01 营养配餐员4-03-04-99 其他营养配餐人员4-03-05-01 餐厅服务员4-03-05-02 餐具清洗保管员4-03-05-99 其他餐厅服务人员4-03-99-00 其他餐饮服务人员4-04-01-01 前厅服务员4-04-01-02 客房服务员4-04-01-03 旅店服务员4-04-01-99 其他饭店服务人员4-04-02-01 导游4-04-02-02 公共游览所服务员4-04-02-03 展览讲解员4-04-02-04 插花员4-04-02-05 盆景工4-04-02-06 假山工4-04-02-07 园林植物保护工4-04-02-08 观赏动物饲养工4-04-02-99 其他旅游及公共游览场所服务人员4-04-03-01 社会体育指导员4-04-03-02 体育场地工4-04-03-03 康乐服务员4-04-03-04 保健按摩师4-04-03-99 其他健身和娱乐场所服务人员4-04-99-00 其他饭店、旅游及健身娱乐场所服务人员4-05-01-01 汽车客运服务员4-05-01-02 汽车货运站务员4-05-01-03 汽车运输调度员4-05-01-04 公路收费及监控员4-05-01-99 其他公路道路运输服务人员4-05-02-01 旅客列车乘务员4-05-02-02 车站客运服务员4-05-02-03 行包运输服务员4-05-02-04 车站货运作业组织员4-05-02-05 车站货运员4-05-02-99 其他铁路客货运输服务人员4-05-03-01 航空运输飞行服务员4-05-03-02 航空运输地面服务员4-05-03-99 其他航空运输服务人员4-05-04-01 船舶业务员4-05-04-02 港口客运员4-05-04-99 其他水上运输服务人员4-05-99-00 其他运输服务人员4-06-01-01 医疗临床辅助服务员4-06-01-02 药房辅助员4-06-01-03 卫生防疫、妇幼保健员4-06-01-99 其他医疗卫生辅助服务人员4-07-01-01 中介代理人4-07-01-02 职业指导员4-07-01-99 其他社会中介服务人员4-07-02-01 物业管理员4-07-02-99 其他物业管理人员4-07-03-01 供水生产工4-07-03-02 供水供应工4-07-03-03 生活燃料供应工4-07-03-04 锅炉操作工4-07-03-99 其他供水、供热及生活燃料供应服务人员4-07-04-01 美容师4-07-04-02 美发师4-07-04-99 其他美容美发人员4-07-05-01 摄影师4-07-05-02 冲印师4-07-05-99 其他摄影服务人员4-07-06-01 眼镜验光员4-07-06-02 眼镜定配工4-07-06-99 其他验光配镜人员4-07-07-01 洗衣师4-07-07-02 染色师4-07-07-99 其他洗染织补人员4-07-08-01 浴池服务员4-07-08-02 修脚师4-07-08-99 其他浴池服务人员4-07-09-01 刻制印章工4-07-09-99 其他印章刻字人员4-07-10-01 家用电子产品维修工4-07-10-02 家用电器产品维修工4-07-10-03 照相器材维修工4-07-10-04 钟表维修工4-07-10-05 乐器维修工4-07-10-06 自行车维修工4-07-10-99 其他日用机电产品维修人员4-07-11-01 办公设备维修工4-07-11-99 其他办公设备维修人员4-07-12-01 保育员4-07-12-02 家庭服务员4-07-12-99 其他保育、家庭服务人员4-07-13-01 垃圾清运工4-07-13-02 保洁员4-07-13-99 其他环境卫生人员4-07-14-01 殡仪服务员4-07-14-02 尸体接运工4-07-14-03 尸体防腐工4-07-14-04 尸体整容工4-07-14-05 尸体火化工4-07-14-06 墓地管理员4-07-14-99 其他殡葬服务人员4-07-99-00 其他社会服务和居民生活服务人员4-99-00-00 其他商业、服务业人员5-01-01-01 农艺工5-01-01-02 啤酒花生产工5-01-01-03 作物种子繁育工5-01-01-04 农作物植保工5-01-01-99 其他大田作物生产人员5-01-02-01 农业实验工5-01-02-02 农情测报员5-01-02-99 其他农业实验人员5-01-03-01 蔬菜园艺工5-01-03-02 花卉园艺工5-01-03-03 果、茶、桑园艺工5-01-03-04 菌类园艺工5-01-03-99 其他园艺作物生产人员5-01-04-01 天然橡胶生产工5-01-04-02 剑麻生产工5-01-04-99 其他热带作物生产人员5-01-05-01 中药材种植员5-01-05-02 中药材养殖员5-01-05-03 中药材生产管理员5-01-05-99 其他中药材生产人员5-01-06-01 棉花加工工5-01-06-02 果类产品加工工5-01-06-03 茶叶加工工5-01-06-04 蔬菜加工工5-01-06-05 竹、藤、麻、棕、草制品加工工5-01-06-06 特种植物原料加工工5-01-06-99 其他农副林特产品加工人员5-01-99-00 其他种植业生产人员5-02-01-01 林木种苗工5-02-01-02 造林更新工5-02-01-03 抚育采伐工5-02-01-04 营林试验工5-02-01-99 其他营造林人员5-02-02-01 护林员5-02-02-02 森林病虫害防治员5-02-02-99 其他森林资源管护人员5-02-03-01 野生动物保护员5-02-03-02 野生植物保护员5-02-03-03 自然保护区巡护监测员5-02-03-04 标本员5-02-03-99 其他野生动植物保护及自然保护区人员5-02-04-01 木材采伐工5-02-04-02 集材作业工5-02-04-03 木材水运工5-02-04-04 装卸归楞工5-02-04-99 其他木材采运人员5-02-99-00 其他林业生产及野生动植物保护人员5-03-01-01 家畜饲养工5-03-01-02 家畜繁殖工5-03-01-99 其他家畜饲养人员5-03-02-01 家禽饲养工5-03-02-02 家禽繁殖工5-03-02-99 其他家禽饲养人员5-03-03-01 蜜蜂饲养工5-03-03-02 蜂产品加工工5-03-03-99 其他蜜蜂饲养人员5-03-04-01 实验动物饲养工5-03-04-99 其他实验动物饲养人员5-03-05-01 动物疫病防治员5-03-05-02 兽医化验员5-03-05-03 动物检疫检验员5-03-05-04 中兽医员5-03-05-99 其他动物疫病防治人员5-03-06-01 草地监护员5-03-06-02 牧草工5-03-06-03 草坪建植工5-03-06-99 其他草业生产人员5-03-99-00 其他畜牧业生产人员5-04-01-01 水生动物苗种繁育工5-04-01-02 水生植物苗种培育工5-04-01-03 水生动物饲养工5-04-01-04 水生植物栽培工5-04-01-05 珍珠养殖工5-04-01-06 生物饵料培养工5-04-01-07 水产养殖潜水工5-04-01-99 其他水产养殖人员5-04-02-01 水产捕捞工5-04-02-02 渔业生产船员5-04-02-03 水生动植物采集工5-04-02-04 渔网具装配工5-04-02-99 其他水产捕捞及有关人员5-04-03-01 水产品原料处理工5-04-03-02 水产品腌熏烤制工5-04-03-03 鱼糜及鱼糜制品加工工5-04-03-04 鱼粉加工工5-04-03-05 鱼肝油及制品加工工5-04-03-06 海藻制碘工5-04-03-07 海藻制醇工。