变频电缆的技术规范
- 格式:doc
- 大小:36.50 KB
- 文档页数:4
变频电缆执行标准一、电缆结构和材料1. 变频电缆应由多根导线组成,包括导体、绝缘层和保护层等部分。
2. 导体应采用符合标准的铜导体,其截面积应符合额定电流的要求。
3. 绝缘层应采用耐高温、耐磨损、耐腐蚀的绝缘材料。
4. 保护层应具有防机械损伤、防潮、防腐等功能。
二、额定电压和电流1. 变频电缆的额定电压应符合设备的要求,通常为交流380V或更高。
2. 变频电缆的额定电流应大于或等于设备的额定电流。
三、电气性能要求1. 变频电缆应具有良好的电气性能,包括低电阻、低电感等特性。
2. 在规定的频率范围内,变频电缆的电压损失不应超过规定值。
3. 变频电缆应具有较高的抗干扰性能,能有效抑制电磁干扰。
四、机械性能要求1. 变频电缆应具有较高的抗拉强度和耐磨性能,能够承受一定的机械负荷。
2. 变频电缆应具有较好的弯曲性能,方便安装和使用。
五、环境适应性要求1. 变频电缆应能够在高温、低温、潮湿、腐蚀等恶劣环境下正常工作。
2. 变频电缆应具有较好的防爆性能,适用于危险环境下的使用。
六、质量保证要求1. 变频电缆的生产应符合相关质量管理体系的要求,确保产品质量稳定可靠。
2. 产品应进行严格的检验和测试,包括外观检查、电气性能测试、机械性能测试等。
七、安全性能要求1. 变频电缆应符合相关的安全标准,如防火、防爆、防静电等要求。
2. 电缆应具有足够的绝缘电阻和耐压强度,保证使用安全。
3. 在使用过程中,应遵守安全操作规程,避免出现安全事故。
八、安装和使用要求1. 变频电缆在安装和使用时应避免机械损伤和电磁干扰。
2. 在使用过程中,应定期检查电缆的绝缘电阻和温度等指标,确保正常运转。
3. 安装和使用时应遵循相关的安全规定和操作规程,保证人员和设备的安全。
九、试验方法和检测标准1. 变频电缆的各项性能指标应按照相关标准进行试验和检测,如绝缘电阻、耐压强度等。
2. 试验方法和检测标准应符合相关标准和规范的要求,保证检测结果的准确性和可靠性。
变频电缆Frequency Converter Cable变频电缆Frequency Converter Cable变频电缆主要用于变频电源和变频电机之间连接用的电缆,以及额定电压1kV 及以下的输配电线路中,作输送电能用。
尤其适用于造纸、冶金、纺织、金属加工、矿山、铁路和食品加工等行业。
Frequency Conver t er cable is mainly used as the connection cable between frequency conver ter power supply and frequency converter motor. And it is also used to transmit power on distribution line of rated voltage 1kv or lower. It is specially used in the field of paper-making, metallurgy, textile mill, metalworking, mine, railway and packinghouse etc.一、使用条件Working Condition1、额定电压U0/U :0.6/1kV 。
2、电缆导体长期允许最高温度为90℃,短路时最高温度为250℃(最长持续时间为5秒。
3、安装敷设环境温度不低于0℃,固定敷设时环境温度不低于-10℃。
4、电缆允许最小弯曲半径不小于15 D (D-电缆外径, mm 。
1: Rated voltage U0/U :0.6/1kV2: Max temperature of cable conductor for Long- term working is 90℃. Max. working temperature of cable conductor is 250℃ during short circuit (the longest lasting time shall be no more than 5 seconds.3: Environment temperature for installing is no less than 0℃and -10℃ for fixed installing.4: Min bending radium allowed by cable is no less than 15D. (D means outer diameter of cable with unit“mm ”二、产品性能Product Performance1、BPYJVP12R 、ZR- B PYJVP12R 、BPYJVPX13R 、ZR-BPYJVPX13R 型设计采用符合GB/ T 3956 -1997规定的第5类软绞合铜导体。
变频电缆敷设要求变频电缆是一种用于变频器与电机之间传输电能的特殊电缆。
它在工业自动化控制系统中扮演着重要的角色,具有良好的抗干扰性能和稳定的传输能力。
在进行变频电缆敷设时,需要遵循一定的要求和步骤,以确保电缆的正常运行和安全可靠性。
一、变频电缆敷设的环境要求1. 温度要求:变频电缆应敷设在适宜的温度范围内,一般不应低于-15℃,也不应高于60℃。
在特殊环境下,如高温或低温环境,应选用特殊材质的电缆。
2. 湿度要求:变频电缆应避免直接暴露在水中或受到大量水汽的侵蚀。
在湿度较大的环境中,应采取防潮措施,如使用防潮层包裹电缆。
3. 耐腐蚀要求:如果变频电缆敷设在易受腐蚀的环境中,应选用具有耐酸碱或抗化学腐蚀的材料制成的电缆,以确保其长期可靠性。
二、变频电缆敷设的安装要求1. 弯曲半径要求:变频电缆在敷设过程中,应保证不超过电缆的最小弯曲半径,避免因过度弯曲而导致电缆损伤或信号衰减。
2. 固定要求:变频电缆应在敷设过程中进行固定,避免因电缆松动而引起摩擦和振动,影响传输质量。
固定方式可以采用电缆夹、电缆托架等。
3. 防护要求:变频电缆应避免与其他电力电缆或强电磁干扰源交叉敷设,以防止干扰或损坏。
可以采用金属或非金属防护管进行保护。
4. 敷设路径要求:变频电缆应尽量避免与强电磁场和高温源接触,以防止信号干扰和电缆损坏。
可以选择合适的敷设路径,如穿墙孔、穿管等。
三、变频电缆敷设的测试要求1. 绝缘电阻测试:在变频电缆敷设完成后,应进行绝缘电阻测试,以确保电缆绝缘层的质量。
测试时应使用专用的绝缘电阻测试仪器。
2. 短路测试:在敷设完成后,应进行短路测试,检查电缆是否存在短路故障。
测试时应注意安全,避免电缆短路引起火灾或其他事故。
3. 信号完整性测试:在变频电缆敷设完成后,应进行信号完整性测试,以确保信号的传输质量。
测试时应使用专用的信号完整性测试仪器。
四、变频电缆敷设的注意事项1. 敷设前应对电缆进行检查,确保电缆外观完好无损,接头和插头连接牢固可靠。
变频器接线规范及参数变频器接线规范及参数2011-06-03 16:36:39信号线与动力线必须分开走线:使用模拟量信号进行远程控制变频器时,为了减少模拟量受来自变频器和其它设备的干扰,请将控制变频器的信号线与强电回路(主回路及顺控回路)分开走线。
距离应在30cm以上。
即使在控制柜内,同样要保持这样的接线规范。
该信号与变频器之间的控制回路线最长不得超过50m。
信号线与动力线必须分别放置在不同的金属管道或者金属软管内部:连接PLC和变频器的信号线如果不放置在金属管道内,极易受到变频器(变频器的相关产品)和外部设备的干扰;同时由于变频器无内置的电抗器,所以变频器的输入和输出级动力线对外部会产生极强的干扰,因此放置信号线的金属管或金属软管一直要延伸到变频器的控制端子处,以保证信号线与动力线的彻底分开。
1) 模拟量控制信号线应使用双股绞合屏蔽线,电线规格为0.75mm2。
在接线时一定要注意,电缆剥线要尽可能的短(5-7mm 左右),同时对剥线以后的屏蔽层要用绝缘胶布包起来,以防止屏蔽线与其它设备接触引入干扰。
2) 为了提高接线的简易性和可靠性,推荐信号线上使用压线棒端子。
变频器的运行和相关参数的设置:变频器的设定参数多,每个参数均有一定的选择范围,使用中常常遇到因个别参数设置不当,导致变频器不能正常工作的现象。
控制方式:即速度控制、转距控制、PID控制或其他方式。
采取控制方式后,一般要根据控制精度,需要进行静态或动态辨识。
最低运行频率:即电机运行的最小转速,电机在低转速下运行时,其散热性能很差,电机长时间运行在低转速下,会导致电机烧毁。
而且低速时,其电缆中的电流也会增大,也会导致电缆发热。
最高运行频率:一般的变频器最大频率到60Hz,有的甚至到400Hz,高频率将使电机高速运转,这对普通电机来说,其轴承不能长时间的超额定转速运行,电机的转子是否能承受这样的离心力。
载波频率:载波频率设置的越高其高次谐波分量越大,这和电缆的长度,电机发热,电缆发热变频器发热等因素是密切相关的。
ICSQ/DYAD大庆油田昆仑集团电缆有限公司企业标准Q/DYAD 003 — 2009代替Q/DYAD 003 —2005变频器专用电缆2009-04-01发布 大庆油田昆仑集团电缆有限公司Q/DYAD 003 —2009目次前言 ⋯⋯⋯⋯⋯⋯⋯⋯⋯⋯⋯⋯⋯⋯⋯⋯⋯⋯⋯⋯⋯⋯⋯⋯⋯⋯⋯⋯⋯⋯⋯⋯⋯⋯⋯⋯⋯ . ⋯⋯⋯⋯ I 1 范围⋯⋯⋯⋯⋯⋯⋯⋯⋯⋯⋯⋯⋯⋯⋯⋯⋯⋯⋯⋯⋯⋯⋯⋯⋯⋯⋯⋯⋯⋯⋯⋯⋯⋯⋯⋯⋯⋯⋯⋯1 2 规范性引用文件 ⋯⋯⋯⋯⋯⋯⋯⋯⋯⋯⋯⋯⋯⋯⋯⋯⋯⋯⋯⋯⋯⋯⋯⋯⋯⋯⋯⋯⋯⋯⋯⋯⋯⋯⋯ 1 3 术语、代号和表示方法 ⋯⋯⋯⋯⋯⋯⋯⋯⋯⋯⋯⋯⋯⋯⋯⋯⋯⋯⋯⋯⋯⋯⋯⋯⋯⋯⋯⋯⋯⋯⋯⋯ 1 4 型号和规格 ⋯⋯⋯⋯⋯⋯⋯⋯⋯⋯⋯⋯⋯⋯⋯⋯⋯⋯⋯⋯⋯⋯⋯⋯⋯⋯⋯⋯⋯⋯⋯⋯⋯⋯⋯⋯⋯ 2 5 技术要求 ⋯⋯⋯⋯⋯⋯⋯⋯⋯⋯⋯⋯⋯⋯⋯⋯⋯⋯⋯⋯⋯⋯⋯⋯⋯⋯⋯⋯⋯⋯⋯⋯⋯⋯⋯⋯⋯⋯ 3 6 检验和验收规则 ⋯⋯⋯⋯⋯⋯⋯⋯⋯⋯⋯⋯⋯⋯⋯⋯⋯⋯⋯⋯⋯⋯⋯⋯⋯⋯⋯⋯⋯⋯⋯⋯⋯⋯⋯ 6 7标志、包装 ⋯⋯⋯⋯⋯⋯⋯⋯⋯⋯⋯⋯⋯⋯⋯⋯⋯⋯⋯⋯⋯⋯⋯⋯⋯⋯⋯⋯⋯⋯⋯⋯⋯⋯⋯⋯..72009-04-10实施 发布本标准于2005 年9 月1 日首次发布。
本标准于2009 年4 月1 日第一次修订。
本标准由大庆油田昆仑集团电缆有限公司电缆研究所提出并归口。
本标准由大庆油田昆仑集团电缆有限公司电缆研究所起草。
本标准主要起草人张守兴、阚丽娜、包玉华、刘永刚、张栋琪。
Q/DYAD 003 —2009变频器专用电缆1范围本标准规定了变频器专用电缆的术语、代号和表示方法、型号和规格、技术要求、检验和验收规则、标志及包装。
本标准适用于交流额定电压U0/U 为0.6/1KV 及以下变频控制系统供电电缆或电气连接,产品有较强的耐电压冲击性,能经受变频时的脉冲电压,电缆有良好的屏蔽性,并有效消除电磁干扰,降低变频电机噪音,保证系统稳定运行。
C、低烟无卤阻燃变频器专用电力屏蔽电缆技术要求1.采用标准本电缆的制造、试验和验收除了应满足本规格书的要求外,还应符合如下标准:(1)GB/T 12706-2008《额定电压1kV(Um=1.2kV)到35kV(Um=40.5kV)挤包绝缘电力电缆及附件》(2)GB/T 3956-1997 《电缆的导体》(3)GB/T 2952-1989 《电缆外护层》(4)GB/T 18380-2001 《电缆在火焰条件下的燃烧试验》(5)GB 50217-2007 《电力工程电缆设计规范》(6)GB/T 17651-1998 《电缆或光缆在特定条件下燃烧的烟密度测定》(7)GB/T 17650-1998 《取自电缆或光缆的材料燃烧时释出气体的试验方法》(8)GB/T12668.2-2002 《调速电气传动系统第2部分一般要求低压交流变频电气传动系统额定值的规定》(9)GBT 10411-2005 《城市轨道交通直流牵引供电系统》(10)JB/T8137-1999 《电线电缆交货盘》(11)DL/T 596 -1996 《电力设备预防性试验规程》2.技术参数2.1电缆规格:交流0.6/1kV,交联聚乙烯绝缘、加强屏蔽、无卤、低烟、阻燃(B类燃烧试验等级)变频用电力电缆。
2.2电缆型号规格为:以设计图材料表为参考,在满足GB相关标准要求下,各供货可提供相应的型号规格。
2.3电气、机械参数:(1)导体直流电阻应符合GB/T3956中第5类退火铜导体的规定。
(2)电缆必须经工频3500V的交流电压试验,5分钟,电缆不击穿。
(3)绝缘电阻测试应符合GB/T12706.1中17.1的规定。
(4)电缆的屏蔽抑制系数不大于0.05。
(5)绝缘、护套机械物理性能应符合下表的规定:(6)绝缘和护套的特殊性能试验应符合下表规定:(7)无卤低烟阻燃型电缆其阻燃性能应通过GB/T18380.3规定的B类阻燃试验。
(8)低烟性能应经受GB/T17651规定的烟密度试验,透光率应不小于60%。
变频器电机电缆长度国标关于变频器电机电缆长度的国家标准,我国确实有相关的标准规定。
根据国家标准《工业自动化系统与集成工业自动化系统用变频器通用技术条件》GB/T 17628-2017,变频器电机电缆长度的规定如下:
1. 变频器和电机之间的距离应在20m以内。
2. 电缆的额定电压应不低于变频器输出电压的1.5倍。
3. 电缆的额定电流应不低于变频器输出电流的1.25倍。
4. 电缆应具有足够的机械强度和耐热性能,以承受变频器和电机运行过程中产生的拉力、弯曲和热辐射等应力。
需要注意,这些标准只是对电缆长度、额定电压和额定电流提出了一般性的要求。
实际应用中,还需要根据具体的环境条件、设备参数和运行要求来选择合适的电缆长度和规格。
同时,为了减少变频器输出电流中的高次谐波,提高控制的稳定性,还需要综合考虑中心控制室、变频器、电机三者之间的距离。
变频器通讯线执行标准
一、导体
1.1导体应符合规格要求,具备足够强度和韧性,并能够满足电气性能要求。
1.2导体表面应光滑、无锈蚀、无剥皮现象,并应具有良好的导电性能。
二、绝缘层
2.1绝缘层应采用耐高温、耐磨损、耐腐蚀性能良好的材料。
2.2绝缘层应具备足够的电气性能和机械性能,以保护导体和护套不受损伤。
2.3绝缘层应平整、光滑,无明显缺陷和磨损现象。
三、护套
3.1护套应采用耐磨损、耐腐蚀性能良好的材料。
3.2护套应具备足够的电气性能和机械性能,以保护导体和绝缘层不受损伤。
3.3护套应平整、光滑,无明显缺陷和磨损现象。
四、抗拉强度
4.1变频器通讯线应具备足够的抗拉强度,以承受在使用过程中的机械负荷。
五、绝缘电阻
5.1变频器通讯线应具备足够的绝缘电阻,以确保在使用过程中的安全可靠。
六、阻燃性
6.1变频器通讯线应具备优良的阻燃性能,以防止在使用过程中发生火灾事
故。
七、耐高温性能
7.1变频器通讯线应能在高温下正常工作,以适应在使用过程中的不同环境条件。
八、耐低温性能
8.1变频器通讯线应能在低温下正常工作,以适应在使用过程中的不同环境条件。
九、耐腐蚀性能
9.1变频器通讯线应具备优良的耐腐蚀性能,以抵抗在使用过程中可能遇到的各种化学物质的侵蚀。
十、外观质量
变频器通讯线的外观质量应符合要求,表面无明显划痕、毛刺和其他缺陷。
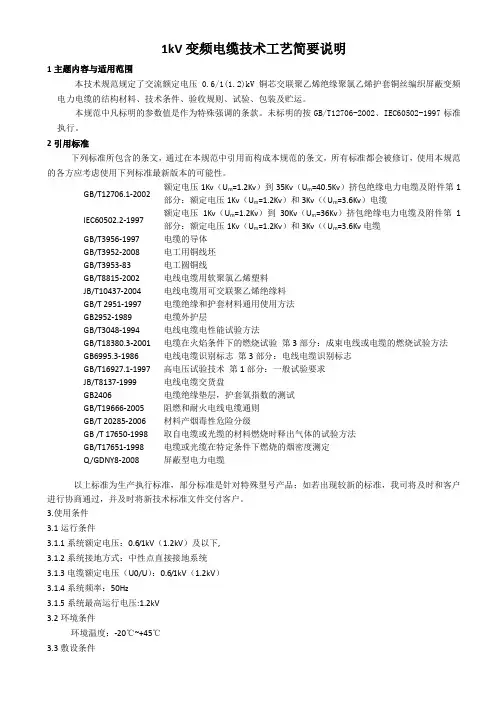
1kV变频电缆技术工艺简要说明1主题内容与适用范围本技术规范规定了交流额定电压0.6/1(1.2)kV铜芯交联聚乙烯绝缘聚氯乙烯护套铜丝编织屏蔽变频电力电缆的结构材料、技术条件、验收规则、试验、包装及贮运。
本规范中凡标明的参数值是作为特殊强调的条款。
未标明的按GB/T12706-2002、IEC60502-1997标准执行。
2引用标准下列标准所包含的条文,通过在本规范中引用而构成本规范的条文,所有标准都会被修订,使用本规范的各方应考虑使用下列标准最新版本的可能性。
GB/T12706.1-2002 额定电压1Kv(U m=1.2Kv)到35Kv(U m=40.5Kv)挤包绝缘电力电缆及附件第1部分:额定电压1Kv(U m=1.2Kv)和3Kv((U m=3.6Kv)电缆IEC60502.2-1997 额定电压1Kv(U m=1.2Kv)到30Kv(U m=36Kv)挤包绝缘电力电缆及附件第1部分:额定电压1Kv(U m=1.2Kv)和3Kv((U m=3.6Kv电缆GB/T3956-1997 电缆的导体GB/T3952-2008 电工用铜线坯GB/T3953-83 电工圆铜线GB/T8815-2002 电线电缆用软聚氯乙烯塑料JB/T10437-2004 电线电缆用可交联聚乙烯绝缘料GB/T 2951-1997 电缆绝缘和护套材料通用使用方法GB2952-1989 电缆外护层GB/T3048-1994 电线电缆电性能试验方法GB/T18380.3-2001 电缆在火焰条件下的燃烧试验第3部分:成束电线或电缆的燃烧试验方法GB6995.3-1986 电线电缆识别标志第3部分:电线电缆识别标志GB/T16927.1-1997 高电压试验技术第1部分:一般试验要求JB/T8137-1999 电线电缆交货盘GB2406 电缆绝缘垫层,护套氧指数的测试GB/T19666-2005 阻燃和耐火电线电缆通则GB/T 20285-2006 材料产烟毒性危险分级GB /T 17650-1998 取自电缆或光缆的材料燃烧时释出气体的试验方法GB/T17651-1998 电缆或光缆在特定条件下燃烧的烟密度测定Q/GDNY8-2008 屏蔽型电力电缆以上标准为生产执行标准,部分标准是针对特殊型号产品;如若出现较新的标准,我司将及时和客户进行协商通过,并及时将新技术标准文件交付客户。
转炉连铸工程项目硅橡胶绝缘弹性体护套变频器电缆技术规范(型号:BPGVF-P2R-1KV)买货方:襄汾县新金山特钢有限公司供货方:宝胜科技创新股份有限公司目录1.总则2.执行标准3.使用条件4.技术条件5 试验6 包装储运1.总则1.1本技术规范是宝胜科技创新股份有限公司为襄汾县新金山特钢2*80吨转炉连铸工程项目提供电缆而签订的协议。
1.2本规范规定了供货方遵循的标准,电缆的技术要求、试验、包装及储运。
1.3供货方提供的电力电缆经长期实践运行证明产品质量优良、安全可靠。
1.4本技术规范是合同的主要技术文件之一,与合同具有同等的效力。
2.执行标准GB12706.1 《额定电压1kV(UM=1.2KV)到35KV(UM=40.5KV)挤包绝缘电力电缆及附件第1部分:额定电压1kV(UM=1.2KV)和3KV(UM=3.6KV)电缆》GB/T2952 《电缆外护套》GB/T3048 《电线电缆电性能试验方法》GB/T3956 《电缆的导体》GB6995 《电线电缆识别标志方法》GB8170 《数字修约规则》GB50217 《电力电缆工程设计规范》GB4005 《电线电缆交货盘》GA306.1-306.2 《塑料绝缘阻燃及耐火电缆分级和要求》Q/321023KLA883.使用条件3.1 运行条件系统标称电压U/U 0.6/1kV系统最高运行电压Um 1.2kV系统频率 50Hz系统接地方式中性点不直接接地系统或小电阻接地或消弧圈接3.2 运行要求电缆运行最高温度 105℃短路时电缆导体的最高温度 250℃短路时间不超过5s3.3 运行环境条件海拔高度:≤1000m环境温度-20℃~+105℃相对湿度≤80%3.4 敷设条件敷设环境有直埋、沟槽、排管、沟道、桥架等多种方式。
敷设时最低环境温度在0℃。
3.5 耐地震能力地震烈度7度(a=0.1g)4.技术条件4.1导体4.1.1导体采用5类铜导体、性能和外观符合GB/T3956的规定。
变频电缆技术参数
变频电缆是一种用于高频传输的电缆,常用于无线通信、射频传输、医疗设备等领域。
其技术参数包括以下几个方面:
1. 阻抗:变频电缆的阻抗是指电缆传输线路上的电阻和电感等元件对电流信号的抵抗程度。
常见的变频电缆阻抗有50欧姆和75欧姆两种。
2. 频率范围:变频电缆的频率范围是指电缆能够传输的有效信号频率的范围。
不同的变频电缆具有不同的频率范围,常见的有DC至2GHz、DC至18GHz等。
3. 衰减:变频电缆的衰减是指电缆在传输信号时信号能量的减少程度。
其以每单位长度的分贝数表示。
衰减值越小,代表电缆的信号传输能力越强。
4. 驻波比:变频电缆的驻波比是指电缆上信号的驻波程度。
驻波比越小,代表信号传输的质量越好。
5. 耐压:变频电缆的耐压是指电缆能够承受的最大电压。
一般来说,变频电缆的耐压要能够满足其应用场景所需的要求。
总的来说,变频电缆的技术参数需要根据具体的应用场景和需求进行选择,以确保其能够满足信号传输的要求。
变频器用电缆技术要求嘿,朋友们!今天咱们来聊聊变频器用电缆的技术要求,这可不是个枯燥的事儿,就像一场超级有趣的冒险。
首先呢,这电缆的导电性得好呀。
就好比你想要水流畅通无阻,那管道就得宽敞顺滑。
变频器的电缆要是导电性不好,就像一个堵了一半的水管,电流在里面挤来挤去,那变频器还不得急得跳脚,“我要动力,你给我慢吞吞的电流,这怎么行!”然后是电缆的抗干扰能力。
想象一下,变频器周围全是各种各样的电磁干扰,就像一群调皮捣蛋的小怪兽,张牙舞爪地想破坏电缆里的信号。
这电缆要是没有强大的抗干扰能力,就像一个手无缚鸡之力的小书生,一下就被小怪兽们打得落花流水,信号乱成一团麻。
绝缘性也非常关键哦。
这绝缘层就像电缆的保护铠甲,要是绝缘性不好,那就相当于穿着破破烂烂的铠甲上战场,电流可能随时就“越狱”了,到处乱窜,这可就危险得很啦,就像一群调皮的小精灵从笼子里跑出来,在电器世界里胡作非为。
电缆的柔韧性也不能忽视。
它得像个柔软的小蛇一样,能够在各种环境下自如地弯曲。
要是硬邦邦的,就像一根倔强的木棍,在布线的时候肯定会让工程师们愁得头发都掉光,“你这电缆怎么这么不听话,就不能弯一弯嘛!”还有就是它的耐温性。
变频器工作的时候可能会产生热量,这电缆就得像个耐热的超级英雄,不管多热都能保持稳定。
要是不耐高温,那就像冰淇淋放在太阳下,一下子就化了,电缆也就“歇菜”了。
再说这电缆的屏蔽性。
屏蔽层就像一个超级保镖,把外界的干扰都挡在外面。
如果屏蔽不好,就像一个没有把门的房子,各种干扰随便进出,那变频器里面的信号可就不得安宁了。
电缆的使用寿命也得长。
它不能是个短命鬼,就像那种用一次就坏掉的一次性筷子。
它得像个长寿的老乌龟一样,稳稳地在变频器旁边工作很多年。
而且电缆的规格得合适。
这就像穿衣服一样,大了小了都不行。
太大了浪费资源,就像穿着超大号衣服的小丑;太小了又不够用,就像小娃娃穿大人衣服,紧紧巴巴的。
在制作工艺上,那必须得精细。
就像做一件精美的手工艺品,不能有丝毫马虎。
变频器用6/10kV交联聚乙烯电力电缆技术规范书(型号:TRANSDUCER CABLE-6/10kV)目录1.总则2.执行标准3.使用条件4.技术条件5试验6包装储运1.总则1.1本技术规范是变频器专用6/10kV交联聚乙烯绝缘电力电缆而作的规定。
1.2本规范规定了供货方应遵循的标准、电缆的技术要求、试验、包装及储运。
1.3供方提供的XLPE绝缘电缆,均通过型式试验和鉴定,并经长期实践运行证明产品质量优良、安全可靠。
1.4本技术规范是合同的主要技术文件之一,与合同具有同等的效力。
2.执行标准GB/T12706.2 《额定电压1KV到35kV挤包绝缘电力电缆及附件第2部分》GB/T3956 《电力电缆铜、铝导电线芯》GB3953 《电工圆铜线》GB3955 《电工圆铝线》GB2952 《电缆外护套》GB6995 《电线电缆识别标志方法》GB4005 《电线电缆交货盘》GB8170 《数字修约规则》GB50217 《电力电缆工程设计规范》DL401 《高压电缆选用导则》IEC183 《高压电缆选用导则》IEC60502 《额定电压30kV及以下挤出塑料绝缘电力电缆》3.使用条件3.1 运行条件系统标称电压U0/U6/10kV系统最高运行电压U m12kV系统频率50Hz系统接地方式中点不接地系统,单相接地时允许持续运行8小时3.2 运行要求电缆导体的额定运行温度90℃短路时电缆导体的最高温度250℃短路时间不超过5s电缆弯曲半径:3.3 运行环境条件环境温度-20℃~+45℃3.4 敷设条件敷设环境有直埋、沟槽、排管、沟道、桥架等多种方式。
具有聚氯乙烯护套的电缆,安装时的环境温度不宜低于0℃。
4.技术条件4.1导体4.1.1导体采用TR状态无氧铜杆制圆铜单线绞合紧压而成,紧压系数不小于0.9,导体符合GB/T3956规定。
4.1.2导体表面应光洁、无油污、无损伤屏蔽及绝缘的毛刺、锐边以及凸起或断裂的单线。
产品用途变频电缆主要用于变频电源和变频电机之间连接用的电缆,以及额定电压1KV及以下的输配电线路中,作输送电能用.尤其适用于造纸、冶金、金属加工、矿山、铁路和食品加工等行业。
使用条件1、额定电压U0/U:0.6/1KV.2、电缆导体长期允许最高温度为90度,短路时最高温度250度3、安装敷设环境温度不低于0度,固定敷设时环境温度不低于-10度.4、电缆允许最小弯曲半径不小于15D(D-电缆外径,mm)产品性能1、 BRYJVP12R-TK、ZRBPYJVP12R-TK型设计采用符合GB/T3956-1997规定的第5类软绞合铜导体。
2、交联聚乙烯绝缘、耐温耐候性好。
3、低传输阻抗,电磁兼容性好。
4、低工作电容5、良好的抗干扰和低辐射性能。
6、对称的三芯电缆结构设计,具有比四芯电缆更好的传输性能。
型号名称BPYJVTP2-TK 铜芯交联聚乙烯绝缘聚氯乙烯护套铜丝缠绕铜带绕包屏蔽变频器用回路电缆。
ZRBPYJVTP2-TK铜芯交联聚乙烯绝缘阻燃聚氯乙烯护套铜丝缠绕铜带绕包屏蔽变频器用回路电缆。
BPYJVP12-TK铜芯交联聚乙烯绝缘聚氯乙烯护套铜带绕包铜丝编织双重屏蔽变频器用回路电缆。
ZRBPYJVP12-TK铜芯交联聚乙烯绝缘阻燃聚氯乙烯护套铜带绕包铜丝编织双重屏蔽变频器用回路电缆。
BPYJVPX12R-TK铜芯交联聚乙烯绝缘聚氯乙烯护套铜带绕包镀锡铜丝编织双重屏蔽变频器用回路电缆。
ZRBPYJVPX12R-TK铜芯交联聚乙烯绝缘阻燃聚氯乙烯护套铜带绕包镀锡铜丝编织双重屏蔽变频器用回路电缆。
规格范围型号芯数标称截面(MM)BPYJVTP2-TK 3 1.5~2 40ZRBPYJVTP2-TK 3 1.5~240 BPYJVP12R-TK 3+3 主线芯截面:2.5-240,副线芯截面:0.5-35BPYJVPX12R-TK 3+3 主线芯截面:2.5-240,副线芯截面:0.5-35ZRBPYJVP12R-TK 3+3 主线芯截面:2.5-240,副线芯截面:0.5-35ZRBPYJVPX12-TK 3+3 主线芯截面:2.5-240,副线芯截面:0.5-35注:另可根据用户需要提供铠装结构变频电缆.型号说明项目代号说明系列代号 BP 变频电缆绝缘代号 YJ 交联聚乙烯绝缘护套代号 V 聚氯乙烯护套护套代号 E 无卤低烟聚烯烃护套屏蔽代号 TP2 同心导体+铜带屏蔽结构屏蔽代号 P12 铜带屏蔽+铜丝编织双重屏蔽屏蔽代号 PX12 铜带屏蔽+镀锡铜丝编织双重屏蔽铠装代号 22 钢带铠装阻燃代号 ZR 阻燃型变频器专用电缆一:产品特点及用途:本产品适用于交流额定电压0.6/1KV及以下变频控制系统作供电电缆或电气连接,产品具有较强的耐电压冲击性,能经受变频时的脉冲电压,电缆具有良好的屏蔽性,并有效消除电磁干扰,降低变频电机噪音,保证系统稳定运行。
变频电缆的技术规范各种电机在使用变频调速后,实现了电机的软启动,使电机工作平稳,电机轴承磨损减小,延长了电机使用寿命和维护周期。
在变频调速技术在石油、冶金、发电、铁路、矿山等大功率电机中采用变频调速电机,可节电30%。
最近在家用电器同样也被广泛地应用。
这就为变频电源与电机之间的连接线----变频电缆提出了特殊的要求:一、变频电缆的工作特点:1.脉冲电压对绝缘的影响:变频电源的频率调节范围较宽,不论频率高低,具有一个主频率的波形轮廓,它包含了许多高次谐波,作为一种行波经多次反射,幅值叠加可达到工作电压数倍,电缆越长,幅值越高,若电缆绝缘安全系数不高,可能被击穿。
2.电缆本体对外升空电磁波:通常变频家用电器为单相供电,长度很短,功率也较小,变频电源、相连接电缆和变频电机一并设置在金属壳内,遏制了电磁波对外升空。
但是在工业领域内,电机功率很大,相连接变频电机和变频电源之间的电缆长度短,在工作时电缆就是高频电磁波向外升空的有效率载体,对于周围邻近地区的广播通信将产生很大的阻碍,有时情况也比较严重,称作电磁波的环境污染。
3.中性线电流的叠加:完整的三相正弦供电系统,当三相电流平衡时,其中性线的电流为零,若出现三次谐波,则三次谐波的电流分量在中性线内不存在相位差,所以直接叠加成分量得三倍。
若变频原供电对象是三个单相变频电机,而且处于三相功率分布平衡状态,则中性线电流更大,中性线截面应不小于相截面。
二、变频电缆的结构:介绍变频电缆工作特点之后,就不难从电缆结构改良去化解上述三个问题。
1.电缆绝缘设计:大多数情况选用一般电力电缆,如聚氯乙烯绝缘或交联聚乙烯绝缘聚氯乙烯护套电缆,由于电缆本身耐压水平较高,很少发生电缆本体击穿。
为何电缆在工频下能长期运行而变频下几小时内击穿?这决不是老化问题,基本上可归结于高频脉冲电压的影响。
一般采用聚氯乙烯绝缘并不理想,因为其介质损耗偏大。
交联聚乙烯绝缘较为满意,它兼有机、电、热等优良性能。
变频系统用电力电缆结构及相关性能要求(1)(07-9-25)宝胜科技创新股份有限公司唐崇健摘要:本文主要介绍了变频系统用电力电缆的结构,以及不同结构的电力电缆EMC评价,并对电缆的相关性能和使用材料以及电缆的屏蔽方式作了说明,同时对变频系统用电力电缆和相关电气设备的接线方式作了介绍,以期推动该电缆的技术和应用不断的发展。
关键词:变频系统;电力电缆;屏蔽;结构;接地;性能1前言交流变频调速技术是现代电力传动技术的重要发展方向,其应用领域也相应地进入了一个新的高潮,目前在磁悬浮列车、高速铁路、石油采油的调速、超声波驱油等领域也得到了大量的应用。
有资料表明我国变频器市场的增长速度每年都在10%以上。
虽然变频技术的应用范围很广,但对于许多工程技术人员来说变频技术尚属于一门新的技术。
同时,在此情况下也带来了电机和变频器之间电力电缆的结构设计和如何正确选用电力电缆等成为一个新的课题。
鉴于这方面的原因,本文对变频系统用电力电缆结构、相关性能要求以及电缆的接线方式等方面作一介绍。
供相关电缆制造和电气设计技术人员作参考。
2国外典型变频系统用电力电缆结构介绍2.1ABB公司认可的电缆结构及相关要求2.1.1主电电缆为满足工业环境的一般电磁辐射标准,主电电缆必须是三芯或四芯屏蔽电缆。
电缆屏蔽的有效性规则是,屏蔽层越紧密电磁辐射的水平就越低。
可以基于屏蔽层的结构或传输阻抗来评价它的有效性:屏蔽结构:电缆的屏蔽层采用铜丝缠绕在三芯或四芯相线的外面,带有一个螺旋形铜带,减小了屏蔽层孔的大小。
屏蔽层传输阻抗:在100MHz范围以内,传输阻抗必须等于或小于1Ω/m。
2.1.2电机电缆电机电缆屏蔽必须满足上述主电电缆屏蔽的最低要求。
屏蔽结构:电缆的屏蔽层至少包括一个铜带重叠的层和铜丝缠绕的层绕包在三芯或四芯相线的外面,也可选择铜丝编织作为屏蔽层。
屏蔽层传输阻抗:在100MHz范围以内,传输阻抗必须等于或小于100 mΩ/m。
2.2 PHILSHEATH牌变频系统用电力电缆这种电缆是由ANIXTER公司和原BICC公司联合研制开发的,在变频系统应用有着很多的业绩。
变频器电力电缆标准额定电压1KV到3KV变频器电力电缆1 范围本标准规定了变频器用电力电缆的产品名称、技术要求、试验方法、检验规则和包装与运输。
本标准适用于额定电压0.6/1kV和1.8/3kV变频器用电力电缆(以下简称变频电缆)。
2 规范性引用文件下列文件中的条款通过本标准的引用而成为本标准的条款。
凡是注日期的引用文件,其随后所有的修改单(不包括勘误的内容)或修订版均不适用于本标准,然而,鼓励根据本标准达成协议的各方研究是否可使用这些文件的最新版本。
凡是不注日期的引用文件,其最新版本适用于本标准。
GB/T 2900.10—2001 电工术语电缆(IEC 60050-461:2008,IDT) GB/T 2951.11—2008 电缆和光缆绝缘和护套材料通用试验方法第11部分:通用试验方法—厚度和外形尺寸测量—机械性能试验(IEC 60811-1-1:2001,IDT)GB/T 2951.12—2008 电缆和光缆绝缘和护套材料通用试验方法第12部分:通用试验方法—热老化试验方法(IEC 60811-1-2:1985,IDT) GB/T 2951.13—2008 电缆和光缆绝缘和护套材料通用试验方法第13部分:通用试验方法—密度测定方法—吸水试验—收缩试验(IEC 60811-1-3:2001,IDT)GB/T 2951.21—2008 电缆和光缆绝缘和护套材料通用试验方法第21部分:弹性体混合料专用试验方法—耐臭氧试验-热延伸试验-浸矿物油试验(IEC 60811-2-1:2001,IDT)GB/T 2952.3—2008 电缆外护层第3部分:非金属套电缆通用外护层GB/T 3048.4—2007 电线电缆电性能试验方法第4部分:导体直流电阻试验GB/T 3048.5—2007 电线电缆电性能试验方法第5部分:绝缘电阻试验GB/T 3048.8—2007 电线电缆电性能试验方法第8部分:交流电压试验(IEC 60060-1:1989,NEQ)GB/T 3048.9—2007 电线电缆电性能试验方法第9部分:绝缘线芯火花试验GB/T 3956—2008 电缆的导体(IEC 60228:2004,IDT)GB/T 6995.3—2008 电线电缆识别标志方法第3部分:电线电缆识别标志GB/T 6995.5—2008 电线电缆识别标志方法第5部分:电力电缆绝缘线芯识别标志GB/T 12706.1—2008 额定电压1kV(Um =1.2kV)到35kV(Um=40.5kV)挤包绝缘电力电缆及附件第1部分:额定电压1kV(Um =1.2kV)和3kV(Um=3.6kV)电缆GB/T 17737.1—2000 射频电缆第1部分:总规范—总则、定义、要求和试验方法(IEC 61196-1:2005,IDT)GB/T 19666—2005 阻燃和耐火电线电缆通则JB/T 8137—1999 电线电缆交货盘JB/T 10696.7—2007 电线电缆机械和理化性能试验方法第7部分:抗撕试验3 定义本标准采用GB/T 2900.10和下列定义。
变频电缆的技术规范
各种电机在使用变频调速后,实现了电机的软启动,使电机工作平稳,电机轴承磨损减小,延长了电机使用寿命和维护周期。
在变频调速技术在石油、冶金、发电、铁路、矿山等大功率电机中采用变频调速电机,可节电30%。
最近在家用电器同样也被广泛地应用。
这就为变频电源与电机之间的连接线----变频电缆提出了特殊的要求:
一、变频电缆的工作特点:
1.脉冲电压对绝缘的影响:变频电源的频率调节范围较宽,不论频率高低,具有一个主频率的波形轮廓,它包含了许多高次谐波,作为一种行波经多次反射,幅值叠加可达到工作电压数倍,电缆越长,幅值越高,若电缆绝缘安全系数不高,可能被击穿。
2.电缆本体对外发射电磁波:一般变频家用电器为单相供电,长度很短,功率也较小,变频电源、连接电缆和变频电机一并设置在金属壳内,抑制了电磁波对外发射。
但是在工业领域内,电机功率较大,连接变频电机和变频电源之间的电缆长度长,在工作时电缆就是高频电磁波向外发射的有效载体,对于周围邻近地区的广播通信将产生较大的干扰,有时情况也比较严重,称之为电磁波的环境污染。
3.中性线电流的叠加:完整的三相正弦供电系统,当三相电流平衡时,其中性线的电流为零,若出现三次谐波,则三次谐波的电流分量在中性线内不存在相位差,所以直接叠加成分量得三倍。
若变频原供电对象是三个单相变频电机,而且处于三相功率分布平衡状态,则中性线电流更大,中性线截面应不小于相截面。
二、变频电缆的结构:了解变频电缆工作特点之后,就不难从电缆结构改进来解决上述三个问题。
1.电缆绝缘设计:大多数情况选用一般电力电缆,如聚氯乙烯绝缘或交联聚乙烯绝缘聚氯乙烯护套电缆,由于电缆本身耐压水平较高,很少发生电缆本体击穿。
为何电缆在工频下能长期运行而变频下几小时内击穿? 这决不是老化问题,基本上可归结于高频脉冲电压的影响。
一般采用聚氯乙烯绝缘并不理想,因为其介质损耗偏大。
交联聚乙烯绝缘较为满意,它兼有机、电、热等优良性能。
若适当加厚,当然更为可靠,这对变频电缆更为有利。
2.电缆对称性设计
变频器与变频电机之间的电缆均需采用对称电缆结构,对称电缆结构有3芯和3+3芯两种,3+3芯电缆结构是将三大一小四芯绝缘线芯中第四芯(中性线芯)分解为三个截面较小的绝缘线芯,把三大三小线芯对称成缆,对于6/10kV变频电机专用电缆,该电缆结构与6/10kV普通电力电缆有所不同,普通电力电缆是将三根绝缘线芯采用铜带屏蔽后成缆,而变频电机专用电缆是由铜丝铜带屏蔽后挤包分相护套,然后对称成缆,对称电缆结构由于导线的互换性,有更好的电磁相容性,对抑制电磁干扰起到一定的作用,能抵消高次谐彼中的奇次频率,提高变频电机专用电缆的抗干扰性,减少了整个系统中的电磁辐射。
3.屏蔽结构的设计
1.8/3kV及以下变频电机专用电缆的屏蔽一般采用总屏蔽,6/10kv变频电机专用电缆屏蔽由分相屏蔽和总屏蔽构成,分相屏蔽一般可采用铜带屏蔽或铜丝铜带组合屏蔽。
总屏蔽结构可采用铜丝铜带组合屏蔽、铜丝编织屏蔽、铜带屏蔽、铜丝编织铜带屏蔽等,屏蔽层截面与主线芯截面按一定比例。
此结构的屏蔽电缆
可抗电磁感应、接地不良和电源线传导干扰,减小电感,防止感应电动势过大。
屏蔽层既起到抑制电磁波对外发射的作用,又可作为短路电流的通道,能起到中性线芯的保护作用。
大家习惯采用铜线编织屏蔽,实际上这并不是好方法,材料消耗大、加工速度慢、屏蔽效应不是最理想。
采用铜带搭盖纵包并轧纹是较为先进的结构和工艺,形成了全封闭金属层,只要厚度适当,可达到有效的屏蔽功能。
而这种工艺及其所用的材料在光缆领域中已十分普遍,铜带厚度不能太薄,以保证抑制电磁波对外发射。
当然对于移动型的变频电缆必须采用编制屏蔽结构。
4.屏蔽层接地措施:屏蔽层接地良好是抑制电磁波对外发射的必要条件,铜线编织屏蔽的接地方式较容易解决,而纵包铜带轧纹屏蔽需用专用夹具接地,夹具与轧纹铜管的接触面应当吻合,接地线由夹具尾端引出。
5.外护套变频电缆大多数敷设在室内,考虑到电缆在使用过程中经常受到径向或纵向外力作用,在电缆屏蔽层外增加铠装层,同时它也起到附加性总屏蔽作用,特别是钢带铠装和铜丝、铜带屏蔽,是采用了两种不同屏蔽材料,在电磁波屏蔽上起到一定的互补作用,屏蔽效果将更好。
外护套选用高密度聚乙烯更为合适。
三、电缆的主要制造工艺技求
在变频电机专用电缆生产过程中,绝缘线芯挤包工序、成缆工序等是最关键的工序。
1.绝缘线芯挤包工序绝缘线芯的质量将直接影响到电缆的电气性能。
在生产过程中,我们特别注重原材料的净化,屏蔽与绝缘材料挤包紧密,控制绝缘偏心度和绝缘外径的均匀一致,这样可减少界面效应,提高电缆电气性能。
为了提高电缆的质量,我们选择高电性能绝缘材料生产,绝缘材料分:聚氯乙烯、交联聚乙烯、佛塑料、硅橡胶。
2.成缆工序变频电缆要求结构对称,成缆时必须保证绝缘线芯张力均匀,使成缆后的线芯长度尽量保持一致,否则会引起结构变化,导致电容和电感的不均匀性,影响电缆的电气性能。
四、变频电缆的型号
由于变频电缆没有统一的国家标准,各工厂根据自己的企业标准命名了不同的电缆型号,归纳为:
结构代号说明
用途:BP 变频电缆
绝缘层:V 聚氯乙烯
YJ 交联聚乙烯绝缘
F 佛塑料
G 硅橡胶。