预应力混凝土T形梁设计(计算标准示范)
- 格式:doc
- 大小:2.28 MB
- 文档页数:44
桥梁工程课程设计(25m预应力混凝土简支T形梁设计)一.设计资料+⨯1.桥面净宽:净—9.02 1.0m2.荷载:汽车—超20级挂车—120人群—23.5/kN m 人行道每侧重4.1/kN m 3. 跨径及梁长:标准跨径25b L m = 计算跨径24.5L m = 主梁全长24.96L m '= 4. 材料(1) 钢筋及钢材:预应力筋:采用15.24jmm φ=钢绞线 标准强度1860b y R Mpa = 设计强度1480y R Mpa =普通钢筋:I 、II 级钢筋 钢板:16Mn 或A3钢 锚具:锚具为夹片锚群(2) 混凝土:主梁:50#人行道及栏杆:30# 桥面铺装:30#5. 施工工艺:预应力筋采用后张法施工 6. 技术规范:《公路桥涵设计通用规范》(JTJ021—89)《公路钢筋混凝土和预应力混凝土桥涵设计规范》(JTJ023—85) 二.桥梁尺寸拟定1. 主梁高度: 1.75h m =2. 梁间距:采用5片主梁,间距2.2m 。
预制时中梁宽1.6m ,留0.6m 后浇缝以减轻吊装重量,并能加强横向整体性,桥面板按连续板设计。
3. 横隔梁:采用六片横隔梁,间距为4.63 5.0 4.6m m m +⨯+。
4. 梁肋:跨中厚度为16cm ,在梁端一个横隔梁间距内逐渐加厚,由16cm 加厚至40cm 5. 桥面铺装:分为上下两层,下层为30#砼,中厚8.7cm ,边厚2.0cm ;上层为沥青砼, 厚4.0cm 。
桥面采用1.5%横坡。
6. 桥梁横断面及具体尺寸:(见作图) 三.截面特性计算 1. 截面几何特性预制时翼板宽度为1.6m ,使用时为2.2m (或2.5m ),分别计算二者的截面特性,采 用分块面积计算。
毛截面面积:m iA A =∑各分块面积对上缘的面积矩:i i i S A y =毛截面中心至梁顶的距离:i s iS y A =∑毛截面惯性矩计算用移轴公式:2[()]m iiisI I A y y =+-∑∑主梁跨中毛截面(预制)几何特性如下图所示注:24[()]22129482.19iiisI I A y y cm=+-=∑∑成桥阶段跨中横截面 支座截面汇入下表:注:24[()]24544835.78iiisI I A y y cm =+-=∑∑2. 检验截面效率指数ρ上核心矩:622.131034.05812(17562.977)m s i s I K cm A y ⨯===⨯-∑下核心矩:622.131060.5581262.977m x i sI K cm A y ⨯===⨯∑截面效率指标34.060.50.540.5175s x K K h ρ++===> 对预应力混凝土T 形梁,取0.45~0.55ρ=,表明初拟截面合理四.主梁恒载内力计算1. 主梁预制时的自重1g (第一期恒载)此时翼板宽1.6m 。
一、设计资料1、桥面跨径及桥宽标准跨径:总体方案选择的结果,采用装配式预应力混凝土T 型简支梁,跨度25m ;主梁长:伸缩缝采用40mm ,预制梁长24.96m ; 计算跨径:取相邻支座中心间距24.5m ;桥面净空:由于该桥所在线路的宽度较大,确定采用分离式桥面;左半幅路面布置:0.5m (护栏)+12m (行车道)+0.8m (护栏+检修道)=13.3m 。
2、主要技术指标设计荷载:公路Ⅰ级;结构重要性系数为γ0 = 1.1; 桥面坡度:行车道单向横坡2%。
3、材料性能参数 (1)混凝土强度等级为C40,主要强度指标为:强度标准值 ck f =26.8a MP ,tkf=2.4a MP强度设计值 cd f =18.4 a MP ,td f =1.65a MP 弹性模量 c E =3.25×410a MP(2)预应力钢筋采用1×7标准型-15.2-1860-Ⅱ-GB/T5224-1995钢绞线。
其强度指为:抗拉强度标准值 pk f =1860a MP 抗拉强度设计值pdf =1260aMP 弹性模量pE =1.95×510aMP相对界限受压区高度b ξ=0.4,pu ξ=0.2563(3)普通钢筋①纵向抗拉普通钢筋采用HRB400钢筋,其强度指标为抗拉强度标准值sk f =400a MP 抗拉强度设计值sdf =330aMP相对界限受压区高度bξ=0.53puξ=0.1985②箍筋及构造钢筋采用HRB335,其强度指标为 抗拉强度标准值sk f =335a MP 抗拉强度设计值sdf =280aMP弹性模量sE =2.0×510aMP4、设计依据 1)《公路桥涵设计通用规范》(JTG D60—04),简称《桥规》; 2)《公路钢筋混凝土及预应力混凝土桥涵设计规范》(JTG D60—04),简称《公预规》; 3)《公路桥涵地基与基础设计规范》(JTJ024—85);二、构造布置1、梁间距:采用装配式施工。
郑州大学毕业设计题目:40m预应力混凝土简支T型梁桥设计(净-7+2×0.75m人行道)指导教师:李清富职称:教授学生姓名:张朋杰学号:20070510235专业:水利水电工程(道路与桥梁方向)院(系):水利与环境学院完成时间:2011年6月2011年6月1 日摘要本设计从最基本的设计方法入手,重点进行了主梁的设计,掌握了主梁的设计方法,其它部分的设计就可以仿照主梁设计进行。
本设计的主要内容包括:纵横断面布置,主梁设计,横隔梁设计,还有行车道板设计。
纵横断面布置:根据规范要求和工程实践经验确定主梁间距与主梁片数和主梁高度及各截面主要尺寸。
主梁设计:内力计算由恒载内力和活载内力计算组成。
恒载内力由结构力学可求出,而活载内力计算时要利用按修正偏心压力法计算得出的荷载横向分布系数。
根据计算得出的各种内力组合确定设计控制内力进而对预应力钢束数进行估算。
按后张法制作主梁,采用锥型锚具和直径50mm的抽拔橡胶管,计算各种预应力损失得出有效预应力,对主梁进行强度、应力和变形验算。
横隔梁设计:设置横隔梁是为了保证各主梁共同受力和加强结构整体性,本设计中采用偏心压力法进行横隔梁计算。
鉴于桥梁跨中处横隔梁受力最大,只计算跨中横隔梁内力,其余横隔梁可依据中横隔梁偏安全地选用相同的截面尺寸和配筋。
行车道板设计:本设计中行车道板的受力图示为单向板。
关键词:T形梁;预应力;混凝土桥ABSTRACTThis design begins with basic method and gives most content to the design of main beams. When the method of main beams designing is mastered, we can go on the designing of other parts.The main content of this design is as followings: The arrange of longitudinal section and lateral section, Main beams design, Crossing beam designing and Drive-way plank designing.The arrange of longitudinal section and lateral section:According to the specification and the experience of practical engineering, we can decide the distance of girders, the number of the girders, the height of the main beams and the main size of each section.Main beams design: Internal forces include invariable force and variable force. We can use the method of the structural mechanics. To calculate the variable internal force, we calculate the lateral direction coefficient of the load with the method of corrected eccentricity pressures.with the result of the calculation, we can obtain the control internal force, and we can approximately decide the number of the pre-stressed concrete band.design the main beams with post-tensioning method, selecting pre-burry corrected tube anchoring. Then calculate the loss of the pre-stress and obtain the valid pre-stress and examine the strength, stress, and transform of the main beams.Crossing beam designing:To make sure that all main beams rear the load together and to enhance the globality of the construction, this design goes on the crossing beam calculation with the method of corrected eccentricity pressures. We only calculate the internal force of the middle crossing beam because of the maximum force is in the place of the middle of the span. Drive-way plank designing:In this design, the force diagram of the drive-way plank is single direction plank.Key words: T-beam;pre-stress;concrete bridge.目录摘要 (I)ABSTRACT ........................................................................................................................................... I I 第1章纵横截面布置 .. (1)1.1设计目的 (1)1.2基本资料 (1)1.3主梁间距与主梁片数 (2)1.4主梁跨中界面尺寸拟定 (4)1.5横截面沿跨长的变化 (5)1.6横隔梁的设置 (5)第2章主梁计算 (6)2.1恒载内力计算 (6)2.1.1 恒载集度 (6)2.1.2 恒载内力 (7)2.2活载内力计算(修正刚性横梁法) (7)2.2.1 冲击系数和车道折减系数 (7)2.2.2 计算主梁的荷载横向分部系数 (8)2.2.3 车道荷载的取值 (12)2.3主梁内力组合 (15)2.4预应力钢束的估算及其布置 (15)2.4.1 跨中截面钢束的估算和确定 (15)2.4.2 预应力钢束布置 (17)2.5计算主梁截面几何特性 (22)2.5.1 净截面几何特性计算 (22)2.5.2 换算截面几何特性计算 (22)2.5.3 有效分布宽度内截面几何特性计算 (23)2.5.4 各阶段截面对形心轴的静矩计算 (24)2.6钢束预应力损失计算 (26)2.6.1 预应力钢束与管道壁之间的摩擦损失 (27)2.6.2 由锚具变形,钢束回缩引起的损失 (28)2.6.3 混凝土弹性压缩引起的损失 (30)2.6.4 由钢束应力松弛引起的损失 (31)2.6.5 混凝土收缩和徐变引起的损失 (31)2.6.6 预加内力计算即钢束预应力损失汇总 (34)2.7主梁截面承载力与应力验算 (36)2.7.1 持久状况承载能力极限状态承载力验算 (37)2.7.2 持久状况构件的应力验算 (41)2.7.3 短暂状况构件的应力验算 (49)2.8主梁端部的局部承压验算 (50)2.9主梁变形验算 (54)2.9.1 计算由预加应力引起的跨中反拱度 (54)2.9.2 计算由荷载引起的跨中挠度 (56)2.9.3 结构刚度验算 (57)2.9.4 预拱度的设置 (57)第3章横隔梁计算 (58)3.1确定作用在跨中横隔梁的可变作用 (58)3.2跨中横隔梁的作用效应影响线 (58)3.2.1 绘制弯矩影响线 (59)3.2.2 绘制剪力影响线 (61)3.3截面作用效应计算 (62)3.4截面配筋计算 (63)第4章行车道板计算 (65)4.1悬臂板荷载效应计算 (65)4.2荷载效应组合 (67)4.3截面设计、配筋与承载力验算 (68)结束语 (70)参考文献 (71)致谢 (72)中英文翻译 (73)第1章 纵横截面布置1.1 设计目的通过设计,全面掌握公路预应力公路桥梁的设计过程,培养和运用所学专业知识的能力。
第四章预应力混凝土简支T形梁桥第一节.设计资料与结构尺寸(一)设计资料1.桥梁跨径及桥宽标准跨径:40m计算跨径:38.88m主梁预制长度:39.96 m桥面净空:净9+2×1.0m2.设计荷载:汽-20级,挂-100,人群3.5KN/m23.材料及特性(见表4—1)附:①预应力钢束采用符合冶金部YB255-64标准的碳素钢丝。
②主梁所用到的钢板除主梁间的联接用16Mn低合金钢板,其余均采用A3碳素钢板。
4.锚具:采用24丝锥形锚,锚环、锚塞采用45号优质碳炭结构钢,其中锚塞的HRC=55~58。
5.施工工艺:按后张法制作主梁,预留预应力钢丝的孔道,由φ=50mm的抽拔橡胶管形成。
6.设计依据:《公路桥涵设计通用规范》(JTJ 021-85)以下简称“桥规”《公路钢筋混凝土及预应力混凝土桥涵设计规范》(JTJ 023-85)以下简称“公预规”。
(二)结构尺寸1.主梁间距与主梁片数:主梁间距随梁高与跨径的增加以加宽为宜,由此可提高主梁截面效率指标ρ值,采用主梁间距离2.2米。
考虑人行道可适当挑出,对设计资料给定的桥面净宽选用5片主梁,其横截面布置型式见图4—1。
图4—1横截面布置型式2.主梁尺寸拟定:(1)主梁高度:预应力混凝土简以梁桥的主梁高跨比通常在1/15~1/25,考虑主梁的建筑高度和预应力钢筋的用量,标准设计的高跨比约在1/17~1/19,由此,主梁高度取用250cm。
(2)主梁腹板的厚度:在预应混凝土梁中腹板内因主拉应力较小腹板的厚度主要由预应力钢束的孔道设置方式决定,同时从腹腔板的稳定出发,腹板的厚度不宜小于其高度的1/15,故取用腹板厚度为16cm,在跨中区段,钢束主要布置在梁的下缘,以形成较大的内力偶臂,故在梁腹板下部设置马蹄,以利数量较多的钢束布置,设计实践表明马蹄面积与截面面积的确良10%~20%为宜,马蹄宽度40cm高38cm。
3.翼板尺寸拟定:翼板的高度由主梁间距决定,考虑主梁间须留湿接缝,故取翼板宽度1.60m,湿接缝宽60cm.。
第1章 设计资料及构造布置一、 设计资料 1.桥跨及桥宽 计算跨径:ml p 27=桥面净空:净一0.5m(栏杆>+1m(左侧路肩宽度>+7.5m(行车道宽度>+2.5m(右侧路肩宽度>+0.5m(栏杆>; 2.设计荷载:公路一Ⅰ级。
3.材料及工艺混凝土:主梁用C50,栏杆及桥面铺装用C30。
预应力钢筋应采用《公路钢筋混凝土及预应力混凝土桥涵设计规范》<JTGD62-2004)的s φ11.1钢绞线,每束7根。
全梁配4束,抗拉强度标准值1860pk f Mpa =,抗拉强度设计值1260pd f MPa =。
公称面积274.2mm 。
弹性模量51.9510p E MPa =⨯;锚具采用夹板式群锚。
普通钢筋直径大于和等于12mm 的采用HRB400钢筋,直径小于12mm 的均采用HRB335钢筋。
按后张法施工工艺制作桥梁,预制主梁时,预留孔道采用预埋金属波纹管成型,钢绞线采用TD 双作用千斤顶两端同时张拉,主梁安装就位后现浇60mm 宽的湿接缝。
最后施工100mm 厚的沥青桥面铺装层。
4.设计依据(1>.交通部颁《公路项目技术指标》<JTG B01-2003); (2>.交通部颁《公路桥涵设计通用规范》<JTG D60-2004);(3>.交通部颁《公路钢筋混凝土及预应力混凝土桥涵设计规范》<JTG D62-2004). 二、 横截面布置 1. 主梁间距与主梁片数 主梁间距通常应随梁高与跨径的增大而加宽为经济,同时加宽翼板对提高主梁截面效率指标ρ很有效,故在许可条件下适当加宽T 梁翼板。
本课程设计中翼板宽度为2080mm ,因为宽度较大,为保证桥梁的整体受力性能,桥面板采用现浇混凝土刚性接头。
净一 0.5m(栏杆>+1m(左侧路肩宽度>+7.5m(行车道宽度>+2.5m(右侧路肩宽度>+0.5m(栏杆>=12m 的桥宽选用6片主梁,如图1-1-1 结构尺寸图<尺寸单位:mm)2.主梁跨中截面主要尺寸拟定(1)主梁高度预应力混凝土简支梁桥的主梁高度与其跨径之比通常在1/15-1/25之间,标准设计中高跨比约在1/18-1/19之间。
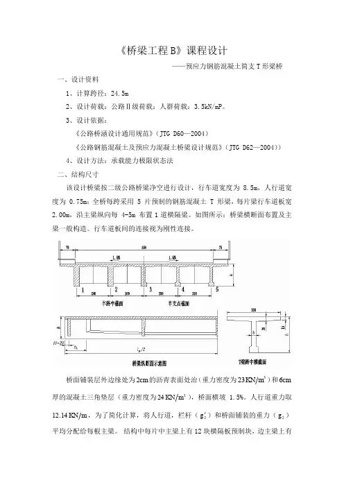
《桥梁工程B 》课程设计——预应力钢筋混凝土简支T 形梁桥一、设计资料1、计算跨径:24.5m2、设计荷载:公路Ⅱ级荷载;人群荷载:3.5kN/mP 。
3、设计依据:《公路桥涵设计通用规范》(JTG D60—2004)《公路钢筋混凝土及预应力混凝土桥梁设计规范》(JTG D62—2004))4、设计方法:承载能力极限状态法 二、结构尺寸该设计桥梁按二级公路桥梁净空进行设计,行车道宽度为 8.5m ,人行道宽 度为 0.75m ;全桥每跨采用 5 片预制的钢筋混凝土 T 形梁,每片梁行车道板宽 2.00m ,沿主梁纵向每 4-5m 布置1道横隔梁。
如图所示:桥梁横断面布置及主梁一般构造。
行车道板间的连接视为刚性连接。
桥面铺装层外边缘处为cm 2的沥青表面处治(重力密度为323m KN )和cm 6厚的混凝土三角垫层(重力密度为324m KN ),桥面横坡 1.5%。
人行道重力取m KN 14.12,为了简化计算,将人行道,栏杆(2g )和桥面铺装的重力(2g )平均分配给每根主梁。
结构中每片中主梁上有12块横隔板预制块,边主梁上有6块横隔梁预制块。
将其产生的重力(中主梁中1g ',边主梁边1g ')沿主梁纵向均匀分摊给各主梁,预制横隔梁的重力密度为325m KN 。
主梁重力以1g 计,其重力密度取值为325m KN 。
总自重:中主梁:22111g g g g g g '++''+'+=中中 边主梁:22111g g g g g g '++''+'+=边边 三、设计内容及要求 设计内容:1、计算桥面板内力(最大弯矩和剪力);2、计算主梁内力(跨中弯矩和剪力及支座处最大剪力),进行配筋与强度检算; 要求:1、本课程设计须按教务对课程设计的排版格式要求,形成电子文档,并打印成文本上交,同时电子文档也须上交。
一、主梁设计1.结构尺寸拟定根据《公路桥涵设计通用规范》(JTGD60-2004)预应力混凝土简支梁桥的主梁高度与其跨径之比通常在1/15~1/25,标准设计中高跨比大约在1/18~1/19。
摘要桥梁位于襄樊至十堰高速公路武当山至许家棚段,于K431+230处第一次跨越三叉河支流。
河道与路线正交,河床稳定,河道顺直,洪水期无漂流物和泥石流,泄洪顺畅。
本桥平面线形为直线,与流水方向正交。
根据地形以及所给资料设计了三个比选方案,方案一是预应力混凝土简支空心板桥,方案二预应力混凝土简支转连续T型梁桥,方案三是预应力钢筋混凝土箱形连续梁桥。
方案比选依据安全、实用、经济、美观的原则,最终选择方案二是预应力钢筋混凝土简支转连续T型梁桥为推荐方案,该方案梁高为1.8m。
主梁内力计算时分别对简支体系和连续体系进行计算,既保证了施工中的安全又保证了成桥以后的使用安全。
在张拉预应力时采用后张法两端张拉,然后再进行孔道压浆,在计算预应力损失时,由于采用后张法,不考虑第三项损失。
本设计桥梁下部结构为双柱式墩,基础采用钻孔灌注桩基础。
本设计仅对桥墩进行了配筋及强度验算。
关键词:预应力,连续梁桥,桥墩,桩基础AbstractThe Xiangfan of Hubei to Shiyan freeway of The First of Sanchahe bridge site the federal of hurong highway host skeleton line section K431+230 place,what overstrides the Youxi. River and courseand route orthogonal, river bed is stable, the river course is suitable straight, Usually in the ditch the water volume is less, ditch sole deeper,gradient bigger, the flood discharge is smooth. This bridge planelinear is a straight line, with running water direction orthogonal.As well as gave the material according to the terrain to design three compared to choose the plan, the plan one is Y the shape column the king post rigid frame bridge, the plan two uses the box shape empty stomach arched bridge,the plan three is continuously the pre-stressed continuous bridge.The plan compared to chooses the basis safely, practical, economical, the artistic principle,finally chooses the plan three is the pre-stressed continuous bridge is the recommendation plan, This plan uses a box of two room constant section continuous bridge,The altitude of king post is 1.8m. Calculation of Internal Forces of the main beams were simply supported at the system and continuous system, the purpose is to ensure the safety of the construction of the bridge and ensure the safe use of the future. In the use of tensioned prestressed post-tensioned tensioned at both ends, and then grouted to channel in the calculation of prestress losses, as a result of the use of post-tensioned, the third loss is not considered.The bridge substructure is the bridge pier pillar, The foundation uses the drill hole to pour into pile foundation.This design only carried on to the bridge pier has matched the muscle and the intensity checking calculation.Key words :Pre-stressed,Continuous beam bridge, Bridge pier,Pile foundation目录摘要 (I)ABSTRACT (II)第一章桥梁结构设计方案 (1)1.1设计资料 (1)1.1.1桥梁名称 (1)1.1.2基本资料 (1)1.2方案拟定 (1)1.2.1方案一:预应力混凝土简支梁桥 (1)1.2.2方案二:预应力混凝土T形连续梁桥 (2)1.2.3方案三:预应力混凝土箱型连续梁桥 (2)1.3方案选择 (3)第二章推荐方案结构尺寸拟定 (5)2.1方案简介 (5)2.2上部结构尺寸拟定 (5)2.2.1 T梁截面尺寸的拟定 (5)2.1.2 桥面铺装选定 (6)2.1.3 排水设施 (6)2.3下部结构尺寸拟定 (6)2.3.1 盖梁尺寸的拟定 (6)2.3.2 墩台基础的拟定 (6)第三章桥面板的计算 (8)3.1单向板计算 (8)3.1.1 恒载内力 (8)3.1.2 有效分布宽度的确定 (9)3.1.3活载内力计算 (9)3.2悬臂板计算 (11)3.2.1 恒载内力 (11)3.2.2 活载内力 (12)3.2.3 内力组合 (13)3.3桥面板配筋 (13)3.3.1 支点处配筋 (13)3.3.2 跨中截面配筋 (14)3.3.3 悬臂板配筋计算 (14)3.3.4 斜截面抗剪承载力验算 (15)第四章推荐方案主梁内力计算 (17)4.1T梁控制截面几何要素 (17)4.2跨中截面几何特性 (17)4.2.1中主梁跨中截面几何特性 (17)4.2.2边主梁跨中截面几何特性 (19)4.3支座处截面几何特性 (21)4.3.1中主梁支座处截面几何特性 (21)4.3.2边主梁支座处截面几何特性 (23)4.4恒载内力计算 (25)4.4.1恒载集度计算 (25)4.4.2恒载内力 (28)4.5活载内力计算 (31)4.5.1冲击系数和车道折减系数 (31)4.5.2计算主梁的横向分布系数 (31)4.5.3计算活载内力 (33)4.6其他因素引起的次内力计算 (35)4.6.1温度引起的内力计算: (35)4.7内力组合 (36)第五章主梁预应力筋束的计算及布置 (39)5.2配筋计算的原理 (39)5.3预应力束筋的估算 (39)5.3.1计算程序 (39)5.3.2输入变量说明 (41)5.3.3配筋计算结果 (43)5.3.4配筋计算结果说明 (48)5.3.5计算结果中符号意义如下 (48)5.4预应力筋束布置 (49)5.4.1配筋数目 (49)5.4.2确定跨中及锚固端截面的钢束位置 (50)5.4.3钢束起弯角和线型的确定 (52)5.4.4截面面积及惯性矩计算 (54)5.4.5梁截面对重心轴的静矩计算 (57)第六章推荐方案预应力损失及有效预应力计算 (61)6.1预应力损失的计算 (61)σ) (61)6.1.1预应力筋与管道壁之间的摩擦损失(1lσ) (62)6.1.2锚具变形、钢筋回缩和接缝压缩(2lσ) (62)6.1.3 混凝土的弹性压缩(4lσ) (62)6.1.4预应力钢筋的应力松弛(5lσ) (63)6.1.5混凝土的收缩和徐变(6l6.2预应力损失组合及有效预应力 (64)第七章主梁截面验算 (89)7.1主梁截面强度的验算 (89)7.1.1正截面强度验算 (89)7.1.2斜截面强度验算 (90)7.2斜截面抗剪强度验算 (91)7.3.1混凝土法向应力验算 (92)7.3.2施工阶段验算 (92)7.4截面验算汇总 (93)第八章桥梁墩台计算 (98)8.1盖梁的计算 (98)8.1.1恒载计算 (98)8.1.2活载计算 (99)8.1.3内力计算 (105)8.2桥墩的计算 (109)8.2.1荷载计算 (109)8.2.2截面配筋计算及应力验算 (111)8.3钻孔灌注桩的计算 (113)8.3.1荷载计算 (113)8.3.2桩长计算 (114)第九章施工方案 (116)9.1桥位放样 (116)9.2基础施工 (116)9.3墩柱盖梁 (118)9.4预应力混凝土T形梁的预制 (118)9.4.1预应力筋的制备 (119)9.4.2预应力筋孔道成形 (119)9.4.3预应力筋的张拉工艺 (119)9.4.4孔道灌浆 (120)9.4.5封端 (120)9.5主梁的运输和安装 (120)9.6桥面系工程 (120)英文翻译 (122)参考文献 (130)第一章桥梁结构设计方案1.1设计资料1.1.1桥梁名称襄樊至十堰高速公路三叉河1号桥。
bh =Ω 第1章 设计资料及构造布置1.1 设计资料1.桥跨及桥宽:计算跨径:p l 34.00m =桥面净空:净一0.5m 1m 7.5m 2.5m 0.5m 12m ++++= 2.设计荷载: 路一Ⅰ级。
3.材料及工艺:混凝土:主梁用C50,栏杆及桥面铺装用C30。
预应力钢筋应采用《公路钢筋混凝土及预应力混凝土桥涵设计规范》(JTGD62-2004)的s φ15.7钢绞线,每束7根。
全梁配6束,抗拉强度标准值1860Mpa =pk f ,抗拉强度设计值1260MPa =pd f 。
公称面积2mm 98。
弹性模量51.9510MPa =⨯p E ;锚具采用夹板式群锚。
按后张法施工工艺制作桥梁,预制主梁时,预留孔道采用预埋金属波纹管成型,钢绞线采用TD 双作用千斤顶两端同时张拉,主梁安装就位后现浇60mm 宽的湿接缝。
最后施工80mm 厚的沥青桥面铺装层。
4.设计依据(1).交通部颁《公路工程技术指标》(JTG B01-2003); (2).交通部颁《公路桥涵设计通用规范》(JTG D60-2004); (3).交通部颁《公路钢筋混凝土及预应力混凝土桥涵设计规范》(JTG D62-2004)1.2 横截面布置1、主梁间距与主梁片数梁间距通常应随梁高与跨径的增大而加宽为经济,同时加宽翼板对提高主梁截面效率指标ρ很有效,故在许可条件下适当加宽T 梁翼板。
本课程设计中翼板宽度为2080mm ,由于宽度较大,为保证桥梁的整体受力性能,桥面板采用现浇混凝土刚性接头。
净一0.5m 1m 7.5m 2.5m 0.5m 12m ++++=的桥宽选用6片主梁,如图1-1所示:图 1-1 结构尺寸图(尺寸单位mm)2、主梁跨中截面主要尺寸拟定 (1)主梁高度预应力混凝土简支梁桥的主梁高度与其跨径之比通常在1/15-1/25之间,标准设计中高跨比约在1/18-1/19之间。
本课程设计采用1840mm 的主梁高度。
装配式预应力混凝土简支T型梁桥设计一·设计资料与构造布置:1.标准跨径:27.00(墩中心距离)桥梁全长:26.96m(主梁预制长度)计算跨径:26.00m(支座中心距离)2.主梁间距:2.1m桥宽14.7m 采用七片主梁预估尺寸如下图其中横梁采用5根,间距6.5m3.设计荷载:公路2级3车道;栏杆荷载3kN/m4.材料预应力筋:ASTM270级A s 15.2低松弛钢绞线每股6束钢筋:主筋选用HRB335,其它为R235.。
5.设计方法及依据:以概率论为基础的极限状态设计方法《公路桥涵设计通用规范》以下简称《桥规》《公路钢筋混凝土及预应力混凝土桥涵设计规范》以下简称《公预规》图6.结构尺寸:根据要求,横梁选用五根,如下二·尺寸拟定(1)主梁高度预应力简支梁高跨比通常为1/15~1/25标准设计中约为1/17~1/20。
为求经济近似取1/17故主梁高1.6m(2)主梁截面细部尺寸T梁翼缘的厚度主要为满足于局部荷载作用要求,根据构造规定,选端部厚度140mm,中间0.5m采用现浇刚性连接9.4.9条取管道间距50mm,保护层40mm。
马蹄尺寸基本由布置预应力钢束的需要确定,根据经验马蹄面积占总截面积10%~20%为合适,初步拟定钢束按二层布置,一层三束(3)横截面沿跨长的变化主梁及翼板厚度沿跨长不变,距梁端160cm范围内将腹板加厚到与马蹄同宽。
马蹄从四分点附近开始向支点逐渐抬高,同时腹板加宽,如下图:其中横梁的有效宽度按《公预规》4.2.2长度L=12.6m ,横梁间距650cm,b+12h f’=15+12*14=183cm故取b f’(4)检验截面效率指标ρ上核心距:下核心距: 17912496.15Ks=25.26697.4217912496.15Kx=49.576697.4225.249.570.47160xxI cmAy IcmAyKs Kx h ==⨯(160-53.95)==⨯53.95++ρ===∑∑∑∑偏于粗重三、主梁的荷载横向分布系数1.跨中荷载弯矩横向分布系数(按G-M 法)计算抗弯参数θ和扭弯参数α0.40()0.0190.139G J J θ-3===+α====查G-M 图表得表1-3中数据用内插法求各梁位处横向分布影响线坐标值(如下图)对一、七号梁:333444750'()0.40.61850b b b b b K K K K K K =+-=+ 对二、六号梁:3324242500'()0.270.731850b b b b b K K K K K K =+-=+ 对三、五号梁:42424250'()0.1350.8651850b b b b b K K K K K K =+-=+ 对四号梁K ’=K 0绘制横向分布影响线图如下,求横向分布系数。
第1章 设计资料及构造布置1.1 设计资料1.桥跨及桥宽:计算跨径:p l 34.00m =桥面净空:净一0.5m 1m 7.5m 2.5m 0.5m 12m ++++= 2.设计荷载: 路一Ⅰ级。
3.材料及工艺:混凝土:主梁用C50,栏杆及桥面铺装用C30。
预应力钢筋应采用《公路钢筋混凝土及预应力混凝土桥涵设计规范》(JTGD62-2004)的15.7钢绞线,每束7根。
全梁配6束,抗拉强度标准值,抗拉强度设计值。
公称面积。
弹性模量;锚具采用夹板式群锚。
按后张法施工工艺制作桥梁,预制主梁时,预留孔道采用预埋金属波纹管成型,钢绞线采用TD 双作用千斤顶两端同时张拉,主梁安装就位后现浇60mm 宽的湿接缝。
最后施工80mm 厚的沥青桥面铺装层。
4.设计依据(1).交通部颁《公路工程技术指标》(JTG B01-2003); (2).交通部颁《公路桥涵设计通用规范》(JTG D60-2004); (3).交通部颁《公路钢筋混凝土及预应力混凝土桥涵设计规范》(JTG D62-2004)1.2 横截面布置1、主梁间距与主梁片数梁间距通常应随梁高与跨径的增大而加宽为经济,同时加宽翼板对提高主梁截面效率指标很有效,故在许可条件下适当加宽T 梁翼板。
本课程设计中翼板宽度为2080mm ,由于宽度较大,为保证桥梁的整体受力性能,桥面板采用现浇混凝土刚性接头。
净一0.5m 1m 7.5m 2.5m 0.5m 12m ++++=的桥宽选用6片主梁,如图1-1所示:图 1-1 结构尺寸图(尺寸单位mm)2、主梁跨中截面主要尺寸拟定(1)主梁高度预应力混凝土简支梁桥的主梁高度与其跨径之比通常在1/15-1/25之间,标准设计中高跨比约在1/18-1/19之间。
本课程设计采用1840mm的主梁高度。
(2)主梁截面细部尺寸T梁板的厚度主要取决于桥面板承受车轮局部荷载的要求,还应考虑能否满足主梁受弯时上翼板受压的要求,这里取预制T梁的翼板厚度为150mm,翼板根部加厚到250mm,以抵抗翼缘根部较大的弯矩。
预应力混凝土T形梁设计计算示例预应力混凝土T形梁设计计算示例 ----------------------------------------------------------------------------------------- 11 设计资料及构造布置--------------------------------------------------------------------------------------------------- 31.1桥梁跨径及桥宽-------------------------------------------------------------------------------------------------------- 31.2 设计荷载 ---------------------------------------------------------------------------------------------------------- 31.3 材料及施工工艺------------------------------------------------------------------------------------------------- 31.4 设计依据 ---------------------------------------------------------------------------------------------------------- 31.5 横截面布置------------------------------------------------------------------------------------------------------- 31.6 横截面沿跨长的变化 ------------------------------------------------------------------------------------------ 51.7 横隔梁的设置---------------------------------------------------------------------------------------------------- 52 主梁内力计算 ------------------------------------------------------------------------------------------------------------ 52.1 恒载计算 ---------------------------------------------------------------------------------------------------------- 52.2可变作用计算------------------------------------------------------------------------------------------------ 62.2.1冲击系数和车道折减系数--------------------------------------------------------------------------- 62.2.2.计算主梁的荷载横向分布系数-------------------------------------------------------------------- 72.2.3. 车道荷载取值 ---------------------------------------------------------------------------------------102.2.4.计算可变作用效应 ---------------------------------------------------------------------------------- 112.3 主梁作用效应组合 --------------------------------------------------------------------------------------------143 预应力钢束的估算及其布置 ----------------------------------------------------------------------------------------153.1跨中截面钢束的估算和确定--------------------------------------------------------------------------------153.2预应力钢束的布置 --------------------------------------------------------------------------------------------164.计算主梁截面几何特征 ---------------------------------------------------------------------------------------------194.1截面面积及惯矩计算 ------------------------------------------------------------------错误!未定义书签。
第一章设计资料、构造布置、梁毛截面几何特性及计算第一节 设计资料1、桥面跨径及桥宽标准跨径:总体方案选择的结果,采用装配式预应力混凝土T 型简支梁,跨度25m ;主梁长:伸缩缝采用4cm ,预制梁长24.96m ; 计算跨径:取相邻支座中心间距24.5m ;桥面净空:由于该桥所在线路的宽度较大,确定采用分离式桥面;左半幅路面布置:0.5m (护栏)+12m (行车道)+0.8m (护栏+检修道)=13.3m 。
2、主要技术指标设计荷载:公路Ⅰ级;结构重要性系数为1.1; 桥面坡度:行车道单向横坡2%。
3、材料性能参数 (1)混凝土强度等级为C40,主要强度指标为:强度标准值 ck f =26.8a MP ,tkf=2.4a MP强度设计值 cd f =18.4 a MP ,td f =1.65a MP 弹性模量 c E =3.25×410a MP(2)预应力钢筋采用1×7标准型-15.2-1860-Ⅱ-GB/T5224-1995钢绞线。
其强度指为:抗拉强度标准值 pk f =1860a MP 抗拉强度设计值pdf =1260aMP弹性模量pE =1.95×510a MP 相对界限受压区高度b ξ=0.4,pu ξ=0.2563(3)普通钢筋①纵向抗拉普通钢筋采用HRB400钢筋,其强度指标为抗拉强度标准值sk f =400a MP 抗拉强度设计值sdf =330aMP相对界限受压区高度b ξ=0.53 pu ξ=0.1985②箍筋及构造钢筋采用HRB335,其强度指标为抗拉强度标准值sk f =335a MP 抗拉强度设计值sdf =280aMP弹性模量sE =2.0×510aMP4、设计依据 1)《公路桥涵设计通用规范》(JTG D60—04),简称《桥规》; 2)《公路钢筋混凝土及预应力混凝土桥涵设计规范》(JTG D60—04),简称《公预规》; 3)《公路桥涵地基与基础设计规范》(JTJ024—85);第二节 构造布置1、梁间距:采用装配式施工。
钢筋混凝土简支T形梁桥设计1 基本资料1.1公路等级:二级公路1。
2主梁形式:钢筋混凝土T形简支形梁1.3标准跨径:20m1。
4计算跨径:19。
7m1.5实际梁长:19.6m1。
6车道数:二车道1。
7 桥面净空桥面净空——7m+2×0.75m人行道1.8 设计依据(1)《公路桥涵设计通用规范(JTG D60—2004)》,简称《桥规》.(2)《公路钢筋混凝土及预应力混凝土桥涵设计规范(JTG D62—2004)》,简称《公预规》。
(3)《公路桥涵地基与基础设计规范(JTJ 124—85)》,简称《基规》.2 具体设计2.1 主梁的详细尺寸主梁间距:1。
7m主梁高度:h=(111~118)l=(111~118)20=1。
82~1.1(m)(取1.8)主梁肋宽度:b=0.2m主梁的根数:(7m+2×0.75m)/1.7=52.2行车道板的内力计算考虑到主梁翼板在接缝处沿纵向全长设置连接钢筋,故行车道板可按两端固接和中间铰接的板计算。
已知桥面铺装为2cm的沥青表面处治(重力密度为23kN/m3)和平均9cm厚混泥土垫层(重力密度为24kN/m3),C30T梁翼板的重力密度为25kN/m3。
2。
2.1结构自重及其内力(按纵向1m宽的板条计算)cm)①每米延板上的恒载1g沥青表面处治:1g =0.02×1.0×23=0.46kN/m C25号混凝土垫层:2g =0。
09×1。
0×24=2.16kN/m T 梁翼板自重:3g =(0.08+0。
14)/2×1.0×25=2。
75kN/m 每延米板宽自重:g= 1g +2g +3g =0.46+2.16+2.75=5。
37kN/m ②每米宽板条的恒载内力:弯矩:M g m in,=-21gl 20=-21×5。
37×0.712=—1.35kN.m剪力:Q Ag =g·l 0=5。
预应力混凝土T形梁设计计算示例预应力混凝土T形梁设计计算示例 ----------------------------------------------------------------------------------------- 11 设计资料及构造布置--------------------------------------------------------------------------------------------------- 31.1桥梁跨径及桥宽-------------------------------------------------------------------------------------------------------- 31.2 设计荷载 ---------------------------------------------------------------------------------------------------------- 31.3 材料及施工工艺------------------------------------------------------------------------------------------------- 31.4 设计依据 ---------------------------------------------------------------------------------------------------------- 31.5 横截面布置------------------------------------------------------------------------------------------------------- 31.6 横截面沿跨长的变化 ------------------------------------------------------------------------------------------ 51.7 横隔梁的设置---------------------------------------------------------------------------------------------------- 52 主梁内力计算 ------------------------------------------------------------------------------------------------------------ 52.1 恒载计算 ---------------------------------------------------------------------------------------------------------- 52.2可变作用计算------------------------------------------------------------------------------------------------ 62.2.1冲击系数和车道折减系数--------------------------------------------------------------------------- 62.2.2.计算主梁的荷载横向分布系数-------------------------------------------------------------------- 72.2.3. 车道荷载取值 ---------------------------------------------------------------------------------------102.2.4.计算可变作用效应 ---------------------------------------------------------------------------------- 112.3 主梁作用效应组合 --------------------------------------------------------------------------------------------143 预应力钢束的估算及其布置 ----------------------------------------------------------------------------------------153.1跨中截面钢束的估算和确定--------------------------------------------------------------------------------153.2预应力钢束的布置 --------------------------------------------------------------------------------------------164.计算主梁截面几何特征 ---------------------------------------------------------------------------------------------194.1截面面积及惯矩计算 ------------------------------------------------------------------错误!未定义书签。
4.1.1净截面几何特征计算--------------------------------------------------------------------------------194.1.2换算截面几何特征计算-----------------------------------------------------------------------------214.1.3有效分布宽度内截面几何特征计算 -------------------------------------------------------------214.1.4截面静矩计算 -----------------------------------------------------------------------------------------225.主梁截面承载力与应力验算 -----------------------------------------------------------------------------------------265.1正截面承载力验算 --------------------------------------------------------------------------------------------265.1.1确定混凝土受压区高度:--------------------------------------------------------------------------265.1.2验算正截面承载力:--------------------------------------------------------------------------------275.1.3验算最小配筋率----------------------------------------------------------------------------------------275.2. 斜截面承载力验算 ------------------------------------------------------------------------------------------285.2.1斜截面抗剪承载力验算: ---------------------------------------------------------------------------285.2.2箍筋计算: ----------------------------------------------------------------------------------------------295.2.3抗剪承载力计算----------------------------------------------------------------------------------------305.3持久状况正常使用极限状态抗裂验算 --------------------------------------------------------------------315.3.1.正截面抗裂验算------------------------------------------------------------------------------------315.3.2.斜截面抗裂验算------------------------------------------------------------------------------------325.4持久状况构件的应力验算------------------------------------------------------------------------------------375.4.1.正截面混凝土压应力验算 -----------------------------------------------------------------------375.4.2.预应力筋拉应力验算------------------------------------------------------------------------------385.4.3.截面混凝土主压应力验算 -----------------------------------------------------------------------395.5短暂状况构件的应力验算------------------------------------------------------------------------------------435.5.1.预加应力阶段的应力验算 -----------------------------------------------------------------------436.主梁变形验算 ------------------------------------------------------------------------------------------------------------446.1荷载引起的跨中挠度 -----------------------------------------------------------------------------------------446.2结构刚度验算---------------------------------------------------------------------------------------------------451 设计资料及构造布置1.1桥梁跨径及桥宽后张预应力混凝土T形截面梁标准跨径:40m(墩中心距离)主梁全长:39.96m计算跨径:39.00m桥面净空:净-14+2×1.75m=17.5m1.2 设计荷载公路—II级,人群荷载3.0kN/m2,每侧人行栏、防撞栏的每延米重量分别为1.52kN/m和4.99kN/m。