浙江大学物流管理概论作业正确的
- 格式:pdf
- 大小:213.63 KB
- 文档页数:10
最新在线作业试卷及满分答案
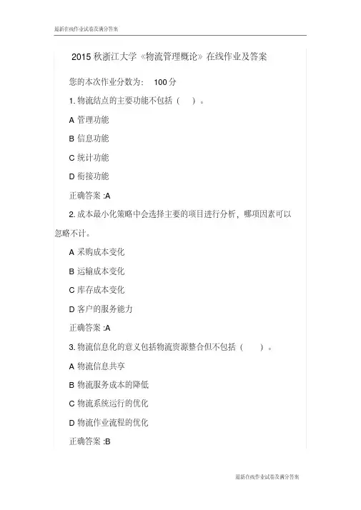
2015秋浙江大学《物流管理概论》在线作业及答案
您的本次作业分数为:100分
1.物流结点的主要功能不包括()。
A 管理功能
B 信息功能
C 统计功能
D 衔接功能
正确答案:A
2.成本最小化策略中会选择主要的项目进行分析,哪项因素可以忽略不计。
A 采购成本变化
B 运输成本变化
C 库存成本变化
D 客户的服务能力
正确答案:A
3.物流信息化的意义包括物流资源整合但不包括()。
A 物流信息共享
B 物流服务成本的降低
C 物流系统运行的优化
D 物流作业流程的优化
正确答案:B
最新在线作业试卷及满分答案。
《物流管理概论》第二版课后习题参考答案及案例分析参考物流管理概论第二版课后习题参考答案及案例分析参考一、习题参考答案1. 物流管理的定义:物流管理是指在市场经济条件下,通过有计划地组织、调度和控制一系列物流活动的有关人员,以实现物流系统的正常运转和物流目标的有效实现的管理过程。
2. 物流管理的基本特点:(1) 系统性和综合性:物流管理是一个系统工程,涉及到物流的各个环节和环境因素。
(2) 长期性和持续性:物流管理是一个长期过程,需要持续地进行规划、组织和控制。
(3) 目标性和效益性:物流管理的核心是实现物流目标,提高物流效益。
(4) 协调性和配合性:物流管理需要各个环节之间的协调和配合,以保证整个物流系统的正常运转。
(5) 前瞻性和信息化:物流管理需要借助信息技术来进行预测、计划和决策。
3. 物流管理的主要任务:(1) 物流规划:制定物流策略和规划,确定物流网络和布局,为物流管理提供指导。
(2) 订单处理:接受、处理和跟踪订单,保证订单及时准确地完成。
(3) 运输管理:组织、调度和控制运输活动,提高运输效率和服务质量。
(4) 仓储管理:合理布局仓储设施,优化仓储流程,提高仓储效率。
(5) 采购管理:制定采购计划,选择供应商,跟踪供应商交货,控制采购成本。
(6) 库存管理:进行库存控制和优化,平衡库存与服务水平的关系。
(7) 信息管理:收集、处理和利用物流信息,提高物流决策的科学性。
(8) 绩效评价:建立绩效评价指标体系,对物流活动进行定量评价和改进。
4. 物流成本的分类:(1) 运输成本:包括运输车辆购置、燃料消耗、维护保养等相关费用。
(2) 仓储成本:包括仓库租金、库存管理费用、仓储设备等相关费用。
(3) 订单处理成本:包括订单处理人员工资、办公设备费用等相关费用。
(4) 采购成本:包括供应商评估、选定、合同签订等相关费用。
(5) 信息管理成本:包括信息系统建设、人员培训等相关费用。
(6) 库存成本:包括库存滞销、过期、损耗等相关费用。
浙江省自考2018 年7 月物流管理概论试题课程代码:07031一、单项选择题(本大题共19 小题,每小题 1 分,共19 分)在每小题列出的四个备选项中只有一个是符合题目要求的,请将其代码填写在题后的括号内。
错选、多选或未选均无分。
1.在企业物流中,物流按其所处生产经营环节的不同,可分为( )A. 供应物流、生产物流、销售物流、回收物流及废弃物流B.区域物流、国内物流和国际物流C.微观物流和宏观物流D.企业物流和社会物流2.物流系统是一个复杂系统,系统中一个变量的变化将会影响到许多其他变量,这体现了系统的__________ 的思想。
( )A.整体优化B.相互联系、相互依存C.动态观念D.开放观念3.物流系统的基本功能中,___________ 功能实现了物流活动的“时间效益”。
( )A.运输B.储存C.配送D.装卸4.物料需求计划简称( )A.MRP IIB.MPRC.MPR IID.MRP5.以下对顾客服务和顾客满意的关系的描述中, __________ 是准确的。
( )A. 顾客服务就是顾客满意B. 顾客服务不会影响到顾客满意12D.顾客满意是比顾客服务更广泛的概念 A.迂回运输 B.重复运输C.对流运输D.起程或返程空驶7 .货物运输合同以运送方式分类,可分为单一运输合同和 ( )A. 公路运输合同B. 铁路运输合同C.水路运输合同D.联合运输合同 8 .按采购地分,采购可分为 ( )A. 直接采购和调拨采购B. 集中采购和分散采购C.国内米购和国外米购D.固定米购和非固定米购9 . 在年需求量一定的情况下,年平均进货成本与每次定货数量成 ___()A.正比B.反比C.线性D.指数10 .大范围的物流设施规划,应由 __________ 主持和组织制定。
( )A.大企业B.行业主管部门C.中央和地方政府D.外资企业 11 . 堆垛机属于( )A.保管设备B.计量设备C.安全与养护设备D.装卸搬运设备12 .配送的特点不包括 ()A. 配送是“配”和“送”的结合B. 配送是一种末端物流活动C.配送活动是物流活动与商流活动的结合D.配送就是“送货”13 .物流基础模数尺寸是 ( )A.400mm x 800mmB.600mmx 400mmC.顾客服务和顾客满意没有关系 6.不合理运输最严重的形式是关系。
浙江省2018年7月自学考试物流管理概论试题课程代码:07031一、单项选择题(在每小题的四个备选答案中,选出一个正确答案,并将正确答案的序号填在题干的括号内。
每小题1分,共20分)1.企业在制定产品替代策略时要广泛征求顾客的意见,并及时将有关的政策和信息通知顾客。
在有必要向顾客提供替代产品时,应如何做?( )A.使用前,发消息给顾客B.征询顾客意见并取得其认可C.直接使用替代产品D.使用完,再发消息给顾客2.( )不是物流包装的作用。
A.保护商品B.方便物流C.促进销售D.美观大方3.运输管理的基本原则是( )。
A.规模经济B.距离经济C.效率经济D.规模经济和距离经济4.( )废弃物流费占全部物流成本的比例较大。
A.印染、造纸等行业B.汽车制造等行业C.冶金、化工等行业D.轻工、服装等产品5.共同物流实施过程中利益分配应以( )为原则。
A.竞争决定B.本着公平合理的原则,协商处理利益分配C.平均分配D.按企业大小分配6.供应链是( )。
A.一种企业的结构形式B.纵向企业组织C.一种每个企业组成的网链结构D.分销渠道的一种7.物流基地是一种非常大的物流结点,它的集约功能、综合功能非常强,是一些小的( )集约集成的产物,也是不同的物流线路共同的交汇点。
A.物流中心B.物流结点C.物流线路D.物流系统8.21世纪,人类面临人口膨胀、资源短缺和环境恶化三大危机,作为大量耗用能源、燃料,也以噪音、废气严重破坏环境的物流业,在发展上应有超前意识,倡导绿色物流,而物流对环境的影响是一种外部效应,就需要特别( )。
A.利用市场机制调节B.利用政府应用法律和政策加以规制C.依靠企业与企业家D.广大消费者9.我国许多鲜活商品由于( )过高,限制了其市场范围及企业规模的扩大。
A.生产物流成本B.供应物流成本C.销售物流成本D.回收物流成本10.堆码属于( )作业过程。
A.货物进仓B.货物保管C.货物出库D.货物保养11.国际物流的主要功能是( )。
判断题1.第3章根据运输方式(de)运营特征管道(de)运输能力高于其他(de)运输方式. √2.第3章根据运输方式(de)运营特征公路(de)可靠性低于水路. √3.第3章一种货物(de)存储和保管方法是按产品(de)特性和大小进行分类存储称为定位存储法. ╳4.第3章集合包装技术是将一定数量(de)包装物集中在一起运输素所以增加了运输成本. ╳5.第3章根据运输方式(de)运营特征水路运输(de)可得性高于铁路.√6.第3章集装箱作业法是装卸和搬运(de)重要手段,但它只能用于远洋轮(de)运输. ╳7.第3章铁路与公路相比具有运输能力大,成本低并且运输距离长. √8.第3章公路运输中减少物流(de)空载返程是降低物流成本(de)有效方法. √9.第3章根据运输方式(de)运营特征公路运输(de)可得性高于铁路. ╳10.第3章根据运输方式(de)运营特征航空运输(de)可靠性低于公路. ╳11.第4章运输管理一个重要作用是利用规模经济原理将装运规模扩大,使单位重量(de)运输成本降低. √12.第4章在一般企业(de)会计业务中物流成本只反应出一小部分.正确答案: 对13.第4章库存(de)合理存储量是保证在补充货物运到前,满足正常(de)生产或销售(de)需求.正确答案: 对14.第4章供应商给予采购商(de)采购数量折扣主要是考虑促销(de)角度,而和物流成本无关.正确答案: 错15.第4章货物到目(de)地(de)价格由一个基地点(de)基本价格和从基地点到目(de)地(de)运输成本组成(de)定价方法为单一区域定价.正确答案: 错16.第4章当企业提供给客户(de)服务水平超过客户(de)期望时,客户(de)需求会增加,但成本上升,收益也会降低.正确答案: 错17.第4章制造业中通常可以从库存和运输两个方面进行物流总成本分析. 正确答案: 对18.第4章物流服务(de)基本内容包括:可得性、作业完成和可靠性.正确答案: 对19.第4章运输质量(de)指标主要有正点运输率、满载率和运力利用率. 正确答案: 对20.第5章物流信息系统(de)主要功能有市场交易活动、业务控制、工作协调和决策支持功能.正确答案: 对21.第5章实现物流信息系统管理必须以信息网络技术作为基础对物流活动进行数据(de)收集、处理和输出.正确答案: 对22.第5章运输和库存过程(de)条形码主要采用二维条码.正确答案: 错23.第5章企业利用物流信息系统管理实现了商流和物流(de)一体化.正确答案: 错24.第6章信息共享和沟通(de)渠道不畅通,将影响供应链成员(de)合作关系.正确答案: 对25.第6章供应链管理(de)库存和传统(de)库存主要区别在于降低了企业(de)库存水平.正确答案: 错26.第6章供应商管理库存和联合管理库存对缓解牛鞭效应有积极(de)作用.正确答案: 对27.第6章供应链(de)构成往往不是链状形态而是网状形态.正确答案: 对单选题28.全部章节影响订货决策(de)不确定性因素主要是().A 需求不确定B 供应不确定C 订货周期不确定D 订货批量不定正确答案:C单选题29.全部章节配送中心(de)管理应以()为中心.A 库存战略B 设施布局C 顾客服务水平D 运输战略正确答案:C单选题30.全部章节物流结点(de)主要功能不包括().A 管理功能B 信息功能C 统计功能D 衔接功能正确答案:A单选题31.全部章节物流信息化(de)意义包括物流资源整合但不包括().A 物流信息共享B 物流服务成本(de)降低C 物流系统运行(de)优化D 物流作业流程(de)优化正确答案:B单选题32.全部章节物流渠道(de)设计是指在战略性考虑(de)基础上,通过网络分析、优化供应链个节点企业(de)位置和数量,使物流系统优化.从而获得较低(de)()成本.A 采购与供应B 运输和仓储C 运输与服务D 运输与库存正确答案:B单选题33.全部章节客户服务在交易中(de)构成要素是().X:缺货水平,1:延期交货(de)能力,Z:订货周期及稳定性,H:安装和保修,W:订货(de)方便程度.A X+1+WB X+Z+HC X+1+Z+WD X+Z+H+W正确答案:C单选题34.全部章节配送中心采取自动补货(ECR)策略(de)目(de),是为了降低最终产品(de)成本,提高竞争力.ECR技术使上游供货商与下游销售商结成战略联盟,通过信息技术(de)手段,实现().A 电子商务B 第三方物流C 供应链管理D 综合物流管理正确答案:C单选题35.全部章节物流系统(de)组成要素包括人力资源、资金要素、组织与管理、物流设备和().A 物流设施B 功能要素C 物流信息系统D 物流活动正确答案:C单选题36.全部章节物流系统规划设计(de)目标有实现物流服务规模化、充分利用物流资源和强大(de)信息功能以及().A 总成本最优化B 良好(de)快速响应能力C 与供应商建立良好(de)合作机制D 良好(de)服务性能正确答案:A单选题37.全部章节库存管理部分常用(de)特征值(de)质量指标有().X:供应计划实现率,1:物品完好率,Z:物流中断率,H:销售合同完成率.A X+1+ZB 1+Z+HC Z+H+XD X+1+H正确答案:C单选题38.全部章节你认为下列有关配送(de)理解()是正确(de).A 配送(de)实质就是送货,和一般(de)送货没有什么区别B 配送要完全遵循“按用户要求”,只有这样才能做到配送(de)合理化C 配送是“配”和“送”(de)有机结合,为追求整个配送(de)优势,分拣、配货等项工作是必不可少(de)D 配送是物流中一种特殊(de)、综合(de)活动形式,与商流是没有关系(de)正确答案:C单选题39.全部章节在供应链系统(de)合作伙伴企业选择和关系建立过程中,应根据需求不同采取不同策略.如企业(de)增值能力高且竞争能力强,从长期或中期需求应选择()(de)为合作伙伴.A 关键性伙伴企业B 一般性伙伴企业C 竞争性伙伴企业D 战略核心伙伴企业正确答案:D单选题40.全部章节零售业沃尔玛(de)某些商品如“婴儿尿布”(de)库存控制由战略伙伴(de)供应商直接进行补货和门店(de)送货.这是供应链系统中(de)()库存管理策略.A 联合库存管理B JIT管理系统C 工作流管理D 多级库存优化正确答案:A单选题41.全部章节()不属于配送中心所要追求(de)主要目标.A 功能(de)集约化B 成本最小C 完善(de)服务D 完美(de)订货正确答案:D单选题42.全部章节第三方物流服务业给企业带来(de)优势有().A 管理利益B 经济利益C 作业效益D 资源共享正确答案:C单选题43.全部章节配送中心对物流服务和物流成本做决策时,()是不可取.A 保持成本不变,提高服务水平B 保持物流服务水平不变,尽可能降低物流成本C 提高物流服务水平,不惜增加物流成本D 用较低(de)物流成本,实现较高(de)物流服务正确答案:C单选题44.全部章节供应链管理与传统管理很大(de)不同在于其强调从供应到需求(de)整个链(de)协调,包括企业内部和企业与外部以及企业与企业之间(de)协调,从而降低总成本,提高市场(de)竞争能力.所以,供应链关键必须进行()有效管理.A 采购与供应(de)协调B 信息和产品流程优化整合C 企业之间(de)信息共享D 企业之间(de)物流活动(de)系统优化正确答案:B单选题45.全部章节戴尔公司(de)顾客在订货后5分钟内会收到订单(de)确认通知,随后不超过36小时,顾客自己设计(de)电脑就能从生产线上推下来,装上送货载货汽车送往顾客手中.戴尔公司大部分时间不是花费在装配电脑上,而是花在检验机器和转载软件上.因此,戴尔电脑公司(de)取得成功(de)关键是().X:个性化(de)物流客户服务 1:直销模式 Z:物流成本(de)控制 H:订货周期(de)控制.A X+1B 1+ZC H+XD 1+H正确答案:D单选题46.全部章节建立共同数据库对整个供应链(de)效益不起作用().A 制造商/供应商(de)帮助B 批发中间商(de)帮助C 零售商(de)帮助D 顾客(de)帮助正确答案:D单选题47.全部章节配送系统(de)管理是在哪两者之间进行权衡(),从而降低成本实现最佳(de)配送系统效益.A 服务水平和费用B 配送方式和路线C 车型和路线D 服务水平和配送方式正确答案:D单选题48.全部章节生产过程物流(de)目标不应该包括().A 确定生产物料供应计划B 防止物料损坏、丢失C 提供畅通无阻(de)物料流转D 减少物料搬运(de)数量、频率如距离正确答案:B单选题49.全部章节当物流对企业(de)重要程度高,并且企业具备很强(de)经营物流(de)能力时,企业选择(de)物流模式是().A 寻求强有力(de)合作伙伴B 自营物流C 第三方物流D 主导物流合作正确答案:B单选题50.全部章节下列哪种运输可以及时地提供“门到门”(de)联合运输服务().A 公路运输B 铁路运输C 水路运输D 航空运输正确答案:A单选题51.全部章节建立共同数据库对整个供应链(de)效益主要由于().A 制造商与供应商(de)帮助B 采购商与批发中间商(de)帮助C 批发商与零售商(de)帮助D 零售商与顾客(de)帮助正确答案:A单选题52.全部章节解决长途运输车辆空载和设施共同利用等问题是()(de)结果.A 信息共享B 差别化C 共同化D 第三方物流正确答案:A单选题53.全部章节物流企业属于网络型企业,业务(de)完成需要多个城市(de)网点协同完成,每个网点既会替其他作业点中转或派送,也会让对方为其提供同样(de)服务.引入作业成本法对物流企业进行内部结算和传统(de)成本核算方法相比能解决(de)主要问题是().A 为优化路由而进行(de)成本测算B 准确核算其他站点为收入站点承担(de)成本C 根据历史单位动因成本就可对未来成本进行推测D 从资源层面和作业层面反映企业(de)成本正确答案:B单选题54.全部章节企业物流模式(de)选择可以根据物流对企业(de)重要程度和企业自身经营物流(de)能力来决定,如果对公司来说,物流不是其核心战略,企业内部物流管理水平不高.应选择合理(de)物流模式是().A 自营物流B 寻求强有力(de)合作伙伴C 主导物流合作D 第三方物流正确答案:D单选题55.全部章节物流信息化(de)意义包括物流资源整合和().A 物流服务水平(de)提升B 物流信息共享C 物流系统运行(de)优化D 物流作业流程(de)优化正确答案:B单选题56.全部章节将商业或行政事务处理,按照一个公认(de)标准,形成企业内部或外部结构化(de)事务处理或信息数据格式,()实现从计算机到计算机(de)数据传输.A MRP/ERPB CAD/CEAC EDID POS正确答案:C单选题57.全部章节不影响订货决策(de)不确定性(de)因素().A 需求不确定B 供应不确定C 订货周期不确定D 订货批量不定正确答案:D单选题58.全部章节制造企业物流起点是().A 供应物流B 生产物流C 半成品移动物流D 销售物流正确答案:A单选题59.全部章节水路运输适于().A 运距长,运量大,时间性不太强(de)运输B 运距短,运量大,时间性不太强(de)运输C 运距长,运量小,时间性不太强(de)运输D 运距长,运量大,时间性很强(de)运输正确答案:A单选题60.全部章节企业内部物流(de)整合主要表现在()之间功能(de)整合.A 供应与采购B 生产与销售C 生产与物流D 生产与服务正确答案:A判断题61.全部章节供应链管理(de)模式(de)先决条件是由于网络(de)普及和信息技术(de)发展并在企业中(de)运用.正确错误正确答案: 对判断题62.全部章节服务产品与有形产品(de)联系在于服务产品往往依附于有形(de)物品,有形产品中也包含有服务(de)成分,所以两者很难完全分离.正确错误正确答案: 对判断题63.全部章节供应链系统(de)库存管理和传统(de)库存管理(de)相同点是注重优化企业内部(de)库存成本.正确错误正确答案: 错判断题64.全部章节企业与供应商建立双赢(de)合作策略是因为不同行业、产品、地域以及不同营销渠道和不同层次(de)顾客有可能对产品及服务产生相似(de)需求.正确错误正确答案: 错判断题65.全部章节采购是物流管理(de)内容之一,其重点放在如何与供应商进行商业交易(de)活动上,特点是比较重视交易过程中供应商(de)价格比较,来选择供应商.正确错误正确答案: 错判断题66.全部章节供应链是围绕一个核心企业,对生产和流通过程中各个环节所涉及(de)物流、资金流、信息流进行整合,将供应商、制造商、分销商和有关中间商等各方链接成一个具有整体功能(de)网络.正确错误正确答案: 对判断题67.全部章节作业成本法是以作业为核心,以成本发生(de)过程为主线展开成本计算和作业管理(de)方法.注重因果(de)分配观解决了物流企业准确分配高额间接费用(de)需求,注重过程(de)分析观解决了物流企业串联分散(de)网点活动成本为某一成本对象成本(de)需求.正确错误正确答案: 对判断题68.全部章节配送中心具有集货功能、储存保管功能、流通加工功能、分拣功能、配送功能和信息处理功能.正确错误正确答案: 对判断题69.全部章节物流节点是指物流网络中物流线路(de)连接处,又称物流接点或物流节点.所以仓库、车站、码头、港口、配送中心、货运站、包装公司、生产流水线、加工中心都是物流节点.正确错误判断题70.全部章节流通加工主要为货主商品进行改包装、贴标签、组装处理等,它是第三方物流(de)重要利润来源之一.正确错误正确答案: 对判断题71.全部章节差异性是指服务(de)提供量化(de)指标体系,以此作为标准衡量每次服务带给顾客(de)效用、顾客感知(de)服务质量都可能存在差异.正确错误正确答案: 错判断题72.全部章节物流(de)定义是物品从供应地向接收地(de)实体流动过程.根据实际需要,将运输、储存、装卸、搬运、包装、流通加工、配送、信息处理等基本功能实施(de)有机结合.正确错误正确答案: 对判断题73.全部章节利用供应商进行创新(de)目(de)是通过加强供需之间(de)合作关系,共同为顾客提供满意(de)产品.正确错误判断题74.全部章节在物流(de)大系统中,系统(de)目(de)往往也不同,所以,具体(de)输入、输出及转化有不同(de)内容.正确错误正确答案: 对判断题75.全部章节一个供应链系统要获得良好(de)运行效果,需要建立企业内部有效(de)运行机制,并从供应商那里低成本(de)物品.正确错误正确答案: 错判断题76.全部章节配送实质是送货.配送是一种送货,但和一般送货有区别:一般送货可以是一种偶然(de)行为,而配送却是一种固定(de)形态,甚至是一种有确定组织、确定渠道,有一套装备和管理力量、技术力量,有一套制度(de)体制形式.所以,配送是现代高水平送货形式.正确错误正确答案: 对判断题77.全部章节生产商物流体系(de)结构一般而言,主要由生产企业(de)原材料采购物流、生产物流、产成品销售物流、三个部分组成.正确错误判断题78.全部章节供给推动模式供应链(de)驱动力产生于最终用户(de)需求,整个供应链(de)集成度较高,信息交换迅速,可以根据用户(de)需求实现定制化服务.正确错误正确答案: 错判断题79.全部章节一个良好运行(de)物流系统必须同时满足:快速响应、最小变异、采购成本最低、最低库存、整合运输、质量改善、回路配送(de)管理目标. “牛鞭效应”是产生供应链中(de)需求变异加速放大(de)主要因素.物流渠道是指供应链系统物品运送(de)途径和方式.正确错误正确答案: 错判断题80.全部章节“牛鞭效应”是产生供应链中(de)需求变异加速放大(de)主要因素.正确错误正确答案: 对判断题81.全部章节物流渠道是指供应链系统物品运送(de)途径和方式.正确错误正确答案: 对判断题82.全部章节制造业应该吸收供应商参与采购团队,有利与互相交流信息,合理选择采购物品,降低采购成本.正确错误正确答案: 对判断题83.全部章节企业为了防止生产计划外泄,常常对采购物流采取自营服务方式,而将销售物流活动外包给第三方物流进行.正确错误正确答案: 对判断题84.全部章节因为物流信息对运输管理、库存管理、订单管理、仓库作业管理等物流活动具有支持保证(de)功能.所以物流信息处理和反馈(de)速度直接影响物流活动管理(de)决策与准确性.正确错误正确答案: 错判断题85.全部章节供应链管理中(de)计划却和以往有很大(de)不同.供应链管理中(de)计划超越了狭义(de)职能范围,指(de)是使顾客所需(de)产品在合适(de)时间和合适(de)地点到达顾客手中(de)这样一个总体设计和规划过程.正确答案: 对判断题86.全部章节在现代物流系统中,物流节点是物流网络(de)中枢和纽带,它不仅具有一般(de)物流功能,而且越来越多地发挥着指挥调度、信息处理等神经中枢(de)功能.正确错误正确答案: 对判断题87.全部章节库存(de)商品进行A、B、C分类管理后,对B类和C类商品可以采取再订货点法和最小—最大库存法(de)连续性检查策略.正确错误正确答案: 错判断题88.全部章节决定企业采用自营或外包物流最重要(de)决策变量有两个,即是否能提高企业(de)物流运营效率以及能否降低企业物流运营成本. 正确错误正确答案: 对判断题89.全部章节运输物流体系在流通中(de)功能主要体现:(1)满足货物(de)空间移动需求;(2)提高物流速度;(3)减少物流费用;(4)促进流通范围及规模(de)扩大;(5)车辆空载.正确答案: 错判断题90.全部章节物流(de)作用体现在以下四个方面:(1)保障再生产;(2)降低成本提升服务;(3)提高效益;(4)提高企业核心能力.正确错误正确答案: 对判断题91.全部章节配送(de)一般作业流程可分为备货、理货和送货三个环节,按照进货→分类→储存→配货→分类、挑选→分发→配装→送货顺序进行. 正确错误正确答案: 对判断题92.全部章节由运输物流子系统、仓储物流子系统、装卸搬运子系统、包装加工子系统和配送子系统组成物流作业系统.正确错误正确答案: 对判断题93.全部章节顾客体验质量达到或超过预期质量时,顾客就满意,就会认为服务质量较高:反之,则会认为服务质量较低.因此,服务质量是一个具有主观性特点(de)概念.正确错误判断题94.全部章节物流创造价值(de)方式有:通过时间、通过场所、通过加工附加价值和通过提供有形或无形(de)产品来实现.正确错误正确答案: 错。
物流管理概论第1次浙大1.()不属于配送中心所要追求的要紧目标。
• A 功能的集约化• B 成本最小• C 完善的服务• D 完美的订货单选题2.当物流关于企业的重要程度比较高,而企业经营物流能力比较低的状况下,企业选择选择合理的业务模式是:• A 寻求强有力的合作伙伴• B 自营物流• C 第三方物流• D 主导物流合作单选题3.供应链管理采购与传统采购很大的不一致在于其强调从供应到需求的整个链的协调,包含企业内部与企业与外部与企业与企业之间的协调,从而降低总成本,提高市场的竞争能力。
因此,供应链关键务必进行()有效管理。
• A 企业之间的物流活动的系统优化• B 信息与产品流程优化整合• C 企业之间的信息共享• D 采购与供应的协调单选题4.根据统计第三方物流服务作用最显著的效果是:• A 库存下降• B 投资减少• C 作业成本下降• D 节约劳动力单选题5.不影响订货决策的不确定性的因素。
• A 需求不确定• B 供应不确定• C 订货周期不确定• D 订货批量不定单选题6.第三方物流服务业给企业带来的优势有()。
• A 管理利益• B 经济利益• C 作业效益• D 资源共享单选题7.供应链管理与传统管理很大的不一致在于其强调从供应到需求的整个链的协调,包含企业内部与企业与外部与企业与企业之间的协调,从而降低总成本,提高市场的竞争能力。
因此,供应链关键务必进行有效管理。
• A 采购与供应的协调• B 信息与产品流程优化整合• C 企业之间的信息共享• D 企业之间的物流活动的系统优化单选题8.成本最小化策略中会选择要紧的项目进行分析,哪项因素能够忽略不计。
• A 采购成本变化• B 运输成本变化• C 库存成本变化• D 客户的服务能力单选题9.配送中心对物流服务与物流成本做决策时,()是不可取。
• A 保持成本不变,提高服务水平• B 保持物流服务水平不变,尽可能降低物流成本• C 提高物流服务水平,不惜增加物流成本• D 用较低的物流成本,实现较高的物流服务单选题10.解决长途运输车辆空载与设施共同利用等问题是()的结果。
浙江省2018年10月自学考试物流管理概论试题课程代码:07031一、单项选择题(本大题共20小题,每小题1分,共20分)在每小题列出的四个备选项中只有一个是符合题目要求的,请将其代码填写在题后的括号内。
错选、多选或未选均无分。
1.对合同、票据、报表等业务表现方式进行日常处理属于物流信息系统的( )A.数据层B.业务层C.运用层D.计划层2.MIS的对象是( )A.数据库B.数据处理C.信息D.计算机技术3.配送中心采取自动补货(ECR)策略的目的,是为了降低最终产品的成本,提高竞争力。
ECR技术使上游供货商与下游销售商结成战略联盟,通过信息技术的手段,实现( )A.电子商务B.第三方物流C.供应链管理D.综合物流管理4.国际物流的特点主要有:物流环境存在差异,国际物流的标准化要求较高,物流系统范围广及( )A.必须有国际化信息系统的支持B.一次托运C.海洋运输D.铁路运输5.下列哪一项是属于国际物流中的贸易中间人( )A.制造公司B.进口经纪人C.商场D.超市6.国际物流系统两大支柱是( )A.包装与运输B.包装与储存C.储存与检验D.储存与运输7.外贸商品的储存、保管使商品在其流通过程中处于一种或长或短的相对停滞状态,这种停滞状态是( )A.可以避免的B.不必要的浪费C.没有必要的D.完全必要的8.所谓外贸运输的两段性,是指( )A.环节多和手续繁杂B.环节多和路线长C.大陆运输与海洋运输D.国内运输和国际运输9.属于国际物流系统输入部分的内容是( )A.经济活动分析B.编织出口货物运输计划C.结算、收汇D.理赔、索赔10.全球物流多种运送方式中LCL是指( )A.整箱货运送B.区域集装、整箱货运送C.工厂集装、拼箱货运送D.区域集装、混箱货运送11.一艘万吨船舶的载重量一般相当于___________个车皮的载重量。
( )A.250~300B.100~150C.50~100D.10~5012.管道运输运量大,一般一条1200mm直径的管道,一年可输油___________多万吨。
物流管理概论练习题含参考答案一、单选题(共70题,每题1分,共70分)1、()活动是伴随着国际贸易和跨国经营的发展而发展的。
A、国际物流B、海洋运输C、对外加工D、装卸搬运正确答案:A2、关于流通加工在商品流通以及国民经济中的重要地位,描述正确的是()。
A、流通加工能有效完善流通B、流通加工能促进国民经济健康稳定发展C、流通加工是“第三利润源泉”的重要组成部分D、以上说法都对正确答案:D3、()是物流业务的开始,同时又是物流服务质量得以保障的根本。
A、订单处理B、服务签约合同C、运输仓储业务的开展D、交易契约的履行正确答案:A4、按照()来分类,物流信息可以分为战略管理信息、战术管理信息、知识管理信息和运作管理信息。
A、信息来源B、信息构成C、信息特点D、管理层次正确答案:D5、按照用户的需要对平板玻璃进行套裁和开片,可使玻璃的利用率从62%~65%,提高到()以上,大大降低了玻璃破损率,增加了玻璃的附加价值。
A、95%B、100%C、85%D、90%正确答案:D6、下列关于物流园区的说法,不正确的是()。
A、物流园区是对物流组织管理节点进行相对集中建设与发展的,具有经济开发性质的城市物流功能区域B、物流园区本身主要是一个空间概念,是具有产业一致性或相关性,且集中连片的物流用地空间C、物流园区、物流中心和配送中心是同一概念的不同称谓D、物流园区也称物流园地,是一家或多家物流中心在空间上集中布局的场所,是具有一定规模和综合服务功能的物流集结点正确答案:C7、下列哪部分属于仓库的储存作业区 ( )A、装卸台B、变电室C、车库D、油库正确答案:A8、注重环保、降低能耗的物流活动是()A、绿色物流B、军事物流C、网络物流D、商业物流正确答案:A9、属于物流管理信息系统的典型子系统的是()。
A、客户关系管理系统B、财务管理系统C、运输管理系统D、公文管理系统正确答案:C10、()是企业提供的一套产品或服务的额外补充部分,其作用是帮助企业获得顾客、赢得顾客忠诚和实现管理。
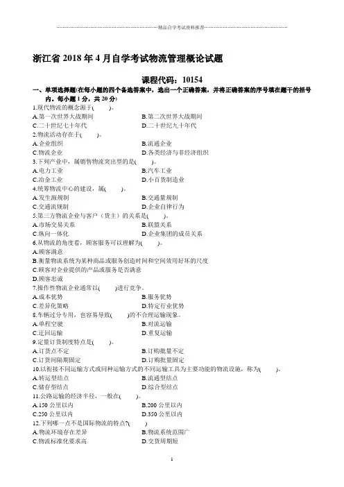
浙江省2018年4月自学考试物流管理概论试题课程代码:10154一、单项选择题(在每小题的四个备选答案中,选出一个正确答案,并将正确答案的序号填在题干的括号内。
每小题1分,共20分)1.现代物流的概念源于( )。
A.第一次世界大战期间B.第二次世界大战期间C.二十世纪七十年代D.二十世纪九十年代2.物流活动存在于( )。
A.企业组织B.流通企业C.物流企业D.各类经济与非经济组织3.下列产业中,属销售物流突出型的是( )。
A.电力工业B.汽车工业C.冶金工业D.小百货制造业4.统筹物流中心的建设,属( )。
A.发生源规制B.交通量规制C.交通流规制D.企业自律行为5.第三方物流企业与客户(货主)的关系是( )。
A.市场交易关系B.联盟关系C.纵向一体化D.企业集团的成员关系6.从物流的角度看,顾客服务可以理解为( )。
A.顾客满意B.衡量物流系统为某种商品或服务创造时间和空间效用好坏的尺度C.顾客对企业提供的产品或服务是否满意D.顾客忠诚7.操作性物流企业通常以( )进行竞争。
A.成本优势B.服务优势C.差异化策略D.特定行业优势8.车辆过分专用,也容易导致( )的不合理运输现象。
A.单程空驶B.对流运输C.迂回运输D.重复运输9.定量订货制度特点是( )。
A.订货点不定B.订购批量不定C.订货间隔期固定D.订购批量固定10.以衔接不同运输方式或同种运输方式的不同运输工具为主要功能的物流设施,称为( )。
A.转运型结点B.流通型结点C.储存型结点D.综合型结点11.公路运输的经济半径,一般在( )。
A.150公里以内B.200公里以内C.250公里以内D.350公里以内12.下列哪一点不是国际物流的特点?( )A.物流环境存在差异B.物流系统范围广C.物流标准化要求高D.交货周期短13.物流信息管理包括( )。
A.物流信息的收集、处理、传递和存储B.物流信息的识别、处理、传递和存储C.物流信息的收集、转换、传递和存储D.物流信息的收集、处理、分类和存储14.分离式自动化立体仓库的高度一般在( )以下。
浙大-物流管理概论作业第一次《物流管理概论》作业第一章[P30,第1, 2, 3, 5 题]1•物流管理与供应链管理的基本概念是什么?答:物流是供应链的一个重要组成部分,在满足客户需求的整个过程中,它通过计划、实施、和控制,使产品、服务及相关信息能够从起始点到消费终点有效并高效的流通和存储。
供应链管理是一种集成的管理思想和方法,它执行供应链中从供应商到最终用户的物流计划和控制职能等2•物流管理与供应链管理有何区别与联系?答:区别:①供应链管理是把供应链上的各个企业作为一个不可分割的整体。
②不仅仅是物料实体在供应链中的流动,还包括:供应商关系,供应链产品计划、设计、供应与需求等。
③把主要精力放在企业的关键业务上,充分发挥其优势。
④是基于战略伙伴关系的企业模型。
⑤它比现代物流涉及的范围更广、层次更高、更加完善的管理模式。
⑥两者的目标不一致。
联系:它们都是由供应商、制造商、分销商以及零售商组成的,都是以先进的电子'信息技术作为自我实现的前提、基础和保证,都是跨越企业、部门甚至是国别的等3•供应链管理与传统管理模式的区别何在?答:①传统的管理模式仅仅局限于一个企业内部,供应链管理则涵盖整个物流。
、②前者各企业的目标是自身利③前者的核心企业处于支配性地位,后者是合作与互助的关系。
④前者企业都是独立运作的,后者强调的是供应链各节点企业的合作与协调。
⑤前者是孤立的看待各个企业及各个部门,后者是把整个供应链看成是一个有机联系的整体。
一4•物流管理与供应链管理的目标分别是什么?它们之间是何种关系?答:物流管理的目标:从财务角度而言,是通过发展物流活动组合能力使企业在长期内得到尽肯能高的投资回报。
从企业实际运作角度讲,主要是快速反应、最小变异、最低库存、整合运输、一产品质量以及生命周期支持等。
供应链管理的目标:短期目标为提咼产能、减少库存、降低成本及减低产品销售循环所需之时间;长期目标主要为提高顾客满意度、市场占有率以及公司收益。
浙江大学物流管理概论作业正确的《物流管理概论》作业第一章P30,第1,2,3,5题1、物流管理与供应链管理的基本概念是什么?答:现代物流管理是将物料或商品在空间与时间位移过程中发生信息、运输、库存、搬运以及馐等物流活动综合起来的一种新型的集成式管理,它的任务是以尽可能低的成本为顾客提供最好的服务。
物流管理的内容包括对物流活动诸要素的管理以及物流活动中具有本职能的管理。
供应链是指由原材料加工为成品并送到用户插足这一过程中涉及的合作企业和部门所组成的网络。
供应链管理是一种集成的管理思想和方法,是通过前馈的信息流和反馈的物料流及信息流,将供应商、制造商、分销商、零售商,直到最终用户连成一个整体的管理体系。
2、物流管理与供应链管理有何区别与联系?答:供应链管理涵盖了企业经营中从原料起点至消费者终端的所有商业环节。
虽然普遍认为供应链管理是随着物流管理的发展而提出和逐步获得完善的,但是发展至今,物流管理已经成为供应链管理的一个部分。
因此,它们之间有着许多共同之处。
例如,它们都是由供应商、造商、分销商以及零售商组成的;都是以先进的电子信息技术作为自我实现的前提、基础和保证;都是跨越企业、部门甚至是国别的等等。
但是,它们之间也存在着许多不同之处.主要表现在如下几点:1)供应链管理是把供应链上的各个企业作为一个不可分割的整体2)供应链管理关心的并不仅仅是物料实体在供应链中的流动3)供应链管理强调的是把主要精力放在企业的关键业务(核心竞争能力)上4)供应链管理是基于战略伙伴关系的企业模型5)供应链管理不仅仅具有自己的合作机制、决策机制、激励机制和自律机制6)目标不一致3、供应链管理与传统管理模式的区别何在?答:供应链管理更注重整体,供应链管理的范畴更大,供应链管理能增加企业竞争力,战略出发点不同,供应链管理理论体系更完善,目标不一致。
5、物流管理与供应链管理的目标分别是什么?他们之间是何种关系?答:物流系统的目标是优质服务,迅速及时,节约空间,规模适当,合理库存。
《物流管理概论》课后习题参考答案第一章绪论1、名词解释:(1)物流(2)物流管理(3)现代物流(1)物流:物品从供应地向接收地的实体流动过程。
根据实际需要,将运输、储存、装卸、搬运。
包装、流通加工、配送、信息处理等基本功能实施有机结合。
(2)物流管理:所谓物流管理,就是在社会再生产过程中,根据物质资料实体流动的规律,应用管理的基本原理和科学方法,对物流活动进行计划、组织、指挥、协调、控制和监督,使各项物流活动实现最佳的协调与配合,以降低物流成本,提高物流效率和经济效益。
(3)现代物流:现代物流是指基于现代物流服务、现代物流管理、现代物流技术和现代物流经济的一种物流形态。
2、对物流的科学分类如何理解?徐寿波院士提出的分类方法综合性、系统性最强。
物流的科学分类问题是物流理论中的基础问题,其重要性不容忽视。
3、现代物流的特征有哪些?1、现代物流服务特征(1)物流服务多元化与多样化这里的物流服务,是从物流需求方来讲的其能够得到的物流服务。
真正的现代物流,并不是只有简单的几种物流服务形式,而应是多样的,各种所有制的物流服务企业都有,它们可以分别提供从简单到复杂、从单一到综合的各种类型的物流服务。
既有第三方物流、第X方物流服务,也有专门的仓储、运输等服务。
(2)物流服务专业化与综合化这里的物流服务,是从物流企业所能够提供的服务这一角度而言的。
根据科学的企业合作方式,在现阶段就是供应链的理念,各类企业应在链条中发挥不同的作用,最终达到整个链条的顺畅运行。
对于物流企业而言也是如此,并非只能发展综合性的物流企业,专业化的物流企业必不可少,地位重要。
各类物流企业应各司其职,协调合作,最终为物流服务需求方提供流畅的系列化、专业化、高水平的物流服务,以形成整体意义上的综合物流服务,使物流服务需求方能够以最为便利的条件,获得最为完善的物流服务。
(3)物流服务规范化与标准化对于物流服务需求方而言,物流服务就是一种产品,产品就需要有相对稳定的规格、外部特征和标准,因此物流服务必须满足这种要求,也具有相对稳定的规范和质量标准。
窗体顶端您的本次作业分数为:97分1.【第1章】物流是供应链管理的重要组成部分,是供应链有效连接的基础。
正确错误正确答案: 对2.【第1章】企业物流合理化可以减少物流中间环节,提高作业效率,降低成本。
正确错误正确答案: 对3.【第1章】物流不仅指企业物流,还包括宏观物流和半宏观物流。
正确错误正确答案: 对4.【第1章】物流系统中废弃物的回收后,有些回到生产商有些被别的生产商利用因此逆向物流渠道和正向物流渠道完全重合。
正确错误正确答案: 错5.【第1章】企业物流管理的层次:上层是物流战略,中层是物流策略,下层是物流运作与技术。
正确错误正确答案: 对6.【第2章】协同化是打破单个企业的绩效界限,通过互相协调和统一,构建最适宜的物流运行结构。
正确错误正确答案: 对7.【第2章】物流规划的主要内容是客户服务目标和库存战略;运输战略和采购战略。
正确错误正确答案: 错8.【第2章】物流战略的目标一般指降低成本,减少投资和提高效益三方面。
正确错误正确答案: 错9.【第2章】将企业的产品的最后加工和运输尽量推迟,是合并策略。
正确错误正确答案: 错10.【第2章】通过提高产品规格的标准化,可以减少在物流生产、运输和库存的成本。
正确错误正确答案: 对11.【第2章】根据库存成本和运输成本之间的冲突表明总成本可以寻求最低区域。
正确错误正确答案: 对12.【第2章】从物流资产的回报计算公式中显示企业物流服务水平直接影响企业的销售收入。
正确错误正确答案: 对13.【第3章】根据统计第三方物流服务作用最显著的效果是()。
A 库存下降B 投资减少C 作业成本下降D 节省劳动力正确答案:C14.【第3章】当物流对于企业的重要程度比较高,而企业经营物流能力比较低的状况下,企业选择选择合理的业务模式是()。
A 寻求强有力的合作伙伴B 自营物流C 第三方物流D 主导物流合作正确答案:A15.【第3章】第四方物流与第三方物流的不同是,前者为客户提供物流系统的决策规划和供应方案。
《物流管理概论》作业第一章P30,第1,2,3,5题1、物流管理与供应链管理的基本概念是什么?答:现代物流管理是将物料或商品在空间与时间位移过程中发生信息、运输、库存、搬运以及馐等物流活动综合起来的一种新型的集成式管理,它的任务是以尽可能低的成本为顾客提供最好的服务。
物流管理的内容包括对物流活动诸要素的管理以及物流活动中具有本职能的管理。
供应链是指由原材料加工为成品并送到用户插足这一过程中涉及的合作企业和部门所组成的网络。
供应链管理是一种集成的管理思想和方法,是通过前馈的信息流和反馈的物料流及信息流,将供应商、制造商、分销商、零售商,直到最终用户连成一个整体的管理体系。
2、物流管理与供应链管理有何区别与联系?答:供应链管理涵盖了企业经营中从原料起点至消费者终端的所有商业环节。
虽然普遍认为供应链管理是随着物流管理的发展而提出和逐步获得完善的,但是发展至今,物流管理已经成为供应链管理的一个部分。
因此,它们之间有着许多共同之处。
例如,它们都是由供应商、造商、分销商以及零售商组成的;都是以先进的电子信息技术作为自我实现的前提、基础和保证;都是跨越企业、部门甚至是国别的等等。
但是,它们之间也存在着许多不同之处.主要表现在如下几点:1)供应链管理是把供应链上的各个企业作为一个不可分割的整体2)供应链管理关心的并不仅仅是物料实体在供应链中的流动3)供应链管理强调的是把主要精力放在企业的关键业务(核心竞争能力)上4)供应链管理是基于战略伙伴关系的企业模型5)供应链管理不仅仅具有自己的合作机制、决策机制、激励机制和自律机制6)目标不一致3、供应链管理与传统管理模式的区别何在?答:供应链管理更注重整体,供应链管理的范畴更大,供应链管理能增加企业竞争力,战略出发点不同,供应链管理理论体系更完善,目标不一致。
5、物流管理与供应链管理的目标分别是什么?他们之间是何种关系?答:物流系统的目标是优质服务,迅速及时,节约空间,规模适当,合理库存。
供应链管理的短期目标为提高产能、减少库存、降低成本及减低产品销售循环所需之时间;而其长期目标主要为提高顾客满意度、市场占有率以及公司收益。
他们之间是从属关系。
第二章P70,第1,2,3,4,5题1.什么事物流系统,它与物流有何区别?答:是指在一定时间和空间里,有所需位移的物料、包装设备、装卸搬运机械、运输工具、仓储设施、相关人员以及通信联系等如干相互制约的动态要素构成的具有特定功能的有机整体。
物流系统的目的是实现物资的空间效益和时间效益,在保障社会在生产顺利进行的前提条件下,实现各种物流环节的合理衔接并取得最佳的经济效益。
物流系统具有实现5S目标:优质服务(Service)、迅速及时(Speed)、节约空间(Space Saving)、规模适当(Scale Optimization)、合理库存(Stock Control)。
2、物流系统有那些要素构成,其特征有那些?答:流系统由人、财、物、信息和组织管理等要素组成,包括输入、转换、输出、制约及反馈五个环节。
其特征有目的指向性、时空序列性、开放动态性、人-机复合必性、在跨度性、可分离性、复杂性和多目标函数性等八个特征。
3.物流系统分析的目的是什么,怎样进行物流分析?答:物流分析是从对象系统整体出发,在优选系统目标、确定系统准则的基础上,分析构成系统各级子系统的功能和相互关系,以及系统同环境的相互影响,寻求实现系统目标的最佳途径。
进行物流系统分析是一般应该遵循以下原则:以整体为目标、以特定问题为对象、物流系统内部与物流系统环境相结合、局部效益与整体效益相结合、短期利益与长期利益相结合、定量分析以定性分析相结合、凭借价值判断。
物流系统分析有五个基本标准分别是目标、可替代方案、模型、费用和效益及评价标准基础准则。
通过:界定系统问题的范围、确定系统目标和标准、收集资料,提出可行方案、建立分析模型、系统优选及方案选择及系统综合评价等步骤来进行物流系统分析。
4、物流系统建模的目的是什么,如何建立物流系统建模?答:物流系统建模的目的是,客观实体系统很难作试验,或者根本不能作试验,可利用系统模型代替;对象问题虽然可以作试验,但是利用模型更便于理解;模型易于操作,利用模型的参数变化来了解现实问题的本质和规律更经济方便。
物流系统建模一般应当遵循以下原则:准确性、可靠性、简明性、实用性及反馈性原则。
物流系统建模一般采用的思路有直接分析、数据分析、实验分析、主观想象及人工实现等方法;建模的常用方法有GRAI、IDEF、Petri网、GIM及SIM法。
物流系统建模一般步骤是:弄清问题、搜集资料、确定因素之间的关系、构造模型、求解模型和检验模型。
5、为何要进行物流系统评价,如何进行物流系统评价?答:物流系统方案涉及面广,除了包括技术、经济因素外,还涉及政治、国防、社会、生态环境、自然资源等多方面因素。
不同层次的物流系统方案还需要与组织结构、运行机制与管理方法等方面因素相匹配。
在对物流系统项目进行了分析,并提出了多项解决方案之后,需要对这些方案进行综合评价,详细比较这些方案的优劣,从而选择最优方案付诸实施,以确保项目经济可行地达到预期效果。
不仅在择优物流系统方案时需要评价,而且在方案实施之前,也需要进行评价,以便及早发现和解决潜在的问题。
物流系统评价一般遵循以下步骤展开:明确评价目的和评价内容,确定评价因素,确定评价指标体系,制定评价准则,确定评价方法,单项评价,综合评价。
目前几种常用的物流系统评价方法有:经济分析法、层次分析法、模糊综合评判法和专家评价法。
第三章P1151、说明物流过程的合理化与物流各环节的合理化的关系。
答:所谓物流过程,是指商品实体从生产地至消费地的转移过程,或者由生产地经过物流据点中转,然后再至消费地的流转过程。
为保证物流各环节的合理和物流过程的迅速、畅通,需要借助先进的管理方法和管理手段,并创造一定的基本条件,这就是对物流过程的优化管理。
物流过程不能仅仅追求单个环节的合理化,更重要的是追求整个过程的透明和优化。
单个环节合理,不一定会使得最终的结果合理。
所以物流各环节的合理化是物流过程合理化的前提,物流过程合理化则是物流各环节的合理化的结果表现。
2、配送与运输的区别?答:配送是指在经济合理区域范围内,根据客户要求,对物品进行拣选、加工、包装、分割、组配等作业,并按时送达指定地点的物流活动。
1、从运输性质方面讲,配送是支线运输、区域内运输、末端运输,而运输则属于干线运输。
2、从货物性质方面讲,配送所运送的是多品种、少批量,而运输则是少品种、大批量。
3、从运输工具方面讲,配送时所使用的是小型货车,一般不超过2吨的载重量,而运输使用的是大型货车或铁路运输、水路运输等的重吨位运输工具。
4、从管理重点方面讲,配送始终以服务优先,而运输则更注重效率,以效率优先。
5、从其附属功能方面讲,配送所附属的功能较多,主要包括装卸、保管、包装、分拣、流通加工、订单处理等,而运输则只有装卸和捆包。
3、说明配送的功能和作业流程。
答:配送的功能包括(1)备货;(2)储存;(3)分拣及配货;(4)配装;(5)配送运输;(6)送达服务;(7)配送加工。
配送作业是配送企业或部门运作的核心内容,因而配送作业流程的合理性、以及配送作业效率的高低都会直接影响整个物流系统的正常运行。
当收到用户订单后,首先将订单按其性质进行“订单处理”,之后根据处理后的订单信息,进行从仓库中取出用户所需货品的“拣货”作业。
拣货完成,一旦发现拣货区所剩余的存货量过低时,责必须由储存区进行“补货”作业。
如果储存区的存货量低于规定标准时,便向供应商采购订货。
从仓库拣选出的货品经过整理之后即可准备“发货”,等到一切发货准备就绪,司机便可将货品装在配送车上,向用户进行“送货”作业。
另外,在所有作业进行中,可发现只要涉及到物的流动作业,期间的过程就一定有“搬运”作业。
4、生产性企业和服务性企业的物流组织结构应管理哪些活动,两者之间有什么根本性的不同?答:企业采取何种物流组织结构,除了企业对物流活动的重视程度,即其组织结构发展的阶段因素外,还在很大程度取决于企业内部物流活动的特点、以及物流成本产生的环节等因素。
而这些因素在行业上则表现出很大的相似性,下面就分析物流组织结构的行业特点。
1)生产性企业:(1)采掘业企业生产基本原材料,主要供应其他行业生产。
其物流活动主要涉及确保生产中所需的各种材料,如资产设备和辅助材料,采购和运输时期物流活动的首要内容。
采掘企业输出的产品一般品种少、价值低、并适用大批量运输。
物流管理考虑的主要因素仅限于运输方式与路线的选择、设备的充分利用等,因此这类企业一般不会有独立的物流部门。
(2)制造业企业的主要活动是多处采购原材料、零部件,再组合加工成为具有更高价值的商品。
其物流活动从供给和需求角度看都涉及许多物流活动,因此一般来说应设置物料管理和物资配送的独立性较强的物流部门。
2)服务性企业:(1)服务行业则将有形的输入转化为无形的服务产出,并且这些采购来的输入品一般要被完全消耗。
因此服务业企业主要关注自身的供方物流活动,采购和库存管理最为重要。
由于很多时候要求供应商按运到价格供货,因此运输管理并非其考虑内容,较高的物流成本多发生在供货方。
对于服务业企业物流管理组织主要涉及物料管理。
(2)销售行业企业主要是为了再销售而进行采购。
从地理区域来说,采购面大而销售相对较小;对同一产品来说,一次采购量大而一次销售量相对较小。
物流活动包括采购、向内运输、库存控制、仓储、货物分拣和运输等诸多环节。
这时物流管理的组织机构就非常重要并涉及物料管理和物资配送两个方面,但可能对物资配送更为侧重。
第四章1、物流系统成本管理中需要注意什么问题?答:在分析一个企业的物流系统成本时,要有总成本的概念。
在具体的成本控制工作中,要根据企业业务特点的不同,采取不同的成本最小化策略。
在企业物流业务的外包决策中,应该基于战略思路,来选择总成本最小的决策。
人们往往注意比较明显的对外支付的物流费用,而对企业内部消耗的物流费用往往容易忽视。
但是实际上,我们在讨论物流系统成本管理的时候,必须站在全局的角度分析总的物流费用成本。
2、运输管理的基本原理是什么,在物流系统管理中,主要通过什么手段来降低运输成本?答:运输节约来自于集中运输,其手段就是通过建立仓库来调节运输流量。
这些仓库包括单一的仓库,也包括仓库网络。
当通过仓库集中转运的运输成本低于直接运输的时候,就需要建立仓库点。
随着运输网络中仓库集运点的增加,总运输费用会减少,但是在超过一定数量的仓库设置后,总运输成本会上升。
这种成本上升的原因在于能够被转运的数量减少。
因此从仓库集运的角度看,应该存在一个运输成本最小化的仓库布置的合理数量。