石材幕墙四性检测方案
- 格式:docx
- 大小:103.21 KB
- 文档页数:11
v1.0可编辑可修改上实泉州•海上海项目C-8-2项目幕墙工程住宅区幕墙工程石材幕墙四性检测方案中建海峡建设发展有限公司GSCEC 51ra ii C □ ns fruition and Dawfl lopms n t C D Ltd日期:、总则本方案的主要内容是用于上实泉州海上海项目C-8-2地块住宅区2标段石材幕墙四性(气密性、水密性、抗风压性能、平面内变形性能)检测,以确保其满足安全性及使用功能方面的要求。
2、试验概述气密性能检测、水密性能检测、抗风压性能检测、平面内变形性能检测3、工程资料工程名称:上实泉州海上海项目C-8-2地块1-3、5-10号楼及地下室项目工程地址:泉州市丰泽区东海大街泉南路与港湾街交汇处委托方:泉州上实投资发展有限公司设计单位:中建海峡建设发展有限公司幕墙施工单位:中建海峡建设发展有限公司检测单位:福建省建筑科学研究院5、试验样品样品尺寸:2400mm宽)x6300mm高)(含20片石材)的石材幕墙试件。
取样原则:选取本工程中最不利受力结构(墙角区,跨度为1200m处),包括纵向2个层高,横向2个跨度。
抗风压性能:6级();水密性能:4级(1854Pa ;气密性能:3级平面内变形性能:2级。
样品材料详细描述:6、试验描述气密性能检测(检测依据为:《建筑幕墙气密、水密、抗风压性能检测方法》(GB/T 15227-2007 )第条)6.1.1检测项目幕墙试件的气密性能,检测 100Pa压力差整体幕墙试件单位面积空气渗透量。
6.1.2检测装置检测装置由压力箱、供压系统、电脑测控系统及试件安装系统组成。
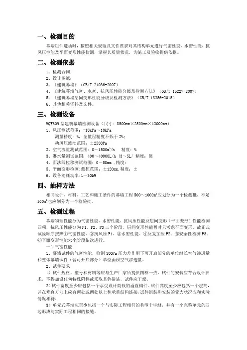
6.1.3检测方法6.1.3.1检测前准备试件安装完毕后应进行检查,符合设计要求后才可进行检测。
预备加压 检测加压——_-—注:图中符号▼表示将试件的可开启部分开关5次图1检测加压顺序示意图6.132预备加压在正负压检测前分别施加三个压力脉冲。
压力差绝对值为 500Pa ,持续时间为3s ,加压速度宜为100Pa/s 。
幕墙四性检测方案(总7页)--本页仅作为文档封面,使用时请直接删除即可----内页可以根据需求调整合适字体及大小--一、检测目的幕墙组件进场时,按照相关规范及文件要求对其结构单元进行气密性能、水密性能、抗风压性能及平面变形性能检测,掌握其质量状况,为施工及验收提供依据。
二、检测依据1、检测合同;2、设计图纸;3、《建筑幕墙》(GB/T 21086-2007)4、《建筑幕墙气密、水密、抗风压性能分级及检测方法》(GB/T 15227-2007)5、《建筑幕墙层间变形性能分级及检测方法》(GB/T 18256-2015)6、其他相关资料及文件。
三、检测设备MQW609型建筑幕墙检测设备(尺寸:8500mm×2500mm×12000mm)1、风压测试范围:-10kPa~10kPa测量精度:%,全量程精度不低于2%;动风压波动范围:±2500Pa2、空气流量测试范围:0~1500m3/h 精度:%3、淋水量测试范围:400~40000L/h (3~5L/ 精度:级4、面法线位移测试范围:0~50mm ,精度:5、平面变形检测:测控范围:±120mm,精度:±6、设备消耗功率:1~30kW四、抽样方法相同设计、材料、工艺和施工条件的幕墙工程500~1000m2应划分为一个检测批,不足500m2也应划分为一个检验批。
五、检测过程幕墙物理性能分为气密性能、水密性能、抗风压性能及层间变形(平面变形)性能检测四项,抗风压性能分为P1、P2、P3三个阶段,层间变形性能暂时只考虑平面变形,故正式试验顺序按照①气密性能、②抗风压P1、③水密性能、④反复加压P2、⑤安全性检测P3、⑥平面变形性能六个阶段依次进行。
一)气密性能1、幕墙试件的气密性能,检测100Pa压力差作用下可开启部分的单位缝长空气渗透量和整体幕墙试件(含可开启部分)单位面积空气渗透量。
2、试件要求1)试件规格、型号和材料等应与生产厂家所提供图样一致,试件的安装应符合设计要求,不得加设任何特殊附件或采取其他措施,试件应干燥。
幕墙方案四性检测引言幕墙是建筑物外表面的一种玻璃或金属装饰结构,具有隔热、隔音和防水等功能。
幕墙方案在建筑设计和施工过程中,需要进行四性检测,以确保其安全性、可靠性和持久性。
本文将介绍幕墙方案四性检测的目的、方法以及常见的检测项目。
目的幕墙方案四性检测的目的是为了评估幕墙的性能,包括耐风压性能、抗渗漏性能、隔热性能和隔音性能。
通过检测,可以确保幕墙在正常使用条件下能够满足相应的设计要求和标准,提高幕墙的质量和可靠性。
方法幕墙方案四性检测一般包括实验室测试和现场测试两种方法。
实验室测试实验室测试主要是在控制条件下进行的,可以更加精确地评估幕墙的性能。
常见的实验室测试项目包括:1.耐风压性能测试:通过模拟不同风速和压力条件下的风载荷,评估幕墙的耐风压性能。
2.抗渗漏性能测试:将水施加到幕墙表面,评估其在不同水压力下的抗渗漏性能。
3.隔热性能测试:通过测量幕墙的热传导系数和传热阻力,评估其隔热性能。
4.隔音性能测试:通过测量幕墙在不同音频条件下的声传递损失,评估其隔音性能。
实验室测试通常较为耗时和费用较高,但能够提供较为准确的检测结果。
现场测试现场测试主要是在实际使用环境下进行的,评估幕墙在实际使用条件下的性能。
常见的现场测试项目包括:1.耐风压性能测试:通过在不同楼层设置测点,测量幕墙受风压力的变化,评估其耐风压性能。
2.抗渗漏性能测试:在幕墙施工完成后,用水对幕墙进行喷淋或水压试验,评估其抗渗漏性能。
3.隔热性能测试:通过测量幕墙内外温度,评估其隔热性能。
4.隔音性能测试:在幕墙两侧设置声音源,测量声音传递损失,评估其隔音性能。
现场测试相对简便,能够较好地模拟实际使用环境,但检测结果可能受到外部环境因素的影响。
检测项目幕墙方案四性检测主要包括以下几个方面的项目:1.耐风压性能:评估幕墙在不同风速和风压力下的耐风性能,确保其不会受到倒塌或破坏。
2.抗渗漏性能:评估幕墙在不同水压力下的抗渗漏性能,确保其在强降雨等情况下不会发生渗漏。
幕墙四性试验方案(Test Project)深圳市科成建筑幕墙门窗测试有限公司二0一二年七月十六日目录1、总则---------------------------------------22、试验概述-----------------------------------23、深圳市科成建筑幕墙门窗测试有限公司简介-----24、工程资料-----------------------------------25、试验样品-----------------------------------2~36、试验描述-----------------------------------3~131、总则本方案的主要内容是XXX工程幕墙四性(气密性、水密性、抗风压性能、平面内变形性能)检测的试验方法及试验过程,本试验将根据如下的细则,在测试箱内模拟条件对实际样品进行检测,以确保其满足安全性及使用功能方面的要求。
2、试验概述气密性能检测、水密性能检测、抗风压性能检测、平面内变形性能检测3、深圳市科成建筑幕墙门窗测试有限公司简介(见科成公司简介画册)4、工程资料工程名称:工程地址:委托方:设计单位:幕墙施工单位:试验基地:5、试验样品样品应与实际工程中的截面大小,建筑师认可的材料相一致,原则上不同结构或不同材料的幕墙至少分别送样一幅进行检测,每幅样品的高度至少有一个层高,宽度不少于二个分格;检测样品由委托方进行取样和送检,样品的施工及安装方法也与实际施工现场的安装相一致;送样检测要有工程监理进行见证。
样品尺寸:4090mm(宽)×3925mm (高)(含8片固定玻璃,1个开启扇)的玻璃幕墙试件。
面板:东莞市龙辉建筑玻璃有限公司产双钢化中空LOW-E深蓝灰色玻璃:厚(8+12A+8)mm。
结构材料:铝型材:佛山市三水凤铝铝业有限公司产G200A-01立柱,壁厚:4.0mm;横梁壁厚:4.0mm;窗扇料壁厚:4.0mm。
一、检测目得幕墙组件进场吋,按照相关规范及文件要求对其结构单元进行%密性能、水密性能、抗 风压性能及平面变形性能检测,掌握其质量状况,为施工及验收提供依据。
二、检测依据K 检测合同;设计图纸;《建筑幕墙》(GB/T 21086-2007)《建筑幕墙气密.水密.抗风压性能分级及检测方法》(GB/T 15227-2007)《建筑幕墙层间变形性能分级及检测方法》(GB/T 18256-2015)其她相关资料及文件. 三、检测设备MQW609型建筑幕墙检测设备(尺寸:8500mmX2500mmX12000mn )K 风压測试范lS ;TOkPa 〜WkPa测量精度:0、5汕全量程精度不低于2%;动风压波动范®:±2500Pa空%流童测试范囤:0〜1500m'/h 精度:仁5%淋水量测试范lS:400~40000L/h (3〜5L/m 「min )精度:2、5级 面法线位移測试范50mm ,精度:0、01mm平面变形检测;測控范lS:±120rTin,精度:±0、Olmm设备消耗功率;1〜30kW四、抽样方法相同设计.材料、工艺与施工条件得幕墙工程500~1000m'应划分为一个检测批■不足 500m 也应划分为一个检验批。
五、检测过程幕墙物理性能分为气密性能.水密性能、抗凤压性能及层间变形(平面变形)性能检測四 项,抗风压性能分为PI 、P2、P3三个阶段,层间变形性能暫时只考虑平面变形,故正式试验顺 序按照①气密性能、②抗风压P1、③水密性能、④反复加压P2、⑤安全性检测P3、⑥平面 变形性能六个阶段依次进行。
一)气密性能仁幕墙试件得气密性能,检测lOOPa 压力差作用下可开启部分得单位缝长空气渗透量与 整体幕墙试件(含可开启部分)单位面积空气渗透量。
2、试件要求1)试件规格、型号与材料等应与生产厂家所提供图样一致,试件得安装应符合设计要求, 不得加设任何特殊附件或采取其她措施,试件应千燥。
一、检测目得幕墙组件进场时,按照相关规范及丈件要求对其结构单元进行气密性能、水密性能、抗风压性能及平面变形性能检测,掌握其质量状况,为施工及验收提供依据。
二、检測依据1、检测合同;2、设计图纸;3、《建筑幕墻》(GB/T 21086-2007)4、《建筑幕墙气密、水密.抗风压性能分级及检测方法》(GB/T 15227-2007)5、《建筑幕墙层间变形性能分级及检测方法》(GB/T 18256-2015)6、其她相关资料及文件。
三、检测设备MQW609型建筑幕矯检测设备(尺寸:8500mm X 2500mm X 12000mm)1>风压测试范ffl:-10kPa〜10kPa测量精度:0、5汕全量程精厦不低于2%;动风压波动范围:±2500Pa2、空气流量测试范国:0〜1500m3/h 精<:1> 5%3、淋水量测试范围:400〜40000L/h (3〜5L/m\ min)精度:2、5级4、面法线位移测试范囤:0〜50mm,精度:0、01mm5、平面变形检测:测控范® :±120mm,精度:±0. 01mm6、设备消耗功率:1〜30kW四、抽样方法相同设计、材料、工艺与施工条件得幕墙工程500〜lOOOn?应划分为一个检测批,不足500m2也应划分为一个检验批。
五、检测过程慕墙物理性能分为气密性能、水密性能、抗风压性能及层间变形(平面变形)性能检测四项,抗风压性能分为P1、P2、P3三个阶段,层间变形性能暂时只考虑平面变形,故正式试验顺序按照①气密性能、②抗风压P1、③水密性能、④反复加压P2、⑤安全性检测P3、⑥平面变形性能六个阶段依次进行。
一)气密性能1、幕矯试件得气密性能,检测100Pa压力差作用下可开启部分得单位缝长空气渗透量与整体幕墙试件(含可开启部分)单位面积空气渗透量。
2、试件要求1)试件规格、型号与材料等应与生产厂家所提供图样一致,试件得安装应符合设计要求,不得加设任何特殊附件或采取其她措施,试件应千燥。
一、检测目的幕墙组件进场时,按照相关规范及文件要求对其结构单元进行气密性能、水密性能、抗风压性能及平面变形性能检测,掌握其质量状况,为施工及验收提供依据。
二、检测依据1、检测合同;2、设计图纸;3、《建筑幕墙》(GB/T 21086-2007)4、《建筑幕墙气密、水密、抗风压性能分级及检测方法》(GB/T 15227-2007)5、《建筑幕墙层间变形性能分级及检测方法》(GB/T 18256-2015)6、其他相关资料及文件。
三、检测设备MQW609型建筑幕墙检测设备(尺寸:8500mm×2500mm×12000mm)1、风压测试范围:-10kPa~10kPa测量精度:%,全量程精度不低于2%;动风压波动范围:±2500Pa2、空气流量测试范围:0~1500m3/h 精度:%3、淋水量测试范围:400~40000L/h (3~5L/ 精度:级4、面法线位移测试范围:0~50mm ,精度:5、平面变形检测:测控范围:±120mm,精度:±6、设备消耗功率:1~30kW四、抽样方法相同设计、材料、工艺和施工条件的幕墙工程500~1000m2应划分为一个检测批,不足500m2也应划分为一个检验批。
五、检测过程幕墙物理性能分为气密性能、水密性能、抗风压性能及层间变形(平面变形)性能检测四项,抗风压性能分为P1、P2、P3三个阶段,层间变形性能暂时只考虑平面变形,故正式试验顺序按照①气密性能、②抗风压P1、③水密性能、④反复加压P2、⑤安全性检测P3、⑥平面变形性能六个阶段依次进行。
一)气密性能1、幕墙试件的气密性能,检测100Pa压力差作用下可开启部分的单位缝长空气渗透量和整体幕墙试件(含可开启部分)单位面积空气渗透量。
2、试件要求1)试件规格、型号和材料等应与生产厂家所提供图样一致,试件的安装应符合设计要求,不得加设任何特殊附件或采取其他措施,试件应干燥。
上实泉州·海上海项目C-8-2项目幕墙工程住宅区幕墙工程石材幕墙四性检测方案日期:2016.9.301、总则本方案的主要内容是用于上实泉州海上海项目C-8-2地块住宅区2标段石材幕墙四性(气密性、水密性、抗风压性能、平面内变形性能)检测,以确保其满足安全性及使用功能方面的要求。
2、试验概述气密性能检测、水密性能检测、抗风压性能检测、平面内变形性能检测3、工程资料工程名称:上实泉州海上海项目C-8-2地块1-3、5-10号楼及地下室项目工程地址:泉州市丰泽区东海大街泉南路与港湾街交汇处委托方:泉州上实投资发展有限公司设计单位:中建海峡建设发展有限公司幕墙施工单位:中建海峡建设发展有限公司检测单位:福建省建筑科学研究院5、试验样品样品尺寸:2400mm(宽)×6300mm (高)(含20片石材)的石材幕墙试件。
取样原则:选取本工程中最不利受力结构(墙角区,跨度为1200mm处),包括纵向2个层高,横向2个跨度。
抗风压性能:6级(3.636kPa);水密性能: 4级(1854Pa);气密性能: 3级平面内变形性能:2级。
6.1.1检测项目幕墙试件的气密性能,检测100Pa压力差整体幕墙试件单位面积空气渗透量。
6.1.2检测装置检测装置由压力箱、供压系统、电脑测控系统及试件安装系统组成。
6.1.3 检测方法6.1.3.1检测前准备试件安装完毕后应进行检查,符合设计要求后才可进行检测。
检测压差顺序见图1。
500 ▼时间预备加压检测加压预备加压检测加压注:图中符号▼表示将试件的可开启部分开关5次图1 检测加压顺序示意图6.1.3.2预备加压在正负压检测前分别施加三个压力脉冲。
压力差绝对值为500Pa,持续时间为3s,加压速度宜为100Pa/s。
然后待压力回零后开始进行检测。
6.1.3.3渗透量的检测6.1.3.3.1 附加渗透量fq的测定充分密封试件上的镶嵌缝隙,然后按照图1逐级加压,每级压力作用时间应大于10s,先逐级加正压,后逐级加负压。
幕墙四性实验三性试验、四性试验只能针对初期的安全性、舒适性作一检测,虽然在试验的设定上有取较严苛的安全系数,但仍无法保证现场大范围施工时可能产生的误差.究竟在什么情况下幕墙应做三性试验幕墙的风压变形性能,雨水渗漏性能,空气渗透性能通称为幕墙的三性,该三项性能检测简称三性试验。
一个幕墙工程,究竟在什么情况下可不做三性试验,什么情况下必须做三性试验?目前包括业主、监理、设计、施工乃至政府质量监督部门都莫衷一是,各执已见。
按照《建筑幕墙》JG 3035-1996中规定,有下列情况之一时需要做三性试验:a 型式检验;b 非定型幕墙出厂检验;c 用户或设计要求时。
《玻璃幕墙工程技术规范》JGJ 102-2003 中规定:玻璃幕墙性能检测项目,应包括抗风压性能,气密性能和水密性能……看起来已经说得很明白,但实际上标准和规范中依然存在较大漏洞:首先,是否所有的幕墙都要做三性试验?几十平米、几百平米的幕墙要不要做?超低层的幕墙要不要做?其次,现在一般一个较大型幕墙工程都有不同结构及材料组合形式,既有明框式也有隐框式,既有点玻结构也有吊挂结构,甚至还有双层及单元式等多种组合结构,用材上既有玻璃也有石材还有铝板等等,象这种情况有必要一一都做吗?另外,由于规范中规定的不是黑体字(强制性条文),在执行起来也就产生了一些偏差,工程开始时,包括业主、设计、施工方没有计划要做三性试验,但到了竣工验收时,质量监督部门却要施工企业提交三性试验报告,这样矛盾也就跟着来了。
大家清楚,做一个三性试验,是要耗时间和精力、耗资源和成本的,从设计、备料、加工、安装到出报告,时间少则1个多月,多则2、3个月,资金少则3、5万元,多则6、7万元甚至更多,算一下,结构稍微复杂的工程如果全都做试验,仅三性试验费要多少?同时试验所产生的效果又如何?严格意义上讲,幕墙的三性试验应在工程前期进行,当试验中发现设计、选材或安装工艺等问题时便于及时改进。
但让人尴尬是,在赶工期追进度的现实情况下,几乎所有的三性试验都是在工程开工中进行或者说工程完工后才进行,这样即便在试验中发现了问题,谁还会将挂上了墙的幕墙拆下来?当然也就只能是不了了之,个别检测机构在利益的趋动下开一个合格报告也不足为怪。
桐城市天紫大酒店一期(A楼)幕墙工程幕墙四性试验方案编制人:_________________审核人:_________________审批人:_________________浙江圣大建设集团有限公司二0—二年七月十六日目录1、总则-------------------------------------- 22、试验概述---------------------------------- 23、工程资料---------------------------------- 24、试验样品----------------------------------- 2~35、试验描述---------------------------------- 3〜131. 总则本方案的主要内容是桐城市天紫大酒店一期(A楼)幕墙工程幕墙四性(气密性、水密性、抗风压性能、平面内变形性能)检测的试验方法及试验过程,本试验将根据如下的细则,在测试箱内模拟条件对实际样品进行检测,以确保其满足安全性及使用功能方面的要求。
2. 试验概述气密性能检测、水密性能检测、抗风压性能检测、平面内变形性能检测3、工程资料工程名称:桐城市天紫大酒店一期(A楼)幕墙工程工程地址:桐城市经济开发区内委托方:浙江圣大建设集团有限公司设计单位:长沙广大建筑装饰有限公司幕墙施工单位:浙江圣大建设集团有限公司试验基地:4、试验样品样品应与实际工程中的截面大小,建筑师认可的材料相一致,原则上不同结构或不同材料的幕墙至少分别送样一幅进行检测,每幅样品的高度至少有一个层高,宽度不少于二个分格;检测样品山委托方进行取样和送检,样品的施丄及安装方法也与实际施工现场的安装相一致:送样检测要有匸程监理进行见证。
样品尺寸:4090mm(宽)X3925mm (高)(含8片固定玻璃,1个开启扇)的玻璃幕墙试件。
面板:东莞市龙辉建筑玻璃有限公司产双钢化中空LOW-E深蓝灰色玻璃:厚(8+12A+8)mm。
石材幕墙的试验方案一、幕墙物理性能四项试验《建筑幕墙》(JG3035)规定幕墙物理性能检测应不少于四项基本性能,即风压变形、空气渗透、雨水渗透及平面内变形性能试验。
检测的试样部位高度应大于一个楼层,宽度至少有4根柱梃,且应包括垂直和水平接缝齐全的组合框部位。
在幕墙工程施工现场抽取已安装好的成品部位进行检测,这种做法有如下优点:第一、这样检测能充分代表现场安装工艺水平,比实验室检测更符合实际;第二、由于实际细部构造与图纸一致,能直接反映施工图的设计合理性;第三、如通过测试发现问题,可及时提出便于现场安装的整改措施。
四项试验检测通常在抽取的同一部位进行,该部位的锚固体系以及所有细部,如角钢、垫片、螺栓、焊点等都应在试验前检查和图纸一致。
(一)幕墙风压变形性能试验风压变形性能系指建筑幕墙在与其相垂直的风压作用下,保持正常性能不发生任何损坏的能力。
(二)幕墙雨水渗透性能试验雨水渗漏性能系指在风雨同时作用下,幕墙透过雨水的性能。
(三)幕墙空气渗透性能试验空气渗透性能系指在风压作用下,其开启部分为关闭状况的幕墙透过空气的性能,性能分极值:(四)幕墙平面内变形性能试验幕墙平面内变形性能系指定幕墙的构造系统在建筑物层间变位时强制幕墙变形后应予保护功能的性能。
二、硅硐结构密封胶的粘接性能检测试验幕墙玻璃是通过结构密封胶与载体(铝框)连接成一个整体,来承受包括温度应力、风力、地震等外力作用的,结构密封胶性能的优劣直接影响幕墙的使用安全。
(一)抗拉强度要求抗拉强度不低于0.35N/mm2(50psi)。
(二)剥离强度要求剥离强度不低于0.21N/mm2(30psi)。
(三)撕裂强度要求撕裂强度不低于0.19N/mm2(27psi)。
(四)硬度要求硬度值在(邵A)35~45之间,并要求结构密封胶在低温下不变硬、高温下不软化。
结构密封胶施工时,按批在已凝固的窗框作分割测试以证实施工工艺。
严格按供应商的抽样测试比例要求按时进行。
上实泉州·海上海项目C-8-2项目幕墙工程住宅区幕墙工程石材幕墙四性检测方案日期:2016.9.301、总则本方案的主要内容是用于上实泉州海上海项目C-8-2地块住宅区2标段石材幕墙四性(气密性、水密性、抗风压性能、平面内变形性能)检测,以确保其满足安全性及使用功能方面的要求。
2、试验概述气密性能检测、水密性能检测、抗风压性能检测、平面内变形性能检测3、工程资料工程名称:上实泉州海上海项目C-8-2地块1-3、5-10号楼及地下室项目工程地址:泉州市丰泽区东海大街泉南路与港湾街交汇处委托方:泉州上实投资发展有限公司设计单位:中建海峡建设发展有限公司幕墙施工单位:中建海峡建设发展有限公司检测单位:福建省建筑科学研究院5、试验样品样品尺寸:2400mm(宽)×6300mm (高)(含20片石材)的石材幕墙试件。
取样原则:选取本工程中最不利受力结构(墙角区,跨度为1200mm处),包括纵向2个层高,横向2个跨度。
抗风压性能:6级(3.636kPa);水密性能: 4级(1854Pa);气密性能: 3级平面内变形性能:2级。
样品材料详细描述:种类数量备注光面石材(诺尔沙漠棕)4片内蒙古(产地)毛面石材(黄金麻)16片湖北(产地)立柱(10#热镀锌槽钢) 6支(L=3.15m)鞍钢(品牌)热镀锌角码12个鞍钢(品牌)横梁30支(L=1.15m)鞍钢(品牌)横梁角码30个(L50*4,L=55mm)鞍钢(品牌)石材密封胶10支之江(品牌)泡沫棒/ / 石材干挂AB胶/ /背栓挂件48套/ 不锈钢T型挂件48个/背栓48套旗鱼(品牌)6、试验描述6.1 气密性能检测(检测依据为:《建筑幕墙气密、水密、抗风压性能检测方法》(GB/T 15227-2007)第4.1条)6.1.1检测项目幕墙试件的气密性能,检测100Pa压力差整体幕墙试件单位面积空气渗透量。
6.1.2检测装置检测装置由压力箱、供压系统、电脑测控系统及试件安装系统组成。
幕墙四性检测规范幕墙四性检测规范一、前言幕墙是建筑物外立面的一种装饰和功能外保护系统,对于建筑物的整体性和安全性具有重要意义。
为了确保幕墙的质量和稳定性,进行四性检测是必要的。
本文将介绍幕墙四性检测的规范要求。
二、四性检测内容四性检测包括气密性、水密性、抗风性和抗震性四个方面。
1. 气密性检测气密性检测是检测幕墙系统中气体透过气孔、接缝等的情况。
测试时应关闭幕墙所有门窗,保持室内外气压差,通过压力仪器进行测量。
气密性试验的指标应符合相关国家标准,且在规定的时间内压力变化不应超过一定范围。
2. 水密性检测水密性检测是检测幕墙系统在水压作用下是否会发生渗漏现象。
测试时应使用水压设备加压至规定值,观察幕墙各个部位是否有渗漏情况。
水密性试验的指标应符合相关国家标准,且测试时间应保持一定的持续时间,观察是否出现渗漏。
3. 抗风性检测抗风性检测是检测幕墙系统在风压作用下的变形、振动和位移情况。
测试时应使用风压设备模拟不同风速和风向下的情况,观察幕墙是否有明显的变形和振动。
抗风性试验的指标应符合相关国家标准,且幕墙不应发生破坏性变形和损坏。
4. 抗震性检测抗震性检测是检测幕墙系统在地震作用下的稳定性和可靠性。
测试时应使用地震模拟设备对幕墙进行振动,观察幕墙是否有明显的变形和破坏情况。
抗震性试验的指标应符合相关国家标准,且幕墙应能够保持稳定且无重大破坏。
三、四性检测程序四性检测应在幕墙系统安装完成后进行,具体程序如下:1. 准备工作:清理幕墙表面、排除系统内部存在的异物,并将门窗关闭。
2. 气密性检测:通过压力仪器进行气密性测试,记录测试结果。
3. 水密性检测:使用水压设备加压,观察幕墙是否有渗漏情况,并记录测试结果。
4. 抗风性检测:使用风压设备进行抗风性测试,观察幕墙是否有变形和振动,并记录测试结果。
5. 抗震性检测:使用地震模拟设备进行抗震性测试,观察幕墙是否有明显变形和破坏,并记录测试结果。
6. 测试报告和评定:根据测试结果,编制测试报告并进行评定,判断幕墙系统是否合格。
石材幕墙的试验方案一、幕墙物理性能四项试验《建筑幕墙》(JG3035)规定幕墙物理性能检测应不少于四项基本性能,即风压变形、空气渗透、雨水渗透及平面内变形性能试验。
检测的试样部位高度应大于一个楼层,宽度至少有4根柱梃,且应包括垂直和水平接缝齐全的组合框部位。
在幕墙工程施工现场抽取已安装好的成品部位进行检测,这种做法有如下优点:第一、这样检测能充分代表现场安装工艺水平,比实验室检测更符合实际;第二、由于实际细部构造与图纸一致,能直接反映施工图的设计合理性;第三、如通过测试发现问题,可及时提出便于现场安装的整改措施。
四项试验检测通常在抽取的同一部位进行,该部位的锚固体系以及所有细部,如角钢、垫片、螺栓、焊点等都应在试验前检查和图纸一致。
(一)幕墙风压变形性能试验风压变形性能系指建筑幕墙在与其相垂直的风压作用下,保持正常性能不发生任何损坏的能力。
(二)幕墙雨水渗透性能试验雨水渗漏性能系指在风雨同时作用下,幕墙透过雨水的性能。
(三)幕墙空气渗透性能试验空气渗透性能系指在风压作用下,其开启部分为关闭状况的幕墙透过空气的性能,性能分极值:(四)幕墙平面内变形性能试验幕墙平面内变形性能系指定幕墙的构造系统在建筑物层间变位时强制幕墙变形后应予保护功能的性能。
二、硅硐结构密封胶的粘接性能检测试验幕墙玻璃是通过结构密封胶与载体(铝框)连接成一个整体,来承受包括温度应力、风力、地震等外力作用的,结构密封胶性能的优劣直接影响幕墙的使用安全。
(一)抗拉强度要求抗拉强度不低于0.35N/mm2(50psi)。
(二)剥离强度要求剥离强度不低于0.21N/mm2(30psi)。
(三)撕裂强度要求撕裂强度不低于0.19N/mm2(27psi)。
(四)硬度要求硬度值在(邵A)35~45之间,并要求结构密封胶在低温下不变硬、高温下不软化。
结构密封胶施工时,按批在已凝固的窗框作分割测试以证实施工工艺。
严格按供应商的抽样测试比例要求按时进行。
幕墙、门窗的四性检测“幕墙的四性试验”是是什么; 四性试验指风压变形性能、空气渗透性能、雨水渗透性能和平面内变形性能!1.玻璃幕墙抗风压性能检测:指幕墙在与其垂直的风荷载作用下,保持正常使用功能、不发生任何损坏的能力。
.玻璃幕墙气密性能检测:指在风压作用下,其开启部分为关闭状况时,阻止空气透过幕墙的性能...”一般三性试验(水密、气密、抗风压)做三樘,保温做一樘。
标准三性试验GBT7106―2008,保温试验GBT8484―2008建筑外窗物理三性检测的标准。
即:“(GB/T7106-2008)《建筑外窗抗风压性能及其检测方法》”、“(GB/T7107-2008)《建筑外窗我们这儿已要求五性了,除了原来的三性还加了遮阳系数和可见光透射比,对于我们这个地区这个要求有点牵强,我们这儿已要求五性了,除了原来的三性还加了遮阳系数和可见光透射比,对于我们这个地区这个要求有点牵强,一、检测目的幕墙组件进场时,按照相关规范及文件要求对其结构单元进行气密性能、水密性能、抗风压性能及平面变形性能检测,掌握其质量状况,为施工及验收提供依据。
二、检测依据1、检测合同;2、设计图纸;3、《建筑幕墙》(GB/T 21086-2007)4、《建筑幕墙气密、水密、抗风压性能分级及检测方法》(GB/T 15227-2007)5、《建筑幕墙层间变形性能分级及检测方法》(GB/T 18256-2015)6、其他相关资料及文件。
三、检测设备MQW609型建筑幕墙检测设备(尺寸:8500mm×2500mm×12000mm)1、风压测试范围:-10kPa~10kPa测量精度:0.5%,全量程精度不低于2%;动风压波动范围:±2500Pa2、空气流量测试范围:0~1500m3/h 精度:1.5%3、淋水量测试范围:400~40000L/h (3~5L/m2.min) 精度:2.5级4、面法线位移测试范围:0~50mm ,精度:0.01mm5、平面变形检测:测控范围:±120mm,精度:±0.01mm6、设备消耗功率:1~30kW四、抽样方法相同设计、材料、工艺和施工条件的幕墙工程500~1000m2应划分为一个检测批,不足500m2也应划分为一个检验批。
一、检测目的幕墙组件进场时,按照相关规范及文件要求对其结构单元进行气密性能、水密性能、抗风压性能及平面变形性能检测,掌握其质量状况,为施工及验收提供依据。
二、检测依据1、检测合同;2、设计图纸;3、《建筑幕墙》(GB/T 21086-2007)4、《建筑幕墙气密、水密、抗风压性能分级及检测方法》(GB/T 15227-2007)5、《建筑幕墙层间变形性能分级及检测方法》(GB/T 18256-2015)6、其他相关资料及文件。
三、检测设备MQW609型建筑幕墙检测设备(尺寸:8500mm×2500mm×12000mm)1、风压测试范围:-10kPa~10kPa测量精度:0.5%,全量程精度不低于2%;动风压波动范围:±2500Pa2、空气流量测试范围:0~1500m3/h 精度:1.5%3、淋水量测试范围:400~40000L/h (3~5L/m2.min) 精度:2.5级4、面法线位移测试范围:0~50mm ,精度:0.01mm5、平面变形检测:测控范围:±120mm,精度:±0.01mm6、设备消耗功率:1~30kW四、抽样方法相同设计、材料、工艺和施工条件的幕墙工程500~1000m2应划分为一个检测批,不足500m2也应划分为一个检验批。
五、检测过程幕墙物理性能分为气密性能、水密性能、抗风压性能及层间变形(平面变形)性能检测四项,抗风压性能分为P1、P2、P3三个阶段,层间变形性能暂时只考虑平面变形,故正式试验顺序按照①气密性能、②抗风压P1、③水密性能、④反复加压P2、⑤安全性检测P3、⑥平面变形性能六个阶段依次进行。
一)气密性能1、幕墙试件的气密性能,检测100Pa压力差作用下可开启部分的单位缝长空气渗透量和整体幕墙试件(含可开启部分)单位面积空气渗透量。
2、试件要求1)试件规格、型号和材料等应与生产厂家所提供图样一致,试件的安装应符合设计要求,不得加设任何特殊附件或采取其他措施,试件应干燥。
上实泉州·海上海项目C-8-2项目幕墙工程住宅区幕墙工程石材幕墙四性检测方案日期:2016.9.301、总则本方案的主要内容是用于上实泉州海上海项目C-8-2地块住宅区2标段石材幕墙四性(气密性、水密性、抗风压性能、平面内变形性能)检测,以确保其满足安全性及使用功能方面的要求。
2、试验概述气密性能检测、水密性能检测、抗风压性能检测、平面内变形性能检测3、工程资料工程名称:上实泉州海上海项目C-8-2地块1-3、5-10号楼及地下室项目工程地址:泉州市丰泽区东海大街泉南路与港湾街交汇处委托方:泉州上实投资发展有限公司设计单位:中建海峡建设发展有限公司幕墙施工单位:中建海峡建设发展有限公司检测单位:福建省建筑科学研究院5、试验样品样品尺寸:2400mm(宽)×6300mm (高)(含20片石材)的石材幕墙试件。
取样原则:选取本工程中最不利受力结构(墙角区,跨度为1200mm处),包括纵向2个层高,横向2个跨度。
6、试验描述6.1 气密性能检测(检测依据为:《建筑幕墙气密、水密、抗风压性能检测方法》(GB/T 15227-2007)第4.1条)6.1.1检测项目幕墙试件的气密性能,检测100Pa压力差整体幕墙试件单位面积空气渗透量。
6.1.2检测装置检测装置由压力箱、供压系统、电脑测控系统及试件安装系统组成。
6.1.3 检测方法 6.1.3.1检测前准备试件安装完毕后应进行检查,符合设计要求后才可进行检测。
检测压差顺序见图1。
500▼ 时间 预备加压 检测加压 预备加压 检测加压注:图中符号▼表示将试件的可开启部分开关5次图1 检测加压顺序示意图6.1.3.2预备加压在正负压检测前分别施加三个压力脉冲。
压力差绝对值为500Pa ,持续时间为3s ,加压速度宜为100Pa/s 。
然后待压力回零后开始进行检测。
6.1.3.3渗透量的检测6.1.3.3.1 附加渗透量f q 的测定充分密封试件上的镶嵌缝隙,然后按照图1逐级加压,每级压力作用时间应大于10s ,先逐级加正压,后逐级加负压。
记录各级的检测值。
6.1.3.3.2 总渗透量z q 的测定去除试件上所加密封措施后进行检测。
检测程序同6.1.3.3.1。
6.1.3.3.3 固定部分空气渗透量g q将试件上的可开启部分的开启缝隙密封起来后进行检测。
检测程序同6.1.3.3.16.1.4 检测值的处理(由电脑自动采集、计算) 6.1.4.1计算a)分别计算出正压检测升压和降压过程中在100Pa 压差下的两次附加渗透量检测值的平均值f q 、两个总渗透量检测值的平均值z q ,两个固定部分渗透检测值g q ,则100Pa 压差下整体幕墙试件(含可开启部分)的空气渗透量t q 和可开启部分空气渗透量k q 即可按式(1)计算:正压力差负压力差┅┅┅┅┅┅┅┅(1)式中:t q ――整体幕墙试件(含开启部分)的空气渗透量,m 3/h ;z q ――两次总渗透量检测值的平均值,m 3/h ;f q ――两个附加渗透量检测值的平均值,m 3/h ;k q ――试件可开启部分空气渗透值,m 3/h ;g q ――两个固定部分渗透量检测值的平均值,m 3/h ;b)利用式(2)将t q 和k q 分别换算成标准状态的渗透量1q 值和2q 值。
┅┅┅┅┅┅┅┅(2)式中:1q ――标准状态下通过整体幕墙试件(含可开启部分)空气渗透量,m 3/h ;2q ――标准状态下通过试件可开启部分空气渗透量值,m 3/h ;P ――试验室气压值,kPa ; T ――试验室空气温度值,K 。
c)将1q 值除以试件总面积A ,即可得出在100Pa 下,整体幕墙试件(含可开启部分)单位面积的空气渗透量'1q (m 3/(m 2·h ))值,即式(3):Aq q 11=' ┅┅┅┅┅┅┅┅(3) 式中:'1q ――在100Pa 下,整体幕墙试件(含可开启部分)单位面积的空气渗透量,m 3/(m 2·h );A ――试件总面积,m 2。
d) 将2q 值除以试件可开启部分开启缝长l ,即可得出在100Pa 下,幕墙试件可开启部分单位开启缝长的空气渗透量'2q (m 3/(m·h ))值,即式(3):lq q 22=' ┅┅┅┅┅┅┅┅(4) 式中:'2q ――在100Pa 下,试件可开启部分单位缝长的空气渗透量,m 3/(m·h );l ――试件可开启部分缝长,m 。
e)负压检测时的结果,也采用同样的方法,分别按式(1)~式(4)进行计算。
6.1.4.2分级指标值的确定采用由100Pa 检测压力差下的计算值±'1q 值或±'2q 值,按式(5)或式(6)换算为10Pa 压力差下的相应值±A q 值或±1q 值。
以试件的±A q 值或±1q 值确定按面积和按缝长各自所属的级别,取最不利的级别定级。
65.4'1q q A ±=± ┅┅┅┅┅┅┅┅(5) 65.4'21q q ±=± ┅┅┅┅┅┅┅┅(6) 式中:'1q ――100Pa 作用压力差下试件单位面积空气渗透量值,m 3/(m 2·h );A q ――10Pa 作用压力差下试件单位面积空气渗透量值,m 3/(m 2·h ); '2q ――100Pa 作用压力差下试件单位开启缝长空气渗透量值,m 3/(m 2·h ); l q ――10Pa 作用压力差下试件单位开启缝长空气渗透量值,m 3/(m 2·h );6.2 水密性能检测(检测依据为:《建筑幕墙气密、水密、抗风压性能检测方法》(GB/T 15227-2007)第4.2条)6.2.1 检测项目幕墙试件的水密性能,检测幕墙试件发生严重渗漏时工程检测的最大压力差值。
6.2.2检测装置检测装置由压力箱、供压系统、电脑测控系统、淋水装置及试件安装系统组成。
6.2.3 检测方法 6.2.3.1 检测前准备试件安装完毕后应进行检查,符合设计要求后才可进行检测。
本工程的水密性能检测采用波动加压法(工程所在地为热带风暴和台风地区的工程检测,应采用波动加压法)。
水密性能最大检测压力峰值应不大于抗风压安全检测压力值。
6.2.3.2 波动加压法按照图2、表1顺序加压,并按以下步骤操作:表1 波动加压顺序表)压力Pa500100015002000注:图中符号▼表示将试件的可开启部分开关5次图2 波动加压示意图a)预备加压:施加三个压力脉冲。
压力差值为500Pa 。
加载速度约为100Pa/s ,压力稳定作用时间为3s,泄压时间不少于1s 。
b)淋水:对整个幕墙试件均匀地淋水,淋水量为4L/m 2.min 。
c)加压:在稳定淋水的同时施加波动压力。
加压至幕墙开启部分部位水密性能指标值(500Pa ), 波动压力作用时间为15min 或幕墙开启部位产生严重渗漏为止;再加压至幕墙固定部位水密性能指标值(1000Pa ), 波动压力作用时间为15min 或幕墙固定部位产生严重渗漏为止。
d)观察记录:在逐级升压及持续作用过程中,观察并参照表2记录渗漏状态及部位。
表2 渗漏状态符号表6.2.4 分级指标值的确定以未发生严重渗漏时的最高压力差值进行评定。
6.3 抗风压性能检测(检测依据为:《建筑幕墙气密、水密、抗风压性能检测方法》(GB/T 15227-2007)第4.3条)6.3.1检测项目幕墙试件的抗风压性能,检测变形不超过允许值且不发生结构损坏的最大压力差值。
包括:变形检测、反复加压检测、安全检测。
幕墙试件的主要构件在风荷载标准值作用下最大允许相对面法线挠度。
6.3.2检测装置检测装置由压力箱、供压系统、电脑测控系统及试件安装系统组成。
6.3.3 检测方法检测加压程序见图3本工程样品检测的最大P3=W K=4.240 kPa (安全检测压力)P 1= W K /2.5=1.696 kPa (变形检测压力) P 2=1.5 P 1=2.544 kPa (反复加压检测压力)正压力差)负压力差)注:图中符号▼表示将试件的可开启部分开关5次图3 检测加压顺序示意图6.3.3.1 试件安装试件安装完毕,应经检查,符合设计图样要求后才可进行检测。
6.3.3.2 位移计安装本工程样品试件(根据具体样品试件)变形位移检测位移计选取三个构件进行布点测量,分别是: 立柱布一组(1#、2#、3#)位移计,实测杆长为L1;横梁布一组(4#、5#、6#)位移计, 实测杆长为L2;玻璃面板布一组(73、8#、9#)位移计,实测杆长为L3。
位移计布点见图4。
图4 幕墙检测位移计布点图 图5 幕墙杆件测点分布示意图6.3.3.3 预备加压在正负压检测前分别施加三个压力脉冲。
压力差绝对值为500Pa ,加压速度为100Pa/s ,持续时间为3s ,待压力回零后开始进行检测。
6.3.3.4 变形检测检测压力分8 级升降。
每级升、降压力为212 Pa ,每级压力作用时间为10s 。
压力的升、降达到P 1=1600 Pa 时停止检测,记录每级压力差作用下各个测点的面法线位移量。
6.3.3.5反复加压检测以检测压力P 2=2.544 kPa 为平均值,以平均值的1/4为波幅,进行波动检测,先后进行正负压检测。
波动压力周期为5~7s ,波动次数为10次。
记录反复检测压力值±P 2,并记录出现的功能障碍或损坏的状况和部位。
6.3.3.6安全检测当反复加压检测未出现功能障碍或损坏时,应进行安全检测。
升、降压速度为300 Pa/s ~500Pa/s ,压力持续时间为5s 。
P 3对应于设计要求的风荷载标准值(P 3=W K =4.240 KPa )。
检测压力升至P 3,随后降至零,再降到-P 3,然后升至零。
记录面法线位移量、功能障碍或损坏的状况和部位。
6.3.4 检测结果的评定(各检测数据全由电脑自动采集、计算) 6.3.4.1 计算(参见图5)变形检测中求取受力构件的面法线挠度的方法,按式(7)计算:2)()()(000max c c a a b b f -+---= ┅┅┅┅┅┅┅┅(7)式中:f max ---面法线挠度值,mm ;a 0、b 0、c 0 ---各测点在预备加压后的稳定初始读数值,mm ;a 、b 、c ---为某级检测压力作用过程中各测点的面法线位移,mm 。
6.3.4.2评定6.3.4.2.1 变形检测的评定在P 1= W K /2.5=1.696 kPa 作用下, 铝合金型材(立柱或横梁)的相对面法线挠度应小于或等于L/450(f 0/2.5);玻璃面板短边边长中心的相对面法线挠度应小于或等于L/150(f 0/2.5),其中任一不符合都应判为不满足工程使用要求。