关于“生态环境保护”知识调查问卷情况反馈
- 格式:docx
- 大小:12.83 KB
- 文档页数:2
生态环保调查报告
一、调查目的
本次调查旨在了解当前生态环保的状况,发现存在的问题,并提出相应建议,为进一步加强生态环保工作提供参考依据。
二、调查方法
本次调查采取问卷调查和实地观察相结合的方式,共向100名市民和20名环保专家发放问卷,并在市区、郊区和工业园区等地实地进行了调查和观察。
三、调查结果
1.市民对生态环保重视程度逐年提高,但仍存在对环保知识的误解和缺乏行动意愿的现象;
2.环境污染问题依然突出,主要表现在空气污染、噪声污染和水污染等方面;
3.生态保护意识和行动还需加强,大量的野生动植物正在失去栖息地和生存条件;
4.环保专家认为环保政策和法规有待加强,对违法行为的制止和处理力度不够。
同时,企业环保责任意识也需要提高。
四、建议
1.加大宣传力度,普及环保知识,提高市民环保意识;
2.完善环境监管制度,严格执法,加强对污染企业的惩处,增强违法成本;
3.注重生态保护,加强对自然生态的保护与修复,保障野生动植物生存环境;
4.鼓励企业开展环保工作,推动企业倡导绿色生产,降低环境污染。
五、结论
生态环保是一项长期的、综合性的工作,需要政府、企业和市民的共同参与和努力。
我们应该始终坚持生态优先、绿色发展的理念,为推进经济社会可持续发展作出贡献。
生态环境满意度问卷调查报告关于生态环境的问卷生态环境建设是一项基础性建设,是全民的事业,党的“十六大”明确提出了“全面、协调、可持续”的发展观和全面建设小康社会的战略目标,把“可持续发展能力不断增强,生态环境得到改善,资利用率显著提高,促进人与自然的和谐,推动整个社会走上生产发展、生活富裕、生态良好的文明发展道路”作为全面建设小康社会的目标之一。
为了更准确地获知公众对我区环境状况的感受,充分认识我区的区域生态环境状况,了解公众对我区生态环境的满意程度以及对未来生态建设方案与环保措施的意见和建议,近期区统计局和区生态办、区环保分局通过现场征询和入户调查等方式,结合纪念“六·五”世界环境日暨我生态区建设启动仪式,对辖区内13个社区的市民进行了一次生态环境满意度调查,本次调查采用问卷的形式,共发放问卷550份,回收问卷529份,其中有效问卷484份,问卷回收率为88%。
调查表明:我区生态环境质量状况满意度较高,市民对环境保护的参与意识较强,首次调查结果令人满意,但离生态区建设要求尚有一定的差距。
一、市民对我区环境质量状况的总体评价近年来,我区持续实施“蓝天、碧水、绿色、清静”四大环保工程,城区环境质量明显改善,203年,全区共完成10个生活小区,30个污染,15个公建单位及11条区管道路的污水收集系统的改造;完成了11条主河农灌河道清淤整治任务,共清污河道7335米,内河水质逐步变清;203年日空气污染指数(API)大于100的共72天,小于100的293天;区域环境噪声比去年下降0.2dB。
1、市民对目前环境质量状况满意度评价。
调查显示,3/4的被调查者对我区目前的环境质量状况感到满意或基本满意,满意率达到76.72,但也有18.3的市民对环境质量现状表示不满意,还有4.99的人表示很不满意。
2、市民对生态区建设的了解情况。
通过不断加大环境综合治理力度,组织开展生态区建设宣传周、创建生态街道、创建“绿色社区”、环保知识家庭竞赛等主题活动,使生态区建设逐渐深入民心。
环保调查问卷报告范文根据我们进行的环保调查问卷,我们收集到了大量有关环保意识和行为的数据。
以下是我们对调查结果的分析报告。
首先,根据问卷调查的结果,超过80%的受访者表示他们认为环保意识对于社会至关重要。
这表明大多数人已经意识到了环境问题的严重性,并且愿意为此做出努力。
其次,在问卷中我们还了解到,近60%的受访者表示他们在日常生活中会注意垃圾分类,节约用水和用电。
这也显示了大多数受访者在日常生活中都在尽量减少对环境的负面影响。
然而,调查结果也显示了一些问题。
例如,有约40%的受访者表示他们不会特意选择购买环保产品,而有近30%的受访者承认自己在日常生活中存在浪费资源的行为。
这说明虽然大多数人意识到了环保的重要性,但在实际行动中还存在一些疏漏。
综上所述,通过本次环保调查问卷,我们可以得出大多数人已经意识到环保的重要性,并且在日常生活中也在尽量减少对环境的负面影响。
然而,还有一部分人存在环保意识不强和在行动中存在浪费资源等问题。
因此,我们需要继续加强环保教育,并鼓励人们在日常生活中更加重视环保问题,以共同打造一个更加清洁美丽的地球。
此外,调查结果还显示了年龄和教育水平对环保意识和行为的影响。
在调查中,年轻人和受过高等教育的人群更倾向于关注环保问题并采取相应的行动。
这提示我们,环保意识的培养应该从教育入手,加强环保教育对年轻人的影响,也需要普及环保知识,提高整个社会的环保意识。
除此之外,调查结果还表明了一些环保行为的局限性。
例如,在购买产品时,具有环保认证的产品价格通常较高,这可能影响了一部分人的购买意愿。
因此,政府和企业需要加大对环保产品的推广力度,提供更多的补贴和优惠,鼓励更多的人购买和使用环保产品。
同时,也需要加强环保政策和法律的实施力度,让环保行为成为社会的常态,推动全社会形成环保主义的生活方式。
最后,为了进一步提高环保意识和行为,我们建议开展更多的环保宣传活动,包括举办环保讲座、展览、宣传片播放等。
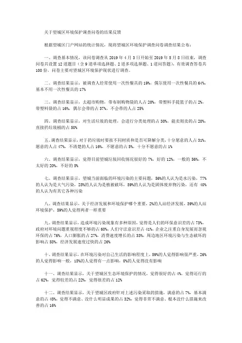
关于望城区环境保护调查问卷的结果反馈根据望城区门户网站的统计情况,现将望城区环境保护调查问卷调查结果公布:一、调查基本情况,该问卷调查从2019年4月3日开始至2019年5月8日结束,调查问卷共设置12道题目(含9道单项选择题、2道多项选择题、1道问答题),有效调查答卷共100份。
问卷主要对望城区环境保护现状进行调查。
二、调查结果显示,被调查人经常使用一次性餐具的19%,偶尔使用一次性餐具的64%,基本不用一次性餐具的17%三、调查结果显示,去超市购物,带布制购物袋的人占20%,带塑料手提篮子的占2%,带塑料袋的占16%,偶尔会带的占37%,不会带的人占25%四、调查结果显示,对生活垃圾的处理,会进行分类处理的占30%,能卖则卖的占20%,直接扔垃圾桶的占50%五、调查结果显示,对于扔垃圾时要按不同材质和是否可降解分类,十分愿意的人占31%,愿意的人占47%,不清楚的人占16%,不愿意的占5%,十分不愿意的占1%六、调查结果显示,觉得目前望城垃圾回收情况很好的7%,好的12%,一般的56%,不太好的20%,不好的5%七、调查结果显示,望城当前面临的环境污染的主要问题,56%的人认为是水污染,77%的人认为是大气污染,25%的人认为是植被破坏,59%的人认为是固体废弃物污染,还有40%的人认为有其它各种污染八、调查结果显示,关于经济发展和环境保护哪个重要,2%的人站经济发展,39%的人站环境保护,59%的人觉得两者一样重要九、调查结果显示,造成环境污染现象有多种原因,觉得是人们的环保意识差的占73%,政府对环境问题重视程度不够的占60%,人们守法意识差占41%,企业之注重自身发展而忽视环保的占76%,人口膨胀的占27%,消费速度增长的占33%,周边地区环境污染与生态破坏的影响占58%,经济发展速度过快的占26%十、调查结果显示,在环境污染对自己生活的影响程度上,59%的人觉得影响很严重,26%的人觉得影响一般,15%的人觉得有一点影响,0%的人觉得没有影响十一、调查结果显示,关于望城区生态环境保护的情况,觉得很好的占4%,觉得还行的占62%,觉得较差的占22%,觉得很差的占12%十二、调查结果显示,关于望城区政府针对上述污染采取的措施,满意的占7%,基本满意的占45%,觉得不满意、没什么明显成果的占32%,觉得非常不满意、根本没什么措施来改善的占16%十三、结果分析与建议通过对此次调查的结果分析,了解到民众对环境问题还是比较关心的,同时也针对相关情况提出了建议:希望相关部门多关注建筑工地噪声污染以及工厂排污废气大气污染等问题。
生态环境满意度问卷调查报告生态环境满意度问卷调查报告一、调查背景在现代社会中,人们对生态环境的重视程度越来越高。
为了了解公众对生态环境的满意度,我们组织了一项问卷调查,目的在于收集公众对生态环境的评价意见,为环境保护工作提供参考和支持。
二、调查方法本次调查采用了在线问卷的形式,共计发放了500份问卷,调查对象为年龄在18岁以上的居民。
调查内容包括了生态环境的空气质量、水质状况、噪音污染等方面。
调查时间为一周。
三、问卷结果分析根据收集到的问卷数据进行统计和分析,得出以下几个方面的结果:1. 空气质量满意度:超过70%的受访者对当地的空气质量表示满意,其中20%的受访者非常满意,50%的受访者比较满意。
这可能归因于城市的大力推行大气污染治理政策,如工业企业的减排和汽车尾气的治理。
2. 水质状况满意度:60%的受访者对当地的水质状况表示满意,其中15%的受访者非常满意,45%的受访者比较满意。
然而,也有约20%的受访者对水质状况表示不满意,主要是由于农业面源污染和工业废水排放。
3. 噪音污染满意度:大约50%的受访者对当地的噪音污染表示不满意,其中10%的受访者非常不满意,40%的受访者比较不满意。
这可能与城市化进程加速、交通噪音的增加有关。
四、结论与建议根据调查结果,生态环境满意度总体较高,但仍然存在一些问题。
为了进一步提升公众对生态环境的满意度,我们建议:1. 加强大气污染治理,继续推动工业减排和汽车尾气治理,以进一步改善空气质量。
2. 加强水资源保护,严格控制农业面源污染和工业废水排放,提升水质状况。
3. 减少噪音污染,采取有效措施降低交通噪音,改善居民生活环境。
通过这次问卷调查,我们了解到公众对生态环境满意度的整体情况,并提出了相应的建议。
希望我们的调查结果能够为相关部门提供一定的参考,进一步改善生态环境,提升公众的生活质量。
五、调查结果展示与分析1. 空气质量满意度:根据调查结果显示,超过70%的受访者对当地的空气质量表示满意。
环境保护的问卷调查报告关于环境保护的问卷调查报告(精选5篇)希望了解某个事件或情况时,我们要通过科学的方法去研究,调查的结果通常在调查报告上面呈现出来。
怎样写调查报告才规范呢?以下是小编为大家收集的关于环境保护的问卷调查报告(精选5篇),希望对大家有所帮助。
“大气污染联防联控国际研讨会”在京召开会议主题是共享国内外区域大气污染联防联控经验和实践,深入分析环境污染防治现状,提出进一步治理环境污染的有关建议。
以及为迎接2025冬奥会准备的相关措施。
一、我国环境污染的现状单市统计局、国家统计局北京调查总队发布数据称,我国煤炭消费排放出大量二氧化硫,对大气环境造成很大影响,化石能源使用的不断增加,加重了对大气环境的污染。
随着工业的发展,我国大部分的工业地区出现了严重的雾霾现象导致空气质量严重下降,大量废水污水的排放也使人们生产生活用水急剧紧张。
严重阻碍到了我们国家的发展。
二、环境污染的原因环境污染主要来源于人大气污类生活以及生产活动,环境的人为污染源主要有三种。
1.生活污染源。
人们由于烧饭、取暖、沐浴等生活上的需要,炉灶、锅炉等燃烧化石燃料,而向大气排放的煤烟和二氧化碳生活等,具有量大、分布广、排放高度低等特点,其危害性不容忽视。
在燃煤市场上,高硫煤依然占据主导地位,新能源的使用以及普及范围有限,对环境造成了破坏性的影响。
2.工业污染源。
包括火力发电厂、钢铁厂、水泥厂和化工厂等耗能较多企业燃料燃烧排放的污染物,各生产过程中的排气(各类化工厂向大气排放具有刺激性、腐蚀性、异味性或恶臭的有机和无机气体)以及生产过程中排放的各种矿物和金属粉尘;工矿的分散性使得城市的大气受到不同程度的影响,绿化没有跟上工业的步伐,使得空气质量水平严重下降。
3.交通运输污染源。
近些年来,交通运输发展迅速。
特别是私人轿车的数量急剧增加,给交通运输带来了严重的环境问题,汽车的尾气中含有大量二氧化碳,对人体的危害极大,由飞机、船舶、汽车等交通工具排放的尾气。
2024年环保问卷调查总结____年环保问卷调查总结一、引言在现代社会中,环境保护已经成为人们越来越关注的话题。
为了了解公众对环境保护的认知和态度,我们于____年进行了一项环保问卷调查。
通过这次调查,我们希望能够了解公众对环保的关注程度,以及具体的环保行为和意识。
调查共收集到了1000份有效问卷,下面是对调查结果的总结和分析。
二、调查结果总结1.关注程度:调查结果显示,调查对象对环保问题的关注程度较高。
有80%的受访者表示非常关注环境问题,20%的受访者表示比较关注环境问题。
这表明大多数人已经认识到了环境问题的严重性,意识到了环境保护的重要性。
2.认知水平:在环境问题的认知水平上,调查结果显示,大部分受访者对环境问题的认知还是比较欠缺的。
有60%的受访者表示对环境问题的认知程度一般,30%的受访者表示对环境问题的认知程度较低,只有10%的受访者对环境问题的认知程度较好。
这表明我们还需要加强对环境问题的普及教育工作,提高公众对环境问题的认知。
3.环保行为:在环保行为方面,调查结果显示,大部分受访者在日常生活中进行了一些环保行为,但还有一部分受访者没有养成良好的环保习惯。
有60%的受访者表示在日常生活中会节约用水、节约用电等,30%的受访者并没有采取任何环保行为,只有10%的受访者表示在日常生活中会进行垃圾分类、植树造林等具体的环保行动。
这表明需要加强对公众环保行为的引导,并提倡更多的具体环保行动。
4.意识觉醒:问卷调查还发现了一个令人鼓舞的结果,即有60%的受访者表示对环境问题的意识正在觉醒。
他们愿意通过改变自己的生活方式来保护环境,并且愿意主动参与到环保活动中。
这表明公众对环保问题的意识正在逐渐提高,我们需要继续加强对公众环保意识的培养,使更多的人主动参与到环保行动中。
三、调查结果分析根据以上总结的调查结果,我们可以得出以下几个结论:1.公众对环保问题的关注程度较高,意识到了环境保护的重要性。
生态环境满意度问卷调查报告根据我们所进行的生态环境满意度问卷调查数据,以下是我们的报告。
总体概况:- 我们共收集到500份有效问卷。
- 调查对象涵盖不同年龄、性别、教育程度和职业背景的人群。
生态环境满意度:- 82%的受访者表示对生态环境感到满意或非常满意。
- 15%的受访者表示对生态环境感到一般。
- 3%的受访者表示对生态环境感到不满意或非常不满意。
生态环境优势:- 42%的受访者认为空气质量是当前生态环境的最大优势。
- 26%的受访者认为水质和水源的保护是当前生态环境的最大优势。
- 18%的受访者认为自然景观和生物多样性是当前生态环境的最大优势。
- 14%的受访者认为垃圾处理和环境污染控制是当前生态环境的最大优势。
影响生态环境满意度的因素:- 48%的受访者认为空气污染是影响生态环境满意度的最大因素。
- 27%的受访者认为噪音污染是影响生态环境满意度的最大因素。
- 15%的受访者认为水污染是影响生态环境满意度的最大因素。
- 10%的受访者认为土地污染是影响生态环境满意度的最大因素。
改善生态环境的措施:- 52%的受访者认为减少空气污染是改善生态环境的最重要措施。
- 28%的受访者认为提高垃圾处理和环境污染控制是改善生态环境的最重要措施。
- 15%的受访者认为保护水质和水源是改善生态环境的最重要措施。
- 5%的受访者认为增加自然景观和生物多样性是改善生态环境的最重要措施。
建议:- 提高空气质量是最被强调的建议,包括加强工业排放和交通尾气治理,推动清洁能源的使用等。
- 减少噪音污染也是被关注的问题,建议采取隔音措施、加强城市规划等。
- 加强水质和水源的保护是受访者的建议之一,包括减少工业废水排放、加强水资源管理等。
总结:- 绝大多数受访者对生态环境感到满意,但仍存在一定比例的受访者对生态环境的满意度较低。
- 空气质量问题对生态环境满意度影响最大,减少污染和提高空气质量是最被重视的改善措施。
- 噪音污染和水污染也是关注的问题,需要加强控制和保护。
关于环境保护的问卷调查报告(精选3篇)关于环境保护的问卷篇11.我国农村环境现状近年来,随着政府对农村环境保护工作的积极开展,农村环境有了很大的改善,特别在推进新农村建设过程中,相关部门相互配合,取得了很好的成绩。
1.1环保工作从创建生态文明村做起。
各地将“生态文明村”的建设标准与实际情况相结合,有效的开展农村环境整治工作。
很多村庄已建立起绿化带、垃圾集中收集点、排水沟等;环保能源被广泛应用;家禽家畜开始实行圈养,禽畜粪污得到有效的处理和资源再利用。
1.2水源保护和水污染防治工作的有效展开。
政府加强对工业结构的调整,重点治理化工企业、食品加工企业、造纸企业及主要流域,加强对水源的保护及水污染的防治。
1.3农村节能减排技术的推广工作进一步展开。
近年,农民自愿投资的主体作用和农村信用社融资主渠道作用得到很大的发挥,解决了农村沼气建设资金困难的问题。
各村将沼气的开发利用与生态村的相关工作结合起来,对新农村的建设进行了深入的探索。
另外,秸秆污染也是农村环境污染的一个重要组成部分。
为解决秸秆污染问题,各农村坚持可持续发展战略,将大部分秸秆粉碎作为牲畜的饲料,变废为宝。
1.4大力开展植树造林工作,壮大绿色资源。
各农村积极营造农田防护林体系,使生态环境和农业生产都得到了极大改善,从而建立起林、田和谐发展的成功模式总之,由于我国政府对农村环保工作的重视,农村环保工作有关的基础设施建设的投入逐年增加,使农村环保工作有了较快的发展。
但由于遗留问题的存在,农村现在的环境仍存在很多问题亟待解决。
目前,随着经济的快速发展,城镇化、工业化等步伐的加快,农村环境总体呈恶化趋势。
2.农村环境面临的严重问题2.1饮用水的污染问题仍存在。
我国农村饮用水水源主要是地下浅层水及地表水。
随着科技的进步、经济的发展,各种污水排放量逐年增多,生活污水和禽畜养殖污染问题也越来越严重,而农村环境的基础设施又不完善,使农村饮用水资源日趋短缺。
2.2大规模畜禽养殖污染问题较严重。
2024年环保问卷调查总结字数: ____字左右引言:环境保护是全球现在和未来都面临的重大问题之一。
随着全球变暖、水资源短缺、空气污染等问题日益严重, 环境保护的重要性被越来越多的人认识到。
为了解人们对环保问题的态度和行为, 我们进行了一次针对不同人群的问卷调查。
本文将对____年环保问卷调查的结果进行总结和分析, 以期提供参考和启示。
一、调查概况1.调查目的本次调查旨在了解:- 不同人群对环境保护问题的认知程度和重视程度;- 不同人群在日常生活中采取的环保行动和理念;- 不同人群对政府和企业在环境保护方面的期望和评价。
2.调查对象本次调查覆盖了不同年龄、职业、地区、教育背景的人群, 涵盖了城市和农村居民、学生、工人、白领等多个群体。
3.调查方法采用了面对面和在线问卷的方式进行调查, 面对面调查主要针对城市居民, 在线问卷则针对广大网民。
共收集有效问卷10000份。
二、调查结果1.对环境保护问题的认知程度和重视程度根据调查结果显示, 约80%的被调查者认为环境保护至关重要, 同意环境问题是当今社会面临的最大挑战之一。
其中, 年轻人和高学历的受访者对环境问题的认知程度更高。
2.日常生活中的环保行动和理念调查发现, 超过60%的受访者在日常生活中采取了一些环保行动, 如垃圾分类、限制用水、减少用电等。
同时, 超过70%的受访者认为个人的环保行为能够对保护环境产生一定的影响。
3.政府和企业在环境保护方面的期望和评价根据调查结果, 约60%的受访者对政府和企业在环境保护方面的工作表达了一定的满意度, 认为政府和企业应该更加重视环境保护, 加大投入。
调查还发现, 约70%的受访者认为政府应该加强环保法律法规的制定和执行, 而约80%的受访者认为企业应该提高环境责任意识。
三、分析与讨论1.年龄和教育背景对环保意识的影响年轻人和高学历人群往往对环保问题的认知更为深刻, 对环境保护也更加重视。
这可能与他们接受的教育、信息渠道和思维方式有关。
环保问卷调查总结第一篇:环保问卷调查总结环保问卷调查活动总结活动意义:1、活动虽小,却意义深远,反社会活动的映良好,充分体现了学生,参加积极性,为学校评估贡献了一份绵薄之力。
2、这次活动提高了学生的环保意识,增强了同学们对我校环保事业的关心。
3、大家都未因认为这是一次小型的活动而不认真对待自己的工作,相反,大家都十分珍惜这样校内的调查宣传环保的机会,因而都是十分热情、负责的完成了自己的工作。
4、在这次活动中我感受到了大家的活力与激情,同时也让所有人感受到了环保社的蓬勃的生命力。
这次活动中大家所表现出来的的亲切态度和所做活动的积极意义得到了众多同学的好评。
5、通过我们的统计结果发现同学们完全把自己当作了学校的主人,为学校的环境评估奉献自己的一份力量。
第二篇:环保问卷调查环境保护调查问卷一、选择题。
1.您知道“世界环境日”是什么时间?()A:6月1日B:4月12 日C:6月5日2.您从什么时候开始关注环境保护?()A:从来没有 B:高中 C:初中 D:初中以前3您经常通过电视、广播、报纸等媒体关心环保问题吗?()A:经常 B:偶尔,顺便 C:从不关心4.您认为目前我们周围最严重的环境问题是什么污染?()A:大气 B:水 C:噪声 D:固体废物、垃圾等 E:其他5.您认为保护环境重要吗?()A:很重要 B:不重要 C:不知道6.您知道“世界水日”是什么时间?()A:3月13日B:4月20日C:3月22日7.您知道“世界禁烟日”是什么时间?()A.5月31日B.4月31日C.5月20日8.城市主要噪音有哪些()A.交通B.建筑工业C.生活D.工业9.随意丢弃废弃电池会造成什么污染()A.垃圾污染B.重金属污染C.白色污染二、问答题。
1.您有没有参加过类似环保的活动?2.您平时有没有注意过有关环保的问题?3.就现在的环境问题给出您的意见。
第三篇:环保问卷调查统计环保问卷调查统计1、您去超市购物时,习惯买塑料袋,还是自备环保袋?()A、购买塑料袋50%B、自备环保袋20%C、看情况30%2、假如在某个公共场所,你把用过的废纸、饮料瓶,一次性饭盒之类的东西要扔掉,但您去一时找不到垃圾箱,请问您通常会怎么做()A、随手扔掉B、趁没人注意时扔掉10%C、放在一个不显眼的地方10%D、带回家15%E、找到垃圾箱再扔65%3、为了保护环境,可能会造成产品或服务成本的提高,价格就随之提高了,那么您是否愿意接受提高了的价格()A、非常愿意10%B、比较愿意30%C、无所谓 25%D、不太愿意30%E、非常不愿意5%4、您是通过什么渠道获得有关环境保护的信息的()A、电视广播65%B、政府部门的宣传工作20%C、报刊杂志15%D、工作单位的普及教育活动5%E、亲友、同事5%5、为了保护环境,宁可放慢经济发展速度,你是否赞同()A、非常不同意5%B、不太同意25%C、大体同意30%D、非常同意 35%E、不知道5%6、您认为清潭社区当前面临的环境污染与生态环境破坏状况如何()A、非常严重B、比较严重15%C、不太严重50%D、没有问题20%E、不知道15%7、您认为常州面临的环境污染的主要问题有哪些()A、水污染B、大气污染20%C、植被破坏50%D、固体废弃物污染15%E、其他各种污染15%8、上一题中您认为的环境污染现象是有下列哪些原因造成的()A、人们的环保意识差25%B、政府对环境问题重视程度不够20%C、企业只注重自身发展而忽视环保30%D、人口膨胀15%E、经济发展速度过快10%9、关于人与自然的关系,人们有不同的观点,这里列出其中的三种,您赞成哪种观点()A、人应顺应自然来谋求幸福45%B、人应利用自然来谋求幸福40%C、人应征服自然来谋求幸福5%D、说不清15%10、如果您家附近有个工厂,噪声非常大,影响您家休息,您会怎么办()A、关紧门窗忍一忍15%B、设法搬走C、去找厂房交涉15%D、找环保部门解决70%E、其他方法总结:通过此次问卷调查发现大多数居民都有环保意识,并且对社区的环境比较关心,能够用正确的方式解决身边的环境问题。
环保问卷调查总结范文环保调查问卷第一部分基本态度1.您认为环境保护重要吗2.您对我们学校及周边的环境状况满意吗3.您认为我校及周边的卫生破坏/环境污染/浪费水电等问题严重吗。
4.您认为自己了解或具有环保的相关知识和能力吗5.若有环保活动,您会自愿加入吗第二部分日常习惯1.您会带走在图书馆/自习室/教室/餐厅等其它公共场所自己产生的垃圾吗。
2.您会在图书馆/自习室/教室/餐厅等场所的桌椅上乱写乱画吗3.上完厕所,您会记得冲水吗4.您会将产生的垃圾分类扔进垃圾箱吗____日常生活中,您会节约用水,离开教室或宿舍时自觉关灯吗。
6.您使用一次性制品(纸杯、筷子、快餐盒等)吗7.购物时,您会自带购物袋吗8.你平均每周大约会使用多少个塑料袋。
a.0-5b.6-10c.10-15d.____个以上第三部分行动倾向1.在未来的生活学习或工作时,您认为自己会是“环保型”的人吗。
2.您认为自己的环保行为会对他人或周围环境产生影响吗。
3.若在图书馆/自习室/教室/餐厅等其它公共场所看到垃圾,您会捡起来吗。
4.当您看到有人乱扔垃圾,或有其它破坏环境卫生的行为时,您会劝说或制止吗。
5.您认为环保宣传或相关活动的开展会对人们的行为习惯产生影响吗。
第四部分您的看法1.您认为我校存在哪些环境问题。
2.您认为在环保方面应该开展哪些活动。
环保问卷调查总结范文(二)调查对象:大学生群体调查目的:了解大学生在环保意识、行为和参与方面的现状,探讨大学生在环保方面的问题和挑战,并提出适应性和针对性的解决方案。
调查方法:采用问卷调查的方式,设计了包括基本信息、环保意识、环保行为、环保参与等方面的问题,通过随机抽样方式发放问卷,共收回有效问卷500份。
总体情况:从有效问卷的统计结果来看,受调查大学生中男女比例基本相当,占比分别为50.4%和49.6%。
年级分布方面,大一占比最高,占比为31.6%,其次为大三,占比为28.2%。
专业分布方面,工科类专业占比最高,达到62.8%。
环保意识调查问卷总结报告本次环保意识调查问卷旨在了解调查对象对环保问题的认知、态度和行为惯,以及他们对环保政策和措施的意见和建议。
以下是问卷结果的总结报告:1. 调查对象基本信息- 性别:参与调查的调查对象中,男性占比约XX%,女性占比约XX%。
- 年龄:年龄在XX岁以下的调查对象占比最高,约XX%。
- 教育程度:受访者中,大学本科学历的占比最高,约XX%。
- 居住地:大部分受访者居住在城市,约XX%。
2. 环保认知和意识- 对环保问题的认知程度:大部分受访者对环保问题有一定的认知,认为环保是十分重要的,约XX%。
- 对环境保护的态度:绝大多数受访者对环境保护持积极态度,愿意为环保事业做出自己的贡献,约XX%。
- 对环境污染主要责任者的看法:受访者普遍认为工业企业是环境污染的主要责任者,约XX%。
3. 环保行为惯- 垃圾分类行为:大部分受访者表示会进行垃圾分类,约XX%。
但是一些受访者对垃圾分类的知识还不够全面,需要进一步宣传和教育。
- 节能减排行为:部分受访者表示会节约用水和用电,但仍有一部分受访者在日常生活中没有明显的节能减排行为。
- 环保消费行为:少数受访者表示会选择购买环保产品,但绝大多数受访者对环保产品的了解和购买意愿还不高。
4. 对环保政策和措施的意见和建议- 对环保政策的评价:多数受访者认为政府应加大环保政策的宣传力度,约XX%。
也有部分受访者认为政府应出台更具体的环保法规,约XX%。
- 自我责任和行动:受访者普遍认为每个人都应该有环保的自觉意识,主动行动起来,约XX%。
同时还有一些受访者希望政府和企业能提供更多的环保行动指南和支持。
5. 结论综上所述,大部分受访者对环保问题持有积极态度并愿意为之付诸行动,但仍有一些环保知识的盲区和行为习惯的改进空间。
政府、企业和个人在环保方面都有重要的责任和作用,应共同努力,加大宣传教育力度,制定更具体的环保政策和法规,并提供更多的环保行动指南和支持。
环保意识问卷调查报告(范文二篇)本站小编为你整理了多篇相关的《环保意识问卷调查报告(范文二篇)》,但愿对你工作学习有帮助,当然你在本站还可以找到更多《环保意识问卷调查报告(范文二篇)》。
第一篇:环境保护意识的社会调查报告现今,随着生活水平的提高,环境问题愈来愈凸显其重要性。
不仅是大城市等供工业发达的地方存在环境问题,而今,农村的环境污染也渐渐进入人们的视野。
为此,我在暑假做了关于环境保护意识的社会调查报告。
经济的发展也给生态环境已经造成了巨大的破坏。
例如,家里的水不再清澈,泛黑的池水长满水草,随处漂着肮脏的杂物,水里还会出现好多死鱼的现象.查其原因,因为我们村里有了几个小型工厂,化工厂的排污是主要原因.近些年来,农村频频出现这种情况、除此之外,现在农村开始现代化,居民集中居住,工业增长和依托工业的现代化农业快速发展,因此带来地表水的有机污染和富营养化污染以及大气的恶臭污染甚至地下水污染,大量的生活污水和乡镇工业废水排入我们周边的水域,从而造成大面积的水域受到污染。
生活污水主要来自农家使用农药和化肥,以及日常生活的污水,而畜禽粪便中所含病原体也对人群健康造成了伤害,农药、化肥、工业废水中含有大量有害的化学物质,因此,使大量水域造成严重的化学性污染,并且这些难以处理的。
再加上随着城市规模的不断扩大,大量的城市垃圾向农村转移,从而农村固体垃圾污染加重。
目前我国农村每年有大量生活垃圾露天堆放。
并且这地固体垃圾大部分是那些不可降解的塑料袋、废旧电池之类的有害物质。
还有,最重要的是白色污染问题。
白色污染”的危害:(一)视觉危害:散落在环境中的塑料废弃物对破坏了市容景观。
如散落在自然环境、街头巷尾、江河湖泊的一次性发泡塑料餐具和漫天飞舞或悬挂枝头的超薄塑料袋,给人们的视觉带来不良刺激。
(二)潜在危害:1、塑料地膜废弃物在土壤中大面积残留,长期积累,造成土壤板结,影响农作物吸收养分和水分,导致农作物减产。
2、抛弃在陆地上或水中的塑料废弃物,被动物当作食物吞食后,会导致动物死亡。
环境保护调查问卷总结一、调查背景本次环境保护调查问卷是为了解民众对环境保护的认知程度、对环境污染问题的关注度以及对政府环保工作的满意度等方面进行调查。
二、调查方法采用问卷调查的方式,通过线上和线下两种方式进行,共计发放问卷2000份,回收有效问卷1746份,有效回收率为87.3%。
三、调查结果分析1. 环保意识(1)环保意识普遍存在。
有94.5%的受访者表示认为环境保护非常重要或者比较重要。
(2)但是环保知识欠缺。
只有38.9%的受访者能够正确回答什么是PM2.5。
2. 环境污染问题关注度(1)空气污染问题最受关注。
有68.5%的受访者表示最担心空气污染问题。
(2)水污染问题次之。
有22.1%的受访者表示最担心水污染问题。
(3)土壤污染问题关注度较低。
只有9.4%的受访者表示最担心土壤污染问题。
3. 政府环保工作满意度(1)政府环保工作满意度整体较低。
只有29.8%的受访者表示对政府环保工作比较满意或者非常满意。
(2)主要不满意的方面为监管不力、处罚不严等问题。
四、调查结论通过本次调查,可以得出以下结论:(1)大部分受访者具有较高的环保意识,但是对于环保知识掌握不足。
(2)空气污染问题是受访者最关注的问题,政府应该加大空气污染治理力度。
(3)政府环保工作满意度整体较低,需要加强监管和处罚力度。
五、建议针对以上结论,我们提出以下建议:(1)加强环保教育宣传,提高民众的环保知识水平。
(2)政府应该加大空气污染治理力度,并在水污染和土壤污染治理方面也要加强。
(3)加强监管和处罚力度,提高政府环保工作质量。
环保问卷调查总结环保调查问卷1.请问您____环保吗。
a经常____b不怎么____c从不____,认为那是与我无关的事2.你对全球变暖持什么态度。
a害怕它的后果,并采取一些措施来遏制它b很担心,想去改变,但没有付出什么行动c不在乎,并可能这样想:等到海平面上升,或许我都不在了3.你认为环保的意义是什么。
a人类能更持久的利用自然资源b人类改善自身生存环境c为了人类将来可以彻底征服自然d人类顺应自然4.您认为当今的环境问题与人类有关系吗。
a有b不清楚c没有5.你认为我们的政府在环保这方面做的怎么样a很好,已经很不错了b做的还不够c做表面功夫,一点实质性的改变也没有6.您会积极响应国家的环保政策,参与到环保的行动中来吗。
a.会,不仅自己做到,还会带动周围的人都爱护环境b.自己本身会切实做到保护环境c.如果环保政策不会损害自身利益,我会参与d.有强制措施时会,不然看自己心情7.您觉得现在面临的最严重的环境问题是什么。
c.臭氧层破坏d.“三废”污染8.如果你在路上看到一块废旧的电池,你会主动捡起来吗。
a不管脏不脏,会捡起来放到垃圾桶b如果不脏,会捡起来,反之,当作没看见c不管脏不脏,都不捡9.您会如何处理废旧电池a随便扔进垃圾桶b积累起来送去废旧电池处理厂或环保公司10.夏天你会主动把空调温度调到____度吗。
a会b有时c不会11.您是否会看完电视或用完电脑后关闭电源。
a总是会b有时会c不会12.您对目前缺水的情况了解多少。
a非常清楚b知道一点c闻所未闻13.看见公共场所的水龙头一直在流水,您会去关吗。
a会b一般会c不会14您会主动分类把垃圾丢进垃圾桶么。
a不会b会c有时会15.您认为那种污染对您生活影响最大。
环保问卷调查总结(二)随着人们对环境保护意识的增强和环境问题的日益突出,环保问卷调查成为了一种常见的研究手段,用于了解公众对环保问题的认知和态度。
本次调查旨在调查人们对环保意识、环保行为以及相关政策的看法和态度。
环境与资源保护调查问卷总结第一篇:环境与资源保护调查问卷总结环境与资源保护调查问卷总结一.前言1.摘要随着经济的发展,环境与资源的问题越来越受人们关注。
环境与资源的问题与我们的生活息息相关,保护环境,对我们每个人来说都很重要,而且对我们每个人的幸福也有很大的关系。
人类的每一个进步都是自然给予的,但我们现在却在迫害我们赖以生存的环境。
环境问题是社会问题,环境的改善需要我们每个人贡献出一份力量。
现在随着人们生活水平的提高,人们的追求不在仅限于温饱问题,而越来越对环境水平有了很大水平的要求。
我们的经济飞速发展,与此同时,生态破坏与环境污染,对人类的生存和发展已构成了现实威胁。
保护和改善生态环境,实现人类社会的持续发展,是全人类紧迫而艰巨的任务。
因此,环境保护与实现可持续发展,是一个一而二,二而一的任务。
保护环境是实现可持续发展的前提,也只有实现了可持续发展,生态环境才能真正得到有效的保护,保护生态环境,确保人与自然的和谐,是经济能够得到进一步发展的前提,也是人类文明得以延续的保证。
2.调查目的:了解同学们关于环保与资源的认识3.调查对象:河北联合大学在校学生4.调查时间:2012年4月二.调查结果及分析1.在公共场合是否将垃圾扔进垃圾桶A.是人数:4088.9%B.有时有人数:511.1%C.从没有过人数:0 0%由以上可以看出大多数同学对垃圾的处理还是比较恰当,大多数都会将垃圾随手扔进垃圾箱,这说明同学们自己对环保还是有很高的警觉性。
这对环境保护具有非常积极的意义。
但是也有少数同学只是有时将垃圾随手扔进垃圾箱,可见对与垃圾的处理在我们之间并不是特别的完美,同学们对于垃圾的对待和乱扔垃圾的习惯仍然需要改进。
对保护环境的意识仍有待提高。
2.对包装的看法A.有些包装太大,浪费人数:30 66.7%B.食品包装不要太小人数:9 20%C.要不同食品,用不同袋子,浪费人数:7 13.3%有大多数的同学认为包装太大太过浪费,也有百分之二十的同学认为方便更为重要。
关于“生态环境保护”知识调查问卷情况反馈
根据《中共2018年工作实施方案>的通知》(***发〔2018〕1号)精神,为有效提高环境保护、生态文明建设主题活动的公众参与率及相关生态环保知识的知晓率,我校对全校师生进行了“生态环境保护”知识调查问卷,现就对调查问卷情况做如下分析:
一、调查的基本情况:此次调查问卷共发放150份,收回答卷150份,有效参与率为100%,问卷内容主要是针对“生态环境保护”的相关知识。
二、统计分析
根据调查问卷数据显示:第一.70%的问卷显示所在城市的环境状况与两年前相比明显好转。
第二.60%的问卷显示垃圾分类收集存在分不清楚的现象。
第三.80%的问卷显示身边存在一次性筷子和塑料袋使用过度的情况。
第四.只有50%的学生愿意加入志愿团体举行环保活动。
三、建议和对策
1.进一步提高学生的环保意识,学校要高度重视,做好宣传教育的相关活动。
2.中学生自身要注意培养和提高自己的环保素养,提高对保护环境的积极性。
3.学校要多组织一些环保义务活动,让广大青少年多亲
身体验环境保护的重要性。
环保就在我们每一个人的身边,我们要从自己、从现在做起,为创造美丽世界做一份自己的贡献。
****
2018年5月18日。