手术室空气采样方法[1]
- 格式:doc
- 大小:498.00 KB
- 文档页数:7
层流手术室空气日常监测方法:要求日常实行动态监测,必测项目为平板采样法(沉降法)或采样器法(浮游菌法)检测细菌菌落总数。
(1)回风口动态平板采样法:应在手术开始、手术2小时、手术结束前抽检3-4次。
每个回风口中部摆放3个倾斜30℃,Φ90培养皿,暴露30分钟后,37°C培养24小时。
标准:每皿菌落计数平均值应符合表4标准要求。
单皿最大值不应超过平均值3倍。
(2)动态采样器法:浮游菌菌落检测应在手术进行如切皮、缝合、连台手术之间、手术进行4小时等,选择不少于3个程序,测定细菌菌落总数。
标准:I级<30cfu/m3;II级<150cfu/m3;III级<450cfu/m3;IV级<500cfu/m3。
(3)其他洁净用房在当天上午10时和下午4时各测1次,在每个回风口中部摆放3个Φ90培养皿,沉降后在37℃下培养24h。
标准:同回风口动态平板采样法标准。
层流手术室静态(空态)时空气采样方法:1、采样方法:(1)当送风口集中布置时,应对手术区和周边区分别检测;当送风口分散布置时,按全室统一布点方法检测。
(2)沉降法采样时,用直径9cm的培养皿,在空气中暴露30min,37℃培养24h,培养皿中的菌落数(cfu)代表空气中沉降下来的细菌数,以个/皿表示。
(3)浮游法采样时,用裂隙采样器在空气中随机采样30min,对采样皿或采样条培养得出的菌落数(cfu),代表空气中浮游下来的细菌数,以个/m3表示。
2、采样高度:(1)采样点可布置在地面上或不高于地面的任意高度上;(2)在手术区检测时应无手术台;当手术台已固定时,检测高度应在台面之上。
3、布点方法:(见表1)4、采样注意事项:(1)在100级区域检测时,采样口应对着气流方向;在其他区域检测时,采样口均向上;(2)采样后的培养基条或培养皿,应37℃条件下培养24h,并计算菌落数,菌落数的平均值均四舍五入选位到小数点后1位;(3)当采用浮游法测定浮游菌浓度时,细菌浓度测点数应和被测区域的含尘浓度测点数相同,且宜在同一位置上。
洁净手术室空气采样方法Revised as of 23 November 2020洁净手术室空气采样方法1、采样时间:消毒后、操作前进行采样。
2、采样方法:(1)布点:室内面积≤30 m2,设内、中、外对角线3点,内外点距墙1m;室内面积 >30 m2,设四角及中央5点,四角点距墙1m。
(2)平板暴露法平板直径9cm、采样高度,暴露5min。
3、检验方法平板37℃培养48h。
计数菌落数并分离致病菌。
4、平板暴露法结果计算50000N细菌总数(cfu/m3)=A×TA为平板面积(cm2); T 为暴露时间(min);N 为平均菌落数(cfu)5、结果判定(1)I、II类区域,细菌总数≤10cfu/cm3,并未检出致病菌为消毒合格。
(2)III类区域,细菌总数≤200cfu/cm3,并未检出致病菌为消毒合格。
(3)IV类区域,细菌总数≤500cfu/cm2,并未检出致病菌为消毒合格。
6、注意事项:采样前关好门窗,在无人走动的情况下,静止10min 进行采样层流手术室空气日常监测方法:要求日常实行动态监测,必测项目为平板采样法(沉降法)或采样器法(浮游菌法)检测细菌菌落总数。
(1)回风口动态平板采样法:应在手术开始、手术2小时、手术结束前抽检3-4次。
每个回风口中部摆放3个倾斜30℃,Φ90 培养皿,暴露30分钟后,37°C培养24小时。
标准:每皿菌落计数平均值应符合表4标准要求。
单皿最大值不应超过平均值3倍。
(2)动态采样器法:浮游菌菌落检测应在手术进行如切皮、缝合、连台手术之间、手术进行4小时等,选择不少于3个程序,测定细菌菌落总数。
标准:I级<30cfu/m3 ;II级<150 cfu/m3;III级<450 cfu/m3;IV级<500cfu/m3。
(3)其他洁净用房在当天上午10时和下午4时各测1次,在每个回风口中部摆放3个Φ90培养皿,沉降后在37℃下培养24h。
1、采样时间:消毒后、操作前进行采样。
2、采样方法:(1)布点:室内面积w 30 m2,设内、中、外对角线3点,内外点距墙1m;室内面积>30 m2,设四角及中央5点,四角点距墙1m。
(2)平板暴露法平板直径9cm采样高度,暴露5min。
3、检验方法平板37 C培养48h。
计数菌落数并分离致病菌。
4、平板暴露法结果计算50000N细菌总数(cfu/m3 ) =A X TA为平板面积(cm2); T为暴露时间(min); N为平均菌落数(cfu )5、结果判定(1)I、II类区域,细菌总数w 10cfu/cm3,并未检出致病菌为消毒合格。
(2)III类区域,细菌总数w 200cfu/cm3,并未检出致病菌为消毒合格。
(3)IV类区域,细菌总数w 500cfu/cm2,并未检出致病菌为消毒合格。
6、注意事项:采样前关好门窗,在无人走动的情况下,静止10min进行采样层流手术室空气日常监测方法:要求日常实行动态监测,必测项目为平板采样法(沉降法)或采样器法(浮游菌法)检测细菌菌落总数。
(1)回风口动态平板采样法:应在手术开始、手术2小时、手术结束前抽检3-4次。
每个回风口中部摆放3个倾斜30C,①90培养皿,暴露30分钟后,37°C培养24小时。
标准:每皿菌落计数平均值应符合表4标准要求。
单皿最大值不应超过平均值3倍。
(2)动态采样器法:浮游菌菌落检测应在手术进行如切皮、缝合、连台手术之间、手术进行4小时等,选择不少于3个程序,测定细菌菌落总数。
标准:I 级<30cfu/m3 ;II 级<150 cfu/m3 ;III 级<450 cfu/m3 ;IV 级<500 cfu/m3。
(3)其他洁净用房在当天上午10时和下午4时各测1次,在每个回风口中部摆放3个①90培养皿,沉降后在37C下培养24h。
标准:同回风口动态平板采样法标准。
层流手术室静态(空态)时空气采样方法:1、采样方法:(1)当送风口集中布置时,应对手术区和周边区分别检测;当送风口分散布置时, 按全室统一布点方法检测。
手术室空气采样的方法 HEN system office room 【HEN16H-HENS2AHENS8Q8-HENH1688】五月培训内容:手术室空气采样方法1、采样时间:消毒后、操作前进行采样。
2、采样方法:(1)布点:室内面积≤30 m2,设内、中、外对角线3点,内外点距墙1m;室内面积 >30 m2,设四角及中央5点,四角点距墙1m。
(2)平板暴露法平板直径9cm、采样高度,暴露5min。
3、检验方法平板37℃培养48h。
计数菌落数并分离致病菌。
4、平板暴露法结果计算50000N细菌总数(cfu/m3)=A×TA为平板面积(cm2); T 为暴露时间(min);N 为平均菌落数(cfu)5、结果判定(1)I、II类区域,细菌总数≤10cfu/cm3,并未检出致病菌为消毒合格。
(2)III类区域,细菌总数≤200cfu/cm3,并未检出致病菌为消毒合格。
(3)IV类区域,细菌总数≤500cfu/cm2,并未检出致病菌为消毒合格。
6、注意事项:采样前关好门窗,在无人走动的情况下,静止10min 进行采样层流手术室空气日常监测方法:要求日常实行动态监测,必测项目为平板采样法(沉降法)或采样器法(浮游菌法)检测细菌菌落总数。
(1)回风口动态平板采样法:应在手术开始、手术2小时、手术结束前抽检3-4次。
每个回风口中部摆放3个倾斜30℃,Φ90 培养皿,暴露30分钟后,37°C培养24小时。
标准:每皿菌落计数平均值应符合表4标准要求。
单皿最大值不应超过平均值3倍。
(2)动态采样器法:浮游菌菌落检测应在手术进行如切皮、缝合、连台手术之间、手术进行4小时等,选择不少于3个程序,测定细菌菌落总数。
标准:I级<30cfu/m3 ;II级<150 cfu/m3;III级<450 cfu/m3;IV 级<500 cfu/m3。
(3)其他洁净用房在当天上午10时和下午4时各测1次,在每个回风口中部摆放3个Φ90培养皿,沉降后在37℃下培养24h。
洁净手术室空气采样法子1、采样时间:消毒后、把持前进行采样。
2、采样法子:(1)布点:室内面积≤30 m2,设内、中、外对角线3点,内外点距墙1m;室内面积>30 m2,设四角及中央5点,四角点距墙1m。
(2)平板流露法平板直径9cm、采样高度1.5m,流露5min。
3、检验法子平板37℃培养48h。
计数菌落数并分新颖病菌。
4、平板流露法结果计算50000N细菌总数(cfu/m3)=A×TA为平板面积(cm2);T 为流露时间(min);N 为平均菌落数(cfu)5、结果判定(1)I、II类区域,细菌总数≤10cfu/cm3,并未检出致病菌为消毒合格。
(2)III 类区域,细菌总数≤200cfu/cm3,并未检出致病菌为消毒合格。
(3)IV类区域,细菌总数≤500cfu/cm2,并未检出致病菌为消毒合格。
6、注意事项:采样前关好门窗,在无人走动的情况下,静止10min 进行采样层流手术室空气日常监测法子:要求日常实行静态监测,必测项目为平板采样法(沉降法)或采样器法(浮游菌法)检测细菌菌落总数。
(1)回风口静态平板采样法:应在手术开始、手术2小时、手术结束前抽检34次。
每个回风口中部摆放3个倾斜30℃,Φ90 培养皿,流露30分钟后,37°C培养24小时。
尺度:每皿菌落计数平均值应合适表4尺度要求。
单皿最年夜值不该超出平均值3倍。
(2)静态采样器法:浮游菌菌落检测应在手术进行如切皮、缝合、连台手术之间、手术进行4小时等,选择很多于3个法度,测定细菌菌落总数。
尺度:I级<30cfu/m3 ;II级<150 cfu/m3;III级<450 cfu/m3;IV级<500 cfu/m3。
(3)其他洁净用房在当天上午10时和下午4时各测1次,在每个回风口中部摆放3个Φ90培养皿,沉降0.5h后在37℃下培养24h。
尺度:同回风口静态平板采样法尺度。
层流手术室静态(空态)时空气采样法子:1、采样法子:(1)当送风口集中安插时,应敌手术区和周边区分辨检测;当送风口分离安插时,按全室统一布点法子检测。
洁净手术室空气采样方法Document serial number【KKGB-LBS98YT-BS8CB-BSUT-BST108】洁净手术室空气采样方法1、采样时间:消毒后、操作前进行采样。
2、采样方法:(1)布点:室内面积≤30 m2,设内、中、外对角线3点,内外点距墙1m;室内面积 >30 m2,设四角及中央5点,四角点距墙1m。
(2)平板暴露法平板直径9cm、采样高度1.5m,暴露5min。
3、检验方法平板37℃培养48h。
计数菌落数并分离致病菌。
4、平板暴露法结果计算50000N细菌总数(cfu/m3)=A×TA为平板面积(cm2); T 为暴露时间(min);N 为平均菌落数(cfu)5、结果判定(1)I、II类区域,细菌总数≤10cfu/cm3,并未检出致病菌为消毒合格。
(2)III类区域,细菌总数≤200cfu/cm3,并未检出致病菌为消毒合格。
(3)IV类区域,细菌总数≤500cfu/cm2,并未检出致病菌为消毒合格。
6、注意事项:采样前关好门窗,在无人走动的情况下,静止10min 进行采样层流手术室空气日常监测方法:要求日常实行动态监测,必测项目为平板采样法(沉降法)或采样器法(浮游菌法)检测细菌菌落总数。
(1)回风口动态平板采样法:应在手术开始、手术2小时、手术结束前抽检3-4次。
每个回风口中部摆放3个倾斜30℃,Φ90 培养皿,暴露30分钟后,37°C培养24小时。
标准:每皿菌落计数平均值应符合表4标准要求。
单皿最大值不应超过平均值3倍。
(2)动态采样器法:浮游菌菌落检测应在手术进行如切皮、缝合、连台手术之间、手术进行4小时等,选择不少于3个程序,测定细菌菌落总数。
标准:I级<30cfu/m3 ;II级<150 cfu/m3;III级<450 cfu/m3;IV级<500 cfu/m3。
(3)其他洁净用房在当天上午10时和下午4时各测1次,在每个回风口中部摆放3个Φ90培养皿,沉降0.5h后在37℃下培养24h。
手术室空气培养方法引言:手术室是医院内最为关键的环境之一,手术室内的空气质量对手术的成功与否起着至关重要的作用。
因此,手术室空气培养方法的研究和应用显得尤为重要。
本文将介绍手术室空气培养方法的原理、步骤以及相关注意事项。
一、手术室空气培养的原理手术室内的空气中可能存在各种细菌、真菌和病毒等微生物,这些微生物可能会对手术患者的健康造成潜在的危害。
手术室空气培养的目的就是通过对空气中的微生物进行采样和培养,了解手术室内微生物的种类和数量,从而采取相应的控制和预防措施。
二、手术室空气培养的步骤1. 选择合适的采样器具:手术室空气培养需要使用专用的空气采样器具,常见的有悬浮粒子采样器和空气质量采样器。
根据实际需要选择合适的采样器具。
2. 采样位置选择:手术室内的不同区域可能存在不同程度的微生物污染,因此需要根据实际情况选择采样位置。
一般来说,手术台周围、空调出风口等区域是常见的采样点。
3. 采样操作:在进行采样前,需要将采样器具进行消毒处理,以避免交叉污染。
然后将采样器具放置在预定的位置,根据采样器具的说明进行采样操作。
4. 样品处理:采样结束后,将采样器具密封,并将其送至实验室进行样品处理。
一般来说,可以采用涂布法、滤膜法等方法进行微生物的培养和分离。
5. 培养和鉴定:将样品进行培养,在适宜的培养基上进行孵育。
根据不同的微生物特性,可以采用不同的培养条件和培养基。
培养结束后,通过形态学、生化学等方法对菌落进行鉴定。
三、手术室空气培养的注意事项1. 严格遵守无菌操作规范,以避免样品的污染。
2. 在采样过程中要注意采样时间和采样量的控制,以保证样品的代表性。
3. 在进行培养和鉴定时要严格遵守相应的操作规范,以避免误判和错误结果。
4. 培养过程中要注意对培养基的质量和消毒情况进行检查,以保证培养的可靠性。
5. 鉴定过程中要注意对菌落的形态、颜色、气味等特征进行观察,以便准确鉴定微生物的种类。
结论:手术室空气培养方法是一种有效的手术室微生物污染监测手段,通过对手术室空气中微生物的采样和培养,可以及时了解手术室内微生物的种类和数量,为手术室的环境控制和感染预防提供科学依据。
手术室空气采样的方法 Document number:PBGCG-0857-BTDO-0089-PTT1998五月培训内容:手术室空气采样方法1、采样时间:消毒后、操作前进行采样。
2、采样方法:(1)布点:室内面积≤30 m2,设内、中、外对角线3点,内外点距墙1m;室内面积 >30 m2,设四角及中央5点,四角点距墙1m。
(2)平板暴露法平板直径9cm、采样高度,暴露5min。
3、检验方法平板37℃培养48h。
计数菌落数并分离致病菌。
4、平板暴露法结果计算50000N细菌总数(cfu/m3)=A×TA为平板面积(cm2); T 为暴露时间(min);N 为平均菌落数(cfu)5、结果判定(1)I、II类区域,细菌总数≤10cfu/cm3,并未检出致病菌为消毒合格。
(2)III类区域,细菌总数≤200cfu/cm3,并未检出致病菌为消毒合格。
(3)IV类区域,细菌总数≤500cfu/cm2,并未检出致病菌为消毒合格。
6、注意事项:采样前关好门窗,在无人走动的情况下,静止10min 进行采样层流手术室空气日常监测方法:要求日常实行动态监测,必测项目为平板采样法(沉降法)或采样器法(浮游菌法)检测细菌菌落总数。
(1)回风口动态平板采样法:应在手术开始、手术2小时、手术结束前抽检3-4次。
每个回风口中部摆放3个倾斜30℃,Φ90 培养皿,暴露30分钟后,37°C培养24小时。
标准:每皿菌落计数平均值应符合表4标准要求。
单皿最大值不应超过平均值3倍。
(2)动态采样器法:浮游菌菌落检测应在手术进行如切皮、缝合、连台手术之间、手术进行4小时等,选择不少于3个程序,测定细菌菌落总数。
标准:I级<30cfu/m3 ;II级<150 cfu/m3;III级<450 cfu/m3;IV级<500 cfu/m3。
(3)其他洁净用房在当天上午10时和下午4时各测1次,在每个回风口中部摆放3个Φ90培养皿,沉降后在37℃下培养24h。
1、采样时间:消毒后、操作前进行采样。
2、采样方法:(1)布点:室内面积w 30 m2,设内、中、外对角线点,内外点距墙1m ;室内面积>30 m2,设四角及中央5 点,四角点距墙1m。
( 2 )平板暴露法平板直径9cm 、采样高度 1.5m ,暴露5min 。
3、检验方法平板37 C培养48h。
计数菌落数并分离致病菌。
4 、平板暴露法结果计算50000N细菌总数(cfu/m3 )=A X TA 为平板面积(cm2 ); T 为暴露时间(min );N 为平均菌落数(cfu )5、结果判定(1)I、II类区域,细菌总数W 10cfu/cm3 ,并未检出致病菌为消毒合格。
(2)III类区域,细菌总数W200cfu/cm3并未,检出致病菌为消毒合格。
(3)IV类区域,细菌总数W500cfu/cm2并未,检出致病菌为消毒合格。
6、注意事项:采样前关好门窗,在无人走动的情况下,静止10min 进行采样层流手术室空气日常监测方法:要求日常实行动态监测,必测项目为平板采样法(沉降法)或采样器法(浮游菌法)检测细菌菌落总数。
(1)回风口动态平板采样法:应在手术开始、手术 2 小时、手术结束前抽检3-4次。
每个回风口中部摆放3个倾斜30C,①90培养皿,暴露30分钟后,37°C培养24小时。
标准:每皿菌落计数平均值应符合表 4 标准要求。
单皿最大值不应超过平均值 3 倍。
(2)动态采样器法:浮游菌菌落检测应在手术进行如切皮、缝合、连台手术之间、手术进行 4 小时等,选择不少于3个程序,测定细菌菌落总数。
标准:I 级<30cfu/m3 ; II 级<150 cfu/m3 ; III 级<450 cfu/m3 ; IV 级<500 cfu/m3 。
(3)其他洁净用房在当天上午 1 0时和下午4时各测 1 次,在每个回风口中部摆放3个①90培养皿,沉降0.5h后在37 C下培养24h。
标准:同回风口动态平板采样法标准。
医院常规空气细菌培养(自然沉降法)采样方法一、采样时间选择消毒处理后与进行医疗活动之前采样。
二、采样高度与地面垂直高度 80-150 厘米。
三、布点方法1.面积≤30 m2 ,设一条对角线取三点,即中间一点,两端各距墙 1 米处各取一点(图 1)图 12.室内面积>30m2 ,设两条对角线,东,西,南,北,中取五点,其中东,西,南,北距墙均 1 米(图 2)图 2四、采样方法用 9 厘米直径普通琼脂平皿,打开后盖面朝下斜扣到底盘,在采样点准确暴露 5 分钟后,送检培养。
五、结果分析I 类区域: <10 cfu/m3II 类区域: <200 cfu/m3III 类区域: <500 cfu/m3六、附录Ⅰ类区域:层流洁净手术室、层流洁净病房 (参照洁净室空气培养方法与标准) 。
Ⅱ类区域:普通手术室、产房、婴儿室、早产儿室、普通保护性隔离室、供应室无菌区、烧伤病房、重症监护病房。
Ⅲ类区域:儿科病房、妇产科检查室、注射室、换药室、治疗室供应室清洁区、急诊室、化验室、各类普通病房和房间。
Ⅳ类区域:传染病科及病房。
洁净室空气细菌培养监测布点与标准一、局部百级,周围千级:共放 13 个培养皿,其中手术区域 5 点,周边区 8 点。
采样布置点示意图:二、局部千级,周围万级:共放 9 个培养皿,其中手术区域 3 点,周边区 6 点。
采样布置点示意图:三、局部万级,周围十万级:共放 7 个培养皿,其中手术区域 3 点,周边区域 4 点。
采样布置点示意图:四、三十万级:面积>30m2 布放 4 点,面积≤30 m2 布放 2 点。
五、要求:1.送风口集中布置时,应对手术区和周边区分别检测;如送风口分散布置时,全室统一检测,测点可均布,不应布置在送风门正下方;2.采样点可布置在地面上或不高于地面 0.8m 的任意高度上,手术区域放置在四角的平皿应离手术区边缘 0.12m,培养皿放置 30 分钟;3.采样后的培养皿,应立即置于 37 度条件下培养 24 小时;4.然后计数生长的菌落数,菌落数的平均值均四舍五入进位到小数点后1位。
医院常规空气细菌培养(自然沉降法)采样方法一、采样时间选择消毒处理后与进行医疗活动之前采样。
二、采样高度与地面垂直高度80-150厘米。
三、布点方法1.面积≤30 m2,设一条对角线取三点,即中间一点,两端各距墙1米处各取一点(图1)2.室内面积>30m2,设两条对角线,东,西,南,北,中取五点,其中东,西,南,北距墙均1米(图2)四、采样方法用9厘米直径普通琼脂平皿,打开盖后面朝下斜扣到底盘,在采样点准确暴露5分钟后,送检培养。
五、结果分析I类区域:<10 cfu/m3II类区域:<200 cfu/m3III类区域:<500 cfu/m3六、附录Ⅰ类区域:层流洁净手术室、层流洁净病房(参照洁净室空气培养方法与标准)。
Ⅱ类区域:普通手术室、产房、婴儿室、早产儿室、普通保护性隔离室、供应室无菌区、烧伤病房、重症监护病房。
Ⅲ类区域:儿科病房、妇产科检查室、注射室、换药室、治疗室供应室清洁区、急诊室、化验室、各类普通病房和房间。
Ⅳ类区域:传染病科及病房。
洁净室空气细菌培养监测布点与标准一、局部百级,周围千级:共放13个培养皿,其中手术区域5点,周边区8点。
采样布置点示意图:二、局部千级,周围万级:共放9个培养皿,其中手术区域3点,周边区6点。
采样布置点示意图:三、局部万级,周围十万级:共放7个培养皿,其中手术区域3点,周边区域4点。
采样布置点示意图:四、三十万级:面积>30m2布放4点,面积≤30 m2布放2点。
五、要求:1.送风口集中布置时,应对手术区和周边区分别检测;如送风口分散布置时,全室统一检测,测点可均布,不应布置在送风门正下方;2.采样点可布置在地面上或不高于地面0.8m的任意高度上,手术区域放置在四角的平皿应离手术区边缘0.12m,培养皿放置30分钟;3.采样后的培养皿,应立即置于37度条件下培养48小时;4.然后计数生长的菌落数,菌落数的平均值均四舍五入进位到小数点后1位。
洁净手术室空气采样方法悬浮菌采样法是最常用的洁净手术室空气采样方法之一,其原理是将空气中的悬浮颗粒捕集下来,并通过培养方法验证其菌落形成单位(CFU)的数量。
悬浮菌采样常用的工具有空气采样器、以及标准方法中规定的培养基。
在采样前,首先需选择合适的采样位置,包括手术台、空调出风口、病房边墙等,然后将采样器置于采样位置,按照采样器的使用说明操作,使其吸收一定量的空气样品。
采样结束后,将采样器中的培养基进行培养,并计算出菌落形成单位,从而评估空气中的微生物水平。
震荡均衡法是另一种常用的洁净手术室空气采样方法,它主要通过震荡的方式使悬浮颗粒沉降到培养基上,然后进行培养与计数。
在使用震荡均衡法进行采样时,首先需要选择合适的采样位置,通常是手术台的稍上方或空调出风口,然后将震荡采样器放置在采样位置,并按照设备的使用说明进行操作。
采样结束后,将采样器中的培养基进行培养,并计算出菌落形成单位,从而评估空气中微生物的水平。
半封闭法采样法主要是通过半封闭的设备捕集空气样本,再将样本中的微生物培养,从而评估空气质量。
在使用半封闭法进行采样时,首先需要选择合适的采样设备,一般有采样盘和培养皿。
将采样盘放置在采样位置,然后将空气样本吸入盘中,并尽量封闭盘与外界环境的接触。
之后将采样盘上的培养皿进行培养,并计算出菌落形成单位,从而评估空气中微生物的水平。
需要注意的是,以上三种方法都是传统的微生物培养方法,无法对所有类型的微生物进行快速、准确的检测。
因此,近年来也出现了一些新的技术,如聚合酶链式反应(PCR)和荧光定量PCR(qPCR)。
这些方法可以快速检测微生物的存在,并准确计算其数量。
但这些新方法的应用还需要进一步研究和验证。
在进行洁净手术室空气采样时,还需要注意采样器的使用方法和采样时间的选择。
采样器的使用应按照说明进行操作,避免操作不当导致结果不准确。
采样时间的选择应根据手术室的使用情况和要求进行,一般建议至少进行30分钟以上的连续采样。
手术室空气采样方法1、采样时间:消毒后、操作前进行采样。
2、采样方法:(1)布点:室内面积≤30 m2,设内、中、外对角线3点,内外点距墙1m;室内面积>30 m2,设四角及中央5点,四角点距墙1m。
(2)平板暴露法平板直径9cm、采样高度1.5m,暴露5min。
3、检验方法平板37℃培养48h。
计数菌落数并分离致病菌。
4、平板暴露法结果计算50000N细菌总数(cfu/m3)=A×TA为平板面积(cm2);T 为暴露时间(min);N 为平均菌落数(cfu)5、结果判定(1)I、II类区域,细菌总数≤10cfu/cm3,并未检出致病菌为消毒合格。
(2)III类区域,细菌总数≤200cfu/cm3,并未检出致病菌为消毒合格。
(3)IV类区域,细菌总数≤500cfu/cm2,并未检出致病菌为消毒合格。
6、注意事项:采样前关好门窗,在无人走动的情况下,静止10min 进行采样层流手术室空气日常监测方法:要求日常实行动态监测,必测项目为平板采样法(沉降法)或采样器法(浮游菌法)检测细菌菌落总数。
(1)回风口动态平板采样法:应在手术开始、手术2小时、手术结束前抽检3-4次。
每个回风口中部摆放3个倾斜30℃,Φ90 培养皿,暴露30分钟后,37°C培养24小时。
标准:每皿菌落计数平均值应符合表4标准要求。
单皿最大值不应超过平均值3倍。
(2)动态采样器法:浮游菌菌落检测应在手术进行如切皮、缝合、连台手术之间、手术进行4小时等,选择不少于3个程序,测定细菌菌落总数。
标准:I级<30cfu/m3 ;II级<150 cfu/m3;III级<450 cfu/m3;IV 级<500 cfu/m3。
(3)其他洁净用房在当天上午10时和下午4时各测1次,在每个回风口中部摆放3个Φ90培养皿,沉降0.5h后在37℃下培养24h。
标准:同回风口动态平板采样法标准。
层流手术室静态(空态)时空气采样方法:1、采样方法:(1)当送风口集中布置时,应对手术区和周边区分别检测;当送风口分散布置时,按全室统一布点方法检测。
手术室空气采样方法
1、采样时间:消毒后、操作前进行采样。
2、采样方法:
(1)布点:
室内面积≤30 m2,设内、中、外对角线3点,内外点距墙1m;室内面积 >30 m2,设四角及中央5点,四角点距墙1m。
(2)平板暴露法
平板直径9cm、采样高度,暴露5min。
3、检验方法
平板37℃培养48h。
计数菌落数并分离致病菌。
4、平板暴露法结果计算
50000N
细菌总数(cfu/m3)=A×T
A为平板面积(cm2); T 为暴露时间(min);N 为平均菌落数(cfu)5、结果判定
(1)I、II类区域,细菌总数≤10cfu/cm3,并未检出致病菌为消毒合格。
(2)III类区域,细菌总数≤200cfu/cm3,并未检出致病菌为消毒合格。
(3)IV类区域,细菌总数≤500cfu/cm2,并未检出致病菌为消毒合格。
6、注意事项:采样前关好门窗,在无人走动的情况下,静止10min
进行采样
层流手术室空气日常监测方法:
要求日常实行动态监测,必测项目为平板采样法(沉降法)或采样器法(浮游菌法)检测细菌菌落总数。
(1)回风口动态平板采样法:应在手术开始、手术2小时、手术结束前抽检3-4次。
每个回风口中部摆放3个倾斜30℃,Φ90 培养皿,暴露30分钟后,37°C培养24小时。
标准:每皿菌落计数平均值应符合表4标准要求。
单皿最大值不应超过平均值3倍。
(2)动态采样器法:浮游菌菌落检测应在手术进行如切皮、缝合、连台手术之间、手术进行4小时等,选择不少于3个程序,测定细菌菌落总数。
标准:I级<30cfu/m3 ;II级<150 cfu/m3;III级<450 cfu/m3;IV级<500 cfu/m3。
(3)其他洁净用房在当天上午10时和下午4时各测1次,在每个回风口中部摆放3个Φ90培养皿,沉降后在37℃下培养24h。
标准:同回风口动态平板采样法标准。
层流手术室静态(空态)时空气采样方法:
1、采样方法:
(1)当送风口集中布置时,应对手术区和周边区分别检测;
当送风口分散布置时,按全室统一布点方法检测。
(2)沉降法采样时,用直径9cm的培养皿,在空气中暴露30min,37℃培养24h,培养皿中的菌落数(cfu)代表空气中沉降下来的细菌数,以个/皿表示。
(3)浮游法采样时,用裂隙采样器在空气中随机采样30min,对采样皿或采样条培养得出的菌落数(cfu),代表空气中浮游下来的细菌数,以个/m3表示。
2、采样高度:
(1)采样点可布置在地面上或不高于地面的任意高度上;
(2)在手术区检测时应无手术台;当手术台已固定时,检测高度应在台面之上。
3、布点方法:(见表1)
4、采样注意事项:
(1)在100级区域检测时,采样口应对着气流方向;在其他区域检测时,采样口均向上;
(2)采样后的培养基条或培养皿,应37℃条件下培养24h,并计算菌落数,菌落数的平均值均四舍五入选位到小数点后1位;
(3)当采用浮游法测定浮游菌浓度时,细菌浓度测点数应和被测区域的含尘浓度测点数相同,且宜在同一位置上。
每次采样应满足表8的最小采样量的要求,每次采样时间不应小于30分钟。
(4)当用沉降法测定沉降菌浓度时,细菌浓度测点数即要
不少于含尘浓度测点数,应满足表9规定的最少培养皿数的要求(不含对照皿)。
如沉降时间适当延长,则最少要求培养皿数可按比例减少,但不能少于含尘浓度的最少测点数。
(5)不论用何种方法检测细菌浓度,都必须有两次空白对照。
第一次用于检测培养皿或培养基条(每批一个对照皿(条));第2次对操作过程做对照试验(每室或每区将1个对照皿(条),打开后又立即封盖,进行模拟操作);两次对照结果必须为阴性,整个操作过程应符合无菌操作的要求。
(6)新房验收时,应最后做空气、物表细菌检测。
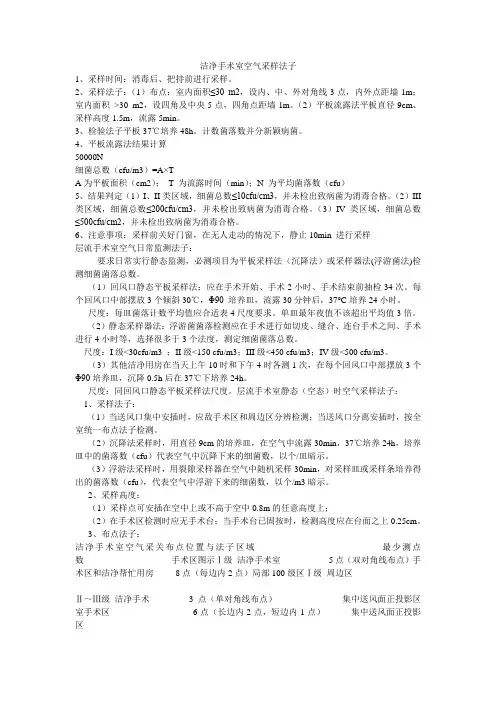
表1 洁净手术室空气采关布点位置与方法
区
域
最少测点数手术区图示
Ⅰ级洁净手术室 5点(双对角线布点)
手术区和洁净辅助用房8点(每边内2点)
局部100级区
Ⅰ级周边区
Ⅱ~Ⅲ级洁净手术 3点(单对角线布点)集中送风面正投影区
室手术区6点(长边内2点,短边内1点)集中送风面正投影区
Ⅱ级周边区 4点(每边内1点)
Ⅲ级周边区
Ⅳ级洁净手术室及分散4点(避开送风口正下方)
布置送风口的洁净室面2点(避开送风口正下方)
积>30㎡
面积≤30㎡
注:分布在集中送风面正投影区角的采样点距离邻近两边的距离位米。