中国36种现金管理工具分类与全景图
- 格式:doc
- 大小:223.50 KB
- 文档页数:5
中国36种现金管理工具分类与全景图一、现金管理工具的定义和数量我们将现金管理工具定义为没有固定投资期限、或者固定投资期限在一年以内,结构设计简单,安全性高的金融产品。
为了便于比较,我们将现金、活期存款和定期存款一并纳入现金管理工具的范畴。
同样的金融产品在不同的渠道上购买或赎回时,产品有变现能力、便利性、用户体验、适用对象差异显著,我们将不同销售渠道的金融产品也列为不同的工具看待。
不同渠道将不同变现能力的金融产品进行个性化包装与创新,演化出丰富多彩的现金管理工具。
根据上述定义和框架,我们整理出当前中国家庭可用的现金管理工具高达36种。
二、按资产类别分类的现金管理工具全景图现金管理工具最常见的是采用金融产品类别进行分类,主要的现金管理产品可分为11类,分别为:现金、活期存款、通知存款、定期存款、货币基金、短期理财基金、银行理财产品、国债回购、报价回购、货币型券商资管、货币型信托。
其中,我们将现金、活期存款、通知存款、定期存款统称为传统现金管理工具,它们已经被人们广泛了解和使用。
其他工具主要是最近十来年、甚至最近二三年逐步发展起来的新型工具,认知度相对不高。
资产类别分类的现金管理工具全景图详见下文图表8。
三、按变现能力分类的现金管理工具全景图在我们选择现金管理工具之时,一定是在特定的变现能力前提之下。
从现金管理的角度来说,变现能力是最基本的约束,是我们挑选现金管理工具的首要标准。
为了便分析,我们将现金管理工具按照变现能力分为五类:现金与活期、活期替代品、活期半替代品、平衡型定期品、收益型定期品。
其中活期替代品、活期半替代品均能够快速变现为活期存款,即能够替代活期存款使用,因此统称为活期存款替代工具。
平衡型定期品、收益型定期品均有固定的持有期限,能够替代定期存款使用,因此统称为定期存款替代工具。
图表7:现金管理工具的变现能力分类变现能力分类的现金管理工具全景图详见下文图表9。
四、按服务渠道分类的现金管理工具全景图目前能够提供现金管理工具的渠道包括基金公司、银行、证券公司、信托公司、第三方基金销售机构、以及互联网企业。
现金管理的工具与技巧现金管理是指合理管理个人或者企业资金流动、存储和使用的过程。
有效地管理现金对于个人和企业来说都非常重要,可以帮助我们提高财务状况,避免浪费和损失。
本文将介绍几种常用的现金管理工具与技巧。
一、预算管理预算是一个用于规划个人或企业收入和支出的工具,通过预先制定的预算计划,可以帮助我们合理分配和控制现金流。
制定预算时,可以根据个人或企业的具体情况,将收入按比例划分到不同的支出项目上,例如日常开销、债务还款、投资等。
同时,要定期对预算进行复盘和调整,以确保预算的准确性和适应性。
二、紧缩开支控制开支是现金管理的重要环节之一。
通过审查和减少不必要的开支,我们可以节省更多的资金用于其他更有价值的事项。
例如,可以取消不常用的订阅服务、精简购物清单、优化能源利用等。
此外,还可以与供应商谈判获得更优惠的价格或者寻找替代品,以降低成本。
三、储蓄计划储蓄是现金管理过程中的重要环节,可以为个人和企业提供紧急备用资金,并帮助实现长期的财务目标。
设立一个储蓄计划,比如每月按比例将收入用于储蓄,可以确保有足够的资金在紧急情况下使用,并在未来进行投资或者实现其他财务目标时提供资金支持。
四、投资策略投资是实现财务增长和保值增值的重要手段。
根据个人或企业的风险承受能力和财务目标,可以选择适合自己的投资方式,例如购买股票、基金、债券或者房地产等。
在进行任何投资前,应该充分了解相关知识并在市场调研的基础上做出决策,同时也要保持谨慎和理性的态度。
五、债务管理合理管理债务对于现金管理也至关重要。
如果拥有债务,就应该按照之前制定的预算计划和还款能力,以及债务的利率和期限,制定合理的还款计划。
对于高利率的债务,可以适当提前还款以减少利息支出。
同时,也要避免过度借款,以免造成经济困境。
六、激励与奖励激励与奖励是一个促使现金管理更加有效的技巧。
例如,制定实现预算目标后的奖励机制,或者设立达到储蓄目标后的奖励计划,可以增强个人或企业的动力和责任感,更好地管理现金流。
现金管理产品现金管理产品,也被称为现金管理工具,是一种金融工具,旨在帮助个人和企业有效管理其现金流。
现金管理产品通常由金融机构提供,这些金融机构可以是商业银行、投资管理公司或其他金融机构。
1. 现金管理产品的类型现金管理产品有多种类型,可以根据个人或企业的具体需求选择。
以下是几种常见的现金管理产品类型:a. 短期存款短期存款是一种较为常见的现金管理产品。
它通常在商业银行中提供,具有相对较低的风险和较高的流动性。
通过将资金存入短期存款,个人和企业可以获得相对较高的利率收益,并且可以在需要时迅速取出资金。
b. 货币市场基金货币市场基金是一种由金融机构管理的开放式投资基金。
它主要投资于短期债务证券、短期商业票据和其他低风险金融工具。
货币市场基金通常具有良好的流动性和相对稳定的收益,适用于个人和企业的短期现金管理需求。
c. 短期债券短期债券是一种债务工具,期限通常在1年以下。
它们通常由政府、金融机构或大型企业发行,具有较低的风险和相对较高的收益率。
短期债券可以提供一些额外的收益,同时保持较高的流动性。
d. 企业债务证券企业债务证券是由企业发行的债务工具,用于筹集资金。
企业债务证券通常具有较长的期限,但也有一些短期债务证券可供选择。
企业债务证券的收益较高,但风险也相对较高。
e. 短期商业票据短期商业票据是一种由企业发行的无担保短期债务工具。
它们通常具有较短的期限,最长不超过1年。
短期商业票据的收益率相对较高,但风险也相对较高。
2. 现金管理产品的优势现金管理产品具有多种优势,使得它们成为个人和企业进行现金管理的理想选择。
a. 高流动性现金管理产品通常具有较高的流动性,这意味着资金可以在需要时迅速取出。
这对于应对紧急情况或进行短期资金调配非常重要。
b. 相对较低的风险大部分现金管理产品都具有相对较低的风险,特别是与其他投资产品相比。
这使得现金管理产品成为那些寻求保值和稳定收益的个人和企业的首选。
c. 稳定的收益现金管理产品通常提供相对稳定的收益。
现金管理常用模型
现金管理常用模型
一、货币基金模型
货币基金模型是一种企业现金管理的重要手段,其最显著的特点是安全性高,收益率低,但可以确保资金的安全性,并可以适当收取利息收入。
货币基金一般用于投资企业的周转资金,旨在满足其短期资金需求,确保资金的安全性。
二、流动性管理模型
流动性管理模型旨在管理企业的流动性,使其能够应付突发的流动性风险,满足企业短期资金的需求,并保证企业的资金安全。
三、保证金模型
保证金模型是企业现金管理的重要手段,它旨在为企业提供流动性和信誉保证,以便企业可以快速满足短期资金的需求。
四、存款管理模型
存款管理模型是企业现金管理的重要手段,它可以确保资金的安全,并可以通过存款利息收入获取一定的收益。
五、多样化投资模型
多样化投资模型旨在通过有效分散的投资策略,为企业提供安全可靠的资金来源,并可以获得较高的投资收益。
现金类管理类排名普益标准
普益标准根据公开渠道披露的数据,对存续公募现金管理类理财产品进行排名,以下为2022年11月1日至11月30日期间的部分排名情况:
1. 京华远见易淘金(机构)理财管理计划,平均7日年化收益率为%。
2. 京华远见易淘金(新客)理财管理计划,平均7日年化收益率为%。
3. 民生理财天天增利现金管理新享款理财产品,平均7日年化收益率为%。
此外,信银理财日盈象天天利2号(E享日日金)现金管理型理财产品平均7日年化收益率为%,排名第二;兴银理财添利9号净值型理财产品平均7日年化收益率为%,排名第三。
以上内容仅供参考,如需更多信息,建议查阅普益标准官方网站或咨询其工作人员。
中国现金管理辅助工具大全很多机构能够提供非投资型现金管理工具,我们总称之为现金管理辅助工具。
这些工具可以大大简化现金管理流程,提供便利的账户管理、支付、转账、投资/赎回货币基金、还信用卡、资金归集等各种服务。
辅助型现金管理服务将帮助投资人大大降低现金管理操作频率,使得现金管理更加简便易行,推荐投资人采用。
下面,我们将介绍主要现金管理服务渠道退出的相关服务。
一、信用卡及货币基金联名信用卡信用卡是一种非常有用的现金管理工具,持卡人持信用卡消费时无须支付现金,待还款日时再进行集中还款。
这样一来,持卡人获得了一定的信贷额度,一般能够达到3-6个月支出额,能够较好的满足意外的支付需求;另一方面,还款日集中还款使得支付更具有可预测性,可以大大降低现金管理的操作频率。
除了普通信用卡之外,近年来与货币基金关联的信用卡开始出现,使得现金管理流程进一步简化。
代表性产品包括:工银货币基金信用卡:是工商银行和工银瑞信基金2012年合作推出的国内首张可自动申赎货币基金、可用货币基金自动偿还贷记卡欠款的信用卡。
中信添富现金宝信用卡:是由中信银行与汇添富基金2011年联合发行,可开通现金宝还款,免费跨行自动还款。
二、银行智能账户服务银行智能账户提供更为便利的货币基金投资以及现金管理服务,功能包括:货币基金智能申购:客户在网上银行设定最低留存现金额度及最高扣款金额后,客户储蓄卡内该范围内活期余额都自动申购成货币基金。
货币基金智能赎回:客户在网上银行设定设定“发起赎回余额”,当账户的可用余额低于“发起赎回余额”时,则发起赎回申请,将账户余额补足到设定的金额。
信用卡智能还款:账户自动根据客户当月信用卡应还款数额以及还款到期日,以“先利用账户内现金,后赎回账户内货币基金”的原则,智能计算需赎回的货币基金数额以及最佳赎回时间,然后在设定还款日期自动还款。
图表51:银行现金智能账户服务三、超级网银与资金归集超级网银在中国又被称为“第二代支付系统”,能为个人和单位用户提供跨行实时的资金汇划、跨行账户和账务查询,以及跨行扣款、第三方支付、第三方预授权等业务功能。
一、现金业务基础现金科目(PKMCS)现金业务代号(PYWDH):库存现金、在途现金、假币货币参数(PHBCS):定义币种券别参数(PJBCS):定义货币面值现金尾箱(PGYCS)现金尾箱账号(ANBFH)现金库存登记簿(BXJKC):分面值、分币种现金出入库登记簿(BCRKD)现金调出登记簿(BXJDC)二、主要现金业务现金解缴(7003)现金出入库(7002)柜员领用现金(7004)柜员上缴现金(7007)柜员间现金调拨(7005)其他业务(尾箱轧帐、长短款、假币业务、ATM加钞/清钞)三、现金解缴(7003)指本行向当地人行或他行领现、解现业务。
由机构现金库管员操作。
(拥有现金尾箱0000)收入现金和付出现金(实物调出,解缴入账)✓付出现金时,分两步走,先做实物调出,登记现金调出登记簿(BXJDC),产生现金调出流水号。
✓再做解缴入账,输入实物调出产生的流水号,核对流水号是否存在。
数据操作:✓BXJKC:领现,增加现金库存;解现,减少现金库存。
✓BXJDC:登记现金调出登记簿。
✓BXJCR:登记现金出入库登记簿账务处理:✓领现会计分录:借:库存现金贷:存放中央银行备付金或活期存放境内同业✓解现会计分录:借:存放中央银行备付金或活期存放境内同业贷:库存现金(1)实物调出:借:在途现金贷:库存现金(2)解缴入账:借:存放中央银行备付金或活期存放境内同业贷:在途现金四、现金出入库(7002)指行内两个机构间现金出库和入库业务,比如分行向所辖支行调拨现金、支行向分行上缴现金等。
两机构间为现金上下级关系(PJGCS-现金上级)。
由出库或入库机构现金库管员操作。
出库机构库管员先做7002出库,入库机构库管员在做7002入库,两者之间通过BCRKD(现金出入库登记簿)相关联。
数据操作:✓BXJKC:领现,增加现金库存;解现,减少现金库存。
✓BCRKD:登记现金出入库登记簿。
账务处理:✓支行向分行领用现金分行出库:借:备付金往来-系统内活期存放贷:库存现金借:在途现金贷:备付金往来-系统内活期存放支行入库:借:库存现金贷:在途现金✓支行向分行上缴现金支行出库:借:在途现金贷:库存现金分行入库:借:库存现金贷:备付金往来-系统内活期存放借:备付金往来-系统内活期存放贷:在途现金五、柜员领用现金(7004)指网点柜员向本网点库管员领用现金。
货币资金管理中的现金管理技术及工具分析现金管理是企业货币资金管理的重要组成部分,对于企业的经营和发展具有关键性意义。
现金管理技术及工具的选择和应用,对于企业实现资金的最佳运作和风险的有效控制起着重要作用。
本文将对现金管理中的一些常用技术和工具进行分析,以期提高企业的现金管理水平。
一、现金管理技术1. 现金预测技术:现金预测是现金管理的首要任务,通过预测现金流量,企业可以合理安排现金的使用和投资,避免资金周转不畅。
常见的现金预测技术包括历史模型法、趋势法和经验法。
历史模型法基于历史数据的统计分析,能够准确地预测未来现金流量;趋势法基于历史数据的趋势变化进行预测,适用于长期预测;经验法则是根据实际经验和判断进行现金流量的估计,适用于短期预测。
2. 现金池管理技术:现金池是指将多个账户的现金集中管理,以便更好地控制现金流动。
现金池管理技术可以提高企业对现金的集中控制和统一管理,降低资金的成本。
常见的现金池管理技术包括零余额账户管理、资金集中管理和现金改进技术。
零余额账户管理是通过将子账户的余额调整为零,实现集中管理和统一使用现金;资金集中管理是通过资金调拨和头寸管理等手段,将企业各个部门的现金集中到一个账户中,实现现金的集中管理;现金改进技术通过改进现金管理流程和技术手段,提高现金管理效率和精细度。
3. 现金流量管理技术:现金流量管理是指通过分析和优化现金流量,实现现金的最佳配置和风险的有效控制。
常见的现金流量管理技术包括现金流量预测、现金流量融资、现金流量经营和现金流量投资管理。
现金流量预测是根据企业的经营活动和市场环境,预测未来的现金流量,以便合理安排现金的使用和投资;现金流量融资是通过优化企业的资金结构和融资方式,降低企业的融资成本和风险;现金流量经营是通过改进企业的营业周期和供应链管理,优化现金流入和流出的时间和规模;现金流量投资是通过合理配置现金,获取最大的投资回报。
二、现金管理工具1. 现金管理软件:现金管理软件是企业进行现金管理的重要工具,可以帮助企业实现现金流量的实时监控和分析,提高现金管理的效率和精确度。
现金管理类理财产品你知道多少呢?发布日期:2014-01-07 来源:中金在线提起现金,大家都知道,很多人都选择将钱存进银行,可是你知道市场上有很多和存款一样的现金产品吗?它们的收益都比银行储蓄要高。
为此,财姐不辞辛苦,对这些产品进行了系统的学习,接下来,把成果分享给读者。
张曦元家财网总编辑,曾担任《钱经》杂志出品人兼主编,具有10年理财教育经验。
余额宝出来后,很多人意识到现金理财的价值。
除了余额宝,目前市场有四大系现金管理类理财产品。
财姐学习了几款产品发现,银行系的3只产品中收益率最高的是短期银行理财产品,达到3.5%,一个月才能兑现。
券商系有2只产品,资产管理产品收益达到3.5%,隔一日就可以兑现。
信托系有2只产品,而且是收益率最高的,收益都在4%以上。
基金系产品最多,达到4只,其中传统货币基金收益率到达了4. 27%,3日可兑现。
四类核心现金管理类产品基金系:现金理财1元起货币市场基金是指投资于货币市场上短期有价证券的一种基金,可以在交易日申购和赎回。
投资范围以货币市场工具为主,包括1年以内的银行定期存款、大额存单、央行票据、剩余期限在397天之内的债券以及期限在1年以内的债券回购。
不可投资于股票和可转换债券等权益类资产。
对信用债的评级要求较高,不可投资于AAA级以下的券种。
所谓场内T+0货币基金,是指可以在交易挂牌交易、申购赎回、实现了T+0的货币基金,是去年比较重要的创新产品之一。
短期理财债券型基金,简称短债型基金,是2012年5月份出现的一种创新型基金,是具有一定封闭期的定期开放式纯债基金。
运作模式类似于滚动型银行理财产品,在一个运作周期内产品是封闭的,到期后,投资者可选择赎回或继续投资,让资金进入下一个运作周期。
运作周期包括7天、14天、30天、60天、90天等。
货币ETF即交易型货币市场基金,此基金实现股票与货币基金间的即时无缝对接,因此能够盘活上千亿规模的券商保证金。
银行系:现金理财1000元起开放式无固定期限产品是指没有明确的理财期限,采用开放式交易模式,投资者可在理财计划存续期内任一交易日提出申购或赎回申请,申购和赎回即时生效。
财务管理制度全景图:数据,分析,决策2023年了,财务管理制度在数字化时代中逐渐成为了企业管理的重中之重。
企业为了更好地发展和生存,必须建立起一套现代化的财务管理制度。
数据、分析、决策是其中三个关键词。
一、数据数据是财务管理的生命线,也是企业决策的基础。
随着大数据时代的到来,数据的采集、存储、处理和分析变得更加方便和高效。
企业可以通过互联网和物联网技术将不同来源、不同格式的数据进行整合和分析,实现企业数据的全景式管理。
在财务管理方面,企业需要收集公司的财务数据,包括财务报表、现金流量表、资产负债表、成本费用表等等,同时还需要收集市场分析、销售数据、客户反馈等非财务数据。
这些数据对于企业分析行业趋势、预测市场需求以及优化企业的管理决策非常重要。
二、分析数据需要被分析,才能发挥其最大的价值。
数据分析是企业财务管理中的重要环节。
通过数据分析,企业可以了解自己在行业中的地位,分析自身的优势和劣势,进而有针对性地制定未来的发展战略和应对策略,从而提高企业的竞争力。
在财务管理方面,数据分析可以帮助企业进行风险评估、成本和效益分析、财务运营评价等。
财务数据分析的结果可以支持企业管理层数据驱动决策,以实现后续战略和运营目标。
三、决策基于数据和分析得出的结论,需要转化为具体的决策行动。
这些决策不仅要针对企业当下的发展问题,还应当使企业从长远角度考虑发展目标。
通过正确的决策,企业能够在各种环境中快速响应,有效控制风险,促进业务的迅速发展。
在财务管理方面,决策包括一系列措施,例如财务预算、资本管理、经济风险管理、运营战略等。
决策是企业发展的关键,在决策过程中,要充分考虑企业长期目标和未来发展趋势,建立风险控制机制,提高决策的预判性和准确性。
在2023年的财务管理制度全景看来,数据、分析、决策将会越来越紧密地联系在一起。
通过建立更加细致的数据采集和分析流程,使得财务管理体系更加完善,以数据为基础改进和优化企业战略与运营目标,提高企业的决策效能和执行力。
中国36种现金管理工具分类与全景图
一、现金管理工具的定义和数量
我们将现金管理工具定义为没有固定投资期限、或者固定投资期限在一年以内,结构设计简单,安全性高的金融产品。
为了便于比较,我们将现金、活期存款和定期存款一并纳入现金管理工具的范畴。
同样的金融产品在不同的渠道上购买或赎回时,产品有变现能力、便利性、用户体验、适用对象差异显著,我们将不同销售渠道的金融产品也列为不同的工具看待。
不同渠道将不同变现能力的金融产品进行个性化包装与创新,演化出丰富多彩的现金管理工具。
根据上述定义和框架,我们整理出当前中国家庭可用的现金管理工具高达36种。
二、按资产类别分类的现金管理工具全景图
现金管理工具最常见的是采用金融产品类别进行分类,主要的现金管理产品可分为11类,分别为:现金、活期存款、通知存款、定期存款、货币基金、短期理财基金、银行理财产品、国债回购、报价回购、货币型券商资管、货币型信托。
其中,我们将现金、活期存款、通知存款、定期存款统称为传统现金管理工具,它们已经被人们广泛了解和使用。
其他工具主要是最近十来年、甚至最近二三年逐步发展起来的新型工具,认知度相对不高。
资产类别分类的现金管理工具全景图详见下文图表8。
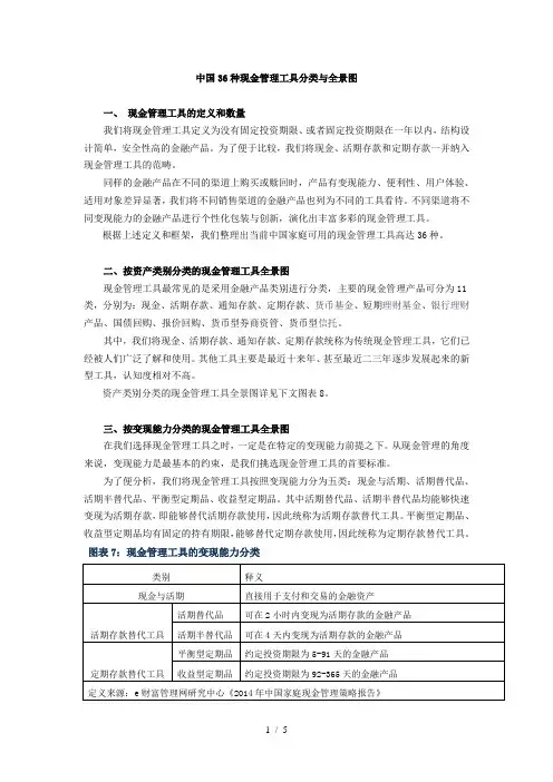
三、按变现能力分类的现金管理工具全景图
在我们选择现金管理工具之时,一定是在特定的变现能力前提之下。
从现金管理的角度来说,变现能力是最基本的约束,是我们挑选现金管理工具的首要标准。
为了便分析,我们将现金管理工具按照变现能力分为五类:现金与活期、活期替代品、活期半替代品、平衡型定期品、收益型定期品。
其中活期替代品、活期半替代品均能够快速变现为活期存款,即能够替代活期存款使用,因此统称为活期存款替代工具。
平衡型定期品、收益型定期品均有固定的持有期限,能够替代定期存款使用,因此统称为定期存款替代工具。
图表7:现金管理工具的变现能力分类
变现能力分类的现金管理工具全景图详见下文图表9。
四、按服务渠道分类的现金管理工具全景图
目前能够提供现金管理工具的渠道包括基金公司、银行、证券公司、信托公司、第三方基金销售机构、以及互联网企业。
从现金管理工具数量看,证券公司和银行的产品最为丰富。
服务渠道分类的现金管理工具全景图详见下文图表10。
图表8:2013年中国现金管理工具全景图——按资产类别分类
图表9:2013年中国现金管理工具全景图——按变现能力分类
本表格代表了各种现金管理工具的均值或常见情况,具体产品与服务会有所差别。
详细说明请见相关章节介绍。
图表10:2013年中国现金管理工具全景图——按销售渠道分类
注:本文节选自e财富管理网研究中心《2014中国家庭现金管理策略报告:摆脱银行存款束缚分享利率市场化盛宴》
(报告来源:中国财富管理与私人银行第一门户——e财富管理网)。