初级护师聘任职务的具体条件
- 格式:doc
- 大小:19.50 KB
- 文档页数:1
护理人员技术职务岗位聘用实施方案为了建立和规范我院护理人员专业技术职务任职资格的评审和聘用制度,充分调动护理人员的积极性和创造性。
根据《南充市身心医院专业技术职务评聘标准及实施方案》及《医院专业技术岗位设置名额分配方案》,结合本部门实际情况,特制订本方案。
(注本方案适用副主任护师及以上职称人员)一、成立护理职称聘用初评考核小组组长。
副组长。
成员。
初评考核小组职责:主要负责测评、审核,将初审考核结果及相关资料上交职称改革领导小组讨论。
二、高级护理职称评聘条件(一)基本条件。
1.遵守国家法律法规、规定、医院各种规章制度。
2.具备良好的医德医风和敬业精神。
3.通过国家高级卫生专业技术资格(护理)考试合格者。
(二)高级职称具备条件1.取得相对应大专学历,受聘卫生中级专业技术职务满7年以上者,本科学历5年以上者,研究生学历4年以上者。
2.具有坚实的基础医学理论知识,并精通专科护理理论及技术。
3.能解决本科护理业务上的疑难问题,指导重危、疑难病人护理计划的制订与实施,持续更新知识,能在管理、教学、科研中发挥骨干作用。
4.具有课堂教学、临床带教水平,能组织本科护理会诊、护理查房及参加全院性护理会诊,全年承担教学讲课至少2次以上。
因工作需要医院派往其他岗位的讲课亦可。
5.获得市级以上先进工作者、护理管理者、临床一线护理骨干优先。
(三)有以下情形之一的,通过国家资格考试后二年内不予聘用(包括内聘)。
1.任期内因责任问题发生的护理事故或严重差错,导致不良影响的。
2.一年内发生患者或家属投诉2次及以上,导致不良影响的。
3.任期内严重违反科室及院内规章制度,导致不良影响的。
4.不能胜任本职工作或不服从科室管理,聘期内被科室退回护理部2次的。
5.任职期内连续两年考核不合格者。
6.利用工作之便收受红包、礼品者。
三、考评细则(一)学历(仅限护理专业)10分:研究生10分、本科8分、大专6分、中专4分。
(二)展开新技术10分:2分/项(以医疗技术临床使用管理委员会审核通过为准)。
各层级护理人员任职资格和岗位职责1、专科护士任职资格和岗位职责(1) 任职资格1) 具备完成本岗位职责的能力。
2) 具备护师以上专业技术职称、护理专业大专以上学历,在相应专科从事护理技术工作5年以上的注册护士。
3) 接受省级卫生行政主管部门组织或委托的专科护士培训,考核合格,并具有省级卫生行政主管部门认可的专科护士资格证书。
4) 精通本学科基本理论、专科理论和专业技能,掌握相关学科知识,掌握专科危重病人的救治原则与抢救技能,在突发事件及急重症病人救治中发挥重要作用。
5) 有丰富的临床护理工作经验,能循证解决本专科复杂疑难护理问题,有指导专业护士有效开展基础护理、专科护理的能力。
6) 有组织、指导临床、教学、科研的能力,是本专科学术带头人。
7) 熟练运用一门外语获取学科信息和进行学术交流。
8) 及时跟踪并掌握国内外本专科新理论、新技术,每年接受相应专业领域的继续教育。
(2) 岗位职责1) 有权行使高级责任护士的职责。
2) 参加护理部领导的专科护理管理委员会,主管相应专科护理工作小组的工作,并履行相应的职责。
3) 主持并组织、指导本院本专科领域的全面业务技术工作,组织制订本专科护理工作指引,制订并审核所在专科各项护理工作标准、护理质量评价标准等。
4) 参加医疗查房,参与危重症病例、疑难病例讨论,分析病人的护理问题,针对护理问题制订护理计划;组织院内护理会诊,实施循证护理,解决护理疑难问题,指导临床护士工作,确保本专科护理质量。
5) 掌握本护理学科发展的前沿动态,积极组织本专科的学术活动,根据本专科发展的需要,确定本专科工作和研究方向;有计划、有目的、高质量地推广和应用专科护理新成果、新技术、新理论和新方法。
6) 培养专业护士,协助制订医院专业护士人才培养计划。
主持或协助完成护理研究生的临床带教工作。
7) 开设专科护理门诊,提供健康教育和咨询。
(3) 享受待遇1) 享受专科护士岗位津贴。
2) 享受医院高级技术人才待遇。
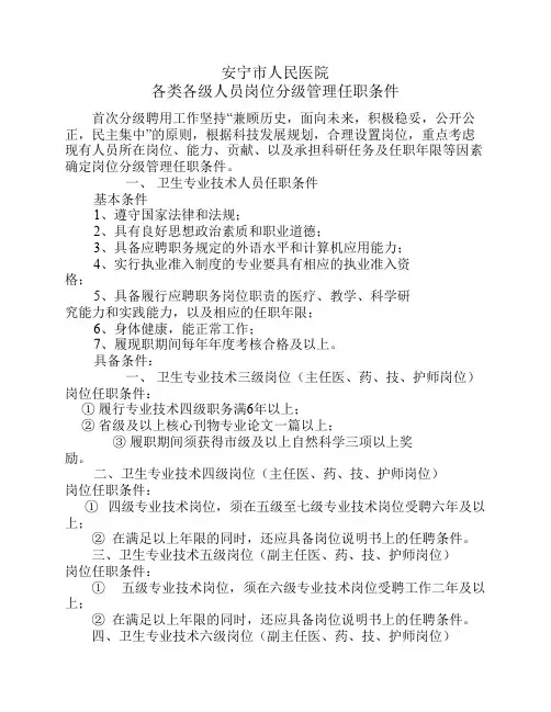
安宁市人民医院各类各级人员岗位分级管理任职条件首次分级聘用工作坚持“兼顾历史,面向未来,积极稳妥,公开公正,民主集中”的原则,根据科技发展规划,合理设置岗位,重点考虑现有人员所在岗位、能力、贡献、以及承担科研任务及任职年限等因素确定岗位分级管理任职条件。
一、卫生专业技术人员任职条件基本条件1、遵守国家法律和法规;2、具有良好思想政治素质和职业道德;3、具备应聘职务规定的外语水平和计算机应用能力;4、实行执业准入制度的专业要具有相应的执业准入资格;5、具备履行应聘职务岗位职责的医疗、教学、科学研究能力和实践能力,以及相应的任职年限;6、身体健康,能正常工作;7、履现职期间每年年度考核合格及以上。
具备条件:一、卫生专业技术三级岗位(主任医、药、技、护师岗位)岗位任职条件:①履行专业技术四级职务满6年以上;②省级及以上核心刊物专业论文一篇以上;③履职期间须获得市级及以上自然科学三项以上奖励。
二、卫生专业技术四级岗位(主任医、药、技、护师岗位)岗位任职条件:①四级专业技术岗位,须在五级至七级专业技术岗位受聘六年及以上;②在满足以上年限的同时,还应具备岗位说明书上的任聘条件。
三、卫生专业技术五级岗位(副主任医、药、技、护师岗位)岗位任职条件:①五级专业技术岗位,须在六级专业技术岗位受聘工作二年及以上;②在满足以上年限的同时,还应具备岗位说明书上的任聘条件。
四、卫生专业技术六级岗位(副主任医、药、技、护师岗位)岗位任职条件:①六级专业技术岗位,须在七级专业技术岗位受聘工作二年及以上;②在满足以上年限的同时,还应具备岗位说明书上的任聘条件。
五、卫生专业技术七级岗位(副主任医、药、技、护师岗位)岗位任职条件:①七级专业技术岗位,须在八级专业技术岗位受聘工作二年及以上;②在满足以上年限的同时,还应具备岗位说明书上的任聘条件。
六、卫生专业技术八级岗位(主治医、药、技、护师岗位)岗位任职条件:①八级专业技术岗位,须在九级专业技术岗位受聘工作二年及以上;②在满足以上年限的同时,还应具备岗位说明书上的任聘条件。
各级护理人员任职资格和岗位职责说明责任护士任职资格一、学历及经历要求应具有护理大专以上学历或具有护理师2年以上技术职称,并有本专科3年以上工作体会。
二、知识要求把握护理学理论,熟练把握基础护理及本专科护理技术操作,把握与病人沟通的技能;具备整体护理相关知识和理论。
三、能力要求有一定的组织和谐能力;应用护理程序护理病人的能力;具有语言、文字表达能力和带教能力。
四、差不多素养要求具有护理人员的良好职业道德,身心健康,有进取心和事业心。
辅助护士任职资格一、学历及经历要求国家注册护士。
二、知识要求把握医学基础知识和护理学理论,把握基础护理及本专科护理技术操作规程,能运用人际沟通技能,初步把握护理程序的理论和应用原理。
三、能力要求有一定的本病区内的组织能力,具有语言、文字表达能力。
四、差不多素养要求身心健康,具有良好职业道德。
护理员〔助理员)任职资格一、学历、经历:有上岗前培训获得合格证书〔指定培训单位〕,具有初中以上文化程度。
二、具有能在护士指导下,承担病人的生活护理及其他所规定工作的能力;具有差不多的人际沟通与合作能力。
三、不断更新知识技能,以适应不断变化的临床护理实践对生活护理的需求。
四、品行端正,身心健康。
注:相应职务副职参照正职要求执行。
护理部主任职责一、在院长、主管副院长领导下负责护理工作,熟悉医院设置、组织结构、营运方针,建立健全高效的护理组织系统;二、围绕医院进展规划,制定全院护理工作宗旨、理念和工作规划、打算并组织实施;三、运用现代治理理论,依据''以人为本〃的服务理念制定各项护理治理制度、护理常规、护理技术操作常规及护理质量标准,并依照整体护理工作进程和病人需要的改变进行修订完善。
四、对全院的护理服务质量进行定期检查、分析、评判、反馈;五、指导科护士长对病房进行治理,督导危重、抢救病人护理工作。
六、负责院内护理人力资源的治理与调配,动态把握全院护理人职员作、思想、学习情形。
医院专业技术人员职称晋升和聘任的有关规定根据卫生事业资格试行条件以及有关职称工作文件精神,为提高医院专业技术人员职称晋升和聘任工作的透明度,做到公平、公正、公开,现将有关规定如下:一、职称晋升基本条件遵守国家法律和法规,有良好的职业道德和敬业精神。
任现职期间,年度考核称职以上,职业道德、医德医风考评合格。
1、任现职期间,出现以下情况者,在规定年限上延期申报:(1)年度考核基本称职及以下或受单位通报批评者,延期 1 年申报;(2)受记过以上处分或已定性为二、三级医疗事故直接责任者,延期 2 年申报;(3)弄虚作假,伪造学历、资历,剽窃他人成果者,延期 3 年申报;(4)有敲诈、勒索病人及其亲属财务行为已受到查处或已定性为一级医疗事故直接责任者,延期 4 年申报;(5)违反《中华人民共和国执业医师法》有关规定者,延期 2 年申报;情节严重的,延期 5 年以上申报。
2、学历、资历条件(1)申报正高资格大学本科以上学历或学士以上学位后,取得卫生专业副高级专业技术资格并受聘高级专业技术服务满 5 年;大学普通班毕业,取得卫生专业副高级专业技术资格并受聘副高级专业技术职务满七年;(2)申报副高资格:①获得博士学位,受聘中级卫生专业技术职务满二年;②大学本科以上学历,受聘中级专业技术职务满五年;④大学专科毕业后取得本科以上学历(专业一致或相近专业),受聘中级专业技术职务满七年;⑤1970年底以前大专毕业,受聘中级专业技术职务满五年;⑥1984 年底以前大专毕业,后从事专业技术工作满 18 年,聘任中级专业技术职务满七年;⑦护理专业中专以上毕业者,从事专业技术工作满 25 年以上,并取得护理专业的专科学历以上学历,受聘主管护师 5 年以上,可申报副主任护师任职资格;(3)关于申报破格条件:破格申报高级卫生专业技术资格,虽不具备规定的学历(或学位),但受聘现卫生专业职务必须满五年。
具备规定学历(或学位),受聘现卫生专业技术职务必须满三年。
中南大学湘雅二医院中、初级专业技术职务评聘条件一、晋升中、初级专业技术职务的的基本条件(一)政治思想及其表现自觉遵守宪法、法律和医院的各项规章制度,具有良好的思想政治素质和职业道德,身体健康,能坚持正常工作,履行岗位职责.近三年的考核结果为合格以上。
如发现有下列情况之一者,影响一次聘任资格:1、因各种原因受到党内严重警告或行政记大过以上处分者,年度考核为“基本合格"或“不合格"者。
2、弄虚作假,伪造证件,谎报、剽窃成果,诬告其他应聘人员,以及恐吓、贿赂各级各类评审专家者。
3、违反教学纪律,并认定为教学事故者。
4、已鉴定为医疗事故、重大医疗差错的直接责任人。
5、因工作失误,给医院造成1万元以上经济损失或负面的社会政治影响的直接责任人。
6、经查实在执行各项公务活动中收受了红包或回扣的直接责任人。
7、无正当理由拒绝接受医院交给的教学、科研、管理以及卫生支农、卫生扶贫、教育扶贫、抗洪救灾、“三下乡"、继续教育培训等活动者.(二)学历与任职年限1、医(药、护、技)士中专或大专以上学历,见习1年期满。
2、医(药、护、技)师(1)中专以上学历,从事医(药、护、技)士职务5年以上。
(2)医学大学本科毕业,见习1年期满或获硕士学位者。
3、主治医师(1)医学大学本科以上学历,取得医师资格后在医师岗位上工作不少于5年.(2)获医学硕士学位后,在医师岗位上工作不少于3年.(3)获医学博士学位者。
4、主管药(护、技)师、临床实验师相关专业大专以上学历,从事本专业助理级职务工作5年以上.5、工程、图书、档案、出版系列员级中专或大专以上学历,见习1年期满。
6、工程、图书、档案、出版系列初级(1)中专毕业从事员级职务工作4年以上(适用于申报助理实验师、助理工程师、助理馆员)或5年(只适用于申报助理编辑)。
(2)大专毕业见习1年期满从事员级职务工作2年以上.(3)本科毕业见习1年期满或获硕士学位者。
护士晋升职称年限要求
护士的职称分为5个级别,由低到高分别是护士,护师,主管护师,副主任护师和主任护师。
具体来说:
1. 初级职称:中专学历,从事护士工作满5年;大专学历,从事护士工作满3年;本科学历,从事护士工作满1年。
2. 中级职称:中专学历,需要从事护士工作满7年;大专学历,从事本专业工作满6年;本科学历,从事本专业工作满4年。
3. 副高级职称:副高职称要求取得中级职称后,再从事本专业工作满5年。
4. 正高级职称:正高职称要求取得副高职称后,再从事本专业工作满5年。
此外,在晋升职称时还需要满足一定的外语和计算机水平要求。
具体来说,晋升中级职称需要参加外语考试,而晋升高级职称则需要参加计算机考试。
需要注意的是,不同学历的护士在晋升职称时的时间限制不同,学历越高,晋升职称的时间限制越短。
同时,在晋升副高级职称和正高级职称时,需要具备相应的科研研究成果或参加过相应的评比活动。
以上内容仅供参考,具体情况还需要以国家卫生健康委员会和各省卫生健康委员会发布的政策文件为准。
苏大附一院关于初、中级专业技术职务聘任的规定(试行)各科室、党支部:根据卫生部、人事部卫人发[2001]164号文;江苏省卫生厅、人事厅关于《江苏省卫生事业单位实行专业技术资格评定与职务聘任分开的指导意见》(苏卫人[2002]2号)的精神,为了建设合理、有序的人才梯队,进一步提高专业技术人员素质和医院服务质量,本着工作需要及合理的岗位设置,从已获得专业技术资格证书人员中择优聘任的原则,特制定本规定(试行)。
一.适用范围本规定适用于苏大附一院在职从事医、药、护、技和其他专业技术的初、中级工作人员。
二.聘任条件及要求(一)基本条件:拥护党的领导,坚持四项基本原则,遵纪守法,德才兼备,具有良好的医德医风和敬业精神。
(二)具体要求:1.论文(1)聘任士级和师级职称:需有任职以来在市级或市级以上期刊公开发表的第一作者本专业论文一篇,或业务工作报告一份。
业务工作报告须经科室正副主任(护士长)审核并作出评价等次(优、良、中),等次在良好以上才能作为聘任的条件之一。
(2)聘任中级职称:①聘任主治医师、助理研究员职称者,需有任现职以来在省级或省级以上正式期刊公开发表的第一作者本专业论文一篇以上。
(正式期刊是指标有国内刊号“CN”和国际标准号“ISSN”。
)②聘任主管护师、主管药师、主管技师及其它中级专业技术职称者,需有市级或市级以上正式期刊公开发表的第一作者本专业论文一篇以上(包括省辖市卫生局或医学会主办的正式期刊)。
上述提交的论文均不包括摘要(除中华级杂志外)、个案报道、综述、增刊、特刊、专刊的文章。
2.外语(1)聘任士级和师级职称,必须通过市卫生主管部门统一组织的专业技术职称外语考试,同时成绩合格。
(2)聘任中级职称,必须通过全国或省组织的专业技术职称外语考试。
1957年1月1日后出生的,须取得职称外语合格证;1956年12月31日前出生者,须在资格考试的当年参加国家或省统一组织的职称外语考试,成绩虽未合格,但达到省职称办规定的最低控制分数线,在科室内是业务骨干,并具备下列条件之一的,外语成绩可作为参考条件:①获市以上突出贡献的优秀中青年专家称号;②从事专业技术工作20年以上,任现职期内二次以上(含二次)年度考核优秀。
护师聘任条件一、什么是护师?护师是指在医院或其他医疗机构中,具有专业护理知识和技能,能够独立开展常规护理工作的护理人员。
他们主要负责对患者进行综合性的、个性化的护理服务,包括照顾患者的生活起居、监测生命体征、执行医嘱、协助诊疗和康复等工作。
二、护师聘任条件有哪些?1. 学历要求一般来说,担任护师需要具备高中或以上学历,并且必须取得国家承认的注册护士资格证书。
此外,还需要参加相关培训并通过考核。
2. 技能要求除了基本的医学知识和技能外,还需要掌握常见病、多发病和急危重症的救治方法,并且能够灵活运用各种先进设备进行诊断和治疗。
此外,还需要具备良好的沟通技巧、团队合作精神和心理素质。
3. 工作经验要求一般来说,担任护师需要具备一定的工作经验,最好是在医院或其他医疗机构中从事护理工作的经验。
此外,还需要具备较强的职业素养和职业道德。
4. 年龄要求一般来说,担任护师的年龄要求在18岁以上,60岁以下。
此外,还需要身体健康、无传染病史和精神病史等。
5. 其他要求除了上述条件外,还需要具备以下几点:(1)身份证明:提供有效的身份证明材料;(2)无犯罪记录:提供公安机关出具的无犯罪记录证明;(3)体检证明:提供符合国家卫生部门规定的体检证明。
三、如何成为一名优秀的护师?1. 学习专业知识和技能作为一名护师,必须具备扎实的医学基础知识和丰富的护理经验。
因此,在日常工作中应该不断学习新知识、新技术,并且积极参加各种培训和考核。
2. 注重沟通和协作在工作中,护师需要与患者、家属、医生和其他护理人员进行沟通和协作,因此需要具备良好的沟通技巧和团队合作精神。
同时,还需要具备一定的心理素质,能够有效地应对各种压力和挑战。
3. 关注患者的需求护师的主要职责是为患者提供全面、个性化的护理服务。
因此,在工作中应该关注患者的需求,尊重他们的意愿,并且为他们提供温暖、舒适和安全的护理环境。
4. 提高服务质量作为一名优秀的护师,应该始终以提高服务质量为目标,并且不断改进自己的工作方法和技能。
护士职称晋升条件
护士职称的晋升条件包括以下几个方面:
1. 学历要求:通常要求取得相关专科或本科学历的护士才能申请晋升职称。
2. 工作经验要求:一般要求在该职称职务级别下从事该职业的工作经验,通常为一定年限。
3. 专业培训要求:可能需要参加并通过指定的专业培训或学习,以获得必要的理论基础与技能。
4. 考核评价:要求在相关职称评定考试中取得一定的分数,以证明自己在专业知识和技能方面的能力。
5. 学术成果和科研工作:有时候需要有一定的学术成果或参与科研项目,以展示自己在护理领域的贡献和能力。
需要注意的是,具体的晋升条件可能因地区、机构和职称等级的不同而有所差异,故应根据具体情况参考相关规定。
护士职称晋升制度范本第一章总则第一条为了进一步规范护士职称晋升工作,选拔和培养优秀护士,提高护士队伍的整体素质和专业水平,根据国家相关法律法规和医院实际情况,制定本制度。
第二条本制度适用于本医院全体护士职称的晋升工作,护士指护理部门从事临床、教学、科研工作的专职、兼职、临时人员。
第三条护师职称分为初级护师、中级护师、副主任护师、主任护师和高级职称。
护师职称晋升分为职称评审、资格评审和职称考试。
第四条护士的职称晋升应当符合公平、公正、公开、竞争的原则。
第五条本制度制定机构是医院护理部门,负责具体晋升的组织实施、评审和监督工作。
第六条本制度的解释权归医院护理委员会。
第二章护师职称评审第七条初级护师职称按照本制度的要求和程序,由护士本人提出申请,由医院护理部门进行初审和评审。
第八条初级护师职称评审的条件:(一)取得护士执业资格证书;(二)参加过职业培训;(三)从事护理工作一年以上。
第九条初级护师职称评审的程序:(一)申请人提交申请材料;(二)护理部门对申请材料进行审核;(三)护理部门组织对申请人进行面试和考核;(四)对符合评审条件的申请人实行公示;(五)根据公示结果进行评审。
第十条初级护师晋升后应履行的义务:(一)加强业务学习,提高临床技能和护理水平;(二)积极参与科研活动,提高科学研究能力;(三)遵守相关法律法规和职业道德规范;(四)积极参加培训和学习,提高自身素质和能力;(五)承担一定的教学任务,传授护理知识。
第十一条初级护师职称晋升有效期为三年。
第三章护师职称资格评审第十二条中级护师职称按照本制度的要求和程序,由护士本人提出申请,由医院护理部门进行资格评审。
第十三条中级护师职称评审的条件:(一)取得初级护师职称;(二)从事护理工作三年以上;(三)参加过高级护理培训。
第十四条中级护师职称评审的程序:(一)申请人提交申请材料;(二)护理部门对申请材料进行审核;(三)护理部门组织对申请人进行面试和考核;(四)对符合评审条件的申请人实行公示;(五)根据公示结果进行评审。
XX县人民医院聘任护理人员旳资质及岗位技术能力规定一、聘任护理人员旳资质规定㈠在中等职业学校、高等学校完毕国务院教育主管部门和国务院卫生主管部门规定旳一般全日制3年以上旳护理、助产专业课程学习,并在教学、综合医院完毕8个月以上旳护理临床实习,获得对应学历证书。
㈡具有完全民事行为能力,符合国务院卫生主管部门规定旳健康原则。
㈢在我院见习期(1年)满,考核成绩合格,通过国务院卫生主管部门组织旳护士执业资格考试,经执业注册获得护士执业证书。
㈣较系统掌握本专业基础理论和专业知识,熟悉各项护理制度和技术操作规程。
㈤在上级护师指导下,能胜任基础护理工作和基本旳护理操作技术。
二、聘任护理人员岗位技术能力规定㈠责任组长岗位技术能力规定1、具有丰富旳专科治疗护理知识和积极工作能力。
2、对本责任护士旳各项工作具有指导、培训旳能力,对年3、熟悉掌握所管病人旳“十懂得”。
4、检查、督促责任护士旳各项治疗护理工作旳贯彻。
5、精确执行医嘱,合理安排病人旳治疗计划和护理措施,负责病人旳治疗工作贯彻。
6、熟悉掌握危重病人急救技术,积极发现问题,能及时汇报护士长和上级医生,有较强旳沟通协调能力。
7、掌握分级护理规定,负责病人旳基础护理和专业照顾。
8、能贯彻病人健康教育及心理护理,积极检查责任护士健康宣传教育贯彻状况。
9、具有及时、精确书写护理文书旳能力。
10、具有良好旳护患沟通技巧,常常征求病人意见,改善护理服务。
㈡责任护士岗位技术能力规定1、责任护士须获得中华人民共和国护士执业证书,并按规定定期注册。
2、具有良好旳沟通能力,能很好地与病人、家眷、同事进行沟通。
3、规范,仪表端庄,态度和蔼,对病人热情,、周到、无投诉,遵守院规院纪,无迟到、早退,上班不做与工作无关旳事情。
4、服从工作安排,认真履行工作职责,协作精神强。
5、纯熟掌握专科护理理论知识及操作技术,按照专科护理质6、能掌握各项基础护理操作规程,并对旳运用。
7、可以在责任组长旳指导下,独立完毕所管病人旳各项治疗、护理工作。
护士职称晋升聘任管理制度
护士职称晋升聘任管理制度
1.各年资护士根据人事科资质审核核准后参与职称考试,考试合格,根据职称量化表考核内容进行聘任考核。
2.被考核人必须完成考核内容方可参与聘任。
3. 对于年度内符合晋升条件的护士晋升护理师人员,按照考核标准择优予以95%的比例聘任。
对于无夜班的护理岗位按照考核标准择优予以30%的比例聘任,五年内累计五次(含)以上考核不合格者职称延期聘任一年(一次补考机会)。
4. 对于年度内符合晋升条件的护理师晋升主管护理师人员,按照考核标准择优予以98%的比例聘任。
对于无夜班的护理岗位按照考核标准择优予以30%的比例聘任,五年内累计两次(含)以上考核不合格者职称延期聘任一年(一次补考机会)。
护师聘任条件概述护士是医疗团队中不可或缺的一员,他们承担着照顾病人、提供基本护理、协助医生等重要职责。
为了确保护士的专业素质和职业道德,各国都对护士的聘任条件进行了规定。
本文将探讨护师的聘任条件,以及其背后的考核标准和培训机制。
什么是护师护师是指在医院、诊所或其他医疗机构从事护理工作的专业人士。
他们通过专业培训和考核取得资格,能够提供高质量的护理服务,并在医疗团队中发挥重要作用。
护师聘任条件的重要性护师聘任条件的设定是为了保证护士的专业水平和职业道德。
只有通过合适的培训和考核,才能确保护师具备必要的知识和技能,为患者提供安全、有效的护理服务。
国际护师聘任条件的发展1. 世界卫生组织护师聘任条件世界卫生组织(WHO)是国际上制定护士聘任条件的重要机构之一。
WHO的护师聘任条件包括以下几个方面: - 毕业于认可的护理学校或相关学科; - 通过国家或地区指定的护士考核; - 具备相关的实践经验; - 具备必要的专业技能和知识。
2. 不同国家的护士聘任条件不同国家对护士聘任条件的要求有所不同。
以下是一些国家的护士聘任条件的例子:- 英国:护士必须获得注册护士(Registered Nurse)资格,需要通过国家临床护士考核。
- 美国:护士需要取得执业护士(Licensed Practical Nurse)或注册护士(Registered Nurse)资格,具体要求因州而异。
- 澳大利亚:护士需要在注册护士委员会注册,并通过国家统一的注册护士考试。
护师聘任条件的考核标准为了确保护师的专业素质和职业道德,护师的聘任条件通常包括以下几个方面的考核标准:1. 学历和教育背景护师通常需要获得认可的护理学校或相关学科的学士学位,以确保他们拥有必要的专业知识和技能。
2. 入职考核护理机构通常会进行入职考核,以评估新员工的专业素养和实践能力。
这一考核通常包括理论知识测试和实务操作能力评估。
3. 实践经验护师的聘任条件通常要求具备一定的实践经验,以证明其在实际护理工作中的能力。