材料科学基础实验指导书
- 格式:doc
- 大小:58.00 KB
- 文档页数:13
材料科学基础实验指导书《材料科学基础》课程实验指导书实验一金属塑性变形与再结晶一、实验目的1、认识金属冷变形加工后及经过再结晶退火后的组织性能和特征变化;2、研究变形程度对再结晶退火前后组织和性能的影响。
3.讨论冷加工变形度对再结晶后晶粒大小的影响。
二、概述1.显微镜下的滑移线与变形孪晶金属受力超过弹性极限后,在金属中将产生塑性变形。
金属单晶体变形机理指出,塑性变形的基本方式为:滑移和孪晶两种。
所谓滑移,是晶体在切应力作用下借助于金属薄层沿滑移面相对移动(实质为位错沿滑移面运动)的结果。
滑移后在滑移面两侧的晶体位向保持不变。
把抛光的纯铝试样拉伸,试样表面会有变形台阶出现,一组细小的台阶在显微镜下只能观察到一条黑线,即称为滑移带。
变形后的显微组织是由许多滑移带(平行的黑线)所组成。
在显微镜下能清楚地看到多晶体变形的特点:①各晶粒内滑移带的方向不同(因晶粒方位各不相同);②各晶粒之间形变程度不均匀,有的晶粒内滑移带多(即变形量大),有的晶粒内滑移带少(即变形量小);③在同一晶粒内,晶粒中心与晶粒边界变形量也不相同,晶粒中心滑移带密,而边界滑移带稀,并可发现在一些变形量大的晶粒内,滑移沿几个系统进行,经常看见双滑移现象(在面心立方晶格情况下很易发现),即两组平行的黑线在晶粒内部交错起来,将晶粒分成许多小块。
(注:此类样品制备困难,需要先将样品进行抛光,再进行拉伸,拉伸后立即直接在显微镜下观察;若此时再进行样品的磨光、抛光,滑移带将消失,观察不到。
原因是:滑移带是位错滑移现象在金属表面造成的不平整台阶,不是材料内部晶体结构的变化,样品制备过程会造成滑移带的消失。
)另一种变形的方式为孪晶。
不易产生滑移的金属,如六方晶系的镉、镁、铍、锌等,或某些金属当其滑移发生困难的时候,在切应力的作用下将发生的另一形式的变形,即晶体的一部分以一定的晶面(孪晶面或双晶面)为对称面,与晶体的另一部分发生对称移动,这种变形方式称为孪晶或双晶。
材料科学基础实验指导书适用专业:材料物理总学时:32学时目录实验一铁磁性材料居里温度的测定 (3)实验二材料导热系数的测定 (7)实验三润湿角(接触角)的测定 (10)实验四四探针法测量半导体电阻率 (14)实验五示波器法测定铁磁性材料的磁化曲线和磁滞曲线 (19)实验六拉伸实验 (26)实验七铸铁显微组织的观察 (32)实验八碳钢金相试样的制备、组织观察及力学性能的测定 (39)实验一铁磁性材料居里温度的测定铁磁性物质的磁性随温度的变化而变化,当温度上升到某一温度时,铁磁性材料就由磁性状态转变为顺磁性状态,即失掉铁磁性物质的特性而转变为顺磁性物质,这个温度称之为居里温度,以T C表示,测量T C不仅对磁性材料、磁性器件的研制、使用,而且对工程技术以及家用电器的设计都具有重要的意义。
[实验目的]1. 初步了解铁磁性物质由铁磁性转变为顺磁性的微观机理;2. 学习用JLD-Ⅱ型居里点测试仪测量居里温度的原理和方法;3. 测定5个低温温敏磁环的居里温度。
[实验装置]JLD-Ⅱ型居里点测试仪一套(主机一台,加温炉一台,样品5只)。
[实验原理]1.基本原理在铁磁性物质中,相邻原子间存在着非常强的交换耦合作用,这个相互作用促使相邻原子的磁矩平行排列起来,形成一个自发磁化达到饱和状态的区域,这个区域的体积约为10-8m3,称之为磁畴。
在没有外磁场作用时,不同磁畴的取相各不相同,如图1所示。
因此,对整个铁磁物质来说,任何宏观的方向,任何宏观区域的平均磁矩不再为零,且随着外磁场的增大而增大。
当外磁场增大到一定值时,所有磁畴沿外磁场方向整齐排列,如图2所示,任何宏观区域的平均磁矩达到最大值,铁磁物质显示出很强的磁性,我们说铁磁物质被磁化了,铁磁物质的磁导率μ远远大于顺磁物质的磁导率。
外磁场方向图1 图2铁磁物质被磁化后具有很强的磁性,但这种磁性与温度有关,随着铁磁物质温度的升高,金属点阵热运动的加剧会影响磁畴磁矩的有序排列,但在未达到一定温度时,热运动不足以破坏磁畴磁矩的平行排列,此时任何宏观区域的平均磁矩仍不为零,物质仍具有磁性,只是平均磁矩随温度升高而减小。
实验十塑性变形和再结晶一、实验目的1. 研究金属冷变形过程机器组织性能的变化。
2. 研究冷变形金属在加热时组织性能的变化。
3. 了解金属的再结晶温度和再结晶后晶粒大小的影响因素。
4. 初步学会测定晶粒度的方法。
二、实验内容说明金属经冷加工变形后,其组织和性能均发生变化:原先的等轴晶组织,随着塑性变形量的增大,其晶粒沿变形方向逐渐伸长,变形度越大,则伸长也越显著;当变形度很大时,其组织呈纤维状。
随着组织的变化,金属的性能也发生改变:强度硬度增高,塑性则逐渐下降,即产生了“加工硬化”。
经冷变形后的金属加热到再结晶温度时,又会发生相反转变。
新的无应变的晶粒取代原先变形的晶粒,金属的性能也恢复到变形前的情况,这一过程称为再结晶。
再结晶温度与金属本性、杂质含量、冷变形程度、保温时间、材料的原始晶粒度等有关。
再结晶所产生的晶粒大小在很大程度上取决于冷变形程度的大小,在某一变形度变形,再经退火处理后晶粒异常粗大,该变形度称为临界变形度,它使材料性能恶化,是压力加工中切忌的问题。
本实验主要以低碳钢为对象,分析其塑性变形和再结晶过程中显微组织的变化。
观察经一定冷变形后不同退火温度下低碳钢的显微组织,测定再结晶度,此外对不同冷变形度的低碳钢材料进行高温退火,测定晶粒度,从而确定临界变形度。
三、实验步骤1. 教师讲解金属塑性变形与再结晶的组织状态,介绍用对照法、割线法测定晶粒度的方法。
2. 观察纯铁经10%,15%,20%,50%,70%变形度变形后的显微组织。
描绘其组织特征。
3. 观察纯铁经70%变形度在400℃,450℃,500℃,600℃,850℃退火半小时后的试样,一组五只,从中找得再结晶后晶粒大小与退火温度之间的定性关系。
4. 观察纯铁经10%,20%,30%,50%,70%五种变形度变形后在850℃退火半小时后组织,分别用对照法和割线法测得其晶粒度,确定其临界变形度的大致范围。
5. 观察并描绘纯铁冷变形的滑移线和冲击载荷下产生的机械双晶及纯锌压延后机械双晶、黄铜的退火双晶。
材料科学基础实验指导书上海工程技术大学材料工程学院中心实验室2003.1目录实验一(1)金相显微镜的构造及使用———2(2)金相试样的制备———————10实验二铁碳合金平衡组织观察————-—17实验一(1)金相显微镜的构造及使用一、实验目的1.了解金相显微镜的光学原理和构造。
2.初步掌握金相显微镜的使用方法及利用显微镜进行显微组织分析二、概述利用金相显微镜来观察金属及合金的内部组织及缺陷,是材料研究方法中最基本的实验技术。
它在金相研究领域中占有很重要的地位,利用金相显微镜在专门制备的试样上放大 100~1000 倍来观察金属及合金的组织与缺陷的方法称为金属的显微分析法。
显微分析方法可以大致了解金属及合金的组织与化学成份的关系;可以确定各类金属经不同的加工与热处理后的显微组织的变化与性能的关系;可鉴别金属材料中存在的缺陷,如各种非金属夹杂物——氧化物,硫化物等在组织中的数量及分布情况,晶粒度大小、裂纹的走向、各种表面组织以及焊接组织的情况等。
在进行显微分析时,使用的主要仪器是金相显微镜。
金相显微镜主要是利用光线的反射将不透明物体(如金属,岩石,塑料等)放大后进行观察研究的。
在讨论金相显微镜的构造和应用之前,需要先简要地介绍一些有关显微镜的基本理论。
三、显微镜理论的基础知识图1—1放大镜的光学原理图众所周知,放大AB—物体A’B’物象f—焦距镜是最简单的一种光学仪器,它实际上就是一块凸透镜,利用它就可以将物体放大,其成像光学原理如图 1—1所示。
当物体 ( AB ) 放在透镜与其焦点 ( F ) 之间,则经过透镜的光线就会分散开来,从放大镜后面观察,可以看到一个放大了的正虚象 ( A’ B’),此像的长度与物体长度的比值(即A’B’/AB)就是放大镜的放大率(放大倍数)。
显微镜不是像放大镜那样由单个透镜组成,而是由两个(实际上是两组)透镜所组成的。
对着所观察物体的透镜叫做物镜,而对着眼睛的透镜叫做目镜。
材料科学基础(金属)试验指导书材料科学基础(金属)试验指导书一、实验目的1.了解金属组织在金相显微镜下的形貌特征。
2.熟悉金属的脱碳淬火工艺。
3.测定金属的机械性能。
二、实验原理1.金相显微镜金相显微镜是一种用于观察金属和其他材料组织的光学显微镜。
它可以显示材料的显微结构,如组织、晶体结构、纤维结构等。
金相显微镜能够显示各种金属的相以及其对应的晶体结构,因此,可以对金属的组织进行观察和分析。
2.脱碳淬火工艺脱碳淬火也称洁净度高温淬火,是在高温下进行的淬火工艺,目的是通过提高温度来提高钢材的洁净度。
在脱碳淬火过程中,首先将钢材加热到高温,然后将其冷却到室温。
这个过程可以增加钢材的硬度和强度,但也会使其更加脆化,因此脱碳淬火常常与调质工艺组合使用。
3.机械性能材料的机械性能包括:拉伸强度、屈服强度、断裂伸长率和冲击强度等。
用试验仪器进行拉伸、压缩、弯曲等拉伸强度、屈服强度测试,用冲击试验仪进行冲击试验以获得样品的断裂伸长率和冲击强度。
三、实验设备金相显微镜、脱碳淬火炉、恒温箱、淬火槽、打样机、UNI-WD-10型卡氏硬度计、万能试验机、冲击试验机。
四、实验步骤1.制备金属试样将棒材切割成长度30mm,直径12mm左右的试样,然后在打样机上打磨成30mm×2mm×2mm的块状样品;2.脱碳淬火将制备好的金属试样放入脱碳淬火炉中加热至950℃,保温30min,然后冷却到室温后,样品颜色变为深红色;3.磨光、腐蚀用研磨纸将金属样品磨光,然后用氢氧化钠溶液进行腐蚀处理,腐蚀5~10s,然后清洗干净;4.显微观察将样品放入金相显微镜中观察,观察时应选择透射光源,并调整显微镜的放大倍数,观察组织形貌、晶粒大小和形状、相种类和分布等结构特点。
5.硬度测试用UNI-WD-10型卡氏硬度计对样品进行硬度测试,一块样品测试三次,每次测试量程分别为HRA、HRB、HRC,记录三次测试结果的平均值。
6.拉伸、屈服强度测试用万能试验机对样品进行拉伸、屈服强度测试,测量拉伸强度、屈服强度,为了得到更可靠的数据,应测量3个样品每个样品测试3次。
《材料科学基础》课程实验指导书实验一金属塑性变形与再结晶一、实验目的1、认识金属冷变形加工后及经过再结晶退火后的组织性能和特征变化;2、研究变形程度对再结晶退火前后组织和性能的影响。
3.讨论冷加工变形度对再结晶后晶粒大小的影响。
二、概述1.显微镜下的滑移线与变形孪晶金属受力超过弹性极限后,在金属中将产生塑性变形。
金属单晶体变形机理指出,塑性变形的基本方式为:滑移和孪晶两种。
所谓滑移,是晶体在切应力作用下借助于金属薄层沿滑移面相对移动(实质为位错沿滑移面运动)的结果。
滑移后在滑移面两侧的晶体位向保持不变。
把抛光的纯铝试样拉伸,试样表面会有变形台阶出现,一组细小的台阶在显微镜下只能观察到一条黑线,即称为滑移带。
变形后的显微组织是由许多滑移带(平行的黑线)所组成。
在显微镜下能清楚地看到多晶体变形的特点:①各晶粒内滑移带的方向不同(因晶粒方位各不相同);②各晶粒之间形变程度不均匀,有的晶粒内滑移带多(即变形量大),有的晶粒内滑移带少(即变形量小);③在同一晶粒内,晶粒中心与晶粒边界变形量也不相同,晶粒中心滑移带密,而边界滑移带稀,并可发现在一些变形量大的晶粒内,滑移沿几个系统进行,经常看见双滑移现象(在面心立方晶格情况下很易发现),即两组平行的黑线在晶粒内部交错起来,将晶粒分成许多小块。
(注:此类样品制备困难,需要先将样品进行抛光,再进行拉伸,拉伸后立即直接在显微镜下观察;若此时再进行样品的磨光、抛光,滑移带将消失,观察不到。
原因是:滑移带是位错滑移现象在金属表面造成的不平整台阶,不是材料内部晶体结构的变化,样品制备过程会造成滑移带的消失。
)另一种变形的方式为孪晶。
不易产生滑移的金属,如六方晶系的镉、镁、铍、锌等,或某些金属当其滑移发生困难的时候,在切应力的作用下将发生的另一形式的变形,即晶体的一部分以一定的晶面(孪晶面或双晶面)为对称面,与晶体的另一部分发生对称移动,这种变形方式称为孪晶或双晶。
孪晶的结果是:孪晶面两侧晶体的位向发生变化,呈镜面对称。
材料科学基础(金属)试 验 指 导 书编者:赵品景勤等教务处2006 年 11月引论一、遵守实验室的规章制度1.实验时应严肃认真,保持安静。
2.爱护仪器,并应严格遵守操作规程。
3.非本实验所用设备及仪器切勿任意动用。
4.实验完毕后,应将设备仪器恢复到原来正常状态。
5.发生损坏、丢失仪器、设备、工具等,根据具体情况,给予批评教育或赔偿处理。
二、做好实验前的准备工作1.预习实验指导书,明确本次实验的目的、方法和步骤。
2.结合课堂有关内容,弄清本次实验的基本原理。
3.对实验所用仪器,实验前要有一定的了解,阅读教材有关仪器的工作原理和使用说明。
4.明确本次实验需要记录的数据项目及数据处理的方法,实验前做好记录表格,并初步估计实验的预期结果。
三、实验要求1.实验前认真听指导老师对本次实验的讲解。
2.清点实验所用的仪器及有关器材,发现问题及时报告。
3.实验时严格按照实验指导书中要求的实验方法与步骤逐步进行实验。
4.对带电的实验装置及仪器,接线后应经老师检查确定无误后,才能开始实验。
5.实验中应注意观察,若发现异常现象(如发烫、冒烟、有味等)应立即切断电源,保持现场,报告指导老师,排除故障后方可继续实验。
6.仔细观察实验现象,随时进行分析,记录下全部所需测量数据,以及所用仪器的型号、精度、量程、最小分度等,还需记录下实验时的环境温度,对原始数据不得随意修改。
7.教学实验是培养学生动手能力的一个重要环节,因此学生在实验小组中虽有一定的分工,但每个学生必须亲自动手,完成所有的实验环节。
8.实验记录需交老师审阅,如不符合要求,应重做。
四、撰写实验报告实验报告是实验的总结,通过实验报告的书写,可以提高学生的分析能力,因此报告必须由每个学生独立完成。
报告要求整洁、清楚,要有分析及讨论,一般实验报告应具有下列基本内容:1. 实验名称、实验日期、室温、实验者及同组者。
2. 实验目的。
3. 实验原理、方法及步骤简述。
4. 实验所用的仪器设备名称、型号、精度、量程等。
材料科学基础实验指导实验⼀差热分析⼀.实验⽬的1.了解差热分析的基本原理及仪器装置;2.学习使⽤差热分析⽅法鉴定未知矿物及分析被测试样的结构变化等相关信息。
⼆.基本原理差热分析(DTA,differential thermal analysis)的基本原理是:在程序控制温度下;将试样与参⽐物质在相同条件下加热或冷却,测量试样与参⽐物之间的温差与温度的关系,从⽽给出材料结构变化的相关信息。
⾃然界的⼤多数矿物在加热和冷却过程中均有热效应产⽣。
产⽣热效应的原因是由于物系中某种晶体发⽣晶型转变、或者分解、脱⽔、熔化、析晶等物理化学变化,从⽽会产⽣吸热或放热效应。
差热分析就是通过精确测定物质加热(或冷却)过程中伴随物理化学变化的同时产⽣热效应的⼤⼩以及产⽣热效应时所对应的温度,来达到对物质进⾏定性或定量分析的⽬的。
差热分析是把试样与参⽐物质(参⽐物质在整个实验温度范围内不应该有任何热效应,其导热系数,⽐热等物理参数尽可能与试样相同,亦称惰性物质或标准物质或中性物质)置于差热电偶的热端所对应的两个样品座内,在同⼀温度场中加热。
当试样加热过程中产⽣吸热或放热效应时,试样的温度就会低于或⾼于参⽐物质的温度,差热电偶的冷端就会输出相应的差热电势。
如果试样加热过程这中⽆热效应产⽣,则差热电势为零。
通过检测差热电势的正负,就可推知是吸热或放热效应。
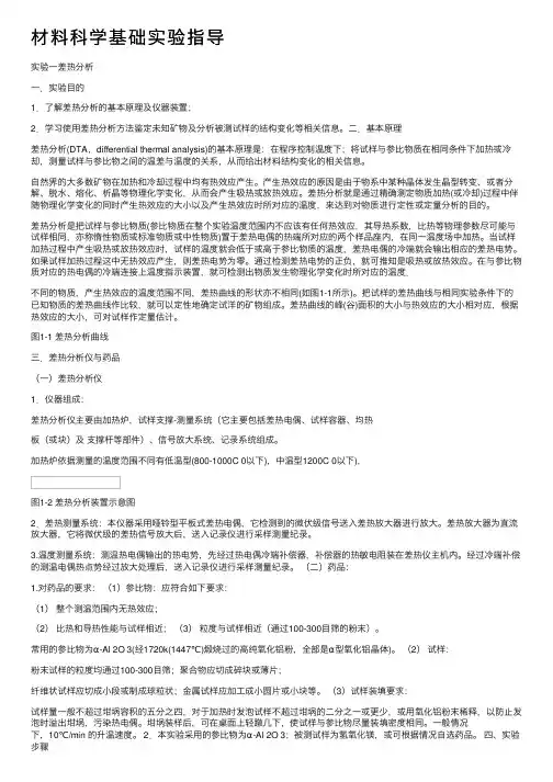
在与参⽐物质对应的热电偶的冷端连接上温度指⽰装置,就可检测出物质发⽣物理化学变化时所对应的温度.不同的物质,产⽣热效应的温度范围不同,差热曲线的形状亦不相同(如图1-1所⽰)。
把试样的差热曲线与相同实验条件下的已知物质的差热曲线作⽐较,就可以定性地确定试洋的矿物组成。
差热曲线的峰(⾕)⾯积的⼤⼩与热效应的⼤⼩相对应,根据热效应的⼤⼩,可对试样作定量估计。
图1-1 差热分析曲线三.差热分析仪与药品(⼀)差热分析仪1.仪器组成:差热分析仪主要由加热炉,试样⽀撑-测量系统(它主要包括差热电偶、试样容器、均热板(或块)及⽀撑杆等部件)、信号放⼤系统、记录系统组成。
《材料科学基础》实验指导书适用专业:材料科学与工程课程代码:总学时: 96 总学分: 6编写单位:材料科学与工程学院编写人:刘锦云、胡志华审核人:审批人:目录实验一金相显微试样的制备 (2)实验二显微照相及暗室技术 (4)实验三二元合金显微组织 (8)实验四铁碳合金的平衡组织 (11)实验五三元合金的组织观察 (13)实验六位错的显示与观察 (15)实验七金属的塑性变形与再结晶 (17)附录一金相显微镜的结构原理及使用 (20)附录二常用金属显微组织浸蚀剂 (25)实验一金相显微试样的制备一、实验目的和任务1、掌握金相显微试样的制备过程及方法2、了解金属显微组织显示基本原理二、实验仪器、设备及材料金相显微镜,砂轮机,280(320)、500、600、800、1000各号砂纸,抛光机,Cr2O3抛光粉,酒精、4%硝酸酒精溶液,脱脂棉,吹风机,20#钢试样。
三、实验原理金相显微试样的制备过程分取样、磨平、细磨、抛光、浸蚀等步骤、分述如下:1、取样:作为分析检验材料质量的金相,显微分析的样品,首先必须选取那些能代表材料本性的部分。
对单方向变形(拉伸、拉板、轧制等)要选取纵向、横向两种试样,经过热加工的金属材料表面必然有脱碳产生,取样时要避开它,对厚薄变化较大的工件要在不同厚度上取样,对废品分析的样品,要选取失效断裂的部位,除保留好断口外,还要沿裂纹走向取样以观察裂纹在显微组织中的扩展途径,甚至制备几个不同方向的磨片。
对形状极不规则的样品及观察表面化学热处理后表面的显微组织,对试样要进行镶嵌,钳嵌方法有①机械夹持钳嵌法;②低熔气合金钳嵌法,它是把低熔点合金加热熔化后倒入放有欲制备样品的模具内,冷凝后即可继续制作。
③塑料钳嵌法,用热凝性塑料粉(电木粉)或热塑性塑料粉(聚氯乙烯)及冷凝性塑料(环氧树脂十固化剂)在钳嵌机上加温、加压成型或在特殊模具内冷凝成型。
需注意的是在切取样品及钳嵌时都不能使样品的显微组织发生变化。
实验一碳钢的热处理实验一、实验目的1. 熟悉碳钢的基本热处理(退火、正火、淬火及回火)工艺方法。
2. 了解含碳量、加热温度、冷却速度等因素与碳钢热处理后性能的关系。
3. 分析淬火及回火温度对钢性能的影响。
4. 学会采用不同的热处理工艺,将会得到不同的组织结构,从而使钢的性能发生变化。
二、实验内容和要求热处理是一种很重要的金属加工工艺方法,热处理的主要目的是改善钢材性能,提高工件使用寿命。
钢的热处理工艺特点是将钢加热到一定的温度,经一定时间的保温,然后以某种速度冷却下来,通过这样的工艺使钢的性能发生改变。
热处理之所以能使钢的性能发生显著变化,主要是由于钢的内部组织发生了质的变化。
采用不同的热处理工艺过程,将会使钢得到不同的组织结构,从而获得所需要的性能。
普通热处理的基本操作有退火、正火、淬火及回火等。
热处理操作中,加热温度、保温时间和冷却方式是最重要的三个关键工序,也称热处理三要素。
正确选择这三种工艺参数,是热处理成功的基本保证。
Fe-FeC 相图和C-曲线是制定碳钢热处理工艺的重要依据。
实际加热时的临界点标注为:Ac1、Ac3、Ac cm实际冷却时的临界点标注为:Ar1、Ar3、Ar cm1、加热温度(1)退火加热温度:完全退火加热温度,适用于亚共析钢,Ac3+(30~50℃);球化退火加热温度,适用于共析钢和过共析钢,Ac1+(30~50℃)。
(2)正火加热温度:对亚共析钢是Ac3+(30~50℃);过共析钢是Ac cm+(30~50℃),也就是加热到单相奥氏体区。
(3)淬火加热温度:对亚共析钢是Ac3+(30~50℃);对共析钢和过共析钢是Ac1+(30~50℃)。
(4)回火温度:钢淬火后必须要回火。
回火温度决定于最终所要求的组织和性能。
按加热温度,回火可分为低温、中温及高温回火三类。
2、加热时间热处理加热时间与许多因素有关,例如工件的尺寸、形状、使用的加热设备、装炉量、钢的种类;热处理类型、钢材的原始组织、热处理的要求和目的等。
材料科学基础材料科学基础材料科学基础-I 实验指导书编者:李慧高振山审核:张静武实验简介材料科学基础实验是验证、巩固和补充课堂讲授的理论知识的必要环节,通过材料科学基础实验,培养学生初步具备金属材料组织观察与分析等实际工作的能力,正确处理实验数据的能力,运用所学的理论解决实际问题的能力,分析和综合实验结果以及撰写实验报告的能力。
本课程的实验内容:1 本课程的实验内容:1、观察显微镜镜下滑移线(滑移带)的特征;2 (滑移带)的特征;2、了解冷变形对金属显微组织和性能的影响;3 性能的影响;3、了解变形度、再结晶退火温度、再结晶退火保温时间对再结晶退火后晶粒大小的影响。
4 晶退火保温时间对再结晶退火后晶粒大小的影响。
4、了解摄影金相显微镜的基本组成;5 了解摄影金相显微镜的基本组成;5、初步掌握金相显微数码摄影的基本操作;6 微数码摄影的基本操作;6、学会金相显微图像处理软件的使用。
实验一金属塑性变形与再结晶组织观察一、实验目的1. 观察显微镜镜下滑移线(滑移带)的特征;2. 了解冷变形对金属显微组织和性能的影响;3. 了解变形度、再结晶退火温度、再结晶退火保温时间对再结晶退火后晶粒大小的影响。
二、实验原理在外力作用下应力超过金属的弹性极限时金属所发生的永久变形称为塑性变形。
1 滑移线及滑移带滑移是指晶体相邻的两部分沿着某一晶面在某个晶向上彼此间作相对的平行滑动。
滑移后在滑移面两侧的晶体位向关系保持不变。
将抛光的试样变形,在试样表面会有若干组台阶出现,在光学金相显微镜下可现察到如图1 镜下可现察到如图1所示的图像。
图中那些相互平行或交叉的细线,通常称为滑移线。
自从电子显微镜问世后,人们发现光学金相显微镜下的滑移线并不是一条线,而是由一系列相互平行的更细的线组成的。
因此,在金属学中便把在普通金相显微镜下看到滑移线称为滑移带,而把组成滑移带的那些更细的线称为滑移线。
2 变形度对金属组织和性能的影响金属经塑性变形后,不但其外形发生改变,而且晶粒形状也发生明显变化。
材料科学基础实验指导书目录实验一 材料硬度测定实验二 金属材料冲击性能测定实验三 金属材料疲劳性能测定实验四 平面应变断裂韧度K的测试Ⅰc实验五 超声波仪器探头的组合性能实验六 X射线检测底片观察实验七 表面检测技术—磁粉检测、渗透检测实验八 铸铁(灰铸铁、球墨铸铁、可锻铸铁)金相组织观察与绘制 实验九 铸铁熔炼实验实验十 铸钢的金相组织观察与绘制实验十一 合金结构钢、工具钢的热处理和显微组织分析实验十二 不锈钢、耐热钢的显微组织分析实验十三 铸铁、有色金属显微组织观察实验十四 钢的端淬试验实验十五 钢的淬火工艺实验十六 热处理后的组织观察实验十七 常用钢种的热处理工艺及其硬度与金相分析实验十八 热处理综合实验实验十九 金相试样的制备、显微镜的构造与操作实验二十 铁碳合金平衡组织的显微分析实验二十一 金属的塑性变形与再结晶实验二十二利用X射线衍射仪进行多相物质的相分析实验二十三 扫描电镜的制样及组织观察实验二十四 斜Y型坡口裂纹实验二十五 T型结构焊接变形与火焰矫正综合性实验实验二十六 灰口铸铁焊接工艺实验二十七 材料硬度测定实验二十八 铁碳合金平衡组织的显微分析实验二十九 碳钢的热处理工艺与组织试验实验一 材料硬度测定一、实验内容1、金属布氏硬度实验。
2、金属洛氏硬度实验。
3、金属维氏硬度实验和显微维氏硬度实验。
二、实验目的及要求该实验的目的是使学生熟悉金属布氏、洛氏、维氏硬度计的使用方法,巩固硬度试验方法的理论知识,掌握各种硬度计的结构原理、操作方法及注意事项。
要求学生具有踏实的理论知识,同时也具有严谨、一丝不苟的作风。
三、实验条件及要求(一)实验条件布氏硬度计、洛氏硬度计、维氏硬度计和显维硬度计,读数放大镜,标准硬度块。
推荐试样用材:灰铸铁、硬质合金、经渗氮后的38CrMoAl、经渗碳淬火后的20钢、经调质处理的45钢、淬火低温回火的T12钢、黄铜。
(二)要求制备试样过程中不得使试样因冷、热加工影响试验面原来的硬度。
《材料科学基础》-实验指导书及实验报告###《材料科学基础》实验指导书(材料成型及控制⼯程专业⽤)南昌⼤学教务处印⼆零零六年⼗⽉⽬录⽬录 (2)实验要求 (3)实验⼀⾦相样品的制备与观察 (4)⼀、实验⽬的 (4)⼆、实验内容说明 (4)三、实验步骤 (4)四、实验报告要求 (4)五、思考题 (4)实验⼆浇注和凝固条件对铸锭组织的影响 (7)⼀、实验⽬的 (7)⼆、实验内容说明 (7)三、实验步骤 (7)四、实验报告要求 (7)五、思考题 (7)实验三⼆元合⾦显微组织分析 (9)⼀、实验⽬的 (9)⼆、实验内容说明 (9)三、实验步骤 (9)四、实验报告要求 (9)五、思考题 (9)实验要求1.实验前应仔细阅读预习实验指导书及指定的有关资料,做好课前的⼀切准备。
2.做实验前指导教师进⾏个别的⼝头查问,准备不充分者不准进⾏本次实验。
(准备的重点:详见每次实验之指导书内容要求)3.实验时应严格地遵守仪器操作规程(只能使⽤指定仪器,其它仪器不得擅⾃动⼿)并听从教师的指导。
4.实验时应爱护⼀切仪器设备,节约材料,实验过程中如发现仪器不正常或破损事故,应马上停⽌使⽤,并即时报告⽼师,损坏者酌情赔偿。
5.实验室内应保持清洁、肃静、不准⾼声谈论。
6.实验完毕后应随即切断仪器设备的电源。
7.实验数据应当场记录,不允许事后凭记忆追记。
每⼀实验⼩组在实验完毕后需将实验数据交指导教师审阅,教师签字后把仪器设备擦洗⼲净、桌⾯、地⾯进⾏打扫,然后才可离开实验室。
对教师未签字者需重做。
8.实验报告应认真书写,⼀般应于实验后三天内学习委员收齐交给教师,实验报告应有过程、有情况、有数据、也有分析,不合格者退回重做。
实验⼀⾦相样品的制备与观察⼀、实验⽬的1. 初步掌握制备⾦相样品的常规⽅法及要点。
2. 了解影响制样质量的因素及⾦相特征。
3. 进⼀步熟悉⾦相显微镜的操作和使⽤。
⼆、实验内容说明正确地检验和分析⾦属的显微组织必须具备优良的⾦相样品。
《材料科学基础》实验指导书(试用)院系:班级:姓名:学号:大连理工大学年月日实验目录实验一金相显微镜的使用及金相试样制备方法(2学时)实验二金属材料的硬度(2学时)实验三 Sn-Pb二元平衡相图测试(2学时)实验四金相定量分析方法(2学时)实验五 Fe-C合金平衡组织观察(2学时)实验六材料弹性及塑性变形测定(2学时)实验七碳钢试样的制备及测试综合性实验(4学时)实验八金属塑性变形及回复再结晶设计性实验(6学时)实验九金属凝固组织及缺陷的观察(2学时)实验一金相显微镜的使用及金相试样制备方法一、实验目的1)了解光学显微镜的原理及构造,熟悉其零件的作用。
2)学会正确操作和使用金相显微镜。
3)掌握金相试样的制备过程和基本方法。
二、实验设备与材料实验设备:x-1型台式光学显微镜,磨样机、抛光机、砂轮机实验材料:碳钢标准样品三、实验内容1.通过本次实验使学生了解光学显微镜并熟悉光学显微镜的构造和使用方法;2.要求每个学生会实际操作光学显微镜,观察金相样品并测定其放大倍数。
3.演示并初步认识金相试样的制备过程及方法四、实验报告撰写撰写实验报告格式要求:一、实验名称二、实验目的三、实验内容包括:1. 光学显微镜的构造及其零部件的作用2. 使用光学显微镜观察标准样品的收获3. 概述金相试样制备过程及方法四、个人体会与建议实验二金属材料的硬度一.实验目的1.了解布氏、洛氏、维氏硬度的测试原理。
2.初步掌握各种硬度计的操作方法和使用注意事项。
二.实验设备和样品1.布氏、洛氏、维氏硬度计2.铁碳合金试样三.实验内容和步骤1.通过老师讲解,熟悉布氏和洛氏硬度计的原理、构造及正确的操作方法。
2.演示测定维氏硬度值,演示测定布氏和洛氏硬度值,注:每个样品测量压痕数,由指导老师根据学生人数确定,保证每位学生可以操作硬度计1-2次。
因为实验条件限制,所以不需要严格按照多次测量取平均值的要求进行实验。
四.实验报告内容1.简述实验目的和步骤。
2.简要叙述布氏、洛氏、维氏硬度计的测量原理和特点。
3.写出测量步骤,附上实验结果。
4.总结各种硬度计的使用注意事项和使用体会。
实验三Sn-Pb二元平衡相图测试一、实验目的1)学会用热分析方法测绘Sn-Pb二元平衡相图;2)掌握纯金属与合金冷却过程的异同,学习相变点温度的确定方法。
二、实验设备与材料实验设备:微机差热仪DTA-2C实验材料:不同重量百分比(wt. %)成分的Sn-Pb合金,如表1所示。
表1 Sn-Pb二元合金成分(wt. %)合金编号合金成分1 100%Sn2 80%Sn+20%Pb共晶61.9%Sn+38.1%Pb3 18.3%Sn+81.7%Pb4 10%Sn+90%Pb三、实验内容1.将一个大组人员分成3-4人一小组,共4个小组,每个小组负责测试一个成分合金的冷却曲线。
将预先配置好的金属和合金分别放在陶瓷坩埚中,然后放入微机差热仪中加热,待合金熔化后,开始冷却。
为防止金属氧化,应在熔化的金属液面上覆盖一层木炭粉或石墨粉。
2.Sn-Pb金属及合金在冷却过程中,设备会自动记录合金的温度-时间的冷却曲线,要求从冷却曲线上找出临界点。
每组都会测出一种合金的冷却曲线。
3.将4个小组测得的冷却曲线上的临界点汇总,根据这些实验结构进行分析和总结,最后作出Sn-Pb二元相图。
四、实验报告撰写撰写实验报告格式要求:一、实验名称二、实验目的三、实验内容包括:1. 给出测试的成分合金的冷却曲线2. 结合其他小组测得的实验结果,做出Sn-Pb二元相图。
个人体会与建议实验四金相定量分析方法一.实验目的1.了解定量分析的基本符号和基本方程的意义2.掌握在显微镜下进行相含量定量分析的基本方法3.完成试样中Sn-Pb合金不同组织体积分数测定二.实验设备和样品1.光学显微镜2.Sn-Pb合金定量分析试样三.实验内容和步骤1.由指导老师简要讲解截线法测Sn-Pb合金组织体积含量的方法。
2.测量Sn-Pb合金组织中先共晶组织和共晶组织的体积百分含量。
要求每个试样至少测量10个以上珠光体晶粒的截线长度。
四.实验报告内容1.简述实验目的和步骤。
2.写出测量步骤,付上实验结果。
3.向同组同学交换数据,每个样品至少获得5个体积含量测量结果,计算标准误差,并分析误差产生原因。
4.总结定量分析中注意事项和体会。
实验五Fe-C合金平衡组织观察一、实验目的1. 认识铁碳合金(碳钢和白口铸铁)在平衡状态下显微组织。
2. 分析含碳量对铁碳合金显微组织的影响,加深理解成分、组织与性能之间的相互关系二、实验方法指导1.实验设备及材料金相显微镜;表1中的各种铁碳合金的显微样品。
2.实验内容及步骤(1)验前学生应复习讲课中的有关内容和阅读实验指导书,为实验做好理论方面的准备;(2)在显微镜下观察和分析表1所列铁碳合金标准试样的平衡组织,识别钢和铸铁组织形态的特征,根据Fe-Fe3C相图分析各合金的形成过程;建立成分、组织之间相互关系的概念。
(3)绘出所观察的显微组织示意图,画时抓住组织形态的典型特征,并在图中表示出来。
(4)根据显微组织近似确定亚共析钢的含碳量:C%= (P×0.77)/ 100 + (F×0.0218)/100,式中:P和F分别为珠光体和铁素体所占面积(%)三、实验报告要求1.实验目的2.画出所观察显微组织示意图,并注明材料名称、含碳量、侵蚀剂和放大倍数,显微组织画在直径为30-50mm的圆内,并将组成物名称以箭头引出标明。
3.根据所观察的显微组织近似确定一种亚共析钢的含碳量。
4.分析和讨论:含碳量对铁碳合金的组织和性能的影响。
5.实验后的感想与体会实验六材料弹性及塑性变形测定一.实验目的1.了解拉伸试验机的工作原理和操作方法2.测量碳钢应力应变曲线,分析碳含量对弹性和塑性变形性质的影响。
二.实验设备和样品1.拉伸试验机2.铁碳合金拉伸试样,含碳量0.2%、0.45%、1.2%三.实验内容和步骤1.通过老师讲解,了解材料拉伸实验机结构和基本原理。
2.对铁碳合金试样,含碳量0.2%、0.45%、1.2%三个样品进行拉伸实验。
在实验中,注意观察拉伸过程中四个特征阶段的各种现象,并记录各特征数值。
注:将学生分为三组,每组学生测量一个样品。
然后三组学生交换实验数据,完成实验报告。
四.实验报告内容1.简述实验目的和步骤。
2.附上实验测量得到曲线,给出不同样品的弹性模量、屈服强度、抗拉强度、断后伸长率、断面收缩率等特征数值。
3.比较并分析碳含量对样品的弹性和塑性性质的影响。
4.总结实验过程中注意事项和体会。
实验七碳钢试样的制备及测试综合性实验一、实验目的1.学会实际制备铁碳合金样品;2.综合运用已学实验技术观察金相组织,定量分析组织相对含量,测试硬度,综合分析并加深理解材料成分、显微组织和性能之间的相互关系。
二.实验设备和样品1.铁碳合金试样2. 光学显微镜,磨样机、抛光机、砂轮机、硬度计等三.实验内容1. 领会实验指导书中实验一、实验二、实验四的部分,为动手实验做好的准备;2. 把领取到的碳钢试样按照粗磨→细磨→机械抛光→浸蚀的步骤制备金相样品;3.利用光学显微镜观察试样金相形貌,得到显微组织图4.测量铁碳合金试样中珠光体的体积百分含量。
要求每个试样至少测量10个以上珠光体晶粒的截线长度。
5.根据杠杆定律计算合金中组织组成物的含量,另外根据显微组织近似计算钢中含碳量。
6.测定试样的硬度值,7.结合前面的实验结果,综合分析碳钢的组织与性能的基本测试方法及实验结果相互之间的关系。
四.实验报告内容1. 实验名称2. 实验目的3. 实验内容这是验证性综合实验,学生根据所学实验技术,实际操作,学会实验的基本技术,并对实验结果进行综合分析。
4. 个人体会与建议实验八金属塑性变形及回复再结晶设计性实验一.实验目的1.认识塑性变形对金属组织和性能的影响2.认识冷变形金属在回复再结晶后组织性能的变化。
二.实验设备和样品1.金相显微镜2.硬度计3.冷轧机或拉伸机4. 箱式加热炉5.纯Cu、纯Al、纯Zn6. 切割机、镶嵌用品三.实验内容和步骤(1)建议的实验内容1.认识和分析金属在不同塑性变形量后形变组织特征以及性能(硬度)的变化;2. 认识和分析冷变形金属在加热后的回复再结晶过程中组织及性能的变化;3. 认识和分析不同晶体结构的金属在塑性变形过程中组织和性能变化特点。
4.(2)实验说明本实验为设计性实验,一般5人为1组,选组长1人。
小组根据建议实验内容或自设实验内容制定方案,分别开展实验。
最终将小组各位同学的实验汇总,形成实验报告。
(3)示例实验方案:1、取纯Al试样五个(每人1个试样),在轧机上进行塑性变形,相对变形量分别为0%、10%、20%、30%、40%。
2、将上述试样用砂轮切割机从中部切开,其中一个用于制备金相试样(如果实验尺寸较小,需要镶嵌试样),磨样观察试样的组织并测试心部区域硬度,记录实验数据。
3、将切割的另一半试样放入箱式加热炉中,加热到300℃,保温0.5小时,取出试样后重新制样磨样观察组织并测试硬度,将数据记录下来,并与热处理前的数据进行对比。
4、汇总小组其他成员的实验结果,综合分析,形成最终实验报告。
四.实验报告内容1.简述实验目的、设计的实验方案和基本步骤。
2.附上实验测量得到的金相组织及性能数据和曲线。
3.根据设计的实验方案及目的叙述实验结果并分析原因。
4.总结实验过程中注意事项和体会。
五、思考题1.将冷变形试样的实验数据绘成变形量-硬度关系图,分析冷加工后材料性能的变化规律及机理。
2.冷变形试样加热后硬度变化规律如何?组织变化规律如何?为什么?3.什么是临界变形度,你小组的试验中是否发现这一现象?实验九金属凝固组织及缺陷的观察一.实验目的1.熟悉金属凝固的典型组织2.熟悉铸造过程中常见组织缺陷二.实验设备和样品1.光学显微镜2.Sn-Pb合金:5%Sn端部固溶体、32%Sn亚共晶、61%Sn共晶3.铸锭的典型组织4.多个铸造缺陷典型组织如树枝生长(枝晶偏析)、分散缩孔等三.实验内容和步骤1.由指导老师讲解本次实验的主要内容。
2.应用光学显微镜观察并画出所提供样品的组织示意图。
四.实验报告内容1.简述实验目的和步骤。
2.附上各组织示意图,说明各种凝固组织的形成过程或形成原因。