品质周报范本
- 格式:ppt
- 大小:2.01 MB
- 文档页数:15
第1篇一、报告概述报告时间:[填写报告时间]报告部门:品质部报告人:[填写报告人姓名]报告内容:本周品质部工作总结、下周工作计划及存在问题。
二、本周工作总结1. 产品质量分析(1)本周生产的产品总体质量状况良好,合格率达到了[填写合格率]。
(2)针对不合格产品,已进行原因分析,并采取措施进行整改。
(3)对重点产品进行质量跟踪,确保产品在各个阶段均符合质量要求。
2. 供应商管理(1)本周对供应商进行走访,了解供应商的生产状况和质量控制措施。
(2)针对供应商存在的问题,提出改进建议,并与供应商达成共识。
(3)对供应商进行评估,筛选优质供应商,提高供应链整体质量水平。
3. 内部管理(1)组织内部培训,提高员工的质量意识和技术水平。
(2)对部门内部工作流程进行优化,提高工作效率。
(3)加强部门内部沟通,确保各项工作顺利开展。
4. 客户反馈(1)本周收到客户反馈[填写数量]条,针对客户提出的问题,已进行跟踪处理。
(2)对客户反馈的问题进行总结,找出共性,为后续工作提供改进方向。
(3)加强与客户的沟通,提高客户满意度。
三、下周工作计划1. 产品质量分析(1)持续关注产品生产过程,确保产品质量稳定。
(2)对本周不合格产品进行原因分析,制定整改措施。
(3)加强重点产品的质量跟踪,确保产品在各个阶段均符合质量要求。
2. 供应商管理(1)对供应商进行持续跟踪,确保供应商产品质量稳定。
(2)对优质供应商进行表彰,激励供应商提高产品质量。
(3)加强与供应商的沟通,提高供应链整体质量水平。
3. 内部管理(1)组织内部培训,提高员工的质量意识和技术水平。
(2)对部门内部工作流程进行优化,提高工作效率。
(3)加强部门内部沟通,确保各项工作顺利开展。
4. 客户反馈(1)持续关注客户反馈,对客户提出的问题进行跟踪处理。
(2)对客户反馈的问题进行总结,找出共性,为后续工作提供改进方向。
(3)加强与客户的沟通,提高客户满意度。
四、存在问题及改进措施1. 存在问题:本周部分产品出现轻微瑕疵,影响产品外观。
品质部周(月)品质报告品质部本周工作进行回顾总结如下:从品质管理或控制的立场,从品质控制的检查层面理解是达至一定要求,有按计划完成预期目标的;但从管理控制的角度是没有达到预期效果,总体还是距品质控制要求有一定差距;具体工作:一、品质管理文件及相关文件方面的完善更新:1.作成: 已对相关品质管理文件在专员和相关人员的配合下进行了全范围的修订;2.内容: 包括已有的检查标准书作成,前期对包装标准的跟进,新增制程控制图制作要求,试作品制作文件规范,量测评估作成文件的制定,品质检查控制流程作成完善等。
对进料管制和供应商管理文件进行完善;3.实施: 对相关制程检查控制的对应实施比较允分,但有部分如,控制图等相关技术的实施不充分;此与一线管理人员与作业人员的素质与配置有很大关系,后续对人员特别是基层管理人员的招聘考核将需纳入重点;二、品质部现有职能分配方面:1.品质部在原有基础上对来料检查、成型制程检查、成品制程检查、产品出货检查、测量等方面进行了规划和加强了实施;2.从检查的角度可以说基本达到要求,但品质控制注重的是延续性,相关人员的流动和不稳定特别是不能得到及时的补充给品质工作带来了困难,此问题直接影响到品质控制的结果,现在随着公司的产品量的增多,不但需要加强产品测量人员,而且还需要增强测量队伍的建设,必要时测量更需要加强或独立管理。
三、测量仪器方面:1.品质部对测量仪器的控制文件进行了合理修定,已规定除了公司统一安排对测量仪器进行外校和内校外,仪器使用部门必须对仪器的使用按规定进行保养维护,以确保仪器使用精度和延长仪器使用寿命;但这需要部门管理人员跟进实施;2.品质定其对内校仪器通知使用部门进行送校,同时并按要求校正和记录;建立了仪器校正一览表及校正履历;3.现有主要检测设备配置如下(表一)所示:四、品质成本方面:1.品质成本从财务部提供报表上看,没有控制到公司所列目标范围内,但从品质部实际列支可以看出,品质部支出主要是两大块,一是人工成本支出,这方面不论从市场行情还是从品质部现有人员实际情况,我认为还值得商榷(包括分配标准等);2.另一方面为用于维护公司整体运作之体系维护费用,认证费用和为确保品质之测量设备之购置费用,此部分费用是必须的;主要检测设备配置(表一)序号仪器名称测量范围校验方式校验频率数量是否满足要求序号仪器名称测量范围校验方式校验频率数量是否满足要求外校年次内校半年次外校年次内校半年次外校年次内校半年次外校年次内校半年次外校年次内校半年次内校半年次内校半年次外校年次内校半年次外校年次内校半年次外校年次内校半年次内校半年次内校半年次内校半年次内校半年次内校半年次内校半年次内校半年次内校半年次外校年次内校半年次外校年次内校半年次外校年次内校半年次内校半年次内校半年次内校半年次内校半年次内校半年次外校年次内校半年次免校注:基本满足要求的项目,在产量发生变化时需考虑其充足性,是需要注意的项目.五、品质检查控制所提供改善依据具体描述:在原有品质统计基上,品质部对成型巡检和成品之加工检查中发现不良,对其不良内容进行了汇总,针对二次加工不良也对经常出现不良进行了分类汇总, 以便各部门管理人员从宏观上了解品质现状,提供改善之原始数据方便有针对性进行改善;本周产品不良之统计状况:。
质检周报范文第1篇作为化妆品质检技术*的大学生,我很荣幸能够进入化妆品质检技术*相关的岗位实习。
相信每个人都有第一天上班的经历,也会对第一天上班有着深刻的感受及体会。
尤其是从未有过工作经历的职场大学们。
头几天实习,心情自然是激动而又紧张的,激动是觉得自己终于有机会进入职场工作,紧张是因为要面对一个完全陌生的职场环境。
刚开始,岗位实习不用做太多的工作,基本都是在熟悉新工作的环境,单位内部文化,以及工作中日常所需要知道的一些事物等。
对于这个职位的一切还很陌生,但是学会快速适应陌生的环境,是一种锻炼自我的过程,是质检周报范文第2篇这一周,我开始深入学习与自己岗位相关业务知识,得到同事的帮助下,我先从规范下手,就是熟悉下当前理化测试及质检技术专业行业方面的规范,再就是记各种工作相关的必备知识。
经过两天的苦研,我终于能基本看懂结构施工图了。
经过前期实习后,我大概了解了整个工作程序。
今天我开始正式参与部分核心工作了,师傅给我布置了一个任务。
大学里面学习的理化测试及质检技术专业的知识能真正得到实际应用,我很高兴,这是他对我的一次考验,同时也给了我一次机会。
因此,我要尽力做好它。
工作过程我得出了一些体会:我工作过程要相信自己,如果做不到这一点,你就无法成为一个好的职员或者好的领导。
一个相信自己的人,才会在走路时神采飞扬,让老板看上去你有无穷的精力;一个相信自己的人,才会在待人接物时落落大方,这一切能帮助老板培养对你的信心,必要时才会委你以重任。
你怎么对待别人,别人就会怎么对待你。
在工作中,要待人如待己。
在你困难的时候,你的善行会衍生出另一个善行。
在别人遇到困境时,热情地伸出援手。
在职场上,尽可能地做一个与人为善的好人,这样,当你在工作上不小心出现纰漏,或当你面临加薪或升职的关键时刻,可尽可能减少别人放冷箭的危险。
质检周报范文第3篇不知不觉进入了实习的第三周,生活还在慢慢的适应,每天按部就班的工作。
除了学习岗位相关的业务知识,我还加强大学理化测试及质检技术专业相关知识与自己岗位相结合,努力让理化测试及质检技术专业相关知识应用到实际工作中。
第1篇一、前言本周,作为品质管理部门的一员,我深感责任重大。
在公司的领导和同事们的支持下,我们共同努力,确保了产品质量的稳定和提升。
以下是本周品质工作的总结报告。
二、本周工作概述1. 质量管理培训本周,我们组织了一次针对新入职员工的品质管理培训。
通过培训,新员工对公司的质量管理体系有了更深入的了解,为今后更好地开展品质工作打下了坚实的基础。
2. 原材料检验本周,我们严格按照《进料检验规程》对原材料进行了检验。
在检验过程中,发现了一批不合格的原材料,并及时通知采购部门进行退货。
同时,对供应商进行了品质跟踪,确保原材料质量符合我司要求。
3. 生产过程监控本周,我们加大了对生产过程的监控力度,确保生产过程中的每个环节都符合质量要求。
对发现的问题,及时与生产部门沟通,要求其采取措施进行整改。
4. 客户投诉处理本周,我们共处理了5起客户投诉。
针对投诉问题,我们进行了详细分析,找出原因,并制定了相应的改进措施。
同时,与客户进行了沟通,取得了客户的理解和信任。
5. 品质改进项目本周,我们针对生产过程中发现的问题,开展了3个品质改进项目。
通过项目实施,有效降低了不良品率,提高了产品质量。
三、本周工作亮点1. 原材料质量提升本周,我们通过加强原材料检验和供应商管理,使得原材料质量得到了显著提升。
不合格原材料批次较上周下降了30%。
2. 生产过程监控成效显著本周,我们加强了对生产过程的监控,有效避免了因操作失误导致的品质问题。
生产过程中的不良品率较上周下降了20%。
3. 客户满意度提升通过本周的投诉处理和品质改进,客户满意度得到了有效提升。
本周客户满意度调查结果显示,客户满意度较上周提高了10%。
四、下周工作计划1. 持续加强原材料检验和供应商管理,确保原材料质量稳定。
2. 深入推进生产过程监控,提高生产过程中的品质意识。
3. 加强与生产、销售等部门沟通协作,确保品质改进措施得到有效执行。
4. 定期开展品质培训,提高员工品质意识。
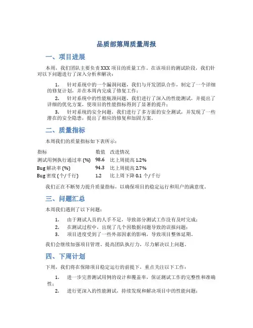
品质部第周质量周报一、项目进展本周,我们团队主要负责XXX项目的质量工作。
在该项目的测试阶段,我们针对以下问题进行了深入分析和解决:1.针对系统中的一个漏洞问题,我们与开发团队合作,制定了一个详细的修复计划,并在本周内完成了修复工作;2.针对系统中的性能瓶颈问题,我们进行了深入的性能测试,并提出了详细的优化方案,使项目的性能指标得到了显著的提升;3.针对系统的安全问题,我们进行了多方面的安全测试,并发现了一些潜在的安全隐患,提出了相应的修复和加固方案。
二、质量指标本周我们的质量指标如下表所示:指标数值改进情况测试用例执行通过率 (%) 98.6 比上周提高 1.2%Bug 解决率 (%) 94.3 比上周提高 2.7%Bug 密度 (个/千行) 1.2 比上周下降 0.1 个/千行我们正在不断努力提升质量指标,以确保项目的稳定运行和用户的满意度。
三、问题汇总本周我们遇到了以下问题:1.由于测试人员的人手不足,导致部分测试工作没有及时完成;2.在测试过程中,出现了几个因数据问题导致的误报问题;3.项目进度受到了一些外部因素的影响,导致项目整体延期。
我们会继续加强项目管理、提高团队执行力,尽力解决以上问题。
四、下周计划下周,我们将在保障项目稳定运行的前提下,重点关注以下工作:1.进一步完善测试用例的设计和覆盖率,保证测试工作的完整性和准确性;2.进行更深入的性能测试,持续发现和解决项目中的性能问题;3.完善安全测试工作,确保系统的安全性和稳定性;4.对本周出现的问题进行跟踪和解决,及时调整进度,确保项目的顺利推进。
我们相信,在全体团队成员的共同努力下,我们一定能够取得更好的成绩。
某公司品质部周报摘要本周品质部的工作主要集中在产品质量管理和持续改进方面。
在质量管理方面,我们进行了产品质量的监控和评估,并对存在的问题进行了分析和解决。
在持续改进方面,我们组织了一次团队研讨会,以收集员工的意见和建议,以进一步提升公司的产品质量和客户满意度。
1. 产品质量监控和评估在本周,品质部对公司的产品质量进行了监控和评估,以确保产品符合标准和客户需求。
我们采用了以下方法:•进行了原材料的抽检和测试,以确保原材料的质量;•对生产过程进行了可视化监控,以及时发现和解决生产中的问题;•调查了客户的满意度,并收集了用户反馈和意见。
通过以上措施,我们能够及时发现并解决产品质量问题,以保证产品的良好品质和客户满意度。
2. 问题分析和解决在本周,品质部发现了一些产品质量问题,我们立即进行了分析和解决。
首先,我们对问题进行了分类和归因,以确定问题的根本原因。
然后,我们制定了相应的解决方案,并对产品进行了改进。
在此过程中,我们与其他部门进行了紧密的合作,共同解决了产品质量问题。
通过问题分析和解决,我们不仅解决了当前的产品质量问题,还探索了预防措施,以避免类似问题的再次发生。
3. 团队研讨会为了进一步提升产品质量和客户满意度,品质部组织了一次团队研讨会。
在此次研讨会上,我们邀请了全体员工,让他们分享对产品质量的意见和建议。
在研讨会上,员工积极参与,提出了很多有益的建议。
针对这些建议,品质部进行了整理和分类,并与其他部门一起讨论了可行性。
我们打算在下一周根据部分建议启动一些改进项目,并将继续研究其他建议的可行性。
通过团队研讨会,品质部加强了内部沟通和员工参与度,为产品质量的持续改进提供了有力支持。
4. 下周工作计划在下周,品质部将继续致力于产品质量管理和持续改进。
我们的工作计划包括:•继续监控产品质量,及时发现和解决问题;•推动改进项目的实施,以提升产品质量;•继续与其他部门进行合作,共同解决产品质量问题;•持续收集客户反馈和意见,以不断改进产品。
质量管理人员周报总结模板一、周报日期具体的周报时间范围,如:20XX 年 XX 月 XX 日 20XX 年 XX 月XX 日二、本周工作内容1、原材料检验对新到的原材料名称进行了抽样检验,共抽取X个样本。
检验项目包括外观、尺寸、性能等方面。
结果显示,具体原材料名称的外观合格率为X%,尺寸偏差在允许范围内的占比为X%,性能指标符合标准的比例为X%。
对于不合格的原材料,已及时通知供应商,并要求其提供整改方案。
对另一种原材料名称的供应商进行了实地考察,评估了其生产过程的质量控制措施。
发现供应商在具体环节存在一定的问题,如生产设备维护不及时、操作人员培训不足等。
已与供应商沟通,要求其在规定时间内完成整改。
2、生产过程监控对生产线上的关键工序进行了巡检,共检查了X次。
重点关注了工序名称的操作规范执行情况、设备运行状态以及产品的中间质量。
在巡检过程中,发现具体问题,如操作人员未按照作业指导书进行操作、设备出现故障等。
及时采取了纠正措施,包括对操作人员进行现场培训、安排设备维修等,确保了生产过程的稳定和产品质量。
对生产过程中的不合格品进行了统计和分析。
本周共产生不合格品X件,主要集中在产品型号或批次。
通过对不合格品的原因分析,发现主要问题是具体原因,如原材料质量问题、工艺参数不合理等。
针对这些问题,已与相关部门共同制定了改进措施,如加强原材料检验、优化工艺参数等。
3、成品检验对本周生产的成品进行了抽检,共抽取X件。
检验项目包括外观、性能、包装等方面。
抽检结果显示,成品的合格率为X%。
对于不合格的成品,已进行了隔离和标识,并按照不合格品控制程序进行处理。
对客户反馈的具体产品质量问题进行了调查和分析。
通过对问题产品的检测和生产过程的追溯,确定了问题的原因是具体原因。
已采取了相应的纠正措施,如召回问题产品、对相关生产线进行整改等,并及时向客户反馈了处理结果,得到了客户的认可。
4、质量体系维护参与了内部审核,对公司的质量管理体系进行了全面检查。