相机说明书
- 格式:doc
- 大小:2.88 MB
- 文档页数:59
照相机使用说明书一、简介本照相机使用说明书旨在提供详尽的操作指南,帮助用户正确使用照相机,并获得优秀的拍摄效果。
在开始使用本照相机之前,请仔细阅读本说明书,并按照指南逐步操作。
二、重要事项提示1. 操作前,务必确认照相机电池已充电完成,存储卡已插入合适位置。
2. 避免将照相机暴露在有害的尘埃、湿度或高温环境中,以免影响照相机的性能。
3. 操作时,请轻柔、稳定地按下按键,避免用力过猛或摇晃照相机。
4. 长时间使用闪光灯可能导致电池电量减少,请适度使用。
三、照相机外观及功能1. 重要按键及接口介绍(1) 电源开关:按下开关可启动或关闭照相机。
(2) 快门按钮:按下快门按钮完成拍摄。
(3) 模式选择:根据需要选择不同的拍摄模式。
(4) 存储卡插槽:插入存储卡以保存拍摄照片。
(5) USB接口:用于与电脑或其他设备建立连接。
2. 镜头调整拧动镜头环调整焦距,确保拍摄对象清晰。
四、基本操作1. 开机与关机按下电源开关,照相机将自动开机。
关闭照相机时,再次按下电源开关即可关机。
2. 拍摄方式选择根据拍摄需求,旋转模式选择钮,选择适当的拍摄模式。
3. 对焦与测光将取景框对准拍摄对象,按下快门按钮至半程,照相机将自动对焦,并完成光线测量。
4. 拍摄确定焦点和曝光合适后,按下快门按钮至底,完成拍摄。
五、高级功能1. 延时拍摄在延时模式下,按下快门按钮,照相机将在预设时间后自动拍摄。
2. 连拍连拍功能可持续拍摄多张照片,长按快门按钮即可连续拍摄。
3. 闪光灯在光线不足的环境下,可选择打开闪光灯。
按下闪光灯开关将在拍摄时启用闪光灯。
4. 曝光补偿当拍摄场景光线不均匀时,可通过曝光补偿功能进行光线调整。
5. 白平衡调节根据不同光照条件,可选择合适的白平衡模式以调整拍摄色温。
6. ISO调节根据拍摄环境的光线情况,可通过ISO调节功能提高或降低灵敏度,以获得更好的拍摄效果。
六、照片回放及存储1. 照片回放拍摄后,按下回放按钮即可查看拍摄照片。
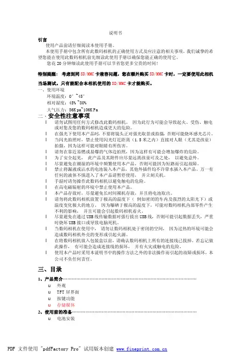
了解数码相机正面图1.快门键2.电源键3.状态指示灯4.闪光灯5.自拍指示灯6.麦克风7.镜头项目功能拍摄模式视频模式回放模式1.变焦广角远距变焦广角远距变焦2.菜单菜单菜单3.拍摄模式视频模式回放模式4.对焦自动>>>对焦自动>>向右旋转5.闪光灯Z>Y>X>W --下一个图像6.自拍关闭>10s>2s>10+2s 自拍关闭>10s>2s删除7.补偿>[--上一个图像8.设置情景模式设置设置准备1.连接相机吊带。
2.打开电池/存储卡盖。
3.4.插入 SD/SDHC 存储卡 (5.盖上电池/拍照模式拍摄照片您的相机配备一个 3.0" 全彩TFT液晶屏幕来帮助您构图、回放拍摄的相片/短片或调整菜单设置。
1.按下电源键打开电源。
状态指示灯亮绿光,表示相机启动。
2.将相机模式设置为[]。
3.在液晶屏幕中构图。
按下键拉近拍摄对象,然后在液晶屏幕中放大对象。
按下键进行广角拍摄。
使用脸部侦测技术进行拍照同时侦测出最多5张人脸。
1.将相机模式设置为[]。
2.按住m键直到[]图标出现在液晶显示屏上。
白色框被认作“最优先”面部(主对焦框),而周围其他面孔上会出现灰色框。
3.半按快门键以锁定焦距。
同时主对焦框会变成绿色。
如果“最优先”面部对焦不合适,屏幕上所有的框都将消失。
4.把快门键按到底就可以进行拍照。
短片模式录制短片1.将相机模式设置为2.构图。
3.按下快门键。
回放短片您可回放录制在相机上的短片。
1.将相机模式设置为 [x]。
屏幕上将显示最后一张影像。
2.使用e / f键选择要回放的短片。
3.按下SCN/SET键。
播放的过程中按下f / e键可快进/倒退。
如要停止回放短片,按下d键。
将停止回放并返回至短片的开始部分。
如要暂停回放短片,按下SCN/SET键。
将暂停短片回放。
要取消暂停,再次按下SCN/SET键。
回放模式回放静态图像您可在液晶屏幕上回放静态图像。
数码相机使用说明书一、产品概述本说明书旨在帮助您了解和使用我们的数码相机。
这款相机具备高性能的图像传感器和先进的拍摄功能,能够满足您各种拍摄需求。
其主要特点包括:高清画质、快速对焦、多种拍摄模式、可调节参数等。
二、安装与开启1. 安装电池:打开相机后盖,将电池正确放入并关闭后盖。
确保电池正负极与相机指示相符。
2. 插入存储卡:打开相机侧面的存储卡插槽盖,将兼容的存储卡插入插槽,并确保卡正确锁定。
3. 开启相机:按下相机顶部的电源开关,等待屏幕亮起。
此时,您便可以开始拍摄了。
三、操作面板说明1. 快门按钮:按下此按钮可以拍摄照片或开始录制视频。
再次按下快门按钮可以停止录制。
2. 变焦旋钮:旋转此旋钮可以对焦距进行调节,以拍摄远近不同的景物。
3. 模式转盘:根据不同的拍摄需求,旋转此转盘选择相应的拍摄模式(如自动模式、人像模式、风景模式等)。
4. 菜单按钮:按下此按钮可以进入菜单系统,对相机进行各种设置和调整。
5. 回放按钮:按下此按钮可以查看已拍摄的照片或视频。
再次按下回放按钮则退出回放模式。
6. 电源开关:用于开启或关闭相机。
7. 存储卡插槽:插入存储卡以保存拍摄的照片和视频。
四、拍摄模式介绍1. 自动模式:适用于一般拍摄场景,相机自动调整参数以获得清晰的照片。
2. 人像模式:适用于拍摄人物肖像,相机将优化肤色调色和背景虚化效果。
3. 风景模式:适用于拍摄风景照片,相机将强化色彩和对比度,以获得更生动的风景照片。
4. 夜景模式:适用于夜间或低光环境拍摄,相机将延长曝光时间并优化降噪效果,以获得清晰明亮的照片。
5. 微距模式:适用于拍摄近距离的细小物体,相机将优化对焦和景深效果,以获得高质量的特写照片。
6. 自拍模式:适用于拍摄个人照片,相机将提供定时自拍功能和美颜效果调整。
7. 运动模式:适用于拍摄快速移动的物体,相机将提高快门速度并优化对焦性能,以获得清晰的动态照片。
8. 夜景人像模式:适用于夜间人像拍摄,相机将平衡人物与背景的曝光,以获得清晰且色彩丰富的照片。
说明书引言使用产品前请仔细阅读本使用手册。
本使用手册中包含所有此数码相机的正确使用方式及应注意的相关事项,我们诚挚的希望您能在使用此数码相机前先细读此使用手册以确保您能正确的使用它。
您花20分钟细读此使用手册可以节省您更多宝贵的时间!特别提醒:考虑到同SD/MMC卡兼容问题,您在额外购买SD/MMC卡时,一定要使用此相机当场测试。
只有能配合本相机使用的SD/MMC卡才能购买。
一、使用环境环境温度:0°~45°相对湿度:45%~80%大气压力:56Kpa~106KPa二、安全性注意事项l 请勿试图用任何方式修改此数码相机。
因为此行为可能会导致起火、受伤、触电或对您及您的数码相机造成更大的危险。
l 在强光下使用本产品时,不要将镜头正对强光取景或拍摄,否则可能烧坏感光芯片。
l 当闪光拍照时,禁止使用闪光灯近距离(1.5米之内)直接对人眼(尤其是孩童)拍摄,因为这样可能对眼睛有所伤害。
l 请勿在靠近易燃或易爆的气体边拍照,因为这样有可能会增加爆炸的危险。
l 为了安全起见,此产品及其附件应尽量远离孩童可及之处,以避免意外。
l 尽量避免在潮湿的环境中频繁使用本产品,否则可能因为短路而引起故障。
l 禁止将漏液或沾水的电池装入本产品,其他外插件均不许带水插入本产品。
万一有任何的液体不慎进入了本产品请暂停使用,并立刻关机。
l 手湿时请勿操作此数码相机以避免触电的危险。
l 在高电磁辐射的环境中禁止使用本产品。
l 本产品存放时,尽量避免长时间裸机存放,并且将电池取出。
l 请勿将此数码相机放置于极高的温度下(例如密闭的车内及强烈的太阳光下)或温度变化极大的地方。
因为曝晒于极高的温度下,可能对数码相机内部零件产生不利的影响,并且可能会引起数码相机着火。
l 尽量避免在通过USB线传输数据时强行拔出USB线,否则可能引起数据丢失,严重时烧坏USB接口或导致电脑死机。
l 当数码相机在使用中,请勿让数码相机处于密闭的空间,因为过热的环境可能会造成数码相机外壳的变形或引起火源。
相机产品说明书一、产品简介本产品是一款高性能数码相机,具备多项先进功能和出色的拍摄性能。
采用最新的图像传感器和处理器,具备高分辨率、快速对焦和高品质图像输出的特点,适用于日常拍摄、旅行摄影和专业摄影等多种场景。
二、外观与操作1. 外观设计产品整体采用经典的机身设计,简洁大方。
机身由高强度合金材料制成,轻便易携。
机身背面设置了一块高清显示屏,方便用户实时预览和对拍摄参数进行调整。
2. 操作指南(1)电源开关:按下电源键,相机即可开机。
长按电源键可进行关机操作。
(2)拍照模式调整:通过拨动模式选择钮,可切换不同的拍摄模式,如自动模式、手动模式、人像模式等。
(3)变焦调整:通过前置旋钮或上下滑动按钮,可实现变焦功能,轻松捕捉近距离和远距离的拍摄对象。
(4)参数调整:通过菜单键和方向键,用户可对白平衡、曝光补偿、ISO感光度等参数进行微调。
三、功能与特点1. 高分辨率图像相机采用XX万像素的图像传感器,能够捕捉细节丰富的高分辨率照片。
无论是风景、人物还是静物,都能够呈现出清晰逼真的效果。
2. 快速对焦相机配备了先进的对焦系统,能够实现快速而准确的对焦。
无论是静止拍摄还是运动拍摄,都能够捕捉到清晰锐利的图像。
3. 多种拍摄模式相机支持多种拍摄模式,满足用户不同拍摄需求。
自动模式适用于初学者,手动模式则提供了更多的参数调整选项,让用户更加自由地创作独特的影像作品。
4. 视频拍摄功能除了拍摄照片,相机还具备高清视频拍摄功能。
用户只需切换至视频模式,即可记录精彩的生活瞬间。
5. 连拍与定时拍摄相机具备连拍和定时拍摄功能,用户可根据需要选择合适的拍摄方式。
连拍模式能够快速连续拍摄多张照片,捕捉到瞬间的美好。
定时拍摄模式则适用于自拍或需要精确时间控制的场景。
四、使用方法1. 电源接通相机与电源适配器的连接线,将适配器插入电源插座。
按下电源键,即可开启相机。
2. 存储卡将存储卡插入相机存储卡槽内,确保存储卡与相机接触良好,避免数据传输错误。
数码相机使用说明书一、产品概述本款数码相机是一款高性能、多功能的数字影像设备,采用先进的数码图像技术,具备出色的拍摄效果和用户友好的操作界面。
本使用说明书将为您详细介绍产品的各项功能、操作方法以及常见问题解答,帮助您充分了解和熟练使用本款数码相机。
二、产品特点1. 高像素:本款数码相机配备了先进的CMOS传感器,有效像素高达2000万像素,能够捕捉更加细腻、清晰的影像。
2. 光学变焦:本款数码相机采用了优质的光学镜头,支持3倍光学变焦,可以轻松捕捉近距离和远距离物体。
3. 录像功能:除了照片拍摄,本款数码相机还具备1080p高清录像功能,支持多种拍摄模式,记录珍贵的影像瞬间。
4. 自动模式:本款数码相机配备自动模式,系统会根据场景自动调整参数,帮助您拍摄出优质的照片。
5. 多种拍摄模式:本款数码相机还提供肖像模式、风景模式、运动模式等多种拍摄模式,满足不同场景的拍摄需求。
6. 便捷存储:本款数码相机内置大容量存储卡插槽,支持SD、SDHC和SDXC存储卡,方便您存储和传输照片。
三、主要操作方法1. 开机与关机长按电源按钮2秒,相机开机,屏幕将显示欢迎界面。
再次长按电源按钮2秒,相机将关机。
2. 拍照在相机开机状态下,按下快门按钮,相机将拍摄照片。
按下快门按钮时,相机会有短暂的对焦时间,请保持相机稳定。
3. 光学变焦在拍摄预览状态下,使用光学变焦按钮可以实现对景物的变焦。
向前滑动按钮,可以实现放大景物;向后滑动按钮,可以实现缩小景物。
4. 拍摄模式切换使用模式选择按钮可以切换不同的拍摄模式。
通过屏幕上的选择框,您可以选择自动模式、肖像模式、风景模式等。
5. 相片浏览与删除按下浏览按钮可以查看已拍摄的照片。
通过滑动屏幕,您可以选择特定的照片,进行删除或者进行其他编辑操作。
7. 录像功能在拍摄模式中选择录像模式,按下快门按钮即可开始录像。
再次按下快门按钮,录像将停止,并保存在存储卡中。
四、常见问题解答1. 如何保护相机镜头?答:请使用相机配套的镜头盖或者专用相机包进行保护,避免镜头划伤或镜片污染。
前言感谢您购买此相机。
它可以满足您的所有数码照片处理需要。
此相机具有5种模式: 和 。
您可以根据具体情况选择不同的模式。
此相机设计精巧,可以提供600万像素的优质图像以及12倍的精确缩放(3倍光学缩放和4倍数字缩放)。
内置16MB存储器用于存储图像。
此相机采用漂亮的铝合金金属外壳,重量轻且便于携带。
通过USB电缆连接,可以方便地将照片从相机传送到计算机。
高分辨率的LCD上可以显示9个拍摄的图像。
用户还可以使用连拍功能连续拍摄多张照片。
目录前言.......................................................i入门指南..................................................1包装内容..................................................1认识组件..................................................2装入电池和SD卡............................................3基本设置..................................................4格式化内部存储器和SD卡...................................4基本操作步骤..............................................5打开/关闭相机电源.........................................5基本拍摄..................................................6自动对焦功能..............................................6放大/缩小.................................................6基本功能按钮..............................................8五种主要相机模式和使用说明...............................10场景模式.................................................11捕捉模式.................................................13播放模式.................................................17视频和音频模式...........................................20设置模式.................................................21连接线缆.................................................25安装软件.................................................25通过USB进行连接..........................................26利用TV-输出进行连接......................................26附录......................................................27规格......................................................31入门指南按照下面的简要说明设置数码相机。
佳能使用说明书电子书版第一部分:相机介绍1.1相机外观佳能相机外观采用经典的黑色设计,机身采用高质量材料制成,手感舒适。
相机配有大屏幕显示器,便于用户查看和操作。
1.2主要功能佳能相机具有多种功能,包括自动对焦、曝光调节、白平衡调节、ISO调节、拍摄模式选择等。
此外,相机还支持视频拍摄,用户可以轻松记录精彩瞬间。
第二部分:快速开始2.1电池安装首次使用相机前,请先安装电池。
将电池插入相机底部并锁定,确保电池安装正确。
2.2存储卡安装相机使用存储卡来保存照片和视频。
请打开存储卡插槽盖,将存储卡插入插槽,并锁定。
2.3开机按下相机上的电源按钮,相机即可开机。
在显示屏上会显示主菜单。
使用方向键选择并按下"确认"按钮即可进入相应功能。
第三部分:基本操作佳能相机支持多种拍摄模式,包括全自动模式、光圈优先模式、快门优先模式、手动模式等。
用户可根据实际需求选择合适的模式进行拍摄。
3.2曝光调节佳能相机支持曝光调节功能,用户可以通过增加或减少曝光值来调整照片的明暗程度。
曝光值越高,照片越亮;曝光值越低,照片越暗。
3.3对焦模式选择佳能相机具有多种对焦模式,包括单次自动对焦、连续自动对焦、手动对焦等。
用户可根据实际需求选择合适的对焦模式。
第四部分:高级功能4.1白平衡调节佳能相机支持白平衡调节功能,用户可以根据不同的光线条件选择不同的白平衡模式,以确保照片的色彩准确。
4.2ISO调节佳能相机支持ISO调节,用户可以通过增加或减少ISO值来调整照片的感光度。
ISO值越高,照片越亮;ISO值越低,照片越暗。
4.3拍摄模式设置佳能相机支持多种拍摄模式设置,包括风景模式、人像模式、运动模式、夜景模式等。
用户可根据拍摄场景选择合适的模式。
第五部分:视频拍摄佳能相机支持多种视频模式选择,包括高清模式、标准模式、慢动作模式等。
用户可根据需要选择合适的模式进行视频拍摄。
5.2视频参数调整佳能相机支持视频参数调整,包括曝光调节、白平衡调节、ISO调节、对焦模式选择等。
相机说明书相机说明书1. 产品介绍本相机是一款具有高像素和多种拍摄模式的先进数码相机。
它采用先进的传感器技术,能够捕捉清晰且细致的图像。
此外,该相机还具备多种相机设置和拍摄功能,使您能够自由创作独特的摄影作品。
2. 主要特点- 高像素传感器:采用XX像素传感器,提供出色的图像质量和细节捕捉能力。
- 多种拍摄模式:支持自动模式、手动模式、景深优先模式和快门优先模式等多种模式,满足不同拍摄需求。
- 光学变焦:配备XX倍光学变焦镜头,提供更多的拍摄选项和更广阔的视野。
- 高清视频录制:支持XX分辨率的高清视频录制,让您可以记录珍贵的瞬间。
- 快速对焦:快速而准确的自动对焦系统,确保您能够捕捉到清晰的照片。
- Wi-Fi和蓝牙连接:可以将照片无线传输到其他设备或与其他设备进行互联。
3. 使用说明3.1 准备工作在使用相机之前,请确保已经插入一块充电电池,并连接好镜头。
您还可以插入存储卡以扩展相机的存储容量。
3.2 开机与关机- 开机:按下电源按钮,并等待数秒,相机即可开机。
- 关机:按住电源按钮,直到屏幕关闭,相机即可关机。
3.3 拍照本相机支持多种拍照模式,包括自动模式和手动模式等。
- 自动模式:选择自动模式后,相机将根据场景自动调整设置,以获得最佳拍摄效果。
按下快门按钮半程进行对焦,然后按下完全拍摄。
- 手动模式:通过手动模式,您可以自行设置光圈值、快门速度和ISO等参数,以获得更个性化的照片效果。
3.4 录制视频按下录制按钮即可开始录制视频。
您可以选择不同的视频分辨率和帧速率以满足不同需求。
3.5 图片传输您可以通过Wi-Fi或蓝牙连接将照片传输到其他设备。
请按照相机屏幕上的指示进行连接和传输。
4. 常见问题解答4.1 为什么我的照片模糊?- 请确保您按下快门按钮半程进行对焦,然后再完全按下快门。
- 检查是否选择了快门优先模式或手动模式,然后设置适当的快门速度。
- 确保您的手持稳定以减少抖动。
4.2 如何延迟拍摄?您可以在相机设置菜单中找到定时器选项,并设置适当的延迟时间。
摄影器材使用说明书介绍相机的操作方法和拍摄技巧摄影器材使用说明书: 相机的操作方法和拍摄技巧第一章:相机操作方法在开始使用相机之前,请先确保已经明确了相机的基本构造和使用方法。
以下是相机的基本操作步骤:1.1 开机与关闭按下电源按钮,等待相机系统启动。
在拍摄完成后,及时关闭相机以节省电量。
1.2 自动模式与手动模式切换相机通常提供自动模式和手动模式两种拍摄模式。
自动模式适合初学者,相机将根据环境自动调整各项参数;手动模式则提供更多的调节选项,适合有一定摄影基础的用户。
1.3 对焦通过按下快门按钮半途,相机会自动进行对焦。
使用手动对焦功能时,通过镜头上的对焦环调整焦距,直到取得所需焦点。
1.4 曝光调节相机通常提供曝光补偿功能,可通过加减曝光值来调整照片的明暗程度。
可以根据实际拍摄场景调整曝光补偿值,以获得更准确的曝光效果。
1.5 白平衡设置在不同的光线条件下,设定合适的白平衡可以确保照片的色彩准确度。
相机提供了一些常用白平衡模式(如日光、阴影、白炽灯等),也可以手动设定白平衡值。
第二章:拍摄技巧除了相机的操作方法外,下面介绍一些拍摄技巧,帮助您拍摄出更具艺术感和表现力的照片。
2.1 构图技巧构图是照片中最基本的元素之一。
通过合理的构图,可以使照片更加有吸引力。
常用的构图技巧包括三分法、对角线法、对称法等。
2.2 光线利用光线是摄影的灵魂,善于利用光线可以使照片更加生动。
在室内拍摄时,可以利用窗外的自然光或利用灯光烘托主体;在室外拍摄时,可以选择不同的拍摄时间段,如日出、日落时分的柔和光线,或正午阳光下的明亮效果。
2.3 运用景深景深是指照片中前后景的清晰程度。
浅景深可以突出主体并营造出背景虚化的效果,适用于人像摄影;深景深可以使画面的整体更加清晰,适用于风景摄影。
2.4 快门控制快门速度的控制可用于捕捉动态或冻结静态。
选择较慢的快门速度可以在夜景摄影中形成流光溢彩的效果;选择较快的快门速度可以冻结动作,适用于拍摄运动和快速变动的场景。
数码相机商品说明书第一章:产品概述本商品是一款高性能的数码相机,拥有多项先进的功能和特点,旨在提供用户出色的拍摄体验。
我们致力于为用户提供高质量的图像捕捉和创意拍摄解决方案。
第二章:产品特点2.1 高像素传感器本相机采用了一颗xx百万像素CMOS传感器,能够捕捉更加细腻、清晰的图像细节,从而提供出色的图像质量。
2.2 强大的图像处理引擎配备了一款先进的图像处理引擎,能够处理图像数据并进行智能优化,提供更加鲜艳、自然的色彩还原效果,使您的照片更加真实生动。
2.3 快速自动对焦系统采用了先进的自动对焦技术,能够迅速准确地对焦,捕捉瞬间,确保您不会错过任何精彩瞬间。
2.4 多种拍摄模式本相机支持多种拍摄模式,包括人像、风景、运动等,能够满足不同场景下的拍摄需求,并提供相应的参数调节选项,方便用户进行个性化拍摄。
2.5 视频拍摄功能除了照片拍摄功能外,本相机还支持高清视频拍摄,能够录制出清晰流畅的影片,记录珍贵的瞬间。
第三章:产品规格3.1 外观设计本相机采用精致的外观设计,结合人性化的操作界面,简洁而不失时尚,使您在使用过程中更加舒适便捷。
3.2 尺寸和重量本相机的尺寸为xxx毫米(长)x xxx毫米(宽)x xxx毫米(高),重量为xxx克,方便携带和使用。
3.3 电池续航能力配备了一款高性能的电池,能够提供长时间的拍摄续航能力,保证您在拍摄过程中不会因为电量不足而中断。
3.4 存储容量本相机支持外部存储卡,最大可扩展至xxxGB,能够满足您对大容量图片和视频的存储需求。
第四章:使用方法4.1 充电和安装电池在使用相机之前,需将电池安装到相机中并进行充电,详细步骤请参考附带的说明书。
4.2 SD卡的安装和格式化若需要使用外部存储卡,请先将SD卡安装到相机中,并进行格式化操作后方可使用。
4.3 拍摄操作通过操作界面上的按键和菜单进行各种拍摄模式的选择和参数调节,轻松捕捉您想要的画面效果。
4.4 图像传输和存储将相机与电脑或其他设备相连,即可将拍摄的照片和视频传输至存储设备,进行后续的编辑和分享。
相機的基本操作自動模式/混合自動模式其他拍攝模式P 模式Tv 、Av 、M 及C 模式播放模式無線功能設定選單配件附錄基本指南索引進階指南●使用相機之前,請先閱讀本指南,包括「安全指示」(=15)部分。
●閱讀本指南可助您正確使用相機。
●請妥善存放本指南,以供日後參考。
● 按一下右下方的按鈕以跳到其他頁面。
:下一頁 :上一頁:按下連結之前的頁面●要跳到章節的開始部分,按一下右方的章節標題。
相機使用者指南中文相機的基本操作自動模式/混合自動模式其他拍攝模式P 模式Tv 、Av 、M 及C 模式播放模式無線功能設定選單配件附錄基本指南索引進階指南以下這些記憶卡均可使用(另行購買),無論容量。
●SD 記憶卡*1●SDHC 記憶卡*1*2 ●SDXC 記憶卡*1*2*1 符合SD 標準的記憶卡。
但本相機不保證可搭配所有記憶卡使用。
*2 亦支援UHS-I 記憶卡。
使用之前使用之前,請先查看包裝內是否包含以下物品。
如您發現物品不齊全,請聯絡您購買相機的零售商。
相機電池NB-13L*電池充電器CB-2LH/CB-2LHE頸帶相機帶扣鏡頭蓋鏡頭蓋軟線* 請勿撕去電池的黏膜外層。
●另外還隨機提供印刷資料。
●記憶卡並不隨機提供(=2)。
相機的基本操作自動模式/混合自動模式其他拍攝模式P 模式Tv 、Av 、M 及C 模式播放模式無線功能設定選單配件附錄基本指南索引進階指南●本指南中,使用按鍵和轉盤上的圖示或與其形狀相似的圖示表示相應的相機按鍵和轉盤。
●以下相機按鍵及控制鍵以圖示表示:圓括號中的數字表示「部件名稱」中相應控制鍵的編號(=4)。
[] 相機正面的連續轉環(2) [] 相機正面的前轉盤(3) [] 相機背面的上鍵(11)[] 相機背面的左鍵(12) [] 相機背面的右鍵(18) [] 相機背面的下鍵(19)[] 相機背面的控制轉盤(16) ●使用方括弧標示拍攝模式及螢幕上顯示的圖示和文字。
●●● ●= xx :含有相關資訊的頁碼(「xx 」即頁碼) ●本指南的說明假設相機處於原廠設定下使用。
相机使用说明书相机使用说明书1. 引言欢迎使用我们的相机产品!本使用说明书将为您提供详细的操作指南和使用技巧,帮助您充分了解和使用相机的各项功能。
2. 产品概述我们的相机采用先进的摄影技术,具备高清晰度、丰富的功能和便捷的操作体验。
下面是一些产品的基本参数:- **分辨率**:具备高分辨率拍摄能力,可拍摄清晰细致的照片。
- **变焦**:支持光学变焦和数字变焦,帮助您捕捉远近景物。
- **拍摄模式**:提供多种拍摄模式,包括自动模式、手动模式、人像模式等,满足不同场景下的需求。
- **存储**:支持SD卡存储照片和视频,扩展您的拍摄容量。
3. 开箱及组装当您收到相机时,请依次进行以下步骤进行开箱及组装:1. 打开包装箱,取出相机主机和配件。
2. 将电池插入相机,并连接电源适配器进行充电。
3. 安装SD卡,以便存储照片和视频。
4. 根据需要,安装附带的镜头,确保镜头安装正确。
4. 相机操作4.1 开关机- **开机**:按下电源按钮并保持几秒钟,相机将开始启动。
- **关机**:按下电源按钮,相机将进入关机状态。
4.2 拍摄模式选择相机提供多种拍摄模式,以满足不同场景和拍摄需求。
通常,在自动模式下,相机将自动调整参数以获取最佳拍摄效果。
以下是几种常见的拍摄模式:- **自动模式**:相机将自动调整曝光、白平衡和对焦等参数,适用于快速拍摄。
- **手动模式**:您可以手动设置相机的曝光时间、光圈和ISO等参数,完全掌握拍摄效果。
- **人像模式**:适用于拍摄人物,相机将自动进行人脸识别和合适的人物美化处理。
4.3 对焦和曝光- **自动对焦**:按下快门按钮半途,相机将进行自动对焦,确认对焦后再按下快门按钮进行拍摄。
- **曝光补偿**:在某些情况下,您可能需要调整照片的曝光度。
通过菜单或快捷键,您可以进行曝光补偿,增加或减少曝光。
- **HDR模式**:当场景的光照条件差或对比度高时,可以使用高动态范围(HDR)模式拍摄。
数码相机使用手册第一部分:产品介绍与功能特点数码相机是一种利用数字传感器来捕捉图像的相机设备。
相较于传统的胶片相机,数码相机具有更多的功能特点和便利性。
本使用手册将详细介绍数码相机的使用方法和注意事项,帮助用户快速上手和享受拍摄的乐趣。
第二部分:外观与主要功能键1. 外观介绍数码相机通常由镜头、取景器、显示屏、功能键等部分组成。
请按照说明书上的示意图熟悉并了解各个部件的名称和作用。
2. 主要功能键介绍- 电源键:用于开关数码相机。
- 快门键:按下快门键可以捕捉图像。
- 拍摄模式调节键:通过该键可以切换不同的拍摄模式,如自动模式、手动模式等。
- 缩放按键:用于放大或缩小取景画面。
- 菜单键:进入相机设置菜单,可以进行各项设置和调整。
第三部分:基本操作流程1. 插入电池和存储卡打开数码相机的电池仓和存储卡槽,将电池正确插入,并将存储卡插入相应的槽中。
2. 开机与关机按下电源键启动相机,待启动完成后按下电源键将相机关机。
3. 调整拍摄模式使用拍摄模式调节键选择合适的拍摄模式,根据拍摄需求选择自动模式或手动模式等。
4. 调整相机设置按下菜单键,通过导航键选择相机设置菜单,根据个人需求进行设置调整,如白平衡、ISO感光度、曝光补偿等。
5. 确定对焦并拍摄照片使用取景器或显示屏观察画面,按下快门键进行拍摄。
在拍摄前,确保对焦框对准主体,并调整合适的曝光。
第四部分:拍摄技巧与注意事项1. 光线掌握合理利用光线是获得好照片的关键。
在室内拍摄时,注意室内灯光的亮度和颜色温度,避免产生过暗或过亮的照片。
在室外拍摄时,利用阳光的角度和强度来调整拍摄效果。
2. 对焦技巧对焦是拍摄中不可忽视的一个环节。
通过按下快门键半按,观察取景器或显示屏上的对焦框,确保主体清晰锐利,避免模糊和失焦。
3. 构图与角度注意构图是拍摄中的重要元素。
尝试寻找不同的角度和视角,创造有趣和独特的构图效果。
同时,运用线条、对称和重点突出等构图技巧,提升照片的艺术效果。
数码相机产品说明书全面介绍数码相机的功能和摄影技巧[产品说明书]尊敬的用户,感谢您选择我们的数码相机产品。
为了让您更好地使用和了解我们的产品,我们为您提供了以下全面介绍,包括数码相机的功能和摄影技巧。
一、产品概述我们的数码相机是一款先进的高清晰度相机,具有出色的画质和强大的功能。
1.1 分辨率本相机采用XX百万像素的图像传感器,提供了出色的图像分辨率,让您的照片更加清晰真实。
1.2 光学变焦本相机配备了强大的光学变焦功能,让您可以准确捕捉远处的细节,无需走近拍摄对象。
1.3 高感光度本相机具备高感光度设置,使您在低光条件下拍摄的照片依然清晰亮丽,再也不会错过重要的时刻。
1.4 快速自动对焦为了让您更方便快捷地拍摄,本相机采用了快速自动对焦系统,确保每次拍摄都能够捕捉到清晰的画面。
二、功能介绍2.1 自动模式本相机提供了自动模式,适合初学者或者需要快速拍摄的情况。
在这个模式下,相机会根据场景自动选择最佳设置,让您只需按下快门即可得到出色的照片。
2.2 手动模式对于那些有一定摄影经验或者希望有更多自定义设置的用户来说,我们的相机还提供了手动模式。
在手动模式下,您可以调整光圈、快门速度、ISO等参数,以满足您特定的拍摄需求。
2.3 录像功能除了拍照,本相机还提供了高质量的视频录制功能。
您可以轻松记录下珍贵的瞬间,并且可以通过相机上的液晶显示屏进行预览和回放。
2.4 特殊拍摄模式为了满足用户不同的创作需求,我们的相机还提供了多种特殊拍摄模式,比如夜景模式、运动模式、人像模式等,让您可以更好地拍摄到不同场景下的细节和情感。
三、摄影技巧除了强大的功能,我们还为您提供一些摄影技巧,帮助您拍摄出更好的照片。
3.1 构图和取景合理的构图和选择恰当的取景是拍摄成功的关键。
您可以尝试使用“三分法则”或者对称构图来增加照片的吸引力和层次感。
3.2 光线利用充分利用光线可以让您的照片更加生动。
在拍摄室外照片时,可以选择早晨或者傍晚的金色时段来增加柔和的光线效果。
数码相机使用方法说明书尊敬的用户:感谢您购买本品牌数码相机。
为了确保您能正常使用并充分发挥其功能,特为您提供以下使用方法说明。
第一部分:基本介绍1. 外观和结构本相机采用轻巧便携的设计,方便携带和操作。
其主要结构包括:镜头、取景器、显示屏、按键和电源指示灯等。
请您在使用过程中注意防止相机受到严重撞击或摔落。
2. 电池使用说明本产品使用可充电锂电池,使用前请确保电池电量充足。
新购买电池时需充电至满格。
使用过程中,建议将电池完全放空再进行充电,以延长电池寿命。
同时,请确保使用原厂配套的充电器进行充电,以免对设备造成损害。
第二部分:基本操作1. 开机与关机按下电源按钮,相机进入开机状态。
待屏幕亮起,相机即可正常使用。
关机时,长按电源按钮,并选择关机选项即可关闭相机。
2. 拍摄照片对准目标景物,适当调整取景器视角,按下快门按钮即可完成拍摄。
本相机支持自动对焦功能,可根据被摄目标调整对焦模式,并通过取景器或显示屏进行实时预览。
3. 摄像功能本产品支持摄像功能,打开摄像模式后,按下快门键即可开始摄像。
您可以通过按键或菜单选项对摄像参数进行调整,获得理想的摄像效果。
4. 图片浏览和删除在浏览模式下,您可以通过按键和方向键来选择您想要查看的图片。
如需删除照片,请在浏览模式下选中目标照片,按下删除键并确认删除。
第三部分:高级功能1. 拍摄模式选择本相机具备多种拍摄模式,包括自动模式、手动模式、人像模式、风景模式等。
您可以根据场景需求选择合适的模式,以获得最佳的拍摄效果。
2. 曝光调节和白平衡设置本相机支持曝光调节和白平衡设置功能,通过调整曝光值和白平衡参数,您可以获得更准确的图像亮度和色彩效果。
3. 快门速度和ISO设置本产品可根据用户需求设置不同的快门速度和ISO感光度,以应对各种光线条件下的拍摄需求。
请根据实际情况进行设置,并进行试拍确认。
第四部分:其他注意事项1. 存储卡使用本相机支持存储卡扩展,建议使用高速、高容量的存储卡,以确保拍摄的照片和视频能够顺利保存。
相机使用说明书尊敬的用户:感谢您选择我们的相机产品。
为了您更好地了解和使用该产品,我们提供了以下使用说明。
在使用相机之前,请仔细阅读本手册,并按照操作步骤进行操作。
一、相机外观介绍1. 机身外观:本相机采用金属质感设计,具有高品质的外观美感。
机身正面配备一个显示屏和多个按键,以便您对相机进行各种设置和操作。
2. 镜头系统:相机镜头具有自动对焦功能,能够确保拍摄画面的清晰度和准确度。
3. 便捷插槽:相机底部配备了一个SD卡插槽和一个电池插槽,以提供数据存储和电池供电功能。
二、相机的基本操作1. 开机和关机:按下电源按钮,相机即可开机,同时显示屏亮起。
长按电源按钮,相机将关机。
2. 拍照模式选择:在显示屏上选择拍摄模式,如普通模式、夜景模式、人像模式等,适应不同的拍摄场景。
3. 对焦设置:通过自动对焦功能或手动对焦功能,使拍摄的主体清晰,并且确保对焦稳定。
4. 曝光调节:适应不同的光线条件,可通过曝光调节功能进行亮度调整。
5. 快门控制:通过按下快门按钮,拍摄照片。
也可以设置定时拍摄功能,以便延时拍摄。
6. 照片浏览:通过按下浏览按钮,可以查看相机内存中的照片。
可以放大、缩小、删除照片等操作。
三、高级功能介绍1. 连拍模式:相机具有连拍功能,可以连续拍摄多张照片,以便捕捉动态场景。
2. 前后摄像头切换:部分型号的相机配备了前后摄像头,用户可以通过切换按钮在前后摄像头之间进行切换,满足不同的拍摄需求。
3. 滤镜效果:相机支持多种滤镜效果,如黑白、怀旧、冷调等,可在拍摄时进行选择,增加照片的艺术表现力。
4. 视频拍摄:相机具有视频拍摄功能,用户可以按下视频按钮开始录制视频,并在需要时进行暂停和停止操作。
5. 自动保存和分享:相机可以自动保存照片和视频,并通过无线功能将它们传输到手机或电脑上,以便快速分享和存储。
四、养护和维修1. 清洁镜头:使用干净、柔软的布轻轻擦拭镜头表面,以避免灰尘和指纹对拍摄画面的影响。
基本参数基本参数型号SL-63上市时间2005.12总像素636万有效像素620万光学变焦倍数3倍光学变焦数码变焦倍数4倍数码变焦LCD液晶屏 2.5英寸,约20万像素LTPS TFT LCD显示屏拍摄技术参数传感器类型CCD传感器传感器尺寸1/2.5英寸分辨率2816x2112, 2272x1704, 1600x1200, 640x480光圈范围F2.8-F4.8白平衡模式自动,手动:日光,阴天,日落,钨丝灯,萤光灯快门1/2 - 1/1000秒机身闪光灯内置闪光灯外接闪光灯无外接闪光灯闪光灯模式自动闪光,红眼减弱,夜景,抑制闪光,强制闪光闪光灯距离0.5-2.7m连拍功能每秒连拍三张自拍功能支持2秒、10秒、12秒延时测光方式定点测光或多重测光ISO感光度自动,ISO 50/100/200曝光模式程式自动曝光曝光补偿±2EV,每级0.3EV可调场景模式近拍,风景,运动,人像等短片拍摄功能支持不间断有声短片拍摄功能,640x480,320x240,>=25fps其它参数存储介质MMC卡,SD卡(内置16MB内存,最高支持1GB)图像格式DCF,DPOF, EXIF 2.2 ,ASF数据接口AV接口,USB2.0接口电池 3.7V 650毫安锂电池重量125克(不包含电池)尺寸(长x宽x高)88.5x54.5x24mm附带软件驱动程序,图象编辑软件附件USB数据线、使用手册、保修卡、电池、CD-ROM光盘、相机吊带、相机包等其它性能支持电脑摄像头功能一、产品简介1、概述恭喜您购买新款数码相机。
采用该款技术先进的智能相机,可快速而轻易地捕捉高质量数码影像。
配有620万像素ccd,此相机能够拍摄分辨率高达2816×2112像素的影像。
相机所提供的其它良好特征包括以下各项:液晶屏幕:2.5”全彩tft液晶(201k像素)屏幕便于在捕捉影像时确定对象的图框。
还可用它显示拍好的影像。
储存媒介:16 mb内存(10 mb可供影像存储)。
外部存储支持最多1gb的sd存储卡。
光学变焦:3x光学透镜使您可捕捉远距和广角影像。
数码变焦:4x数码变焦和3x光学变焦允许高达12倍的变焦拍摄;4x(每次增减0.5x)回放拍摄的影像可选择影像放大的部分。
灵活的闪光灯设置:依据照明环境及拍摄模式改变闪光灯设置。
对焦模式:拍摄影像时可以通过自动对焦、近拍或无穷远来设置与对象的距离。
自拍模式:时间可在10秒延迟、2秒延迟与10+2秒延迟之间隔选择。
捕捉模式:可拍摄不同的静态影像,包括单幅、具有不同曝光的三幅影像系列和连拍三幅影像。
视频模式:录制有声视频短片。
声音旁白:在拍摄静态影像后随即在拍摄模式中,或者在回放模式中观看影像的同时录制声音旁白,每次可录音30秒。
缩图显示:在液晶屏幕上显示九幅一组的影像,以便更轻易且快速地选择影像。
tv和pc连接:连接usb或av线材在电视或计算机屏幕上观看影像。
dpof设置:可在sd存储卡上嵌入打印信息,并且简单插入卡即可在兼容dpof的打印机上打印影像。
情境模式:可以就以下情形选择先前设置的录制模式:程序ae、全景、人物、风景、运动、夜景、烛光、文字、黄昏、日出、水花及烟火。
2、包装内容小心地打开相机包装,并确保具有以下项目:相机通用组件:1 数码相机2 a/v线材3 使用手册4 usb线材5 软件光盘6 相机吊带7 相机皮套8 转换适配器9 交流电源适配器/充电器10 锂离子充电电池通用(选配)附件:1 sd存储卡2 电池充电器二、了解相机1、正面图2、后视图设置/方向按钮3、状态指示灯指示器该部分说明状况指示灯的色彩及状态。
4、液晶屏幕图标2.变焦状况3.剩余电池状况4.影像大小5.可录制时间/已录制时间6.质量7.录制指示器8.自拍图标9.对焦图标1.回放模式2.文件编号3.文件夹编号4.保护图标5.声音旁白1.视频状况栏2.播放时间3.文件编号4.文件夹编号5.保护图标6.视频模式7.回放模式8.总录制时间三、开始使用1、格式化SD存储卡或内存此功能可格式化内存(或存储卡),并删除全部存储的影像和数据。
1 要格式化内存,请不要将存储卡插入相机。
否则会格式化存储卡。
2 格式化sd存储卡还会删除已保护影像。
影像以外的全部数据也会被删除。
格式化之前要确保全部影像都是不必要的。
3 格式化是不可逆动作,格式化后无法恢复数据。
4 无法适当格式化有问题的sd存储卡。
2、设置影像分辩率和质量分辨率和品质设置决定像素大小(尺寸)、影像文档大小和影像的压缩率。
这些设置会影响可以存储的影像数量。
随着对相机的了解,建议试用每个质量和分辨率设置来正确评价这些设置将对影像产生的影响。
较高分辨率和质量的影像可提供最佳拍摄效果,但生成较大的文档大小。
因此,少量的影像就会占据大量的存储空间。
建议将高分辨率和质量设置用于打印输出以及要求最精细细节的情形。
分辨率/质量越低,影像占用的存储空间就越小,因此更适合于通过电子邮件、报告及网页共享影像。
要改变影像分辨率或影像质量,请按照以下步骤进行:可拍照片数(静态影像)下表显示根据内存和sd存储卡的容量采用每个设置所能捕捉的近似照片数。
可录制时间/秒(视频短片)1 上述数据显示标准测试结果。
实际容量会根据拍摄条件和设置而变化。
2 如果sd存储卡容量足够大,则实际捕捉数最可达99999,并且录制时间最多可达99:99。
四、拍摄模式1、静态影像模式本相机配备有2.5”tft彩色液晶屏幕,以有助于构图、回放录制的影像/电影短片或调节菜单设置。
1 快门键按下一半可自动对焦和调整曝光,快门键完全按下可拍摄影像。
2 在相机对焦并计算曝光时,对焦区域图框变蓝,而状态指示灯发绿。
3 如果对焦或曝光不合适,则对焦区域图框会变黄且状态指示灯亮红灯。
4 如果拍摄预览设置为[开启],则显示所拍摄的影像,同时将影像录制到sd存储卡/内存上。
2、录制声音旁白在拍摄静态影像之后,可立即在静态影像模式中录制声音旁白达30秒。
1 只有在[单幅]捕捉模式中才可用声音旁白。
2 在[连拍三幅]或[aeb]模式中声音旁白会自动固定为[关闭]。
3、使用光学变焦变焦拍摄可根据与对象的距离捕捉3倍大小的变焦影像或广角照片。
还能在数码变焦模式中放大屏幕中心并拍摄影像。
4、使用数码变焦用3倍光学变焦和4.0倍数码变焦的组合能提供高达12倍的变焦拍摄。
然而数码变焦是一种非常实用的功能,影像放大(变焦)倍数越大,影像显现出的像素就越多(颗粒越粗)。
3.按快门键以捕捉「变焦」影像。
可通过关闭相机或启动关闭相机功能来自动取消变焦设置。
5、设置闪光灯为拍摄的影像设置闪光灯。
可设置闪光灯闪光模式来适应拍摄条件。
不同拍摄模式中可用的闪光设置:此表仅作参考并依据拍摄模式的不同组合而变化。
○:可用×:不可用不同拍摄模式中可用的闪光设置:6、设置对焦下表有助于选择合适的聚焦模式:7、设置自拍器此设置可使影像采用自拍器进行拍摄。
3.取景,将快门按下一半,然后完全按下。
1、自动指示灯闪烁,并且在预设时间消逝后逝摄影像。
2、液晶屏幕上显示倒计时。
3、要在操作期间取消自拍,请将快门键按下一半。
下表有助于选择合适的自拍模式:8、曝光补偿/背光修正拍摄影像时可有意将总体画面调节成较亮或较暗。
当在对象与背景间的亮度差异(对比度)较大的情况下无法获得合适的亮度(曝光)时,或者当需要拍摄的对象在屏幕内很小时,可使用这些设置。
曝光可设置为0.3ev单位。
设置值越高,则影像越亮。
设置值越低,则影像越暗。
设置值会在屏幕上显示。
有效的对象和设置值1 +(正)补偿*包括白纸黑字的印刷品*背光*明亮风景或强反射光,例如滑雪道*天空占据屏幕大片区域时2 -(负)补偿*被聚光灯照射的人,特别是较暗背景下*包括黑纸白字的印刷品*弱反射体,例如绿树或深色树叶3 背光修正(+1.3,固定式)*当背景明亮而对象较暗时*当对象(人)背后有光源(例如太阳)时9、设置情境模式通过简单地选择以下12种模式,可采用最适当的设置来拍摄影像。
下表有助于选择适当的情境模式:情境模式中可用的捕捉菜单:10、设置全景模式此模式的设计旨在更容易拍摄系列照片并采用软件将其接合在一起制作单张照片。
可以捕捉不适合单线图框的拍摄对象(例如风景),并后来使用程序(例如cool 360或photoshop)将其接合在一起。
2.拍摄第一个影像。
下一个影像会显现在前一个影像旁边。
3.使相机定向,以便第二个图框覆盖第一个影像的拍摄对象的一小部分,并按快门键拍摄下一个影像。
4.遵照相同步骤按顺序拍摄随后的影像。
5.在已拍完最后一个影像之后,通过按menu键或切换到另一模式而完成以下顺序。
11、视频模式此模式使您可采用320×240/640×480像素的分辨率录制视频短片。
可以选择要录制声音或不录制声音。
2.使用变焦键取景。
3.按下快门键。
1、开始录制视频短片。
2、再按快门键一次会完成视频短片的录制。
3、录制时间取决于存储器大小和要录制的影像对象。
4、在视频录制期间不可使用变焦功能。
1.在录制视频短片时,无法进行闪光灯拍摄。
2.可用捕捉菜单选项为:[大小]、[质量]及[色彩]。
3.可用的功能菜单选项为:[声音]、[lcd亮度]及[数码变焦]。
五、回放模式1、回放静态影像2、回放视频短片可在液晶屏幕上回放录制的视频短片。
如果录制声音,则还可以回放声单。
暂停视频回放按set键。
此可暂停视频回放。
要取消暂这,请再按set键。
按钮操作1、视频短片无法旋转或放大显示。
2、视频短片的回放信息不会显示在液晶屏幕上。
3、在电视上回放静态影像/视频短片您还可以在电视屏幕上回放影像。
连接到任何设备之前,请确保选择的ntsc/pal系统来与连接至相机的视频设备视频输出系统或视频设备匹配,然后关闭全部连接的设备。
还建议传送录制的影像和视频文件时使用交流电源适配器/充电器。
2.将a/v线材的一端与相机的转换适配器端子连接。
如果使用转换适配器连接a/v线材,则首先将转换适配器插入相机的转换适配器端子,然后将a/v线材的一端连接至转换适配器的a/v端子。
3.将a/v输入插孔的另一端连接于电视机。
4.开启电视和相机。
5.回放静态影像/视频短片。
操作方法与在相机上回放静态影像和视频短片相同。
如需其它详细说明,请参阅本手册设置菜单(在回放模式中)中标题为「视频输出」的部分。
4、附加声音旁白可录制最长30秒的声音,例如用于拍摄的静态影像的旁白。
声音旁白只能录制一次。
回放声音旁白按set键则显示「voice playback」,并回放声音旁白。
声音旁白只可用于静态影像。
5、缩图显示使用该功能可同时在液晶屏幕上观看9个缩图影像,这样可迅速搜索想要的影像。
6、变焦回放该模式允许您放大选取的影像部分,以查看较小的细节。