第十二章 滑动轴承习题解答
- 格式:doc
- 大小:1.15 MB
- 文档页数:10
习题与参考答案一、选择题(从给出的A 、B 、C 、D 中选一个答案)1 验算滑动轴承最小油膜厚度h min 的目的是 A 。
A. 确定轴承是否能获得液体润滑B. 控制轴承的发热量C. 计算轴承内部的摩擦阻力D. 控制轴承的压强P2 在题2图所示的下列几种情况下,可能形成流体动力润滑的有 B 、E 。
3 巴氏合金是用来制造 B 。
A. 单层金属轴瓦B. 双层或多层金属轴瓦C. 含油轴承轴瓦D. 非金属轴瓦 4 在滑动轴承材料中, B 通常只用作双金属轴瓦的表层材料。
A. 铸铁 B. 巴氏合金 C. 铸造锡磷青铜 D. 铸造黄铜 5 液体润滑动压径向轴承的偏心距e 随 B 而减小。
A. 轴颈转速n 的增加或载荷F 的增大 B. 轴颈转速n 的增加或载荷F 的减少 C. 轴颈转速n 的减少或载荷F 的减少 D. 轴颈转速n 的减少或载荷F 的增大6 不完全液体润滑滑动轴承,验算][pv pv ≤是为了防止轴承 B 。
A. 过度磨损 B. 过热产生胶合 C. 产生塑性变形 D. 发生疲劳点蚀7 设计液体动力润滑径向滑动轴承时,若发现最小油膜厚度h min 不够大,在下列改进设计的措施中,最有效的是 A 。
A. 减少轴承的宽径比d l /B. 增加供油量C. 减少相对间隙ψD. 增大偏心率χ 8 在 B 情况下,滑动轴承润滑油的粘度不应选得较高。
A. 重载 B. 高速C. 工作温度高D. 承受变载荷或振动冲击载荷 9 温度升高时,润滑油的粘度 C 。
A. 随之升高B. 保持不变C. 随之降低D. 可能升高也可能降低 10 动压润滑滑动轴承能建立油压的条件中,不必要的条件是 D 。
A. 轴颈和轴承间构成楔形间隙 B. 充分供应润滑油C. 轴颈和轴承表面之间有相对滑动D. 润滑油温度不超过50℃11 运动粘度是动力粘度与同温度下润滑油 B 的比值。
A. 质量B. 密度C. 比重D. 流速 12 润滑油的 B ,又称绝对粘度。
习题与参考答案一、选择题(从给出的A、B、C、D中选一个答案)1 验算滑动轴承最小油膜厚度h min的目的是。
A. 确定轴承是否能获得液体润滑B. 控制轴承的发热量C. 计算轴承内部的摩擦阻力D. 控制轴承的压强P2 在题2图所示的下列几种情况下,可能形成流体动力润滑的有。
3 巴氏合金是用来制造。
A. 单层金属轴瓦B. 双层或多层金属轴瓦C. 含油轴承轴瓦D. 非金属轴瓦4 在滑动轴承材料中,通常只用作双金属轴瓦的表层材料。
A. 铸铁B. 巴氏合金C. 铸造锡磷青铜D. 铸造黄铜5 液体润滑动压径向轴承的偏心距e 随 而减小。
A. 轴颈转速n 的增加或载荷F 的增大 B. 轴颈转速n 的增加或载荷F 的减少 C. 轴颈转速n 的减少或载荷F 的减少 D. 轴颈转速n 的减少或载荷F 的增大6 不完全液体润滑滑动轴承,验算][pv pv ≤是为了防止轴承 。
A. 过度磨损 B. 过热产生胶合 C. 产生塑性变形 D. 发生疲劳点蚀7 设计液体动力润滑径向滑动轴承时,若发现最小油膜厚度h min 不够大,在下列改进设计的措施中,最有效的是 。
A. 减少轴承的宽径比d l /B. 增加供油量C. 减少相对间隙ψD. 增大偏心率χ 8 在 情况下,滑动轴承润滑油的粘度不应选得较高。
A. 重载 B. 高速C. 工作温度高D. 承受变载荷或振动冲击载荷 9 温度升高时,润滑油的粘度 。
A. 随之升高B. 保持不变C. 随之降低D. 可能升高也可能降低 10 动压润滑滑动轴承能建立油压的条件中,不必要的条件是 。
A. 轴颈和轴承间构成楔形间隙 B. 充分供应润滑油C. 轴颈和轴承表面之间有相对滑动D. 润滑油温度不超过50℃11 运动粘度是动力粘度与同温度下润滑油 的比值。
A. 质量B. 密度C. 比重D. 流速 12 润滑油的 ,又称绝对粘度。
A. 运动粘度B. 动力粘度C. 恩格尔粘度D. 基本粘度 13 下列各种机械设备中, 只宜采用滑动轴承。
—-可编辑修改,可打印——别找了你想要的都有!精品教育资料——全册教案,,试卷,教学课件,教学设计等一站式服务——全力满足教学需求,真实规划教学环节最新全面教学资源,打造完美教学模式《机械设计基础》习题解答目录第0章绪论-------------------------------------------------------------------1 第一章平面机构运动简图及其自由度----------------------------------2 第二章平面连杆机构---------------------------------------------------------4 第三章凸轮机构-------------------------------------------------------------6 第四章齿轮机构------------------------------------------------------- -----8 第五章轮系及其设计------------------------------------------------------19 第六章间歇运动机构------------------------------------------------------26 第七章机械的调速与平衡------------------------------------------------29 第八章带传动---------------------------------------------------------------34 第九章链传动---------------------------------------------------------------38 第十章联接------------------------------------------------------------------42 第十一章轴------------------------------------------------------------------46 第十二章滚动轴承--------------------------------------------------50第十三章滑动轴承------------------------------------------------ 56第十四章联轴器和离合器-------------------------- 59第十五章弹簧------------------------------------62第十六章机械传动系统的设计----------------------65第0章绪论12-3机器的特征是什么?机器和机构有何区别?[解] 1)都是许多人为实物的组合;2)实物之间具有确定的相对运动;3)能完成有用的机械功能或转换机械能。
第十二章轴承的测试题姓名分数一、选择题1.滚动轴承代号由前置代号、基本代号和后置代号组成,其中基本代号表示____ A ___。
A.轴承的类型、结构和尺寸 B. 轴承组件C.轴承内部结构变化和轴承公差等级 D. 轴承游隙和配置2.滚动轴承的类型代号由____ B ____表示。
A.数字 B.数字或字母C. 字母D. 数字加字母3.____ D ____只能承受径向载荷。
A.深沟球轴承 B. 调心球轴承C. 圆锥滚子轴承D. 圆柱滚子轴承4.____ B ____ 只能承受轴向载荷。
A.圆锥滚子轴承 B. 推力球轴承C. 滚针轴承D. 调心滚子轴承5.___ C _____ 不能用来同时承受径向载荷和轴向载荷。
A. 深沟球轴承B. 角接触球轴承C. 圆柱滚子轴承D. 调心球轴承6.角接触轴承承受轴向载荷的能力,随接触角α的增大而___ A _____。
A.增大 B.减小C.不变 D.不定7.滚动轴承内圈与轴颈、外圈与座孔的配合____ D ____ 。
A. 均为基轴制B. 前者基轴制,后者基孔制C. 均为基孔制D. 前者基孔制,后者基轴制8.在下列密封形式中,____ D ____为接触式密封。
A.迷宫式密封 B.甩油环密封C.油沟式密封 D.毛毡圈密封9.与滚动轴承相比较,下述各点中, B 不能作为滑动轴承的优点。
A. 径向尺寸小B. 间隙小,旋转精度高C. 运转平稳,噪声低D. 可用于高速情况下10.根据摩擦性质的不同,轴承分为()A.滚动轴承、滑动轴承B.圆柱轴承、圆锥轴承C.轻轴承、重轴承D.中国轴承、进口轴承(A)11.在轴瓦内表面开油槽的不正确做法是()A.油槽不开通B.油槽与油孔相通C.油槽长度取轴瓦轴向宽度的80%D.油槽开在轴瓦承受载荷的位置(A)12.载荷小而平稳,仅受径向载荷,转速高时应选用()A.深沟球轴承或调心球轴承B.圆锥滚子轴承C.圆柱滚子轴承D.角接触球轴承(A)13.同时承受较大的径向载荷和轴向载荷,且轴向载荷很大时,宜选用()A.推力调心滚子轴承B.角接触球轴承C.圆锥滚子轴承D.推力球轴承与调心(球或滚子)轴承的组合(C)14.对于滚动轴承来说,如果它的类型代号是1,那它的轴承类型是()A.调心球轴承B.圆锥滚子轴承C.推力球轴承D.深沟球轴承(A)15.对于滚动轴承来说,如果它的类型代号是3,那它的轴承类型是()A.调心球轴承B.圆锥滚子轴承C.推力球轴承D.深沟球轴承(B)16.对于滚动轴承来说,如果它的类型代号是5,那它的轴承类型是()A.调心球轴承B.圆锥滚子轴承C.推力球轴承D.深沟球轴承(C)17.对于滚动轴承来说,如果它的类型代号是6,那它的轴承类型是()A.调心球轴承B.圆锥滚子轴承C.推力球轴承D.深沟球轴承(D)18.对于滚动轴承来说,如果它的类型代号是7,那它的轴承类型是()A.调心球轴承B.圆锥滚子轴承C.推力球轴承D.角接触球轴承(D)19.对于滚动轴承来说,如果它的类型代号是N,那它的轴承类型是()A.调心球轴承B.圆锥滚子轴承C.推力球轴承D.外圈无档边圆柱滚子轴承(D)20.对于低速、重载或转速特别高、对轴的支承精度要求较高以及径向尺寸受到限制等的场合,应当使用()A.滑动轴承B.滚动轴承C.滑动轴承和滚动轴承可以互换(A)21.对于滑动轴承来说,油沟应有足够的长度,但不能开通,以免润滑油从轴瓦端部大量流失,一般取轴瓦长度的()A.80%B.90%C.70%D.60%(A)22.滑动轴承按承载方向分为A.径向滑动轴承、止推滑动轴承、径向止推滑动轴承B.整体式滑动轴承、剖分式滑动轴承C.重载荷滑动轴承、轻载荷滑动轴承D.金属滑动轴承、塑料滑动轴承、木制滑动轴承(A)23.滑动轴承常用的润滑方式有()A.间歇润滑、连续润滑B.机油润滑、齿轮油润滑C.每班润滑、每周润滑D.机器润滑、人工润滑(A)24、为了把润滑油导入整个摩擦面,应该在轴瓦的(B )位开设油槽。
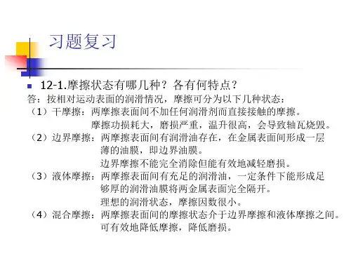
112.1.2 摩擦与润滑种类与特点. (1)干摩擦--表面间无任何润滑剂(或保护膜)的纯金属接触时的摩擦.*(2)①边界摩擦(⑤边界润滑) ②作图 ---③两表面上的极薄的吸附油膜之间的摩擦** (3)①流体摩擦(④流体润滑) ③作图 ②--摩擦发生在润滑内部***(4)混合磨擦----处于 (1)、(2)、(3) 、三者的混合状态. 常见:(3)、(4)*接触峰点之间发生粘接、挤压、剪切、塑性流动 摩擦磨损最严重,f =0.15~0.5**④能降低摩擦阻力,减轻磨损,但膜厚小于粗糙度,强度不高,磨损不可避免。
***摩擦阻力最小,磨损最轻(几乎不发生摩损)212.1.3 磨损(滑动轴承主要失效形式)--摩擦表面的物质不断损失的现象(1)磨损类型:磨粒磨损、疲劳剥落(点蚀)、粘着磨损(胶合)、腐蚀磨损(2)磨损过程(3)不同因素对磨损的影响.1)材料、2)载荷、3)润滑、4)工作温度312.2 径向滑动轴承的结构及组成 (1)轴承座整体式(图11-1) 结构简单剖分式(图11-2) 间隙可调、装拆方便 调心式(图17-3) 顺应轴挠度 (2)轴套与轴瓦(实物)作用: 便于更换节约贵重金属结构: 整体式----轴套实物剖分式---轴瓦(3) 瓦上开油孔、油沟.输送、分布、存储润滑液最简结构:(4) 轴承衬----在钢质轴瓦上贴附一层减摩材料.节约贵重金属结构上需要*衬一定有瓦,瓦不一定有衬.412.4 润滑剂.P279(1)流体润滑剂—油、水润滑油(机油)主要指标:粘度、油性(边界膜性能)(2)润滑脂(黄油)主要指标:锥入度(稠度)、滴点(最高使用温度)(3)固体、气体润滑剂(特殊或专门用途)612.5径向滑动轴承(混合润滑)的条件性计算(1)计算项目(准则)① p= F/dB≤[p] 防止过度磨损② pv≤[pv] 限制轴承温升③ v≤[v] 控制磨损速度(2)设计步骤①选择结构类型②确定宽径比B/d, 一般B/d=0.5~1.5,多数取B/d=1.③按计算准则计算,查表11-2选取材料.④选定配合及表面粗糙度⑤选择润滑剂、润滑方式712.6 液体动压润滑的基本原理。
机械设计基础(第二版) 部分习题参考答案第2章2-1 答:两构件之间直接接触并能产生一定相对运动的连接称为运动副。
平面高副是以点火线相接触,其接触部分的压强较高,易磨损。
平面低副是面接触,受载时压强较低,磨损较轻,也便于润滑。
2-2 答:机构具有确定运动的条件是:机构中的原动件数等于机构的自由度数。
2-3 答:计算机构的自由度时要注意处理好三个关键问题,即复合铰链、局部自由度、虚约束。
2-4 答:虚约束是指机构中与其它约束重复而对机构运动不起新的限制作用的约束。
而局部自由度是指机构中某些构件的局部运动不影响其它构件的运动,对整个机构的自由度不产生影响,这种局面运动的自由度称为局部自由度。
说虚约束是不存在的约束,局部自由度是不存在的自由度是不正确的,它们都是实实在在存在的,构件对构件的受力,运动等方面起着重要的作用。
2-5 答:用规定的线条和符号表示构件和运动副,对分析和研究机构的运动件性,起到一个简明直观的效果。
绘制机构运动简图时,对机构的观察、分析很重要,首先要明确三类构件:固定构件(机架)、原动件、从动件;其次,要弄清构件数量和运动副类型;最后按规定符号和先取比例绘图。
2-6 解:运动简图如下:2-7 答: F=3n-2P L -P H`=3×3-2×4-0=1C运动简图如下:2-8答:F=3n-2PL -PH`=3×3-2×4-0=1 该机构的自由度数为1图(a)运动简图如下:BC答: F= F=3n-2PL -PH`=3×3-2×4-0=1 该机构的自由度数为1图(b)运动简图如下:B 2-9 答:(a)n=9 PL =13 PH=0F=3n-2PL -PH`=3×9-2×13-0 =1该机构需要一个原动件。
(b)n=3 PL =3 PH=2F=3n-2PL -PH`=3×3-2×3-2=1该机构需要一个原动件。
思考题及练习题12.1用轴肩或轴环可以对轴上零件作轴向固定吗?答:轴肩或轴环可以对轴上零件作单向轴向固定12.2圆螺母也可以对轴上零件作周向固定吗?答:圆螺母不能对轴上零件作周向固定,可以轴向固定。
12.3轴肩或轴环的过渡圆角半径是否应小于轴上零件轮毂的倒角高度? 答:轴肩或轴环的过渡圆角半径应小于轴上零件轮毂的倒角高度,以保证装拆方便可靠。
12.4汽车下部变速器与后桥间的轴是否传动轴?答:是传动轴。
12.5轴上零件的轴向固定方法有:1)轴肩和轴环;2)圆螺母与止动垫圈;3)套筒; 4)轴端挡圈和圆锥面;5)弹性挡圈、紧定螺钉或销钉等。
当受轴向力较大时,可采用几种方法?答:轴向力较大时,可采用:1)轴肩和轴环;2)圆螺母与止动垫圈;3)套筒; 4)轴端挡圈和圆锥面。
12.6若轴上的零件利用轴肩来轴向固定,轴肩的圆角半径R 与零件轮毅孔的圆角半径1R 或倒角1C 的关系如何?答:轴肩的圆角半径R 要小于零件轮毅孔的圆角半径1R 或倒角1C 。
12.7为了便于拆卸滚动轴承,轴肩处的直径d (或轴环直径)与滚动轴承内圈外径1D 应保持何种关系?答:1d D <,大约2 mm 。
12.8平键连接的工作原理是什么?主要失效形式是什么?平键的剖面尺寸b ×h 和键的长度L 是如何确定的?举例说明平键连接的标注方法。
答:工作原理:平键的上表面与轮毂键槽顶面留有间隙,依靠键与键槽间的两侧面挤压力 ,传递转矩 。
所以两侧面为工作面。
主要失效形式:键连接的主要失效形式是挤压破坏。
键的剖面尺寸b ×h 和键的长度L 的确定:按照轴的公称直径d ,从国家标准中选择平键的尺寸h b ×。
键的长度L 应略小于轮毂的长度,键长L 应符合标准长度系列。
12.9 圆头(A 型)、方头(B 型)及单圆头(C 型)普通平键各有何优缺点?它们分别用在什么场合?轴上的键槽是如何加工出来的?轮毂上的键槽是如何加工出来的?答:圆头(A 型)对中性好,安装方便,使用广泛;方头(B 型)应力集中小,对轴影响小。
习题与参考答案一、选择题(从给出的A 、B 、C 、D 中选一个答案)1验算滑动轴承最小油膜厚度h min 的目的是A 。
A.确定轴承是否能获得液体润滑B.控制轴承的发热量C.计算轴承内部的摩擦阻力D.控制轴承的压强P2在题2图所示的下列几种情况下,可能形成流体动力润滑的有B 、E 。
3巴氏合金是用来制造B 。
A.单层金属轴瓦B.双层或多层金属轴瓦C.含油轴承轴瓦D.非金属轴瓦4在滑动轴承材料中,B 通常只用作双金属轴瓦的表层材料。
A.铸铁B.巴氏合金C.铸造锡磷青铜D.铸造黄铜5液体润滑动压径向轴承的偏心距e 随B 而减小。
A.轴颈转速n 的增加或载荷F 的增大 B.轴颈转速n 的增加或载荷F 的减少 C.轴颈转速n 的减少或载荷F 的减少 D.轴颈转速n 的减少或载荷F 的增大6不完全液体润滑滑动轴承,验算][pv pv ≤是为了防止轴承B 。
A.过度磨损B.过热产生胶合 C.产生塑性变形D.发生疲劳点蚀7设计液体动力润滑径向滑动轴承时,若发现最小油膜厚度h min 不够大,在下列改进设计的措施中,最有效的是A 。
A.减少轴承的宽径比d l /B.增加供油量C.减少相对间隙ψD.增大偏心率χ8在B 情况下,滑动轴承润滑油的粘度不应选得较高。
A.重载B.高速C.工作温度高D.承受变载荷或振动冲击载荷 9温度升高时,润滑油的粘度C 。
A.随之升高B.保持不变C.随之降低D.可能升高也可能降低10动压润滑滑动轴承能建立油压的条件中,不必要的条件是D 。
A.轴颈和轴承间构成楔形间隙 B.充分供应润滑油C.轴颈和轴承表面之间有相对滑动D.润滑油温度不超过50℃11运动粘度是动力粘度与同温度下润滑油B 的比值。
A.质量B.密度C.比重D.流速 12润滑油的B ,又称绝对粘度。
A.运动粘度B.动力粘度 C.恩格尔粘度D.基本粘度13下列各种机械设备中,D 只宜采用滑动轴承。
A.中、小型减速器齿轮轴B.电动机转子 C.铁道机车车辆轴D.大型水轮机主轴14两相对滑动的接触表面,依靠吸附油膜进行润滑的摩擦状态称为D 。
第十二章滑动轴承一、判断1. 滑动轴承的精度比滚动轴承低。
( F )2. 一般情况下,由于普通滑动轴承的极限转速低,不能承受大的冲击和振动,所以常被滚动轴承所取代。
( F )3. 为了引导润滑油分布到滑动轴承的整个工作面上,一般要在轴承的承载区开设油孔和油沟。
( F )4. 在承受很大冲击和振动载荷的机械中,常选用滑动轴承。
( T )5. 润滑油的动力粘度又称为绝对粘度。
( T )6. 滑动轴承设计中选用较大的宽径比B/d和较小的相对间隙 可以提高承载能力。
( T )7. 高速的轴应选用滑动轴承,低速的轴应选用滚动轴承。
( F )二、选择1. 在____B____情况下,滑动轴承润滑油的粘度不应选得较高。
A.重载B.高速C.工作温度高D.承受变载或冲击振动载荷2. 温度升高时,润滑油的粘度______C______。
A.随之升高B.保持不变C.随之降低D.依润滑油种类或升高或降低3. 两相对滑动的接触表面,依靠吸附油膜进行润滑的摩擦状态称为_____D____。
A.液体摩擦B.半液体摩擦C.混合摩擦D.边界摩擦4. 在液体动压润滑滑动轴承中,油孔和油沟_____B____开在油膜的非承载区。
A.不应B.应C.不必要D.少数5. 滑动轴承限制pV值是为了限制______A______。
A.轴承温升B.轴承磨损C.轴承耗油量D.摩擦过大滑动轴承支撑轴颈,在液体动压摩擦状态下工作。
为表示在此种情况下轴颈的位置,图中_____C_____是正确的。
如图所示,为保证液体动力润滑,在推力轴承中,止推盘上的工作表面应做成如图___D_____所示形状,以利于形成液体动力润滑油膜,并保证在起动工况下能正常工作。
三、填空1. 按轴承工作时的摩擦性质不同,轴承可分为______滑动____轴承和_ __滚动_____轴承两大类。
2. 滑动轴承中,按其所能承受的载荷方向分类,主要能承受径向载荷的轴承,称为径向(向心)轴承,仅能承受轴向载荷的轴承,称为推力轴承。
习题与参考答案一、选择题(从给出的A 、B 、C 、D 中选一个答案)1 验算滑动轴承最小油膜厚度h min 的目的是 A 。
A. 确定轴承是否能获得液体润滑B. 控制轴承的发热量C. 计算轴承内部的摩擦阻力D. 控制轴承的压强P2 在题2图所示的下列几种情况下,可能形成流体动力润滑的有 B 、E 。
3 巴氏合金是用来制造 B 。
A. 单层金属轴瓦B. 双层或多层金属轴瓦C. 含油轴承轴瓦D. 非金属轴瓦 4 在滑动轴承材料中, B 通常只用作双金属轴瓦的表层材料。
A. 铸铁 B. 巴氏合金 C. 铸造锡磷青铜 D. 铸造黄铜 5 液体润滑动压径向轴承的偏心距e 随 B 而减小。
A. 轴颈转速n 的增加或载荷F 的增大 B. 轴颈转速n 的增加或载荷F 的减少 C. 轴颈转速n 的减少或载荷F 的减少 D. 轴颈转速n 的减少或载荷F 的增大6 不完全液体润滑滑动轴承,验算][pv pv ≤是为了防止轴承 B 。
A. 过度磨损 B. 过热产生胶合 C. 产生塑性变形 D. 发生疲劳点蚀7 设计液体动力润滑径向滑动轴承时,若发现最小油膜厚度h min 不够大,在下列改进设计的措施中,最有效的是 A 。
A. 减少轴承的宽径比d l /B. 增加供油量C. 减少相对间隙ψD. 增大偏心率χ 8 在 B 情况下,滑动轴承润滑油的粘度不应选得较高。
A. 重载 B. 高速C. 工作温度高D. 承受变载荷或振动冲击载荷 9 温度升高时,润滑油的粘度 C 。
A. 随之升高B. 保持不变C. 随之降低D. 可能升高也可能降低 10 动压润滑滑动轴承能建立油压的条件中,不必要的条件是 D 。
A. 轴颈和轴承间构成楔形间隙 B. 充分供应润滑油C. 轴颈和轴承表面之间有相对滑动D. 润滑油温度不超过50℃11 运动粘度是动力粘度与同温度下润滑油 B 的比值。
A. 质量B. 密度C. 比重D. 流速 12 润滑油的 B ,又称绝对粘度。
第12章 滑动轴承温习题参考答案1.选择题10-1 C ; 10-2 A ; 10-3 B ; 10-4 A ; 10-5 A ; 10-6 D ;10-7 C ; 10-8 A ; 10-9 D ; 10-10 A ; 10-11 B ; 10-12 C ;10-13 B ; 10-14 D ; 10-15 C ; 10-16 D ; 10-17 A ; 10-18 B ;10-19 C ; 10-20 A ; 10-21 B ; 10-22 C ; 10-23 D ; 10-24 A ;10-25 C ; 10-26 D ; 10-27 B ; 10-28 C B ; 10-29 C ; 10-30 B ;2.填空题10-31 跑合 稳固磨损 猛烈磨损10-32 节约珍贵金属 维修方便10-33 温度 压力10-34 干摩擦 边界摩擦 混合摩擦 流体摩擦 边界摩擦 混合摩擦 边界摩擦 干摩擦 10-35 磨损 胶合 保护边界膜不被破坏10-36 p ≤[p ] pv ≤[pv ] v ≤[v ]10-37 过度磨损 温升太高而发生胶合10-38 直径间隙∆ 轴颈直径d 偏心距e 半径间隙C10-39 宽径比 相对间隙10-40 粘性 油性3.简答题10-41 ~ 10-46:参考答案从略,可参考本章内容。
10-47.1)保证油膜厚度条件:h min >[h ]; 2)保障温升条件:∆t ≤[∆t ]10-48.增大宽径比;减小相对间隙;增大润滑油粘度;提高转速;降低轴颈和轴瓦的表面粗糙度10-49.减小宽径比;增大相对间隙;降低润滑油粘度;采纳压力供油;轴承座增加散热和降温方法;10-50.摩擦是指两物体在发生相对运动(或有相对运动趋势)时,在接触表面上产生阻碍相对运动的现象。
磨损是指在摩擦进程中,摩擦表面的材料发生微量脱落或转移的现象。
润滑是指在作相对运动的两物体接触表面之间加入润滑剂,以减少摩擦、降低磨损。
第十二章 滑动轴承习题及参考解答一、选择题(从给出的A 、B 、C 、D 中选一个答案)1 验算滑动轴承最小油膜厚度h min 的目的是 。
A. 确定轴承是否能获得液体润滑B. 控制轴承的发热量C. 计算轴承内部的摩擦阻力D. 控制轴承的压强P2 在题5—2图所示的下列几种情况下,可能形成流体动力润滑的有 。
3 巴氏合金是用来制造 。
A. 单层金属轴瓦B. 双层或多层金属轴瓦C. 含油轴承轴瓦D. 非金属轴瓦 4 在滑动轴承材料中, 通常只用作双金属轴瓦的表层材料。
A. 铸铁 B. 巴氏合金 C. 铸造锡磷青铜 D. 铸造黄铜 5 液体润滑动压径向轴承的偏心距e 随 而减小。
A. 轴颈转速n 的增加或载荷F 的增大 B. 轴颈转速n 的增加或载荷F 的减少 C. 轴颈转速n 的减少或载荷F 的减少 D. 轴颈转速n 的减少或载荷F 的增大 6 不完全液体润滑滑动轴承,验算][pv pv ≤是为了防止轴承 。
A. 过度磨损B. 过热产生胶合C. 产生塑性变形D. 发生疲劳点蚀7 设计液体动力润滑径向滑动轴承时,若发现最小油膜厚度h min 不够大,在下列改进设计的措施中,最有效的是 。
A. 减少轴承的宽径比d l / B. 增加供油量 C. 减少相对间隙ψ D. 增大偏心率χ 8 在 情况下,滑动轴承润滑油的粘度不应选得较高。
A. 重载 B. 高速C. 工作温度高D. 承受变载荷或振动冲击载荷9 温度升高时,润滑油的粘度 。
A. 随之升高B. 保持不变C. 随之降低D. 可能升高也可能降低 10 动压润滑滑动轴承能建立油压的条件中,不必要的条件是 。
A. 轴颈和轴承间构成楔形间隙 B. 充分供应润滑油C. 轴颈和轴承表面之间有相对滑动D. 润滑油温度不超过50℃11 运动粘度是动力粘度与同温度下润滑油 的比值。
A. 质量B. 密度C. 比重D. 流速 12 润滑油的 ,又称绝对粘度。
A. 运动粘度B. 动力粘度C. 恩格尔粘度D. 基本粘度 13 下列各种机械设备中, 只宜采用滑动轴承。
A. 中、小型减速器齿轮轴 B. 电动机转子 C. 铁道机车车辆轴 D. 大型水轮机主轴14 两相对滑动的接触表面,依靠吸附油膜进行润滑的摩擦状态称为 。
A. 液体摩擦 B. 半液体摩擦 C. 混合摩擦 D. 边界摩擦 15 液体动力润滑径向滑动轴承最小油膜厚度的计算公式是 。
A. )1(min χψ-=d h B. )1(min χψ+=d h C.2/)1(min χψ-=d h D. 2/)1(min χψ+=d h16 在滑动轴承中,相对间隙ψ是一个重要的参数,它是 与公称直径之比。
A. 半径间隙r R -=δB. 直径间隙d D -=∆C. 最小油膜厚度h minD. 偏心率χ 17 在径向滑动轴承中,采用可倾瓦的目的在于 。
A. 便于装配B. 使轴承具有自动调位能力C. 提高轴承的稳定性D. 增加润滑油流量,降低温升 18 采用三油楔或多油楔滑动轴承的目的在于 。
A. 提高承载能力B. 增加润滑油油量C. 提高轴承的稳定性D. 减少摩擦发热 19 在不完全液体润滑滑动轴承中,限制pv 值的主要目的是防止轴承 。
A. 过度发热而胶合B. 过度磨损C. 产生塑性变形D. 产生咬死 20 下述材料中, 是轴承合金(巴氏合金)。
A. 20CrMnTiB. 38CrMnMoC. ZSnSb11Cu6D. ZCuSn10P121 与滚动轴承相比较,下述各点中, 不能作为滑动轴承的优点。
A. 径向尺寸小 B. 间隙小,旋转精度高 C. 运转平稳,噪声低 D. 可用于高速情况下 22 径向滑动轴承的直径增大1倍,长径比不变,载荷不变,则轴承的压强p 变为原来的 倍。
A. 2B. 1/2C. 1/4D. 423 径向滑动轴承的直径增大1倍,长径比不变,载荷及转速不变,则轴承的pv 值为原来的 倍。
A. 2B. 1/2C. 4D. 1/4二、填空题24 不完全液体润滑滑动轴承验算比压p 是为了避免 ;验算pv 值是为了防止 。
25 在设计动力润滑滑动轴承时,若减小相对间隙ψ,则轴承的承载能力将 ;旋转精度将 ;发热量将 。
26 流体的粘度,即流体抵抗变形的能力,它表征流体内部 的大小。
27 润滑油的油性是指润滑油在金属表面的 能力。
28 影响润滑油粘度η的主要因素有 和 。
29 两摩擦表面间的典型摩擦状态是 、 和 。
30 在液体动力润滑的滑动轴承中,润滑油的动力粘度与运动粘度的关系式为 。
(需注明式中各符号的意义) 31 螺旋传动中的螺母、滑动轴承的轴瓦、蜗杆传动中的蜗轮,多采用青铜材料,这主要是为了提高 能力。
32 不完全液体润滑滑动轴承工作能力的校验公式是 、 和 。
33 形成流体动压润滑的必要条件是 、 、 。
34 不完全液体润滑滑动轴承的主要失效形式是 ,在设计时应验算项目的公式为 、 、 。
35 滑动轴承的润滑作用是减少 ,提高 ,轴瓦的油槽应该开在 载荷的部位。
36 形成液体动力润滑的必要条件1 、2 、3 ,而充分条件是 。
37 不完全液体润滑径向滑动轴承,按其可能的失效应限制 、 、 进行条件性计算。
38 宽径比较大的滑动轴承(d l />1.5),为避免因轴的挠曲而引起轴承“边缘接触”,造成轴承早期磨损,可采用 轴承。
39 滑动轴承的承载量系数p C 将随着偏心率χ的增加而 ,相应的最小油膜厚度h min 也随着χ的增加而 。
40 在一维雷诺润滑方程30)(6h h h v x p-=∂∂η中,其粘度η是指润滑剂的 粘度。
41 选择滑动轴承所用的润滑油时,对液体润滑轴承主要考虑润滑油的 ,对不完全液体润滑轴承主要考虑润滑油的 。
三、问答题42 设计液体动力润滑滑动轴承时,为保证轴承正常工作,应满足哪些条件? 43 试述径向动压滑动轴承油膜的形成过程。
44 就液体动力润滑的一维雷诺方程30)(6hh h v x p-=∂∂η,说明形成液体动力润滑的必要条件。
45 液体动力润滑滑动轴承的相对间隙ψ的大小,对滑动轴承的承载能力、温升和运转精度有何影响? 46 有一液体动力润滑单油楔滑动轴承、在两种外载荷下工作时,其偏心率分别为6.01=χ、8.02=χ,试分析哪种情况下轴承承受的外载荷大。
为提高该轴承的承载能力,有哪些措施可供考虑?(假定轴颈直径和转速不允许改变。
) 47 不完全液体润滑滑动轴承需进行哪些计算?各有何含义? 48 为了保证滑动轴承获得较高的承载能力,油沟应做在什么位置? 49 何谓轴承承载量系数C p ?C p 值大是否说明轴承所能承受的载荷也越大? 50 滑动轴承的摩擦状态有哪几种?它们的主要区别如何? 51 滑动轴承的主要失效形式有哪些?52 相对间隙ψ对轴承承载能力有何影响?在设计时,若算出的h min 过小或温升过高时,应如何调整ψ值? 53 在设计液体动力润滑径向滑动轴承时,在其最小油膜厚度h min 不够可靠的情况下,如何调整参数来进行设计? 四、分析计算题54 某一径向滑动轴承,轴承宽径比0.1/=d l ,轴颈和轴瓦的公称直径80=d mm ,轴承相对间隙5 001.0=ψ,轴颈和轴瓦表面微观不平度的十点平均高度分别为m 6.11μ=z R ,m 2.32μ=z R ,在径向工作载荷F 、轴颈速度v 的工作条件下,偏心率8.0=χ,能形成液体动力润滑。
若其他条件不变,试求:(1)当轴颈速度提高到v v 7.1='时,轴承的最小油膜厚度为多少?(2)当轴颈速度降低为v v 7.0='时,该轴承能否达到液体动力润滑状态?注:①承载量系数C p 计算公式vlF C ηψ22p =②承载量系数C p 值参见下表(1/=dl )55 某转子的径向滑动轴承,轴承的径向载荷N 1054⨯=F ,轴承宽径比0.1/=d l ,轴颈转速r/min 000 1=n ,载荷方向一定,工作情况稳定,轴承相对间隙34108.0-⨯=v ψ(v为轴颈圆周速度,m/s ),轴颈和轴瓦的表面粗糙度m2.31μ=z R ,m 3.62μ=z R ,轴瓦材料的MPa 20][=p ,m/s 15][=v ,m/s MPa 15][⋅=pv ,油的粘度s Pa 028.0⋅=η。
(1)求按混合润滑(不完全液体润滑)状态设计时轴颈直径d 。
(2)将由(1)求出的轴颈直径进行圆整(尾数为0或5),试问在题中给定条件下此轴承能否达到液体润滑状态? 56 有一滑动轴承,轴颈直径mm 100=d ,宽径比1/=d l ,测得直径间隙mm 12.0=∆,转速r/min 000 2=n ,径向载荷N 000 8=F,润滑油的动力粘度s Pa 009.0⋅=η,轴颈及轴瓦表面不平度的平均高度分别为m 6.11μ=z R ,m 2.32μ=z R 。
试问此轴承是否能达到液体动力润滑状态?若达不到,在保持轴承尺寸不变的条件下,要达到液体动力润滑状态可改变哪些参数?并对其中一种参数进行计算。
注:342P 108.0,2-⨯==v vlF C ψηψ 57 有一滑动轴承,已知轴颈及轴瓦的公称直径为mm 80=d ,直径间隙mm 1.0=∆,轴承宽度mm 120=l ,径向载荷N000 50=F ,轴的转速r/min 000 1=n ,轴颈及轴瓦孔表面微观不平度的十点平均高度分别为及m 2.3R m , 6.1z21μμ==z R 。
试求:(1)该轴承达到液体动力润滑状态时,润滑油的动力粘度应为多少?(2)若将径向载荷及直径间隙都提高20%,其他条件不变,问此轴承能否达到液体动力润滑状态? 注:①参考公式p 22C vlFψη=②承载量系数p C 见下表(1/=dl )χ0.3 0.4 0.5 0.6 0.7 0.8 0.9 C p0.3910.5890.8531.2531.9293.3727.77258 如图5—58图所示,已知两平板相对运动速度1v >2v >3v >4v ;载荷4F >3F >2F >1F ,平板间油的粘度4321ηηηη===。
试分析:题 5—58图(1)哪些情况可以形成压力油膜?并说明建立液体动力润滑油膜的充分必要条件。
(2)哪种情况的油膜厚度最大?哪种情况的油膜压力最大?(3)在图(c )中若降低3v ,其他条件不变,则油膜压力和油膜厚度将发生什么变化? (4)在图(c )中若减小3F ,其他条件不变,则油膜压力和油膜厚度将发生什么变化?59 试在下表中填出液体动力润滑滑动轴承设计时有关参量的变化趋向(可用代表符号:上升↑;下降↓:不定?)。
参量 最小油膜厚度h min /mm偏心率χ径向载荷N /F供油量 Q/(m 3/s )轴承温升C / t ∆宽径比d l /↑时 油粘度η↑时 相对间隙ψ↑时 轴颈速度v ↑时60 试分析题5—60图所示四种摩擦副,在摩擦面间哪些摩擦副不能形成油膜压力,为什么?(v 为相对运动速度,油有一定的粘度。