新设备工装和试验设备检查清单
- 格式:docx
- 大小:166.57 KB
- 文档页数:4
新设备工装和试验装备及量具检查清单1. 引言本文档旨在提供新设备的工装和试验装备以及量具的检查清单,以确保设备的正常运行和生产质量的稳定性。
本清单适用于各类工业设备的配套工装、试验装备和量具。
请根据实际情况进行核查和使用。
2. 工装和试验装备清单以下是新设备工装和试验装备的检查清单:•设备工作台或支架:检查工作台或支架的稳定性和可用性。
•手动工具:包括扳手、螺丝刀、锤子等,检查工具是否完整,无损坏。
•电动工具:包括电钻、电动螺丝刀等,检查电动工具是否有足够的电力供应和正常运转。
•气动工具:包括气动钉枪、气动扳手等,检查气动工具是否有足够的气压,并检查气管是否有漏气情况。
•预紧力测量装置:用于测量螺栓预紧力,确保各个螺栓的紧固力度符合要求。
•夹具和模具:检查夹具和模具的完整性和适用性,确保能够良好配合设备进行工作。
•清洁工具:包括刷子、布料等,用于设备保养和清洁。
3. 量具检查清单以下是量具的检查清单:•卡尺:检查卡尺的刻度是否清晰,测量是否准确。
•游标卡尺:检查游标卡尺的刻度是否清晰,游标是否灵活,测量是否准确。
•外径测微计:检查外径测微计的刻度是否清晰,测量是否准确。
•内径测微计:检查内径测微计的刻度是否清晰,测量是否准确。
•厚度千分尺:检查厚度千分尺的刻度是否清晰,测量是否准确。
•表面粗糙度检测仪:检查表面粗糙度检测仪的刻度是否清晰,测量是否准确。
•平行度测量仪:检查平行度测量仪的刻度是否清晰,测量是否准确。
•垂直度测量仪:检查垂直度测量仪的刻度是否清晰,测量是否准确。
•倾斜度测量仪:检查倾斜度测量仪的刻度是否清晰,测量是否准确。
4. 总结本文档提供了新设备工装和试验装备以及量具的检查清单。
通过仔细核查和使用本清单,可以确保设备的正常运行和生产质量的稳定性。
请务必根据实际情况进行检查和使用,以保证设备的安全和可靠性。
注:本文档仅供参考,具体的工装和试验装备清单以及量具清单可根据实际需求进行调整和补充。
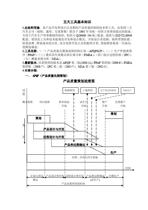
1 目的通过产品质量先期策划,确保设计和开发的新产品满足顾客要求,以最低成本及时提供满足顾客要求的产品,在早期对产品设计过程进行完善,预防缺陷。
2范围适用于对所有汽车新产品的先期质量策划的全过程控制,包括过程中发生的更改控制.3 术语3.1 产品质量先期策划(APQP):对开发某一满足顾客要求的产品或服务提供支持的产品质量策划过程:APQP对开发过程具有指导意义,并且是组织与其顾客之间共享结果的标准方式;APQP涵盖的项目包括设计稳健性,设计试验和规范符合性,生产过程设计,质量检验标准,过程能力,生产能力,产品包装,产品试验和操作员培训计划。
3。
2 控制计划(CP):对控制产品制造所要求的系统及过程的成文描述.制造可行性:对拟建项目的分析和评价,以确定该项目是否在技术上是可行的,能够制造出符合顾客要求的产品,这包括但不限于以下方面(如适用):在预计成本范围内;是否必要的资源、设施、工装、产能、软件及具有所需技能的人员,包括支持功能,是或者计划是可用的.3.3 多方论证方法:从可能会影响一个团队如何管理过程的所有相关方获取输入信息的方法,团队成员包括来自组织的人员,也可能包括顾客代表和供应商代表;团队成员可能来自组织内部或外部;若情况许可,可采用现有团队或特设团队;对团队的输入可能同时包含组织输入和顾客输入。
3.4装配的设计(DFA):出于便于装配的考虑设计产品的过程(例如,若产品含有较少零件,产品的装配时间则较短,从而减少装配成本).3。
5制造的设计(DFM):产品设计和过程策划的整合,用于设计出可简单经济地制造的产品.制造和装配的设计(DFMA):两种方法的结合:制造的设计(DFM)为更易生产、更高产量及改进的质量的优化设计的过程;装配的设计(DFA)为减少出错风险、降低成本并更易装配的设计优化.3。
6六西格玛设计(DFSS):系统化的方法、工具和技术,旨在稳健设计满足顾客期望并且能够在六西格玛质量水平生产的产品或过程。
1.0目的针对开发的产品进行产品质量先期策划,确定和制定适合我公司并使产品满足顾客要求所需的步骤,促使早期发现产品隐患,避免晚期更改,生产满足顾客要求的产品。
2.0 范围该程序适用新产品开发工作。
3.0职责3.1 供销部负责新产品申请立项申请书,指派顾客代表,协助技术质量部制定新产品工作计划。
3.2总工程师负责成立项目开发小组并确定小组成员的工作分工;技术质量部起草新产品开发的项目进度计划,按计划组织实施新产品开发各项工作;负责定期向公司领导层汇报新产品开发项目工作的进展情况;负责组织、整理、保存新产品APQP文件,并向顾客提交PPAP文件包。
3.3 项目开发小组成员负责按项目计划规定的时间进度完成所分配的任务。
3.4 供销部负责市场调研,搜集顾客信息,提供产品开发的任务来源;负责新产品在顾客方的报检、入库、结算等工作。
3.5 技术质量部负责新产品各项技术状态的提出及确认。
3.6 技术质量部负责新产品生产工艺过程的设计开发与分析确认。
3.7 技术质量部负责新产品质量策划与控制,并负责PPAP文件与质量体系要求的符合性。
3.8生产制造部负责新产品生产用的工装、模具、检具、设备的获得。
3.9 供销部负责新产品生产用的原材料、外购件的获得。
3.10财务部负责新产品与顾客的价格确定及外购原材料、工装器具、外购件的价格审核。
3.11生产制造部负责新产品的试制,入出库。
3.12供销部负责新产品运输到顾客方。
4.1第一阶段计划与组织4.1.1 供销部负责搜集顾客信息。
编制《产品开发建议书》,并提交图纸或样件。
4.1.2 技术质量部根据新产品开发的工作量与技术难度,与负责该产品的模具设计、工艺工程师共同与相关部门进行开发前的可行性评估,形成《产品制造可行性评价表》;4.1.3 技术质量部负责按客户所规定的重要目标、项目进度、产品质量要求、市场信息等内容填写《立项申请书》上报公司领导层批准后立项。
4.1.4 总经理组建项目开发小组,明确项目中的各项任务,按《立项申请书》最终时间节点起草《新产品开发时间进度表》。
顾客或内部零件编号:______________________是否N/A 评价/要求的措施负责人完成日期1DFMEA在准备过程中是否使用了克莱斯勒、福特、通用汽车公司的潜在失效模式与影响分析(FMEA)参考手册和适用的顾客特殊要求?2是否对过去已发生的事件和保修数据进行了评审?3是否考虑了从相似零件DFMEA中吸取的最佳实践和教训?4DFMEA是否识别特殊特性?5途径特性(见术语)是否受到识别?是否和受影响的供应商一起,就供应链里FMEA的一致和控制,对特性进行评审?6是否和受影响的供应商一起,对由顾客或组织制定的特殊特性进行评审,以保证FMEA 的一致性?7对高风险顺序失效模式有影响的设计特性是否得到识别?8是否对高风险的顺序数制定了适当的纠正措施?9是否对高严重度数制定适当的纠正措施?10在完成纠正措施并验证后,是否对风险顺序进行评审?问题修订等级:_________________修订日期:__________________制定人:____________________A-1设计FMEA检查表顾客或内部零件编号:_________________________是否N/A 评价/要求的措施负责人完成日期1设计是否要求:a 新材料?b 特殊工具?c 新技术或过程?2是否考虑了装配制造变差的分析?3是否考虑了实验设计?4目前对样本是否已有计划?5是否已经完成了DFMEA?6是否已经完成了DFMEA(可制造性和装配设计)?7是否考虑了有关服务和维护的问题?8是否考虑了设计验证计划?9如果是的话,它是否是由一个跨职能小组完成?10是否所有规定的试验、方法、设备和接受准则都被清晰定义和了解?11是否选择了特殊特性?A-2设计信息检查表修订等级:____________________A.一般情况问题12是否完成了材料清单?13特殊特性是否正确地文件化?B.工程图14是否标明了参考尺寸,从而被检查全尺寸时间降低到最小?15为了设计功能量具,是否明确了足够的控制点和基准平衡?16公差是否与可接受的制造标准一致?17现存和可得到的检查技术是否能测量所有的设计要求?18是否用顾客指定的工程变更管理过程来管理工程变更?C.工程性能规格19特殊特性是否被识别?20试验参数是否足够应对要求的使用条件,即:生产确认和最终使用?21以最小和最大规格制造的零件是否按照要求来试验?22所有产品试验是否都在厂内进行?23如果不是,则是否是由授权供应商执行?24规定的过程中性能试验抽样大小和/或频次,是否和制造容量一致?25要求时,是否获得顾客批准?例如:要求的试验和文件记录。
新设备、工装和试验设备检查清单1. 概述本文档旨在提供一个新设备、工装和试验设备的检查清单,以确保这些设备在运用之前经过充分的检查和测试。
这个清单用于确保设备的安全性、使用性和性能的可靠性。
2. 新设备检查清单以下是新设备的检查清单,确保在使用之前对其进行必要的检查:2.1 外观检查•确保设备外壳完整无缺,并检查是否有脱落、破损或变形的部件。
•检查设备表面是否有明显的划痕或污渍,并进行适当清洁。
2.2 电气系统检查•确保设备的电气线路连接正确并牢固。
•使用合适的测试工具检查电气系统的接地和绝缘情况。
•确保设备的电气元件和电路板没有明显的烧焦、漏电或损坏。
2.3 功能测试•对设备进行基本的功能测试,确保其正常运作。
•检查设备是否具备所需的功能,并确保各个功能正常工作。
•对设备的控制面板、按钮和开关进行测试,确保其响应灵敏、可靠。
2.4 安全性检查•确保设备上的所有安全设备(如停止按钮、安全门、安全锁等)完好并能正常工作。
•检查设备是否有明显的危险部件或锐利边缘,需要进行相应的安全防护处理。
3. 工装检查清单以下是工装的检查清单,用于确保工装在使用之前经过必要的检查:3.1 结构检查•确保工装的结构牢固,没有明显的松动或变形。
•检查工装的组件和连接件是否完整和稳固。
3.2 安全性检查•确保工装上的安全设备完好并能正常工作。
•检查工装是否具备防护装置,以避免操作人员受伤或设备受损。
3.3 使用性检查•对工装的使用过程进行适当的模拟测试,以确保其能够顺利完成预定的任务。
•检查工装的操作界面和控制元件是否易于操作,并进行相应的调整和改进。
4. 试验设备检查清单以下是试验设备的检查清单,用于确保试验设备在使用之前经过必要的检查:4.1 校准检查•确保试验设备已经进行了校准,并且校准结果满足相应的要求和标准。
4.2 测试流程检查•检查试验设备的测试流程是否完整,并与相应的规范进行比对。
•确保试验设备的参数和配置与预定的测试任务相匹配。
控制计划检查表顾客/公司零件号:问题是否所要求的意见/措施负责人完成日期1 在制订控制计划时是否使用了控制计划方法论2 为了便于选择产品/过程特殊特性,是否已明确了所有已知的顾客关注事项3 是否将所有产品/过程特殊特性纳入控制计划内4 制定控制计划是否使用了FMEA5 是否已明确要求检验的材料规范6 控制计划是否涉及从进货,加工装配包括包装的全过程7 是否已明确工程性能试验要求8 是否具备控制计划所要求的量具和试验设备9 如要求,顾客是否已批准控制计划10 供方和顾客之间的测量方法是否一致修订日期:___________第_____页,共_____页制定人:_____________设计FMEA 检查表顾客/公司零件号:问题是否所要求的意见/措施负责人完成日期1 是否使用了FMEA 参考手册作指导2 是否已对过去已发生事件和保修数据进行了评审3 是否已考虑了类似的零件DFMEA4 SFMEA 和/或者DFMEA 是否识别特殊特性5 是否已确认了影响高风险最先失效模式的设计特性6 对高风险顺序数项目是否已确定了适当的纠正措施7 对严重度数高的项目是否已确定了适当的纠正措施8 当纠正措施实施完成并经过验证后,风险顺序数是否得到修正修订日期:___________第_____页,共_____页制定人:_____________设计信息检查表顾客/公司零件号:问题是否所要求的意见/措施负责人完成日期A:普通情况:设计是否需要1 新材料2 特殊工装3 是否已考虑了装配变差的分析4 是否已考虑试验设计5 对样件是否已有计划6 是否已完成DFMEA7 是否已考虑了有关服务和维修性的问题8 是否已完成设计验证计划9 如果是是由横向职能小组完成的吗10 是否对所有规定的试验、方法、设备和接受准则有一个清晰的定义和了解11 是否已选择特殊特性12 是否完成为了材料清单13 特殊特性是否已正确文件化B:工程图样14 对影响配合、功能和耐久性的尺寸是否已明确15 为最大限度减少全尺寸检验时间,是否明确了参考尺寸16 为设计功能性量具,是否已明确了足够的控制点和基准平面17 公差是否和被接受的创造标准相一致18 使用现有的检验技术,是否有些规定要求不能被评价C:工程性能规范19 是否已识别所特殊特性20 是否有足够的试验载荷以满足所有条件即生产确认和最终使用21 是否已对在最小和最大规范下生产的零件进行试验22 如反应计划要求,是否对额外的样品进行试验并且仍能进行正常计划的过程试验23 所有的产品试验是否都在厂内进行24 如不是是否由批准的分承包方进行25 规定的抽样容量和/或者抽样频率是否可行26 如要求对试验设备是否已获得顾客批准D:材料规范27 是否明确材料特殊特性28 在已被明确的环境下,规定的材料、热处理和表面处理是否和耐久性要求一致29 选中的材料供方是否在顾客批准的名单中30 是否要求材料供方对每一批货提供检验证明31 是否已明确材料特性所要求的检验如果是则32 特性将在厂内进行检验吗33 具备试验设备轻型34 为保证准确结果需要培训吗35 将用外部试验室吗36 所有被使用的试验室得到认可了吗(如要求)37 是否已考虑以下材料要求搬运贮存环境修订日期:___________第_____页,共_____页制定人:_____________新设备、工装和试验设备检查表顾客/公司零件号:问题是否所要求的意见/措施负责人完成日期工具和设备设计是否已考虑以下方面1 精益生产2 快速更换工装3 产量波动4 防错是否已制定识别以下内容的清单5 新设备6 新工装7 新试验设备对以下内容的接受标准是否已达成一致意见8 新设备9 新工装10 新试验设备11 在工装/设备创造厂是否进行初始能力研究12 是否已确定试验设备的可行性和准确度13 对于设备和工装是否已完成预防性维护计划14 新设备和工装的作业指导书是否完整并且清晰易懂15 是否具备能在设备供方的设备上进行初始过程能力研究的量具16 是否将在生产厂进行初始能力研究17 是否已识别影响产品特殊特性的过程特性18 在确定接受标准时是否使用了产品特殊特性19 创造设备能否满足预测的生产和服务量要求20 是否有足够的试验能力修订日期:___________第_____页,共_____页制定人:_____________产品/过程质量检查表顾客/公司零件号:问题是否所要求的意见/措施负责人完成日期1 在创造或者协调控制计划时是否需要顾客质量保证或者产品工程部门的匡助2 供方是否已确定谁将作为与顾客的质量联络人3 供方是否已确定谁将作为与自己供方的质量联络人4 是否已使用质量体系评定对质量体系进行了评定如下方面是否已明确足够的人员5 控制计划要求6 全尺寸检验7 工程性能试验1 问题解决的分析是否具有含有以下内容的文件化培训计划3 包括所有的雇员4 列出被培训人员名单5 提出培训时间进度对以下方面是否已完成培训6 统计过程控制7 能力研究8 问题的解决方法1 防错2 被识别的其它项目3 对每一个对控制计划来说非常关键的操作是否都提供过程作业指导书4 每一个操作上是否都具备标准的操作人员指导书5 操作人员/小组领导人是否参预了标准的操作人员指导书的制定工作检验指导书是否包括以下内容7 容易理解的工程性能规范1 试验频率2 样本容量3 反应计划4 文件化目测辅具6 是否容易理解7 是否合用1 可接近性2 是否被批准3 注明日期并是现行的4 对于统计控制图表,是否有实施、保持和制定及反应计划的程序5 是否有一适当的、有效的根本原因分析系统6 是否已规定将最新的图样和规范置于检测点7 记录检验结果的合适人员是否具有表格记录本在监控作业点是否提供地方放置下列物品2 检测量具3 量具指导书4 参考样品5 检验记录本6 对量具和试验设备是否提供证明和定期校准所要求的测量系统能力研究是否已4 完成5 可接受6 当提供所有零件初始和现行的全尺寸数据时,全尺寸检验设备和设施是否充足是否有进货产品控制程序,以明确5 被检验的特性6 检验频率7 样本容量4 批准产品的指定位置5 对不合格产品的处置6 是否有识别,隔离和控制不合格品以防止装运出厂的程序7 是否具有返工/返修程序8 是否具有对返修/返工材料再验证的程序是否有合适的批次追溯性系统是否计划并实施了对出厂产品的定期审核是否计划并实施了对质量体系的定期审核顾客是否已批准了包装规范修订日期:___________ 第_____页,共_____页制定人:_____________过程FMEA 检查表顾客/公司零件号:问题是否所要求的意见/措施负责人完成日期1 是否使用了FMEA 参考手册作指导制定过程FMEA2 所有影响配合、功能、耐久性、政府法规和安全性的操作是否已被识别并按顺序列出3 是否已考虑了类似的零件PFMEA4 是否对已发生事件和保修数据进行评审6 对高风险顺序数项目是否已确定了适当的纠正措施7 对严重度数高的项目是否已确定了适当的纠正措施5 当纠正措施完成后,风险顺序数是否做了修正5 当完成设计更改时,是否修改了高严重度6 对以后的操作组装和产品,在影响上是否考虑了顾客7 在制定过程FMEA 时是否借助于保修信息在制定过程FMEA 时是否借助于顾客工厂问题是否已将原因描述为能固定成控制的事物8 当探测是主要因素时,是否规定在下一操作前已对原因进行控制修订日期:___________第_____页,共_____页制定人:_____________。
****有限公司产品和过程设计开发控制程序受控状态:编写部门:编写人:日期:年月日审核:日期:年月日批准:日期:年月日____________________________________________________________________________ 自批准日起实施。
注:所有文件都会被修订,非受控文件持有者可寻求使用最新有效版本。
下载文件仅限一次性使用,用后请销毁。
1.目的规范产品过程设计开发流程,确保新产品开发活动有序进行,并对过程更改进行控制,有效防范风险。
2.适用范围适用于公司产品和过程设计开发活动。
3.术语和定义无4.职责4.1项目小组负责项目开发的系统管理。
负责组织制定APQP开发计划及项目进度管理;负责各阶段材料清单、过程流程图、产品和过程特殊特性清单、控制计划、PFMEA的编制和修订。
4.2技术部负责产品设计开发阶段的系统管理。
负责收集、确认设计信息及相关技术标准,细化《设计任务书》要求,确认顾客特殊要求;负责出具设计方案及其DFMEA,提供产品数模、图纸及BOM等技术文件,组织设计评审;组织样件试生产、试装及试制样件的管理;提出材料样块和产品样品检测、试验要求,组织顾客的试验、试装事宜,处置顾客反馈信息及纠正预防措施需求,组织样件评审。
提供过程设计输入清单。
4.3工艺部负责过程设计开发阶段的系统管理。
负责新产品试制和试生产工作,负责新设备、新工装夹具要求的提出与定制;负责模具的验收及向采购部反馈模具质量;生产部负责产品工艺过程和试生产工作。
负责根据实际试生产情况确认并修编过程流程图及作业指导书等应用文件;负责新设备、新工装夹具要求的提出与定制;负责模具的验收及向采购部反馈模具质量;负责新产品试制和试生产工作;参与设计开发过程的验证及评审工作。
负责转序物流及防护的策划、组织、实施和管理。
4.4市场部负责与顾客的沟通,识别、确认、传递顾客要求;负责获取新产品上场动向,负责沟通协调顾客新产品样件的试验、试装事宜;负责传达顾客反馈信息及纠正预防措施需求;参与设计开发过程的验证及评审工作。
新产品试产样机评审检查表项目名称:评审项评审要素检查结果评审操作指导备注是否免结构1. 功能样机评审的遗留结构设计问题是否已全部解决?要求解决。
2、小试样机生产中结构验证问题是否全部解决?1)对出现的方案性或严重问题,要求修正;2)细节性问题要求有明确的解决措施和方法;允许存在部分的采购问题。
3、结构物料是否经过IQC检验?1)如果结构物料经过IQC正确检验,则认为合格;4、小试样机结构是否符合热测试试验要求?以专业试验室的实验报告为判定依据。
5、小试样机结构是否符合环境试验要求?以专业试验室的实验报告为判定依据。
6、小试样机包装是否符合包装试验的设计要求?以专业实验室的实验报告为依据。
7、小试样机结构是否符合安规试验的设计要求?以专业实验室的实验报告为依据。
8、小试样机结构是否符合EMC试验的设计要求?以专业实验室的实验报告为依据。
硬件1. 功能样机评审的遗留硬件设计问题是否已全部解决?要求解决。
2、小试样机试制中硬件问题是否全部解决?1)对出现的方案性或严重问题,要求修正;2)细节性问题要求有明确的解决措施和方法;3、硬件物料是否经过IQC检验?1)如果硬件物料经过IQC正确检验,则认为合格;4、小试样机硬件是否符合热测试试验要求?以专业试验室的实验报告为判定依据。
5、小试样机硬件是否符合环境试验要求?以专业试验室的实验报告为判定依据。
6、小试样机硬件是否符合安规试验的设计要求?以专业实验室的实验报告为依据。
7、小试样机硬件是否符合EMC试验的设计要求?以专业实验室的实验报告为依据。
评审项评审要素检查结果评审操作指导备注是否免工装与设备1、生产工装与设备是否已提供?工装与设备应全部提供。
2、对操作人员使用工装与设备的培训是否已完成?所有操作人员是否已经得到培训或者过去已经得到过如何操作这些设备的培训3、已到位的工装与设备是否符合设计、使用要求?测试流程和测试方法是否合理?主要评估工装与设备是否能满足测试要求,是否考虑生产线人机工程。