散水施工工程技术交底
- 格式:doc
- 大小:47.50 KB
- 文档页数:4
散水施工工程技术交底一、工程概述散水施工工程是指在建筑物、道路、园林等场所进行喷洒、洒水工作的施工过程。
本文将详细介绍散水施工工程的技术交底内容,包括施工准备、施工流程、安全注意事项等。
二、施工准备1. 确定施工区域:根据施工需求,确定散水区域范围,并进行详细测量和标记。
2. 准备设备和材料:根据散水施工的具体要求,准备好喷洒设备、水源设备、喷嘴、水管等工具和材料。
3. 检查设备状态:对喷洒设备进行检查,确保设备完好,喷嘴通畅,水管无漏水等问题。
4. 安全措施:制定施工安全措施,包括设置警示标志、围挡等,确保施工过程中的人员和设备安全。
三、施工流程1. 搭建喷洒设备:根据施工区域的具体情况,搭建喷洒设备,确保设备稳固可靠。
2. 连接水源:将水源设备与喷洒设备连接,确保水源供应充足,并进行试水,检查水流是否正常。
3. 调整喷洒角度和范围:根据施工需求,调整喷洒设备的角度和范围,确保喷洒效果达到要求。
4. 控制喷洒量:根据施工需求,合理控制喷洒量,避免浪费水资源或造成环境污染。
5. 定期检查设备:在施工过程中,定期检查喷洒设备,确保设备正常运行,及时处理设备故障。
四、安全注意事项1. 人员防护:施工人员应穿戴符合要求的防护服装、手套、护目镜等,确保施工过程中人员的安全。
2. 防火安全:在施工现场周围设置防火带,禁止吸烟、明火等火源,防止火灾事故发生。
3. 电气安全:施工过程中应注意避免电气设备与水源接触,防止触电事故发生。
4. 设备维护:定期对喷洒设备进行维护保养,保持设备的正常运行状态。
5. 废水处理:施工完成后,应妥善处理废水,避免对周围环境造成污染。
五、施工质量控制1. 施工记录:在施工过程中,记录施工时间、施工区域、喷洒量等相关信息,以备后期查验。
2. 施工检查:定期进行施工现场的检查,确保施工质量符合要求,及时发现和处理问题。
3. 施工验收:施工完成后,进行验收,确保施工质量合格,达到设计要求。
散水施工工程技术交底引言概述:散水施工是一种常见的建筑工程施工技术,其技术交底十分重要。
本文将从施工前的准备工作、施工过程中的注意事项、施工现场安全管理、施工质量控制和施工后的清理工作等五个方面进行详细阐述。
一、施工前的准备工作1.1 确定施工方案:在进行散水施工前,要根据工程要求和实际情况确定施工方案,包括施工时间、施工区域、施工人员等。
1.2 准备施工材料:准备好所需的散水设备、管道、喷头等施工材料,确保施工过程中不会出现材料短缺的情况。
1.3 安排施工人员:确定施工人员的数量和工作任务,保证施工人员具备相关的技术和安全意识。
二、施工过程中的注意事项2.1 确保施工质量:在进行散水施工时,要注意喷头的布置和喷水的均匀性,确保施工质量达到要求。
2.2 防止施工事故:在施工过程中,要注意安全防范措施,避免发生水管爆裂、喷头堵塞等事故,确保施工人员的安全。
2.3 注意施工环境:在施工过程中,要注意周围环境的保护,避免对周围植被和建筑物造成损坏。
三、施工现场安全管理3.1 制定安全措施:在施工现场设置安全警示标识,制定安全操作规程,确保施工人员遵守安全规定。
3.2 定期检查设备:定期检查散水设备和管道,保证设备正常运行,避免因设备故障导致的安全事故。
3.3 培训施工人员:对施工人员进行安全培训,提高他们的安全意识和应急处理能力,确保施工过程中的安全。
四、施工质量控制4.1 监督施工过程:对施工过程进行定期检查和监督,确保施工质量符合要求。
4.2 调整喷水量:根据实际情况调整喷水量,保证施工效果达到设计要求。
4.3 处理施工问题:及时处理施工中出现的问题,确保施工进度和质量不受影响。
五、施工后的清理工作5.1 清理施工现场:在施工完成后,要及时清理施工现场,清除杂物和残留的施工材料,保持施工现场的整洁。
5.2 检查施工质量:对施工结果进行检查,确保施工质量符合要求,及时处理施工中存在的问题。
5.3 归档资料:将施工过程中的相关资料整理归档,为今后的施工提供参考和借鉴。
散水施工工程技术交底一、项目概述散水施工工程是指在建筑工地、公园绿化、农田灌溉等场所进行的喷洒水雾的工程。
本文将详细介绍散水施工工程的技术要求、施工步骤、安全注意事项等内容。
二、技术要求1. 施工设备:散水施工工程所需设备包括喷洒器、水泵、管道等。
设备应符合国家标准,具备稳定的工作性能和安全可靠的特点。
2. 喷洒范围:根据具体需求确定喷洒范围,并进行合理布局,确保覆盖面积均匀,避免死角。
3. 喷洒方式:根据实际情况选择合适的喷洒方式,可以是雾状、喷雾、细水雾等。
喷洒方式应确保水雾细腻、均匀,避免水花飞溅。
4. 喷洒时间:根据施工需要和环境温度确定喷洒时间,通常在早晨或傍晚气温较低的时候进行,以避免水分蒸发过快。
5. 喷洒量:根据施工需求和环境条件确定喷洒量,确保地面湿润度适宜,避免过度浪费水资源。
6. 水源:选择可靠的水源供应,并确保水质符合相关标准,避免对环境和植物造成污染。
三、施工步骤1. 施工前准备:检查施工设备是否正常运转,清理施工现场,确保无障碍物影响施工。
2. 布置喷洒器:根据喷洒范围和布局要求,将喷洒器放置在合适的位置,并连接好水源和电源。
3. 调整喷洒方式和喷洒量:根据实际需求,调整喷洒器的喷洒方式和喷洒量,确保达到预期效果。
4. 开始喷洒:按照预定的时间和计划进行喷洒,注意保持喷洒均匀,避免漏喷或过度喷洒。
5. 监测施工效果:在施工过程中,及时监测喷洒效果,如有需要,可对喷洒方式和喷洒量进行调整。
6. 施工结束:施工完成后,关闭喷洒器,清理施工现场,做好设备的维护保养工作。
四、安全注意事项1. 施工人员应穿戴好防护用品,包括安全帽、防护眼镜、防护服等,确保人身安全。
2. 施工设备应定期检查和维护,确保运转正常,避免发生故障。
3. 在施工过程中,应注意周围环境和人员的安全,避免对他人造成伤害。
4. 施工现场应保持整洁,避免杂物堆放和滑倒等安全隐患。
5. 施工过程中应严格控制喷洒量,避免造成水资源浪费。
散水施工技术交底一、工程概述散水是指在建筑物外墙四周地面上向外倾斜的坡面,其作用是将雨水排离建筑物,防止雨水渗入基础,保护地基和基础不受雨水侵蚀。
本次散水施工位于_____建筑物周边,散水宽度为_____米,采用_____材料进行施工。
二、施工准备1、材料准备(1)水泥:应采用_____强度等级的普通硅酸盐水泥,其质量应符合现行国家标准。
(2)砂:宜采用中砂或粗砂,含泥量不应大于_____%。
(3)石子:粒径为 5 15mm,含泥量不应大于_____%。
(4)外加剂:根据施工需要,可适当添加外加剂,如减水剂、早强剂等。
2、主要机具(1)搅拌机:用于搅拌混凝土或砂浆。
(2)平板振动器:用于振捣混凝土。
(3)铁锹、刮杠、抹子等工具。
3、作业条件(1)基础墙已经施工完毕,并验收合格。
(2)外墙装饰已经完成,外脚手架已拆除。
(3)场地已经平整,排水畅通。
三、施工工艺流程1、基层处理将基层表面的浮土、杂物等清理干净,如有松软土层应铲除,并用灰土分层夯实。
基层表面应平整、坚实,如有凹凸不平处,应用 1:3 水泥砂浆找平。
2、模板支设根据散水的宽度和坡度,支设模板。
模板应牢固、顺直,顶面应水平,模板内侧应用铁钉钉牢,外侧用斜撑支撑牢固。
3、混凝土(或砂浆)搅拌(1)混凝土搅拌:按照设计配合比,将水泥、砂、石子和水等材料投入搅拌机中,搅拌均匀。
(2)砂浆搅拌:将水泥和砂按照一定比例混合,加入适量的水,搅拌均匀。
4、混凝土(或砂浆)浇筑(1)混凝土浇筑:将搅拌好的混凝土倒入模板内,用平板振动器振捣密实,表面用刮杠刮平,并用木抹子搓平。
(2)砂浆浇筑:将搅拌好的砂浆倒入模板内,用抹子抹平。
5、抹面压光(1)混凝土表面在初凝前,应进行二次抹面压光,以提高表面的平整度和光洁度。
(2)砂浆表面在初凝后,应进行抹面压光。
6、养护(1)混凝土散水浇筑完毕后,应在 12h 内加以覆盖和浇水养护,养护时间不少于 7d。
(2)砂浆散水在抹面完成后 24h 内,应进行浇水养护,养护时间不少于 3d。
散水工程(技术交底)一、引言散水工程是建筑中不可或缺的一部分,它主要用于保护建筑物免受雨水侵蚀,同时也有助于排除地面积水。
为了保证散水工程的施工质量,技术交底工作显得尤为重要。
本文将详细阐述散水工程技术交底的七个关键方面。
二、设计交底理解设计意图:明确施工方理解施工图纸,知道散水的走向、排水坡度等关键设计参数。
讨论施工难点:针对复杂或特殊的设计部分,与施工方共同讨论如何实施,确保施工顺利进行。
确定施工方法:根据设计要求和现场条件,确定散水工程的施工方法。
施工材料要求:明确规定散水施工所需的材料类型和质量要求。
明确验收标准:与施工方明确散水工程的验收标准,确保工程符合设计要求。
三、施工材料交底材料选择:根据设计要求和工程实际情况,选择合适的施工材料。
材料质量:确保所有材料质量合格,符合国家和行业标准。
材料储存:指导施工方如何正确存储材料,防止因储存不当而导致材料损坏。
材料使用:明确材料的使用方法,防止因使用不当而影响工程质量。
材料检验:要求施工方在施工过程中对材料进行质量检查,确保工程质量。
四、施工方法交底基础处理:详细说明散水基础的施工步骤,包括地基清理、夯实等。
散水铺设:指导施工方如何正确铺设散水材料,确保排水顺畅。
边缘处理:指导施工方如何处理散水的边缘,确保散水与建筑物的连接牢固。
质量控制:强调施工过程中质量控制的重要性,确保每个步骤都符合要求。
记录与报告:要求施工方在施工过程中做好记录,并及时报告任何问题或异常情况。
五、安全技术交底安全防护:指导施工方采取必要的安全防护措施,如佩戴安全帽、穿着防滑鞋等。
安全操作规程:明确施工现场的安全操作规程,防止因操作不当而引发安全事故。
紧急处理措施:告知施工方在遇到紧急情况时应采取的措施,如触电、火灾等。
安全检查:要求施工方定期进行安全检查,确保施工现场的安全状况良好。
工人培训:强调对工人进行必要的安全培训,提高他们的安全意识和应对能力。
六、质量标准交底国家标准:明确国家对散水工程的质量标准,确保工程符合国家要求。
散水施工工程技术交底一、项目概述散水施工是一项重要的工程技术,用于在建造工地或者农田中进行灌溉、降温、除尘等工作。
本文将详细介绍散水施工工程技术的相关内容,包括施工前的准备工作、施工过程中的注意事项以及施工后的维护保养。
二、施工前的准备工作1. 设计方案:根据施工区域的大小、形状和需求,制定合理的散水设计方案。
考虑到水源、喷头布置、喷头类型选择等因素,确保施工效果和水资源的合理利用。
2. 材料准备:根据设计方案,准备好所需的喷头、水管、接头、控制器等材料。
确保材料的质量和数量充足。
3. 地面准备:清理施工区域的杂物、石块等障碍物,确保施工区域平整、清洁。
三、施工过程中的注意事项1. 喷头布置:根据设计方案,在施工区域合适的位置安装喷头。
喷头之间的距离应均匀,确保水雾覆盖均匀。
2. 喷头类型选择:根据施工需求,选择合适的喷头类型。
常见的喷头类型包括旋转喷头、喷雾喷头等,根据需求进行选择。
3. 水源连接:将水源与施工区域连接起来,确保水源稳定供应。
注意检查水源管道是否漏水,确保施工过程中水流的稳定性。
4. 控制器设置:根据设计方案,设置控制器的工作时间、喷水间隔等参数。
确保施工过程中的自动化控制。
5. 施工质量检查:在施工过程中,定期检查喷头的工作状态、水流情况等。
如发现异常情况,及时进行调整和维护。
四、施工后的维护保养1. 定期清洗:根据施工区域的情况,定期清洗喷头,防止喷头阻塞影响喷水效果。
2. 定期检查:定期检查喷头、水管、控制器等设施的工作状态,如发现故障及时维修或者更换。
3. 节约用水:合理控制喷水时间和水流量,节约用水资源。
4. 安全防护:施工区域应设置明显的警示标志,确保施工过程中的安全。
五、总结散水施工工程技术是一项重要的工程技术,通过合理的设计和施工,可以实现对建造工地或者农田的灌溉、降温、除尘等工作。
在施工过程中,需要注意喷头布置、喷头类型选择、水源连接、控制器设置等方面的问题。
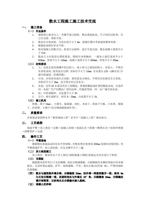
散水工程施工要点及技术交底施工准备一、作业条件墙装饰已基本完工,外脚手架已拆除,散水基底标高和尺寸经过检查,并已完成隐、预检手续。
散水应分块浇筑,每块长度不得超过6米,确保留缝位置考虑了建筑整体效果。
根据标高线钉好水平桩。
检查混凝土的配合比,确认后台磅秤准备就绪,进行开盘交底。
确保散水混凝土的强度不低于C15o散水尺寸应符合设计图纸的要求。
如果图纸没有具体规定,一般来说,灰土垫层的宽度不应小于800毫米,厚度不小于150毫米,混凝土的宽度不小于600毫米,厚度不小于50毫米。
二、材米樱求±:首选使用从基槽中挖出的土,或者具有相似土质特性的粘土或亚粘土,确保不含有有机杂质。
土壤在使用前应经过筛选,粒径不得大于15毫米含水量应在12%至15%之间手感上可捏成团,轻轻捏碎即散开)。
石灰:使用块状石灰或生石灰粉,使用前需要充分熟化,不得含有未熟化的生石灰块,粒径不得大于5毫米,也不应含有过多的水分。
水泥:应选用32.5级及以上硅酸盐、普通硅酸盐或矿渣硅酸盐水泥。
最好选择来自同一水泥厂、生产日期相近、品种和强度等级相同、出厂编号一致的水泥。
砂:使用中砂或粗砂,其中的泥土含量不得超过3%o石子:选用卵石或碎石,粒径在5到20毫米之间,泥土含量不得超过2%o三、施工机具铁锹、筛子(5毫米孔径)、小推车、振捣器、刮杠、木抹子、铁抹子尺板、小水筒、鬃刷子、沥青锅、小型熏微器(可使用方钢或钢筋制作)O质量要求具体的质量要求请参考相关章节,特别是本书中的〃箱型基础工程〃章节中的〃混凝土工程〃部分。
工艺流程场地平整一灰土垫层T支模一混凝土浇筑一表面压光一拆模一侧帮压光一沥青砂填缝一修整养护一完成操作工艺一、场地平整•根据散水基底标高的要求,设置好水平控制桩,并在散水垫层宽度范围内加宽200毫米,以确保水平度。
•使用平锹将地面铲平,如果土壤松软,应先进行不少于三遍的夯实。
二、灰土垫层施工•通常采用3:7次土垫层(或根据施工图纸要求),按照规定的干密度夯实。
散水工程(技术交底)引言概述:散水工程是指通过设计和建设水利设施,将水源合理分配到农田、林地、园地等需要灌溉的地方,以满足农作物的生长需求。
散水工程的目的是提高农田灌溉效率,节约用水资源,促进农业的可持续发展。
本文将从五个大点来阐述散水工程的技术交底。
正文内容:1. 散水工程的基本概念和原理1.1 概念:散水工程是指通过设计和建设水利设施,将水源合理分配到农田、林地、园地等需要灌溉的地方。
1.2 原理:散水工程利用水力学原理,通过灌溉管道、喷头等设备,将水源均匀地分布到农田上,以满足农作物的生长需求。
2. 散水工程的设计要点2.1 灌溉管道的选择:根据灌溉面积和水源的情况,选择合适的管道材料和直径,以保证水流的稳定和输送效率。
2.2 喷头的布置:根据农田的形状和作物的需求,合理布置喷头,使水流能够均匀地覆盖整个农田。
2.3 灌溉周期的确定:根据作物的生长周期和土壤的水分状况,确定合适的灌溉周期和水量,以避免水分过度或者不足。
3. 散水工程的建设流程3.1 前期调研:对灌溉区域的地形、土壤、水源等进行详细调查和分析,为后续的设计和施工提供依据。
3.2 设计方案的制定:根据调研结果,制定合理的散水工程设计方案,包括管道布置、喷头选型等。
3.3 施工过程的管理:对散水工程的施工过程进行全面管理,确保施工质量和进度符合设计要求。
3.4 系统调试和验收:对散水工程进行系统调试和验收,确保设备和管道的正常运行和灌溉效果的达到预期。
4. 散水工程的维护与管理4.1 定期巡检:定期巡检散水工程的管道、喷头等设备,及时发现和修复故障,保证灌溉的正常进行。
4.2 清洗和消毒:定期对灌溉设备进行清洗和消毒,以防止细菌和杂质对作物的影响。
4.3 水质监测:定期对灌溉水源的水质进行监测,确保灌溉水的安全性和适合性。
5. 散水工程的效益和前景展望5.1 提高农田灌溉效率:散水工程的合理设计和施工,能够实现农田灌溉的精准化和高效化,提高农作物的产量和质量。
散水工程(技术交底)散水工程(技术交底)引言概述:散水工程是指通过管道、喷头等设备将水均匀地喷洒到植物表面,以满足植物生长所需的水分。
散水工程在农业灌溉、园林绿化等领域有着重要的应用价值。
在进行散水工程施工前,必须进行技术交底,确保施工过程顺利进行,达到预期效果。
一、设备准备1.1 确认散水设备种类:根据实际需要选择合适的散水设备,如喷头、喷灌管道等,确保设备质量可靠。
1.2 检查设备完好性:检查散水设备的连接件、喷头是否完好,确保没有损坏或漏水现象。
1.3 调试设备参数:根据实际需要调整喷水角度、喷水压力等参数,以确保水分均匀、覆盖面积合适。
二、施工现场准备2.1 清理施工区域:清除施工区域内的杂草、杂物等障碍物,确保施工过程顺利进行。
2.2 检查水源情况:确认水源是否充足,水质是否合格,如有需要可进行水质处理。
2.3 确定喷水范围:根据植物种植情况确定喷水范围,避免浪费水资源和造成水浸情况。
三、施工操作流程3.1 安装散水设备:按照设计方案,将散水设备安装在指定位置,确保固定稳固。
3.2 调试设备效果:启动散水设备,观察水流情况,调整喷水角度和喷水量,确保水分均匀覆盖植物表面。
3.3 检查施工效果:检查散水范围是否覆盖到每一处植物,如有漏水或喷水不均匀情况及时调整。
四、安全注意事项4.1 防止漏电:在使用电动散水设备时,要注意防止漏电现象,确保施工安全。
4.2 防止滑倒:施工现场可能存在积水现象,工作人员要注意防止滑倒事故的发生。
4.3 防止水源污染:在使用水源时,要注意防止水源被污染,避免对环境造成不良影响。
五、施工后清理5.1 拆除散水设备:施工结束后,及时拆除散水设备,清理设备表面的污垢。
5.2 清理施工现场:清理施工现场内的杂物、水渍等,保持环境整洁。
5.3 检查设备存放:检查散水设备的存放位置,确保设备安全存放,以备下次使用。
结语:散水工程的技术交底是保证施工质量和效果的重要环节,只有严格按照技术要求进行操作,才能确保散水工程的顺利进行。
散水工程施工施工技术交底一、施工准备(一)作业条件1、墙装饰已基本完工,外脚手架已拆除,散水基底标高、尺寸均经过检查,并已办完隐、预检手续。
2、散水应分块浇筑,分块长度不大于6m,留缝位置应考虑建筑整体效果。
3、根据标高线钉好水平桩。
4、核对混凝土的配合比,检查后台磅秤,进行开盘交底,散水混凝土强度不小于C15。
5、散水尺寸应按设计图纸要求,图纸中未明确时,一般灰土垫层宽度不小于800mm,厚度不小于150mm,混凝土宽度不小于600mm。
厚度不小于50mm。
(二)材料要求1、土:宜优先使用基槽中挖出的土,或土质与之相似的粘土、亚粘土,不得含有有机杂质,使用前宜过筛,其粒径不大于15mm,含水量以12%~15%为宜(手感可捏成团,轻掰即散)。
2、石灰:应用块灰或生石灰粉,使用前充分熟化,不得含有未熟化生石灰块,其粒径不大于5mm,也不得含有过多水分。
3、水泥:宜用32.5级及其以上硅酸盐、普通硅酸盐或矿渣硅酸盐水泥,宜选用同一水泥厂生产同期出厂的同品种、同强度等级、同一出厂编号的水泥。
4、砂:中砂或粗砂,含泥量不大于3%。
5、石子:卵石或碎石,粒径5~20mm,含泥量不大于2%。
(三)施工机具铁锹、筛子(5mm)、小推车、振捣器、刮杠、木抹子、铁抹子尺板、小水筒、鬃刷子、沥青锅、小馏子(用方钢或钢筋制作等)。
二、质量要求具体要求请参照本书“箱型基础工程”章节中“混凝土工程”相应部分。
三、工艺流程场地平整→灰土垫层→支模→混凝土浇筑→表面压光→拆模→侧帮压光→沥青砂填缝→修整养护→完成四、操作工艺(一)平整场地根据散水基底标高钉好水平控制桩,在散水垫层宽度加200mm范围内拉线控制,用平锹将地铲平,如土质松软,应先夯砸不少于三遍。
(二)灰土垫层施工灰土垫层一般采用3:7次土垫层(或依据施工图纸)按规定夯实至设计干密度。
(三)支模板根据散水的外形尺寸支好侧模,放好分隔缝模板,分隔模板用木模时两面应用木刨刨光,支设时要拉通线、抄平,做到通顺、平直、坡向正确(向外坡4%),严禁用砌砖代替模板。
散水施工工程技术交底引言概述:散水施工是指在施工现场利用水泥浆、石灰水等液体材料进行喷洒,以达到加固土壤、稳定地基等目的。
在进行散水施工前,必须进行工程技术交底,明确施工方案、工艺流程和注意事项,确保施工顺利进行。
一、施工方案1.1 确定施工范围和施工时间:根据工程实际情况确定散水施工的范围和时间,避免影响周边环境和其他施工工序。
1.2 确定散水材料和比例:根据土壤性质和施工要求,确定使用的散水材料和比例,保证施工效果。
1.3 制定施工方案和工艺流程:制定详细的施工方案和工艺流程,包括施工步骤、施工顺序、施工方法等,确保施工按照规定进行。
二、施工准备2.1 检查施工设备和工具:检查散水施工所需的设备和工具是否完好,确保施工顺利进行。
2.2 安排施工人员:根据施工方案确定所需施工人员数量和岗位,确保施工人员具备相应的技术和安全意识。
2.3 安全防护措施:制定施工现场安全管理制度,配备必要的安全防护设施,确保施工过程中安全可控。
三、施工操作3.1 土壤处理:在进行散水施工前,对土壤进行必要的处理,包括平整、湿润等,确保施工效果。
3.2 散水施工:按照工艺流程进行散水施工,控制好施工速度和厚度,避免出现浪费或施工不均匀的情况。
3.3 施工质量检验:在施工过程中进行质量检验,确保施工质量符合要求,及时调整施工参数和方法。
四、施工注意事项4.1 防止雨水干扰:在散水施工过程中,避免遇到雨水等恶劣天气,影响施工效果。
4.2 控制施工温度:在高温天气下,要注意控制施工温度,避免出现过快干燥的情况。
4.3 施工结束后清理:施工结束后及时清理施工现场,保持环境整洁,确保施工质量。
五、施工后交底5.1 整理施工资料:整理散水施工的相关资料,包括施工记录、质量检验报告等,作为施工验收的依据。
5.2 进行施工交底:将施工过程中的关键信息和注意事项进行交底,确保相关人员了解施工情况。
5.3 完成施工验收:完成散水施工后,进行施工验收,确认施工质量符合要求,保证工程顺利进行。
散水施工工程技术交底标题:散水施工工程技术交底引言概述:散水施工是一种常见的工程施工方式,其技术交底对于工程质量和进度具有重要意义。
本文将从技术交底的内容、施工前准备、材料选用、施工过程和质量控制五个方面进行详细阐述。
一、技术交底的内容1.1 确定施工方案:明确散水施工的具体方案,包括施工时间、施工区域、施工人员等。
1.2 安全注意事项:交底施工过程中的安全注意事项,如穿戴安全防护用具、避免施工区域人员密集等。
1.3 施工要求:明确施工的技术要求,包括施工质量标准、施工工艺等。
二、施工前准备2.1 现场勘察:对施工区域进行详细勘察,了解地形、地貌等情况。
2.2 设备准备:准备好所需的施工设备和工具,确保施工顺利进行。
2.3 人员培训:对施工人员进行培训,确保他们熟悉施工方案和安全注意事项。
三、材料选用3.1 喷灌设备:选择适合的喷灌设备,确保喷水均匀、稳定。
3.2 灌溉管道:选择质量可靠的灌溉管道,确保长期使用不会浮现问题。
3.3 喷灌水源:选择清洁的水源,避免污染土壤和植物。
四、施工过程4.1 布置管道:根据施工方案,合理布置喷灌管道,确保覆盖范围均匀。
4.2 调试设备:对喷灌设备进行调试,调整水量和喷水范围。
4.3 施工监控:在施工过程中进行监控,确保施工质量符合要求。
五、质量控制5.1 施工验收:在施工结束后进行验收,检查喷灌效果是否符合要求。
5.2 施工记录:及时记录施工过程中的关键信息,为后续工作提供参考。
5.3 整改措施:如发现施工质量存在问题,及时制定整改措施,确保工程质量。
总结:散水施工工程技术交底是保证工程质量和进度的重要环节,惟独严格按照技术要求进行交底和施工,才干确保工程顺利进行并达到预期效果。
希翼本文的内容能为相关工程人员提供一定的参考和匡助。
散水施工工程技术交底一、施工概述散水施工工程是指在园林绿化、农田灌溉等领域中,利用喷头、喷雾器等设备进行水的喷洒,以达到浇灌植物、降温等目的的工程。
本文将详细介绍散水施工工程的技术要点和施工流程。
二、施工前准备1. 设计方案确认:根据工程要求,确认散水设备的类型、数量、布置方案等。
2. 材料准备:准备好散水设备、接头、管道、喷头等所需材料。
3. 设备检查:检查散水设备是否完好,是否需要进行维修或更换。
4. 现场勘测:对施工区域进行勘测,确定散水设备的布置位置和管道的走向。
三、施工流程1. 确定布置方案:根据现场勘测结果,确定散水设备的布置方案。
考虑到植物的需水量和喷洒范围,合理安排设备的位置。
2. 安装管道:根据布置方案,安装主管道和支管道。
主管道负责输送水源至各个喷头,支管道连接主管道和喷头。
3. 安装喷头:根据设计要求,安装喷头。
喷头的选择应根据植物的需水量、喷洒范围和水压等因素进行合理选择。
4. 连接管道:将喷头与支管道进行连接,确保连接紧密,不漏水。
5. 调试设备:打开水源,检查喷头是否正常工作,喷洒范围是否符合设计要求。
如有异常情况,及时调整或更换喷头。
6. 固定设备:将散水设备固定在地面或其他合适的位置,确保设备稳定可靠。
7. 安全防护:在施工现场设置警示标志,确保施工过程中的安全。
四、施工注意事项1. 确保水源:施工前要确保有稳定的水源供应,以满足散水设备的需水量。
2. 设备维护:定期检查散水设备的工作状态,如有故障及时进行维修或更换。
3. 喷头选择:根据植物的需水量和喷洒范围选择合适的喷头,以节约水资源。
4. 管道布置:管道布置应合理,避免过长或过短,以免影响水的输送和喷洒效果。
5. 喷头调整:根据实际情况,调整喷头的喷洒角度和喷洒范围,以确保植物得到适量的水源。
6. 安全施工:施工过程中要注意安全,佩戴好安全帽、手套等防护用品,避免发生意外事故。
五、施工质量控制1. 设备安装质量:确保散水设备的安装牢固,不漏水,喷头喷洒范围符合设计要求。
散水施工工程技术交底一、工程概述散水施工工程是指在城市道路、公园、绿化带等区域进行喷洒水雾的工作,以降低环境温度、增加空气湿度,改善空气质量,提供舒适的生活环境。
本文将对散水施工工程的技术要求、施工流程、安全注意事项等进行详细交底。
二、技术要求1. 设备要求:- 散水设备:使用高效节水的喷雾器具,确保均匀喷洒水雾。
- 水源:使用符合水质标准的水源,确保喷洒水雾的质量。
- 控制系统:配备自动控制系统,能够根据环境温度、湿度等参数进行智能调节。
2. 施工要求:- 施工时间:根据气象条件选择适当的施工时间,避免高温时段施工,确保施工效果。
- 施工区域:根据环境需求选择施工区域,重点关注人流密集区域和绿化覆盖较少的区域。
- 施工方式:喷洒水雾的角度、范围和强度需根据实际情况进行调整,确保喷洒效果均匀。
三、施工流程1. 前期准备:- 确定施工区域:根据环境需求和施工计划,确定散水施工的区域范围。
- 准备设备和材料:检查散水设备和水源,确保设备正常运行并准备足够的水源。
- 安全措施:制定安全操作规程,确保施工人员的人身安全。
2. 施工操作:- 设备设置:根据施工区域的大小和形状,设置喷洒器具的数量和位置,确保覆盖范围均匀。
- 调试设备:启动散水设备,调试喷洒角度、范围和强度,确保喷洒效果满足要求。
- 施工监控:安排专人监控施工现场,及时调整喷洒设备,确保施工效果稳定。
3. 施工结束:- 设备清理:施工结束后,对喷洒设备进行清洗和维护,确保设备的正常使用寿命。
- 施工区域清理:清理施工区域的杂物和积水,保持环境整洁。
四、安全注意事项1. 人身安全:施工人员需佩戴合适的防护装备,如安全帽、防护眼镜、防护口罩等,确保人身安全。
2. 电气安全:散水设备的电源路线需符合安全标准,设备运行时应注意防止电气事故的发生。
3. 水源安全:使用符合水质标准的水源,定期检测水质,确保喷洒水雾的质量。
4. 环境保护:施工过程中避免水源污染和噪音扰民,注意节约用水,保护周边环境。
散水施工工程技术交底引言概述:散水施工工程技术交底是指在工程施工前,施工单位向施工人员详细介绍散水施工的技术要求和操作规范,确保施工人员能够正确理解和掌握散水施工的关键技术,提高施工质量和效率。
本文将从五个大点阐述散水施工工程技术交底的内容。
正文内容:一、施工准备1.1 施工前的准备工作:- 检查施工设备和工具的完好性;- 确保施工区域的安全和整洁;- 准备所需的散水设备和材料。
1.2 施工环境要求:- 确保施工现场的通风良好;- 避免施工区域有明火等危(wei)险因素存在;- 防止施工区域有杂物和障碍物。
1.3 施工人员要求:- 施工人员应具备相关的施工经验和技能;- 施工人员应熟悉散水施工的操作规范和安全注意事项;- 施工人员应佩戴符合要求的个人防护装备。
二、散水设备和材料2.1 散水设备:- 选择适当的喷头和喷雾器;- 确保喷头和喷雾器的质量和性能稳定;- 检查散水设备的连接和密封性。
2.2 散水材料:- 选择合适的水源和水质;- 确保水源干净、无杂质;- 检查散水管道和接头的质量和完整性。
2.3 散水控制:- 确定散水的时间和频率;- 根据施工需求,调整散水的强度和范围;- 避免散水过量导致浪费和环境污染。
三、散水施工操作3.1 施工步骤:- 根据施工图纸和要求,确定散水的区域和范围;- 按照施工顺序,逐步进行散水施工;- 注意施工过程中的安全和协调。
3.2 散水技术要点:- 控制喷头和喷雾器的角度和高度;- 确保散水的均匀性和覆盖范围;- 注意散水的节奏和速度。
3.3 散水质量控制:- 定期检查散水效果和质量;- 根据实际情况,调整散水的参数和方法;- 及时处理散水中浮现的问题和异常情况。
四、安全注意事项4.1 防护措施:- 遵守施工现场的安全规定;- 使用个人防护装备,如安全帽、安全鞋等;- 避免散水过程中的滑倒和跌落。
4.2 防火措施:- 禁止在散水区域内吸烟;- 确保散水区域周围无明火;- 定期检查散水设备的电气安全性。
散水施工工程技术交底引言概述:散水施工工程技术交底是指在工程施工前,由施工方向施工人员进行技术培训和交底,确保施工人员熟悉施工工艺和操作要点,提高施工质量和安全性。
本文将从施工准备、施工要点、质量控制、安全措施和施工验收五个方面进行详细阐述。
一、施工准备1.1 确定施工方案:根据工程要求和设计要求,确定散水施工的具体方案,包括施工时间、施工区域、施工设备等。
1.2 准备施工材料:根据施工方案,准备散水施工所需的材料,如喷头、喷管、水泵等,并进行检查和测试,确保施工材料的质量和正常工作。
1.3 确定施工人员:根据工程规模和施工要求,确定施工人员的数量和职责,并进行培训和交底,确保施工人员具备相关技术和操作能力。
二、施工要点2.1 施工前准备:清理施工区域,确保施工区域干净整洁,清除障碍物和杂物,为施工做好准备。
2.2 施工操作:根据施工方案和设计要求,进行散水喷洒操作,确保喷洒均匀、覆盖面积合理,并注意施工速度和施工压力的控制。
2.3 施工记录:在施工过程中,及时记录施工情况,包括施工时间、施工区域、施工人员等,以便后期追溯和质量控制。
三、质量控制3.1 施工质量检查:定期对施工过程进行质量检查,包括喷洒均匀度、覆盖面积等,及时发现和解决质量问题。
3.2 施工记录整理:对施工记录进行整理和归档,方便后期质量追溯和施工验收。
3.3 施工质量评估:根据施工质量检查和施工记录,进行施工质量评估,总结经验教训,提高施工质量。
四、安全措施4.1 安全培训和交底:对施工人员进行安全培训和交底,宣传安全意识,强调施工中的安全注意事项。
4.2 安全设施设置:在施工现场设置安全警示标志和安全防护设施,确保施工人员的人身安全。
4.3 安全监督和管理:加强对施工安全的监督和管理,及时发现和解决施工中存在的安全隐患。
五、施工验收5.1 施工质量验收:根据设计要求和施工规范,对散水施工的质量进行验收,确保施工质量符合要求。
散水施工工程技术交底一、施工概述散水施工工程是指在建造物或者公共场所进行喷洒水雾以降低环境温度、增加湿度或者控制尘埃等目的的工程。
本次施工任务是在某公园的花坛区域进行散水施工,以保持花坛植物的良好生长环境。
本文将详细介绍散水施工的技术要点、施工流程以及注意事项。
二、技术要点1. 设备准备:准备好散水设备,包括喷头、水管、水泵等。
确保设备无损坏,水泵工作正常。
2. 喷头选择:根据花坛区域的大小和形状选择合适的喷头,确保水雾能够均匀覆盖整个区域。
3. 喷头安装:将喷头连接到水管上,并确保连接处密封良好,防止漏水。
4. 喷头调整:根据花坛的具体情况,调整喷头的喷洒角度和喷洒范围,使水雾能够覆盖到每一个植物。
5. 水源准备:确保有足够的水源供应,保证施工过程中不会中断。
6. 施工时间:选择适当的施工时间,避免高温、强风等不利气候条件。
7. 施工频率:根据花坛植物的需求,合理安排散水的频率和时长。
三、施工流程1. 施工前准备:检查施工设备是否完好,确保水泵工作正常。
清理花坛区域,移除可能影响喷洒效果的障碍物。
2. 设备安装:将喷头连接到水管上,并确保连接处密封良好。
将水管连接到水泵上,并确保水泵工作正常。
3. 喷头调整:根据花坛的具体情况,调整喷头的喷洒角度和喷洒范围,使水雾能够覆盖到每一个植物。
4. 开始施工:启动水泵,开始喷洒水雾。
保持喷洒的均匀性和连续性,确保每一个植物都能得到适量的水分。
5. 监测施工效果:观察花坛植物的状态,确保施工效果符合预期。
如有需要,调整喷洒角度和喷洒范围。
6. 施工结束:关闭水泵,拆卸喷头和水管,清理施工现场,确保无残留物。
四、注意事项1. 安全第一:施工人员需佩戴好安全帽、手套等防护用品,确保施工过程中的人身安全。
2. 设备维护:定期检查和维护施工设备,确保其正常工作,延长使用寿命。
3. 水源管理:合理利用水源,避免浪费。
如有需要,可以采集雨水或者利用循环水系统。
4. 环境保护:避免水雾直接喷洒到人体或者建造物上,以免造成不必要的湿润或者损坏。
安全性
□对信息系统安全性的威胁
任一系统,不管它是手工的还是采用计算机的,都有其弱点。
所以不但在信息系统这一级而且在计算中心这一级(如果适用,也包括远程设备)都要审定并提出安全性的问题。
靠识别系统的弱点来减少侵犯安全性的危险,以及采取必要的预防措施来提供满意的安全水平,这是用户和信息服务管理部门可做得到的。
管理部门应该特别努力地去发现那些由计算机罪犯对计算中心和信息系统的安全所造成的威胁。
白领阶层的犯罪行为是客观存在的,而且存在于某些最不可能被发觉的地方。
这是老练的罪犯所从事的需要专门技术的犯罪行为,而且这种犯罪行为之多比我们想象的还要普遍。
多数公司所存在的犯罪行为是从来不会被发觉的。
关于利用计算机进行犯罪的任何统计资料仅仅反映了那些公开报道的犯罪行为。
系统开发审查、工作审查和应用审查都能用来使这种威胁减到最小。
□计算中心的安全性
计算中心在下列方面存在弱点:
1.硬件。
如果硬件失效,则系统也就失效。
硬件出现一定的故障是无法避免的,但是预防性维护和提供物质上的安全预防措施,来防止未经批准人员使用机器可使这种硬件失效的威胁减到最小。
2.软件。
软件能够被修改,因而可能损害公司的利益。
严密地控制软件和软件资料将减少任何越权修改软件的可能性。
但是,信息服务管理人员必须认识到由内部工作人员进行修改软件的可能性。
银行的程序员可能通过修改程序,从自己的帐户中取款时漏记帐或者把别的帐户中的少量存款存到自己的帐户上,这已经是众所周知的了。
其它行业里的另外一些大胆的程序员同样会挖空心思去作案。
3.文件和数据库。
公司数据库是信息资源管理的原始材料。
在某些情况下,这些文件和数据库可以说是公司的命根子。
例如,有多少公司能经受得起丢失他们的收帐文件呢?大多数机构都具有后备措施,这些后备措施可以保证,如果正在工作的公司数据库被破坏,则能重新激活该数据库,使其继续工作。
某些文件具有一定的价值并能出售。
例如,政治运动的损助者名单被认为是有价值的,所以它可能被偷走,而且以后还能被出售。
4.数据通信。
只要存在数据通信网络,就会对信息系统的安全性造成威胁。
有知识的罪犯可能从远处接通系统,并为个人的利益使用该系统。
偷用一个精心设计的系统不是件容易的事,但存在这种可能性。
目前已发现许多罪犯利用数据通信设备的系统去作案。
5.人员。
用户和信息服务管理人员同样要更加注意那些租用灵敏的信息系统工作的人。
某个非常无能的人也能像一个本来不诚实的人一样破坏系统。
□信息系统的安全性
信息系统的安全性可分为物质安全和逻辑安全。
物质安全指的是硬件、设施、磁带、以及其它能够被利用、被盗窃或者可能被破坏的东西的安全。
逻辑安全是嵌入在软件内部的。
一旦有人使用系统,该软件只允许对系统进行特许存取和特许处理。
物质安全是通过门上加锁、采用防火保险箱、出入标记、警报系统以及其它的普通安全设备就能达到的。
而作为联机系统的逻辑安全主要靠“口令”和核准代码来实现的。
终端用户可以使用全局口令,该口令允许利用几个信息系统及其相应的数据库;终端用户也可使用只利用一个子系统或部分数据库的口令。
□安全分析过程
大多数公司的办公人员询问关于信息和计算中心的安全时,往往问“一切都行了吗?”其实他们应该问“对于信息和计算中心的安全,我们应该做什么?”。
用户管理人员应该与信息服务管理人员定期地共同研究,进行安全分析,这种安全分析为各方都愿意接受。
简言之,这种安全分析意指决定要多大的一把“挂锁”。
遗憾的是,某些公司乐意承担巨大的风险,
但又侥幸地希望不要出现自然灾害或预先考虑到的祸患。
“难得出现”并不等于“永不出现”,关于这一点某些公司发现得太晚了。
散水施工分项工程质量技术交底卡
GD2301003
专业技术负责人:交底人:接受人:。