(完整word版)人教版初中九年级化学课本基本知识点汇总(上册)
- 格式:doc
- 大小:264.66 KB
- 文档页数:12
初三化学知识点分章知识点总结(人教版)第1单元《走进化学世界》知识点1、化学是研究物质的组成、结构、性质以及变化规律的基础科学。
2、我国劳动人民商代会制造青铜器,春秋战国时会炼铁、炼钢。
3、绿色化学-----环境友好化学(化合反应符合绿色化学反应)①四特点P6(原料、条件、零排放、产品)②核心:利用化学原理从源头消除污染4、蜡烛燃烧实验(描述现象时不可出现产物名称)(1)火焰:焰心、内焰(最明亮)、外焰(温度最高)(2)比较各火焰层温度:用一火柴梗平放入火焰中。
现象:两端先碳化;结论:外焰温度最高(3)检验产物:用干冷烧杯罩火焰上方,烧杯内有雾出现。
说明有H2O:取下烧杯,迅速倒转,倒入澄清石灰水,振荡,变浑浊,说明有CO2(4)熄灭后:有白烟(为石蜡蒸气),点燃白烟,蜡烛复燃。
说明石蜡蒸气燃烧。
5、吸入空气与呼出气体的比较结论:与吸入空气相比,呼出气体中O2的量减少,CO2和H2O的量增多。
6、学习化学的重要途径——科学探究一般步骤:提出问题→猜想与假设→设计实验→实验验证→记录与结论→反思与评价化学学习的特点:关注物质的性质、变化、变化过程及其现象;7、化学实验(化学是一门以实验为基础的科学)一、化学实验常用仪器及使用:(一)用于加热的仪器--试管、烧杯、烧瓶、蒸发皿、锥形瓶可以直接加热的仪器是--试管、蒸发皿、燃烧匙只能间接加热的仪器是--烧杯、烧瓶、锥形瓶(垫石棉网—受热均匀)可用于固体加热的仪器是--试管、蒸发皿可用于液体加热的仪器是--试管、烧杯、蒸发皿、烧瓶、锥形瓶不可加热的仪器——量筒、漏斗、集气瓶分类名称图形主要用途使用时的注意事项用于加热的仪器试管①在常温或加热时用作少量试剂的反应容器;②用于少量物质的溶解或收集少量气体或作简易气体发生装置(1)试管夹应夹在的中上部,铁夹应夹在离试管口的1/3处。
(2)加热时试管内的液体不得超过试管容积的1/3,反应时试管内的液体不超过试管容积的1/2。
第二章我们周围的空气课题一空气知识点一:空气的主要成分和组成氮气78%、氧气21%、稀有气体0.94%、二氧化碳0.03% (相对固定成分)其他气体和杂质0.03%(可变成分)【例题1】空气成分中,体积分数最大的是()A、氧气B、氮气C、二氧化碳D、稀有气体(空气的主要成分是氮气和氧气;该成分比例是体积分数,不是质量分数,可以理解为每100体积的空气中约有氮气78体积,氧气21体积。
)知识点二:空气中氧气含量的测定磷燃烧实验实验原理:利用红磷燃烧消耗密闭容器内空气中的氧气,使密闭容器内压强减小,在大气压的作用下,进入容器内水的体积即参加反应的氧气的体积。
反应文字表达式:红磷(P)和氧气在点燃条件下生成五氧化二磷(P2O5)实验结论:氧气约占空气体积的1/5,氮气约占空气体积的4/5【例题2】在用红磷测定空气中氧气含量实验中,下列对该试验认识正确的是()A、红磷燃烧产生大量白色烟雾B、燃烧匙中的红磷可以换成细铁丝C、该试验说明氮气难容于水D、红磷的量不足会导致进入集气瓶中水的体积大于1/5知识点三:纯净物与混合物纯净物是由一种物质组成的,如氧气、氮气等。
(纯净物可以用化学符号来表示,如氮气可以用N2来表示,红磷可以用P来表示)混合物是由两种或多种物质混合而成的,如空气是由多种成分组成的,这些物质相互间没有发生反应,各物质都保持各自的性质。
(混合物都无法用一种化学符号来表示)【例题3】下列物质中属于纯净物的是()A、海水B、水泥砂浆C、干冰D、汽水知识点四:不同气体的性质和用途成分化学性质物理性质主要用途氧气用于动植物呼吸,支持燃烧无色无味,不易溶于水潜水、医疗急救、炼钢、气焊等氮气不活泼,不能燃烧,不支持燃烧无色无味,不溶于水制硝酸和化肥的重要原料,食品包装用氮气防腐稀有气体很不活泼(惰性气体)无色无味,通电时能发出不同颜色的光作保护气,制造低温环境,用于激光技术空气中的有害物质:二氧化硫、一氧化碳、二氧化碳、可吸入颗粒【例题4】下列物质的用途中,是利用物质物理性质的是()A、氧气用于炼钢、气焊B、稀有气体用作保护气C、氮气用于制造化肥D、稀有气体用于电光源课题2 氧气知识点一:氧气的性质氧气的物理性质:无色无味气体,密度比空气大,不易溶于水氧气的化学性质:氧气是一种化学性质较活泼的气体,可与多种物质发生反应。
初中化学上册必背知识点一、化学用语1、常见元素及原子团的名称和符号非金属:O氧H氢N氮Cl氯C碳P磷S硫金属:K钾Ca钙Na钠Mg镁Al铝Zn锌Fe铁Cu铜Hg汞Ag银Mn锰Ba钡原子团(根):氢氧根硝酸根碳酸根硫酸根磷酸根铵根OH-NO3-CO32-SO4 2-PO43-NH4+2、化合价口诀(1) 常见元素化合价口诀:钾钠银氢正一价;氟氯溴碘负一价;钙镁钡锌正二价; 铜一二铁二三铝三硅四氧负二二四六硫二四碳(2) 常见原子团(根)化学价口诀:一价硝酸氢氧根;二价硫酸碳酸根;三价常见磷酸根;通常负价除铵根。
4(1)实验室制取氧气一:2KMnO4===K2MnO4+MnO2+O2↑(2)实验室制取氧气二:2H2O2 ===2H2O+O2↑(3) 实验室制取氧气三:2KClO3===2KCl+3O2↑(4)实验室制法CO2:CaCO3+2HCl==CaCl2+H2O+CO2↑(5)实验室制取氢气: Zn+H2SO4==ZnSO4+H2↑(6)电解水制取氢气:2H2O===2H2↑+O2↑(7)湿法炼铜术(铁置换出铜):Fe+CuSO4==FeSO4+Cu(8)炼铁原理: 3CO+Fe2O3===2Fe+3CO2(9)生灰水[Ca(OH)2 ]的制取方法:CaO+H2O==Ca(OH)2(10)生石灰(氧化钙)制取方法:CaCO3 ===CaO+CO2↑二.金属活动性顺序:金属活动性由强至弱:K Ca Na Mg Al ,Zn Fe Sn Pb (H) ,Cu Hg Ag Pt Au。
(按5个一句顺序背诵)钾钙钠镁铝,锌铁锡铅(氢),铜汞银铂金。
三、常见物质的颜色、状态1、白色固体:MgO、P2O5、CaO、NaOH、Ca(OH)2、KClO3、KCl、Na2CO3、NaCl、无水CuSO4;铁、镁为银白色(汞为银白色液态) ,除了有颜色的固体,其他固体一般为白色。
2、黑色固体:炭粉、铁粉、CuO、MnO2、Fe3O4▲KMnO4为紫黑色3、红色固体:Cu、Fe2O3、HgO、红磷▲硫磺:淡黄色4、溶液的颜色:含Cu2+的溶液呈蓝色(如CuSO4溶液);含Fe2+的溶液呈浅绿色(如FeCl2溶液);含Fe3+的溶液呈棕黄色(如FeCl3溶液),其余溶液一般为无色。
人教版九年级上册化学知识点详细总结人教版九年级上册化学知识点总结1一、1.化学是以实验为基础的自然科学,研究物质的组成、结构、性质及其变化规律。
2.化学变化和物理变化的根本区别在于有没有新的物质产生。
在化学变化中会发生放热、发光、变色、释气和沉淀等现象。
3、物理性质——状态、气味、熔点、沸点、硬度、密度、延展性、溶解性、挥发性、导电性、吸附性等。
4、化学性质——氧化性、还原性、金属活动性、活泼性、稳定性、腐蚀性、毒性等可燃性、能支持燃烧、能与某物质反应(空气)1、空气中氧气含量的测定:实验现象:①红磷(不能用木炭、硫磺、铁丝等代替)燃烧时有大量白烟生成,②冷却后打开止水夹,烧杯中的水进入集气瓶,最后水占集气瓶中空气体积的1╱5。
若测得水面上升小于1/5体积的原因可能是:①红磷不足,氧气没有全部消耗完②装置漏气③没有冷却到室温就打开弹簧夹。
2.法国化学家拉瓦锡提出空气主要由氧和氮组成。
舍勒和普里斯特利先后用不同的方法制造了氧气。
3、空气的成分按体积分数计算,大约是氮气为78%、氧气为21%(氮气比氧气约为4∶1)、稀有气体(混合物)为0.94%、二氧化碳为0.03%、其它气体和杂质为0.03%。
空气的成分以氮气和氧气为主,属于混合物。
4、排放到大气中的有害物质,大致可分为粉尘和气体两类,气体污染物较多是SO2、CO、NO2,O3。
SO2、CO、NO2主要来自矿物燃料的燃烧和工厂的废气。
氧气的性质1、通常状况下,氧气是无色无味的气体,密度比空气略大,不易溶于水,液氧是淡蓝色的2.氧气是一种比较活泼的气体,具有氧化性和助燃性,是常用的氧化剂。
①(黑色)C和O2反应的现象是:在氧气中比在空气中更旺,发出白光。
②(黄色)S和O2反应的现象是:在空气中淡蓝色火焰,在氧气中蓝紫色的火焰,生成刺激性气味的气体SO2。
③(红色或白色)P和O2反应的现象是:冒大量的白烟,生成白色固体(P2O5),放出热量(用于发令枪)④(银白色)Mg和O2反应的现象是:放出大量的热,同时发出耀眼的白光,生成一种白色固体。
第四单元自然界的水课题1爱护水资源课本核心知识点精讲知识点1人类拥有的水资源1.全球水资源概况总量地球表面约71%被水覆盖,总储量约为1.39×1018m3分布海水:96.5%,陆地淡水:2.53%,陆地咸水:0.97%2.淡水危机的原因(1)淡水资源不充足,且分布不均匀。
(2)人类生活、生产的用水量不断增加。
(3)水体污染加剧。
3.我国的水资源我国的水资源总量为2.7×1012m3,居世界第六位,但人均水量很少,只有2048m3,许多地区因水资源短缺,人民生活受到了影响,经济发展也受到了制约。
例:科学家预言:“水不久将成为一个深刻的社会危机。
”这是因为()A.地球上水很少,不能满足人类的需要B.由于地球表面气温的作用,水会被不断蒸发掉C.淡水资源不充足,分布又很不均匀,而且人类活动使水不断地受到污染,使淡水资源越来越紧缺D.土地沙漠化,使空气中水蒸气不断减少答案:C解析:A中将地球上的总水储量和淡水储量混为一谈,B中水蒸发后会形成雨、雪等重新降落到地面,D中土地沙漠化是水资源短缺造成的环境问题。
知识点2爱护水资源1.节约用水2.防治水体污染(1)水体污染的来源(2)水体污染的危害及防治课后分层优化测试夯基知识梳理知识点1人类拥有的水资源1.下列说法错误的是()A.淡水资源是取之不尽、用之不竭的B.地球上大部分是含盐量很高的海水C.为减少水体污染,农药、化肥要合理使用D.为节约用水,农业、园林浇灌改大水漫灌为喷灌、滴灌2.(教材P69变式题)如图是全球海水、陆地水储量比,以下关于水的说法错误的是()A.海洋是地球上最大的储水库B.水是地球上宝贵的自然资源C.可利用的淡水占全球储水量的2.53%D.海水淡化成本高,目前还不能推广知识点2爱护水资源3.(2021广西柳州中考)柳江是柳州的母亲河,2020年获得了全国地表水质量评比的第一名。
下列做法不利于保护柳江河的是() A.工业废水处理后再排放 B.合理使用农药、化肥 C.保护水生动物 D.生活污水直接排进河流4.化学课上,张老师展示出“你们都来污染我!”的图片(如图所示),引起全班同学的深思。
九年级化学上册知识点总结第一单元走进化学世界一、物质的变化和性质1、化学是研究物质的组成、结构、性质以及变化规律的学科。
2、物质的变化化学变化:有新物质生成。
物理变化:没有新物质生成。
区别:是否有新物质生成。
3、物质的性质物理性质:不需要经过化学变化就能表现出来的性质。
如:色、味、态、密度、硬度、熔点、沸点、挥发等。
化学性质:需要经过化学变化才能表现出来的性质。
如:可燃性、助燃性、氧化性、还原性、稳定性等。
4、蜡烛及其燃烧现象的探究蜡烛火焰分为三层:外焰(温度最高)、内焰、焰心(温度最低)蜡烛的燃烧既是物理变化又是化学变化。
蜡烛燃烧后生成水和二氧化碳5、人吸入气体和呼出气体:相同点:都有水、氧气、二氧化碳不同点:吸入气体:氧气多呼出气体:二氧化碳、水多结论:二氧化碳能够使澄清石灰水变浑浊。
试管烧杯酒精灯漏斗滴管集气瓶水槽铁架台6、各种常见仪器:(1)固体药品的取用:①存放:广口瓶。
②取用:粉状药品—药匙或纸槽(一倾二送三直立)块状—镊子(一横二放三慢滑)(2)液体药品的取用:①存放:细口瓶。
②取用:瓶塞倒放;标签朝手心;口对口紧挨着慢倒;试管略倾斜(3)量筒:①无‘0’刻度;②正确读数:视线与凹液面下端平视(否则俯大仰小)(4)酒精灯:①注意事项:禁止向燃着的酒精灯添加酒精;禁止“灯对灯”点燃酒精灯;必须用灯帽熄灭酒精灯,禁止用嘴吹。
②火焰分三层:外焰(温度最高)、内焰、焰心(温度最低)对物质加热用外焰(5)给物质加热的方法:对液体加热:试管外壁保持干燥,试管中液体不超过试管1/3,试管口向上与桌面成45°,先预热再加热,加热用外焰,试管口不可对人。
对固体加热:试管外壁保持干燥,试管口略下倾,先预热再加热,加热用外焰。
(6)玻璃仪器洗涤干净的标准:仪器内壁附着的水既不聚成水滴也不成股流下。
(7)可直接加热的仪器:试管、蒸发皿、燃烧匙可间接加热的仪器:烧杯、烧瓶不能加热的仪器:量筒、集气瓶(8)取用药品时做到:口不尝、手不摸、鼻不闻(闻的方法:扇闻)未说明药品用量时:液体一般取1~2毫升,固体只需盖满试管低部即可。
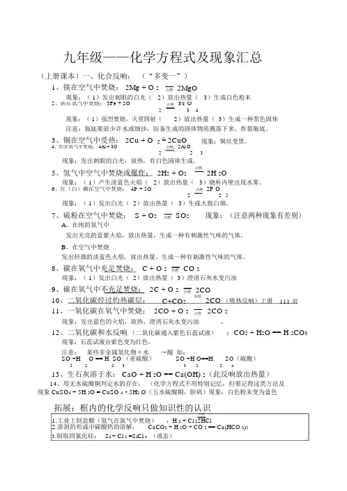
九年级——化学方程式及现象汇总(上册课本)一、化合反响:(“多变一”)1、镁在空气中焚烧: 2Mg + O 2点燃2MgO现象:( 1)发出刺眼的白光(2)放出热量(3)生成白色粉末2、铁在氧气中焚烧: 3Fe + 2O点燃Fe O423现象:( 1)强烈焚烧,火星四射(2)放出热量( 3)生成一种黑色固体注意:瓶底要放少许水或细沙,防备生成的固体物质溅落下来,炸裂瓶底。
3、铜在空气中受热: 2Cu + O2△ 2CuO现象:铜丝变黑。
4、铝在氧气中焚烧: 4Al + 3O2点燃2Al O32现象:发出刺眼的白光,放热,有白色固体生成。
5、氢气中空气中焚烧或爆炸: 2H2 + O2点燃2H 2O现象:( 1)产生淡蓝色火焰( 2)放出热量(3)烧杯内壁出现水雾。
6、红(白)磷在空气中焚烧: 4P + 5O点燃2P O522现象:( 1)发出白光( 2)放出热量(3)生成大批白烟。
7、硫粉在空气中焚烧: S + O2点燃SO2现象:(注意两种现象有差别)A、在纯的氧气中发出光亮的蓝紫火焰,放出热量,生成一种有刺激性气味的气体。
B、在空气中焚烧发出轻微的淡蓝色火焰,放出热量,生成一种有刺激性气味的气体。
8、碳在氧气中充足焚烧: C + O 2点燃CO 2现象:( 1)发出白光( 2)放出热量( 3)澄清石灰水变污浊9、碳在氧气中不充足焚烧: 2C + O 2点燃2CO10、二氧化碳经过灼热碳层:C+CO2高温2CO (吸热反响)上册111 页点燃11、一氧化碳在氧气中焚烧: 2CO + O 22CO 2现象:发出蓝色的火焰,放热,澄清石灰水变污浊。
12、二氧化碳和水反响(二氧化碳通入紫色石蕊试液):CO2 + H2O == H 2CO3现象:石蕊试液由紫色变为红色。
注意:某些非金属氧化物+水→酸如:SO +H O == H SO (亚硫酸)SO +H O==H2SO(硫酸)222332413、生石灰溶于水: CaO + H 2O == Ca(OH) 2(此反响放出热量)14、用无水硫酸铜判定水的存在:(化学方程式不用特别记忆,但要记得这类方法及现象 CuSO4 + 5H 2O = CuSO 4·5H2 O(五水硫酸铜,胆矾)现象:白色粉末变为蓝色拓展:框内的化学反响只做知识性的认识1.工业上制盐酸(氢气在氯气中焚烧)点燃:H 2 + Cl 22HCl2.溶洞的形成中碳酸钙的溶解:CaCO3 + H 2O + CO 2 == Ca(HCO 3)23.制取四氯化硅:Si + Cl 2 =SiCl 4(液态)二、分解反响:(“一变多”)通电15、水在直流电的作用下分解: 2H 2O2H 2↑+ O 2 ↑现象:( 1)电极上有气泡产生。
第三单元物质构成的奥秘课题3元素课本核心知识点精讲知识点1元素1.元素的概念元素是质子数(即核电荷数)相同的一类原子的总称。
2.元素的分类及分布3.元素的化学性质:元素的化学性质取决于原子最外层电子数,物质在发生化学反应时,原子的种类不变,元素的种类也不变。
4.物质的宏观组成与微观构成知识点2元素符号1.元素符号的书写(1)由一个字母表示的元素符号要大写,如C、H、O、S等。
(2)由两个字母表示的元素符号,第一个字母大写,第二个字母小写,如Na、Ca、Cl等。
2.元素符号表示的意义(1)宏观上表示一种元素。
·(2)微观上表示该元素的一个原子。
(3)对于某些金属、固态非金属、稀有气体的元素符号,还可以表示该元素组成的物质。
(4)若元素符号前面加上数字,该符号只能表示该原子的个数。
例1(2022浙江乐清期中)下列关于元素符号“H”的说法中,正确的是()①表示氢元素②表示氢气③表示1个氢原子④表示1个氢分子A.①②B.②③C.①③D.②④答案:C解析:“H”是氢的元素符号,可表示氢元素或1个氢原子。
知识点3元素周期表1.原子序数元素周期表按元素原子核电荷数递增的顺序给元素编号,叫做原子序数。
原子中,原子序数=核电荷数=质子数=核外电子数。
2.元素周期表的结构(1)横行:每一横行叫一个周期,共有7个周期。
每周期(第一周期除外)以金属元素开始,再过渡到非金属元素,以稀有气体元素结束。
(2)纵列:每一个纵列叫做一个族(8、9、10三个纵列共同组成一个族)。
3.单元格信息(以碳元素为例)例2(2022陕西陇县期中)元素周期表是学习化学的重要工具。
如图是元素周期表的一部分,请回答下列问题:(1)表中①所示元素的名称是________,其元素符号为________。
(2)X2-与Ar的核外电子排布相同,则X的元素符号是________。
(3)元素周期表中同族和同周期元素具有一定的相似性和变化规律,同族元素化学性质相似的原因是________相同。
人教版初三九年级化学全册复习笔记(最全) 学完九年级化学,应该怎么复习呢?复习要有计划,要有方法!不能死读书、死做题……复习资料都是有一定的顺序的,是根据化学内容的复习顺序来整理的,在每个知识点复习完之后,可以再复习其他不相关内容。
一、根据知识点进行复习课本中有很多关于化学的知识,在复习时可以把这些知识归纳总结,进行重点复习,这样会使自己更好地掌握化学知识。
例如:元素周期表中提到了八个元素(SiO2++、 MgO+、H2O2+、Fe2+)分别对应着什么重要元素。
可以把这八个元素在书中找出来看一看。
1、要把元素周期表读懂。
首先要明白原子序数是1。
这样才能准确地解释和判断元素的同位素是什么样的呢?例如MgO+与Fe2+为同位素,那么H2O2+和Fe2+分别对应着什么?如果不能理解说明这个元素没有在元素周期表中出现过,需要重新认识它们。
同时通过元素周期表要注意书写顺序以及文字名称上必须加黑横线表示元素符号。
2、对这些元素进行归纳总结,如:②对于一些重要反应,可以按照自己理解的顺序进行复习。
如:①关于化学反应速率:反应所需的条件和步骤;②关于反应物类型的判断;③关于化学反应中电荷等性质和电荷转移的基本原理。
3、看一看表中还有哪些元素未在课本上体现。
如:Fe2O3是三种完全不同的制法。
因此要通过复习这两个知识点的时候注意每一种方法是否合理。
注意在知识之间是否相互联系。
有很多同学认为化学基础知识是很简单的,这是一个误区。
化学是从最简单到最深的概念,它是根据变化规律进行推导而得出知识,而不是根据一个公式或者一个概念推导出来。
很多学生在做题时就是因为没能抓住公式或概念,导致得分率不高。
所以在复习中,一定要把课本上所学过的知识总结起来,使自己在复习时能够事半功倍。
复习时把需要掌握的知识进行归纳总结,然后把知识点进行综合,使自己形成一个系统的知识体系。
4、看一看与实际生活、生产等有关的化学知识。
主要是化学知识中与生活、生产相关的内容。
有九年级上册化学全部知识点吗基本概念:1、化学变化:生成了其它物质的变化2、物理变化:没有生成其它物质的变化3、物理性质:不需要发生化学变化就表现出来的性质(如 :颜色、状态、密度、气味、熔点、沸点、硬度、水溶性等4、化学性质:物质在化学变化中表现出来的性质(如 :可燃性、助燃性、氧化性、还原性、酸碱性、稳定性等5、纯净物:由一种物质组成6、混合物:由两种或两种以上纯净物组成 , 各物质都保持原来的性质7、元素:具有相同核电荷数 (即质子数的一类原子的总称8、原子:是在化学变化中的最小粒子,在化学变化中不可再分9、分子:是保持物质化学性质的最小粒子,在化学变化中可以再分10、单质:由同种元素组成的纯净物11、化合物:由不同种元素组成的纯净物12、氧化物:由两种元素组成的化合物中 , 其中有一种元素是氧元素13、化学式:用元素符号来表示物质组成的式子14、相对原子质量:以一种碳原子的质量的 1/12作为标准 , 其它原子的质量跟它比较所得的值某原子的相对原子质量 =相对原子质量≈ 质子数 + 中子数 (因为原子的质量主要集中在原子核15、相对分子质量:化学式中各原子的相对原子质量的总和16、离子:带有电荷的原子或原子团注:在离子里,核电荷数 = 质子数≠ 核外电子数18、四种化学反应基本类型:①化合反应:由两种或两种以上物质生成一种物质的反应如:A + B = AB②分解反应:由一种物质生成两种或两种以上其它物质的反应如:AB = A + B③置换反应:由一种单质和一种化合物起反应, 生成另一种单质和另一种化合物的反应如:A + BC = AC + B④复分解反应:由两种化合物相互交换成分,生成另外两种化合物的反应如:AB + CD = AD + CB19、还原反应:在反应中,含氧化合物的氧被夺去的反应 (不属于化学的基本反应类型氧化反应:物质跟氧发生的化学反应 (不属于化学的基本反应类型缓慢氧化:进行得很慢的 , 甚至不容易察觉的氧化反应自燃:由缓慢氧化而引起的自发燃烧20、催化剂:在化学变化里能改变其它物质的化学反应速率 , 而本身的质量和化学性在化学变化前后都没有变化的物质(注:2H2O2 ===2H2O + O2 ↑ 此反应 MnO2是催化剂21、质量守恒定律:参加化学反应的各物质的质量总和,等于反应后生成物质的质量总和。
绪言化学使世界变得更加绚丽多彩1、化学是在分子、原子层次上研究物质组成、结构、性质、变化规律的科学。
2、化学家及他们的重要贡献(1)道尔顿的原子论和阿伏加德罗的分子学说的创立,奠定了近代化学的基础。
(2)门捷列夫发现元素周期律和元素周期表。
(2)拉瓦锡是最早得出空气由氧气和氮气组成的科学家。
(3)张青莲为相对原子质量的测定作出卓越贡献。
(4)侯德榜是我国制碱工业的先驱,发明联合制碱法。
3.绿色化学:无毒无害的原料及条件,减少废物排放,最好是零排放,产品要环保健康安全。
第一章走进化学世界课题1 物质的变化和性质一、物质的变化1、概念:物理变化——没有生成其它物质的变化。
例:石蜡熔化、水结成冰、汽油挥发化学变化——有其它物质生成的变化例:煤燃烧、铁生锈、食物腐败、呼吸2、判断变化依据:有无其它(新)物质生成。
有则是化学变化,无则是物理变化二、物质的性质物理性质:物质不需要化学变化就表现出的性质。
包括:颜色、状态、气味、熔点、沸点、密度、硬度、溶解性、挥发性、延展性、导电性、吸水性、吸附性等。
化学性质:物质在化学变化中表现出来的性质。
可燃性、氧化性、还原性、活泼性、稳定性、腐蚀性、毒性、金属活动性等。
课题2 化学是一门实验为基础的科学一、化学研究的对象是:物质,以实验为基础。
学习化学的途径是:科学探究,实验是科学探究的重要手段。
二、对蜡烛及其燃烧的探究1、现象:蜡烛逐渐熔化,燃烧,发出红光,火焰分为三层(外焰、内焰、焰心)。
2、产物:二氧化碳、水检验:二氧化碳——在火焰上方罩内壁涂有澄清石灰水的烧杯(变浑浊)水——在火焰上方罩冷而干燥的烧杯(变模糊或有水珠出现)3、物理性质:白色的固体,密度比水小,硬度小4、燃烧后:有一股白烟,能重新燃烧。
说明蜡烛燃烧是蜡烛气化后的蜡烛蒸气被点燃。
三、对人体吸入的空气和呼出气体的探究1、原理:A、二氧化碳——能使澄清石灰水变成白色浑浊夜(特性),可使燃烧着的木条熄灭。
人教版化学九年级上册知识概览
本文档旨在概述人教版化学九年级上册的知识内容。
以下是本册课程的主要内容概览:
第一单元:物质的组成与结构
该单元主要介绍了物质的性质、组成和结构。
包括原子结构、元素周期表、离子键、共价键等基本概念。
第二单元:常见物质的性质和变化
该单元主要介绍了常见物质的性质和变化现象。
包括溶液、氧化还原反应、酸碱中和反应等。
第三单元:金属与非金属元素
该单元主要介绍了金属和非金属元素的性质和应用。
包括金属的性质、非金属元素的性质、合金等。
第四单元:常见材料的结构和性质
该单元主要介绍了常见材料的结构和性质。
包括玻璃、陶瓷、
聚合物等材料的组成和特点。
第五单元:化学能与化学反应
该单元主要介绍了化学能与化学反应的关系。
包括化学能的转化、反应热、化学平衡等内容。
第六单元:溶液和溶液的常见性质
该单元主要介绍了溶液及其常见性质。
包括溶解度、溶解过程、饱和溶液等概念。
第七单元:酸、碱与盐
该单元主要介绍了酸、碱与盐的性质和应用。
包括酸碱中和反应、酸碱指示剂等内容。
第八单元:化学式与化合价
该单元主要介绍了化学式和化合价的表示方法。
包括离子化合物的化学式、共价化合物的化学式等。
以上是人教版化学九年级上册的知识概览,希望能对您的学习有所帮助。
【内部资料】人教版初中化学笔记问花笑谁绪言1有的物质。
2.化学的迅速发展运用,对促进社会发展起着重要作用,表现在:1)为工业发展提供原材料和动力;2)为农业生产提供高效的农药和化肥;3)为人类战胜疾病提供药物保证;4)为人类改善生存条件提供新能源和新材料;5)为人类拥有美好的生存环境而保护环境。
3.我国古代的化学成就有:造纸,制火药,烧陶瓷,制青铜器,冶炼铁和钢等,其中前三项在世界上享有盛名。
456.1)从宏观上讲,世间万物是由100多重元素组成的,有的物质由一种元素组成;如:铁,氧气;硫等。
有的物质由多种元素组成;如:水由氢,氧两种元素组成;碳酸氢铵由碳,氢,氧,氮四种元素组成。
2)从微观上讲,各种物质都是由肉眼看不见的微粒(原子,分子或离子)构成的,各种物质都有一定的组成与结构。
3)物质的性质分为物理性质和化学性质。
物质的变化分为物理变化和化学变化4)物质的结构决定物质的性质,物质的性质决定物质的用途,物质的用途反映了物质的性质,物质的性质反映了物质的结构。
第一单元走进化学世界课题1 物质的变化和性质1.物质的变化123)化学变化常伴随一些现象的发生,如发热、发光、变色、放出气体、生成沉淀等。
但不是一有上述现象就发生了化学变化,一定要以是否有新的物质生成来判断。
如灯泡发光,放热,但没有发生化学变化。
4)化学变化常伴随能量的变化(吸收或放出:达到某一条件就能自发发生的反应是放热反应,需持续加热的反应是吸热反应):蜡烛燃烧时,化学能转化为热能和光能;电池放电时化学能转化为电能,冲电时电能转化为化学能;植物进行光合作用时光能转化为化学能。
2.物质的性质12)物理性质与化学性质的区别在于表现这种性质时是否需要发生化学变化。
34.温度升高,物质的熔化温度叫熔点,物质的沸腾温度叫沸点,沸点与大气压有关,气压高,沸点高。
5.物质单位体积的质量叫物质的密度。
体积大,质量小的密度小;体积小,质量大的密度大。
6课题2 化学是一门以试验为基础的科学1.蜡烛燃烧实验1)实验步骤:(1)取一支蜡烛,观察其颜色、状态、气味;用小刀切下一片蜡烛,将其放入水中,观察它是否溶解、是否下沉。
初中化学知识点汇总一.物质的变化及性质1.化学是研究物质的组成、结构、性质以及变化规律的科学2.物理变化:没有生成其他物质的变化叫做物理变化特征:没有其他物质生成,只是形状、状态(气态、液体、固体)的变化。
3.化学变化:生成其他物质的变化叫做化学变化。
(又叫化学反应)特征:①有新物质生成,常表现为颜色改变、放出气体、生成沉淀等。
②常伴随能量变化,常表现为吸热、放热、发光等。
4.物理变化与化学变化的本质区别:是否产生新物质。
5.物理性质:不需要发生化学变化就表现出来的性质。
如状态、气味、熔点、沸点、硬度、密度、延展性、溶解性、挥发性、导电性、吸附性等。
6.化学性质:在化学变化中表现出来的性质。
如氧化性、还原性、金属活动性、活泼性、稳定性、腐蚀性、毒性等7.变化与性质的语言区分:一般描述物质性质时有“可、易、能、会,可以,不能,不会,不易,难,不可”等字,而且性质表示结论,变化表示过程。
8.常考的物理变化:气液固之间的转化,物质的状态改变,灯泡发光,蒸汽锅炉的爆炸,石油分馏,车胎爆炸等化学变化:燃烧,食物变质,生锈,光合作用,呼吸作用,瓦斯爆炸,硬水软化等二.组成与结构1分子⑴概念:分子是保持物质化学性质的最小粒子(原子、离子也能保持物质的化学性质)。
⑵分子与物质的关系:分子是构成物质的一种微粒。
⑶构成:分子是由原子构成的,分子在化学变化中可再分。
⑷基本特征:1分子的体积很小,质量很轻2分子总是不断地运动(温度越高分子的能量越大,运动速度越快)3分子间有一定的间隔(气体>液体>固体)4分子可以保持物质的化学性质2.原子⑴概念:原子是化学变化中的最小微粒。
⑵原子与物质的关系:原子可直接构成物质⑶构成:原子可以构成分子,原子在化学变化中不可再分。
⑷基本特征:1原子的体积很小,质量很轻2原子总是不断地运动(温度越高分子的能量越大,运动速度越快)3原子间有一定的间隔(气体>液体>固体)4直接由原子构成的物质,其化学性质由原子保持。
人教版九年级化学上册复习提纲第一单元走进化学世界一、探究空气中二氧化碳含量和和二氧化碳相关的问题。
〔1〕怎样检验二氧化碳?〔2〕怎样证明吸入的空气中二氧化碳含量比呼出的气体低?〔3〕如何证明蜡烛的组成中含有碳、氢元素?二、药品的取用〔1〕如何取用密度较大的块状固体药品?如何取用粉末状固体药品?没有说明用量一般取多少?〔2〕用细口瓶向试管中倾倒液体时应注意哪些问题?〔3〕量筒应该怎样正确读数?如果采用了俯视或仰视读数测量值和真实值的关系?如何准确量取一定体积的液体?〔4〕如何称取粉末状的药品或易潮解的固体?用天平如何称量未知质量固体或定质量固体?如果药品和砝码的位置颠倒,且使用了游码,能否知道药品的实际质量?三、物质的加热〔1〕如何正确地点燃或熄灭酒精灯?洒出的酒精在桌面上燃烧,应如何处理?它的火焰哪一局部温度最高?怎样证明这一点?〔2〕加热试管里的液体或固体时,分别应注意哪些问题?两者有何区别?〔3〕给药品加热时,发现试管炸裂,可能原因有哪些?四、药品和仪器的处理〔1〕仪器洗涤干净的标志是什么?如何放置?〔2〕实验后药品能否放回原瓶?第二单元我们周围的空气一、空气的主要成分及作用空气中主要含有哪些气体?每种气体分别有哪些用途?二、实验探究空气中氧气的体积分数〔1〕燃烧匙中一般放什么物质?所放物质的质量有什么要求?目的是什么?〔2〕能否用木炭、硫磺代替红磷?为什么?能否用铁丝来代替红磷?为什么?〔3〕产生什么实验现象?得到什么结论?实验原理是什么?〔4〕假设测定的氧气的体积分数明显偏小,有哪些可能原因?三、大气污染物的来源和危害空气中的污染物主要有哪些?原因是什么?空气被污染后会造成什么危害?四、能从组成上区分纯洁物和混合物纯洁物和混合物有什么区别?例举几种常见的混合物?五、化学变化的根本特征物理变化和化学变化有何区别?如何判断“硫在氧气中燃烧〞属于化学变化?六、化合反响氧化物什么叫化合反响?化合反响有什么特点?例举几个化合反响?什么叫氧化物?学会识别氧化物七、探究S、Fe的燃烧有关问题〔1〕S在空气中燃烧和在氧气中燃烧的现象有什么不同?说明什么?〔2〕Fe燃烧时,火柴在什么时机插入集气瓶中,为什么?集气瓶底部为什么要放些细纱?八、分解反响什么叫分解反响?分解反响有什么特点?例举几个分解反响?知道催化剂的重要作用催化剂在化学反响中能起到什么作用?如果要证明MnO2是某个反响的催化剂,需要做哪些实验?九、探究氧气的实验室制法〔1〕有三种方法制取氧气,原料分别是什么?反响原理分别是什么?三种方法的优缺点?〔2〕用KMnO4制取氧气的装置需要哪些仪器?如何检查该装置的气密性?〔3〕用KMnO4制取氧气时,绵花的作用?试管口为什么略向下倾斜?什么时候开始收集?为什么?结束时,如何操作?为什么这样?十、探究碳和铁的燃烧〔1〕在空气和纯氧中的现象分别是什么?〔2〕为什么木炭点燃后要缓缓插入集气瓶中。
人教版九年级上学期化学知识点归纳整理
本文档将归纳整理人教版九年级上学期化学的重点知识点。
以下是每个单元的内容概述:
第一章重要化学概念
- 化学的定义及其研究对象
- 物质的分类
- 物质的性质
- 化学方程式
- 常见元素符号及其意义
- 常见化学物质的名称和式子
第二章物质的组成
- 分子的构成与性质
- 原子和离子的概念
- 元素周期表的结构和应用
- 化合价的概念
- 元素周期表和化合价的联系
第三章分子运动与热
- 分子运动理论
- 温度和热量
- 热传递的方式和热传递规律- 物质的状态变化和相图
第四章空气中的氧气
- 空气的组成和性质
- 氧气的制取和应用
- 燃烧与氧化反应的关系
第五章酸、碱与盐
- 酸和碱的性质和分类
- 酸碱中和反应
- 盐的制备和应用
- 酸雨的成因及对环境的影响第六章金属与非金属
- 金属和非金属的性质和分类- 金属的常见应用和冶炼
- 金属的腐蚀与防腐
第七章化学反应与能量
- 化学反应的热效应
- 化学反应速率
- 化学平衡与平衡常数
- 化学反应的控制
第八章碳与碳化合物
- 碳的性质和应用
- 碳的同素异形体
- 碳的化合价和共价键
- 碳的四类化合物和应用
以上是人教版九年级上学期化学的重点知识点归纳整理。
希望对你的学习有所帮助!。
上册知识点总汇(一)我们周围的空气考点一:空气的成分:1、空气是一种_______,主要是由和组成。
空气的成分得出按_________分数计算,大致是______占21%,氮气占_____,_______占0.94%,_______占0.03%,其他气体和杂质占0.03%。
2、空气污染可分为两类,有害气体如、、等和粉尘。
污染源有_________的燃烧和工厂排出的________,汽车的等。
NO2、 SO2进入大气后,易形成_________。
防治污染的方法:、、注意:空气质量日报计入空气污染物的有害气体为______、______、_______以及_____和______。
二氧化碳虽能造成温室效应,但不是质量日报所报告的。
3、在空气中氧气含量测定的实验中,使用的药品是,该物质燃烧时有大量的______生成,同时集气瓶内水面_______,说明氧气约占空气体积的1/5。
以上实验测定氧气的含量往往偏低,引起这样结果的原因可能是:①;②③;④该实验不能用燃烧后生成_________的物质(如碳、硫等)代替红磷,也不能用铁代替红磷,因为。
考点二、氧气1.氧气的物理性质:通常状况下是色味的气体,比空气密度,溶于水,液态和固态的颜色为2.氧气的化学性质氧气是一种的化学性质的气体,具有________性,在一定条件下,能跟许多物质发生反应。
碳在氧气中燃烧的反应属于基本反应类型中的__________反应,化学方程式为______________________________,如果氧气不足,碳与氧气反应则生成__________。
硫在空气中燃烧发出火焰,在氧气中燃烧发出__________火焰,生成一种的气体,方程式为_________________。
铁在氧气中燃烧生成____色的________(填化学式),方程式为_________ __________。
注意:在硫燃烧的集气瓶中要加水的目的是____________________;在铁燃烧的集气瓶中加水或细沙的目的是___________________________。
3、用途:氧气的两个重要用途是__________和__________ 。
4、危害:氧气对人也有有害的一面,如缓慢氧化造成__________、__________。
注意:火焰是气态物质燃烧时产生的特有现象。
一般可燃性气体和熔沸点较低易汽化的固体、液体,燃烧时有火焰,如_______、_______、______等,不易汽化的固体物质,如_______、_______等,燃烧时没有火焰。
考点三. 氧气的实验室制法(1)工业制氧气——分离液态空气法(原理:利用氮气和氧气的不同,属于变化)(2)实验室制取氧气①反应原理:(反应的化学方程式为)过氧化氢溶液中加入二氧化锰在氯酸钾中加入二氧化锰(加热)加热高锰酸钾②发生装置:用过氧化氢制取氧气用型,因为;用氯酸钾和高锰酸钾制氧气则用型,因为。
③收集方法:(氧气不易溶于水)或(氧气的密度比空气)④操作步骤:⑤检验与验满:用的小木条放在或,观察木条是否。
⑥注意事项:a试管口要____________________,以防止______________________________。
b用排水法收集完毕,先____________________再___________,以防止______________________。
c在加热高锰酸钾的试管中塞棉花的目的是______________________________。
d向上排空气法收集气体时,导管要伸到集气瓶底是为了______________________________。
碳和碳的氧化物考点一、碳单质的物理性质和用途碳单质存在形式主要有、和,由于它们的不同,导致它们在性质上有很大差异。
它们之间的转化是变化。
1. 金刚石是自然界中的物质,它可用钻探机的钻头是由于它,可做钻石是由于它。
2. 石墨是的矿物,有感,可用做,质软,可做,有优良的性,可用做等。
3. 活性炭具有的结构,有很强的性,可做冰箱__________,防毒面具,自来水厂用活性炭来__________。
考点二、单质碳的化学性质:1、常温下,碳的化学性质,随着温度的升高,碳的活动性大大增强。
2、可燃性:氧气充足时,发生反应:;氧气不足时,发生反应。
所以单质碳做燃料时,如果不充分燃烧,不仅浪费燃料,而且还造成__________。
3、还原性:在高温条件下,可与物反应,夺取氧化物里的______,生成碳的氧化物。
(1)与金属氧化物反应:焦炭与氧化铁反应的现象是:____________________________________,化学方程式:_______________________________。
焦炭与氧化铜反应的现象是:_____________ ,化学方程式:__________________。
判断该反应发生的方法是____________________。
(2)与非金属氧化物反应:高温下碳与CO2反应的化学方程式为__________________________。
以上两个反应都为_______(填吸热或放热)反应。
4、碳还原氧化铜的实验注意事项:(1)试管口;(2)酒精灯应用。
【易错点】①“碳”、“炭”的区别:在描述物质组成时用“碳”,如________、________等,“炭”指具体物质,一般指_______、________、________等。
②不同的碳单质因原子的排列方式不同,导致性质不同,但性质是相同的。
考点三、二氧化碳的实验室制法1、实验室制取二氧化碳的药品是________(或)和_______,反应的方程式:______________________________________。
不能用钠碳酸钠代替石灰石的原因是____________________;不能用稀硫酸代替稀盐酸的原因是______________________________;不能用浓盐酸代替稀盐酸的原因是_________________。
2、在实验室中,制取气体的装置包括__________和__________两部分,确定气体发生装置是,应考虑________和________。
确定气体收集装置是,应考虑气体的_____(包括_____和________)。
制取CO2的实验装置可组装如下:①其中长颈漏斗下端管口应伸入_________以下,形成液封,否则生成的气体会。
②发生装置内导气管应,是为了。
③集气瓶内导气管应伸到,是为了。
3、收集CO2的方法是__________,因为,又因为CO2,所以CO2不能用法收集。
4、检验CO2的方法是,验满方法是。
5、制取CO2的步骤是_________→_________→________→_________→__________→__________考点四:二氧化碳的性质和用途1. CO2的物理性质:色味气体,密度比空气,溶于水,固体的CO2叫,易,因此可用做__________或__________。
2、CO2的化学性质(“三不二水一碳一合”)(1)此实验除说明CO2密度比空气__________的物理性质外,也说明CO2__________、__________的化学性质,因此CO2可用于做__________。
(2)此实验中紫色石蕊会变成__________,原因是____________________(写化学方程式)。
当加热时,又会由___色变成_____色,原因是。
依据此性质CO2可用来。
(3)此实验中,CO2使澄清石灰水,该反应可用于检验CO2,反应的化学方程式为:_ _ 。
CO2也可与氢氧化钠溶液反应,该反应可用于除去CO2,反应的方程式。
(4)在高温下,CO2通过炽热的焦炭,此反应的方程式,这个反应需要________热量。
(5)CO2可以促进植物的__________作用,因此在温室中用做__________。
注意:CO2能溶于水与CO2能与水反应,两者有着本质的差别,前者属于___________变化,后者属于___________变化。
在溶于水的CO2中只有1%与水反应。
CO2水溶液中溶质是___________,而碳酸溶液中溶质是___________。
3、CO2对生活和环境的影响:CO2 毒,能供给呼吸。
所以在进入久未开启的地窖或干涸的深井时,必须做。
考点五:温室效应:1、能产生温室效应的气体有:、、以及氟氯代烷(又名氟里昂)等。
2、温室效应的危害:导致两极的,使海平面升高,淹没部分沿海城市,使土地__________、农业减产等。
3、缓解措施:减少使用_________,更多地利用________;大力植树造林,严禁乱砍滥伐森林等。
考点六一氧化碳1. 物理性质:色气味,溶于水,密度与空气相比。
注意:CO只能用法收集,不可用法收集,原因是。
2. 化学性质:(1)可燃性:纯净的CO在空气中点燃时,能产生火焰,放出大量的热,反应的化学方程式为:。
因此,CO可做_________。
注意,在使用CO前必须要__________,防止。
(2)还原性:CO可以与氧化铜,氧化铁反应,方程式分别为、。
在此实验过程中,反应开始前应先_______再_____,目的是_____________;实验结束后,应先停止________并继续通CO至室温,以防止____________ 。
利用这个性质,常用CO做__________。
(3)剧毒性:CO极易与血液中的结合,从而使,造成生物体缺氧,甚至危及生命。
冬天用煤取暖,如果__________就会发生煤气中毒,所以在实验过程中,若有CO参加反应,一定要通风,目的是。
考点八 C 、H 、CO 还原氧化铜实验的比较考点九 碳和碳的氧化物的转化关系尽可能多的写出下图中各物质转化的化学方程式:自然界中的水考点一:电解水的实验1、实验现象:通电后,两极上有________产生,一段时间后,正负两极产生的气体体积比大约为________。
与正极相连的试管内产生的气体能燃烧,产生______火焰,是_____,与负极相连的试管内的气体是________。
2、电解水的化学方程式______________________。
3、实验结论:___________________________________________________。
4、电解过程中加入硫酸或氢氧化钠的目的是考点二:过滤及水的净化1、水的净化方法常用的有______、______、______、______,其中净化效果最好的是________。
综合运用时,按_______→______→______→______的顺序操作,净化效果最好。