海关业务手续办理指南
- 格式:doc
- 大小:140.50 KB
- 文档页数:35
单一窗口海关注册登记证办理流程
一、申请准备
1.确认申请条件
(1)企业资质要求
(2)经营范围符合性
(3)法定代表人资格
2.收集所需材料
(1)企业营业执照复印件
(2)法定代表人身份证明
(3)组织机构代码证复印件
(4)税务登记证复印件(如适用)
(5)申请表格(海关提供)
3.填写申请表
(1)获取标准申请表
(2)填写企业基本信息
(3)核对信息的准确性
二、提交申请
1.前往单一窗口
(1)确认工作时间
(2)准备排队等候
2.提交申请材料
(1)提交填写完整的申请表(2)提交所需的所有证明材料(3)填写受理回执
3.申请受理
(1)获取申请受理编号
(2)了解后续流程和时间安排
三、材料审核
1.初步审核
(1)审核材料完整性
(2)核对申请信息
2.现场核查(如需)
(1)工作人员上门核查
(2)企业实际情况核对
3.审核结果通知
(1)通过通知
(2)不通过通知及原因说明
四、办理登记证
1.准备登记证发放
(1)确认登记证内容(2)制作登记证
2.领取登记证
(1)确认领取时间
(2)前往单一窗口领取(3)签字确认领取
五、后续管理
1.登记证信息维护
(1)定期核对信息更新(2)变更信息的申请流程2.记录保存
(1)保存登记证复印件(2)保存申请材料复印件3.反馈与建议
(1)收集企业使用体验(2)提交改进建议。
加贸三科业务操作流程主要职责一、负责加工贸易手册核销、不作价设备手册年审与核销、协议终止及逾期合同催核;二、负责对合同剩余料件、边角料、设备、副产品、残次品或受灾、灭失保税货物处理受理申请;三、负责外发加工审批;四、负责办理进口设备、汽车解除监管手续及减免税设备抵押贷款审批手续;五、负责办理加工贸易手册及不作价设备手册报失手续;六、企业档案资料管理。
前台窗口业务受理指引1号窗口:核销业务退单解释。
2、3号窗口:加工贸易手册核销、协议终止接单;受理剩余料件、设备内销申请审批;受理单损耗变更、超指标出口审批申请;受理不作价设备手册年审与核销申请;逾期合同处罚移交手续、遗失手册处罚移交手续;开具补办结转联系单手续。
4号窗口:加工贸易手册核销、台帐保证金联系单、不作价设备手册核销、协议终止、设备解除监管、减免税设备抵押贷款、发外加工审批出单、退单。
5号窗口:受理边角料处理(包括内销征税与无价值自行处理)、设备解除监管、减免税设备抵押贷款、外发加工业务审批、协议终止的企业档案查核申请及到技术科查单申请、受理到期手册报核、余料退港申请、受理挂帐业务。
作业流程一、加工贸易手册核销(一)相关规定及要求:1、合同核销期限为有效期到期之日起30日内。
2、联网监管企业在建立E帐册后三个月内必须完成所有的纸质合同核销(包括到期合同和执行合同)。
企业并轨运行90天后,海关停止其纸质手册使用,并轨90天后仍未完成纸质手册报核的,停止其执行E帐册。
3、以下情况须在正式递核前提交申请报告,由接单关员予以审批:(1)对于需申请边角废料无回收价值自行处理的合同手册,企业须在递单之前提交《边角废料自行处理审批表》和申请报告、保证函以及海关认为需提供的有关资料报批。
(2)合同备案料件单、损耗发生变化,企业须递交报告申请更改,报告内容须真实反映原料在生产过程中的消耗情况。
(3)合同逾期核销企业须递交解释报告,我科根据实际情况予以审批办理;按规定需要行政处罚的,根据合同进口货物情况,由征统科计税后,我科将企业手册逾期核销的相关资料移交同乐海关处罚处理。
报关报检海关查验的操作流程一、申报阶段1.申报单位或个人向海关提交报关报检申报单,包括货物的种类、数量、质量、规格、价值等相关信息,并提供必要的证书、单据等材料。
2.海关通过电子系统审核申报的货物信息,对申报单进行初步审查,包括核对单据的真实性、完整性,以及货物信息是否与单据相符等。
二、查验通知阶段1.海关根据申报信息和风险控制要求,决定对货物进行查验。
如果货物属于特殊情况(如涉及国家安全、重要文物等),还需要经过更严格的审核。
2.海关向申报单位或个人发出查验通知,通知内容包括查验日期、地点、查验人员等。
三、查验准备阶段1.申报单位或个人根据查验通知,准备好相关货物、单据、证书等,并按要求提前送至指定地点。
2.查验人员根据指令,对查验仪器设备进行检查和准备,确保设备正常运行。
四、现场查验阶段1.查验人员对货物进行实地查验,包括检查封签、外包装、内部货物等。
根据需要,可能还需要对货物进行开箱检查、取样检验等。
2.查验人员对货物的真实性、数量、质量、规格等进行验证,并与申报单、单证相互核对。
如发现问题或疑点,可能会要求申报单位或个人提供进一步的解释和证明材料。
五、结果处理阶段1.根据查验结果,查验人员向海关提交查验报告,报告内容包括查验情况、结论等。
2.海关根据查验报告,决定是否放行。
如果需要进一步核查,可能会要求申报单位或个人提供补充材料或接受其他方式的追踪调查。
3.如果海关对货物有异议,会向申报单位或个人发出异议通知,并要求提供进一步的解释和证明材料。
4.申报单位或个人根据海关的要求提供必要的证明材料,并进行进一步的沟通和核对。
5.最终,海关根据查验结果、证明材料等,决定是否放行货物。
六、查验后处理阶段1.放行的货物可以进行后续的清关手续和流程。
2.没有放行的货物,申报单位或个人需要根据海关的要求,进行补正、退运、销毁等相应处理。
以上是报关报检海关查验的操作流程,其中每个步骤都需要申报单位或个人与海关部门之间的沟通、合作和配合,以确保海关查验工作的顺利进行。
海关工作人员的工作流程和操作指南海关工作是一项专业的行业,涉及到货物进出口、检验检疫、监管等多个环节。
为了确保工作的高效和准确性,海关工作人员需要掌握一系列的流程和操作指南。
本文将介绍海关工作人员的工作流程和操作指南,以便提高工作效率和准确性。
一、进出口货物的登记和办理手续在货物进出口流程中,海关工作人员需要进行登记和办理相关手续。
以下是具体的操作指南:1.货物登记:工作人员需按照规定的程序对进出口货物进行登记,包括填写相关的表格、记录货物的基本信息等。
2.单证核对:工作人员需仔细核对货物的单证,包括进出口合同、发票、装箱单等,确保其与实际情况一致。
3.货物查验:针对特定的货物,海关工作人员需要进行查验,包括开箱检查、仪器检测等,确保货物符合相关标准和要求。
4.征税和退税:根据规定的税率,海关工作人员需要对进出口货物进行征税或退税操作,确保税款的准确收取或返还。
二、检验检疫工作的流程和操作指南海关工作人员在检验检疫方面也扮演着重要的角色。
以下是相关操作指南:1.检验检疫登记:工作人员需进行货物的检验检疫登记,包括记录检验检疫结果、处理相关文件等。
2.检验检疫查验:海关工作人员需要对特定货物进行查验,包括抽样检测、实验室分析等,确保货物符合相关的质量和卫生安全要求。
3.检疫证书办理:对于通过检验检疫的货物,海关工作人员需要办理相应的检疫证书,确保货物符合进出口的标准和要求。
4.隔离处置:如果发现有携带疫情、病虫害等风险的货物,海关工作人员需要进行隔离处置,以维护国内的安全和健康。
三、货物监管的流程和操作指南货物监管是海关工作中至关重要的环节,以下是相关操作指南:1.货物入库登记:工作人员需对进口货物进行入库登记,包括记录货物的数量、规格等信息,并安排存放位置。
2.货物出库核对:当货物需要出库时,海关工作人员需进行出库核对,确保出库货物的数量和规格与登记信息一致。
3.货物监控:对于特定的货物,海关工作人员需要进行监控,包括监测温度、湿度等条件,确保货物的质量和安全。
海关报关操作手册第一章:海关报关概述 (2)1.1 报关的基本概念 (2)第二章:报关前的准备工作 (3)第三章:报关程序与流程 (4)第四章:报关单证及填写规范 (5)1.1.1 报关单证种类 (5)1.1.2 报关单证作用 (6)1.1.3 进出口货物报关单填写规范 (6)1.1.4 货运单据填写规范 (6)1.1.5 商业单据填写规范 (7)1.1.6 进出口许可证填写规范 (7)1.1.7 检验检疫单据填写规范 (7)1.1.8 其他单证填写规范 (7)第五章:进出口货物申报 (7)1.1.9 申报主体 (7)1.1.10 申报时限 (7)1.1.11 申报内容 (8)1.1.12 申报材料 (8)1.1.13 预申报 (8)1.1.14 正式申报 (8)1.1.15 海关审核与查验 (9)1.1.16 海关征税与放行 (9)1.1.17 后续手续 (9)第六章:海关税费与缴纳 (9)1.1.18 关税 (9)1.1.19 增值税 (9)1.1.20 消费税 (9)1.1.21 其他税费 (10)1.1.22 缴税流程 (10)1.1.23 证明文件 (10)第七章:报关过程中的注意事项 (10)1.1.24 报关单证完整性审核 (10)1.1.25 报关单证准确性审核 (11)1.1.26 合理选择报关行 (11)1.1.27 加强报关单证管理 (11)1.1.28 密切关注海关政策及法规变动 (11)1.1.29 加强与企业内部部门的沟通与协作 (11)第八章:特殊货物报关 (12)第九章:报关纠纷处理与申诉 (13)1.1.30 申诉途径 (13)1.1.31 申诉处理流程 (14)第十章:报关企业的管理与发展 (14)1.1.32 报关企业资质的定义与重要性 (14)1.1.33 报关企业许可的申请与审批 (14)1.1.34 组织结构与人员配置 (15)1.1.35 业务流程与操作规范 (15)1.1.36 风险控制与合规管理 (16)第十一章:国际报关与跨境电商 (16)1.1.37 国际报关的定义 (16)1.1.38 国际报关的流程 (16)1.1.39 跨境电商报关的定义 (17)1.1.40 跨境电商报关的操作流程 (17)第十二章:海关报关案例分析 (18)1.1.41 案例一:南京海关智慧赋能查获出口侵权轴承案 (18)1.1.42 案例二:进口家具甲醛超标、旧医疗器械——上海海关发布一批典型案例 (18)1.1.43 经验 (18)1.1.44 启示 (18)第一章:海关报关概述1.1 报关的基本概念报关,是指进出口货物的收发货人、代理人或者其他代理人,按照国家法律法规的规定,向海关提出进出口货物的申报,并按照海关的要求提供相关单证、资料和缴纳关税的行为。
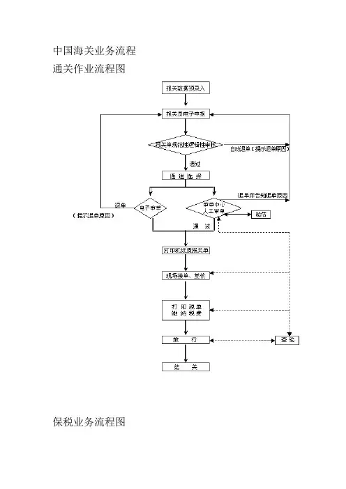
中国海关业务流程通关作业流程图保税业务流程图减免税审批流程图减免税项目备案流程图进口集装箱整箱提运流程客户持正本提单(包括提货单、交货记录、费用帐单三联)、设备交接单到营业厅进出口业务员审核提单手续是否办妥(代理放箱章、代理放货章、海关放行章、出入境检验检疫章、外理理货章、收货人签章是否齐全)进出口业务员核对无误后,将正本提单转给费收员收费进出口业务员取回正本提单后,在设备交接单出场联的码头联上加盖“货运专用章”交客户,同时在CTMS系统的集装箱货物管理和集装箱预约中放行和预约。
客户持设备交接单到港区闸口提箱进口报关业务流程进口报关的基本程序:接受申报→审核单证→查验货物→办理征税→结关放行。
1. 用换来的提货单(1、3)联并附上报关单据前去报关。
报关单据:提货单(1、3)联海关放行后,在白联上加盖放行章,发还给进口方作为提货的凭证。
正本箱单、正本发票、合同、进口报关单一式两份、正本报关委托协议书、海关监管条件所涉及的各类证件。
注意事项:(1)接到客户全套单据后,应确认货物的商品编码,然后查阅海关税则,确认进口税率、确认货物需要什么监管条件,如需做各种检验,则应在报关前向有关机构报验。
报验所需单据:报验申请单、正本箱单发票、合同、进口报关单两份。
(2)换单时应催促船舶代理部门及时给海关传舱单,如有问题应与海关舱单室取得联系,确认舱单是否转到海关。
(3)当海关要求开箱查验货物时,应提前与场站取得联系,调配机力将所查箱子调至海关指定的场站。
(事先应与场站确认好调箱费、掏箱费。
)2. 若是法检商品应办理验货手续。
如需商检,则要在报关前,拿进口商检申请单(带公章)和两份报关单办理登记手续,并在报关单上盖商检登记在案章以便通关。
验货手续在最终目的地办理。
如需动植检,也要在报关前拿箱单发票合同报关单去代报验机构申请报验,在报关单上盖放行以便通关,验货手续可在通关后堆场进行。
3. 海关通关放行后应去三检大厅办理三检。
海关申报流程海关申报是指进出口货物需要向海关申报相关信息的程序。
海关申报流程是指进出口企业按照国家相关法律法规和海关规定,通过电子数据互换系统向海关申报货物的相关信息,以便海关对货物进行监管和管理的一系列程序。
海关申报流程的完善与否,直接关系到企业的进出口货物能否顺利通关,因此,了解并熟悉海关申报流程对于进出口企业来说至关重要。
首先,进出口企业需要办理报关资质。
进出口企业在进行海关申报前,需要先向海关申请报关资质,包括海关注册登记、报关员资格等。
只有具备了相应的报关资质,企业才能够进行海关申报流程。
其次,进出口企业要准备好相关的报关资料。
报关资料包括货物进出口合同、发票、装箱单、提单、报关委托书等。
企业需要根据海关要求,准备齐全并准确填写相关的报关资料。
然后,进出口企业需要选择合适的报关方式。
目前,海关申报可以通过自助申报、委托报关、电子口岸等多种方式进行。
企业可以根据自身情况和需求,选择最适合的报关方式进行申报。
接着,企业需要通过电子数据互换系统进行海关申报。
企业可以通过海关指定的电子数据互换系统,将准备好的报关资料进行电子申报。
在申报过程中,企业需要按照海关规定填写相关信息,并确保信息的准确性和完整性。
最后,企业需要配合海关进行货物查验和放行手续。
海关在接收到企业的申报信息后,会根据情况对货物进行查验,并最终决定是否放行。
企业需要配合海关进行货物查验,并按照海关要求完成放行手续。
总之,海关申报流程是一个复杂而又重要的程序,对于进出口企业来说具有非常重要的意义。
企业需要充分了解海关申报的相关规定和流程,做好相关的准备工作,以确保货物能够顺利通过海关的监管和管理。
只有这样,企业才能够顺利开展进出口业务,实现经济效益的最大化。
海关单一窗口操作手册1. 概述海关单一窗口是一项自助申报服务,旨在简化海关申报过程。
本操作手册将指导用户如何使用海关单一窗口完成各项申报事务。
2. 注册与登录用户需要首先注册一个账号,提供必要的个人或企业信息。
注册完成后,使用注册的账号和密码登录海关单一窗口。
3. 申报流程进入海关单一窗口后,用户可以选择不同的申报类型,如出口、进口、报关等。
根据相应的申报类型,用户需要填写相应的信息和上传相关文件。
4. 填写申报信息根据申报类型,用户需要填写相关的申报信息,包括商品信息、数量、价值、原产地等。
确保填写准确无误,以便顺利通过审核。
5. 上传相关文件用户需要根据申报类型,上传相应的文件,如合同、提单、发票、装箱单等。
确保文件完整,并按照要求命名和格式进行上传。
6. 缴纳相关费用根据海关规定,用户可能需要缴纳相关的进口关税或出口税费。
海关单一窗口将提供相应的缴费渠道,用户可以根据实际需要选择合适的支付方式。
7. 提交申报在填写完申报信息、上传相关文件并缴纳相关费用后,用户需要仔细核对申报信息的准确性,并确认无误后提交申报。
8. 申报审核与通关海关将对用户提交的申报信息进行审核,根据相关法律法规和海关政策进行核验。
如果申报信息无误,海关将予以通过并放行相应货物。
9. 查询申报状态用户可以在海关单一窗口中查询申报状态,了解申报进展和审核结果。
如果需要修改申报信息或补充相关文件,用户也可以在此进行操作。
10. 问题咨询与技术支持如果用户在使用海关单一窗口的过程中遇到问题,可以通过官方网站或联系客服寻求帮助。
海关单一窗口将提供相应的技术支持和咨询服务。
总结:以上是海关单一窗口的基本操作流程和注意事项。
用户在使用海关单一窗口时应注意填写准确的申报信息,上传完整的文件,并及时查询申报状态。
如有需要,及时咨询和寻求技术支持,以确保顺利完成申报过程。
海关通关流程海关通关是指货物或者人员通过海关边境进行进出口的手续。
海关通关流程是一个复杂的过程,需要遵循一定的规定和程序。
下面我们将详细介绍海关通关的流程。
首先,海关通关的第一步是申报。
申报是指向海关提交相关货物或人员的信息,包括货物的名称、数量、价值等。
在申报过程中,需要填写相关的申报单据,并提供必要的证明文件。
申报的准确性和完整性对后续的通关流程至关重要。
接下来是海关查验。
海关会对申报的货物或者人员进行查验,以确保其符合相关的法规和标准。
查验的方式包括X光检查、抽样检验、实地检查等。
海关人员会根据实际情况对货物进行查验,并对查验结果进行记录。
第三步是缴纳关税和其他费用。
根据相关的法规和标准,进出口货物需要缴纳相应的关税和其他费用。
在海关通关流程中,申报的货物需要进行关税计算,并在规定的时间内缴纳相关费用。
海关会根据实际情况对费用进行核实,并对缴纳的费用进行记录。
最后是放行手续。
在完成前面的步骤后,海关会对货物或者人员进行放行手续。
放行是指海关批准货物或者人员通过海关边境的手续。
在放行过程中,海关会核实相关的证明文件和申报单据,确保货物或者人员符合相关的规定和标准。
一旦通过放行手续,货物或者人员就可以顺利通过海关边境。
综上所述,海关通关流程包括申报、查验、缴纳费用和放行手续。
这些步骤是相互关联的,需要遵循一定的规定和程序。
只有严格遵循海关通关流程,才能顺利通过海关边境,实现进出口货物和人员的合法合规通关。
希望以上内容能对您有所帮助,谢谢阅读。
单一窗口海关注册登记证办理流程下载温馨提示:该文档是我店铺精心编制而成,希望大家下载以后,能够帮助大家解决实际的问题。
文档下载后可定制随意修改,请根据实际需要进行相应的调整和使用,谢谢!并且,本店铺为大家提供各种各样类型的实用资料,如教育随笔、日记赏析、句子摘抄、古诗大全、经典美文、话题作文、工作总结、词语解析、文案摘录、其他资料等等,如想了解不同资料格式和写法,敬请关注!Download tips: This document is carefully compiled by theeditor.I hope that after you download them,they can help yousolve practical problems. The document can be customized andmodified after downloading,please adjust and use it according toactual needs, thank you!In addition, our shop provides you with various types ofpractical materials,such as educational essays, diaryappreciation,sentence excerpts,ancient poems,classic articles,topic composition,work summary,word parsing,copy excerpts,other materials and so on,want to know different data formats andwriting methods,please pay attention!单一窗口海关注册登记证办理流程详解在国际贸易中,高效、便捷的通关流程是企业的重要需求。
口岸通关手续办理流程
口岸通关手续办理是进出口贸易中必不可少的环节,其流程包括申报、查验、放行等多个环节。
下面将详细介绍口岸通关手续办理的流程。
第一步:申报
申报是口岸通关手续办理的第一步,也是最为重要的一步。
申报包括货物报关、单证申报等。
货物报关是指将进出口货物的相关信息报送海关,包括货物名称、数量、价值、产地等。
单证申报是指将进出口货物的相关单证报送海关,包括发票、装箱单、提单等。
第二步:查验
查验是口岸通关手续办理的第二步,也是最为关键的一步。
查验包括现场查验、非现场查验等。
现场查验是指海关对进出口货物进行实物查验,以确保货物与申报信息一致。
非现场查验是指海关对进出口货物的单证进行审核,以确保单证的真实性和合法性。
第三步:放行
放行是口岸通关手续办理的最后一步,也是最为重要的一步。
放行包括放行货物、放行单证等。
放行货物是指海关对进出口货物进行放行,以便货物能够顺利进出口。
放行单证是指海关对进出口货物的相关单证进行放行,以便单证能够顺利使用。
口岸通关手续办理流程包括申报、查验、放行等多个环节,每个环节都非常重要。
只有在每个环节都做好了工作,才能够确保进出口贸易的顺利进行。
海关登记流程海关登记是指进出口货物及相关主体的登记备案手续,是海关监管和统计的基础工作。
海关登记流程的规范与否,直接关系到企业的合法合规经营,也是保障国家贸易安全和经济发展的重要环节。
下面将为大家详细介绍海关登记的流程。
首先,企业在进行进出口业务前,需要向当地海关申请进出口经营权,并进行备案登记。
在申请过程中,企业需要提供相关资料,包括企业基本信息、经营范围、资质证明等。
海关会对企业的资质进行审核,审核通过后,企业将获得相应的进出口经营权和备案登记证书。
其次,企业在进行进出口货物报关前,需要进行货物备案登记。
企业需要向海关提交货物备案登记申请表,同时提供货物的相关信息,包括货物名称、数量、价值、产地等。
海关会对货物进行备案登记,登记通过后,企业才能进行进出口报关手续。
接下来,企业需要根据实际情况选择合适的报关方式,包括自助报关、委托报关等。
在进行报关手续前,企业需要准备好相关的报关资料,包括报关单、合同、发票、装箱单等。
根据货物的不同属性和报关方式的不同,报关资料的准备工作也会有所不同。
随后,企业需要向海关申报进出口货物,并进行报关手续。
在申报过程中,企业需要向海关提供完整准确的报关资料,同时按照海关规定进行报关操作。
海关会对报关资料进行审核,审核通过后,企业才能完成报关手续,实现货物的进出口。
最后,企业需要按照海关的要求进行货物的监管和验放。
海关会对进出口货物进行监管,并进行查验。
企业需要配合海关进行货物的验放工作,确保货物的合法合规进出口。
同时,企业还需要按照海关的要求进行相关的申报和备案工作,确保进出口业务的顺利进行。
总的来说,海关登记流程是企业进行进出口业务的重要环节,对企业的合法合规经营和国家的贸易安全都具有重要意义。
企业需要严格按照海关的规定和要求进行登记备案工作,确保企业的进出口业务顺利进行。
希望以上内容能够帮助大家更好地了解海关登记流程,为企业的进出口业务提供帮助。
海关流程知识_PAGE 1来源网络整理,仅供学习参考海关流程一、报关流程(一)境外货物进区流程描述1.加工贸易所需进境料件、转口货物、仓储货物适用进境备案手续。
2.货物到达港后,收货人或其代理人到预录入点办理进境货物备案清单预录入手续(加工贸易进境料件在加工企业预录入,仓储、转口货物在仓库预录入),预录入按进出境备案清单填制规范填写。
3.将预录入数据向海关发送申报,待接到接受申报回执后,打印进境货物备案清单4.在备案清单上签署报送员名字,并加盖报关章,随附报送员证、提单(包括小提单)、相关商业单证、运输单证、原产地证书、《进口信用证、托收承兑/付汇情况表》、审批单证及其他海关认为必要时需交验的有关单证和资料到海关里书面交单申报手续5.海关接单后,经审核符合申报条件、手续齐全有效的,予以放行,并在有关单证上加盖放行章或验讫章,将盖单证返还报关员办理提货手续6.货物须由海关监管车辆从码头(机场等)承运至保税区内(二)区内货物出境流程描述1.保税区运往境外的货物适用出境备案手续2.发货人或其代理人到预录入点办理出境备案清单预录入手续,预录入按进出境备案清单填制规范填写。
3.将预录入数据向海关发送申报,待收到申报加执后,打印出境货物备案清单4.在备案清单上签署报关员名字,并加盖报关章,随附报关员证、相关商业单证、运输单证、审批单证及其他海关认为必要时需交验的有关单证和资料到海关办理书面申报手续。
5.海关接单后,经审核符合申报条件、手续齐全有效的。
予以放行,并在关单证上加盖放行章或验讫章,将盖章单证返还报关员办理货物装船出运手续。
6.货物须由海关监管车辆从保税区承运至码头(机场等)。
(三)其它境外货物进区或货物出区流程描述1.除加工贸易进境料件、转口货物和仓储货物外的从境外运入保税区,或者从保税区运往非保税区,或者从境外通过保税区报关直接运往非保税区的货物适用进口报送手续。
2.收(发)货人或其他代理人到预录入点办理进口报关单预录入手续,按报关单填制规范填写;3.将预录入数据向海关发送申报,待接到接受申报回执后,打印进口报关单;4. 在报送单上签署报关员名字,加盖报关章,随附报关员证、相关商业单证、运输单证、审批单证及其他海关认为必要时需交验的有关单证和资料到海关办理书面交单申报手续;5.海关接单后,经审核符合申报条件、手续齐全有效的,予以放行,并在相关单证上加盖放行章或验讫章,将盖章单证返还报关员输提货手续;6.入区货物须由海关监管车辆从码头(机场等)承运至保税区。
通关手册(海关部分)一、通关定义通关又称结关、清关(Customs Clearance),是指进出口货物和转运货物进入一国海关关境或国境必须向海关申报,办理海关规定的各项手续,履行各项法规规定的义务;只有在履行各项义务,办理海关申报、查验、征税、放行等手续后,货物才能放行,货主或申报人才能提货。
同样,载运进出口货物的各种运输工具进出境或转运,也均需向海关申报,办理海关手续,得到海关的许可。
货物在通关期间,不论是进口、出口或转运,都处在海关监管之下,不准自由流通。
二、基本流程(一)进口流程1、舱单确认:船舶实际到达靠港后,码头公司根据集装箱资料安排位置卸箱,同时,理货公司根据卸箱情况制作出理货证明;船代公司在船舶到港24小时内向海关发送电子舱单,并根据理货证明核对前期已经收到的舱单资料无误后,制作出书面舱单递交海关。
ﻫ海关收到船代的书面进口舱单后,核实进口舱单的准确性和真实性,确认电子数据。
2、申报/审核:(1)进口舱单电子数据经海关确认后,报关人员通过预录入公司终端或企业EDI方式向审单中心发送报关单电子数据;经审单中心审结,提示为“现场交单”的报关单,报关人备齐随附单证并签章后,到现场海关递单申报。
(2)现场海关进行现场复核/审核,复核环节操作“接单审核/征收税费”子系统按各项业务要求进行单证审核、风险布控和征收税费。
ﻫ(3)经审单中心审结,提示为“办理放行交单手续”的报关单,报关人直接到现场海关办理验放手续。
ﻫ3、查验、放行:现场海关接单后,一方面,不属布控查验的报关单将做集中放行处理;另一方面,通过舱单系统调阅布控查验指令或进行即决式风险布控,将须查验的报关单转查验环节进行查验。
查验结果无异常的,报关人确认查验结果,海关放行单证。
ﻫ4、货柜出闸:办结海关放行手续后,码头公司凭海关的放行指令为货柜解开DC锁(海关电脑放行指令)和DT锁(码头收到海关的纸质放行凭证),货主提柜离场出闸。
ﻫﻫ(二)出口流程ﻫ1、编制出口舱单:货主向船公司预定舱位,船代根据船公司定舱情况编制预备出口装船单,并向海关电子发送。
海关业务手续办理指南一、通关类业务指南应以电子报关单和纸面报关单两种形式向海关进行申报,电子报关通过后,企业打印纸面报关单,准备各种许可证件和商业单证向海关业务现场办理纸面申报,海关业务现场审核单证、查验货物、打印税费后,企业缴清税费即可向现场海关办理货物放行手续,并申请海关签发进出口货物相关证明文件。
(一) 现场接单审核1.向海关业务现场递交单证(1)进、出口货物报关单、发票、合同、装箱单;(2)进出口运单或提单;(3)出口收汇核销单(出口报关用);(4)涉及进、出口货物许可证件,需提供进、出口许可批件;(5)属加工贸易的,需提供加工贸易登记手册;(6)属减免税货物的,需提供《征免税证明》;(7)进出口货物报关委托书;(8)其他单证。
2.工作流程(1)进出口货物所有人或代理人填制预录入凭单,并委托预录入企业录入报关电子数据,向海关申报;(2)报关单电子数据由海关审单中心审结后,货主或其代理人向现场海关递交单证办理交单审核手续;(3)现场接单岗位审核单证、核对电子数据无误后,办理接单手续,在报关单证上签章签字转海关查验部门。
3.文件依据:《海关通关作业审单操作规范》、《中华人民共和国海关进出口货物申报管理规定》4.工作时限:现场海关收到进出口货物收、发货人或代理人的有效齐全的单证后,2小时内办结进出口接单审核手续。
(二)税费处理1.工作流程:经查验部门处理后的报关单证,转税费处理岗位打印税费专用缴款书交收发货人或其代理人,缴纳税费后,持银行签注的缴款书或进帐单向海关办理税费核注手续,经税费核注后办理货物放行及提取发运。
2.文件依据:《中华人民共和国进出口关税条例》、《中华人民共和国海关进出口货物征税管理办法征税管理办法》。
3.工作时限:由查验部门转税费处理岗位后,即时办理。
(三)转关货物申报进出口货物除了可在货物的进出境地海关办理货物申报手续外,经海关批准,进口货物还可以在货物的最后指运地,出口货物还可以在货物的启运地,向当地海关办理货物进出口申报手续。
办理海关手续流程一、报关前准备1. 进出口货物收发货人注册登记- 企业需向海关提交相关材料,包括企业营业执照副本原件及复印件、对外贸易经营者备案登记表(内资企业)或者外商投资企业批准证书(外资企业)、企业章程、银行开户证明复印件等。
- 海关审核通过后,核发“中华人民共和国海关进出口货物收发货人报关注册登记证书”,企业才具备报关资格。
2. 了解商品归类- 准确的商品归类关系到关税税率的适用、监管条件等重要事项。
例如,不同的HS编码可能对应不同的税率,有的商品可能需要特殊的许可证件才能进出口。
3. 准备报关单证- 基本单证- 进出口货物报关单:这是报关的核心单证,需要如实填写货物的基本信息,如进出口口岸、经营单位、运输方式、货物名称、规格型号、数量、单价、总价等。
- 商业发票:由出口商开具给进口商的货物价格清单,包含货物的名称、规格、数量、单价、总价、贸易术语等信息。
- 装箱单:详细列出货物的包装情况,包括每个包装内的货物名称、数量、毛重、净重、尺码等。
- 特殊单证(根据货物情况而定)- 进出口许可证件:例如,进口配额许可证(针对有进口配额限制的货物)、自动进口许可证(部分机电产品等需要)、出口许可证(对某些限制出口的货物)。
- 原产地证书:如果货物符合相关原产地规则,可以享受优惠关税待遇,如中国 - 东盟自由贸易区原产地证书、普惠制原产地证书等。
- 检验检疫证书:对于法检商品,需要提供出入境检验检疫机构出具的检验检疫合格证明,如品质检验证书、动植物检疫证书等。
二、报关流程1. 电子申报- 报关企业或进出口货物收发货人通过中国电子口岸系统录入报关单数据,并向海关申报。
申报内容包括报关单表头(如报关单号、申报日期、经营单位、收发货单位等)、表体(货物的详细信息)以及随附单证信息。
- 海关计算机系统对申报数据进行逻辑审核,如审核报关单填写的格式是否正确、商品编码是否存在、相关监管证件是否齐全等。
如果申报数据存在问题,海关会通过电子口岸反馈错误信息,申报人需要修改后重新申报。
海关监管类业务流程海关监管是国家对进出口贸易和相关业务实行的一种法规监管,以保障国家经济利益和安全。
本文将介绍海关监管类业务流程。
前期准备在进行海关监管类业务前,需要做好相应的前期准备工作,包括:1.缴纳关税。
对于进出口货物,需要依据海关规定缴纳相应的关税。
2.办理报关手续。
进出口货物需要办理相应的报关手续,并提供相应的报关单据。
3.办理相关证件。
海关监管类业务还需要办理一些相关证件,如货物检验证、出入境许可证等。
海关审批海关对进出口货物进行审批,包括:1.检验、检疫。
进口货物需要进行检验检疫,以确保符合国家质量标准和安全标准。
检验检疫合格后,海关审批通过。
2.通关审批。
海关对进出口货物进行通关审批,包括查验、监管和审核,确保货物的合法合规性。
通关审批通过后,货物可以进出境。
监管措施海关对进出口货物进行不同的监管措施,包括:1.物品监管。
海关对进出口货物进行物品监管,确保货物的安全性和真实性。
此外,还需要对货物进行防盗、防损和防灾等措施。
2.记账管理。
海关对进出口货物进行记账管理,包括货物的数量、品质、收发地点等信息。
通过记账管理,可以掌握货物的实时状态和位置信息。
常见问题在海关监管类业务中,存在一些常见的问题,包括:1.滞留。
货物在海关监管下滞留的原因可能是未经过通关审批或未达到海关相关标准。
2.货物损失。
由于物品监管不严,可能导致货物遭受损失或被盗。
3.违法违规。
在海关监管类业务中,存在一些违法违规行为,如走私、偷逃税款、假冒伪劣等。
监督管理为了保障海关监管类业务的质量和效率,需要加强对该领域的监督管理。
具体措施包括:1.建立监管体系。
建立海关监管类业务的监管体系,包括监管机构、监管人员和监管方案等。
2.加强技术支持。
借助现代化信息技术,提高海关监管类业务的效率和准确性,如物联网、云计算等。
3.加强法规制度。
制定更加完善的海关监管类业务法规和制度,制定更加严格的处罚措施,以防止违法违规行为的发生。
海关业务手续办理指南一、通关类业务办理指南二、货运监管类业务办理指南三、减免税审批手续业务办理指南四、加工贸易类业务办理指南五、企业管理类业务办理指南六、报关单证签退及统计咨询类业务办理指南海关业务手续办理指南一、通关类业务指南应以电子报关单和纸面报关单两种形式向海关进行申报,电子报关通过后,企业打印纸面报关单,准备各种许可证件和商业单证向海关业务现场办理纸面申报,海关业务现场审核单证、查验货物、打印税费后,企业缴清税费即可向现场海关办理货物放行手续,并申请海关签发进出口货物相关证明文件。
(一)现场接单审核:1、向海关业务现场递交单证:(1)进、出口货物报关单、发票、合同、装箱单;(2)进出口运单或提单;(3)出口收汇核销单(出口报关用);(4)涉及进、出口货物许可证件,需提供进、出口许可批件;(5)属减免税货物的,需提供《征免税证明》;(6)进出口货物报关委托书;(7)其他单证。
2、工作流程(1)进出口货物所有人或代理人填制预录入凭单,并委托预录入企业录入报关电子数据,向海关申报;(2)报关单电子数据由海关审单中心审结后,货主或其代理人向现场海关递交单证办理交单审核手续;(3)现场接单岗位审核单证、核对电子数据无误后,办理接单手续,在报关单证上签章签字转海关查验部门。
3、文件依据:《海关通关作业审单操作规范》、《中华人民共和国海关进出口货物申报管理规定》4、工作时限:现场海关收到进出口货物收、发货人或代理人的有效齐全的单证后,24小时内办结进出口接单审核手续。
(二)税费处理1、工作流程:经查验部门处理后的报关单证,转税费处理岗位打印税费专用缴款书交收发货人或其代理人,缴纳税费后,持银行签注的缴款书或进帐单向海关办理税费核注手续,经税费核注后办理货物放行及提取发运。
2、文件依据:《中华人民共和国进出口关税条例》、《中华人民共和国海关进出口货物征税管理办法征税管理办法》。
3、工作时限:由查验部门转税费处理岗位后,即时办理。
(三)转关货物申报进出口货物除了可在货物的进出境地海关办理货物申报手续外,经海关批准,进口货物还可以在货物的最后指运地,出口货物还可以在货物的启运地,向当地海关办理货物进出口申报手续。
申报地海关与进出境地海关之间,通过转关运输监管方式进行电子和纸面数据交换,对进出口货物进行监管。
1、进口转关:(1)提前报关转关模式①工作流程:申请人在指运地海关录入《进口货物报关单》,计算机自动将报关单数据转换成转关数据,发送至进境地海关。
申请人在进境地海关办理转关手续,进境地海关对转关数据确认后,数据返回指运地海关进入货物申报程序。
货物运抵指运地后,申请人向指运地海关进行纸面申报。
②向进境地海关办理转关递交单证:进口转关货物核放单、汽车载货登记簿或船舶监管簿、提单、其它单证。
③文件依据:《中华人民共和国海关关于转关货物监管办法》④工作时限:即时办理。
(2)直转转关模式①工作流程:申请人在进境地海关录入《进口转关申报单》,经进境地海关审核通过后,做关封随货交指运地海关。
货物运抵指运地后,申请人持转关关封向指运地海关办理货物电子和纸面申报手续。
②向进境地海关办理转关递交单证:进口转关货物申报单、汽车载货登记簿或船舶登记簿、其它单证。
③文件依据:《中华人民共和国海关关于转关货物监管办法》④工作时限:即时办理。
(3)中转转关模式①工作流程:申请人(货物承运人或其代理人)在进境地录入《进口转关申报单》数据,向进境地海关办理申请手续,进境地海关审核通过后将一份中转舱单及进口转关申报单做关封随货交指运地海关。
货物运抵指运地后,申请人(收货人或其代理人)持转关关封向指运地海关办理货物电子和纸面申报手续。
②向进境地海关办理转关递交单证:进口转关货物申报单、进口货物中转通知书、联程运单、其它单证。
③文件依据:《中华人民共和国海关关于转关货物监管办法》④工作时限:即时办理。
2、出口转关(1)工作流程:出口货物发货人或其代理人在启运地办理完出口货物电子和纸面申报手续后,向海关录入出口转关申报单,启运地海关经审核预录入的“出口转关申报单”电子数据无误后,录入施封锁号,批注《汽车载货登记簿》或《船舶登记簿》,将电子数据发送至出境地海关,并制作转关关封由货主或其代理人交出境地海关,办理货物实际出境验放。
(2)在出境货物起运地海关办理转关递交单证:经海关审结的出口货物报关单;出口转关货物申报单、出口单证。
(3)文件依据:《中华人民共和国海关关于转关货物监管办法》(4)工作时限:即时办理。
报关流程图:企业在报关行预录入版中录入报关单电子数据向海关提交并且海关接受申报免征税费的报关单需征税费的报关单放行转回现场接单岗位打印税单税费征收确认税款入库价格审核:归类审核:质疑、询价、磋商取样化验,归类问答放行(一)进出口货物监管业务指南1、所需资料《中华人民共和国进出口货物报关单》及其随附报关单证2、工作流程图(1)出口货物监管流程图3(1)(2)《海关总署关于印发<中华人民共和国海关进出境货物查验操作规程>的通知》(署监发〔2007〕154号)(3)《合肥海关进出口货物查验操作细则》(4)《中华人民共和国海关对进出口货物实施化验鉴定的规定》(海关总署第46号令)(5)《海关委托化验工作规程》署法发﹝2002﹞16号(6)《海关化验工作制度》署法发﹝2002﹞16号4、办理时限正常进口货物接到单证后三个工作日内查验放行;正常出口货物接到单证后二十四小时内查验放行。
(二)国际航行船舶业务办理指南1、国际航行船舶办理进出境(港)手续时所需资料:船舶在进境后、卸货前,船方或其代理人应向海关如实申报所载货物、物品和上下人员情况,接受海关检查。
并递交下列单证:(1)《船舶进口总申报单》1份;(1)《中华人民共和国海关法》;(2)《中华人民共和国共和国海关对进出境国际航行船舶及其所载货物、物品监管办法》(海关总署24号令);(3)《中华人民共和国海关对国际航行船舶船员自用和船舶备用烟、酒的管理规定》(〔88〕署监一字第1097号);(4)中华人民共和国海关对我国兼营国际国内运输船舶的监管规定》(〔86〕署货字第671号);4.办事时限自接到船方或其代理人的国际航行船舶进出境(港)申请后,在两个工作日内予以办理国际航行船舶进出境(港)手续。
(三)出口中转业务指南1、所需资料:(1)《中华人民共和国海关出口转关运输货物申报单》(2)《出口载货舱单》(一式两份)(3)《集装箱装载清单》(一式两份)2、工作流程图:3(1(2)中华人民共和国海关总署令第89号《中华人民共和国海关关于转关货物监管办法》(3)署监发[2001]392号《中华人民共和国海关关于转关货物监管办法的操作规程》4、办理时限:向海关提交转关申请24小时内。
(四)申请设立监管场所类业务指南1、所需资料(一式两份):(1)海关监管场所申请书;(2)企业主管部门的批准文件;(3)工商管理部门颁发的营业执照副本或复印件;(4)监管场所的场地平面图;(5)监管场所封闭和卡口设施情况以及管理制度(包括出入库制度、帐册管理制度等);(6)海关认为提交的其他材料。
23号)。
4、办理时限:主管海关在接收申请之日起15天以内,完成实地考察,拟写考察报告,提出设立监管场所的审批意见,上报合肥海关监管处。
合肥海关监管处在收到主管海关材料之日起30天以内,完成对申请者的复核工作,并组织实际验收,提出审批意见,报关领导批准。
三、减免税类业务办理指南减免税备案及审批业务(减免税备案审批操作流程):项目单位提交备案申请海关逐级审批电子数据审核存档(一)减免税项目备案减免税项目备案,申请单位应提交《减免税项目备案申请表》(手填)、预录入机构将有关数据录入《减免税录入子系统》后打印的《减免税项目备案申请表》以及下列单证(以下需要复印件的单证均需校验原件):1、国内投资项目(1)《国家鼓励发展的内外资项目确认书》及设备清单(正本);(2)营业执照或其他法人登记证明(复印件);(3)项目可行性研究报告(复印件);(4)有关部门对项目可行性研究报告的批复(正本);(5)海关认为需要提供的其他单证。
(以上所有单证必须加盖企业公章)2、外商(包括台港澳侨)投资企业(1)《国家鼓励发展的内外资项目确认书》及设备清单(正本);(2)台港澳侨投资企业批准证书(复印件);(3)营业执照(复印件);(4)外经贸部门的批准项目设立文件(复印件);(5)企业合同、章程(复印件,外商独资企业免交合同);(6)海关认为需要提供的其他单证。
(以上所有单证必须加盖单位公章)3、科教用品项目可享受科教用品的单位:(1)国务院各部、委、直属机构和省、自治区、直辖市、计划单列市所属专门从事科研开发的机构。
(2)国家教委承认学历的大专以上”全日制高等院校”,其中包括经国务院主管部门批准并经国家教委承认其学历的职工大学;各省市自治区电视大学及其分校;中央党校及省市级党校。
(3)国务院有关部门批准的其他科研开发机构和院校。
科教用品免税递交单证:(1)《科研教学单位免税进口物品登记手册》;(2)有关部门关于批准成立科研教学单位的批文(正本);(3)事业单位需提供事业单位法人证书(复印件),已转制为企业的需提供营业执照及相关批准文件(复印件);(注:军事科研机构免于提供《事业单位法人证书》)(4)海关认为需要提供的其他单证。
工作流程:海关经办人员收到齐全有效单证进行初审后,报科长、关长审批,再上报合肥海关审批。
工作时限:收到有效单证5个工作日内办结报合肥海关审批。
(二)减免税审批减免税货物进口审批操作流程税证明申请表》(手填,以下简称《征免税申请表》)、由预录入机构将有关数据录入《减免税录入子系统》后打印的《征免税申请表》及下列单证:1、国内投资项目(1)《国家鼓励发展内外资项目确认书》及设备清单(复印件);(2)进口合同;(3)代理(委托)进口协议(复印件);(4)进口设备用途说明(5)海关认为需要的其他单证。
(以上所有单证必须加盖单位公章)2、外商投资企业项目(1)《国家鼓励发展内外资项目确认书》及设备清单(复印件);(2)进口发票(三份)、合同;(3)进口设备用途说明(4)海关认为需要的其他单证。
(以上所有单证必须加盖单位公章)3、科教用品项目(1)科教用品免税登记手册;(2)进口合同;(3)进口设备用途说明(4)代理(委托)进口协议(复印件);(5)海关认为需要的其他单证。
(以上所有单证必须加盖单位公章)文件依据:(1)《科技开发用品免征进口税收暂行规定》(财政部海关总署国家税务总局令 2007第44号、45号);(2)《海关总署2008年第39号公告,执行〈国内投资项目不予免税的进口商品目录 (2008年调整)〉(3)海关总署2008第65号公告《外资企业不予免税规定》(4)财政部(财关税【2010】17号文)《进口不予免税的重大技术装备和产品目录(2010年修订)》(5)海关总署2008年第103号公告《关于明确增值税转型后进口税收优惠政策执行有关问题的通知》(6)海关总署(署税发〔2008〕509号)海关总署关于执行《国内投资项目不予免税的进口商品目录(2008年调整)》有关问题的紧急通知工作流程:海关经办人员收到齐全有效的单证后进行初审,报科长、关长进行三级审批。