资产负债表和利润表的编制实例
- 格式:docx
- 大小:14.71 KB
- 文档页数:4
资产负债表与利润表的关系实例讲解一、资产负债表与利润表间的关系1、利润表是按照“收入一费用=利润”编制的,它反映的是一个期间会计主体经营活动成果的变动。
2、资产负债表是按照“资产=负债+所有者权益”编制的,它反映的是某一时点会计主体全部资产的分布状况及其相应来源。
3、由于等式“收入一费用=利润”的结果既会在利润表中反映,也会在资产负债表中反映。
它门之间的联系可以用等式“资产=负债+所有者权益+收入一费用”表示。
4、资产负债表所有者权益部分“未分配利润”年初、年末数等于利润及利润分配表的利润分配部分的“年初未分配利润”“年末未分配利润”,年度之中,资产负债表所有者权益部分“未分配利润”期末数等于年初未分配利润与利润表的净利润之和。
二、利润表的编制实例:天华股份有限公司20×7年度有关损益类科目本年累计发生净额如表1所示。
表11天华股份有限公司损益类科目20×7年度累计发生净额单位:元科目名称借方发生额贷方发生额主营业务收入 1 250 000主营业务成本750 000营业税金及附加 2 000销售费用20 000管理费用157 100财务费用41 500资产减值损失30 900投资收益31 500营业外收入50 000营业外支出19 700所得税费用85 300根据上述资料,编制天华股份有限公司20×7年度利润表,如表2所示。
表2利润表会企02表编制单位;天华股份有限公司20×7年单位:元项目本期金额上期金额一、营业收人 1 250 000减:营业成本750 000营业税金及跗加 2 000销售费用20 000续表项目本期金额上期金额管理费用157 100财务费用41 500资产减值损失30 900加:公允价值变动收益0投资收益31 500其中:对联营企业和合营企业的投资收益0 二、营业利润280 000加:营业外收入50 000减:营业外支出19 700其中:非流动资产处置损失三、利润总额310 300减:所得税费用85 300四、净利润225 000五、每股收益:基本每股收益稀释每股收益三、资产负债表编制案例:资产负债表各项目均需填列“年初余额”和“期末余额”丽栏。
如何根据资产负债表及利润表编制现金流量表(总4页)-本页仅作为预览文档封面,使用时请删除本页-如何根据资产负债表及利润表编制现金流量表编制现金流量表是企业财务工作的一项重要内容,采用公式法编制及有关注意事项:一、销售商品、提供劳务收到的现金项目计算公式如下:(1)主营业务收入(指净收入)+(2)其他业务收入(如销售多余材料、代购代销等)(来自于利润表)+(3)销项税发生额(业务中分析)+(4)(应收账款、应收票据的期初金额-期末金额)+(5)(预收账款期末金额-预收账款期初金额)(来自于资产负债表)+(6)收回以前已经核销的坏账-(7)应收的意外减少:包括:实际发生坏账;应收票据贴现财务费用在借方部分;债务重组中对方以存货抵账;非货币性交易中涉及到应收账款的换出。
注意:上式的(4)中应收账款期初、期末内容不减去坏账准备,(6)、(7)两项从业务中分析。
二、购买商品、接受劳务支付的现金项目计算公式如下:(1)主营业务成本+(2)其他业务支出(如销售多余材料等)(来自于利润表)+(3)本期进项税发生额(业务中分析)+(4)(存货期末金额-存货期初金额)+(5)(预付账款期末金额-预付账款期初金额)+(6)(应付账款、应付票据期初金额-应付账款、应付票据期末金额)(来自于资产负债表)+(7)存货的意外减少:包括:盘亏存货;以存货对外投资;以存货对外捐赠;债务重组中以存货还债;非货币性交易以存货的换出。
-(8)存货的意外增加:包括:固定资产折旧计入制造费用部分;待摊费用计入制造费用部分;预提费用计入制造费用部分;工资计入生产成本和制造费用部分;福利费计入生产成本和制造费用部分;接受存货投入;接受存货捐赠;债务重组中对方单位以存货还债;非货币性交易以存货的换入。
-(9)应付项目意外减少:包括:无法支付的应付账款;以非货币性资产偿还应付账款、应付票据。
注意:上式中(4)存货的期初、期末金额不减去存货的跌价准备,(7)、(8)、(9)三项从业务中分析。
根据资产负债表和利润表快速编制现金流量表的公式一、现金流量表主表项目(一)经营活动产生的现金流量※1、销售商品、提供劳务收到的现金=主营业务收入+其他业务收入+应交税金(应交增值税—销项税额)+(应收帐款期初数-应收帐款期末数)+(应收票据期初数应收票据期末数)+(预收帐款期末数-预收帐款期初数)—当期计提的坏帐准备-支付的应收票据贴现利息-库存商品改变用途应支付的销项额±特殊调整事项特殊调整事项的处理(不含三个帐户内部转帐业务),如果借:应收帐款、应收票据、预收帐款等,贷方不是“收入及销项税额”则加上,如果:贷应收帐款、应收票据、预收帐款等,借方不是“现金类"科目,则减去。
※①与收回坏帐无关②客户用商品抵债的进项税不在此反映。
2、收到的税费返还=返还的(增值税+消费费+营业税+关税+所得税+教育费附加)等3、收到的其他与经营活动有关的现金=除上述经营活动以外的其他经营活动有关的现金※4、购买商品、接受劳务支付的现金=[主营业务成本(或其他支出支出)<即:存货本期贷方发生额—库存商品改变途减少数〉+存货期末价值-存货期初价值)]+应交税金(应交增值税—进项税额)+(应付帐款期初数—应付帐款期末数)+(应付票据期初数—应付票据期末数)+(预付帐款期末数—预付帐款期初数)+库存商品改变用途价值(如工程领用)+库存商品盘亏损失—当期列入生产成本、制造费用的工资及福利费—当期列入生产成本、制造费用的折旧费和摊销的大修理费—库存商品增加额中包含的分配进入的制造费用、生产工人工资±特殊调整事项特殊调整事项的处理,如果借:应付帐款、应付票据、预付帐款等(存贷类),贷方不是“现金类”科目,则减去,如果贷:应付帐款数、应付票据、预付帐款等,借方不是“销售成本或进项税”科目,则加上.5、支付给职工及为职工支付的现金=生产成本、制造费用、管理费用的工资,福利费+(应付工资期初数—期末数)+(应付福利费期初数—期末数)附:当存在“在建工程”人员的工资、福利费时,注意期初、期末及计提数中是否包含“在建工程"的情况,按下式计算考虑计算关系。
根据资产负债表和利润表编制现金流量表的表格篇一:如何利用资产负债表和利润表编制现金流量表如何利用资产负债表和利润表编制现金流量表第一步、从资产负债表上找到货币资金期末数和期初数(一般企业并无其它形式的现金等价物),把现金流量表最后面的现金的期末余额和现金的期初余额填上,算出现金及现金等价物净增加额。
第二步、再到主表上先填投资活动产生的现金流量和筹资活动产生的现金流量这两大项:1. 一般企业除固定资产、无形资产增加减少外无其它形式的投资,这样看资产负债表分析固定资产及无开资产部分就行了:若无变化,就不管它了;若有变化,看看是否关扯现金及金额多少。
(要有其它投资,再看看其它投资项目就行了)2.筹资活动产生的现金流量主要于长短期借款、财务费用这几个科目有关系,根据这几个科目分析填列就行了第三步、上面做好后,现在可以倒挤出经营活动产生的现金流量净额了。
(根据公式:现金及现金等价物净增加额=经营活动产生的现金流量净额资活动产生的现金流量净额筹资活动产生的现金流量净额)第四步、现在先不忙着去填经营活动产生的现金流量部分中各明细项目,而要先去填后面补充资料中从净利润开始推算经营活动产生的现金流量净额那部分,目的是为了进一步验证前面倒挤出的经营活动产生的现金流量净额正确性。
1.此部分多数项目均可直接从资产负债表、利润表上直接抄取或计算得出(如固定资产折旧、无形资产摊销、待摊费用减少或增加等等)。
2.麻烦一点的是如何确定经营性应收项目和经营性应付项目的范围,我的经验是这样:A应收帐款、其它应收款一般均为经营性应收项目;B除短期借款、预提费用等科目外的流动负债科目均为经营性应付项目。
3.看看按照此思路由净利润开始推算出的经营活动产生的现金流量净额是否正确:若不正确,先对经营性应收项目和经营性应付项目的范围进行微调;若还不正确,还要检查前面投资活动产生的现金流量和筹资活动产生的现金流量计算是否有误。
若正确,基本大功告成。
资产负债表编制案例第一题:目的:掌握财务成果的计算方法资料:林祥是一所大学的会计学教授,尽管他教给学生大量的会计学知识,但他从来没有亲自实践过。
于是,他选择了一年,对自己的收支、拥有财产的情况进展了详细的记录。
1.1月1日,林祥首先坐在书桌边列出了现有的财产及货币价值〔单位:人民币元,下同〕:有关财产及债务情况:一幢与他人相连的房屋 80 000家具、家庭用品 8 000一辆已用了3年的小汽车 24 000银行往来账户 500欠银行的借款 30 0002.12月31日,林祥再次坐下来,总结他一年来所发生的财务交易:收入:每月工资〔扣除个人所得税〕 14 000支出:支付给银行欠款〔其中2 000元为利息〕 5 000电费、费、暖气费等 2 800家务费 2 400汽车日常费用 1 000衣服、度假等 1 600收支相抵后盈余 1 200同时,林祥又将年末的财产重新列了一*表格:有关财产及债务:一幢与他人相连的房屋 92 000家具、家庭用品 7 200一辆已用了4年的小汽车 18 000银行往来账户 1 700欠银行的借款 27 000从这些表格中可以看出,林祥一年来的财富有所增加,可是,财富是如何增加的呢?要求:假设你被林祥教授点中,要你为他分析,他的财富是否增加?假设增加,是如何增加的呢?他希望你给他编制一*表来显示他一年来财富增加的情况。
第二题:目的:练习会计报表的编制资料:*企业6月份由于会计人员变动,新来的会计对会计报表的有关知识掌握的不是很全面,在日常业务处理过程中没有发生问题,但在月末编制会计报表时,有些工程无法确定。
因而请求你的帮助。
该会计编制的不完整的会计报表〔简化格式〕和提供的相关资料如下:利润表编制单位:2000年6月单位:元资产负债表编制单位:2000年6月30日单位:元其他相关资料:期初库存材料37000元,本月购进材料110000元,本月为生产产品而发生的直接人工费用11000元,制造费用8000元,期初在产品40000元,期末在产品24000元,期初库存商品29000元,期末库存商品32000元,本月提取的盈余公积金21700元〔以前没有结余〕,期初未分配利润为304760元。
长城公司资产负债表编制的案例【案情介绍】长城公司和黄河公司均为增值税一般纳税工业企业,其有关资料如下:(1)长城公司销售的产品、材料均为应纳增值税货物,增值税税率17%,产品、材料销售价格中均不含增值税。
(2)长城公司材料和产品均按实际成本核算,其销售成本随着销售同时结转。
(3)黄河公司为长城公司的联营企业,长城公司对黄河公司的投资占黄河公司有表决权资本的25%,长城公司对黄河公司的投资按权益法核算。
①购入原材料一批,增值税专用发票上注明的增值税税额为51 000元,原材料实际成本300 000元。
材料已经到达,并验收入库。
企业开出商业承兑汇票。
②销售给黄河公司一批产品,销售价格40 000元,产品成本32 000元。
产品已经发出,开出增值税专用发票,款项尚未收到(除增值税以外,不考虑其他税费)。
长城公司销售该产品的销售毛利率为20%。
③对外销售一批原材料,销售价格26 000元,材料实际成本18 000元。
销售材料已经发出,开出增值税专用发票。
款项已经收到,并存入银行(除增值税以外,不考虑其他税费)。
④出售一台不需用设备给黄河公司,设备账面原价150 000元,已提折旧24 000元,出售价格180 000元。
出售设备价款已经收到,并存入银行。
长城公司出售该项设备的毛利率为30%(假设出售该项设备不需交纳增值税等有关税费)。
黄河公司购入该项设备用于管理部门,本年度提取该项设备的折旧18 000元。
⑤按应收账款年末余额的5‰计提坏账准备。
⑥用银行存款偿还到期应付票据20 000元,交纳所得税2 300元。
⑦黄河公司本年实现净利润280 000元,长城公司按投资比例确认其投资收益。
⑧摊销无形资产价值1 000元;计提管理用固定资产折旧8 766元。
⑨本年度所得税费用和应交所得税为42 900元;实现净利润87 100元;计提盈余公积8 710元。
【要求】:(1)编制长城公司的有关经济业务会计分录(各损益类科目结转本年利润以及与利润分配有关的会计分录除外。
资产负债表中的未分配利润以及利润分配表的填列资产负债表中未分配利润=本年利润与利润分配余额的合计数一般等于未分配利润年初数+利润表中净利润本年累计数。
如果本年进行了利润分配、调整了未分配利润就不能用未分配利润年初数+利润表中净利润本年累计数,应该为利润分配账户期末余额+本年利润账户期末余额。
利润分配表利润分配表反映的是某公司当年的净利润的分配情况和年末分配利润的情况。
该表的编制是从公司净利润额开始的。
其科目分析如下:可分配的利润在公司的净利润中扣除职工福利及奖励基金,再加上年初未分配利润后即得可分配的利润总额。
用公式表示为:可分配利润=净利润+年初未分配利润—中外合资企业提取职工福利及奖励基金可供股东分配的利润在可分配的利润中扣除按规定提取的法定公积金和法定公益金后即是可供股东分配的利润。
用公式表示为可供股东分配的利润=可分配的利润—法定公积金—法定公益金其中法定公积金是指按照公司法规定,公司必须根据当年税后利润减去弥补亏损后所剩余额的10%强制计提的公积金;法定公益金是指公司按照公司法规定,按5%一7%的比例从当年税后利润中提取的用于职工福利设施支出的基金。
未分配的利润未分配的利润指的是在可供股东分配的利润中扣除已分配优先股股利、任意公积金和已分配普通股股利后的余额。
用公式表示为未分配利润=可供股东分配的利润—已分配优先股股利—任意公积—已分配普通股股利式中,已分配优先股股利是根据股东大会决议派发给优先股股东的利润额;任意公积金是指根据公司章程或股东大会决议而从可分配利润中自由计提的公积金,其目的是为了应付经营的风险和不测;已分配普通股股利是根据股东大会决议而派发给普通股股东的利润。
未分配利润额权益归公司投资者所有。
利润分配表一般根据“利润分配”科目有关明细账的发生额进行编制。
股份制企业利润分配表的具体编制方法如下:(一)报表各栏目的填列方法报表中的“本年实际”栏,根据当年“利润”及“利润分配”科目及其所属各明细账的记录分析填列。
资产负债表和利润表的编制实例(可以直接使用,可编辑实用优秀文档,欢迎下载)长城公司资产负债表编制的案例【案情介绍】长城公司和黄河公司均为增值税一般纳税工业企业,其有关资料如下:(1)长城公司销售的产品、材料均为应纳增值税货物,增值税税率17%,产品、材料销售价格中均不含增值税。
(2)长城公司材料和产品均按实际成本核算,其销售成本随着销售同时结转。
(3)黄河公司为长城公司的联营企业,长城公司对黄河公司的投资占黄河公司有表决权资本的25%,长城公司对黄河公司的投资按权益法核算。
①购入原材料一批,增值税专用发票上注明的增值税税额为51 000元,原材料实际成本300 000元。
材料已经到达,并验收入库。
企业开出商业承兑汇票。
②销售给黄河公司一批产品,销售价格40 000元,产品成本32 000元。
产品已经发出,开出增值税专用发票,款项尚未收到(除增值税以外,不考虑其他税费)。
长城公司销售该产品的销售毛利率为20%。
③对外销售一批原材料,销售价格26 000元,材料实际成本18 000元。
销售材料已经发出,开出增值税专用发票。
款项已经收到,并存入银行(除增值税以外,不考虑其他税费)。
④出售一台不需用设备给黄河公司,设备账面原价150 000元,已提折旧24 000元,出售价格180 000元。
出售设备价款已经收到,并存入银行。
长城公司出售该项设备的毛利率为30%(假设出售该项设备不需交纳增值税等有关税费)。
黄河公司购入该项设备用于管理部门,本年度提取该项设备的折旧18 000元。
⑤按应收账款年末余额的5‰计提坏账准备。
⑥用银行存款偿还到期应付票据20 000元,交纳所得税2 300元。
⑦黄河公司本年实现净利润280 000元,长城公司按投资比例确认其投资收益。
⑧摊销无形资产价值1 000元;计提管理用固定资产折旧8 766元。
⑨本年度所得税费用和应交所得税为42 900元;实现净利润87 100元;计提盈余公积8 710元。
财务报表模板:利润表和资产负债表范例概述财务报表是企业向外部用户提供的重要财务信息,通常包括利润表(income statement)和资产负债表(balance sheet)。
利润表展示了企业在一定时间内的经营成果和盈利能力,而资产负债表则展示了企业在特定时点上的资源、权益和负债状况。
在这篇文档中,我们将为您提供一些关于利润表和资产负债表的模板范例,以帮助您更好地理解和编制自己的财务报表。
利润表模板利润表通常按照以下结构来呈现:项目金额销售收入XXXX销售成本XXXX确定销售毛利额XXXX营业费用XXXX管理费用XXXX财务费用XXXX税前利润XXXX所得税XXXX净利润XXXX这是一个基本的利润表模板,您可以根据自身需要进行扩展或调整。
销售收入指的是企业通过销售产品或提供服务所获得的总收入;销售成本是与实际销售相关的成本,如原材料、人工、制造费用等;确定销售毛利额是指减去销售成本后的利润额。
营业费用包括企业经营过程中产生的各项费用,如租金、员工工资等;管理费用是指与公司管理层面有关的费用,如行政人员薪酬、办公开支等;财务费用包括利息支出、手续费等。
税前利润是减去所有费用后的利润额,而所得税是根据当地法规计算并支付的税款。
净利润则是剩余金额。
资产负债表模板资产负债表通常按照以下结构来呈现:资产金额流动资产XXXX长期投资和不动产投资XXXX无形资产XXXX固定资产XXXX应收款项XXXX其他长期应收款XXXX总资产XXXX负债和所有者权益金额流动负债XXXX长期负债XXXX应付款项XXXX所有者权益XXXX总负债和所有者权益XXXX资产负债表以企业的资产、负债和所有者权益为基础,反映了特定时点上的企业状况。
资产分为流动资产、长期投资和不动产投资、无形资产以及固定资产等不同类别。
流动资产是指可以在一年内(通常是一年或一经济周期)内转换为现金的资源,如现金、应收账款等;长期投资包括长期股权投资和固定收益投资;无形资产指那些没有实物形态但具有经济价值,并且可用于生产或提供商品或服务的资源,如专利、商标等;固定资产包括土地、建筑物、设备等。
2015年会计从业资格考试内部资料会计基础第十章 财务报表知识点:编制资产负债表、利润表例题● 详细描述:【例10-1】20x1年1月初,A公司有关账户的余额资料如表10-3所示,假定A公司只生产一种产品(A产品),且采用记账凭证账务处理程序。
其中,甲、乙材料的期初数量分别为8000千克和5000千克,单价分别为20元和10元;A产品期初数量为12000件,单位成本为100元。
20x1年1月份,A公司发生经济业务如下:(1)1月1日,接银行通知,B公司前欠货款2000000元已经到账。
(2)1月3日,销售给B公司A产品3000件,单位售价280元,货款840000元已收到并存入银行(假定不考虑增值税因素)。
(3)1月5日,开出金额为100000元转账支票一张,支付电视台广告费。
(4)1月6日,开出金额为200000元的转账支票一张,支付前欠E公司货款。
(5)1月7日,生产车间生产A产品领用甲材料1000千克,计20000元;领用乙材料500千克,计5000元。
(6)1月10日,购入乙材料10000千克,单价10元,货款100000元以银行存款支付,材料已验收入库(假定不考虑增值税因素)。
(7)1月15日,用现金支付行政管理部门业务招待费500元。
(8)1月19日,收到环保部门罚单,开出转账支票支付罚款40000元。
(9)1月21日,用现金支付销售产品运输费用680元。
(10)1月22日,从银行提取现金2000元,以备日常开销。
(11)1月25日,销售给C公司A产品5000件,单位售价280元,货款已收讫并存人银行,符合收入确认条件。
当日确认收入,销售成本月末一次结转(假定不考虑增值税因素)。
(12)1月31日,预提本月银行借款利息20000元。
(13)1月31日,计提本月固定资产折旧40000元。
其中,生产用固定资产折旧30000元,行政管理部门用固定资产折旧10000元。
(14)1月31日,分配本月职工薪酬。
编制资产负债表及利润表相关练习资料1、某企业2017年10月31日有关总分类账户及有关明细分类账户余额如表:要求:计算资产负债表上应收账款=4000+2500-500=6000应付账款=38000+1500=39500预付账款=11500+2000=13500预收账款=8500+800=93002、华云公司2018年10月份部分总账及明细账期末余额资料如下:要求计算资产负债表上货币资金=5000+86000=91000应收账款=4000+8000=12000预收账款=28000未分配利润=94200-10000=84200应交税费=-75003、某公司2018年12月31日部分总账及其所属明细账余额如下表2018年12月31日部分账户余额资产负债表(简化格式)4、兴隆公司2017年12月31日资产负债表(简表)如下:资产负债表(简表)末余额均在贷方;“坏账准备”账户期末贷方余额为1000元。
(3)该公司“累计折旧”总分类账户贷方余额为180000元,“固定资产减值准备”总分类账户贷方余额为20000元(4)该公司年初未分配利润10000元,本年实现净利润200000元。
要求:依据上述资料计算:(1)“应收账款”总分类账户的期末余额=30000+1000=31000(2)“固定资产”总分类账户的期末余额=700000+18000+20000=900000(3)本年已分配利润数额=200000+10000-140000=70000(4)流动资产项目合计金额=105000+30000+30000+25000+10000+300000=500000(5)所有者权益项目合计金额=600000+50000+140000=79000五、综合题1、W公司2018年12月31日有关总分类账户与明细分类账户余额如下:要求:根据以上资料编制资产负债表六、某企业2019年1月份损益类账户发生额资料如下表所示:7、某企业有关损益的资料及经济业务如下:资料1、2019年4月25日的部分科目余额如下所示:2、6月25日-30日发生下列经济业务(注:财务费用在贷放说明利息收入大于利息支出,在利润表中填“-2”)(1)结转本月销售产品的成本1100万元借:主营业务成本 1100贷;库存商品 1100(2)结转本月的损益结转收入类:借:主营业务收入 2100营业外收入 15贷:本年利润 2115结转成本类:借:本年利润 1120贷:主营业务成本 1100其他业务支出 20结转期间费用:借:本年利润 134贷:管理费用 50销售费用 84借:财务费用 2贷:本年利润 2结转所得税费用及税金:借:本年利润 200贷:税金及附加 100所得税费用 100结转利润分配:营业利润=2100-1100-100-50-84+2=768利润总额=772+15-20=763净利润=767-100=663要求:(1)材料(资料2)中的经济业务编制会计分录(3)根据资料1和资料2编制6月份的利润表(不要求列报累计数)营业收入=2100营业成本=1100税金及附加=100销售费用=84管理费用= 50财务费用=2所得税费用=100营业利润=772 营业外收入=15 营业外支出=270 利润总额=767 净利润=667。
资产负债表利润表现金流量表所有者权益表实例讲解1. 引言1.1 概述资产负债表、利润表、现金流量表和所有者权益表是重要的财务报表,可帮助公司和个人了解其财务状况和经营情况。
这些报表提供了关于企业特定时间段内资产、负债、收入、费用等方面的详细信息。
1.2 文章结构本文将分为四个部分,分别对资产负债表、利润表、现金流量表和所有者权益表进行实例讲解。
每个部分包括定义和目的、构成要素和格式以及数据解读和分析方法。
1.3 目的撰写本文的目的是帮助读者深入理解和学习这些重要财务报表的基本概念与使用方法。
通过对实例的讲解,读者可以掌握如何正确阅读、理解以及分析这些报表,进而在经营决策中做出更准确的判断。
此外,了解这些财务报表还有助于投资者评估企业价值,并为投资决策提供参考依据。
2. 资产负债表实例讲解2.1 定义和目的资产负债表,又称为财务状况表或者财务报表,是一份用于展示公司在特定日期内的资产、负债和所有者权益的重要财务报告。
其主要目的是提供关于公司财务状况和偿债能力的信息,以帮助内部管理人员和外部利益相关方进行决策。
2.2 构成要素和格式资产负债表通常分为两个主要部分:资产部分和负债及所有者权益部分。
其中,资产包括流动资产(如现金、应收账款等)和非流动资产(如固定资产、投资等),而负债及所有者权益包括流动负债(如应付账款、短期借款等)和非流动负债(如长期借款、应付债券等),以及股东权益。
格式上,一般以竖式展示,在页面上占据两栏。
左侧列出各项资产,右侧则展示相对应的负债和所有者权益,并通过总计项求得两边数据总额的平衡。
2.3 数据解读和分析方法在阅读和分析资产负债表时,需要注意以下几点:- 流动性:关注流动资产和流动负债的比例。
如果流动资产远大于流动负债,则表明公司有较高的偿付能力。
- 资本结构:通过观察长期负债与所有者权益的比例,可以了解公司的融资状况及股东权益占比。
- 透明度:检查各项资产和负债账目是否完整、清晰。
长城公司资产负债表编制的案例
【案情介绍】长城公司和黄河公司均为增值税一般纳税工业企业,其有关资料如
下:
(1)长城公司销售的产品、材料均为应纳增值税货物,增值税税率17%,产品、材料销售价格中均不含增值税。
(2)长城公司材料和产品均按实际成本核算,其销售成本随着销售同时结转。
(3)黄河公司为长城公司的联营企业,长城公司对黄河公司的投资占黄河公司有表决权资本的25%,长城公司对黄河公司的投资按权益法核算。
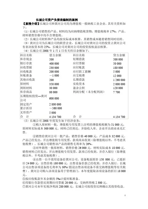
(4)长城公司2008年1月1日有关科目余额如下:
科目名称借方余额科目名称贷方余额
库存现金500短期借款500 000
银行存款400 000应付票据50 000
应收票据230 000应付账款180 000
应收账款200 000应付职工薪酬 5 000
坏账准备—1 000应交税费12 000
其他应收款200长期借款 1 260 000原材料350 000实收资本 2 000 000周转材料30 000盈余公积120 000
库存商品80 000利润分配(未分配利润)7 700
长期股权投资一黄河
600 000
公司
固定资产 2 800 000
累计折旧—560 000
无形资产 5 000
合计 4 134 700合计 4 134 700(5)长城公司2008年度发生如下经济业务:
①购入原材料一批,增值税专用发票上注明的增值税税额为51 000元,
原材料实际成本300 000元。
材料已经到达,并验收入库。
企业开出商业承兑汇票。
②销售给黄河公司一批产品,销售价格40 000元,产品成本32 000元。
产品已经发出,开出增值税专用发票,款项尚未收到(除增值税以外,不考虑其
他税费)。
长城公司销售该产品的销售毛利率为20%。
③对外销售一批原材料,销售价格26 000元,材料实际成本18 000元。
销售材料已经发出,开出增值税专用发票。
款项已经收到,并存入银行(除增值税以外,不考虑其他税费)。
④出售一台不需用设备给黄河公司,设备账面原价150 000元,已提折
旧24 000元,出售价格180 000元。
出售设备价款已经收到,并存入银行。
长城公司出售该项设备的毛利率为30%(假设出售该项设备不需交纳增值税等有关税费)。
黄河公司购入该项设备用于管理部门,本年度提取该项设备的折旧18 000 丿元。
⑤按应收账款年末余额的5%。
计提坏账准备。
⑥用银行存款偿还到期应付票据20 000元,交纳所得税2 300元。
⑦黄河公司本年实现净利润280 000元,长城公司按投资比例确认其投资收益。
⑧摊销无形资产价值1 000元;计提管理用固定资产折旧8 766元。
⑨本年度所得税费用和应交所得税为42 900元;实现净利润87 100元;计提盈余
公积8 710元。
【要求】:
(1)编制长城公司的有关经济业务会计分录(各损益类科目结转本年利润以及与利润分配有关的会计分录除外。
除应交税费”科目外,其余科目可不写明细科目)。
(2)填列长城公司2008年12月31日资产负债表的年末数(填入下表)。
资产负债表
编制单位:长城公司2008年12月31日单位:元
股份有限公司利润表编制案例
【案情介绍】阳光股份有限公司(以下简称阳光公司)为增值税一般纳税企业,适用的增值税税率为17%适用的所得税税率为25%采用资产负债表债务法核算所得税,不考虑其他相关税费,商品销售价格中均不含增值税额,商品销售成本按发生的经济业务逐项结转。
销售商品及提供劳务均为主营业务,资产销售(出售)均为正常的商业交易,采用公允的交易价格结算,除特别指明外,所售资产
均未计提减值准备。
阳光公司2007年12月发生的经济业务及相关资料如下:
(1)12月1日,向A公司销售商品一批,增值税专用发票上注明销售价格为
100万元。
增值税额为17万元。
提货单和增值税专用发票已交A公司,款项尚未收取。
为及时收回货款,给予A公司的现金折扣条件如下:2/10,1/20,N/30 (假定现金折扣按销售价格计算)该批商品的实际成本为75万元。
(2)12月3日,收到B公司来函,要求对当年11月5日所购商品在销售价格上给予5%勺折让(阳光公司在该批商品售出时,已确认销售收入200万元,但款项尚未收取)经查核,该批商品存在外观质量问题,阳光公司同意了B公司提出的折让要求。
当日,收到B公司交来的税务机关开具的索取折让证明单,并开具红字增值税专用发票。
(3)12月10日,收到A公司支付的货款,并存入银行。
(4) 12月15日,与C公司签订一项专利技术使用权转让合同。
合同规定:C 公司有偿使用阳光公司的该项专利技术,使用期为2年,一次性支付使用费100 万元,阳光公司在合同签订日提供该专利技术资料,不提供后续服务,与该项交易有关的手续已办妥,从C公司收取的使用费已存入银行。
(5) 12月16日,与D公司签订一项为其安装设备的合同.合同规定,该设备安装期限为2个月,合同总价款为35.1万元(含增值税额),合同签订日预收价款25万元。
至12月31日,已实际发生安装费用14万元(均为安装人员工资),预计还将发生安装费用6万元。
阳光公司按实际发生的成本占总成本的比例确定安装劳务的完工程度。
假定该合同的结果能够可靠地估计。
(6)12月20日,收到E公司退回的商品一批,该批商品系当年11月10 日售出,销售价格为50万元,实际成本为45万元,售出时开具了增值税专用发票并交付E公司,但未确认该批商品的销售收入,货款也尚未收取。
经查核,该
批商品的性能不稳定,阳光公司同意了E公司的退货要求,当日,阳光公司办妥了退货手续,并将开具的红字增值税专用发票交给了E公司。
(7)12月20日,与F公司签订协议销售商品一批,销售价格为800万元,根据协议,协议签订日预收价款400万元,余款于2003年1月31日交货时付清。
当日,收到F公司预付的款项,并存入银行。
(8)12月21日,收到先征后返的增值税34万元,并存入银行。
(9)12月23日,收到国家拨入的专门用于技术研究的款项50万元,并存
入银行。
(注:贷记“专项应付款”账户)
(10)12月31日,财产清查时发现一批原材料盘亏和一台固定资产报废,盘亏的原材料实际成本为10万元,报废的固定资产原价为100万元,累计折旧为70万元,已计提的减值准备为10万元,原材料盘亏系计量不准所致。
(12)12月31日,计算交纳本月应交所得税(假定本月无纳税调整事项)。
【要求】:
(1)编制阳光公司上述(1)至(10)和(12)项经济业务相关的会计分录(应交税费科目要求写出明细科目及专栏名称)。
(2)编制阳光公司2007年12月份的利润表。
(答案中的金额单位用万元表示)。
利润表
编制单位:阳光公司2007年度12月单位:万
元。