丙烯酸甲酯工艺仿真软件操作手册
- 格式:doc
- 大小:911.00 KB
- 文档页数:26
具体样题如下。
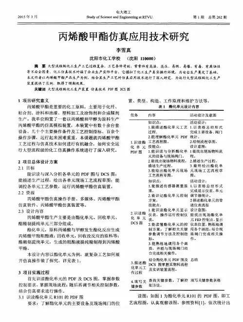
(一)化工仿真操作样题1.考核题目丙烯酸甲酯生产工艺仿真操作2.考核内容(1)冷态开车;(2)正常停车;(3)事故处理(屏蔽事故名称,由选手根据现象判断并排除事故);(4)稳态生产(通过教师站随机下发扰动,选手判断并解除)。
(5)随机提问回答(冷态开车时段内)。
具体题型见表3。
表3 化工仿真操作题3.考核说明(1)丙烯酸甲酯生产工艺操作软件采用通用2010 DCS风格,均为200仿真时钟。
(2)仿真考试时间为120分钟,试卷满分为100分。
(3)稳定生产用20分钟,期间随机触发15个扰动,要求选手在规定时间进行处理和恢复正常运行,无论选手处理正确与否,扰动定时消失,电脑随即记录成绩。
(4)冷态开车操作过程中,会随机出现15个提问对话框,需选手作出回答。
无论选手回答与否,对话框将定时消失,电脑随即记录成绩。
(二)精馏操作样题1.竞赛题目以乙醇-水溶液为工作介质,在规定时间(90分钟)内完成精馏操作全过程。
2.考核内容操作所得产品产量、产品质量(浓度)、生产消耗(水电消耗)、规范操作及安全与文明生产状况,满分100分。
3.考核要求(1)(2)(3)(4)(5)(1)掌握精馏装置的构成、物料流程及操作控制点(阀门)。
(2)在规定时间内完成开车准备、开车、总控操作和停车操作,操作方式为手动操作(即现场操作及在DSC界面上进行手动控制)。
(3)控制再沸器液位、进料温度、塔顶压力、塔压差、回流量、采出量等工艺参数,维持精馏操作正常运行。
(4)正确判断运行状态,分析不正常现象的原因,采取相应措施,排除干扰,恢复正常运行。
(5)优化操作控制,合理控制产能、质量、消耗等指标。
4.赛前条件(1)精馏原料为[(10-15)±0.2]%(质量分数)的乙醇水溶液(室温);(2)原料罐中原料加满,原料预热器预热并已清空、精馏塔塔体已经全回流预热,其他管路系统已尽可能清空;(3)赛前原料预热器、塔釜再沸器无物料,需选手根据考核细则自行加料至合适液位;(4)进料状态为常压,进料温度尽可能控制在泡点温度(自行控制),进料量≤60L/h,操作时进料位置自选,但需在进料前于DCS操作面板上选择进料板后再进行进料操作;(5)DCS系统中的评分表经裁判员清零、复位且所有数据显示为零,复位键呈绿色;(6)设备供水至进水总管,选手需打开水表前进水总阀及回水总阀;(7)电已接至控制台;(8)所有工具、量具、标志牌、器具、计算器均已置于适当位置备用。
间歇反应釜单元仿真培训系统北京东方仿真软件技术有限公司2009年1月目录一、工艺流程简述 (2)1、工艺说明 (2)2、设备一览 (2)二、间歇反应器单元操作规程 (3)1、开车操作规程 (3)2、热态开车操作规程 (5)3、停车操作规程 (5)5、仪表及报警一览表 (7)三、事故设置一览 (7)四、仿真界面 (7)一、工艺流程简述1、工艺说明间歇反应在助剂、制药、染料等行业的生产过程中很常见。
本工艺过程的产品(2—巯基苯并噻唑)就是橡胶制品硫化促进剂DM(2,2-二硫代苯并噻唑)的中间产品,它本身也是硫化促进剂,但活性不如DM。
全流程的缩合反应包括备料工序和缩合工序。
考虑到突出重点,将备料工序略去。
则缩合工序共有三种原料,多硫化钠(Na2Sn)、邻硝基氯苯(C6H4CLNO2)及二硫化碳(CS2)。
主反应如下:2C6H4NCLO2+Na2Sn→C12H8N2S2O4+2NaCL+(n-2)S↓C12H8N2S2O4+2CS2+2H2O+3Na2Sn→2C7H4NS2Na+2H2S↑+3Na2S2O3+(3n+4)S↓副反应如下:C6H4NCLO2+Na2Sn+H2O→C6H6NCL+Na2S2O3+S↓工艺流程如下:来自备料工序的CS2、C6H4CLNO2、Na2Sn分别注入计量罐及沉淀罐中,经计量沉淀后利用位差及离心泵压入反应釜中,釜温由夹套中的蒸汽、冷却水及蛇管中的冷却水控制,设有分程控制TIC101(只控制冷却水),通过控制反应釜温来控制反应速度及副反应速度,来获得较高的收率及确保反应过程安全。
在本工艺流程中,主反应的活化能要比副反应的活化能要高,因此升温后更利于反应收率。
在90℃的时候,主反应和副反应的速度比较接近,因此,要尽量延长反应温度在90℃以上时的时间,以获得更多的主反应产物。
2、设备一览R01:间歇反应釜VX01:CS2计量罐VX02:邻硝基氯苯计量罐VX03:Na2Sn沉淀罐PUMP1:离心泵二、间歇反应器单元操作规程1、开车操作规程本操作规程仅供参考,详细操作以评分系统为准。
虚拟仿真实验教学项目-“丙烯酸甲酯全流程生产仿真实习”上线全校师生:大家好,近期正在进行国家级虚拟仿真实验教学项目评选,我校“丙烯酸甲酯全流程生产仿真实习”作为北京市唯一化工与制药类项目被推荐参加评选,目前项目已在网上公示,各位同学、老师可登录在线学习平台进行“注册、远程在线学习和反馈”。
项目介绍:针对大化工类实习存在的远离现场、只能看不能操作的问题,本项目以丙烯酸甲酯实际生产工厂为蓝本,将真实设备、管道、仪表与仿真技术相结合,通过物料虚拟和动态工况模拟,建成智能仿真工厂,开展实习、实训活动。
实习分为酯化反应、丙烯酸分离回收、甲醇分离回收、丙烯酸甲酯精制四个工序。
酯化反应工序目前可下载仿真软件进行远程仿真,所有设备均可通过识别二维码进行学习。
注册学习步骤:1、点击以下网站进入项目主页:2、点击右上角注册按钮,用手机号进行注册;3、注册成功后重新登录,登录成功后点击“2018年项目公示”,在“项目名称”搜索栏搜索“丙烯酸甲酯”,点击搜索结果进入项目;4、可点击“收藏”按钮收藏项目,下次登录可在项目管理中找到收藏项目;可对实验项目“点赞”;5、可进行“实验评分”(1星——5星),可进行“实验评价”(好评或者差评),可“发表评价”。
6、可点击“我要做实验”,登录实验界面下载仿真软件进行远程学习。
欢迎大家提出宝贵意见帮助项目改进。
除远程在线学习外,项目接收校内外师生进行现场实习、实训,咨询预约电话:。
注册方法:第一步,访问项目主页:,点击右上角注册,进入注册页面。
第二步,注册成功后,可以登录该网站。
第三步,重新访问项目主页:,点击右上角登陆即可登陆。
第四步,登陆后,点击“2018项目公示”,在“项目名称”搜索栏中搜索“丙烯酸甲酯全流程生产仿真实习”,点击搜索结果进入项目。
第五步,网站上方可对实验项目“收藏”与“点赞”,点击“我要做实验”即可进行在线仿真;网站右侧可进行“实验评分”,可进行“实验评价”,也可“发表评价”。
化工过程仿真实习软件安装说明一、软件运行环境本软件核心程序仅占用15MB左右硬盘容量,软件经编译后的执行文件只有200到300KB,可以在486 以上微机(包括无硬盘工作站及局域网络)上运行。
本软件可运行于MS-DOS 、WINDOWS 3.x、WINDOWS 95、WINDOWS 98、WINDOWS NT/2000、WINDOWS XP操作系统之下。
注:当使用WINDOWS XP/2000 sever操作系统时,需要按照软件向导使用“初始化程序”,进入MS-DOS环境来运行本软件,同时需要使用串口或PS/2型鼠标。
在其他系统下可以直接运行本软件。
二、软件安装安装光盘插入光驱后,将自动运行安装向导,可以通过此安装向导进行安装,也可以在光盘根目录下双击SETUP.EXE直接进行安装。
三、文件结构为了方便用户使用,核心程序(SIMLY文件夹和SIMU文件夹)已固定安装于C盘根目录下(大约15MB);初始化程序及相关文档在软件安装过程中由用户自己指定安装位置。
核心程序目录结构如下:C:\SIMU \PUM 离心泵模块(PUM.EXE)\HEX 热交换器模块(HEX.EXE)\FUR 加热炉模块(FUR.EXE)\WFY 往复压缩模块(WFY.EXE)\BAT 间歇反应模块(BAT.EXE)\JBX 连续反应模块(JBX.EXE)\TDW 二元精馏模块(TDW.EXE)\XST 吸收模块(XST.EXE)\GL 锅炉模块(GL.EXE)\ZH 转化模块(ZH.EXE)C:\SIMLY \ CJ 常减压蒸馏模块(CJ.EXE)\FCC 催化裂化模块(FCC.EXE)四、运行仿真软件成功安装软件后,双击桌面相应快捷方式即可启动软件向导。
第一个界面为欢迎界面,第二个界面为操作系统选择画面,如下图所示:当使用WINDOWS NT/2000以下操作系统时,选中“其他windows系统”,单击“下一步”进入如下画面,可以通过鼠标左键单击进入相应模块。
嘉兴学院丙烯酸甲酯工艺仿真操作手册北京东方仿真软件技术有限公司2013年5月目录第一章生产原理及工艺特点 (2)第二章生产流程说明 (4)第三章设备一览表 (7)第四章主要操作条件及工艺指标 (8)第五章操作规程 (9)第六章操作界面 (13)第一章生产原理及工艺特点在该单元中丙烯酸与甲醇反应,生成丙烯酸甲酯,磺酸型离子交换树脂被用作催化剂。
1.1 酯化反应原理丙烯酸与醇的酯化反应是一种生产有机酯的反应。
其反应方程式如下:CH2=CHCOOH+CH3OH <==>CH2=CHCOOCH3+H2O这是一个平衡反应,为使反应有向有利于产品生成的方向进行,采用一些方法,一种方法是用比反应量过量的酸或醇,另一种方法是从反应系统中移除产物。
1.2 丙烯酸与甲醇的酯化反应(1)酯化反应器的主反应酯化反应器的主反应的化学方程式如下:H+(IER)*CH2=CHCOOH+CH3OH <==> CH2=CHCOOCH3+H2OAA MEOH MA*IER指离子交换树脂(2)酯化反应器的副反应CH2=CHCOOH十2CH3OH———> (CH3O)CH2CH2COOCH3+H2OMPM:(3-甲氧基丙酸甲酯)H+(IER)*2CH2=CHCOOH十CH3OH ———> CH2=CHCOOC2H4COOCH3+H2OD-M(3-丙烯酰氧基丙酸甲酯/二聚丙烯酸甲酯)H+(1ER)CH2=CHCOOH+CH3OH———>HOC2H4COOCH3HOPM(3-羟基丙酸甲酯)H+(1ER)CH2=CHCOOH+CH3OH ——>CH3OC2H4COOHMPA(3-甲氧基丙酸)H+(1ER)2CH2=CHCOOH———>CH2=CHCOOC2H4COOHD-AA(3·丙烯酰氧基丙酸/二聚丙烯酸)其他副产物是由于原料中的杂质的反应而形成的。
典型的丙烯酸中的杂质的反应如下:CH3COOH+R-OH——>CH3COOR十H2OC2H5COOH+R-OH——>C2H5COOR十H2O丙烯酸甲酯的酯化反应在固定床反应器内进行,它是一个可逆反应,本工艺采用酸过量使反应向正方向进行。
化工仿真操作说明化工仿真操作旨在通过计算机模拟化工过程,帮助工程师预测和优化实际生产过程的性能。
这项技术在化工工业中得到广泛应用,可以提供比试验更便宜、更快速和更安全的方法对新工艺进行评估和优化。
本文将详细介绍化工仿真操作的基本原则和步骤。
一、化工仿真操作的基本原则1.建立真实的工艺模型:化工过程的仿真模型应尽可能接近实际情况,包括原料、反应条件、设备特性等。
只有建立真实可靠的仿真模型,才能得到准确可信的结果。
2. 选择合适的仿真软件:市面上有许多化工仿真软件可供选择,如Aspen Plus、HYSYS等。
根据具体需求和经济能力选择合适的软件,在使用前需对其进行一定的学习和了解。
3.数据输入与验证:将实际场景中的数据输入到仿真软件中,并对其进行验证和比对,确保输入数据的准确性和可靠性。
如果有现有数据可用,即可直接导入;如果无法得到准确数据,需要根据经验或其他手段进行估计或推测。
4.运行仿真模拟:在确认数据准确性后,进行仿真模拟运行,并观察结果。
运行过程中可根据需要进行参数调整或设备优化,以获得最佳仿真结果。
5.结果分析与优化:对仿真结果进行分析和评估,与设定目标进行比较。
如果结果符合预期,即可进入下一步工序;如果结果不理想,则需要对模型进行修正或参数调整,直到满足要求为止。
二、化工仿真操作步骤1.建立流程框图:根据工艺流程,将各个组成部分按照顺序绘制在流程框图上,明确每个部分的位置和功能,形成初始框架。
2.设定物料和热力学参数:根据实际情况设定各个物料的性质参数,如化学组成、物理属性、反应方程等。
同时也需要设定反应条件、设备参数和其他参数。
3.建立物料平衡和能量平衡:根据输入的物料和热力学参数,建立物料平衡和能量平衡方程。
这是仿真模型的基础,通过求解这些方程可以得到各个物流组分的流量和温度等信息。
4.建立反应模型:如果涉及到反应过程,需要建立相应的反应模型。
根据反应的速率方程和动力学参数,预测反应的进行情况并计算反应产物的生成量。
丙烯酸甲酯工艺仿真培训系统目录第一章生产原理及工艺特点 (2)第二章生产流程说明 (5)第三章设备一览表 (8)第四章主要操作条件及工艺指标 (11)第五章操作规程 (14)第六章紧急事故处理 (21)第七章操作界面 (22)第一章生产原理及工艺特点在该单元中丙烯酸与甲醇反应,生成丙烯酸甲酯,磺酸型离子交换树脂被用作催化剂。
1.1 酯化反应原理丙烯酸与醇的酯化反应是一种生产有机酯的反应。
其反应方程式如下:CH2=CHCOOH+CH3OH <==>CH2=CHCOOCH3+H2O这是一个平衡反应,为使反应有向有利于产品生成的方向进行,采用一些方法,一种方法是用比反应量过量的酸或醇,另一种方法是从反应系统中移除产物。
1.2 丙烯酸与甲醇的酯化反应(1)酯化反应器的主反应酯化反应器的主反应的化学方程式如下:H+(IER)*CH2=CHCOOH+CH3OH <==> CH2=CHCOOCH3+H2OAA MEOH MA*IER指离子交换树脂(2)酯化反应器的副反应CH2=CHCOOH十2CH3OH———> (CH3O)CH2CH2COOCH3+H2OMPM:(3-甲氧基丙酸甲酯)H+(IER)*2CH2=CHCOOH十CH3OH ———> CH2=CHCOOC2H4COOCH3+H2OD-M(3-丙烯酰氧基丙酸甲酯/二聚丙烯酸甲酯)H+(1ER)CH2=CHCOOH+CH3OH———>HOC2H4COOCH3HOPM(3-羟基丙酸甲酯)H+(1ER)CH2=CHCOOH+CH3OH ——>CH3OC2H4COOHMPA(3-甲氧基丙酸)H+(1ER)2CH2=CHCOOH———>CH2=CHCOOC2H4COOHD-AA(3·丙烯酰氧基丙酸/二聚丙烯酸)其他副产物是由于原料中的杂质的反应而形成的。
典型的丙烯酸中的杂质的反应如下:CH3COOH+R-OH——>CH3COOR十H2OC2H5COOH+R-OH——>C2H5COOR十H2O丙烯酸甲酯的酯化反应在固定床反应器内进行,它是一个可逆反应,本工艺采用酸过量使反应向正方向进行。
嘉兴学院丙烯酸甲酯工艺仿真北京东方仿真软件技术有限公司2013年5月目录第一章生产原理及工艺特点 (2)第二章生产流程说明 (5)第三章设备一览表 (8)第四章主要操作条件及工艺指标 (10)第五章操作规程 (12)第六章操作界面 (16)第一章生产原理及工艺特点在该单元中丙烯酸与甲醇反应,生成丙烯酸甲酯,磺酸型离子交换树脂被用作催化剂。
1.1 酯化反应原理丙烯酸与醇的酯化反应是一种生产有机酯的反应。
其反应方程式如下:CH2=CHCOOH+CH3OH <==>CH2=CHCOOCH3+H2O这是一个平衡反应,为使反应有向有利于产品生成的方向进行,采用一些方法,一种方法是用比反应量过量的酸或醇,另一种方法是从反应系统中移除产物。
1.2 丙烯酸与甲醇的酯化反应(1)酯化反应器的主反应酯化反应器的主反应的化学方程式如下:H+(IER)*CH2=CHCOOH+CH3OH <==> CH2=CHCOOCH3+H2OAA MEOH MA*IER指离子交换树脂(2)酯化反应器的副反应CH2=CHCOOH十2CH3OH———> (CH3O)CH2CH2COOCH3+H2OMPM:(3-甲氧基丙酸甲酯)H+(IER)*2CH2=CHCOOH十CH3OH ———> CH2=CHCOOC2H4COOCH3+H2OD-M(3-丙烯酰氧基丙酸甲酯/二聚丙烯酸甲酯)H+(1ER)CH2=CHCOOH+CH3OH———>HOC2H4COOCH3HOPM(3-羟基丙酸甲酯)H+(1ER)CH2=CHCOOH+CH3OH ——>CH3OC2H4COOHMPA(3-甲氧基丙酸)H+(1ER)2CH2=CHCOOH———>CH2=CHCOOC2H4COOHD-AA(3·丙烯酰氧基丙酸/二聚丙烯酸)其他副产物是由于原料中的杂质的反应而形成的。
典型的丙烯酸中的杂质的反应如下:CH3COOH+R-OH——>CH3COOR十H2OC2H5COOH+R-OH——>C2H5COOR十H2O丙烯酸甲酯的酯化反应在固定床反应器内进行,它是一个可逆反应,本工艺采用酸过量使反应向正方向进行。
化工行业中过程模拟软件的使用方法引言:在化工行业中,过程模拟软件被广泛应用于工艺设计、优化和仿真中。
过程模拟软件能够模拟化工过程中的物理和化学反应、热平衡、传质过程等,帮助工程师们更好地理解和预测生产过程中可能出现的问题,并提供解决方案。
本文将介绍化工行业中常用的过程模拟软件以及它们的使用方法。
一、常用的过程模拟软件1. Aspen PlusAspen Plus是一种广泛应用于化工行业的流程模拟软件,它能够模拟化工生产过程中的热力学性能、热平衡、物流平衡等。
Aspen Plus提供了丰富的模型库和计算方法,可用于设计和优化化工生产过程,同时还可以模拟不同操作条件下的性能变化。
2. HYSYSHYSYS是另一种常用的化工过程模拟软件,它提供了强大的热力学计算功能和实时模拟能力。
HYSYS可以模拟不同操作条件下的热平衡、物流平衡以及化学反应等,工程师们可以通过调整操作变量和参数来优化生产过程的效率和产品质量。
3. COMSOL MultiphysicsCOMSOL Multiphysics是一种多物理场模拟软件,它可以模拟不同物理领域的耦合效应,如热传导、质量传递和流体流动等。
化工工程师可以使用COMSOL Multiphysics来模拟和优化物理现象对化工过程的影响,并通过调整设计参数来改进产品性能。
二、使用过程模拟软件的步骤1. 收集必要的数据在使用过程模拟软件之前,需要收集和整理所需的数据,包括化学反应的速率常数、物理特性参数以及原料和产物的组成等。
这些数据对于模拟结果的准确性至关重要,因此需要确保数据来源可靠并且数据完整。
2. 建立模型根据化工生产过程的实际情况,在过程模拟软件中建立相应的模型。
模型可以包括流程图、装置图、传热模型、物料平衡模型等,具体的模型结构和要素根据实际需求和模拟软件的功能来确定。
3. 设定操作变量和参数在模型建立完毕后,需要设定模拟过程中的操作变量和参数。
这些变量和参数可以包括温度、压力、流速等,通过调整这些操作变量和参数,可以研究不同操作条件对生产过程的影响,找到最优操作条件。
丙烯酸涂装安全操作手册目的本操作手册旨在提供丙烯酸涂装过程中的安全操作指南,以确保工作人员的安全和涂装质量的稳定性。
入场前准备在进行丙烯酸涂装前,请务必进行以下准备工作:1. 确保所有涂装设备和工具处于良好状态,如喷涂枪、喷嘴等。
2. 检查涂装环境,确保通风良好,避免易燃和有害气体的积聚。
3. 确认使用的丙烯酸涂料符合安全标准,并按照厂商指导进行存储和处理。
涂装操作步骤1. 佩戴适当的个人防护装备,如防护眼镜、手套和呼吸面具。
2. 清洁涂装表面,并确保无油、无灰尘和杂质。
3. 将丙烯酸涂料按照正确的比例稀释并搅拌均匀。
4. 将涂料倒入喷涂枪中,并调整好喷涂枪的压力和喷头尺寸。
5. 在小面积进行测试喷涂,确保喷涂效果和粘附性。
6. 进行正式的涂装操作,保持喷涂枪与涂装表面的适当距离,并保持均匀的喷涂速度。
7. 在涂装完成后,立即清洁喷涂枪和喷头,以防止涂料堵塞。
安全注意事项在丙烯酸涂装过程中,请务必遵守以下安全注意事项:1. 丙烯酸涂料为易燃液体,请远离明火和高温物品。
2. 在涂装过程中保持通风良好,以避免吸入有害气体。
3. 避免丙烯酸涂料接触皮肤和眼睛,如发生接触,请立即用清水冲洗并就医。
4. 涂装过程中禁止吸烟和使用明火。
5. 使用涂料时,请遵循厂商的使用说明和安全指南。
废弃物处理处理丙烯酸涂装过程中产生的废弃物时,请按照以下指南操作:1. 将废弃的丙烯酸涂料储存在标有危险废物的中,并妥善密封。
2. 将废弃的涂料正确分类,遵循当地废物处理规范进行处理。
3. 请勿随意倒入下水道或自然环境中,以免造成环境污染。
总结丙烯酸涂装是一项需要严格遵守安全操作要求的工作。
本操作手册提供了涂装前的准备工作、操作步骤、安全注意事项和废弃物处理指南,帮助工作人员确保操作过程的安全性和涂装质量的稳定性。
在涂装过程中,请始终遵循厂商指导和当地法规,并戴好个人防护装备以保护自身安全。
丙烯酸甲酯大赛版软件升级更新说明
经“化工生产技术”赛项专家组授权,东方仿真公司现对丙烯酸甲酯大赛版软件进行升级更新,并进行更新说明。
本次更新的目的是修改软件中原有BUG、增加事故数量、添加稳态生产题型的练习工况,同时完善评分杜绝投机取巧。
1、修改的BUG
1)事故7 P110泵坏事故,切换泵不起作用。
2)部分备用泵不起作用和部分前后截止阀不起作用。
2、冷态开车工况修改的内容
1)冷态开车增加若干项违规操作扣分项目。
2)更新冷态开车—》提负荷,质量评定——》FIC141和FIC144评分的添加
延时,避免软件启动即评分的问题
3、增加8个事故
在培训项目中增加8个事故工况。
4、稳态扰动练习
添加“稳态生产练习1(20分钟内扰动发生完)和练习2(10分钟内扰动发生完)”两个稳定生产工况,仅供参赛选手熟悉相关题型。
注:具体修改内容详见软件。
丙烯酸甲酯工艺仿真软件操作手册
1
2020年4月19日
嘉兴学院丙烯酸甲酯工艺仿真
操作手册
北京东方仿真软件技术有限公司
5月
目录
第一章生产原理及工艺特点................................. 错误!未定义书签。
第二章生产流程说明............................................. 错误!未定义书签。
第三章设备一览表................................................. 错误!未定义书签。
第四章主要操作条件及工艺指标 ......................... 错误!未定义书签。
第五章操作规程 .................................................... 错误!未定义书签。
第六章操作界面 ................................................. 错误!未定义书签。
1
2020年4月19日
第一章生产原理及工艺特点
在该单元中丙烯酸与甲醇反应,生成丙烯酸甲酯,磺酸型离子交换树脂被用作催化剂。
1.1 酯化反应原理
丙烯酸与醇的酯化反应是一种生产有机酯的反应。
其反应方程式如下:
CH2=CHCOOH+CH3OH <==>CH2=CHCOOCH3+H2O
这是一个平衡反应,为使反应有向有利于产品生成的方向进行,采用一些方法,一种方法是用比反应量过量的酸或醇,另一种方法是从反应系统中移除产物。
1.2 丙烯酸与甲醇的酯化反应
(1)酯化反应器的主反应
酯化反应器的主反应的化学方程式如下:
H+(IER)*
CH2=CHCOOH+CH3OH <==> CH2=CHCOOCH3+H2O
AA MEOH MA
*IER指离子交换树脂
2
2020年4月19日
(2)酯化反应器的副反应
CH2=CHCOOH十2CH3OH———> (CH3O)CH2CH2COOCH3+H2O
MPM:(3-甲氧基丙酸甲酯)
H+(IER)*
2CH2=CHCOOH十CH3OH ———> CH2=CHCOOC2H4COOCH3+H2O D-M(3-丙烯酰氧基丙酸甲酯/
二聚丙烯酸甲酯)
H+(1ER)
CH2=CHCOOH+CH3OH———>HOC2H4COOCH3
HOPM(3-羟基丙酸甲酯)
H+(1ER)
CH2=CHCOOH+CH3OH ——>CH3OC2H4COOH
MPA(3-甲氧基丙酸)
H+(1ER)
2CH2=CHCOOH———>CH2=CHCOOC2H4COOH
D-AA(3·丙烯酰氧基丙酸/
二聚丙烯酸)
其它副产物是由于原料中的杂质的反应而形成的。
典型的丙烯酸中的杂质的反
3
2020年4月19日
应如下:
CH3COOH+R-OH——>CH3COOR十H2O
C2H5COOH+R-OH——>C2H5COOR十H2O
丙烯酸甲酯的酯化反应在固定床反应器内进行,它是一个可逆反应,本工艺采用酸过量使反应向正方向进行。
反应在如下情况下进行:
温度:75℃(MA)
醇/酸摩尔比:0.75(MA)
由于甲酯易于经过蒸馏的方法从丙烯酸中分离出来,从经济性角度,醇的转化率被设在60%-70%的中等程度。
未反应的丙烯酸从精制部分被再次循环回反应器后转化为酯。
用于甲酯单元的离子交换树脂的恶化因素有:金属离子的玷污、焦油性物质的覆盖、氧化、不可撤回的溶涨等。
因此,如果催化剂有意被长期使用,这些因素应引起注意。
被金属铁离子玷污导致的不可撤回的溶涨应特别注意。
1.3 丙烯酸回收
丙烯酸回收是利用丙烯酸分馏塔精馏的原理,轻的甲酯、甲醇和水从塔顶蒸出,重的丙烯酸从塔底排出来。
4
2020年4月19日
1.4 醇萃取及回收
醇萃取塔利用醇易溶于水的物性,用水将甲醇从主物流中萃取出来,同时萃取液夹带了一些甲酯,再经过醇回收塔,经过精馏,大部分水从塔底排出,甲醇和甲酯从塔顶蒸出,返回反应器循环使用。
1.5 醇拔头
醇拔头塔为精馏塔,利用精馏的原理,将主物流中少部分的醇从塔顶蒸出,含有甲酯和少部分重组分的物流从塔底排出,并进一步分离。
1.6 酯精制
酯精制塔为精馏塔,利用精馏的原理,将主物流从塔顶蒸出,塔底部分重组分返回丙烯酸分馏塔重新回收。
第二章生产流程说明
2.1丙烯酸甲酯生产总流程
5
2020年4月19日。