《文学概论》学习笔记
- 格式:doc
- 大小:99.50 KB
- 文档页数:18
文学概论课程笔记关于文学的创作过程综述:文学创作,是指作家从产生创作动机和创作冲动到完成艺术构思和艺术传达的过程。
一、创作动因创作动因是指作家生活体验积累到一定程度时产生的创作内驱力,包括创作动机和创作冲动,这是文学创作的开端。
1、创作动机的构成①创作动机的个体性因素(这是指驱使作家创作的那些个人生活经历或心理体验需求。
唐代文学家韩愈提出“不平则鸣”说,认为人心中有所不平,才会通过创作来表达。
曹雪芹写《红楼梦》,首先是由于他自己有一肚子见闻经历和不平之气需要表达。
正因为有了“一把辛酸泪”,才要写出那“满纸荒唐言”。
对于作家的创作而言,个人的童年经历、精神创伤、阅历与见闻等都可以成为重要的动机因素。
仅仅从单一动机出发,进行文学创作的情况是极少的。
精神性因素与实用性因素交织在一起,构成促使作家进行创作活动的强大的心理驱力。
)②创作动机的社会性因素(这是指驱使作家创作的那些非个人需求。
文学创作实际上是一种由个体性面貌呈现的社会性行为。
在某些社会状态下,作家会挺身而出,明确表示要代表社会言说,充当社会的“良心”,或某个社会集团的代言人。
中国古代诗人总是强调“美刺”、“教化”的作用,时而站在君主立场上,向民众说教,要他们尊礼守法、忠君爱国;时而又站在民众立场向君主和当政者言说,要他们廉洁奉公,正己正人。
)2、创作动机对创作过程的重要作用创作动机甚至左右着作品的风格与基本价值取向。
①影响文学作品的内容(以商业利益为主导动机的作家所写作品,往往尽力迎合读者趣味,从而能够增加销量。
以文化启蒙或改造世界为己任的作家,则常常歌颂真理和革命的力量,从而在作品中展示出深刻的历史与现实内容。
)②影响作家对创作技巧的选择(如果一位作家的创作动机主要在于建构新的创作风格,那么他就会在形式方面绞尽脑汁,力求对前人有所突破。
中国六朝时期“永明体”诗歌的开创者大讲声律、谈论“四声八病”等,目的就是要创造不同于前人的诗歌形式与风格。
自考文学概论笔记第七章名词解释感物说:强调文学创作过程中主体心灵与客观景物之间相互作用的重要性。
养气说:认为气(道德精神)是文学创作活动中最主要的环节,只重气,不全面。
镜子说:强调文学创作必须反映客观生活。
对主观能动认识不够,不全面。
深层心理说:文学创作不是人的意识所决定的,而是个人或集体的深层心理(无意识)决定。
距离说:布洛观点,主张审美主体不能有过多的功利考虑,在一定的距离外欣赏审美对象的美。
表现说:文艺归结为作家心灵或本能的表现,主张创作从主观自我出发。
忽视客观社会生活,不全面。
艺术直觉:主体从对象的感性形式上直接把握其内在蕴意的思维方式或心理能力。
艺术知觉:主体用艺术的眼光审视对象时产生的知觉形象。
艺术灵感:在艺术活动中主体情绪激动、思路畅通、创造力极强的思维状态。
突发性、迷狂性、创造性。
艺术情感:主体在文学艺术活动中产生并促使这一活动进一步展开的心理体验自然情感:人在日常生活中出现的心理体验,主体对他与客体之间利害关系的功利性评价的心理反应。
自然情感是艺术情感的基础,艺术情感是自然情感的升华。
政治情感:建立在一定的政治思想观念基础上,有强烈功利性,是某个社会集团与现实之间利害关系的心理反应。
道德情感:具有普遍性、强制性的,长期深入人心的,对道德规范、道德观念的心理反应。
给人压迫感、紧张感。
宗教情感:以信仰为依托,将人的心灵引向虚无缥缈的彼岸世界的情感。
艺术想象:主体调动过去积累的记忆表象,经过艺术加工创造艺术形象的心理过程。
科学想象:主体指向客观事物某种内在规律,通过创造性心理活动认识客体,得到正确结论的心理过程。
再造性想象:主体对他过去积累的记忆表象进行回忆的过程。
艺术想象的一种。
创造性想象:在再现记忆表象的基础上,对对象进行加工改造、重新熔铸,从而创造不同原型的艺术形象的过程。
相似性想象:由一物的触发而想到另一物的心理过程。
艺术理解:在创作活动中所进行的分析、判断、识别、比较的理性思维活动。
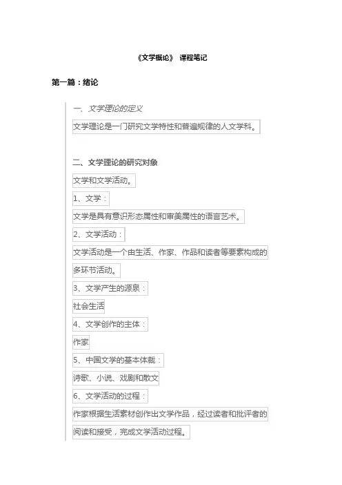
《文学概论》全部笔记两个方面用(一)(二),三个方面用(1)(2)(3),四个以上方面用①②③④⑤(四字以上才用)六个以上方面,1.2.3.4.5.6.7.特别用1)2)3)(参:参考书页)(详见:具体阅书)第一章——文学观念1、文学观念:对文学的看法,是对“什么是文学”的回答。
(参18)2、文学四要素:世界、作家、文本、读者(或作品、艺术家、世界、欣赏者)。
(参20)3、完整的文学活动构成:文学四要素,及其间包含的“体验、创作、接受”三个过程。
(参21)4、历史上五种主要的文学观念:再现说、表现说、实用说、客观说、体验说。
(参23)5、再现说:在文学四要素中强调“世界”与“作品”的对应关系,即认为作品是对世界的摹仿或再现。
6、表现说:在文学四要素中强调“作品”与“作家”的关系,即认为作品是作家情感的自然流露。
7、实用说:在文学四要素中强调“作品”被“读者”所利用的关系,一般认为文学是一种工具和手段。
8、客观说:把“作品”抬高到高于一切、重于一切的地步,认为作品一旦从作家的笔下诞生之后,就获得了完全客观的性质和独立的“身份”,它既与原作家不相干,也与读者无涉,它从外界的参照物中孤立出来,本身是一个“自足体”,出现了所谓的“客观化走向”。
9、体验说:强调“读者”对“作品”的意向性的体验这种关系,强调读者阅读作品时的感受和再创造。
[简示]再现说:作品(摹仿或再现)→世界表现说:作品←作家(情感的自然流露)实用说:作品←读者(所利用)客观说:作品(高于一切、重于一切,完全客观的性质和独立的“身份”)体验说:读者(意向性的体验)→作品10、表现说的基本倾向:(1)文学本质上是诗人、作家的内心世界的外化,是情感涌动时的创造,是主观感受、体验的产物;(2)表现说也主张以外部现实作为对象;(3)诗人可以描写平凡的事物,但要使事物以不平凡的色彩呈现出来。
10、文学:作为一种人类的文化样式,它是具有社会的审美意识形态性质的、凝聚着个体体验的、沟通人际的情感交流的语言艺术。
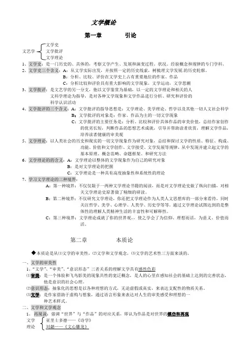
第一章文学理论的性质和形态第一节文学理论的性质一、文学理论的学科归属研究文学及其规律的科学统称为文艺学。
无论在中国或西方,最早研究文学的科学都叫“诗学”、“诗论”,因为诗的起源最早。
19世纪以前,整个文学的研究基本上处于笼统而未分化的状态。
19世纪以后,文艺学终于形成了若干相互独立又相互联系的分支,从而严格意义上的文学理论才得以成立。
目前国内外文学理论界习惯将文艺学分为的三个组成部分:1、文学发展史,即按照历史的顺序研究一定范围内文学发生发展的状况及其规律,通过对有代表性的作家、作品的分析与评价,对一定时期的文学思潮和创作实践进行总结。
文学史可按国别、地域划分,如《欧洲文学史》、《英国文学史》;也可按历史时期为断代史,如《中国当代文学史》;也可按作品种类划分为专史,如《中国小说史》、《中国诗歌史》2、文学批评,即对各个时代的作家、作品,以及各种文学现象(泛指一切与文学有关的事物和现象)进行研究、分析、评论的科学。
其主要对象是当代的作家、作品、文学潮流。
3、文学理论,即以人类社会历史的现实的一切文学现象作为研究对象,以哲学方法论为总的指导,从理论高度和宏观视野上阐明文学的性质、特点和一般规律的学科。
三者之间互相独立又互相影响。
文学理论为文学发展史和文学批评提供理论武器,离开文学理论的指导,文学发展史就成了一笔糊涂账,文学批评也就失去了活的灵魂。
反过来,文学发展史和文学批评的研究成果又可以丰富、补充和发展文学理论。
注:“三分法”影响很大,但本课程还是倾向于采用“五分法”,即在以上和分支的基础上,再加上文学理论史和文学批评史。
因为文学理论和文学批评也有着历史的发展,理应同文学发展史一样,成为文学史的一部分。
二、文学理论的对象和任务文学理论以文学的普遍规律为研究对象。
具体地说,它以文学的基本原理、概念范畴以及相关的科学方法为其研究对象。
比如,文学与生活的关系、作家的个性气质与风格的关系、文学鉴赏的条件、文学的社会作用等等。
《文学概论》课程笔记文学的教育功能第二节∶文学的功能总述:文学功能是文学价值属性的实际反映和体现。
文学功能存在的内在依据是文学的价值。
文学的功能不是孤立地存在的,它存在于功能的系统之中。
一、文学功能的整体性1、中国自古就有重视文学社会功能的传统。
孔子关于诗歌“兴、观、群、怨”说;近代梁启超关于小说“熏、浸、刺、提”论。
(《论语•阳货》∶子曰:“小子,何莫学夫诗?诗,可以兴,可以观,可以群,可以怨。
迩之事父,远之事君;多识于鸟兽草木之名。
”翻译∶孔子说:“学生们为什么不学习《诗》呢?学《诗》可以激发志气,可以观察天地万物及人间的盛衰与得失,可以使人懂得合群的必要,可以使人懂得怎样去讽谏上级。
近可以用来侍奉父母,远可以侍奉君主;还可以多知道一些鸟兽草木的名字。
”)2、文学的功能基本功能∶认识功能、教育功能、审美功能、娱乐功能其他功能∶凝聚功能、益智功能,心理补偿功能3、文学功能整体性的表现文学的功能不是孤立存在的,各种功能都相互联系、相互渗透,具有整体性,体现在文学对人的情感、理想、信念、道德、人格等方面潜移默化的影响。
①优秀文学对于人的全面发展,对于陶冶情操、鼓舞士气、提升境界,有着不可替代的特殊作用。
②对一个民族和国家来说,文学繁荣与否,实际上是其“文化软实力”强弱的一种表现。
4、伟大的文学作品从来就是一个国家和民族的骄傲和灵魂①我国先秦的《诗经》、楚辞到汉赋、唐诗、宋词、元曲以及明清小说②从五四时期兴起的新文化到新中国成立以来的社会主义文艺,特别是改革开放以来大量的优秀作品(这些优秀的文化作品是中华文明的瑰宝,是我国人民几千年来克服艰难险阻,战胜内忧外患,创造幸福生活的强大精神力量。
)二、文学的认识和教育功能1、文学的认识功能文学的认识功能是指文学具有帮助人获得社会和人生知识、加深对人和社会理解的功能。
①文学是社会、历史和人生的“百科全书”,是人们获得间接知识的重要渠道。
②文学可以帮助人们观风俗,晓人情。
第一章绪论牛汉《夜》为什么需要文学?文学是美的集中体现,为我们描绘出凡俗生活的迥异的神奇的审美世界,具有“惊天地、泣鬼神”的感人力量。
在人类社会发展长河中,文学对社会历史发展有着不可忽略的重大作用。
(《汤姆叔叔的小屋》,林肯成其作者为最有影响的小妇人)。
文人类提供了一种生存方式,诗意的进入文学世界。
生活的原本为明的朦胧的经验和事理得到澄明。
文艺是国民精神所发生的火花,同时也是引导国民精神的前途的灯火。
(《坟论睁了眼看东》马克思曾经高度评价狄更斯:“现代英国一批杰出的小说家,他们在自己卓越的描写生动的书籍中向世界解释的政治和社会真理比一切职业政客的理论和道德家在一起所揭示的还要多。
”文学理论试图从理论上揭示文学奇特的文化现象、审美现象,探索其中的本质规律,促进文学艺术的繁荣发展。
任务:阐述文学性质,探讨文学特征和规律。
在人文科学领域内,研究文学的主要有三大学科:文学理论、文学批评、文学史,合成文艺学。
文学理论着重研究文学的基本原理,探讨文学的基本规律;文学批评则是运用原理评价作家、作品和文学现象;文学史着重研究文学的产生的发展,演变的状况以及文学发展的历程。
与文学活动相对应,文学概论课程的基本内容是:(1)、文学活动论:设计文学活动的构成要素,探讨文学活动的发生、发展、原因等方面;(2)、文学本质论;回答什么是文学的问题;(3)、文学创作论。
(作者或作品)创作主体的素养,创作过程,创作心理,审美追求等;4)、文学作品论:作品题材、类型和理想形态。
文学作品的存在方式,包括基本类型、体裁、叙事作品、抒情作品、文学风格。
(5)、文学接受论:作品与读者,文学接受的性质特征(6)、文学语境论:探讨文学与意识形态与社会、与传媒、与大众的关系。
第一章文学活动第一节文学活动及其理解一、世界(即文学活动所反映的社会性质)文学是一种实践活动,文学活动的本质在于对自然世界的模仿和反映。
(1)、古希腊的模仿说:对某事物的论述和对自然的真实反映,具有审美意义,按照A 对照去做B。
文学概论复习笔记文学观念 名词解释 文艺学:研究文学的科学统称,包括文学发展史、文学批评、文学理论。
文学理论:以社会历史现实为研究对象,以哲学方法论为总指导,研究和阐明文学性质、特点和一般规律的科学。
文学观念:对文学的看法,“什么是文学”,变化中的,因民族、时代、群体、人而不同。
文学:具有审美意识形态性质的、凝结个体体验的、沟通人际交流的语言艺术。
文学四要素:世界、作家、作品和记者。
文学的必备要素,体现人与客体的以象性,体现人的本质力量。
表演艺术:通过表演来展现艺术形象的艺术。
造形艺术:运用一定的材质在空间塑造立体或平面形象的艺术。
语言艺术:以语言为媒介构成艺术形象的艺术。
视界融合:同一对象,人们视界与历史已有视界交融。
文化:人类的符号思维和符号活动所创造的产品及其显示的意义的总和。
广义、狭义、符号学。
文学文化:揭示人的自生存境遇和状况;叩问人生的意义;沟通人与人、人与自然的联系;憧憬人类的未来。
品质阅读:从关注文本中的用字、比兴、平仄到关注情景、人物和情节。
价值阅读:发现文本的文化内涵和价值的阅读。
物理境:事物纯然的客观存在。
心理场:事物在人的心目中的存在。
审美:处于活跃的主体,在特定的心境、时空中,在有历史文化渗透下,对客体的美的观照、感悟、判断。
审美意识形态:集团倾向性与人类共同性的、认识与情感的、无功利性与有功利性的、假定性与真实性的统一。
文学的认识性:以社会的认识,感性认识与理性认识。
文学的情感性:文学认识总是以情感评价方式表现出来。
文学的假定性:文学的虚拟性。
文学的真实性:艺术形象的合情合理的性质。
经验:个人见闻和经历及所获得的知识与技能。
体验:把自己置身于价值世界去寻求、体味、创造生活的意义和诗意。
诗言志:诗是抒发人的思想感情的。
诗缘情:诗歌是抒发人的感情的。
教化:诗歌为政治教化服务的文学思想。
文艺复兴:14~16世纪,以复兴古希腊、古罗马文化为目标。
`第一编、本质论文学是种语言艺术,具有审美本质。
再展开……一、审美本质1)A、再现论:①文艺是对现实世界的再现,强调文学艺术源于生活,再现生活,一种朴素的唯物主义出发点。
(西:德谟克利特、柏拉图、亚里士多德等的“模仿说”;中:古典文论“文以载道”思想,如老子《道德经》、刘勰《文心雕龙·原道》)②历史评价:再现论看到艺术与现实生活的关系,有积极作用,但忽视了艺术家的主观能动性、创造性,看不到文学艺术来源于生活而超越生活。
艺术与客观现实是有联系的,但却是通过艺术家的主观创造反映出来的。
B、表现论:①强调文艺作品是对主体精神世界的反映,是对艺术家心灵和本能的表现。
因资本主的发展,表现论在西方近代尤其盛行,强调个性和心灵解放。
(柏拉图的“灵感说”、“浪漫主义”如华滋华斯、弗洛伊德“潜意识性心理学”、李贽“童心说”)②历史评价:再现论强调客体,表现论强调主体,各是两极。
一方面,表现论补充了再现论,注重文艺的主观基础;然而另一方面,有些走了极端,忽视了文学艺术的社会内容,把它彻底看作个人性的东西。
论述加:但一种学说、一种艺术,既然能够长期存在,总是有理由的。
再现论和表现论都有合理性和局限性,不宜全盘接受,也不能笼统否定,而应该有分析地加以改造吸收。
马克思主义的能动的反映论文艺观,是再现论文艺观的继承,但同时也批判地吸取表现派文艺学的理论成果。
它一方面强调“作为观念形态的文艺作品,都是一定的社会生活在人类头脑中的反映的产物”,另一方面又强调作家头脑的加工作用;一方面肯定人类的社会生活是文学艺术的唯一源泉,另一方面又认为“文艺作品中反映出来的生活却可以而且应该比普遍的实际生活更高、更强烈,更有集中性,更典型,更理想,因此就更带普遍性。
”这就摆脱了摹仿、复制的被动性,而为创造性开辟了道路。
列宁说:“聪明的唯心主义比愚蠢的唯物主义更接近于聪明的唯物主义。
”我认为是非常深刻的见解。
2)A、科学反映与艺术反映:①同:二者都是对生活的反映。
文学概论第一章引论文艺学文学批评1、文学史:是一门历史的、具体的,考察文学产生、发展和演变过程、状况、经验概念和规律的专门学科。
2、文学史三个含义:A:从文学实际出发,并按照一定的历史线索,树梳理文学发展.的历史轮廓。
B:分析、比较、评价在文学史上占有重要地位的作家、作品C:分析比较和评价具有重大影响的文学现象,文学运动,文学思潮3、文学批评:是文艺学的另一分支,他以文学鉴赏为基础,以一定的文学理论和相关的人文科学理论为指导,是对各种文学现象和文学作品进行分析、研究和评价的科学认识活动4、文学批评的三个含义:A:文学批评的指导思想是:文学理论、美学理论、哲学以及其他一切人文社会科学B:文学批评的对象是:作家、作品为主的一切文学现象C:文学批评的主要任务是:分析、比较和评价具体作品的审美价值,总结作家创作的优劣长短,判断作品的思想艺术成就,引导并帮助读者欣赏,理解文学作品,培养读者健康的审美观5、文学理论:以人类社会的历史和现实的一切文学现象作为研究对象,总结和探讨文学的性质、特征、构成、功能、价值和文学创作、文学接受、文学发展等规律,从中发现并建立起文学的基本原理、概念范畴、命题框架、和研究方法6、文学理论的的含义:A:文学理论以整体的文学现象作为自己的研究对象B:是对文学理论的把握C:文学理论是一种具有高度抽象性和系统性的理论7、学习文学理论的三种境界:A:第一种境界:不仅仅限于一两种文学理论书籍的阅读,而是对文学理论史做了纵向扫描,对相关文学理论史原著做了精细的研读。
B:第二种境界:不仅研究文学理论,你还把文学理论作为人类人文思想库的一部分来看待,同时关注哲学、美学、心理学、人类学、历史学等等。
通过文学理论试图达到的是整体性的理解人类精神生活的丰富性和可解释性。
C:第三种境界:文学理论成就了你的世界观,,使之学会了为信仰、理想而活,为意义、价值而活。
第二章本质论◆本质论是从⑴文学的审美性,⑵文学和文学观念,⑶文学的艺术性三方面来谈的。
文学概论笔记【童庆炳】第一编导论:第一章文学理论的性质和形态文学理论的任务一般规定为四个方面:文学本质论、文学创作论、作品和文学接受论。
文学理论应该具有实践性、阶级性的品格。
概念解释1、文艺学研究文学及其规律的科学称为文艺学。
它包括文学理论、文学批评、文学史、文学理论史、文学批评史五个分支。
2、文学理论文艺学的分支之一,指研究文学活动的一般规律的学科,它以文学的基本原理、概念范畴以及相关的科学方法为研究对象。
3、文学批评文艺学的分支之一,指分析和评价具体文学作品、作家和文学现象的学科。
播音主持培训|广播电视编导培训|数字媒体专业|中传考研|广播电视艺术学:4、文学史文艺学的分支之一,指从历时的视角探讨各民族文学和世界文学发展的具体历史的学科。
1.试从学科归属、对象任务和学科品格三个角度,说明文学理论的性质。
研究文学及其规律的科学称为文艺学。
文学理论属于文艺学的一个重要分支。
如果说文学批评、文学史主要是研究文学中的“特殊”,即具体的作家、作品、文学现象的话,那么文学理论则是研究文学中的“一般”,即它的任务是探讨文学活动的普遍规律、概念范畴和相关的方法,形成理论系统。
2.文学理论有哪几种基本形态?其划分的依据是什么?文学理论的基本形态可分为以下七种:文学哲学、文学社会学、文学心理学、文学符号学、文学价值学、文学信息学和文学文化学。
文学理论分为这些形态的依据是:文学作为人类的一种精神活动,是复杂的多层次的系统活动。
从文学创作到文学作品产生再到文学接受,这是一个活动过程。
按马克思的理论,文学创作是一种“艺术生产”。
这样,实际上同一个文学活动,在意向上可以理解为两个过程:文学创作——文学作品——文学接受文学生产——作品价值——文学消费第二章马克思主义文学理论与中国当代文学理论建设马克思主义文学理论——由马克思、恩格斯创立的,以历史唯物主义和辩证唯物主义为基础的文学理论,它的理论支点是文学活动论、意识形态论、反映论和艺术生产论。
文学概论读书笔记文学概论读书笔记篇一:《文学概论》学习笔记第一章文学的本质特征王桃令1、生活真实生活真实是现实生活中客观存在的社会关系所制约的人、事、物。
2、艺术创作艺术创作指艺术家以一定的世界观为指导,运用一定的创作方法,通过对现实生活观察、体验、分析、比较、选择、缀合、创造性的加工、提炼概括生活素材,塑造艺术形象,创作艺术作品的创造性劳动。
艺术创作以社会生活为源泉,但并不是简单地复制生活现象,实质上是人类为自身审美需要而进行的一种特殊的审美创造。
艺术家是艺术创作的主体,艺术创作是十分复杂、艰巨的精神劳动,它要求艺术家必须具有高尚的思想情操、深厚的生活积累、丰富的审美经验、出众的艺术才能和娴熟的艺术技巧。
艺术家创作艺术作品,总是从特定的审美感受、体验出发,运用形象思维,按照美的规律对生活素材进行选择、缀合、加工、概括、提炼、预言,构思出主观与客观交融的审美意象,然后再使用物质材料将审美意象表现出来,最终构成内容美与形式美相统一的艺术作品。
艺术创作的动机,大致有以下四大类:泄情动机;兴趣动机;成就动机;私欲动机。
在各种各样的创作动机中,只有符合艺术创作活动的审美性质和规律的,才能创作出真正的艺术作品。
3、艺术虚构艺术虚构是艺术创作的基本手法之一,指艺术家根据现实生活中存在的事物,按照一定的美学理想,通过缀合、想象、联想、推理等心理机制,把现实中本无有、按情理却可能存在的艺术形象、情节、环境等生发构想出来。
4、艺术形象艺术形象是艺术反映社会生活的特殊方式,是通过审美主体与审美客体的相互交融,并由主体创造出来的具体、生动、可感的、概况的,具有审美意义的生活图画。
5、文学的形象性文学的形象性是指文学形象的具体生动性和艺术感染力的特性。
文学形象性的基本特点是:描绘的具体生动性;艺术的概括性;审美的感染性。
描绘的具体生动性是文学形象的第一个特点。
即所描绘的是这个人、这件事。
艺术的概括性是文学形象的第二个特点。
文学概论读书笔记【篇一:文学概论笔记】第六章文学形象的理想状态典型意象意境第一节文学典型典型:最早提出于17世纪以前,实际上为类型概念;18世纪以后强调人物自身的个性;19世纪80年代末,恩格斯说:“要塑造典型环境中的典型人物。
;20世纪70-80年代,中国出现”“典型”探讨热。
一、典型的美学特征(即典型是什么?)(一)鲜明独特的个性(唯一性)个性:指人与众不同的个别特征,它是由每个人先天的素养的差异和后天不同社会环境、独特的生活经历形成的。
典型个性:①独特而不可重复性②生动、丰富、复杂(变化)(二)巨大深刻的历史内容(历史感,以金庸小说为例。
)(三)深远持久的艺术魅力艺术魅力:指文学作品的各种审美因素衍生出来的综合性的审美效应。
艺术魅力具体表现为:吸引力、感染力、震撼力。
其内涵主要包括真实性、新颖性、诚挚性、蕴藉性。
诚挚性:主要指作者的态度很真诚蕴藉性:人物形象的含蓄性二、典型化典型化:作家依据自己的审美观点,审美理想,对生活现象进行筛选,加工,创造出具有鲜明个性和高度真实性的艺术形象过程。
(一)个性化(善于发现人物特征,突出人物特征)1、选取:发现生活中能打动你的人或事,作为原型,要与已有的文学典型不同,才有写作价值。
(要点:原型,比较已有类型)2、组合:对原型加工,对生活的人物形象的突出特征进行组合。
(要点:从很多人物形象中选取适合的材料重新组合)3、突出:不是材料的累积,而是对特点的提升。
(二)本质化(强调人物形象要深刻)艺术家在创作过程中通过对生活现象的集中或摄取,在个别中表现一般,在偶然中反映本质的过程。
一、典型环境和典型人物(一)典型环境的性质和特征典型环境:是作家以现实社会环境为依据,经过集中提炼、升华的一种审美创造,并表现着一定历史时期社会状态的全局和总情势。
类别:大环境和小环境大环境:指作品中社会历史背景,即人物活动的历史时代和社会环境。
小环境:指人物的具体生活场所,以及该环境中人物关系的复杂性。
《文学概论》课程笔记篇3:第一章(中)一、文学的世界观与方法论基础唯物史观的创立,为马克思主义文学理论奠定了科学的世界观和方法论基础,使文学理论产生了历史性变革。
二、唯物史观的基本思想1、人类所生活的社会是一个复杂系统,由经济生活,社会生活,政治生活,精神生活等构成。
2、人类社会不是静态的,而是不断运动发展的,其内部存在的两大基本矛盾,即生产力与生产关系的矛盾,经济基础与上层建筑矛盾是推动人类社会发展变化的动力。
3、社会存在决定社会意识,因此,对包括文学艺术在内的各种社会意识形式的认识,必须到社会存在的发展中找原因。
三、唯心史观的美学诗学理论著作赫西俄德《神谱》柏拉图《理想国》亚里士多德《诗学》、《修辞学》四、采用唯物史观来理解文学艺术1、辩证理解文学艺术与经济社会发展的关系。
(唯物史观讲经济基础对上层建筑具有决定和制约作用,同时强调上层建筑对经济基础具有反作用。
同样,文学艺术的发展从根本上讲是受经济基础决定的,同时也对经济社会发展有着重要的反作用。
进步的、革命的文学作品,往往能够通过对现实关系的真实描写和深刻揭示,弘扬真善美,批判假恶丑,促进人类文明,推动社会进步;反之亦然。
正确认识文学艺术的社会地位和作用,需要辩证地把握文学艺术与经济社会发展的关系,防止脱离社会历史条件去研究文学艺术的片面性。
)2、正确认识社会心理与文学艺术的关系。
(唯物史观认为经济关系决定政治、法、文学艺术等意识形态形式,同时认为经济基础与上层建筑之间有一定的“中介”或“中间环节”。
人们的社会心理等就是文学艺术与社会经济生活相互作用的重要中介因素。
比如,资本主义经济关系的不合理并不会直接导致批判现实主义文学作品的产生,它首先要激起广大劳动人民心理上的不满,情绪上的激愤甚至行动上的反抗,并通过作家的艺术创造,才能够形成批判这种不合理社会的文学作品。
)3、深入把握文学艺术与经济社会发展的平衡和不平衡关系。
(文学艺术与经济社会发展总体上是平衡的,一定社会的文学是以这社会的物质生产为基础的,文学的产生和发展离不开一定的社会经济条件,文学繁荣往往是经济高涨的产物。
第一章文学的本质特征王桃令1、生活真实生活真实是现实生活中客观存在的社会关系所制约的人、事、物。
2、艺术创作艺术创作指艺术家以一定的世界观为指导,运用一定的创作方法,通过对现实生活观察、体验、分析、比较、选择、缀合、创造性的加工、提炼概括生活素材,塑造艺术形象,创作艺术作品的创造性劳动。
艺术创作以社会生活为源泉,但并不是简单地复制生活现象,实质上是人类为自身审美需要而进行的一种特殊的审美创造。
艺术家是艺术创作的主体,艺术创作是十分复杂、艰巨的精神劳动,它要求艺术家必须具有高尚的思想情操、深厚的生活积累、丰富的审美经验、出众的艺术才能和娴熟的艺术技巧。
艺术家创作艺术作品,总是从特定的审美感受、体验出发,运用形象思维,按照美的规律对生活素材进行选择、缀合、加工、概括、提炼、预言,构思出主观与客观交融的审美意象,然后再使用物质材料将审美意象表现出来,最终构成内容美与形式美相统一的艺术作品。
艺术创作的动机,大致有以下四大类:泄情动机;兴趣动机;成就动机;私欲动机。
在各种各样的创作动机中,只有符合艺术创作活动的审美性质和规律的,才能创作出真正的艺术作品。
3、艺术虚构艺术虚构是艺术创作的基本手法之一,指艺术家根据现实生活中存在的事物,按照一定的美学理想,通过缀合、想象、联想、推理等心理机制,把现实中本无有、按情理却可能存在的艺术形象、情节、环境等生发构想出来。
4、艺术形象艺术形象是艺术反映社会生活的特殊方式,是通过审美主体与审美客体的相互交融,并由主体创造出来的具体、生动、可感的、概况的,具有审美意义的生活图画。
5、文学的形象性文学的形象性是指文学形象的具体生动性和艺术感染力的特性。
文学形象性的基本特点是:描绘的具体生动性;艺术的概括性;审美的感染性。
描绘的具体生动性是文学形象的第一个特点。
即所描绘的是这个人、这件事。
艺术的概括性是文学形象的第二个特点。
即描绘的是这个人、这件事,反映出的却是某一社会生活的本质和规律。
审美的感染性是文学形象的第三个特点。
即通过文学形象唤醒人们的美感,使人们沉浸文学形象所表现的境界中,从而得到精神上的愉悦。
6、艺术真实艺术真实是通过作家的艺术想象,以文学艺术所特有的艺术假定性创造出既不同于生活原貌又符合生活情理和人物感情逻辑的逼真度高、感染力强的艺术形象,这就是艺术真实的特征。
7、文学的倾向性文学的倾向性指作家的立场、观点、社会理想和对于现实生活爱憎态度在作品中的表现。
也就是其作品的形象体系显示出的对一定的社会问题、政治道德、感情情趣的是非评价和爱憎态度。
8、典型形象典型形象是指通过丰满的鲜明的独特个性,表现出来某一类人精神状态的显著共性,又能深刻地反映出一定社会生活的某些本质规律方面的艺术形象。
9、文学的典型性文学的典型性是指文学形象以它鲜明独特的个别性,概括社会生活某些本质特征的深广程度。
文学的典型性包括人物的典型性、环境的典型性、情节的典型性,细节的典型性,感情的典型性等。
第二章文学作品的内容和形式1、文学作品的内容文学作品的内容包含作家审美评价和社会生活。
其构成要素是题材、思想、主题、人物、环境、情节。
2、文学作品的形式文学作品的形式指事物内在要素的组织、结构,及其表现形态和具体手段。
它的构成因素是结构、语言、体裁等。
3、素材素材指的是作者从现实生活中搜集到的、未经整理加工的、感性的、分散的原始材料。
这些材料并不能都写入文章之中。
4、题材题材指的是经过作者的选择、提炼、缀合、加工和改造,写入作品用以表现作品的思想和主题的一组完整的生活材料。
5、主题主题指作品所描绘、评价的一组完整的生活现象所显示出来的中心思想。
如《白毛女》通过对喜儿遭遇的描绘,揭示了旧社会把人变成鬼,新社会把鬼变成人的现实,控诉了地主阶级的罪恶,歌颂了我党领导的革命斗争。
6、形象大于思想形象大于思想指作品的形象所反映出来的客观思想常常超出作家创造形象时的主观思想7、典型人物典型人物是指通过独特的,丰满的,鲜明的,能够唤起美感的个性,来反映一定历史时期社会生活某些本质和规律的人物形象。
典型人物是作品中最成功的人物形象。
8、环境环境指围绕着人物的、形成其性格的、驱使其行动的一切外部条件的总和。
包括社会环境和具体生活环境(特别是人物关系)9、典型环境典型环境指围绕着典型人物的环境。
第一,典型环境中的具体生活环境比一般环境更鲜明、生动和突出。
第二,通过人物的具体环境所体现出来的一定历史时期社会生活发展的形势和趋势更充分和深刻。
10、情节情节指作品中描写的人物关系、人物行动所构成的一系列生活事件的发展过程。
情节的构成离不开事件、人物和场景。
一般包括开端、发展、高潮、结局等部分,有的还有序幕和尾声。
有的作品为了主题表现,人物刻画的需要,或为了加强艺术感染力,还有意的把情节倒置过来,这在文学创作中是允许的。
合情合理、波澜起伏、跌宕有致、引人入胜、丰富多彩、系统完整的故事情节才能感动读者,教育读者。
11、结构结构指按照一定的创作意图对题材进行裁剪、布局、弥缝、呼应,并使作品各部分内容形成一个相互联系的、统一完整的艺术整体的组织结构。
裁剪指对素材的取舍、选择。
布局指对作品各部分内容的地位的安置。
谁主、谁次;谁前、谁后;何处密,何处疏;哪倒叙、哪插叙;人物关系如何建立;章节段落如何划分;重点高潮如何安排等等,都属于布局问题。
对布局的要求是:主辅分明、疏密相间、详略适宜、匀称谨严。
弥缝指各部分内容之间的具体连接,即通常所说的“穿针引线”的工作。
对弥缝的要求是:精巧周密,无斧凿痕迹。
呼应指通过作品中不同部位的相同,相似或相近的细节描写,使作品首尾照应、一气贯通。
12、文学语言文学语言专指诗歌、小说、戏剧、散文等各类文学作品所使用的语言,又称文学作品的语言。
文学语言应该具有音乐、绘画和雕塑的特点,能够有声、有色、有形、有味,动态的描绘生活和反映思想。
文学语言的音乐性是指它的音响、韵律、节奏的和谐,使人读起来上口,听起来悦耳,给人以美的享受和强烈的感染。
13、人物语言人物语言指作品中人物的独白、对话、日记、讲演、书信等。
14、叙述人语言叙述人语言作品中叙述人叙述故事、刻画人物、描写场景、抒发感情、评论事物的语言。
15、人物个性人物个性指人物身上的一切具体可感的,与众不同的特点的总和。
即人物独特的语言,行动,心理,气质,思想感情,作风气派,兴趣爱好和外貌等,总之:是指一个完整的有生命的单个人身上所表现出来的一切外在和内在的特点。
第三章文学体裁1、诗诗是一种最集中地反映社会生活的文学样式,它饱和着丰富的想象和感情,常常以直接抒情的方式来表现,而且在精炼与和谐的程度上,特别是在节奏的鲜明上,它的语言有别于散文的语言。
诗着重抒情,更富个性;内容和形式高度凝练、精美;想象自由而大胆;结构跳跃性强;韵律和谐、节奏鲜明、格调铿锵、朗朗上口。
2、抒情诗抒情诗指直接抒发诗人对生活的感受的诗体。
它的基本特征是感情的直抒,但也可以借景抒情,或托物寄情。
3、叙事诗叙事诗是一种把叙事和抒情结合为一的诗体。
它用诗的形式刻画人物,有比较完整的故事情节,通过写人叙事来抒发情感。
4、格律诗格律诗指在节奏、押韵、字数、行数、章节结构等方面都有严格规定的诗体。
5、自由诗自由诗指在节奏、押韵、字数、行数、章节结构等方面都没有严格规定的诗体。
6、意境意境指文学作品中所描绘的一定的生活景象(包括自然景象和社会景象)与诗人所抒发的某种思想感情有机融合而形成的一种耐人寻味的艺术境界。
7、赋、比、兴赋、比、兴是诗歌常用的艺术手法。
赋,是铺陈的意思。
比,是打比方。
兴,是触景生情的联想,或托物兴词的抒写。
8、夸张夸张是指抓住人、物的某种特性或特点,运用丰富的想象力,在客观现实的基础上有目的地放大或缩小人、物的形象特征,使这一人、物的特性或者特征更为鲜明突出,使作者的思想感情得以充分表达,引起读者丰富的想象和强烈共鸣,获得强烈而深刻的印象和艺术感染的修辞手法也叫夸饰或铺张。
9、象征象征是指以具体的事物或形象来间接表现抽象或其他事物的观念。
作者为了增强诗歌的艺术性,或由于某种社会原因,不愿或不便直接表露他意欲表现的某种事物或思想感情,而去描绘与之相似相通的另一事物,含蓄地隐蔽的抒发其感情,使读者从中体会到他的思想意图的艺术手法。
10、小说小说是一种以人物形象的创造为中心的散文体的叙事性的文学体裁。
小说是通过塑造人物、叙述故事、描写环境来反映生活、表达思想的一种文学体裁。
小说是作者对社会生活进行艺术概括,通过叙述人的语言来描绘生活事件,塑造人物形象,展开作品主题,表达作者思想感情,从而艺术的反映和表现社会生活的一种文学体裁。
小说三要素:人物、情节和环境。
人物形象的核心是人物的思想性格,人物描写的角度有正面描写和侧面描写。
正面描写包括;外貌、语言、动作、神态、心理(又叫细节描写)侧面描写包括;以他人言行来反映人物等(又叫侧面烘托)。
故事情节是指作品所描写的事件发展,演变的全过程,故事情节的结构:序幕-开端-发展-高潮-结局-(尾声)。
环境描写是指对人物活动的环境和事情发生的背景作描写。
环境描写分为自然环境和社会环境。
自然环境描写是指对人物活动的时间,地点,季节,气候及花草鸟虫的描写。
社会环境描写是指对人物活动的具体背景,处所,氛围以及人际关系等作描写。
通过对社会环境的描写:交代人物的生存环境;交代人物的社会关系;交代作品的时代背景通过对自然环境的描写:渲染故事气氛;烘托人物形象;推动情节发展;暗示社会环境;深化作品主题。
11、戏剧文学戏剧文学通常指供戏剧舞台演出用的文学剧本。
喜剧文学的基本特点:①用人物语言塑造艺术形象。
不用叙述人的语言,而是通过人物语言塑造艺术形象,揭示人物性格,表现矛盾冲突,展现思想和主题;②人物、事件、时间、地点的高度集中;③具有紧张集中的戏剧冲突。
戏剧冲突是戏剧文学的基础,是高度典型化了的矛盾冲突。
戏剧家通过戏剧冲突适应观众的欣赏要求,刻画人物、表现主题。
12、戏剧艺术戏剧艺术是综合艺术,它把文学、表演、绘画、雕塑、音乐、舞蹈、建筑等多种艺术综合成为一种独立的艺术样式。
13、悲剧悲剧反映的冲突所是“历史的必然要求和这个要求实际上不可能实现之间的悲剧性冲突。
”(恩格斯语)“悲剧将人生有价值的东西毁灭给人看”,产生的效果是使观众悲愤和同情,激情观众对进步理想、正义事业、合理要求热烈追求的崇高感情。
如:《甲午海战》。
14、喜剧喜剧一般以夸张的手法、巧妙的结构、诙谐的台词及对喜剧性格的刻画,从而引人对丑的、滑稽的予以嘲笑,对正常的人生和美好的理想予以肯定。
“喜剧是将那无价值的撕破给人看”。
如:果戈里的《钦差大臣》。
15、正剧正剧的戏剧冲突是反映日常生活或政治生活中正面力量与反面力量之间的斗争,正面力量经历千辛万苦,最终还是战胜了反面力量的阻挠和压迫,取得胜利。