his并轨收费操作步骤
- 格式:docx
- 大小:3.78 KB
- 文档页数:3
银海H I S软件使用手册-CAL-FENGHAI-(2020YEAR-YICAI)_JINGBIAN天津银海环球信息技术有限公司H I S 软件使用手册天津银海环球信息技术有限公司2013年11月1.系统管理系统 (5)1.1管理员身份登录软件 (5)1.2 科室信息定义 (6)1.3 职员信息定义 (7)1.4 权限分配 (8)1.5 医院信息公布 (8)1.6 院内病种信息定义 (9)1.7 处方类型授权定义 (10)1.8 处方限制定义 (10)1.9 药品禁忌管理 (11)1.10 剂型定义 (12)1.11 包装单位定义 (12)1.12 供应商信息定义 (13)1.13 生产企业信息定义 (14)1.14 挂号类型定义 (14)1.15 住院支付方式定义 (15)1.16 医嘱项目定义 (16)1.17 床位定义 (16)1.18 检查治疗项目定义 (17)2挂号业务系统 (19)2.1操作员登陆系统 (19)2.2设置参数 (20)2.3业务办理-挂号收费 (22)2.3.1 修改当前操作员发票号 (23)2.3.2 自费挂号操作 (24)2.3.3 医保挂号操作 (28)2.4挂号退费 (30)2.5 挂号班结 (33)2.6日常结账-挂号日结 (36)2.7挂号日结总表 (39)3门诊医生工作站 (41)3.1操作员登陆系统 (41)3.2设置参数 (42)3.3 接诊管理 (43)3.3.1处方模板定义 (48)3.4模板审核 (50)3.4历史处方查询 (52)4收费业务系统操作流程 (53)4.1操作员登陆系统 (53)4.2设置参数 (54)4.3划卡收费 (54)4.3.1修改当前操作员发票号 (56)4.3.2自费门诊收费操作 (57)4.3.3医保门诊收费操作 (60)4.4门诊退费 (61)4.5补打门诊票据 (64)4.6门诊班结 (64)4.7门诊日结 (65)4.8打印门诊清单 (66)4.9门诊日结总表 (67)5药库管理系统 (68)5.1药品基本信息定义 (68)5.2 药房药品管理 (72)5.3 药品调价 (73)5.3.1 药品调价申请单 (73)5.3.2 药品调价执行单 (73)5.4药品购进入库 (74)5.5药品退供应商 (74)5.6药品调拨申请单 (75)5.7调拨单发药 (76)5.8确认调拨单 (76)5.9药品库存表 (77)5.9填写药品报损单 (78)5.10申请单审核 (78)5.11药品报损单确认 (79)5.12药品月结 (80)5.13月结数据查询 (80)6 药房管理系统 (81)6.1门诊药房发药 (81)6.2门诊药房退药 (82)6.3病区摆药单发药 (82)1.系统管理系统1.1管理员身份登录软件系统管理图标:双击后弹出登录窗口一般初始管理员用户名和密码统一设置为001 (数据库users表中进行增加)进入到系统管理的操作界面,下图所示:点击边框的竖条按钮,弹出修改密码的隐藏框,可以进行密码的修改,所有主程序的操作相同,并可以查看医院的通知,公告1.2 科室信息定义选择系统管理系统→信息定义→科室信息定义:(功能是定义医院的科室、部门)点击新增按钮定义新科室,信息输入完成后点击确定1.3 职员信息定义选择 系统管理系统→ 信息定义 → 职员信息定义:(功能是定义操作员的基本信息)点击 新增 按钮定义新操作员,信息输入完成后点击 确定上级科室选择为医院中心科室在弹出的列表中选择,并根据科室性质在相应的科室前挑勾医生信息定义,代码设置为4位编码、密码与代码相同,身份选择为医师, 注意:身份证号和医师资格证号都写成医师资格证号!!如果医生有多科室的操作,在科室列表进行勾选 药房列表勾选该医生可以开药的药房名称1.4 权限分配选择系统管理系统→系统设置→权限分配:(功能是限定每个岗位操作员对软件的使用权限)1.5 医院信息公布选择 系统管理系统→ 系统设置 → 医院信息公布:岗位栏鼠标右键增加岗位名称,岗位可以设置多业务程序栏选择业务类别(如:挂号,药房),菜单列表绿色为当前岗位可用菜单,灰色则不能使用 鼠标双击操作员,可将该操作员添加到当前岗位中鼠标双击操作员,可将该操作员从当前岗位中删除此功能为医院发布通知使用,发布科室是按照科室来限制能否看到此通知1.6 院内病种信息定义选择系统管理系统→信息定义→院内病种信息定义:(功能是定义医生诊断的自定义信息)编码设置为4位码,输入诊断名称,拼码自动生成1.7 处方类型授权定义选择系统管理系统→信息定义→处方类型授权定义:(功能是控制医生开处方的权限)选中需要更改权限的医生,点击修改,检查检验单不可用让医生统一使用检查治疗处置单开检查治疗处方1.8 处方限制定义选择系统管理→信息定义→处方限制定义:(功能是控制各类处方的最高限额及药品的科目)1.9 药品禁忌管理选择系统管理→信息定义→药品禁忌管理:(功能是控制单张处方药品的规范性避免误输入)把科目由右栏选择到左栏,来控制本项处方中可以查询到那类科目的药品选中要修改的处方,点击修改,然后输入最高限额来控制本项处方的最高金额,停用和启用来控制限额是否有效药品互斥指这两种药品不能同时出现在一张处方中,医生开处方时会做提示并无法保存处方1.10 剂型定义选择系统管理→信息定义→剂型定义:(功能是维护定义药品基本信息时所使用的剂型)点新增,编码自动生成,输入需要增加的剂型名称,点确定1.11 包装单位定义系统管理→信息定义→包装单位定义:(功能是维护定义药品基本信息时所使用包装单位的信息)点新增,编码自动生成,输入需要增加的包装单位名称,点确定1.12 供应商信息定义选择系统管理→信息定义→供应商信息定义:(功能是维护药品进货入库时用到的供应商信息)点新增,编码自动生成,输入需要增加的供应商名称,点确定1.13 生产企业信息定义选择系统管理→信息定义→供应商信息定义:(功能是维护药品基本信息定义是用到的生产企业信息)点新增,编码自动生成,输入需要增加的生产企业名称,点确定1.14 挂号类型定义选择系统管理系统→信息定义→挂号类型定义:(功能是维护挂号费用的信息)有效天数指本次挂号的信息可以使用几天,挂号费是全自费金额,诊查费是申报的金额,专家号指在挂号时可以指定专家身份的接诊医生1.15 住院支付方式定义选择系统管理→信息定义→住院支付方式定义:(功能是维护住院登记时选择的支付方式信息)名称由医院自行规定,停止记账金额指到此额度后住院患者不能再进行计费操作,欠款催交指到此额度后会有提醒1.16 医嘱项目定义选择系统管理→信息定义→医嘱项目定义:(功能是维护住院医嘱中的医嘱项目信息,也就是不收费的一些项目)1.17 床位定义选择系统管理→信息定义→床位定义:(功能是维护住院医嘱中的床位信息)点击新增,按科室把床位信息进行增加,增加后才会在护士工作站进行床位分配1.18 检查治疗项目定义选择系统管理→项目管理→检查治疗项目定义:(功能是维护检查治疗项目的基本信息)点击新增按钮点击铅笔按钮,可以增加房间类型和床位类型在弹出窗口中点击社保项目领用,弹出下图窗口在编码栏输入拼音缩写或输入汉字或医保编码,查询到需要定义的项目,点击领用选中需要增加的项目名称后点领用返回到下图所示窗口规格可以为空,回车选择执行科室、科目、发票大类,执行科室可调指录入此项目后可以修改执行科室2挂号业务系统2.1操作员登陆系统双击桌面‘挂号业务系统’主程序图标弹出下图所示登陆界面输入用户名及密码(此处的登陆用户信息在‘系统管理-信息定义-职员信息定义’里面进行维护),进入挂号业务系统,如下图2.2设置参数选择系统管理→设置参数:(功能是用于调整打印挂号票据格式位置)如下图上边距的值变化来调整打印出来的字与票据正确位置上下的距离,数值越小打印位置越靠上左边距的值变化来调整打印出来的字与票据正确位置左右的距离,数值越小打印位置越靠左高度为挂号条的长度76.5(标准值)调整完成后点保存2.3业务办理-挂号收费选择业务办理→挂号收费鼠标左键单击如下图所示菜单项自动弹出下图所示挂号收费窗口2.3.1 修改当前操作员发票号新定义的操作员,或是操作员领到新的发票及卡纸或未出票时需要进行票号的修改保存,使软件存储的票号与实际打印的票号相符,票号保存一次后如果没有错误不需要再次修改,系统会自动在打印下张发票时自动递增,下图所示鼠标左键双击当前票号出,自动弹出<调整票号>窗口前缀意思是挂号票据票号有英文前缀则把英文字母输在前缀里如果没有前缀,直接在票号处输入下一张要打印的挂号票据号,单击确定保存2.3.2 自费挂号操作打开挂号窗口后,光标自动在病历号位置病历号处键盘输入‘*’星号,系统自动生成病历号(病历号只是数据库内部的一个流水号,没有实际作用),光标自动跳到姓名栏,输入患者姓名,性别,年龄后,光标到挂号类别栏回车到挂号类别栏时,会自动弹出下图所示挂号类别窗口,挂号类别在(系统管理-基础信息定义-挂号类型定义,菜单下进行添加)回车到科室栏时,会自动弹出下图所示科室窗口,科室在(系统管理-基础信息定义-科室信息定义,菜单下进行添加)性别栏输入患者性别,0为女,1为男,回车确定姓名栏输入患者姓名,回车确定年龄栏输入患者年龄回车确定挂号类别窗口中,使用键盘上下键选择,回车确定科室列表窗口中,使用键盘上下键选择科室,回车确定回车确认后,光标自动跳到挂号类型栏,键盘上下键进行选择(默认两个类型‘西医号’;‘中医号’根据挂号类别来进行选择),如:挂号类别为‘中医号’,则挂号类型应为‘中医号’),下图所示全部输入完成后,光标自动跳到‘确定’按钮,或鼠标点击确定按钮,弹出下图所示收费框医师栏默认为空,如果想选择医生进行挂号,则需在 (系统管理-基础信息定义-医务人员定义中,把相关医生的是否专家改为“是”自费,门大,门特…类型,指的是医保患者但不进行刷卡结算,需要回单位报销,则需要按参保类型进行相应选择,默认是在自费上,需鼠标进行选择,或者在输入框中输入相应类型前的数字代码病人性质栏,会弹出病人性质选择框(此功能为河东零差率医院统计使用,其他医院默认即可,或选择全自费)实收现金,输入金额后,会自动显示找零金额确认无误后,点击‘确定收费’按钮,挂号收费完成,开始打印本次挂号信息2.3.3 医保挂号操作打开业务办理-挂号收费窗口挂号条会打印出,患者的门诊号,医生根据门诊号调入患者的挂号信息鼠标点击‘刷卡’按钮,自动弹出<社保划卡>窗口根据患者参保类型,选择相应的刷卡窗口刷卡完成后,点击确定按钮,会显示出患者的基本信息,光标自动跳到挂号类别栏刷卡患者,不需要进行此项选择,默认即可后面的操作与自费患者挂号操作相同当点击<退出>按钮时,会提示系统所示窗口通常情况下点<是>即可,目的是处理一些刷卡收费时的异常数据2.4挂号退费选择业务办理→挂号退费(功能是进行退挂号操作)弹出下图所示挂号退费窗口点击退费按钮后,弹出下图所示确认窗口输入所要退费的挂号号(也就是挂号时的门诊号),回车后,弹出所示退号信息点击退费按钮此日期为挂号时的日期确定无误后,鼠标点击是,弹出下图所示退费金额应退金额为,退给患者的金额鼠标点击‘确认退费’后完成退费操作2.5 挂号班结选择日常结账→挂号班结(功能是对本操作员当前的挂号收费情况进行统计)自动弹出下图所示挂号班结窗口此栏显示的是-当前操作员未做班结的挂号信息,粉色与绿色为退挂号与被退挂号信息(两条信息相互对应),正常数据为白鼠标点击班结按钮,提示班结成功,下图所示如何查询做过班结的信息及班结报表的打印:下图所示鼠标点击<已班结信息>,选择所要查询的<班结日期>,<起始班次>和<终止班次>(班次意思是当前操作员做过班结的次数,未做班结则班次为空,每个操作员对应做自己的班结并且班结可以一天做多次)点击查询后,已班结信息中会显示-所选班结日期、班次中的挂号信息点打印按钮,出现下图所示报表<重新班结>按钮的作用,是在某次班结数据金额出现异常时使用的功能,不同于<班结按钮>,因为只针对做过班结的信息处理2.6日常结账-挂号日结选择日常结账→挂号日结(功能是对当前所有已做过班结的操作员收费情况进行统计)自动弹出下图所示挂号日结窗口列表中显示的是所有未做日结的信息日结每天只能做一次,并且要在所有收费操作员做完班结后在进行日结(因为日结按做过班结的信息进行汇总),日结一人操作即可,不需要每个收费操作员都做日结点<日结>按钮,进行日结操作,提示下图<重新日结>按钮的作用,是在某次日结数据金额出现异常时使用的功能,不同于<日结按钮>,因为只针对做过日结的信息处理如何查询做过日结的信息及日结报表的打印:下图所示点击查询后,已日结信息中会显示-所选日结起始日期到结束日期的挂号信息点打印按钮,出现下图所示报表2.7挂号日结总表选择统计报表→挂号日结总表(功能是按日结统计操作员的收费情况)自动弹出下图所示挂号日结总表窗口此报表用来统计每个操作员挂号人次及金额点击<打印>后,出现下图所示报表3门诊医生工作站3.1操作员登陆系统双击桌面‘挂号业务系统’主程序图标弹出下图所示登陆界面输入用户名及密码(此处的登陆用户信息在‘系统管理-基础信息定义-职员信息定义’里面进行维护),进入门诊医生工作站,如下图3.2设置参数医生可以选择的药房权限在(系统管理-基础信息定义-职员信息定义)中进行药房的选择3.3 接诊管理选择 业务办理 → 接诊管理: 在挂号号栏输入患者-挂号条上的“门诊号”点查询,会显示出此人挂号信息鼠标左键双击挂号信息,自动弹出接诊管理窗口自动弹出下图所示接诊管理窗口注册药房意思是,医生根据注册的药房,在开具处方时,可调用所注册药房的药品,选择完成后点保存挂号号栏输入患者门诊号后点查询,会显示出此人挂号信息鼠标左键双击挂号信息,自动弹出接诊管理窗口,下图所示首先鼠标点击主要诊断按钮,弹出下图所示系统诊断查询列表,主要诊断也是第一诊断,次要诊断是本处方的附加诊断注:也可以不写主要诊断,只写次要诊断诊断类型可以在下拉列表中选择全部诊断(Icd10诊断和医院自己定义的诊断)、院内自定义诊断(医院自己定义的常用诊断)输入诊断的拼音字头,查到需要的诊断名称,回车确定如果全部诊断中查不到医生常用的诊断信息,可以在<系统管理-基础信息定义-院内病种定义>中,进行添加点击保存,提示数据保存成功窗口(保存的是诊断的信息)如果诊断列表中查不到需要的诊断,可以在次要诊断栏输入汉字的诊断名称诊断保存后,才能进行处方开药,下图所示在药品名称处,输入药品的拼音编码字头,回车弹出药品的项目列表,键盘上下选择药品,回车确定绿色代表医保用药,红色为自费药品中药处方操作与西药处方类似,需要注意的是把当前药房改为<中草药房>,才能在开药时查找到 中草药的信息处方开药的操作,基本上使用键盘上下选择,回车确定,用法栏可以输入用法的拼音字头快速查找相对应的用法,然后使用频率和天数进行输入,回车使光标显示到下一行,继续开其他药品确定无误后点保存,这个保存是 保存处方的信息处方描述作用是对本处方的一个特殊情况说明此处显示的为处方的总金额处方保存后,在此处会产生处方信息,点击鼠标右键,会弹出所示窗口,可以对处方进行提交处方(提交后才可以进行收费)、修改处方(修改处方的明细信息)、处方作废(作废后处方不在显示)修改处方时,如果是删除某个药品,怎左键双击这个药品,弹出下图所示窗口鼠标左键双击这个药品,则提示是否删除,点击是则删掉所选药品检查治疗项目的处方使用检查治疗处置单开具(而不使用检查检验单),如下图点击检查治疗处置单,在项目名称栏,输入项目编码,键盘上下选择,回车确定历次就诊处方—如果是医保患者,点击此处,会显示此患者在本院的就诊记录信息3.3.1处方模板定义常用处方可保存为模板以方便处方的开具,如下图所示处方药品信息录入完成后,点击鼠标右键,弹出如图窗口。
医院信息化管理系统操作手册v1.0欢迎使用医院信息化管理系统关于本操作手册产品用户操作手册包含了您在使用医院信息管理系统时所需了解的信息。
手册中所出现的用户名称及相关数据均为系统测试数据,不作为任何正式操作的数据。
目录关于本操作手册 (2)前言 (5)系统简介 (6)系统配置 (7)系统登录 (7)门诊部分 (8)1.1挂号管理 (8)1.1.1门急诊挂号 (8)1.1.2挂号退号 (9)1.1.3门诊病人信息修改 (10)1.2门诊医生站 (11)1.2.1门诊医生站 (11)1.2.2个人处方收藏维护 (13)1.3门诊收费站 (14)1.3.1门诊划价收费 (14)1.3.2门诊发票重打 (15)1.3.3门诊退费 (16)1.3.4门诊交款日报表 (18)1.3.5结账信息取消(该功能慎用) (18)住院部分 (19)2.1入院 (20)2.1.1入院登记 (20)2.1.2新生儿入院登记 (21)2.1.3入院登记许可项配置 (22)2.2住院医生站 (22)2.2.1导航管理 (22)2.2.2住院电子病历 (25)2.3住院收费 (26)2.3.1住院划价记账 (26)2.3.2担保人管理 (27)2.3.3预交款管理 (27)2.3.4预交款发票重打 (28)2.3.5住院收入按科室统计 (29)2.3.6住院收入按医师统计 (30)2.3.7患者类别修改 (30)2.3.8住院退费 (31)2.3.9退滚动费 (32)2.3.10患者账目查询 (33)2.3.11患者账目结算 (34)2.3.12结算召回 (34)2.3.13催拖欠款 (36)2.3.14出院发票重打 (36)2.3.15出院收入按医师统计 (37)2.3.16出院收入按科室统计 (38)2.3.17出院病人账目查询 (38)2.4护士站 (39)2.4.1导航管理 (39)2.4.2长期医嘱单 (40)2.4.3临时医嘱单 (41)2.4.4转床管理 (41)2.4.5包床设置 (42)2.4.6临时加床 (42)2.4.7撤销临时床位 (43)2.4.8转科管理 (43)2.4.9在院病人一日清单 (44)2.4.10出院病人一日清单 (44)2.4.11请领药单(汇总) (45)2.4.12静滴单(输液卡) (45)2.4.13口服药单 (46)2.4.14注射单 (46)2.4.15处置单 (47)2.4.16治疗处方单 (47)2.4.17护理记录单 (48)2.5出院 (49)2.5.1出院 (49)2.5.2出院病人召回管理 (50)药库药房部分 (51)3.1药库管理 (51)3.1.1药品初始录入 (51)3.1.2药品入库 (51)3.1.3药品库存调整 (52)3.1.4药品盘点 (53)3.1.5药品库存上下限维护 (54)3.1.6药品调价 (55)3.1.7药品报损管理 (57)3.1.8药品购药计划 (58)3.1.9药品退货管理 (60)3.2药房 (61)3.2.1门诊(住院)药房发药 (61)3.2.2门诊(住院)药房退药 (62)3.2.3药房药品维护 (63)系统维护部分 (64)4.1基础数据维护 (64)4.1.1标准字典维护 (64)4.1.2基础信息维护 (65)4.1.3系统配置 (66)4.1.4收费项目设置 (67)4.1.5医嘱用语维护 (69)4.1.6住院电子病历模板维护 (71)4.2查询中心设置 (73)4.3电子病历模板设置 (74)致谢 (75)前言本手册以系统中的各功能模块为线索,以医院服务主要流程为导向,简单描述了医院信息管理系统中各主要模块的功能及操作方法,主要面向广大的医院信息管理系统的用户,目的在于协助其尽快掌握软件的基础使用与操作,同时也可以作为集中培训的基础教材。
模块参数:目录3.1门诊挂号系统(包含身份登记系统) (3)3.2门诊划价收费分系统 (4)3.3病人入出转管理分系统(包含住院费用管理) (6)3.4药剂科管理系统 (7)3.5住院药房(中药房、西药房)管理系统 (9)3.6门诊药房管理系统(中药房、西药房) (10)3.7住院病案管理分系统 (11)3.8物资(医用材料、办公用品等)管理系统 (12)3.9医疗设备管理系统 (13)3.10门诊医生站、门诊电子处方管理系统 (15)3.11住院医生工作站系统 (16)3.12住院电子病历系统 (18)3.13住院电子病历质量监控系统 (20)3.14住院护士工作站系统(包含护理医嘱、护理电子病历) (22)3.15农合接口 (24)3.16医保接口 (24)3.17系统维护分系统(含总控管理) (26)3.18就诊一卡通 (26)3.19门诊排队管理(门急诊管理、门诊分诊叫号、药房排队叫号系统)273.20合理输液及用药审查系统 (28)3.21处方点评系统 (28)3.22临床输血管理系统 (29)3.23手术麻醉系统 (29)3.24健康体检管理分系统 (30)3.25临床检验管理系统(LIS) (30)3.26患者咨询服务系统 (31)3.27经济核算管理 (31)3.28 OA办公系统 (32)3.29门急诊护士站管理系统 (38)3.30急诊医生站管理系统 (38)3.31抗生素等级管理 (39)3.32条码管理系统: (39)3.33试剂管理系统: (40)3.34短信平台管理系统: (40)3.35医务科管理系统: (41)3.36护理部管理系统: (41)3.37临床路径管理系统 (42)3.38抗生素等级管理 (45)3.39检验报告自助打印系统 (45)3.40处方自助打印系统 (46)3.41患者咨询服务系统 (46)3.42单病种质量管理系统 (47)3.42 金盛高PACS系统 (47)3.44院感监测系统 (47)3.1门诊挂号系统(包含身份登记系统)功能及优势●支持网络、电话预约和现场挂号。
医院主要业务流程一、门诊流程。
门诊操作:患者→门诊挂号→医生处方→(→药房划价)→门诊收费→药房发药→(→患者退药→门诊退费)患者→医生处方→(→药房划价)→门诊收费、挂号→药房发药→(→患者退药→门诊退费)挂号由收费处取二、住院流程。
入院操作:患者→(挂号) →住院登记→床位安排→预交押金(交押金时间:1、登记时可在“住院登记”窗口马上预交。
2、住院后通过“押金管理”随时交)入院操作:患者→住院登记收费、挂号、预交押金(交押金时间)→床位安排:登记时在“住院登记”窗口马上预交。
对住院划价单收费:药房划价→住院收费→药房发药(→患者退药→住院退费)普通的住院收费:住院收费→药房发药(→患者退药→住院退费)护士医嘱执行:医嘱执行→药房发药(→患者退药→住院退费)三、药房药库管理流程。
1、无药库药房管理药房初始是刚启用本系统时的一次特殊入库,初始完成后即可关闭此功能。
药房:药房入库→药房出库、药房发药、患者退药药房之间的调拨:要调出的药房做业务类型为“药房调拨”的药房出库单即可2、药房药库操作流程。
药房药库初始是刚启用本系统时的一次特殊入库,初始完成后即可关闭此功能。
药库:药库入库→药库出库、药库调拨药房:药房入库→药房出库、药房发药、患者退药药库调拨到药房:药房做药房请领单→药库根据药房的请领单做药库调拨药房之间的调拨:要调出的药房做业务类型为“药房调拨”的药房出库单即可药房退库到药库:药房做业务类型为“药房退库”的药房出库单3.药房的挂账与消帐隆林县中医医院2012年 07 月 14 日红尘紫陌,有轰轰烈烈的昨日,也有平淡如水的今天。
在生活平平仄仄的韵脚中,一直都泛着故事的清香,我看到每一寸的光阴都落在我的宣纸上,跌进每一个方方正正的小楷里,沉香、迷醉。
秋光静好,窗外阳光和细微的风都好,我也尚好。
不去向秋寒暄,只愿坐在十月的门扉,写一阙清丽的小诗,送给秋天;在一杯香茗里欣然,读一抹秋意阑珊,依着深秋,细嗅桂花的香馥,赏她们的淡定从容地绽放。
诊疗系统详细操作使用说明1、系统管理 (2)1.1用户管理 (2)1.2.员工管理 (3)1.3.诊疗系统权限设置 (4)1.4.系统设置 (5)1.5系统备份和还原 (6)1.6 住院和门诊项目归并 (7)1.7打印单据设置 (8)1.8 药房药库的初期录入 (9)2、信息设置 (9)2.1商品类别 (10)2.2药品和收费项目的增、删、改、查功能 (10)2.2.1商品管理、新商品增加 (10)2.2.2设置商品折扣类型 (12)2.2.3设置折扣价 (13)2.2.4设置商品调拨出库价 (14)2.2.5 基础设置维护 (15)2.3设置审核药品 (19)2.4费用药品套餐维护 (20)3.药库管理和药房管理 (21)4、门诊管理 (24)4.1居民初诊 (24)4.2门诊医生工作站 (27)4.2.1书写病历 (29)4.2.2录入处方 (30)4.2.3历次处方 (31)4.2.4辅助检查 (32)4.3药房划价 (33)4.4划价收费一体 (34)4.5门诊收费 (36)4.6门诊发药 (37)4.7门诊护士站 (38)4.8门诊/住院输液注射单打印 (39)5.住院管理 (39)5.1、住院登记 (40)5.2、住院交押金 (41)5.3、床位分配 (41)5.4、住院医生站 (42)5.5、住院护士工作站 (44)5.6出院步骤 (46)5.6.1停医嘱 (46)5.6.2住院退床 (46)5.6.3出院结算 (47)6病案管理 (47)6.1病历格式设计 (48)6.2系统固有病历模板维护 (49)7.诊疗系统的各级菜单项 (49)1、系统管理主要说明用户管理、员工管理、诊疗系统权限设置、系统设置。
其余的功能,可以自行使用,方便易懂。
1.1用户管理【功能说明】增加、修改、删除用户。
超级管理员的权限设置。
【操作步骤】第一步:输入用户名,用户代码(自动生成),选择权限组,输入密码以及所属科室。
浪潮医院信息管理系统用户操作手册山东浪潮齐鲁软件产业股份有限公司目录引言 (5)启动系统 (7)登录界面 (8)1.1.1门诊挂号 (9)1.1.2挂号退号 (12)1.1.3挂号记录 (14)1.1.4复诊记录 (15)1.2.1挂号日报 (16)2.1.1门诊收费 (17)2.1.2优惠收费 (19)2.1.3打折收费 (20)2.1.4发票冲退 (21)2.1.5门诊(西/成药)收费 (23)2.1.6门诊(中草药)收费 (24)2.2.1收费记录查询 (25)2.2.2操作员当日汇总 (26)2.4.1发票设置 (27)2.4.2修改密码 (27)3.1.1医生开方 (28)3.1.2门诊退方 (29)3.2.1门诊医生开方记录查询 (30)3.2.2门诊病人就诊记录查询 (31)3.2.3门诊就诊病人档案查询 (31)3.2.4门诊不良反应报告查询 (32)4.1.1住院病人登记 (32)4.1.2病人押金登记 (33)4.1.3住院处方划价 (34)4.1.4病人费用记账 (35)4.1.5病人转科处理 (36)4.2.1在院病人查询 (38)4.2.2出院病人查询 (39)4.2.3出院未结算病人查询 (39)4.2.4病人登记查询 (40)4.3.1病人一日清单 (41)4.3.2押金登记查询 (42)4.3.3记账单据查询 (43)4.3.4当日收款汇总 (43)4.4.1住院科室工作量统计 (45)4.4.2住院医师工作量统计 (46)4.4.3住院收费项目汇总 (46)4.4.5住院医师收入汇总 (47)4.4.6病人与科目交叉统计 (48)4.4.7操作员工作量统计 (48)4.4.8住院操作员收款汇总 (49)5.1.1在院病人信息 (50)6.1.1处方审核 (56)6.1.2医嘱发药 (56)6.1.3药品损益单 (57)6.1.4药品调拨单 (58)6.1.5入库单审核 (58)6.2.1药房库存查询 (59)6.2.2药房库存报警 (61)7.1.1药品入库 (61)7.1.2零售出库 (62)7.1.3诊所购药 (63)7.1.4入库退库 (63)7.1.5诊所退药 (63)7.1.6药品损益 (63)8.1.1本区病人信息 (66)8.1.2费用医嘱记账 (69)8.2.1在院医嘱单查询 (70)8.2.2出院医嘱单查询 (70)8.2.3费用记账单单查询 (70)9.1.1病历首页录入 (71)9.1.2出院病人病历打印 (72)10.1.1医技处理 (72)10.2.1医技处理查询 (73)11.1.1诊所处方划价 (74)11.2.1处方划价查询 (75)12.1.1物资入库 (75)12.1.1物资出库 (76)12.2.1物资入库单 (76)12.2.1物资出库单 (77)13.1.1挂号日报 (77)引言本手册中采用颜色与标识来定位软件中使用的模块、选项、按钮、以及页面中出现的文字。
HIS 系统操作手册门诊挂号系统1.双击门诊挂号系统图标进入登陆界面,输入自己用户名(用户名为自己名字各字拼音首字母,例如:张三的用户名为zs)然后点击确定进入操作界面,如下图:2.进入操作界面,此时分三种情况:(1)没有在医院办理过会员但不办会员信息的病号直接挂号A.点击导航窗口上门诊挂号图标;B.输入病号相关信息并点击打单,如果需要打出挂号单就点击是,不需要打印就点击否,此时挂号操作即将完成(注意:如果挂号医生处没有选择具体医生,该病号挂哪个科室的号,该科室所有医生在候诊队列中都能看到该病号信息)。
(2)没有在医院办理过会员但要办会员信息的病号直接挂号A.点击导航窗口上会员发卡图标进入操作界面;B.输入会员信息(注意:蓝色字必填),点击会员信息保存,然后再在VIP会员卡号一栏中输入给该病号设置好的会员卡号,点击回车键,然后点击卡信息保存;C.点击导航窗口上门诊挂号图标进入挂号操作界面,在就诊卡号一栏输入该病号的VIP会员卡号,点击回车,输入病号挂号信息,点击打单。
如果需要打出挂号单就点击是,不需要打印就点击否,此时挂号操作即将完成(注意:如果挂号医生处没有选择具体医生,该病号挂哪个科室的号,该科室所有医生在候诊队列中都能看到该病号信息)。
(3)已经办理会员号的病号挂号点击导航窗口上门诊挂号图标进入挂号操作界面,在就诊卡号一栏输入该病号的VIP会员卡号,点击回车,输入病好挂号信息,点击打单。
如果需要打出挂号单就点击是,不需要打印就点击否,此时挂号操作即将完成(注意:如果挂号医生处没有选择具体医生,该病号挂哪个科室的号,该科室所有医生在候诊队列中都能看到该病号信息)。
门诊签约与转诊一.进入系统双击门诊签约与转诊系统图标进入登陆界面,输入自己用户名(用户名为自己名字各字拼音首字母,例如:张三的用户名为zs)然后点击确定进入操作界面二.门诊签约1.点击青岛医保找到青岛社区门诊签约与变更,单击打开2.然后点击添加,选择社保卡类型(旧社保卡是磁条就刷卡,新社保卡是芯片就插卡),然后选择所要操作的类型(新增、撤销、变更、续约、转入),然后选择签约医生(签约医生就选择所要签约医生的名字),然后输入内部标识号(内部标识号就是医院内部设定的号码)3.然后输入签约人员相关信息,点击社区门诊签约与变更三.门诊变更与撤销门诊变更操作和签约操作一样,把操作类型选为变更,然后选择变更信息,点击社区签约与变更按钮即可。
系统日常操作指南目录1、门诊流程 (2)1.1医生工作台 (2)1.2收费室收费 (3)1.3收费员结帐 (3)1.4药房发药 (3)1.5医技科室接收 (3)2、门诊退费流程 (4)2.1退药 (4)2.2退费 (4)3、住院流程 (5)3.1入院登记 (6)3.2医嘱录入、核对、执行、停止 (6)3.3收预交金 (6)3.4打印药单 (6)3.5药房发药 (6)3.6打印输液卡 (6)3.7出纳交款、打印发票 (7)3.8出院处理 (7)3.9打印清单 (7)3.10新农合报销 (7)4、住院病人退费 (8)4.1撤消执行 (8)4.2打印退药单 (8)4.3药房确认退药单 (8)系统需知:黑色边框必须输入拼音码后按空格检索再选择下拉数据,其中带(*)输入框为必填项目1、门诊流程Array 1.1医生工作台点击门诊医生系统中的“日常业务”下面的“医生工作台”。
①新就诊病人在“类型”后面的框选择“充值卡”后,点击“查询”按钮,显示病人姓名、年龄、性别、卡金额等信息。
②录入病人诊断点击“诊断”选项页,诊断1至3为ICD-10疾病字典,可通过输入拼音码后按回车后选择诊断,对于病因不明的可在诊断4输入框内直接输入中文。
③录入处方对于诊疗费用,可以把日常的诊疗费做成一个模板(目前需要录入“挂号费”以及项目),常开的药品也可做成处方模板,方便录入,提高录入速度。
选择“处方类型”,在项目名称输入框内输入项目拼音码后按空格键,选择需要的项目,输入给药方式,频率,单量,天数后点击“增加”按钮④录入加药处方选择项目名称后,输入单量,在父项选择框内选择父液药品后,点击“增加”按钮录入完处方后,点击“保存”按钮,完成病人处方录入。
⑤付款点击“付款”按钮,收取当前科室应扣的费用。
1.2收费室收费1、进入IC卡管理系统,点击“IC卡管理”下面的“IC卡操作”;2、操作方式选择“购卡”,点击ID码输入框,系统自动创建病人ID号码,输入病人姓名、生日、身份证、卡表面号、充值金额等信息后,点击“读卡”——“保存”。
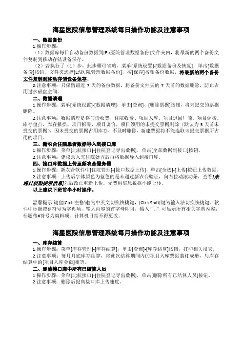
海星医院信息管理系统每日操作功能及注意事项一、数据备份1.操作步骤:(1)数据库每日自动备份数据到[E:\医院管理数据备份]文件夹内,将最新的两个备份文件复制到移动存储设备保存。
(2)若执行了(1)步,此步骤可省略。
菜单[系统设置]-[数据备份及恢复],单击[数据备份]按钮,文件夹选择[E:\医院管理数据备份],按[保存]按钮备份数据,将最新的两个备份文件复制到移动存储设备保存。
2.注意事项:只保留最近7天的备份数据,将备份文件夹的7天前的数据删除,防止占用过多磁盘空间。
二、数据清理1.操作步骤:菜单[系统设置]-[数据清理],单击[查询]、[删除票据]按钮,将未提交的票据删除。
2.注意事项:数据清理是将门诊收费、住院收费、项目入库、项目退回厂商、项目调拨、库存盘点、库存报损、项目拆零、项目调价、项目领用的未提交票据删除(默认为3天前未提交的票据),因未提交的票据占用库存,不及时删除,新建票据将不能选取未提交票据所占用的项目。
三、新农合住院患者数据导入到接口库1.操作步骤:菜单[北航接口]-[住院登记导出数据],单击[全部数据到接口]按钮。
2.注意事项:建议录入完住院处方后再将数据导入到接口库。
四、接口库数据上传至新农合服务器1.操作步骤:新农合软件中[住院管理]-[接口数据上传],单击[全选]-[上传]按钮上传数据。
2.注意事项:上传后字体颜色为蓝色的是未通过新农合验证,向右拉动滚动条,查看[未通过校验提示信息]列后改正重新上传。
无费用信息数据不能上传。
以上建议下班前半小时操作。
温馨提示:键盘[Ctrl+空格键]为中英文切换快捷键,[Ctrl+Shift]键为输入法切换快捷键。
软件中标题带@符号为字典项,输入内容的首字母即可,输入“..”可显示所有相关字典内容;标题带#符号为编辑项。
计算机日期不得更改。
海星医院信息管理系统每月操作功能及注意事项一、库存结算1.操作步骤:菜单[库存管理]-[库存结算],单击[查询]-[库存结算]按钮,打印相关报表。
系统管理平台一、部门管理操作点击部门管理进入编辑界面如下图:1.如需要添加一级部门,则先选中部门清单,然后在右边部门编辑处输入需要创建的部门名称,选择职能分类然后点增加即可:如下图:增加后即可在左边部门清单中看到输入的部门名次如上图输入的办公室:2.如果需要在部门下面添加子部门则选中部门后直接输入子部门名次即可,操作与上面一至。
二、人员管理操作点击人员管理进入其界面如下图:1.1、先在左边全部人员处选择需要增加的人员的部门,然后点击增加,系统将自动分配员工编号,如下图的增加后的0020员工编号:、然后直接在编辑处填入姓名、检索码、选择员工分类等等,输入和选择完毕后点击保存。
人员录入即完成。
1.2 为人员设置权限如上图先选择要分配权限的人员然后点击红色字的”设置权限”的按钮,会弹出窗体,如下图:该图第一行为选择的人员的编号和姓名。
第二行为选择系统即系统的子系统如:药品及采购系统,药房管理系统等等,第三行左边为已分配权限,即该人拥有的权限,左边为未分配权限,即没拥有的权限操作方法:1.2.1、先选择系统,如下图选择的是药品及采购系统:左边会自动列出该系统中的子功能。
选择你要分配给该用户的权限,即他进入系统后允许操作的功能,然后点击“分配权限”按钮系统自动添加到左边已分配权限内:如下图只有有权限的人进入系统才能进行相应的操作。
如果还要分配其他系统权限给该用户,直接选择系统的名称,然后其他操作同上。
如下图:直到分配完毕即可。
药品及采购系统一、录入药品(即药典定义)操作点击药典定义,进入编辑界面,如下图:1.1,进入上述界面后点击“清除输入编辑区”按钮,编辑区的信息将自动清空状态自动更新为“启用”状态,如下图:然后在上述编辑区内输入相应的内容即可,凡是带有红色星号的为必须输入。
带有倒三角的表示为可选择的下拉列表信息框。
值得一说的是这里的“基准单位”和“剂量单位”以及“标准单位”。
基准单位为药品的最小单位,标准单位为最大单位,剂量单位保持与基准单位一致。
医院HIS系统流程医院HIS系统业务流程一、门诊部分:1、流程:病人——》导诊处办卡——》挂号处——》医生开单——》收费处收费——》药方领药/医技科室检查。
2、注意事项:A、导诊处给病人分配卡号,录入基病人基本信息(姓名、性别、年龄等)收取卡费;B、挂号处:病人挂号时系统默认初诊(即系统会自动多收取1.5元的病历本费和建档费),如病人有病历本要注意改成复诊状态;C、收费处:收费时要注意每个收费项目的执行科室,病人要部分退费时要全部退费后重新收取病人已经做过的项目,新的核算联和原来的发票全部回收作废;二、住院登记收费:1、流程:A、登记:病人登记卡——》登记住院——》护士站入科——》医生接入;B、取消登记:医生站确认没有开过医嘱——》护士站取消入科——》登记处作废预交金——》记录该病人的住院号——》登记处取消登记;C、出院:医生下出院通知——》护士核对费用出院——》出院处费用审核——》出院处打印发票;D、取消出院:出院处作废发票——》护士站取消出院——》继续治疗2、注意事项:A、住院登记:病人住院号系统自动顺序生成;若中间有退院病人,在新登记病人时可以把退院的病人的住院号手工录入到新病人的住院号。
B、病人费用减免:三、住院医生护士站:1、流程:A、新入:住院登记——》护士入科——》医生新建病历;B、转科:医生移出——》护士转出——》护士转入——》医生移入;C、出院:医生下出院通知并停止所有医嘱——》补划价----护士核对费用-——》打印费用清单(详细合并)——》出院处费用审核(录入老系统的费用)——》通知护士让病人出院——》出院处打印发票;D、取消出院:出院处作废发票——》护士站取消出院——》医生继续治疗;E、处方:医生新开处方并保存——》护士去对应药房拿药;F、医嘱:医生开医嘱——》保存提交——》护士转抄校对——》医嘱执行。
G、医技:医生开申请打印申请单——》护士选择执行科室——>确认申请单——>去医技科室检查检验;2、注意事项:A、出院:下出院通知之前要必须确认所有的检验检查申请单已经确认(即已经收费),所有的处方药已经确认(即护士已经拿过药),否则无法下出院通知;——》护士站出院处理——》出院处结算B、处方:毒麻药品、大包装药品(即不拆零卖)和病区药房没有的药品必须全部走电子处方;C、医嘱:所有新开医嘱当天必须提交;所有收费的医嘱必须通过弹出的窗口选择;医嘱变更要在早上9点之前完成;D、病人在介入、血透和人工肝发生的费用由护士通过计价单收取费用,执行科室要选对应的执行科室;E、划价方式:所有的药品费用是在药房摆药时收取,医生开的非药品医嘱由电脑晚上11点半自动收取;病人一日清单必须在第二天打印当天或当天之前的费用明细;备注:所有新开的长期药品医嘱领药范围:第一天可以领从医嘱开始时间到第二天下午17点,第二天领第三天的药品依次类推;四、药房药库:1、流程:A、药品申请:药方录入申请——》药库申请出库——》药方出入库记账;B、门诊处方:医生开单——》收费处划价——》药方凭发票核算联确认处方;C、住院处方:医生开电子处方——》住院处方确认打印发药单——》护士到药房签字领药;D、药品医嘱:医生开医嘱——》护士转抄校对——》药房医嘱摆药打印摆药单——》护士到药房签字领药;2、注意事项:A、药品管理:一个药品在一个库存单位中只能按一个规格管理。
前言随着计算机的普及及互联网技术的广泛应用,各行各业都具有了划时代性质的变革,人们越来越多地利用网络来为自己服务。
医院作为人类文明与进步的重要象征的载体,并且也同其他行业一样受到了这股网络浪潮的冲击。
医院的管理和经营模式也发生了显著的变化,同时也为社会提供了更新更完备的各项医疗服务。
医院这一与人类自身利益息息相关的职能机构正朝着信息化的方向发展。
国内医院信息化起步较晚,系统建设总体水平偏低,但是90年代中后期特别是近几年得到了快速的发展。
为了加强中联公司用户的医院信息化管理水平,保证各业务环节的正常运行和软件使用,中联重庆公司项目部组织编写了《费用管理系统操作手册》,供医院操作人员在实际工作中使用。
本书分成了五大章节,第一章门诊费用管理,第二章病人入出转系统,第三章住院费用管理,第四章辅检费用系统,第五章财务监控系统,每个章节包含了常用操作流程、主界面介绍、主点功能讲解以及常见问题分析,希望能给医院操作人员带来帮助。
编者2011年11月30日目录第一章门诊费用管理 (5)一、门诊挂号 (5)1.1门诊挂号管理 (5)1.2门诊分诊管理 (9)二、门诊收费 (12)2.1合约单位管理 (12)2.2门诊记账管理 (14)2.3门诊收费管理 (17)第二章病人入出转系统 (23)一、病人入院管理 (23)1.1操作流程 (23)1.2主界面介绍 (23)1.3重点功能讲解 (24)1.4常见问题分析 (32)二、病人入出管理 (33)2.1操作流程 (33)2.2主界面介绍 (33)2.3重点功能讲解 (34)2.4常见问题分析 (40)三、病人预交管理 (41)3.1操作流程 (41)3.2主界面介绍 (41)3.3重点功能讲解 (42)3.4常见问题分析 (44)第三章住院费用管理 (45)一、病人结帐管理 (45)1.1病人结帐操作流程 (45)1.2病人结帐主界面介绍 (45)1.3病人结帐重点功能讲解 (48)1.4常见问题分析 (54)1.5练习题 (54)二、病人费用查询 (54)1.1病人费用查询操作流程 (54)1.2病人费用查询主界面介绍 (55)1.3病人费用查询重点功能讲解 (57)1.4常见问题分析 (62)1.5练习题 (62)第四章辅检费用系统 (63)一、医技记帐管理 (63)1.1操作流程 (63)1.2主界面介绍 (63)1.3重点功能讲解 (64)1.4常见问题分析 (66)1.5练习题 (67)二、执行登记管理 (67)2.1操作流程 (67)2.2主界面介绍 (67)2.3执行登记重点功能讲解 (68)2.4常见问题分析 (70)2.5练习题 (71)第五章财务监控系统 (72)一、票据使用监控 (72)1.1操作流程 (72)1.2主界面介绍 (73)1.3重点功能讲解 (74)1.4常见问题分析 (76)二、收费财务监控 (77)2.1操作流程 (77)2.2主界面介绍 (77)2.3重点功能讲解 (78)2.4常见问题分析 (79)三、票据入库管理 (81)3.1操作流程 (81)3.2主界面介绍 (82)3.3重点功能讲解 (83)3.4常见问题分析 (83)四、人员借款管理 (84)4.1操作流程 (84)4.2主界面介绍 (84)4.3重点功能讲解 (86)4.4常见问题分析 (87)一、门诊挂号1.1.1操作流程1.1.2主界面介绍说明:①挂号: 点击【挂号】填写挂号单据;退号: 退掉不使用所挂的号;预约: 填写预约挂号单据;接收: 接收预约挂号;取消: 取消预约挂号信息;查阅: 查询②挂号单中的病人具体挂号信息;过滤: 根据过滤条件查询具体挂号信息;定位: 根据进行定位查找。
关于《医疗服务价格调整》HIS系统相关操作说明EG2000版本根据浙江省物价局、浙江省卫生厅《关于进一步明确和完善有关医疗服务价格政策的通知》(浙价费[2005]290号)文件要求,医院应在2005年11月20日开始执行医疗服务价格政策的相关变更。
本次补充通知在HIS信息管理系统中主要涉及医疗费用项目的设置。
现对本次变更所涉及到的HIS操作进行一下说明:EG2000版本医疗费用项目的设置:注意事项:1.不允许在医疗费用项目设置中删除原费用项目,只能停用。
2.新增医疗费用明细项目应在停用状态,于11月20日启用。
3.本次修改,可以不修改原省标准编码,直接对本院的明细进行停用和新增启用即可操作说明:打开门诊收费管理系统与出入院管理系统。
1.新增及修改费用明细项目(明细费用项目)打开“系统设置”--->“费用项目明细设置”,如(图二)。
假如需要增加“B超”项目,则单击,操作如以前不变。
注意:新增费用项目的“使用”先为空,请于2005年11月20号再选择为使用。
设置完毕后,单击进行数据保存。
如需修改,选中费用明细项目,直接进行修改。
注意:原费用项目的代码不允许修改。
修改完毕后,单击进行数据保存。
2.如果要新增医疗标准费用,单击或者单击“维护”- “添加标准编码”实现,打开(图三)。
(图三)在(图三)中展开医技诊疗下的B超检查项,找到需添加的B超明细项目:2202010010(单脏器B超检查),2202010011(孕、环情检查)。
则在前面方框处打勾选择,确认无误,鼠标点击《添加》按钮就加入到了费用明细项目中。
若成功,则有如下提示(图四):(图四)若刚才加入的费用项目有误,请先删除,再按照原来操作进行添加。
修改完毕后,单击进行数据保存。
医疗费用模板设置假如要将费用明细项目“B超”设为模板,在“系统设置”--->“费用项目明细设置”中将“B超”的“方式”设置为“模板”,单击进行数据保存。
保存后,要增加模板明细,单击或者单击“维护”- “编辑模板明细”,打开(图五)。
his并轨收费操作步骤
一、引言
随着科技的不断发展,电子支付成为了人们生活中不可或缺的一部分。
在中国,电子支付市场竞争激烈,各家支付机构纷纷推出各种支付产品和服务。
其中,his并轨收费系统是一种集成多家支付机构的收费系统,为用户提供便捷的支付方式。
本文将详细介绍his并轨收费的操作步骤。
二、系统注册与登录
1. 打开his并轨收费系统官方网站;
2. 点击注册按钮,填写相关信息,如用户名、密码、手机号码等;
3. 完成注册后,登录系统,输入用户名和密码;
4. 系统验证用户名和密码,登录成功后进入主页面。
三、绑定银行卡
1. 在主页面上方导航栏中找到“银行卡管理”选项,点击进入;
2. 点击“添加银行卡”按钮;
3. 输入银行卡号、姓名、身份证号等相关信息;
4. 验证信息准确无误后,绑定银行卡成功。
四、充值余额
1. 在主页面上方导航栏中找到“我的账户”选项,点击进入;
2. 在账户页面中找到“充值”选项,点击进入充值页面;
3. 选择充值方式,可以选择银行卡、支付宝、微信等方式;
4. 输入充值金额,确认无误后,点击确认充值;
5. 根据选择的充值方式,按照系统提示完成充值流程。
五、选择支付方式
1. 在主页面中找到“支付”选项,点击进入支付页面;
2. 输入需要支付的金额;
3. 在支付页面中选择支付方式,可以选择银行卡、支付宝、微信等方式;
4. 根据选择的支付方式,按照系统提示完成支付流程。
六、退款操作
1. 在主页面中找到“退款”选项,点击进入退款页面;
2. 输入退款金额和退款原因;
3. 系统验证退款信息无误后,点击确认退款;
4. 根据系统提示,完成退款流程。
七、查询交易记录
1. 在主页面中找到“交易记录”选项,点击进入交易记录页面;
2. 输入查询条件,如交易时间、交易金额等;
3. 系统根据查询条件,显示符合条件的交易记录;
4. 可以导出交易记录,方便后续查看和管理。
八、修改个人信息
1. 在主页面中找到“个人中心”选项,点击进入个人中心页面;
2. 在个人中心页面中找到“个人信息管理”选项,点击进入个人信息页面;
3. 修改需要更新的个人信息,如手机号码、邮箱等;
4. 确认修改无误后,点击保存按钮。
九、安全退出
1. 在主页面中找到“退出”选项,点击退出系统;
2. 系统提示确认退出,点击确认按钮;
3. 成功退出系统。
十、总结
his并轨收费系统是一种方便快捷的支付工具,通过注册、登录、绑定银行卡、充值余额、选择支付方式、退款操作、查询交易记录、修改个人信息和安全退出等操作步骤,用户可以轻松完成各种支付和管理操作。
希望本文介绍的his并轨收费操作步骤能够帮助读者更好地了解和使用该系统。