例谈-割补法-求空间几何体体积论文
- 格式:doc
- 大小:24.00 KB
- 文档页数:5
例谈"割补法"求空间几何体的体积作者:蓝诚来源:《读写算》2012年第21期【摘要】高中教材所学到的几何体,大多都是比较特殊的几何体,比如棱柱、棱锥等体积的求法,主要利用公式法或等体积换底面积法就可以直接解决,但是在我们在平常做练习或高考当中,又经常遇到一些难于直接计算的或是直接求,但过程非常复杂。
如果能利用"割"与"补"的方法来解决,就可以把一些不易直接计算的几何体"分割"成几个几何体或是补形变成我们熟悉的几何体,化难为易,化繁为简,使思路清晰简单,这样就可以达到事半功倍的效果。
本文就通过具体的实例来谈谈如何利用"割补法"解决此类难题。
【关键词】分割法等体积变换底面法补形法高中教材所学到的几何体,大多都是比较特殊的几何体,比如棱柱、棱锥等体积的求法,主要利用公式法或等体积换底面积法,就可以直接解决,但是在我们在平常做练习或高考当中,又经常遇到一些难于直接计算的或是直接求,但过程非常复杂的几何体。
如果能利用"割补法"来解决,把一些不易直接计算的几何体分解成几个几何体或是补形变成我们熟悉的几何体,化难为易,使复杂多变的问题变得思路清晰简单,这样就可以达到事半功倍的效果。
下面就谈谈"割补法"解决难题具体做法。
一、分割法:就是将一个难于直接计算的几何体分割成几个易于计算的几何体,分别求出它们的体积,再将加,便得所求几何体的体积。
例1 如图,在三棱锥A-BCD中,若相对棱AB⊥CD,且AB=4,CD=3,EF是这两条异面直线AB、CD的公垂线,且EF=6,求该三棱锥A-BCD的体积.分析:本题所给的条件,如果直接从正面利用公式直接去求是没有办法的,但是从EF是这两条异面直线AB、CD的公垂线出发,易知AB⊥EF,AB⊥CD,EF∩CD=F,所以知道AB⊥面ECD,这样我们就以⊿DCE为底面,高分别是AE、BE的两个小的三棱锥A-DCE和三棱锥B-DCE来计算就行,于是得下面的解答。
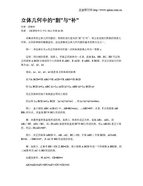
立体几何中的“割”与“补”作者:郑晓华来源:《新课程学习·中》2015年第04期在解决有些立体几何问题时,将图形进行适当的“割”与“补”,使之变成我们熟悉的简单几何体,从而获得新的解题途径,这也是解决立体几何问题的基本思想方法之一。
例一:求证棱长为a的正四面体内任意一点到各面距离之和为一常数a。
证明:用分割的思想,如图1,任取正四面体内一点E,连接EA,EB,EC,ED.可以将正四面体A-BCD分割成四个小四面体E-ABC,E-ACD,E-ABD,E-BCD,并且分别设它们的高为h1,h2,h3,h4.易知,h1,h2,h3,h4就是E点到各面的距离则VA-BCD=VE-ABC+VE-ACD+VE-ABD+VE-BCD即S△BCD·h=S△ABC·h1+S△ACD·h2+S△ABD·h3+S△BCD·h4而正四面体的每个面都是全等的三角形所以有S△BCD·h=S△BCD·(h1+h2+h3+h4),即h1+h2+h3+h4=h=a例二:直三棱柱ABC-A1B1C1中,AB=BC=AA1,∠ABC=90°,点E、F分别是棱AB、BB1 的中点,求直线EF和BC1所成的角。
解:本题考查异面直线所成的角。
如图2,将其补成正方体,连接AB1、AD1,则AB1∥EF、AD1∥BC,则∠B1AD1就是异面直线EF和BC1所成的角,而△AB1D1是正三角形,所以∠B1AD1=60°。
例三:在正四面体ABCD中,AB⊥AC,BC⊥CD,平面ABC⊥平面BCD,AC=AB,BC=6,∠DBC=30°,求AC和BD所成角的余弦。
解:如图3,过B作BE∥CD且BE=CD,将三棱锥A-BCD补成一个四棱锥A-BECD,则∠ACE即为AC与BD所成的角。
由题设条件,得AC=3,CE=BD=4AE2=AD2=AF2+DF2=AF2+CF2+CD2=30所以cos∠ACE==例四:求棱长为a的正四面体的外接球半径。
用割补法求几何体的体积――培养学生的空间想象能力内容提要:本文用图形割补的方法来求一些不规则的几何体体积,通过求几何体体积的过程,来培养和提高学生对空间图形的想象能力,进而得出培养和提高学生空间想象能力的途径。
关键字:割补法空间想象能力在高中立体几何的学习中,学生最大的困难在于缺乏良好的空间想象能力,由于目前我们只能在二维平面上通过空间图形的平面直观图来研究空间元素的位置关系和数量关系,这就造成学生难以摆脱在平面几何学习中培养起来的对平面图形的认知经验,具体表现在遇到立几问题时,不会识图,有些学生甚至看不出空间元素的前后位置关系,也不会合理作图。
特别是求几何体体积问题,对于不同的几何体或不规则的几何体,我们可联想熟悉的几何体去计算其体积,这就对学生的空间想象能力有很高的要求。
那么什么是空间想象能力呢?中学数学中的空间想象能力主要是指,学生对客观事物的空间形式进行观察、分析、抽象思考和创新的能力。
空间想象能力的提高必定AB要经过实际的训练,途径也有很多种。
本文就借助于求几何体的体积来提高学生的空间想象能力。
由于几何体的形状多种多样,所以体积的求法也各不相同。
针对一些不规则的几何体,直接运用体积公式可能比较困难,我们常对原几何体进行割补,转化为几个我们熟悉的几何体,其解法也会呈现一定的规律性:① 几何体的“分割”几何体的分割即将已给的几何体,按照结论的要求,分割成若干个易求体积的几何体,进而求之。
② 几何体的“补形”与分割一样,有时为了计算方便,可将已给的几何体补成易求体积的几何体,如长方体,正方体等等。
一、用割补法求锥体的体积例题一:已知三棱锥ABC P -,其中4=PA ,2==PC PB ,ο60=∠=∠=∠BPC APC APB 求:三棱锥ABC P -的体积。
【思路一】作BC 的中点D ,连接PD 、过P 作AD PH ⊥,垂足H易证PH 即为三棱锥ABC P -的高, 由棱锥体积公式 PH S V ABC ABC P ⋅=∆-31即得 三棱锥ABC P -的体积。
割补法解题思想的运用初一(2)班 柯登明数学就像风,无处不有,充塞四虚。
小学老师有向我介绍过割补法和分割法,我对她也十分感兴趣。
割补法和分割法用于几何题之中。
割补法就是把图形切开,把切下来的那部分移动到其他位置,使题目便于解答;分割法就是同样把图形切开,但是并不移动,使题目便于解答。
其实,在现实生活中,许多东西都是有图案的,一些不规则的图案,就是的我们深思熟虑。
最近又遇到了诸如此类的东西,我也稍有回忆——如果我问你长方形的面积该怎样计算时,恐怕你会很干脆地说出“用‘长方形面积=长×宽’求出来呀。
”没错,你回答得很好。
好,下面请看这道题:某学校有一个长方形操场,它的长和宽相加的和是200米,现在学校要扩建这个操场,使得它的长和宽都增加20米。
那么,这个操场的面积将会增加多少平方米?初看这道题,你会觉得这道题不太难。
可是,当你提笔解答时,就会感觉有点不对劲:“要求长方形的面积,必须知道它的长和宽是多少,而现在知道的是长与宽的和,这该怎么做呢?”别急,遇到困难时,好好动脑筋想一想,准能想出好办法的。
你学过组合图形面积计算的方法吗?常用的“割、补、拼、凑”的方法你用过吗?那好,请看图1,图中长方形S 表示原操场的面积,S1、S2、S3分别表示增加的三个长方形面积,由图可知增加的面积为S1+S2+S3,如果我们用割补的方法把图1变为图 2,这时,你会发现什么呢?原来,增加的面积就是这个新长方形的面积,它的长是200+20=220(米),宽是20米,则增加的面积是4400平方米原来,增加的面积的大小与长和宽各是多少无关,而只与长加宽的和有关,这是为什么呢?请爱动脑筋的同学继续往下看。
假设原操场的长为a ,宽为b ,则扩大后操场的长为(a +20)米,宽为(b +20)米 原面积:S 原=ab现面积:S 现=(a +20)(b +20)增加的面积:图1图2S增=S现-S原=(a+20)(b+20)-ab=ab+20a+20b+400-ab=20(a+b)+400=20×200+400=4400(平方米)其实以上这种方法可以理解成“割”、“补”——把增加后的面积看成一个整体,原操场面积就是被割部分,增加的面积就是所求内容;倘若把原操场面积看做一个整体,那么,增加后的面积还可以分为三个整体,就是以上方法。
“割补法”求解不规则几何体体积我们通常把不是棱柱、棱锥、棱台和圆柱、圆锥、圆台等的几何体,称为不规则几何体.而解决不规则几何体的方法,常用割补法,即通过分割或补形,将它变成规则的几何体.我们可以从不规则几何体的来源上,即它是由何种常见的几何体所截得的来分类.一、来自三棱柱的截体例1如图1,正四面体A BCD,,,分别-中,E F G H是棱,,,的中点,求证:平面EFHG把正四面体分AB AC BD CD割成的两部分几何体的体积相等.分析:显然正四面体被分割成的两部分都是不规则的几何体,因此我们可使用割补法来推导.那么我们应选择割,还是补呢?如果选择补,那么补成什么样子呢?显然只能是正四面体,这就说明我们应该选择割.证明:连结CE CG AG AH,,,,左右两个不规则几何体都被分割成了一个四棱锥和一个三棱锥,如图1.易证左右的两个四棱锥的体积相等,两个三棱锥的体积也相等,于是两部分体积相等.当然此题还有其他的分割方法,比如分成一个三棱柱和一个三棱锥等,也同样好证.二、来自正方体的截体例2如图2,已知多面体ABC DEFG,,两两互-中,AB AC AD相垂直,平面ABC∥平面DEFG,平面BEF∥平面ADGC,==,则该多面体的体积为AC EF2AB AD DC===,1( )A.2B.4 C.6 D.8解法一(割):如图3,过点作CH DG ⊥于,连结,这样就把多面体分割成一个直三棱柱DEH ABC -和一个斜三棱柱BEF CHG -. 于是所求几何体的体积为:DEH BEF V S AD S DE =⨯+⨯△△11212212422⎛⎫⎛⎫=⨯⨯⨯+⨯⨯⨯= ⎪ ⎪⎝⎭⎝⎭. 解法二(补):如图4,将多面体补成棱长为2的正方体,那么显然所求的多面体的体积即为该正方体体积的一半.于是所求几何体的体积为31242V =⨯=.三、来自圆柱的截体例3 如图5,如图5,一圆柱被一平面所截,已知被截后几何体的最长侧面母线长为4,最短侧面母线长为1,且圆柱底面半径长为2,则该几何体的体积等于_______.解法一(割):如图6,该几何体的体积等于下面的圆柱的体积与上 面的圆柱体积的一半之和.下面的圆柱的高就是该几何体的最短侧面母线长1,而上面的圆柱的高为3.于是所求几何体的体积为221π212310π2V =⨯⨯+⨯⨯⨯=.解法二(补):如图7,将一个与已知的几何体完全相同的几何体,与已知的几何体拼在一起组成一个高为5的完整圆柱,那么所求几何体的体积就是这个大圆柱体积的一半.于是21π2510π2V =⨯⨯⨯=.。
初中数学教学论文--巧割活补,尽显平行线之奥秘摘要:割补法不仅是多边形面积求解的常用方法,而且它在解平行线的角度问题的图形中也有着极深的造诣。
用割补法来解决平行线角度的图形问题,可使错综复杂的图形转化成常见图形,是有效解答此类题型的有效方法。
本文结合教学实例进行阐述。
关键词:必要性方式意义在平行线知识的教学中,我们常发现:学生对平行线的判定及性质能理解并能正确书写推理过程,但在解与平行线相关的图形的问题时却常常措手无策。
究其原因,不难发现,学生的识图及对图形的分解等方面的能力存在极大的不足。
因此,在教学平行线相关的知识时,就得有计划地、循序渐进地培养学生的识图能力和分解图形的技巧,割补法就是一种常用且高效的方法。
我在教学中不断地加以尝试,试图引导学生通过对图形的巧割活补,使平行线相关问题的图形转化为常见图形,准确地找到解题的突破口,取得较好的教学效果。
一、指导学生巧割活补图形的必要性1、由学生的年龄特征决定的北师大版的初中数学教材把《平行线》的教学内容安排在七年级,七年级的学生年龄介于13岁~14岁之间,他们的知识储备有限,不能一下子琢磨透复杂平行线图形涵含的意义及方向。
另外,处于七年级学生解题习惯的角度来考虑,他们常喜解显无易见的、一步到位的平行线的图形的问题。
根据以上两个对学生年龄特征的分析,可见指导学生巧割活补图形是必要的。
2、由提高解题效率决定的七年级学生刚由小学升入初中,他们对数学的学习充满好奇,任何题型任何学习方法总想试一试。
如果他们在解题的过程中不断地遇到困难,无法入手,将挫伤学生探究的积极性。
久而久之,就会出现不认真审题、随意解题等极端行为,解题效果自然就可想而知了。
为此,从呵护学生的学习动力、激发学生的学习兴趣、提高学生的解题效率、拓展学生的数学思维等方面都要求数学老师要善于引导学生把复杂平行线图形巧割活补。
二、巧割活补平行线图形常用的几种方法平行线的角度问题的解答不能一概而论地要用哪一种方法、朝什么角度或用什么性质及特征来构图,而是应该根据题目所给的条件及图形的特征,灵活地将图形进行割补,以此达到高效解题的目的。
WS自动填充功能快速填写重复内容自动填充功能是工作表软件(WS)中一个高效的工具,它可以帮助用户快速填写重复内容。
通过利用这一功能,用户可以大大提高数据录入的效率,节省时间和精力。
本文将介绍WS自动填充功能的使用方法和一些注意事项。
一、使用方法使用WS自动填充功能十分简便。
以下是具体操作步骤:1. 创建一个新的工作表或打开一个已有的工作表。
2. 在需要填写重复内容的单元格中输入第一个数值或文本。
3. 鼠标选中填写内容的单元格,使其被选中。
4. 在选中的单元格的右下角会出现一个小黑色方块,将鼠标放置在该方块上,鼠标指针会变成一个加号(+)。
5. 按住鼠标左键,拖动该小黑色方块至需要填充的单元格区域,可以是横向、纵向或是一个矩形区域。
6. 松开鼠标左键,重复内容会被自动填充至选中的单元格区域。
二、应用场景WS自动填充功能在很多场景下都非常实用。
以下是几个常见的应用场景:1. 数字序列的填充:有时候我们需要填写一列连续的数字,如1、2、3等。
使用WS自动填充功能,只需输入前几个数字,然后拖动填充方块即可快速生成整个序列。
2. 日期序列的填充:在某些情况下,我们需要填写一系列连续的日期,如每月的第一天或每周的某一天。
借助自动填充功能,我们只需输入一个日期,然后拖动填充方块即可轻松生成整个日期序列。
3. 文本的填充:有时候需要在表格中填写一些重复的文本,如产品名称或客户姓名。
使用自动填充功能,只需输入第一个文本,然后拖动填充方块即可快速将文本填充至其他单元格。
三、注意事项在使用WS自动填充功能时,需要注意以下几点:1. 填充方块大小的调整:在拖动填充方块之前,可以根据需要调整其大小。
只需将鼠标放置在填充方块的右下角,鼠标指针会变成双向箭头,然后按住鼠标左键拖动即可调整填充方块的大小。
2. 自动填充的规律:WS自动填充功能会根据已有的数据规律进行填充。
对于数字序列和日期序列,可以根据需要选择自增、自减或是使用特定的间隔。
- 1 - 例谈“割补法”的应用后宗新(安徽省芜湖县实验学校 241100)利用等效思维将一个物体分成几个部分、或将物体的某个部分进行移动,以及将物体几个部分合成一个整体,这样的方法统称为“割补法”。
具体可分为“割开法”、“移动法”、“补全法”三种。
使用“割补法”,往往能使解题变得简洁方便,请看:例1 如图1所示,质量分布均匀地圆柱体对水平地面地压强为p ,如果沿图中虚线切开,拿走部分Ⅱ或部分Ⅰ,剩下的部分对地面的压强如何变化?解析:在压力和受力面积同时变化且不成比例时,无法确定压强的变化。
【补全法】把Ⅰ补上Ⅲ,使之成为一个新的圆柱体,如图2所示,与原来圆柱体进行比较,由于压力和受力面积成比例减小,所以Ⅰ、Ⅲ组合体的压强不变。
Ⅰ与Ⅰ、Ⅲ组合体比较,受力面积相同,压力小,所以Ⅰ对地面的压强会变小。
【割开法】将Ⅱ分成A 、B 两部分,如图3所示,同理,与原来进行比较,A 对地面的压强不变,Ⅱ与A 比较,受力面积相同,压力大,所以Ⅱ对地面的压强会变大。
例2 如图4,三个完全相同的容器中分别倒入质量相等的水银、水、酒精,则容器底受到的压强是( )A .p A >pB >pC B .p A <p B <p C C .p A =p B =p CD .无法确定解析:液体对容器底部压强与液体的密度、深度有关,此题中三者密度不等,深度也不相同,而且密度大的深度小,无法比较压强的大小。
由于容器的形状不是柱形,压力的大小不等于重力,所以也不能用重力除以底面积来计算。
【移动法】 如图5所示,把容器沿着AC 直线分割成两部分,再把割下的部分ACE 移动到FDB ,此时成了一个圆柱形的容器,变化前后液体对容器底部的压强相等,即p 前=p 后=F/S =G/S ,而装的液体密度越小,体积越大,深度越大,移动后形成的柱形容器的底面积就越大。
三种液体的质量相等,重力相等,所以密度小的压强小。
正确答案选择A 。
结论:如此形状的容器,在质量一定的情况下,所盛液体密度越小(体积越大),对底部的压强越小。
割补转化法求几何体的体积一. “割形”与“补形”是解决立体几何问题的常用方法之一,通过“割”或“补”可化复杂图形为已熟知的简单几何体,从而较快地找到解决问题的突破口,从而很方便地进行计算使问题得到顺利的解决,是处理空间图形中惯用的手段。
通过对该方法的学习与探讨,使我们能正确地分析出几何中基本元素及其相互关系,能对图形进行分解、组合和变形,进一步提高空间想象能力和逻辑思维能力。
方法5:如图,选取BC 的中点D, 连结AD 、PD ,则BC ⊥AD 且BC ⊥PD ∴BC ⊥平面APD ∴V P -ABC =V B -APD +V C -APD =13BC ·S ⊿APD 例2.如图的多面体是过正四棱柱的底面ABCD 的点A 作载面AB 1C 1D 1而截得的,且BB 1=DD 1.已知截面AB 1C 1D 1与 底面ABCD 成30°的二面角,AB=1, 则这个多面体的体积为( ) A .26 B .36C .96D .66例3.2003年全国卷(12)一个四面体的所有棱长都为2,四个顶点在同一球面上,则此球的表面积为( )(A )π3(B )4π (C )π33(D )π6分析:本题中没有立方体,可充分挖掘是正四面体特点补形成立 方体.如图,将正四面体ABCD 补成立方体,则正四面体、立方体 的中心与其外接球的球心共一点.因为正四面体的棱长为2,所以正方体棱长为1,从而外接球半径R=23,得π3=球S .选(A).C BACDD 1DA BB 1CC 1例4、如图:直三棱柱ABC —A 1B 1C 1的体积为V ,点P 、Q 分别在侧 棱AA 1和CC 1上,AP=C 1Q ,则四棱锥B —APQC 的体积为A 、2V B 、3VC 、4V D 、5V 例5.棱长为1的正方体容器ABCD -A 1B 1C 1D 1 , 在A 1B 、A 1B 1、B 1C 1的中点E 、F 、G 处各开有一个小孔. 若此容器可以任意放置, 则装水最多的容积是(小孔面积对容积的影响忽略不计)A.87 B. 1211 C. 4847 D. 5655 例6、如图9-8-7,在正三棱柱ABC -A 1B 1C 1中,高为3,底面边长为2,D 、E 分别是AC 、BC 的中点,求四棱锥A -A 1B 1ED 的体积.解:连A 1E ,则S ==∆∆∆ADE DE A E B A S S ,211141S △ABC , 故ADE A DE A A E B A A DE A A ED B A A V V V V V -----==+=111111133=3·31·41·43·22·3=433. 例7.(2006江西理,12)如图,在四面体ABCD 中,截面AEF 经过四面体的内切球(与四个面都相切的球)球心O ,且与BC ,DC 分别截于E 、F ,如果截面将四面体分成体积相等的两部分,设四棱锥A -BEFD 与三棱锥A -EFC 的表面积分别是S 1,S 2,则必有( )A .S 1<S 2B .S 1>S 2C .S 1=S 2D .S 1,S 2的大小关系不能确定 解:连OA 、OB 、OC 、OD ,则V A -BEFD =V O -ABD +V O -ABE +V O -BEFD ,V A -EFC =V O -ADC +V O -AEC +V O -EFC 又V A -BEFD =V A -EFC ,而每个三棱锥的高都是原四面体的内切球的半径,故S ABD +S ABE +S BEFD =S ADC +S AEC +S EFC 又面AEF 公共,故选C例8.如图,三棱柱ABC —A 1B 1C 1中,若E 、F 分别为AB 、AC 的中点,平面EB 1C 1将三棱柱分成体积为V 1、V 2的两部分,那么V 1∶V 2= ____ _。
空间几何体的体积问题侧重于考查棱锥、棱柱、棱台、圆柱、圆台、圆锥、球的体积公式的应用,这类问题对同学们的空间想象和逻辑推理能力有较高的要求.有些空间几何体体积问题较为复杂,很多同学不知如何求解.本文介绍两种求解此类问题的途径.一、割补图形有些几何体为不规则图形,或无法直接求得几何体的底面和高,此时直接运用棱锥、棱柱、棱台、圆柱、圆台、圆锥、球的体积公式,很难求得几何体的体积,需将几何体进行适当的分割、填补,将其构造成规则的棱锥、棱柱、棱台、圆柱、圆台、圆锥、球,以便利用棱锥、棱柱、棱台、圆柱、圆台、圆锥、球的体积公式求解.1.分割图形有些图形是由多个棱锥、棱柱、棱台、圆柱、圆台、圆锥、球等拼接而成的,无法直接求得几何体的底面和高,此时可采用割补法,将几何图形分割为几个简单空间几何体,如棱锥、棱柱、棱台、圆柱、圆台、圆锥、球,然后根据棱锥、棱柱、棱台、圆柱、圆台、圆锥、球的体积公式分别求出分割后几何体的体积,最后把所得的结果相加,即可得到不规则几何体的体积.例1.如图1,在三棱锥P-ABC中,PA⊥BC,PA=BC=3,PA,BC的公垂线ED=2,求三棱锥P-ABC体积.图1图2解:如图2,连接PD、AD,∵PA⊥BC,ED⊥BC,ED⊂平面PAD,∴BC⊥平面PAD,∴V P-ABC=V B-PAD+V C-PAD=13∙S△PAD∙()CD+BD=13׿èöø12×3×2×3=1,∴三棱锥P-ABC体积为1.我们无法直接运用公式求出三棱锥P-ABC的体积,于是采用割补法,通过添加辅助线,将三棱锥P-ABC分割为两个直三棱锥B-APD和C-APD,再根据直三棱锥的体积公式进行求解即可.例2.已知正方体ABCD-A1B1C1D1的棱长为1,点E、F分别为棱AA1和CC1的中点,求几何体A1-EBFD1的体积.解:连接A1F、A1B、EF、ED1、BF,由图3可知几何体A1-EBFD1被分割为三棱锥B-A1EF和三棱锥D1-A1EF两部分,图3∵△BEF≌△D1EF,∴V A1-EBFD1=V A1-BEF+V A1-D1EF=2V A1-D1EF=2V F-A1ED1=2×13×CD×S△A1ED1=16,∴几何体A1-EBFD1的体积为16.几何体A1-EBFD1为不规则几何体,需运用割补法,把该几何体分割为三棱锥B-A1EF和三棱锥D1-A1EF,然后根据锥体的体积公式求出两个三棱锥的体积,最后将所得结果相加,即可求得几何体的体积.2.填补图形有些几何体是从一个大的规则几何体中挖去一考点透视36图4图5解:如图5所示,延长ON与平面ABCD交于点P,∴VO-MNB=V O-MBP-V N-MBP,∵点N是边长CC1的中点,∴VO-MBP=2V N-MBP,∴V O-MNB=V N-MBP,由题意可得MB=5,CP=2,BP=10,72,图6图7图8是BC的中点,=90°,PM=1,CN=12BCPCMN是正方形,平面ABC,=V A-PCM=V A-MNC=V M-ACN=13×12AC∙CN sin120°∙MN考点透视考点透视图9由题意可得,。
求解空间几何体体积问题的基本策略侯有岐(陕西省汉中市四〇五学校ꎬ陕西汉中723312)摘㊀要:文章以近几年高考试题和模拟试题为例对空间几何体的体积问题进行了归类解析ꎬ总结求解空间几何体体积问题的基本策略ꎬ提升学生的数学综合素养.关键词:空间几何体ꎻ体积问题ꎻ基本策略中图分类号:G632㊀㊀㊀文献标识码:A㊀㊀㊀文章编号:1008-0333(2023)25-0008-07收稿日期:2023-06-05作者简介:侯有岐(1968.11-)ꎬ男ꎬ陕西省扶风人ꎬ本科ꎬ中学特级教师ꎬ从事中学数学教学研究.基建项目:陕西省第四批基础教育教学名师培养工作专项课题 三新 背景下农村薄弱学校高中生数学运算素养培养的策略研究 阶段性研究成果㊀㊀空间几何体的体积问题是高考的必考内容ꎬ主要以选填题或解答题(文科)的形式出现ꎬ难度中等ꎬ侧重考查学生的空间想象㊁数形结合㊁转化与化归以及数学运算求解等能力.关于空间几何体的体积问题ꎬ依据题设的特殊性ꎬ常用的解题方法有:公式法㊁等体积变换法㊁分割法㊁补形法㊁函数法和向量法等ꎬ有时还可用平移法㊁相似比法㊁祖暅原理法等求解ꎬ凸显 化非规则为规则ꎬ化不可求为可求ꎬ或化不易求为易求 的整体思维的具体应用.本文以近几年高考试题和模拟试题为例归类解析ꎬ以期帮助学生迅速提升解题能力.1公式法例1㊀(2022年全国甲卷(文㊁理) 4)如图1ꎬ网格纸上绘制的是一个多面体的三视图ꎬ网格小正方形的边长为1ꎬ则该多面体的体积为(㊀㊀).A.1.8㊀㊀㊀B.12㊀㊀㊀C.16㊀㊀㊀D.20分析㊀由三视图还原成原几何体ꎬ可知该几何体为直四棱柱ꎬ直接代入棱柱的体积公式即可得答案.㊀㊀㊀图1㊀多面体三视图㊀㊀㊀图2㊀三视图还原几何体图解析㊀由三视图还原几何体ꎬ如图2ꎬ则该直四棱柱的体积V=2+42ˑ2ˑ2=12.故选B.点评㊀本题考查由三视图求体积ꎬ关键是由三视图正确还原原几何体ꎬ是中档题.本题考查了转化与化归和基本分析求解能力.公式法也叫直接法ꎬ一般适用于几何体形状整齐ꎬ有较明显的垂直关系且长度已知的题型.用公式法求几何体的体积要先确定高和底面积ꎬ对于高的确定一定要先证明该线垂直于底面ꎬ不可以凭感觉判定.另外ꎬ还要记住柱㊁锥㊁台㊁球等常用几何体体积公式.例2㊀(2022年全国甲卷(文理) 10)甲㊁乙8两个圆锥的母线长相等ꎬ侧面展开图的圆心角之和为2πꎬ侧面积分别为S甲和S乙ꎬ体积分别为V甲和V乙.若S甲S乙=2ꎬ则V甲V乙=(㊀㊀).A.5㊀㊀B.22㊀㊀C.10㊀㊀D.5104分析㊀设母线长为lꎬ甲圆锥底面圆半径为r1ꎬ乙圆锥底面圆半径为r2ꎬ根据圆锥的侧面积公式可得r1=2r2ꎬ结合圆心角之和可将r1ꎬr2分别用l表示ꎬ利用勾股定理分别求出两圆锥的高ꎬ再根据圆锥的体积公式即可得解.解析㊀设母线长为lꎬ甲圆锥底面圆半径为r1ꎬ乙圆锥底面圆半径为r2ꎬ则S甲S乙=πr1lπr2l=r1r2=2.所以r1=2r2.又2πr1l+2πr2l=2πꎬ则r1+r2l=1.所以r1=23lꎬr2=13l.所以甲圆锥的高h1=l2-49l2=53lꎬ乙圆锥的高h2=l2-19l2=223lꎬ故V甲V乙=πr21h1/3πr22h2/3=(4l2/9)ˑ(5l/3)(l2/9)ˑ(22l/3)=10.故选C.点评㊀柱㊁锥㊁台的体积计算ꎬ只要确定了底面面积和高ꎬ就可用公式V柱体=ShꎬV锥体=13ShꎬV台体=13S+SSᶄ+Sᶄ()h求解.体积比的问题是近几年高考和数学竞赛中的新题型ꎬ一般情况下直接计算出它们的体积相除即可.由于某些几何体之间存在等底或等高的关系ꎬ那么它们的体积之比就完全可以等价于相应的高或底面积之比.在计算面积时ꎬ除了常用面积公式底乘以高的一半ꎬ还可以用正弦定理一章中的面积公式S=12absinC等方法.变式㊀(2020年江苏卷 9)如图3ꎬ六角螺帽毛坯是由一个正六棱柱挖去一个圆柱所构成的.已知螺帽的底面正六边形边长为2cmꎬ高为2cmꎬ内孔半径为0.5cmꎬ则此六角螺帽毛坯的体积是cm3.图3㊀2020年江苏卷9题图解析㊀正六棱柱体积为6ˑ34ˑ22ˑ2=123ꎬ圆柱体积为π(12)2 2=π2ꎬ所求几何体体积为(123-π2)cm3.2等体积变换法例3㊀(2022年新高考Ⅰ卷 19)如图4ꎬ直三棱柱ABC-A1B1C1的体积为4ꎬәA1BC的面积为22.求A到平面A1BC的距离ꎻ图4㊀2022年新高考Ⅰ卷19题图分析㊀由等体积变换法运算即可得解.解析㊀在直三棱柱ABC-A1B1C1中ꎬ设点A到平面A1BC的距离为hꎬ则VA-A1BC=13SәA1BCh=223h=VA1-ABC=13SәABC A1A=13VABC-A1B1C1=43.解得h=2.所以点A到平面A1BC的距离为2.点评㊀点到平面的距离的求解问题要么直接求解ꎬ要么设出来用等体积法求解.等体积变换法(换顶点)大多用于与锥体体积有关的问题中ꎬ尤其是三棱锥ꎬ这是因为三棱锥的任何一个面都可以作为9底面.转换原则是换底高易求或底面放在已知几何体的某一面上.变式㊀(2019年全国Ⅰ卷文 19)如图5ꎬ直四棱柱ABCD-A1B1C1D1的底面是菱形ꎬAA1=4ꎬAB=2ꎬøBAD=60ʎꎬEꎬMꎬN分别是BCꎬBB1ꎬA1D的中点.求点C到平面C1DE的距离.图5㊀2019年全国Ⅰ卷文19题图解析㊀在菱形ABCD中ꎬE为BC中点ꎬ所以DEʅBCꎬ根据题意有DE=3ꎬC1E=17.因为棱柱为直棱柱ꎬ所以DEʅ平面BCC1B1.所以DEʅEC1.所以SәDEC1=12ˑ3ˑ17.设点C到平面C1DE的距离为dꎬ根据题意有VC1-CDE=VC-C1DEꎬ则有13ˑ12ˑ3ˑ17ˑd=13ˑ12ˑ1ˑ3ˑ4ꎬ解得d=417=41717.所以点C到平面C1DE的距离为41717.3分割法例4㊀(2018年江苏卷 10)如图6所示ꎬ正方体的棱长为2ꎬ以其所有面的中心为顶点的多面体的体积为.图6㊀2018年江苏卷10题图解析㊀由图6可知ꎬ该多面体为两个全等正四棱锥的组合体ꎬ正四棱锥的高为1ꎬ底面正方形的边长等于2ꎬ所以所求多面体的体积为2ˑ13ˑ1ˑ(2)2=43.点评㊀解决本类题目的关键是准确理解几何体的结构特征ꎬ可以判断所求几何体可以分割为两个全等四棱锥.割补法求几何体的体积是比较常规的方法ꎬ比如多面体切割成锥体特别是三棱锥ꎬ需要有整体与局部结构意识.变式㊀(2019年Ⅲ卷文理 16)学生到工厂劳动实践ꎬ利用3D打印技术制作模型.如图7ꎬ该模型为长方体ABCD-A1B1C1D1挖去四棱锥O-EFGH后所得的几何体ꎬ其中O为长方体的中心ꎬEꎬFꎬGꎬH分别为所在棱的中点ꎬAB=BC=6cmꎬAA1=4cmꎬ3D打印所用原料密度为0.9g/cm3ꎬ不考虑打印损耗ꎬ制作该模型所需原料的质量为g.图7㊀2019年Ⅲ卷16题解析㊀由题意ꎬ得S四边形EFGH=4ˑ6-4ˑ12ˑ2ˑ3=12cm2ꎬ四棱锥O-EFG的高3cmꎬ所以V1=VO-EFGH=13ˑ12ˑ3=12cm3.又长方体ABCD-A1B1C1D1的体积为V2=4ˑ6ˑ6=144cm3ꎬ所以该模型体积为V=V2-V1=144-12=132cm2ꎬ其质量为0.9ˑ132=118.8g.4补形法例5㊀(2019年Ⅰ卷理 12)三棱锥P-ABC的四个顶点在球O的球面上ꎬPA=PB=PCꎬәABC是边长为2的正三角形ꎬEꎬF分别是PAꎬAB的中点ꎬøCEF=90ʎꎬ则球O的体积为(㊀㊀).01A.86π㊀㊀B.46π㊀㊀C.26π㊀㊀D.6π分析㊀由题意画出图形(如图8)ꎬ证明三棱锥P-ABC为正三棱锥ꎬ且三条侧棱两两互相垂直ꎬ再由补形法求外接球球O的体积.图8㊀2019年Ⅰ卷理12题解法㊀因为PA=PB=PCꎬәABC是边长为2的等边三角形ꎬ所以P-ABC为正三棱锥.所以PBʅAC.又EꎬF分别为PAꎬAB中点ꎬ所以EFʊPB.所以EFʅAC.又CEɘAC=Cꎬ所以EFʅ平面PACꎬPBʅ平面PAC.所以øAPB=90ʎ.所以PA=PB=PC=2.所以P-ABC为正方体一部分ꎬ2R=2+2+2=6ꎬR=62ꎬ所以V=43πR3=43πˑ668=6π.故选D.点评㊀本题考查多面体外接球体积的求法ꎬ考查空间想象能力与思维能力ꎬ考查计算能力ꎬ是中档题.可通过线面垂直定理得到三棱两两互相垂直的关系ꎬ得到侧棱长ꎬ利用补全图形法解决问题[1].一般地ꎬ若三棱锥的三条侧棱互相垂直且相等ꎬ则此三棱锥可以补形为一个正方体ꎻ若三棱锥的三条侧棱互相垂直但不相等ꎬ则此三棱锥可以补形为一个长方体ꎬ且长方体的体对角线长就是该三棱锥的外接球的直径.在棱长为1的正方体中割出一个内接正四面体后ꎬ还 余下 4个正三棱锥.每个正三棱锥的体积均为1/6ꎬ故内接正四面体的体积为1/3.正四面体的内切球与棱相切的球㊁外接球的三类球的半径比为1ʒ3ʒ3ꎬ可借助等积法和体积分割法探究.变式㊀(2017届贵州省遵义模拟)如图9ꎬ正四面体ABCD的外接球的体积为43πꎬ则正四面体ABCD的体积是.图9㊀2017届贵州省遵义模拟题图解析㊀(补形法)将正四面体纳入正方体中.由于外接球的体积为43πꎬ设外接球的半径为rꎬ所以43πr3=43πꎬ所以r=3.故其内接正方体的棱长为2.故正方体体积为8ꎬ正四面体的体积为13V正方体=83.点评㊀割补本来属于同一个思想ꎬ分割是向内视角ꎬ补全是向外视角ꎬ但是大多数时候学生都是分割处理ꎬ向外的视角不易想到ꎬ为了强化此种意识ꎬ将割补分为两类进行归纳分析.比如将三棱柱补成平行六面体ꎬ三棱锥补成四棱锥或三棱柱或平行六面体ꎬ将圆锥放在圆柱体中ꎬ等等.此题就是把三棱锥补全到正方体中ꎬ从而利用整体全局意识解决问题.5函数法例6㊀(2022年新高考Ⅰ卷 8)已知正四棱锥的侧棱长为lꎬ其各顶点都在同一球面上.若该球的体积为36πꎬ且3ɤlɤ33ꎬ则该正四棱锥体积的取值范围是(㊀㊀).A.18ꎬ814[]㊀㊀㊀B.274ꎬ814[]C.274ꎬ643[]D.[18ꎬ27]分析㊀设正四棱锥的高为hꎬ由球的截面性质列方程求出正四棱锥的底面边长与高的关系ꎬ由此确定正四棱锥体积的取值范围.11解析㊀因为球的体积为36πꎬ所以球的半径R=3ꎬ设正四棱锥的底面边长为2aꎬ高为hꎬ则l2=2a2+h2ꎬ32=2a2+(3-h)2.所以6h=l2ꎬ2a2=l2-h2.所以正四棱锥的体积V=13Sh=13ˑ4a2ˑh=23ˑ(l2-l436)ˑl26=19l4-l636æèçöø÷.所以Vᶄ=194l3-l56æèçöø÷=19l324-l26æèçöø÷.当3ɤlɤ26时ꎬVᶄ>0ꎬ当26<lɤ33时ꎬVᶄ<0ꎬ所以当l=26时ꎬ正四棱锥的体积V取最大值ꎬ最大值为643.又l=3时ꎬV=274ꎬl=33时ꎬV=814ꎬ所以正四棱锥的体积V的最小值为274.所以该正四棱锥体积的取值范围是274ꎬ643[].故选C.点评㊀立体几何中求体积的最值(或范围)问题ꎬ利用函数思想ꎬ特别是利用导函数或均值不等式求取最值ꎬ是一次精彩的综合交汇ꎬ首先要理清数量关系ꎬ然后将图形和文字转化至数学语言ꎬ用数学建立函数模型ꎬ最后通过函数求最值的方法解决问题.变式㊀(2017年全国Ⅰ卷理 16)如图10ꎬ圆形纸片的圆心为Oꎬ半径为5cmꎬ该纸片上的等边әABC的中心为O.DꎬEꎬF为圆O上的点ꎬәDBCꎬәECAꎬәFAB分别是以BCꎬCAꎬAB为底边的等腰三角形.沿虚线剪开后ꎬ分别以BCꎬCAꎬAB为折痕折起әDBCꎬәECAꎬәFABꎬ使得DꎬEꎬF重合ꎬ得到三棱锥.当әABC的边长变化时ꎬ所得三棱锥体积(单位:cm3)的最大值为.解析㊀如图11ꎬ连接DO交BC于点Gꎬ设DꎬEꎬF重合于点Sꎬ正三角形的边长为x(x>0)ꎬ则OG=13ˑ32x=36x.图10㊀2017年全国Ⅰ卷理16题图所以FG=SG=5-36xꎬSO=h=SG2-GO2=5-36xæèçöø÷2-36xæèçöø÷2=55-33xæèçöø÷.所以三棱锥的体积V=13SәABC h=13ˑ34x2ˑ55-33xæèçöø÷=1512 5x4-33x5.图11㊀2017年全国Ⅰ卷理16题解析图设nx()=5x4-33x5ꎬx>0ꎬ则nᶄx()=20x3-533x4.令nᶄx()=0ꎬ即4x3-x43=0ꎬ得x=43.易知nx()在x=43处取得最大值.所以Vmax=1512ˑ48ˑ5-4=415.6向量法例7㊀(2021年新高考Ⅰ卷 20)如图12ꎬ在三棱锥A-BCD中ꎬ平面ABDʅ平面BCDꎬAB=ADꎬO为BD的中点.若әOCD是边长为1的等边三角形ꎬ点E在棱AD上ꎬDE=2EAꎬ且二面角E-BC-D的大小为45ʎꎬ求三棱锥A-BCD的体积.分析㊀建立合适的空间直角坐标系ꎬ设A(0ꎬ0ꎬ21图12㊀2021年新高考Ⅰ卷20题m)ꎬ利用待定系数法求出平面的法向量ꎬ由向量的夹角公式求出m的值ꎬ然后利用锥体的体积公式求解即可.解法1㊀(坐标法)如图13所示ꎬ以O为坐标原点ꎬOA所在直线为z轴ꎬOD所在直线为y轴ꎬ垂直OD且过点O的直线为x轴ꎬ建立空间直角坐标系O-xyzꎬ则C(32ꎬ12ꎬ0)ꎬD(0ꎬ1ꎬ0)ꎬB(0ꎬ-1ꎬ0).图13㊀坐标法图设A(0ꎬ0ꎬm)ꎬE(0ꎬ13ꎬ23m)ꎬ所以EBң=(0ꎬ-43ꎬ-23m)ꎬBCң=(32ꎬ32ꎬ0).设n=(xꎬyꎬz)为平面EBC的法向量ꎬ则由EBңn=0ECң n=0{可求得n=(-3ꎬ1ꎬ-2m).又因为平面BCD的一个法向量为OAң=0ꎬ0ꎬm()ꎬ所以cos‹nꎬOAң›=-2m 4+4/m2=22ꎬ解得m=1.因为点C到平面ABD的距离为32ꎬ故VA-BCD=VC-ABD=13ˑ12ˑ2ˑ1ˑ32=36.所以三棱锥A-BCD的体积为36.解法2㊀(传统几何法)作出二面角的平面角ꎬ如图14所示ꎬ作EGʅBDꎬ垂足为点G.作GFʅBCꎬ垂足为点Fꎬ连接EFꎬ则OAʊEG.图14㊀传统几何法图因为OAʅ平面BCDꎬ所以EGʅ平面BCDꎬøEFG为二面角E-BC-D的平面角.因为øEFG=45ʎꎬ所以EG=FG.由已知得OB=OD=1ꎬ故OB=OC=1.又因为øOBC=øOCB=30ʎꎬ所以BC=3.因为GD=23ꎬGB=43ꎬFG=23CD=23ꎬEG=23ꎬOA=1ꎬ所以VA-BCD=13SәBCDˑOA=13ˑ2SәBOCˑOA=13ˑ2ˑ(12ˑ32ˑ1ˑ1)ˑ1=36.点评㊀解法1通过建立空间直角坐标系是理科生解决立体几何的常见方法ꎬ即几何问题代数化ꎬ体现向量的实用价值.解法2找到二面角的平面角ꎬ然后对几何体的几何特征进行研究ꎬ在本题中属于比较好的方法.变式㊀(2021年乙卷数学文科18题)已知四棱锥P-ABCD的底面是矩形ꎬPDʅ底面ABCDꎬM为BC的中点ꎬ且PBʅAM.(1)证明:平面PAMʅ平面PBD(解析略)ꎻ(2)若PD=DC=1ꎬ求四棱锥P-ABCD的体积.㊀解法1㊀(相似三角形法)由(1)知AMʅBDꎬ所以әABDʐәBMAꎬ故ADAB=ABBM.31又因为BM=12BCꎬAD=BCꎬAB=1ꎬ所以12BC2=1ꎬ即BC=2.故四棱锥P-ABCD的体积V=13AB BC PD=23.解法2㊀(平面直角坐标系法)由(1)知AMʅDBꎬ所以kAM kBD=-1.建立如图15所示的平面直角坐标系ꎬ设BC=2a(a>0)ꎬ因为DC=1ꎬ所以A(0ꎬ0)ꎬB(1ꎬ0)ꎬD(0ꎬ2a)ꎬM(1ꎬa).图15㊀平面直角坐标系图从而kAM kBD=a-01-0ˑ2a-00-1=aˑ(-2a)=-2a2=-1.所以a=22ꎬ即DA=2.下同解法1.解法3㊀(空间直角坐标系法)以D为坐标原点建立如图4所示的空间直角坐标系D-xyzꎬ设|DA|=tꎬ所以D(0ꎬ0ꎬ0)ꎬC(0ꎬ1ꎬ0)ꎬP(0ꎬ0ꎬ1)ꎬA(tꎬ0ꎬ0)ꎬB(tꎬ1ꎬ0).所以Mt2ꎬ1ꎬ0æèçöø÷ꎬPBң=(tꎬ1ꎬ-1)ꎬAMң=-t2ꎬ1ꎬ0æèçöø÷.所以PBң AMң=t -t2æèçöø÷+1ˑ1+0ˑ(-1)=-t22+1=0.所以t=2ꎬ即|DA|=2.下同解法1.解法4㊀(向量法)由PBʅAMꎬ得PBң AMң=0.所以(PDң+DAң+ABң) AMң=0.即PDң AMң+DAң AMң+ABң AMң=0.又PDʅ底面ABCDꎬAM在平面ABCD内ꎬ因此PDʅAM.所以PDң AMң=0.所以DAң AMң+ABң AMң=0.由于四边形ABCD是矩形ꎬ根据数量积的几何意义ꎬ得-12|DAң|2+|ABң|2=0.即-12|BCң|2+1=0.所以|BCң|=2ꎬ即BC=2.下同解法1.点评㊀本题破题关键是求出矩形ABCD的边长BCꎬ解法1利用相似三角形求出矩形ABCD的边长BCꎬ从而求得该四棱锥的体积ꎻ解法2建立平面直角坐标系ꎬ利用直线垂直的条件得到矩形ABCD的边长BCꎬ从而求得该四棱锥的体积ꎻ解法3直接利用空间直角坐标系和空间向量的垂直的坐标运算求得矩形的边长ꎻ解法4利用空间向量转化求得矩形的边长.所有解法中解法3最为简捷ꎬ可见空间向量法在解决立体几何问题中的优越性.总之ꎬ立体几何中有关体积问题ꎬ高考考查的形式已经由原来的简单套用公式渐变为与三视图及柱㊁锥㊁球的接㊁切问题相结合.而求锥体体积的常用方法是等价转化法ꎬ转化原则是其高易求ꎬ底面放在已知几何体的某一面上ꎻ求规则几何体体积的常用方法是公式法㊁整体法等ꎻ求不规则几何体的体积常用分割或补形的思想ꎬ将不规则几何体转化为规则几何体以便于求解ꎬ常见方法有等体积法㊁割补法㊁函数法㊁向量法等.参考文献:[1]闫伟.对2019年全国Ⅰ卷理科12题的再思考:构造模型巧解高考题[J].理科考试研究ꎬ2020ꎬ27(11):2-6.[责任编辑:李㊀璟]41。
数学中割补转化解题论文:数学中割补转化解题例谈割补法包含“割”和“补”两个方面。
所谓“割”,就是把一个复杂图形的面积或体积的计算,分割成若干个简单图形的有关计算;所谓“补”,就是将一个不易求出面积或体积的几何图形,补足为较易计算的几何图形。
割和补有时是同时采用的.即先分割再移动一部分的位置补足为另一部分。
割补转化是重要的解题思维策略,它可以将陌生的问题转化为熟悉的问题,复杂的问题转化为简单的问题。
在有关长度、面积、体积的计算中,常常通过割补转化的方法,使问题得到解决,下面举例说明。
例1 (1995年高考题)如图(1),已知三棱柱a1b1c1—abc 是直三棱柱,∠bca=90°,点d1、f1分别是a1b1、a1c1的中点,若bc=ca=cc,求bd1与af1所成角的余弦值。
[分析]本题常规方法是直接应用平移变换转化为平面问题解决。
这里介绍用割补转化方法解决(以下各例都是采用割补转化方法解决)解:将直三棱柱a1b1c1—abc补成正方体,如图(1)所示,因d1、f1/bc,故取bc的中点e,连结ef1,则ef1//bd1,所以∠ef1a为所求的角。
令棱长为2,则af1=ae=,ef1=bd1=,由余弦定理可求得:cos∠ef1a=,故bd1与af1所成角的余弦值是。
例2(1992年高考题)如图(2),已知abcd—a1b1c1d1是棱长为a的正方体,e、f分别为aa1与cc1的中点。
求四棱锥a1-ebfd的体积。
[分析]本题如果直接应用锥体的体积公式求四棱锥a1-ebfd的体积,运算量较大,解答过程较繁。
解:易求得eb=bf=fd1=ed1=a∴四棱锥a1-ebfd的底面是菱形,如图(2)连结ef,由△efb≌△efd1,可知三棱锥a1-efb与三棱锥a1-efd等底等高(这样将原四棱锥分割成两个等积的三棱锥)即 va1-efb=va1-efd∴ va1-ebfd=2va1-efb又 va1-efb=vf-abe∴ va1-ebfd=2vf-abe∵ va1-ebfd1=2vf-abe∴ cc1//平面abb1a1∴三棱锥f—a1be的高就是cc1到平面abb1a1的距离,即棱长a,因此,va1-ebfd=2vf-abe=2×s△abe·a=a3例3 如图(3)在y=log3x的图象上,取横坐标分别为a,a+2,a+4(a>1)的三个点a、b、c,设s为△abc的面积,求证s<log3[分析]根据题意知a(a,log3a),b(a+2,log3(a+2)),c(a+4,log3(a+4)),设ac边上的高为d,则s=|ac|·d,但运算量较大。
例谈”割补法”求空间几何体的体积
【摘要】高中教材所学到的几何体,大多都是比较特殊的几何体,比如棱柱、棱锥等体积的求法,主要利用公式法或等体积换底面积法就可以直接解决,但是在我们在平常做练习或高考当中,又经常遇到一些难于直接计算的或是直接求,但过程非常复杂。
如果能利用”割”与”补”的方法来解决,就可以把一些不易直接计算的几何体”分割”成几个几何体或是补形变成我们熟悉的几何体,化难为易,化繁为简,使思路清晰简单,这样就可以达到事半功倍的效果。
本文就通过具体的实例来谈谈如何利用”割补法”解决此类难题。
【关键词】分割法等体积变换底面法补形法
高中教材所学到的几何体,大多都是比较特殊的几何体,比如棱柱、棱锥等体积的求法,主要利用公式法或等体积换底面积法,就可以直接解决,但是在我们在平常做练习或高考当中,又经常遇到一些难于直接计算的或是直接求,但过程非常复杂的几何体。
如果能利用”割补法”来解决,把一些不易直接计算的几何体分解成几个几何体或是补形变成我们熟悉的几何体,化难为易,使复杂多变的问题变得思路清晰简单,这样就可以达到事半功倍的效果。
下面就谈谈”割补法”解决难题具体做法。
一、分割法:就是将一个难于直接计算的几何体分割成几个易于计算的几何体,分别求出它们的体积,再将加,便得所求几何体的体积。
例1 如图,在三棱锥a-bcd中,若相对棱ab⊥cd,且ab=4,cd=3,ef是这两条异面直线ab、cd的公垂线,且ef=6,求该三棱锥a-bcd 的体积.
分析:本题所给的条件,如果直接从正面利用公式直接去求是没有办法的,但是从ef是这两条异面直线ab、cd的公垂线出发,易知ab⊥ef,ab⊥cd,ef∩cd=f,所以知道ab⊥面ecd,这样我们就以⊿dce为底面,高分别是ae、be的两个小的三棱锥a-dce和三棱锥b-dce来计算就行,于是得下面的解答。
解:连结ce、de
∵ef为异面直线ab和cd的公垂线
∴ef⊥ab ∵ab⊥cd ∴ab⊥面ecd
在⊿dce中,∵ef⊥cd ∴
【方法提炼】本题利用”割”的思想将此三棱锥的体积转化为两个同底的棱锥的体积之和,进而使本题简捷、巧妙获解。
例2如图,已知在正方体abcd-a1b1c1d1中,棱长为a,m、n分别为cc1、aa1的中点,求四棱锥a-mb1nd的体积.
分析:由题目所给的条件,易知四边形mb1nd是菱形,但是点a 到面mb1nd的距离难求,如果我们把该棱锥分解成以⊿amn为底面,d、b1作为顶点的三棱锥,那么这些顶点到平面amn的距离为面的对角线bd的一半,
解:连结mn,∵a1b1=b1m=md=da1=,b1m//a1d ∴四边形a1b1md 是菱形,ac=mn=bd=
又∵三棱锥d-amn与三棱锥b1-amn的高相等,且∵
【方法提炼】本题体现的数学思想方法:①分割法:将此四棱锥的体积转化为两个全等的三棱锥的体积之和;②等体积变换底面法:分割后的三棱锥通过换底来求其体积。
分割法是一种将复杂的几何体分解成几个简单的几何体的方法,在应用时,要注意改变对几何体的观察角度,寻找最佳的分割方法.
二、补形法:就是将一个难于直接计算的几何体补成一个易于计算的几何体,求出这个几何体的体积后,再减去补上的部分的体积,便得到所求几何体的体积.
例3 如图,斜三棱柱的一个侧面abb1a1的面积为s,侧棱cc1
支这个侧面的距离为h,求斜三棱柱的体积.
分析:由于我们求棱柱的体积公式,只有底面乘高,根据该项题所给的条件是无法直接求解,但是我们容易想到,如果是一个四棱柱,按对角面切开就变成了两个三棱柱,于是我们把这个三棱柱补成四棱柱,问题就可得到解决。
这样得到下面的简解。
解:如上图所示,将左图补成一个斜四棱柱(平行六面体),则
∴
例4 如图,abcd为边长为3的正方形,ef到面abcd的距离为
h=2,面ade⊥面abcd,且ef//ab,ef=,求此多面体的体积.
分析:该几何也是几何特征不是很明显的几何体,但是已知条件知四边形abcd是正方形,且面ade⊥面abcd,且ef//ab,于是我们可以把ef延长到g使得eg=ab,这样我们就可以得到直三棱柱,
再减去三棱锥f-bcg的体积即可.
解:∵abcd是正方形,∴ab⊥ad ∵面ade⊥面abcd,面ade∩面abcd=ad ∴ab⊥面ade ∵ef//cd,cd//ab ∴ef//cd,ef⊥面ade,cd⊥面ade
延长ef到g,使得eg=ab,并连结gb、gc,则几何体ade-bcg是直三棱柱.
,
∴
【方法提炼】在求体积时,我们常常把不熟悉或不够直观的几何体通过补形法,转化为熟悉的、直观性更好的几何体来求解。
以下是常见的补形变换:
①斜棱柱→直棱柱;②三棱柱→平行六面体;③三棱锥→三棱柱或平行六面体;④把不规则的几何体→规则的几何体
以上的几个例题讲讲何利用”割”与”补”的方法,破解空间几何中难于直接计算的几何体的体积的应用。
从此可以看出割补法是的重要数学方法之一,我们在平常的在实际应用时,一定要抓住几何体自身特点,做到合理割补,也就是要做到能”割”善”补”。
参考文献
[1]割补法解题技巧,李晓芹《数学通讯》
[2]割补法及其应用,王建忠《中学物理》。