全年病虫害防治明细表
- 格式:doc
- 大小:255.00 KB
- 文档页数:42
腐烂病:北方树种的主要病害,常引起杨树、榆树、柳树、核桃等大量枯死,初发病时主干或大枝出现不规则水肿块斑,淡褐色,病部皮层变软、水渍,易剥离和具酒糟味,后病部失水干缩和开裂,皮层纤维分离,木质部浅层褐色。
腐烂病发生的原因:土壤瘠薄,低洼积水,春季干旱,夏季日灼,冬季冻害等容易引发此病;行道树、新种植的幼树、移植多次或假植过久的苗木、强度修剪的树木容易发病;防治措施:1.要预防冻害,每次浇水时要浇透,使树木的根往下生长;2.修剪适度,不能一次剪得太重,要每年逐步的修剪,修剪的切口要及时涂上愈伤涂抹剂,以免该处组织细胞坏死;3.合理施肥强壮树势,树木的长势旺了,抗性自然就好了;4.要治愈蛀杆害虫,树体有蛀杆害虫,害虫将树体的筛管破坏,影响树液的输送;5.刮除病组织,杀菌消毒后涂抹愈伤涂抹剂。
一、蚧壳虫蚧壳虫属刺吸式口器类害虫,虫体小,虫体上常被有蜡质分泌物;幼虫孵化后,蜡质层逐渐形成,因此防治的最佳的时期为孵化期。
一年发生2~3代,发生时间为4月下旬5月初、8月初。
以卵或成虫在土中或茎干等处越冬,翌春卵孵化为若虫,经过短时间爬行,固定生活。
预防:1)冬季树干涂白,高度一般为1.1至1.2米,可起到很好的防治效果。
2)及时剪除受害植株,摘除卵囊,毛刷蘸清水、洗衣粉水等刷除,经常通风。
3)冬季刮除枝条上蚧壳虫的越冬虫体,3月中旬至4月上旬,用硬毛刷或钢丝刷刷死枝条上的越冬幼虫。
4)在4月下旬用树体直插瓶或将药液通过输液的方式把药液传导到树体的各个部位。
二、蚜虫蚜虫为刺吸式口器,往往几十头乃至几百头群居在叶片、嫩茎、新芽、嫩叶上吸食危害。
其可分为有翅蚜和无翅蚜,有翅蚜传播危害严重。
蚜虫一年四季均有发生,一般在气温29℃左右繁殖最快。
在高温、干燥条件下发生较重,其发生高峰期为5月份左右(小麦收获前后)及6—8月份。
防治:⑴在冬季至越冬卵孵化前,人工刷除树干2米以下裂缝、疤痕内的虫卵,然后集中烧毁或深埋,可消灭大量越冬虫源。
病虫害防治表病虫害防治表1.引言病虫害是指对植物、农作物或其他生物体的病害和虫害。
病虫害对农作物的产量和质量造成了严重威胁,给农业生产带来了巨大的经济损失。
为了有效防虫害,农业生产中出现了各种各样的防治方法和措施。
2.病虫害防治表以下是常见的病虫害防治表,供参考使用:病虫害----预防措施----防治方法-----------------黑斑病----注意病害的早期预测和警戒,避免病害发生的有利环境---- 1. 使用耐病品种;2. 保持田间适宜湿度;3. 喷洒专业杀菌剂;4. 及时清除受病感染的植株。
霜霉病----加强田间管理,避免高密度种植---- 1. 使用抗霜霉品种;2. 控制田间湿度;3. 灌溉上进行病害防治;4. 定期喷洒霜霉病杀菌剂。
红蜘蛛----保持田间适宜湿度,增加植物的抗虫能力---- 1.注意田间通风;2. 喷洒红蜘蛛杀虫剂;3. 调整灌溉量,增强植物对红蜘蛛的抵抗力。
白粉病----定期整地,增加光照,减少植物密度---- 1. 使用抗白粉病品种;2. 喷洒白粉病杀菌剂;3. 清除田间病害源。
稻瘟病----采用无病苗种植---- 1. 使用抗稻瘟病品种;2. 施用杀菌剂;3. 定期深翻土壤,杀灭土壤中的。
黄化曲叶病----保持适宜的湿度和温度,注意施肥和灌溉管理---- 1. 注意田间通风;2. 施用杀螟虫剂;3. 喷洒媒介杀菌剂。
3.总结病虫害是农业生产中常见的问题,对农作物的产量和质量造成了严重的影响。
为了避免病虫害给农业生产带来的经济损失,农民可以根据病虫害防治表中的建议,采取相应的预防措施和防治方法。
通过科学合理的防治措施,可以有效地减少病虫害对农作物的危害,保障农业生产的稳定与发展。
以上是病虫害防治表的简要介绍,希望能对农民朋友们的防治工作提供一定的帮助。
大家在实际操作中还需结合具体情况,选取合适的防治方法,及时进行防治工作,以保障农作物的健康生长。
全年病虫害防治明细表随着人们对农产品质量和安全的关注度不断提高,农业病虫害的防治成为了一个日益重要的话题。
在全年的农业生产中,病虫害防治是农民们必不可少的工作之一。
本文将从春季、夏季、秋季和冬季四个季节,分别论述全年病虫害防治的主要任务和方法。
春季防治春季是农作物生长旺盛的时期,也是病虫害防治工作的关键期。
在春季防治中,主要的病虫害包括种子传播病害、霜冻害、灰飞虱等。
针对这些病虫害,我们可以采取如下防治方法:1. 发现病虫害的早期症状时,及时用药物进行防治,以避免病虫害的进一步扩散。
2. 采取合理的农业措施,如合理施肥、合理灌溉等,提高农作物的抗病虫害能力。
3. 定期巡查作物,发现病虫害及时清理,并采取防治措施,减少害虫的繁殖。
4. 采用生物防治方法,利用天敌或益虫来控制害虫的数量,避免使用化学农药的过量使用。
夏季防治夏季是农作物生长的黄金季节,也是许多病虫害的高发期。
在夏季防治中,主要的病虫害包括红蜘蛛、蚜虫、白粉病等。
以下是一些夏季防治的常用方法:1. 种植抗病虫害的品种,提前做好土壤消毒工作,减少土壤传播的病害。
2. 定期喷洒药剂,提前做好预防性喷药,防止病害的发生。
3. 加强农作物的管理,及时清除老枝、病叶和害虫的危害部分,减少病虫害的传播。
4. 使用生物农药进行防治,以避免化学农药对环境和人体的危害。
秋季防治秋季是农作物收获的季节,也是农业病害的尾声。
在秋季防治中,主要的病虫害包括霜冻害、炭疽病、灰飞虱等。
以下是一些秋季防治的常用方法:1. 在收获前对农作物进行全面的巡查,发现病虫害及时清理,并采取合适的防治措施。
2. 做好田间卫生工作,清除病害残留物和害虫的繁殖地,减少病虫害的传播。
3. 加强农作物的管理,保持农田环境的整洁和干净,减少害虫的滋生。
4. 定期使用药剂进行防治,以避免病虫害在冬季的持续传播。
冬季防治冬季是农作物休眠的季节,但也并非没有需要防治的病虫害。
在冬季防治中,主要的病虫害包括霜冻害、草地夜蛾等。
全年病虫害防治明细表
全年病虫害防治明细表
第一章病虫害防治概述
本文档主要记录全年病虫害防治的相关信息,包括防治措施、
使用的农药及剂量、施药时间等,以帮助农业生产管理者进行病虫
害的有效防治。
第二章病虫害防治计划
1. 总体防治计划
制定全年病虫害防治的整体计划,安排各个阶段的防治工作,
并确定防治目标。
2. 各阶段具体措施
根据不同病虫害的季节变化和发生规律,制定具体的防治措施,包括病虫害监测、防治方法选择、施药时间和剂量等。
第三章病虫害监测
1. 监测时间
确定一年中进行病虫害监测的具体时间段。
2. 监测方法
采用什么样的监测方法,包括观察病虫害的症状和危害程度,采集样本进行实验室检测等。
第四章防治方法选择
针对不同的病虫害,选择合适的防治方法,包括物理防治、生物防治、化学防治等。
第五章农药使用及剂量
1. 农药种类及规格
使用的常见农药种类及其规格。
2. 使用剂量
具体说明每种农药的使用剂量,包括浓度、施药量等。
第六章施药时间与次数
1. 施药时间安排
根据病虫害的生命周期和发生规律,确定施药时间的安排。
2. 施药次数
决定每种病虫害的施药次数,以达到最佳防治效果。
第七章附件
本文档涉及的附件包括但不限于病虫害监测报告、农药使用记录、防治效果评估等。
第八章法律名词及注释
1. 法律名词
对文档中涉及的法律名词进行解释和说明。
病虫害防治表病虫害防治表病虫害防治是农业生产中非常重要的一环,疫病和虫害往往会给农作物带来严重的损害,降低产量甚至导致作物死亡。
因此,农民在种植过程中需要掌握合适的病虫害防治方法,以保证作物的健康生长和高产。
为了帮助农民更好地进行病虫害防治工作,下面了常见的病虫害及相应的防治措施。
病害防治1. 农作物白粉病(Powdery Mildew)防治措施:- 及时清除病态植株。
- 增加植株间距,提高通风透光条件。
- 实行轮作制度。
- 使用符合标准的农药进行喷洒。
2. 纹枯病(Leaf Blight)防治措施:- 清除病态植株和秋叶。
- 喷洒优质的农药,控制病情扩散。
- 提供充足的养分供应,增强植物的抵抗力。
3. 灰霉病(Gray Mold)防治措施:- 及时修剪植株,保持通风良好。
- 防止植株过度生长和叶片重叠。
- 使用具有除霉作用的农药进行喷洒。
虫害防治1. 蚜虫(Aphids)防治措施:- 利用天敌,如瓢虫、蝇、蜘蛛等。
- 使用肥皂水或农药喷洒,控制蚜虫数量。
2. 斑潜蝇(Leafminer)防治措施:- 摘除受害叶片,破坏虫卵。
- 适时喷洒具有杀虫作用的农药。
3. 条纹夜蛾(Armyworm)防治措施:- 定期巡视田间,摘除蛾卵。
- 在发现蛾卵时,用医用棉签蘸取农药涂抹蛾卵。
以上是常见的病虫害防治措施,但应根据具体作物和环境条件制定个性化的防治策略。
此外,注意农药的选择和使用,遵守相关的安全操作规范,保护生态环境并确保作物品质安全。
希望以上信息对农民在病虫害防治工作中有所帮助。
请记住,及时观察、快速反应和正确控制病虫害是保护农作物的关键!。
全年病虫害防治明细表全年病虫害防治明细表:一、引言本文档旨在详细记录全年病虫害防治工作的具体细节,以提供参考和指导。
以下为全年各时期的病虫害防治措施和相关工作安排。
二、1月份⑴病虫害监测●对各农作物进行定期巡查,记录潜在的病虫害风险。
●针对已发生的病虫害,进行采样测试,并分析其防治策略。
⑵防治措施●根据病虫害监测结果,制定相应的防治计划。
●加强农作物周围的病虫害防治工作,如清除草木杂物、灭除害虫的周年栖息地等。
●使用合适的农药进行农作物的病虫害防治,确保使用安全和效果。
三、2月份⑴病虫害预测●针对不同农作物,根据历史数据和气象预测,预测病虫害发生的可能性。
●根据预测结果,提前制定相应的防治策略和预案。
⑵防治措施●对已发生的病虫害进行监测,及时采取控制措施。
●通过合理的病虫害防治措施,减少病虫害对农作物的影响。
●加强有机农业和生物防治技术的推广,减少对化学农药的依赖。
四、3月份⑴病虫害防治措施●在冬季作物收获后,进行地块清理和消毒,减少病虫害的传播。
●做好春季作物的病虫害监测和管理,及时采取防治措施。
⑵农药使用管理●根据病虫害监测情况,合理选择和使用化学农药。
●注意农药的规范使用,遵守相关的使用说明和安全操作规程。
五、4月份⑴病虫害监测●加强农作物病虫害的监测和防治工作,特别是初春季节常见的病虫害。
●对已经发生的病虫害进行采样测试,分析病虫害的变化趋势。
⑵防治措施●根据监测和分析结果,制定针对性的防治方案,确保农作物的健康生长。
●采取相应的防治措施,如灭虫灯、黏虫板、捕虫器等,加强对害虫的防治。
六、5月份⑴病虫害预警●根据气象数据和农田实际情况,预测并预警病虫害的发生风险。
●加强农田巡视,及时发现并处理病虫害。
⑵防治措施●加强田间管理,如及时修剪病虫危害明显的植株和枝干,加强通风等。
●针对已经发生的病虫害,采取相应的防治措施,如喷洒农药、施用生物制剂等。
七、6月份⑴病虫害监测●继续进行病虫害的监测,关注病虫害的发生和传播趋势。
全年病虫害防治明细表xx年xx月xx日contents •引言•全年病虫害防治情况总览•按月份分病虫害防治情况•按防治效果分病虫害防治情况•防治工作总结与建议目录01引言了解全年农作物病虫害发生情况及变化趋势掌握主要病虫害的防治技术为制定科学合理的防治方案提供参考目的和背景数据来源于各地农业部门上报和相关文献资料更新时间为每年年初,以2021年度为例数据来源和更新时间02全年病虫害防治情况总览防治总次数生物防治:60次农药防治:120次人工防治:20次物理防治:40次防治总费用300,000元农药费用150,000元人工费用100,000元设备折旧费用50,000元其他费用专业防治人员:20人农民辅助人员:40人参与防治工作人数03按月份分病虫害防治情况病虫害种类褐斑病、锈病、霜霉病等。
防治措施喷洒多菌灵、甲霜灵等药剂进行防治,同时加强通风和光照。
一月防治情况病虫害种类介壳虫、蚜虫等。
防治措施使用吡虫啶、氧化乐果等药剂进行防治,同时及时清理枯叶和枝干。
二月防治情况病虫害种类红蜘蛛、炭疽病等。
防治措施使用克螨特、甲基托布津等药剂进行防治,同时避免高温高湿环境。
三月防治情况病虫害种类蜗牛、蛞蝓等。
防治措施使用四聚乙醛等药剂进行防治,同时避免施用未腐熟的有机肥料。
四月防治情况病虫害种类金龟子、夜蛾等。
防治措施使用高效氯氰菊酯等药剂进行防治,同时采用灯光诱杀和人工捕捉等物理方法。
五月防治情况病虫害种类蚜虫、白粉病等。
防治措施使用吡虫脒、三唑酮等药剂进行防治,同时加强通风和光照。
病虫害种类青枯病、疫病等。
防治措施使用硫酸链霉素等药剂进行防治,同时避免高温多湿环境。
病虫害种类叶斑病、炭疽病等。
防治措施使用甲基托布津、世高水分散粒剂等药剂进行防治,同时避免偏施氮肥。
病虫害种类锈病、霜霉病等。
防治措施使用三唑醇、代森锰锌等药剂进行防治,同时加强通风和光照。
九月防治情况病虫害种类褐斑病、黑斑病等。
要点一要点二防治措施使用多菌灵、甲基硫菌灵等药剂进行防治,同时避免偏施氮肥。
全年病虫害防治明细表序号日期农作物病虫害防治措施1 1月1日小麦为防治白粉病,使用50%百菌清溶液喷洒于小麦叶片上,每亩用药量为50-100克。
2 1月15日苹果苹果树的果实蟹爪病严重,采取喷洒50%菌肥霉素500-1000倍液,每亩用药量为100-150克。
3 2月10日水稻为预防纹枯病,采用农用菌肥叶面喷洒法,每亩用药量为200-500毫升。
4 3月1日玉米玉米出土后,防治玉米叶斑病,使用40%菌肥唑草酮可湿性粉剂300倍液,每亩用药量为400-600克。
5 4月5日番茄为防治番茄斑点病,以及叶螨和粉虱危害,采用200倍次氯酸铜可湿性粉剂喷雾,每亩用药量为800-1000克。
6 5月20日葡萄葡萄炭疽病防治,使用80%氧化乐果可湿性粉剂4000倍液喷雾处理,每亩用药量为150-200克。
7 6月10日苦瓜为预防苦瓜瓜斑病,施用50%三唑酮可湿性粉剂500倍液,每亩用药量为100-150克。
8 7月5日草莓草莓种植防治灰霉病,喷洒50%噻唑酮可湿性粉剂1000倍液,每亩用药量为300-500克。
9 8月15日桃子桃树枝条被蛀虫侵害,进行杀虫处理,喷洒50%氨基甲酸丁酯可湿性粉剂500倍液,每亩用药量为600-800克。
10 9月25日白菜防治白菜黑腐病,使用50%苯醚甲环唑可湿性粉剂,每亩用药量为300-500克。
11 10月10日茄子茄子叶片出现白粉病,采用50%氨基甲酸丁酯可湿性粉剂500倍液喷雾,每亩用药量为200-300克。
12 11月20日大豆防治大豆的豆蝇和蚜虫危害,喷洒50%吡虫啉可湿性粉剂1000倍液,每亩用药量为150-200克。
以上为全年各种农作物的病虫害防治明细表,按照不同月份和农作物的需求,采取相应的防治措施。
为确保作物健康生长和增加产量,农民应严格按照农药的使用说明和剂量进行施药,并做好农药残留的防控工作,保障农产品的质量和安全。
同时,鼓励农民采用有机农业和综合防治的方式,减少农药的使用,降低对环境的负面影响。
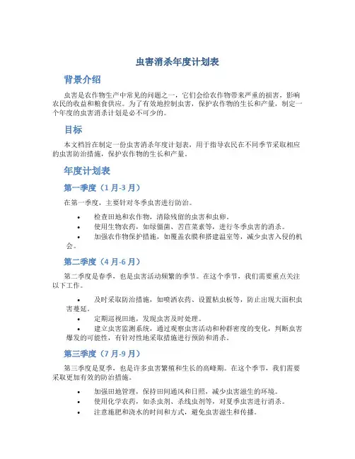
虫害消杀年度计划表背景介绍虫害是农作物生产中常见的问题之一,它们会给农作物带来严重的损害,影响农民的收益和粮食供应。
为了有效地控制虫害,保护农作物的生长和产量,制定一个年度的虫害消杀计划是必不可少的。
目标本文档旨在制定一份虫害消杀年度计划表,用于指导农民在不同季节采取相应的虫害防治措施,保护农作物的生长和产量。
年度计划表第一季度(1月-3月)在第一季度,主要针对冬季虫害进行防治。
•检查田地和农作物,清除残留的虫害和虫卵。
•使用生物农药,如绿僵菌、苦苣菜素等,进行冬季虫害的消杀。
•加强农作物保护措施,如覆盖农膜和搭建温室等,减少虫害入侵的机会。
第二季度(4月-6月)第二季度是春季,也是虫害活动频繁的季节。
在这个季节,我们需要重点关注以下工作。
•及时采取防治措施,如喷洒农药、设置粘虫板等,防止出现大面积虫害蔓延。
•定期巡视田地,发现虫害及时处理。
•建立虫害监测系统,通过观察虫害活动和种群密度的变化,判断虫害爆发的可能性,有针对性地采取措施进行预防和消杀。
第三季度(7月-9月)第三季度是夏季,也是许多虫害繁殖和生长的高峰期。
在这个季节,我们需要采取更加有效的防治措施。
•加强田地管理,保持田间通风和日照,减少虫害滋生的环境。
•使用化学农药,如杀虫剂、杀线虫剂等,对夏季虫害进行消杀。
•注意施肥和浇水的时间和方式,避免虫害滋生和传播。
第四季度(10月-12月)第四季度是秋季,虫害活动逐渐减弱,但仍需保持警惕,做好防控工作。
•清理田地和农作物,清除虫害的残留和虫卵。
•加强农作物的养分管理,保持其健康和抵抗力。
•使用生物防治措施,如星虫、蚜虫天敌等,控制虫害的传播和增殖。
结论本文档制定了一份虫害消杀年度计划表,旨在引导农民在不同季节采取相应的虫害防治措施,保护农作物的生长和产量。
通过严密的监测和及时的防治,我们可以有效地控制虫害,提高农作物的品质和产量,为农民带来更好的经济效益。
全年病虫害防治明细表1. 引言本文档旨在记录全年的病虫害防治工作,包括各类病虫害的发生情况、预警措施和应对策略等内容。
通过详细记录与分析,为今后改进防治工作提供参考。
2. 环境背景描述所处环境及气候条件,并说明其对于病虫害发生具有重要影响。
3. 主要问题及解决方案3.1 确定主要威胁:可能出现的主要病毒、真菌或昆虫种类,并进行风险评估。
- 常见的植物性传播媒介(如蚜虫);- 可能引起大面积感染并造成经济损失较高的致命性寄生物(如白粉菌);- 对特定品种敏感而需加强监测和保护措施以避免叶片凋落或果实变形等不良效果产生;3.2 预警系统建立:设计一个有效可行且适用于该地区特点之上报制度来收集病虫害信息,以便及时发现并采取相应措施。
3.3 防治策略:- 生物防治:利用天敌或益生菌等自然方式来抑制病虫害的扩散;- 化学防治:使用合适且经过验证的农药进行喷洒和处理;- 栽培管理:通过改变土壤条件、植株密度等方法提高作物对于病毒感染的耐受性;4. 实施计划制定全年实施计划,并明确责任人与时间节点。
包括但不限于以下内容:- 监测频率和监测点位安排;- 预警系统建设进展情况记录;- 紧急响应机制(如突发事件);5. 结果分析与总结对每个季节所遭受到威胁程度进行评估,并针对各类问题给出解释。
6. 法律名词及注释:- 农业法: 是指国家为了保障粮食供给、维持良好种子市场秩序、促进科技推广服务体系健康有序运行而颁布执行的一部立法规范。
- 农药管理法: 是指国家为了加强农业生产过程中的化学物质使用和安全防护,保障人民群众身体健康、环境安全而颁布执行的一部立法规范。
7. 附件- 相关数据统计表格;- 防治工作记录照片;。
全年病虫害防治明细表全年病虫害防治明细表1.一月份病虫害防治明细1.1.病害防治在一月份,我们对以下病害进行了防治措施:- 白粉病:施用白粉病防治剂,每隔7天喷施一次,共计4次。
- 黑斑病:剪除感染的枝叶,并喷施黑斑病防治剂,每隔10天喷施一次,共计3次。
- 病害防治措施的效果评估和后续观察。
1.2.虫害防治在一月份,我们对以下虫害进行了防治措施:- 蚜虫:喷施蚜虫防治剂,每隔5天喷施一次,共计2次。
- 叶蝉:喷施叶蝉防治剂,每隔10天喷施一次,共计3次。
- 虫害防治措施的效果评估和后续观察。
2.二月份病虫害防治明细2.1.病害防治在二月份,我们对以下病害进行了防治措施:- 灰霉病:剪除感染的部分,喷施灰霉病防治剂,每隔7天喷施一次,共计4次。
- 真菌病:喷施真菌病防治剂,每隔10天喷施一次,共计3次。
- 病害防治措施的效果评估和后续观察。
2.2.虫害防治在二月份,我们对以下虫害进行了防治措施:- 蝶蛾:喷施蝶蛾防治剂,每隔5天喷施一次,共计2次。
- 银星虫:喷施银星虫防治剂,每隔10天喷施一次,共计3次。
- 虫害防治措施的效果评估和后续观察。
3.三月份病虫害防治明细3.1.病害防治在三月份,我们对以下病害进行了防治措施:- 炭疽病:喷施炭疽病防治剂,每隔7天喷施一次,共计4次。
- 霜霉病:喷施霜霉病防治剂,每隔10天喷施一次,共计3次。
- 病害防治措施的效果评估和后续观察。
3.2.虫害防治在三月份,我们对以下虫害进行了防治措施:- 白蚁:喷施白蚁防治剂,每隔5天喷施一次,共计2次。
- 蟋蟀:喷施蟋蟀防治剂,每隔10天喷施一次,共计3次。
- 虫害防治措施的效果评估和后续观察。
附件:附件1:病虫害防治剂使用记录表附件2:病虫害防治效果评估记录表法律名词及注释:- 病虫害防治剂:指在农业生产中用于防虫害的化学药剂或生物制剂。
- 白粉病:一种常见的植物真菌病害,由白粉菌引起。
- 黑斑病:一种植物病害,由真菌引起,叶片上出现黑色斑点。
全年病虫害防治明细表全年病虫害防治明细表1、春季病虫害防治1.1 春季果树病虫害防治1.1.1 苹果树病虫害防治1.1.1.1 灰蝶防治措施1.1.1.2 蚜虫防治措施1.1.2 桃树病虫害防治1.1.2.1 烟粉虱防治措施1.1.2.2 黑斑病防治措施1.2 春季蔬菜病虫害防治1.2.1 西红柿病虫害防治1.2.1.1 疫霉病防治措施1.2.1.2 斜纹夜蛾防治措施1.2.2 黄瓜病虫害防治1.2.2.1 炭疽病防治措施1.2.2.2 蚜虫防治措施2、夏季病虫害防治2.1 夏季果树病虫害防治2.1.1 葡萄病虫害防治2.1.1.1 黄萎病防治措施2.1.1.2 灰蝶防治措施2.1.2 梨树病虫害防治2.1.2.1 食心虫防治措施2.1.2.2 蚜虫防治措施2.2 夏季蔬菜病虫害防治2.2.1 茄子病虫害防治2.2.1.1 红蜘蛛防治措施2.2.1.2 疫霉病防治措施2.2.2 辣椒病虫害防治2.2.2.1 蚜虫防治措施2.2.2.2 灰飞虱防治措施3、秋季病虫害防治3.1 秋季果树病虫害防治3.1.1 桃树病虫害防治3.1.1.1 疫霉病防治措施3.1.1.2 地老虎防治措施3.1.2 梨树病虫害防治3.1.2.1 食心虫防治措施3.1.2.2 蚜虫防治措施3.2 秋季蔬菜病虫害防治3.2.1 白菜病虫害防治3.2.1.1 蚜虫防治措施3.2.1.2 白粉病防治措施3.2.2 胡萝卜病虫害防治3.2.2.1 蚜虫防治措施3.2.2.2 短吻黑蚜防治措施4、冬季病虫害防治4.1 冬季果树病虫害防治4.1.1 橙树病虫害防治4.1.1.1 橙蚜防治措施4.1.1.2 乌梢蛾防治措施4.1.2 柚树病虫害防治4.1.2.1 罗纹象防治措施4.1.2.2 黄蜽蝗防治措施4.2 冬季蔬菜病虫害防治4.2.1 白菜病虫害防治4.2.1.1 蚜虫防治措施4.2.1.2 白粉病防治措施4.2.2 胡萝卜病虫害防治4.2.2.1 蚜虫防治措施4.2.2.2 短吻黑蚜防治措施附件:相关病虫害防治药剂说明、病虫害监测记录表法律名词及注释:1、病虫害防治法:指对农作物病虫害进行预防、控制和消灭的法律法规。
全年病虫害防治明细表汇总xx年xx月xx日•引言•防治措施分类及效果•防治成本及经济效益分析•病虫害抗药性及对环境影响分析目•对策与建议录01引言通过对全年病虫害情况的汇总和分析,可以全面了解农作物病虫害的发生和发展趋势,为制定科学合理的防治策略提供依据。
了解全年病虫害发生情况通过对病虫害的监测和预警,可以及时采取有效的防治措施,减少病虫害对农业生产造成的损失。
指导农业生产目的和背景该表汇总了来自全国各地的病虫害监测数据,包括农业部门、植保机构和农民提供的资料等。
数据可靠性为了保证数据的准确性和可靠性,所有数据都经过了严格的审核和校验,并采用了现代化的数据分析和处理方法进行汇总和分析。
数据来源数据来源及可靠性VS02防治措施分类及效果1物理防治23利用害虫的趋光性,使用黑光灯、频振灯等诱杀害虫。
灯光诱杀利用害虫对颜色的趋性,使用不同颜色的板材或植物来诱杀害虫。
色彩诱杀利用害虫的食性,设置毒饵、粘板等诱杀害虫。
食物诱杀03土壤处理用化学药剂处理土壤,以杀死土壤中的有害生物,预防病虫害的发生。
化学防治01药剂拌种在播种前将种子用化学药剂拌种或浸种,预防病虫害的发生。
02喷雾防治使用化学药剂制成喷雾剂,对植物和农作物进行喷洒,以防治病虫害。
引入害虫的天敌,如寄生蜂、寄生蝇等,以控制害虫的繁殖。
天敌引入使用生物农药,如微生物源农药、植物源农药和动物源农药等,以防治病虫害。
生物农药通过合理的农业耕作方式,如轮作、间作、深耕等,改善农田环境,减少病虫害的发生。
农业防治生物防治03防治成本及经济效益分析直接成本包括农药、化肥、农用薄膜、种子等农用物资的投入,以及农业机械的耗油和维修费用等。
防治成本统计间接成本包括农民的劳动投入、农业机械折旧、土地租金、农业保险等。
机会成本指为了防治病虫害而放弃其他农作物种植或养殖所造成的经济损失。
经济效益分析指通过防治病虫害所获得的农产品数量和质量提高、品质改善、产值增加等方面的收益。
全年病虫害防治1、四月-五月份病虫害防治(1)槐尺蠖槐尺蠖,主要危害龙抓槐等树种;4-5月重点防治一二代幼虫;防止方法:当白片复叶有5-7条幼虫时,应在一周内进行防治;可用苏云金杆菌,既具有杀虫效果又不伤害田地;(2)蚜虫蚜虫主要危害紫叶李、紫薇、木槿、碧桃、月季等;随着温度升高,蚜虫日益增多和严重;防治方法:蚜虫初迁至树木为害时,随时剪掉树干、树枝上受害严重的萌生芽,或喷洒清水冲洗,防止蔓延;(3)蚧壳虫蚧壳虫主要危害雪松、白玉兰、海桐、月季、黄杨、紫薇、火棘等;蚧壳虫大都在四月中旬至五月中、下旬开始孵化活动;防治方法:对少量的虫体于孵化前进行人工清刷及喷洒农药;(4)垂柳蛀杆虫垂柳蛀杆虫主要危害垂柳等;防止方法:用毒签注入封杀;(5)立枯病立枯病主要危害新播种花卉、树苗以及一些易烂根的花卉,如果土壤湿度大时;极易发生立枯病;防治方法:播种前土壤用敌克松或多菌灵粉剂,均匀拌在土壤里;在小苗幼嫩期控制浇水,勿使土壤过湿;初发现病苗时,浇灌5%烯唑醇可湿性粉剂(力克菌)或井冈霉素;(6)桧柏-海棠锈病桧柏-海棠锈病于四、五月雨后易大量侵染;主要危害桧柏类、海棠类植物;防治方法:避免将海棠、桧柏种在一起,减少发病;用药物防治,用5%烯唑醇可湿性粉剂(力克菌)或50%灭菌成水溶性粉剂;(7)紫薇白粉病紫薇白粉病大多于四、五月侵染,夏季易造成黄叶、枯叶、嫩梢弯曲等症状;防治方法:少施氮肥,多施些磷钾肥;初侵染期喷一次15%的粉锈宁,兑水700-1000倍;(8)蛴螬蛴螬主要危害树木根部,防治方法:用50%辛硫磷乳油每667平方米200-250克,加水10倍,喷于25-30千克细土上均匀成毒土,结合灌水施内,都能收到良好效果,并兼治金针虫和蝼蛄;2、六月-八月份病虫害防治(1)蛀干害虫:天牛、柳蝙蛾、木蠢蛾等蛀干害虫主要发生在夏季,主要危害大苗木,如栾树、苦楝、国槐等多种树等;防治方法:结合冬季修剪,消灭越冬体,成虫盛期,进行人工捕杀;或喷洒绿色威雷、护树宝注干剂(树大夫)、蛀干害虫毒签进行治理;(2)美国白鹅美国白蛾主要危害法桐,杨梅树等树种,6-7月是第一代幼虫危害盛期;防治方法:喷洒药液对发生树木几起周围50米范围内所有植物、地面进行立体式周到、西至喷洒药防治;(3)红蜘蛛主要危害桧柏类苗木,尤其是龙柏;防治方法:洗衣粉15克,20%的烧碱15毫升,水7.5千克,三者混匀后喷雾,一两天检查,红蜘蛛的成虫,若虫死亡率为94-98%;取50克草木灰,加水2500克充分搅拌,侵泡两昼夜过滤,再加3克洗衣粉调匀后喷洒,每日一次,连续三天,隔一周喷洒三天,可消灭第二代害虫;(4)槐尺蛾槐尺蛾主要危害槐树等树种;7-8月重点防治三、四代幼虫;防治方法:同一、二代防治方法;3、九月-十一月病虫害防治(1)美国白蛾美国白蛾主要危害白蜡、法桐、杨树等树种,8-9月是第二刀幼虫危害盛期;防治方法:同第一代防治方法;(2)黄杨卷叶螟黄杨绢野螟主要危害瓜子黄杨、雀舌黄杨等;防治方法:抓住低龄幼虫盛期;及时做好防治;农药用50%辛硫磷乳油喷雾;(3)刺蛾刺蛾主要危害花桃、垂柳等;防治方法:药剂防治在一、二龄幼虫盛期进行;用Bt制剂(灭蛾灵、苏力保)等喷治;(4)冬季病虫害防治冬季大部分苗木病虫害以各种方式进入越冬状态;这一时期各种病虫基本上不活动,移动性小,正式进行繁殖的好季节;防治方法:结合冬季修剪,着重剪除带病虫的枝叶;涂白保护:主干涂白不仅能有效的防治冬季花木的冻害、日卓,提高花木的抗病能力,而且还能破坏病虫的越冬场所,起到既防冻又杀虫的双重作用;特别是对树皮里越冬的螨类、街垒等作用;药物防治各种病虫多处于休眠状态对于那些在发生季节不易防治的病虫害可以采用冬季药物防治措施;。
腐烂病:北方树种的主要病害,常引起杨树、榆树、柳树、核桃等大量枯死,初发病时主干或大枝出现不规则水肿块斑,淡褐色,病部皮层变软、水渍,易剥离和具酒糟味,后病部失水干缩和开裂,皮层纤维分离,木质部浅层褐色。
腐烂病发生的原因:土壤瘠薄,低洼积水,春季干旱,夏季日灼,冬季冻害等容易引发此病;行道树、新种植的幼树、移植多次或假植过久的苗木、强度修剪的树木容易发病;防治措施:1.要预防冻害,每次浇水时要浇透,使树木的根往下生长;2.修剪适度,不能一次剪得太重,要每年逐步的修剪,修剪的切口要及时涂上愈伤涂抹剂,以免该处组织细胞坏死;3.合理施肥强壮树势,树木的长势旺了,抗性自然就好了;4.要治愈蛀杆害虫,树体有蛀杆害虫,害虫将树体的筛管破坏,影响树液的输送;5.刮除病组织,杀菌消毒后涂抹愈伤涂抹剂。
一、蚧壳虫蚧壳虫属刺吸式口器类害虫,虫体小,虫体上常被有蜡质分泌物;幼虫孵化后,蜡质层逐渐形成,因此防治的最佳的时期为孵化期。
一年发生2~3代,发生时间为4月下旬5月初、8月初。
以卵或成虫在土中或茎干等处越冬,翌春卵孵化为若虫,经过短时间爬行,固定生活。
预防:1)冬季树干涂白,高度一般为1.1至1.2米,可起到很好的防治效果。
2)及时剪除受害植株,摘除卵囊,毛刷蘸清水、洗衣粉水等刷除,经常通风。
3)冬季刮除枝条上蚧壳虫的越冬虫体,3月中旬至4月上旬,用硬毛刷或钢丝刷刷死枝条上的越冬幼虫。
4)在4月下旬用树体直插瓶或将药液通过输液的方式把药液传导到树体的各个部位。
二、蚜虫蚜虫为刺吸式口器,往往几十头乃至几百头群居在叶片、嫩茎、新芽、嫩叶上吸食危害。
其可分为有翅蚜和无翅蚜,有翅蚜传播危害严重。
蚜虫一年四季均有发生,一般在气温29℃左右繁殖最快。
在高温、干燥条件下发生较重,其发生高峰期为5月份左右(小麦收获前后)及6—8月份。
防治:⑴在冬季至越冬卵孵化前,人工刷除树干2米以下裂缝、疤痕内的虫卵,然后集中烧毁或深埋,可消灭大量越冬虫源。
⑵当虫量不大时,可用清水冲洗。
⑶黄板诱蚜:有翅蚜虫对黄色、橙黄色有较强的趋性,可在黄色的板面上,涂抹10号机油或凡士林,坚立在花株附近诱贴蚜虫。
⑶化学防治三、小蠹虫3月中旬开始孵化,越冬老熟幼虫下旬开始化蛹,4月上旬羽化;越冬幼虫早春气温上升达到10℃以上时逐渐老熟化蛹,15℃时开始羽化为成虫,各代成虫活动高峰期分别在4月下旬,7月中旬和9月中旬,此时是防治的最佳时期。
防治:1、加强水肥管理:是解决虫害的最有效途径,合理施肥、浇水、修剪增强树势,减少危害。
2、采伐处理:对恢复无望,虫口密度大的病死树采取砍伐处理,处理方法:伐倒后有条件的要将树皮扒掉焚烧,(包括直径1-2cm的树枝)不得随处抛,否则造成新的传播。
3、在温度上升达到10℃以上时,用药。
药物喷洒注意事项附件11、喷洒顺序:由里至外、自上而下。
2、喷洒量要求:喷洒均匀,不漏喷、不重喷。
3、操作时间:避开高温和阴雨天气。
3、安全要求:a、操作人员,应佩戴口罩、手套等劳保用品。
b、在操作期间,不得抽烟、喝水、进食。
c、操作时应注意避开人员和动物。
d、喷药前做好宣传,如提示住户关好门窗、晾晒的物品应收回,照看好宠物。
树木病虫害防治1、榆树小蠹虫防治措施榆小蠹属鞘翅目,小蠹科。
以幼虫在树干内越冬,少数以成虫或蛹越冬。
成虫和幼虫在榆树韧皮部和边材处蛀食危害,破坏形成层,影响树体的生理机能,导致榆树生长不良甚至死亡,严重影响绿化效果,阻碍绿化进程。
幼虫活动期为4-10月,成虫多在5-9月份出现,是一种边材小蠹,危害大、损失严重。
根据该虫生活习性和生物学特性,提出以下防治措施:1、利用成虫趋光性,用黑光灯诱杀成虫。
2、4—9月份,采用树干注射法,毒杀干内幼虫。
3、用20%杀扑磷、40%速扑杀1500-2500倍液,40%乐果乳油1 000倍液喷洒,可杀死初孵幼虫。
4、树根灌药可杀死干内幼虫。
药剂用:200倍呋喃丹溶液、乐斯本(毒死蜱)480克/升乳油200-250毫升/亩灌根,或用40%乐果乳油300-500倍液灌根。
5、要注意保护啄木鸟及其它天敌。
一、杨树黑绒金龟等食叶害虫防治法杨树截干苗秋季造林是目前林业生产中效果较好的要领,但是由于正在春季萌芽期受黑绒金龟等食叶害虫为害,严重影响了造林成活率和保存率。
防治要领:正在春季苗木萌动前4月上旬左右,用东西把新植苗相近培土撤失,露出2厘米左右的根部,把预制的长14厘米、径7厘米左右的塑料袋套上,袋口覆土压实。
待相近草木变绿时,害虫可取食动物添加,杨树幼树长出2-3片叶子后,及时撤失套袋。
这种要领基本上可以躲过害虫集中为害。
二、杨树青杨天牛虫害防治法青杨天牛以幼虫蛀食幼干或枝梢后,被害部位组成纺锤状瘤(即虫瘿),这是最明确的损害症状。
1、防御措施:要残酷施行苗木检疫,正在造林购苗时发觉有虫瘿的苗木要及时选出、杀逝世越冬幼虫,杜尽其散播延伸。
2、防治要领:秋冬季剪除有越冬幼虫的枝条,集中烧毁毁灭虫源。
正在5月中旬成虫出现初期,喷洒绿色威雷药剂100-150倍液防治,具有良好的效果。
涂白:用生石灰10份,硫磺粉1份、食盐0.2份、牛胶(预气热水融化)0.2份,水30-40份,加敌百虫0.2份,调成涂白剂。
涂正在树干下部离地2米范畴内,不涂漏。
三、杨树大青叶蝉虫害的防治法成、若虫群集于嫩枝、叶上刺吸为害,成虫产卵于嫩枝皮层内,组成半月形伤口,使枝条逐步凋谢,易受冻伤和发病。
1、防御措施:要残酷施行苗木检疫,正在造林购苗时挑选无病虫害,健康苗木造林,造林后搞好抚育除草,毁坏此虫的生存条件。
2、防治要领:5月下旬若虫转移到杂草作物或9-10月雌成虫转迁到林木上产卵时,虫口尽对集中,密度大,可用1.2%苦·烟油稀释800-1000倍液喷雾防治。
四、杨树天幕毛虫虫害的防治法正在幼虫期为害树木,幼虫取食较杂,为害严重时整个树叶被吃光,连续损害三年后,因树木失合作用而导致出生。
1、防御措施:正在造林季节中残酷施行造林前选苗,严禁使用带有害虫卵环的苗木,应选无病虫害苗木和良种壮苗,加强营林措施,进步林木抗病虫害的能力。
2、防治要领:凭据天幕毛虫以卵越冬的习,可接纳秋冬季人工剪除卵环的要领和凭据天幕毛虫1-3龄幼虫群居的习,5月份使用1.2%苦·烟油稀释800-1000倍液喷雾防治能获得良好效果。
五、杨树黄刺蛾虫害(又名:洋辣子)的防治法主要以幼虫为害,幼虫食较杂,七月中旬幼虫出现,小幼虫只吃叶肉,4龄幼虫取食全叶,严重时仅剩叶柄和主脉。
1、防御措施:造林要挑选无病虫害苗木和良种壮苗,购苗造林时发觉有带虫茧的苗木,及时将虫茧摘失击碎,加强营林措施,进步林木抗病虫害的能力。
2、防治要领:黄刺蛾以虫茧越冬,越冬期长达7个月,凭据越冬光长的生活习,可接纳利用秋冬季采虫茧深埋或现场击碎的要领,可有效地减少虫口密度,正在幼虫期(七月下旬)可使用1.2%苦·烟油稀释800-1000倍喷雾防治。
六、杨树腐烂病的防治法包括干腐和枯梢两品种型,其中干腐型较为多见,多发生正在西南向的成年树主干、大枝及树干分岔处。
枯梢型多发生于幼树的主枝、侧枝和一些不抗冷、易受冻的集体上。
初期出现暗褐色水肿状病斑,皮层腐烂变软,后失水下陷,有时龟裂。
病斑有明确褐色边沿。
正在合适条件下,病斑连续扩张,纵向扩展较横向快。
卖病部围困树干一周时,其以上部分即枯逝世。
皮层腐烂,纤维分散如乱麻状,易自木质部剥离。
有时木质部边材也变色。
后期病斑上生出很多针头状小突起,既病菌分生孢子器。
湿润天气时,自分生孢子器孔口挤出、橙或橙红色卷丝状分生孢子角。
1、防御措施:加强苗木检疫控制病菌来源。
栽植时,须挑选合适的土壤条件,注重适地适树,良种壮苗,掩护根系。
栽植后,应妥善加强养护,对幼龄树应加强抚育治理,适时松土除草,及时排灌,雄道整枝,掩护伤口。
初冬进行树干涂白,以防冻裂、日灼,清除生长衰弱的植株及枝条,减少侵染来源。
2、防治要领:对感病略微的正在医治时先用钉板小刀将病斑刺破,划破的范畴,应直到病斑与健康树皮交界处,然后涂抹或喷洒梧柠霉素进行防治。
可选化学药剂有10倍的食用碱水,或20%农抗120水剂10倍液,50倍40%福美砷、50%退菌特100倍、5%托布津、多菌灵等,连涂2-3次即可。
七、杨树大龄介壳虫防治法树上有很多外形类似于甲壳虫、虫体椭圆形、并由多节组成的害虫损害。
这种害虫是介壳虫损害,以刺吸式口器取食动物汁液,毁坏动物组织,惹起组织褪色、坏逝世,形成叶片枯黄,严重的可形成枝枯树逝世。
有些品种还会吸收“蜜露”,诱发黑霉病;有的还是病毒病的重要散播媒介。
卖介壳虫大量发生时,常密被于枝叶上,介壳和排泄的蜡质覆盖枝叶外貌,严重影响动物呼吸与光合作用。
多数品种损害动物的枝干、叶、叶柄、果实、果柄等地上部分,少数损害根、块根、块茎等地下部分。
1、防御措施:对密布介壳的枝条,应及时剪除并销毁。
受害株数目少时,还可以用小刀或牙刷刮除介壳虫。
别的,还要充分利用介壳虫的天敌,如寄生蜂、捕食瓢虫、草蛉等。
2、防治要领:正在介壳虫一龄期用药效果较明显,正在一龄后用药防效较差。
正在介壳虫越冬雌成虫损害盛期,应及时防治。
药剂防治可选用40%氧化乐果油1000~1500倍液、50%杀螟松油1500倍液、40%速毁灭(杀扑磷)油1000~1500倍液、80%敌敌畏油800~1000倍液、48%乐斯本油1000倍液等喷雾。
其中,40%速扑杀油800~1000倍液对成虫有效;40%氧化乐果油有内吸传导作用,可以接纳涂抹法或浇灌法施药。
夏季绿篱常见病虫害的发生及防治绿篱作为园林绿化植物,有着种类多、成本低、运输方便易成活及见绿早等特点,越来越受到园林绿化者的喜爱。
但养护者往往认为绿篱病虫害少,养护成本低,所以忽视了对绿篱的管理,结果,稀稀疏疏、绿黄相间等现象在绿篱经常出现,这种低质量的绿篱大大影响整个景观的绿化效果。
在这里,简单介绍几种绿篱常见病虫害的预测及防治方法。
白粉病为害症状:主要危害幼嫩新梢和叶片,多发生于叶背。
发病时,先在嫩叶表面产生白粉小圆斑,后逐渐扩大,病斑逐渐扩展成圆形白粉层,老病斑上的白粉层变灰白色。
严重时,整个叶片布满白粉,叶片皱缩、出现褪色斑块,甚至病叶纵卷,新梢扭曲、萎缩。
发病规律:白粉菌一般只侵染幼嫩叶片,同时,病斑的发展与叶的老幼关系密切,随着叶片的老化,病斑发展受限制,在老叶上往往形成有限的近园形的病斑,而在嫩叶上,病斑扩展几乎不受限制,甚至布满整个叶片。
以后,病害发展停滞下来,特别是7-8月,在白粉病病斑上常常出现白粉寄生菌,严重时,整个病斑变成黄褐色。
在发病期间雨水多则发病严重;徒长枝叶发病重;栽植过密,行道树下遮荫的绿篱,光照不足、通风不良、低洼潮湿等因素都可加重病害的发生,绿篱较绿球病重。