吐温80中国药典质量标准
- 格式:docx
- 大小:13.98 KB
- 文档页数:1
吐温80的安全使用限量摘要:1.吐温80 的简介2.吐温80 的安全使用限量3.吐温80 在不同领域的应用4.如何遵循安全使用限量5.总结正文:吐温80(Tween 80)是一种非离子表面活性剂,广泛应用于食品、制药、化妆品和个人护理产品等行业。
作为一种常用的添加剂,吐温80 在各种产品中发挥着重要作用,但同时也需要注意其安全使用限量。
一、吐温80 的简介吐温80 是一种聚氧乙烯蓖麻油酸酯,具有良好的乳化、分散和稳定性能。
在食品工业中,它被用作乳化剂,帮助油和水混合,使得食品更加稳定;在制药和化妆品行业,它被用于增加药物和其他成分的稳定性和生物利用度。
二、吐温80 的安全使用限量根据我国相关法规,吐温80 在食品中的最大使用量为0.5 克/千克。
在制药和化妆品行业,其使用量需遵循相应的规定,通常由相关监管部门进行评估和监管。
三、吐温80 在不同领域的应用1.食品工业:吐温80 在食品工业中主要用于糕点、饮料、调味品等产品的制作,以提高口感和稳定性。
2.制药工业:在制药领域,吐温80 常用于悬浮剂、乳剂、凝胶剂等剂型的制备,提高药物的稳定性和生物利用度。
3.化妆品和个人护理产品:吐温80 在化妆品和个人护理产品中用作乳化剂、分散剂和稳定剂,帮助产品中的成分更好地混合和吸收。
四、如何遵循安全使用限量在生产过程中,企业应严格按照相关法规和标准使用吐温80,确保产品安全。
消费者在购买和使用相关产品时,也要关注产品的成分表,确保在合理的范围内使用。
五、总结吐温80 作为一种广泛应用的表面活性剂,在食品、制药、化妆品和个人护理产品等领域具有重要意义。
5%吐温80 体积质量
摘要:
1.吐温80的定义和特性
2.吐温80在医药领域的应用
3.吐温80在工业领域的应用
4.吐温80在农业领域的应用
5.吐温80的环境影响和处理方法
正文:
吐温80(Tween 80)是一种非离子表面活性剂,具有优良的乳化、分散和润湿性能。
它是由聚氧乙烯和聚氧丙烯嵌段共聚物组成的混合物,通常以约80%的EO和20%的PO作为分子结构。
吐温80的体积和质量比例对于其在不同领域的应用具有重要意义。
在医药领域,吐温80被广泛应用于制备口服和注射用药物。
它具有良好的生物相容性和药物溶解性,可以提高药物的稳定性和生物利用度。
同时,吐温80还可以作为药物的载体,提高药物的靶向性和减少药物副作用。
在工业领域,吐温80主要用于油漆、油墨和涂料的制备。
作为乳化剂,它可以使油水混合物稳定,改善涂料的流平性和涂覆效果。
此外,吐温80还可以用于纺织、印染和金属加工等行业,提高产品的质量和性能。
在农业领域,吐温80被用作农药和肥料的乳化剂。
它可以提高农药的稳定性和附着力,延长农药的持效期。
此外,吐温80还可以作为肥料的载体,提高肥料的利用率和作物产量。
然而,吐温80在环境中有一定的影响。
大量使用吐温80可能导致水体富营养化,影响水生生物和人类健康。
因此,合理使用吐温80并采取有效的处理方法至关重要。
例如,可以通过生物降解、化学降解和物理吸附等方法降低吐温80的环境风险。
总之,吐温80在医药、工业和农业等领域具有广泛的应用前景。
广东环凯微生物科技有限公司网址: 地址:广州市黄埔区科学城神舟路788号邮编:510663传真:860288778876产品说明书Product Manual【产品名称】通用名称:卵磷脂、吐温80-营养琼脂(TTC 卵磷脂、吐温80-营养琼脂基础)英文名称:Lecithin Tween-80Nutrient Agar/TTC Lecithin Tween-80Nutrient Agar 【产品编号与包装规格】产品编号产品类型包装规格027020干粉250g/瓶【产品用途】用于化妆品细菌总数测定。
【检验原理】蛋白胨和牛肉膏粉提供碳氮源、维生素和生长因子;氯化钠维持均衡的渗透压;卵磷脂和吐温80能中和防腐剂,并能起到在乳浊液中分散物质的功能,卵磷脂能中和季铵盐,吐温80可中和酚、六氯酚、福尔马林,两者结合可中和乙醇;琼脂是培养基的凝固剂;大多数细菌能还原TTC,使之形成易于辨别的红色菌落,TTC 还能减缓某些细菌的蔓延生长。
卵磷脂、吐温80-营养琼脂:称取干粉51g,加入蒸馏水或去离子水1L,搅拌加热煮沸至完全溶解,分装三角瓶,121高压灭菌20min,冷至50℃左右,备用。
TTC 卵磷脂、吐温80-营养琼脂:灭菌的卵磷脂、吐温80-营养琼脂冷至50℃左右,每200mL 培养基加入1支2mL0.5%的无菌TTC 溶液(029226)可制成TTC 卵磷脂、吐温80-营养琼脂,混匀。
【质量控制】贮存于避光、干燥处,用后立即旋紧瓶盖;保质期三年。
【注意事项】1、称量时注意粉尘,佩戴口罩操作以避免引起呼吸道系统不适。
2、干粉培养基使用后立即旋紧瓶盖,避免吸潮结块。
贮存于避光、干燥处。
3、质检报告可以登录环凯网站 ,打开“质检报告”页面,输入产品批号下载。
【废物处理】检测之后带菌物品置于121℃下高压灭菌30分钟后处理。
【执行标准】Q/HKSJ03-2011广东环凯微生物科技有限公司企业标准普通微生物培养基【说明版本】2019年11月23日【参考文献】化妆品卫生规范2015版广东环凯微生物科技有限公司网址:地址:广州市黄埔区科学城神舟路788号邮编:510663传真:************-8619 ************8602************88778876。
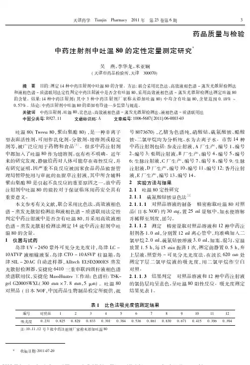
药品质量与检验中药注射剂中吐温80的定性定量测定研究*吴燕,李华龙,米亚娴(天津市药品检验所,天津300070)摘要目的:测定14种中药注射剂中吐温80的含量。
方法:联合采用比色法、高效液相色谱-蒸发光散射检测法和液相色谱-质谱联用法定性判定中药注射液中是否含有吐温80,采用高效液相色谱-蒸发光散射检测法测定吐温80的含量。
结果:14种中药注射剂(其中3种中药注射剂厂家称未添加吐温80)中均含有吐温80,含量范围0.18% 0.57%。
结论:中药注射剂中吐温80的添加有待进一步监督与规范。
关键词中药注射剂,吐温80,比色法,高效液相色谱-蒸发光散射检测法,液相色谱-质谱联用法中图分类号:R927.11文献标识码:A文章编号:1006-5687(2011)06-0003-03吐温80(Tween80,聚山梨酯80),是一种非离子型表面活性剂,可用作乳化剂、分散剂、增溶剂或稳定剂等,被广泛应用于药物和食品[1]。
很多中药注射剂中都加入了吐温80作为增溶剂,也有些不明确。
近年来的研究发现,静脉给药对人体可能存在毒性反应,并有研究证明,因严重不良反应被国家食品药品监督管理局暂停使用与审批的鱼腥草注射液,其中所含辅料聚山梨酯80是引起不良反应的重要原因之一,故中药注射剂中吐温80的监控对于保证临床用药安全具有重要意义。
本文参考有关文献,联合采用比色法、高效液相色谱-蒸发光散射检测法和液相色谱-质谱联用法定性判定中药注射液中是否含有吐温80,并采用高效液相色谱-蒸发光散射检测法测定14批中药注射剂中吐温80的含量。
1仪器与试药岛津UV-2450紫外可见分光光度计,岛津LC-10ATVP液相输液泵,岛津CTO-10ASVP柱温箱,岛津SIL-20AC自动进样器,Alltech ELSD2000ES蒸发光散射检测器,安捷伦6410三重串联四级杆液相色谱质谱联用仪,安捷伦MassHunter工作站;色谱柱:TSK-gel G2000SWXL(300mmˑ7.8mm,5μm)。
Tween 80 polyoxyethylene sorbitan monostearate 聚氧乙烯(20EO)失水山梨醇单油酸酯非离子HLB 15.0产品名称:吐温80英文品名:Tween(R) 80Cas号:9005-65-6别名:分子结构:分子式:C24H44O6分子量:428.60EINECS:500-019-9化学属性:吐温80(9005-65-6)的性状:1.其外观呈淡黄色黏稠液体,有特殊臭味,味微苦。
2.相对密度1.10±0.05,凝固点0℃以下。
3.极易溶于水,形成无色的溶液,溶于乙醇、醋酸乙酯、非挥发性油、苯等有机溶剂,不溶于矿物油和石油醚。
4.1%水溶液pH值为5~8,浊点温度在85℃以下。
常温下耐酸、碱和盐。
HLB值为14.6。
5.小白鼠经口LD50 25g/kg。
ADI 0~25mg/kg(FAO/WHO,1994)。
用途:吐温80(9005-65-6)的用途:1.作O/W型食品乳化剂,单独使用或与司盘60、司盘65、司盘80混合使用。
我国规定可用于乳化天然色素,最大使用量为10g/kg;在牛乳中最大使用量为l.5g/kg;在雪糕和冰淇淋中最大使用量为1.0g/kg。
2.本品广泛用于石油开采和运输,医药,化妆品,油漆颜料,纺织,食品,农药。
在洗涤剂生产和金属表面防锈清洗等方面用作乳化剂、分散剂、稳定剂、扩散剂、润滑剂、柔软剂、抗静电剂、防锈剂、整理剂、降粘剂等等。
3.用作乳化剂、润湿剂,渗透剂、扩散剂等,也用作绵纶和粘胶帘子张油剂的组分。
在聚氨酯泡沫塑料生产中用作乳化剂。
食品工业用作冰淇淋乳化剂,用量为0.1%黄油,一般油中加量1%左右。
4.用作气相色谱固定液,用于醇、酮、酯类的分离及脂肪酸和烃类的分离。
5.本品具有优良的乳化、分散、润湿等性能。
在食品工业中,用作冰淇淋,面包、糕点、糖果等乳化剂、分散剂和清凉饮料的浑浊剂。
用量为0.1%~0.5%,以防止奶油食品飞溅、食品老化,并改善品质、增加光泽、改进口感、提高柔软性。
Tween 80 polyoxyethylene sorbitan monostearate 聚氧乙烯(20EO)失水山梨醇单油酸酯非离子HLB 15.0吐温80产品名称:吐温80英文品名:Tween(R) 80Cas 号:9005-65-6别名:聚氧乙烯脱水山梨醇单油酸酯;乳化剂T80;吐温81;乳化剂T-81;聚山梨醇酯80分子结构:分子式:C24H44。
6分子量:428.60EINECS:500-019-9化学属性:吐温80(9005-65-6) 的性状:1. 其外观呈淡黄色黏稠液体,有特殊臭味,味微苦。
2. 相对密度1.10 d0.05,凝固点0C以下。
3. 极易溶于至,形成无色的溶液,溶于乙更、醋酸乙酯、非挥发性油、苴等有机溶剂,不溶于矿物油和石油醍。
4.1%水溶液pH值为5〜8,浊点温度在85 C以下。
常温下耐酸、通和盐。
HLB 值为14.6。
5.小白鼠经口LD50 25g/kg。
ADI 0 〜25mg/kg(FAO/WHO , 1994)。
吐温80(9005-65-6) 的用途:1. 作O/W型食品乳化剂,单独使用或与司盘60、司盘65、司盘80混合使用。
我国规定可用于乳化天然色素,最大使用量为10g/kg ;在牛乳中最大使用量为l.5g/kg ;在雪糕和冰淇淋中最大使用量为 1.0g/kg。
2. 本品广泛用于石油开采和运输、医药.化妆品,油漆颜料,纺织,食品,农药。
在洗涤剂生产和金属表面防锈清洗等方面用作乳化剂、分散剂、稳定剂、扩散剂、润滑剂、柔软剂、抗静电剂、防锈剂、整理剂、降粘剂等等。
3. 用作乳化剂、润湿剂,渗透剂、扩散剂等,也用作绵纶和粘胶帘子张油剂用途:的组分。
在聚氨酯泡沫塑料生产中用作乳化剂。
食品工业用作冰淇淋乳化剂,用量为0.1%黄油,一般油中加量1%左右。
4. 用作气相色谱固定液,用于匿、鲍、酯类的分离及脂肪匪和炷类的分离。
5. 本品具有优良的乳化、分散、润湿等性能。
摘 要目的:建立以气相色谱法同时测定常用药用辅料吐温80中残留溶剂二氯甲烷、三氯甲烷、三氯乙烯的含量以及吐温80中脂肪酸组成分析的方法,以提高吐温80的质量标准及使用安全性;建立以高效液相色谱法测定中药生脉注射液中辅料吐温80含量的方法。
方法:药用辅料吐温80中残留溶剂二氯甲烷、三氯甲烷、三氯乙烯的含量以及脂肪酸组成分析及中药生脉注射液中辅料吐温80含量测定的方法如下:(1) 吐温80中二氯甲烷、三氯甲烷、三氯乙烯的含量测定:色谱柱为AT-1000(30 m × 0.32 mm × 0.25 μm)弹性石英毛细管柱。
采用程序升温的方法,初温℃-1的速度升温至200 ℃,保持17 min。
进样口温40 ℃保持10 min,以50·min∶,进样量1 μL,柱流量恒定,流度200 ℃,检测器温度250 ℃,分流比为201速2 mL·min-1。
顶空平衡温度80 ℃,平衡时间45 min。
(2) 吐温80中脂肪酸的组成分析:色谱柱为:AT-Wax(30 m × 0.32 mm × 0.25 μm)弹性石英毛细管柱。
采用程序升温的方法,初温140 ℃保持0 min,以2 ℃·min -1的速度升温至190 ℃,保持10 min,再以10 ℃·min-1的速度升温至245 ℃,保持20 min。
进样口温度260 ℃,检测器温度270 ℃,分流比为10∶1,进样量1 μL,柱压力恒定,柱流速3 mL·min-1。
(3) 中药生脉注射液中辅料吐温80的含量测定:色谱柱:TSKgel G3000SW XL(7.8 mm × 30 cm,5 μm);流动相:20 mmo l·L-1醋酸铵-乙腈(90:10),流速:0.6 mL·min-1;柱温:30 ℃。
ESLD检测条件:漂移管温度110 ℃,氮气流速:2.3 L·min-1;进样体积10 μL。
吐温T-80化学品安全技术说明书MSDS 说明书目录第一部分化学品名称第九部分理化特性第二部分成分/组成信息第十部分稳定性和反应活性第三部分危险性概述第十一部分毒理学资料第四部分急救措施第十二部分生态学资料第五部分消防措施第十三部分废弃处置第六部分泄漏应急处理第十四部分运输信息第七部分操作处置与储存第十五部分法规信息第八部分接触控制/个体防护第一部分:化学品名称化学品中文名称:吐温-80失水山梨醇油酸酯聚氧乙烯醚聚氧乙烯(80)失水山梨醇单油酸酯聚氧乙烯山梨糖醇单油酸酯乳化剂-80化学品英文名称:T-80polyoxyethylene(80) sorbitan monooleateTween-80结构式:CAS号:9005-65-6第二部分成分/组成信息性质:纯品。
由失水山梨醇单油酸酯与环氧乙烷进行加成反应制得。
用作油/水型乳化剂,也可用作增溶剂、稳定剂、扩散剂、抗静电剂、纤维润滑剂。
也用作食品、化妆品的乳化剂、合成纤维油剂的乳化剂、柔软剂和润滑剂。
第三部分危险性概述危险性类别:侵入途径:健康危害:吸入、摄入或经皮肤吸收后对身体有害。
对眼睛、皮肤有刺激作用。
接触时间长能引起头痛、恶心和呕吐。
环境危害:第四部分急救措施皮肤接触:脱去污染的衣着,用大量流动清水冲洗。
眼睛接触:提起眼睑,用流动清水或生理盐水冲洗。
就医。
吸入:脱离现场至空气新鲜处。
如呼吸困难,给输氧。
就医。
食入:饮足量温水,催吐。
就医。
第五部分消防措施性质:本品属于不燃化学品。
灭火介质:用水喷雾,干粉,二氧化碳,化学泡沫。
第六部分泄漏应急处理一般信息:使用适当的个人防护设备,溢出/泄漏:用砂土、蛭石或其它惰性材料吸收。
也可以用大量水冲洗,洗水稀释后放入废水系统。
大量泄漏:构筑围堤或挖坑收容。
用泵转移至槽车或专用收集器内,回收或运至废物处理场所处置。
第七部分操作处置与储存处理:避免吸入粉尘,蒸汽,薄雾或气体。
避免接触皮肤和眼睛。
存储:储存在阴凉,干燥的地方。
聚山梨酯80Polysorbate 80【别名】聚氧乙烯失水山梨醇单油酸酯;聚氧乙烯(20)山梨醇酐单油酸酯;吐温80 【质量标准】《中国药典》本品为聚氧乙烯20山梨醇酐单油酸酯。
【性状】本品为淡黄色至橙黄色的黏稠液体;微有特臭,味微苦略涩,有温热感。
本品在水、乙醇、甲醇或醋酸乙酯中易溶,在矿物油中极微溶解。
相对密度本品的相对密度(《中国药典》附录Ⅵ A韦氏比重秤法)为1.06~1.09。
黏度本品的运动黏度(《中国药典》附录Ⅵ G第一法),在25℃时(毛细管内径为3.4 ~4.2 mm)为350~550mm2/s。
酸值取本品10g ,精密称定,置250ml 锥形瓶中,加中性乙醇(对酚酞指示液显中性)50ml,溶解后,附回流冷凝器煮沸10分钟,放冷,加酚酞指示液5 滴,用氢氧化钠滴定液(0.1mol/L)滴定,酸值(《中国药典》附录Ⅶ H)不大于2.2。
皂化值本品的皂化值(《中国药典》附录Ⅶ H)为45~60。
羟值本品的羟值(《中国药典》附录Ⅶ H)为65~80。
碘值本品的碘值(《中国药典》附录Ⅶ H)为18~24。
【鉴别】 (1) 取本品的溶液(1→20)5ml,加氢氧化钠试液5ml ,煮沸数分钟,放冷,用稀盐酸酸化,显乳白色浑浊。
(2) 取本品的溶液(1→20) ,滴加溴试液,溴试液即褪色。
(3) 取本品6ml ,加水4ml 混匀,呈胶状物。
(4) 取本品的溶液(1→20)10ml ,加硫氰酸钴铵溶液(取硫氰酸铵17.4g 与硝酸钴2.8g,加水溶解成100ml )5ml ,混匀,再加三氯甲烷5ml ,振摇混合,静置后,三氯甲烷层显蓝色。
【检查】酸碱度取本品0.50g ,加水10ml溶解后,依法测定(《中国药典》附录Ⅵ H),pH值应为5.0 ~8.0。
颜色取本品10ml,与同体积的对照液(取比色用重铬酸钾液8.0ml 与比色用氯化钴液0.8ml ,加水至10ml)比较,不得更深。
冻结试验取本品,置玻璃容器内,于5℃±2℃放置24小时,不得冻结。
表面活性剂吐温80知识详解聚山梨酯(吐温,PS)是一类两亲性非离子表面活性剂家族,其中,聚山梨酸酯80(吐温80)是生物药物制剂中使用最广泛的明星表面活性剂,可防止蛋白质在储存、运输条件变性、聚集、表面吸附以及絮凝作用。
吐温80是一种混合物,主要成分是聚氧乙烯脱水山梨糖醇单油酸酯。
作为常用的药物辅料,市售注射用吐温80主要有MC(多药典级)和CP(中国药典级)两种级别,其主要差异在油酸含量上。
其中,CP级别常用供应商日油和南京威尔,MC级别有JT、Sigma和禾大等。
吐温80可以通过氧化和水解途径降解,其中水解反应是化学诱导的或酶催化的,氧化反应一般由化学诱导。
吐温80作为生物制剂的一种保护剂辅料使用,但也可能影响蛋白质制剂的质量,从而对功效、安全性和稳定性起到不利作用。
目前,药品监管部门对吐温80的控制要求越来越严格。
有很多学者对吐温80进行了大量研究,下面从吐温80的优缺点、含量测定方法、以及面临挑战几个方面进行介绍。
一、吐温80的优点PS80是生物制剂中最常用的表面活性剂,在大多数商业治疗性蛋白质制剂中用作蛋白质稳定剂。
这是由于以下因素。
1)生物相容性高。
2)低毒性。
3)有效的蛋白质稳定作用。
即使在低浓度下(生物制剂中常用浓度为0.1~1.0mg/ml),它们也提供了足够的蛋白质稳定性。
这是由于PS80的亲水亲脂平衡(HLB)值高和临界胶束浓度(CMC)低。
蛋白质具有天然的不稳定性,易受到外部条件的影响,如温度、震荡、剪切力、缓冲体系及离子强度等,甚至自身的蛋白浓度或纯度的改变。
其中,所有蛋白质变性降解的问题中,聚集的问题尤为严重。
下游的制剂开发中常常使用吐温80作为蛋白的保护剂。
聚山梨酯稳定蛋白质的机理,通常认为界面竞争和表面活性剂-蛋白质复合这两种主要机理。
吐温80主要通过界面竞争作用来稳定蛋白质,吐温80的表面活性比蛋白质,即单克隆抗体(mAbs)高很多。
因此,吐温80可以竞争性地占据界面位置,抑制蛋白质吸附到气液交界面,进而减少与空气接触造成的氧化或聚集,也有效防止蛋白质在制造过程、样品处理和存储中在界面处展开。
Tween 80 polyoxyethylene sorbitan monostearate 聚氧乙烯(20EO)失水山梨醇单油酸酯非离子HLB 15.0产品名称: 吐温80英文品名: Tween(R) 80Cas号: 9005-65-6别名:分子结构:分子式: C24H44O6分子量: 428.60EINECS: 500-019-9化学属性: 吐温80(9005-65-6)的性状:1.其外观呈淡黄色黏稠液体,有特殊臭味,味微苦。
2.相对密度1.10±0.05,凝固点0℃以下。
3.极易溶于水,形成无色的溶液,溶于乙醇、醋酸乙酯、非挥发性油、苯等有机溶剂,不溶于矿物油和石油醚。
4.1%水溶液pH值为5~8,浊点温度在85℃以下。
常温下耐酸、碱和盐。
HLB值为14.6。
5.小白鼠经口LD50 25g/kg。
ADI 0~25mg/kg(FAO/WHO,1994)。
用途: 吐温80(9005-65-6)的用途:1.作O/W型食品乳化剂,单独使用或与司盘60、司盘65、司盘80混合使用。
我国规定可用于乳化天然色素,最大使用量为10g/kg;在牛乳中最大使用量为l.5g/kg;在雪糕和冰淇淋中最大使用量为1.0g/kg。
2.本品广泛用于石油开采和运输,医药,化妆品,油漆颜料,纺织,食品,农药。
在洗涤剂生产和金属表面防锈清洗等方面用作乳化剂、分散剂、稳定剂、扩散剂、润滑剂、柔软剂、抗静电剂、防锈剂、整理剂、降粘剂等等。
3.用作乳化剂、润湿剂,渗透剂、扩散剂等,也用作绵纶和粘胶帘子张油剂的组分。
在聚氨酯泡沫塑料生产中用作乳化剂。
食品工业用作冰淇淋乳化剂,用量为0.1%黄油,一般油中加量1%左右。
4.用作气相色谱固定液,用于醇、酮、酯类的分离及脂肪酸和烃类的分离。
5.本品具有优良的乳化、分散、润湿等性能。
在食品工业中,用作冰淇淋,面包、糕点、糖果等乳化剂、分散剂和清凉饮料的浑浊剂。
用量为0.1%~0.5%,以防止奶油食品飞溅、食品老化,并改善品质、增加光泽、改进口感、提高柔软性。
注入对照溶液b气体1.0ml,调整仪器灵敏度使环氧乙烷和乙醛的峰高为满量程的15%,乙醛和环氧乙烷的分离度应达到至少2.0,二氧六环峰高至少应为基线噪音的5倍。
分别注入供试品溶液及对照溶液a气体1ml,重复进样至少3次。
准确度的验证计算供试品溶液和对照溶液a图谱中环氧乙烷和二氧六环峰面积的相对标准偏差,环氧乙烷的3次测量值的相对标准偏差应不得过15%,二氧六环的3次测量值的相对标准偏差应不得过10%。
供试品溶液精密称取供试品1g 置10ml顶空瓶中,加入1.0ml超纯水,密封,摇匀。
70℃放置45分钟。
环氧乙烷贮备液的配制所有操作均应在通风橱中进行,操作者应戴聚乙稀手套及合适的面具保护手和面部,所有溶液均应密闭,在4℃~8℃保存。
用冷至-10℃ 的玻璃注射器,取约300μl液态环氧乙烷(相当于0.25g环氧乙烷),置50ml聚乙二醇400中,加入前后称重,用聚乙二醇400稀释至100ml,用前摇匀。
环氧乙烷贮备液的含量测定:配制10ml 50%氯化镁的无水乙醇混悬液并与20ml醇制盐酸滴定液(0.1mol/L)混匀,放置过夜使平衡,精密称量5g环氧乙烷贮备液置上述溶液中混匀,放置30分钟,用0.1mol/L醇制氢氧化钾滴定液滴定,用电位法指示终点,用聚乙二醇400作为空白,按下式计算环氧乙烷浓度(mg/g):4.404(V0-V1)/mV0 和V1分别为空白液和测定液消耗的醇制氢氧化钾滴定液体积,m为样品的重量(g)。
聚乙二醇400的处理:称量聚乙二醇400 500g置1000ml圆底烧瓶中,以60℃,1.5~2.5kPa旋转蒸发6小时,除去挥发成份。
环氧乙烷对照溶液的配制:临用前配制,精密称取1g冷的环氧乙烷贮备液,置含40.0g冷的聚乙二醇400的50ml量瓶中,用冷的聚乙二醇400稀释至刻度,得环氧乙烷浓度为50μg/g的溶液,精密称量10g,置含30ml水的50ml 量瓶中,用水稀释至刻度。
Tween 80 polyoxyethylene sorbitan monostearate 聚氧乙烯(20EO )失水山梨醇单油酸酯 非离子 HLB 15.0别名:聚氧乙烯脱水山梨醇单油酸酯;乳化剂 T80;吐温81;乳化剂T-81;聚山梨醇酯80分子结构:分子式:C 24H 44O 6 分子量:428.60用途: 吐温80(9005-65-6)的用途:1.作O/W 型食品乳化剂,单独使用或与司盘60、司盘65、司盘80混合使用。
我国规定可用于乳化天然色素,最大使用量为10g/kg ;在牛乳中最大使用量为l.5g/kg ;在雪糕和冰淇淋中最大使用量为1.0g/kg 。
2.本品广泛用于石油开采和运输,医药,化妆品,油漆颜料,纺织,食品,农药。
在洗涤剂生产和金属表面防锈清洗等方面用作乳化剂、分散剂、稳定剂、扩散剂、润滑剂、柔软剂、抗静电剂、防锈剂、整理剂、降粘剂等等。
3.用作乳化剂、润湿剂,渗透剂、扩散剂等,也用作绵纶和粘胶帘子张油剂的组分。
在聚氨酯泡沫塑料生产中用作乳化剂。
食品工业用作冰淇淋乳化剂,用量为0.1%黄油,一般油中加量1%左右。
4.用作气相色谱固定液,用于醇、酮、酯类的分离及脂肪酸和烃类的分离。
5.本品具有优良的乳化、分散、润湿等性能。
在食品工业中,用作冰淇淋,面包、糕点、糖果等乳化剂、分散剂和清凉饮料的浑浊剂。
用量为0.1%~0.5%,以防止奶油食品飞溅、食品老化,并改善品质、增加光泽、改进口感、提高柔软性。
尤其是对奶油巧克力太妃糖有明显的防起霜效果。
它可单独使用,亦可与甘油酯、蔗糖酯等食品乳化剂共同使用,发挥协同效应。
还广泛用于高级化妆品、轻纺、医药工业作增溶剂,亦广泛用于纺织、油漆、乳化炸药、农药、描述: 吐温80(9005-65-6)的制法:1.将1mol斯盘80预热后投入反应釜中,在搅拌下升温并加入催化剂量的碱液。
抽真空脱水,脱水完毕后用氮气置换釜中空气,升温至140℃开始通环氧乙烷20mol,逐渐升温至180~200℃。
Tween 80 polyoxyethylene sorbitan monostearate 聚氧乙烯(20EO)失水山梨醇单油酸酯非离子HLB产品名称:吐温80英文品名:Tween(R) 80Cas号:9005-65-6别名:分子结构:分子式:C24H44O6分子量:EINECS:500-019-9化学属性:吐温80(9005-65-6)的性状:1.其外观呈淡黄色黏稠液体,有特殊臭味,味微苦。
2.相对密度±,凝固点0℃以下。
3.极易溶于水,形成无色的溶液,溶于乙醇、醋酸乙酯、非挥发性油、苯等有机溶剂,不溶于矿物油和石油醚。
%水溶液pH值为5~8,浊点温度在85℃以下。
常温下耐酸、碱和盐。
HLB值为。
5.小白鼠经口LD50 25g/kg。
ADI 0~25mg/kg(FAO/WHO,1994)。
用途:吐温80(9005-65-6)的用途:1.作O/W型食品乳化剂,单独使用或与司盘60、司盘65、司盘80混合使用。
我国规定可用于乳化天然色素,最大使用量为10g/kg;在牛乳中最大使用量为kg;在雪糕和冰淇淋中最大使用量为kg。
2.本品广泛用于石油开采和运输,医药,化妆品,油漆颜料,纺织,食品,农药。
在洗涤剂生产和金属表面防锈清洗等方面用作乳化剂、分散剂、稳定剂、扩散剂、润滑剂、柔软剂、抗静电剂、防锈剂、整理剂、降粘剂等等。
3.用作乳化剂、润湿剂,渗透剂、扩散剂等,也用作绵纶和粘胶帘子张油剂的组分。
在聚氨酯泡沫塑料生产中用作乳化剂。
食品工业用作冰淇淋乳化剂,用量为%黄油,一般油中加量1%左右。
4.用作气相色谱固定液,用于醇、酮、酯类的分离及脂肪酸和烃类的分离。
5.本品具有优良的乳化、分散、润湿等性能。
在食品工业中,用作冰淇淋,面包、糕点、糖果等乳化剂、分散剂和清凉饮料的浑浊剂。
用量为%~%,以防止奶油食品飞溅、食品老化,并改善品质、增加光泽、改进口感、提高柔软性。
尤其是对奶油巧克力太妃糖有明显的防起霜效果。
聚山梨酯80Polysorbate 80【别名】聚氧乙烯失水山梨醇单油酸酯;聚氧乙烯(20)山梨醇酐单油酸酯;吐温80 【质量标准】《中国药典》本品为聚氧乙烯20山梨醇酐单油酸酯。
【性状】本品为淡黄色至橙黄色的黏稠液体;微有特臭,味微苦略涩,有温热感。
本品在水、乙醇、甲醇或醋酸乙酯中易溶,在矿物油中极微溶解。
相对密度本品的相对密度(《中国药典》附录Ⅵ A韦氏比重秤法)为1.06~1.09。
黏度本品的运动黏度(《中国药典》附录Ⅵ G第一法),在25℃时(毛细管内径为3.4 ~4.2 mm)为350~550mm2/s。
酸值取本品10g ,精密称定,置250ml 锥形瓶中,加中性乙醇(对酚酞指示液显中性)50ml,溶解后,附回流冷凝器煮沸10分钟,放冷,加酚酞指示液5 滴,用氢氧化钠滴定液(0.1mol/L)滴定,酸值(《中国药典》附录Ⅶ H)不大于2.2。
皂化值本品的皂化值(《中国药典》附录Ⅶ H)为45~60。
羟值本品的羟值(《中国药典》附录Ⅶ H)为65~80。
碘值本品的碘值(《中国药典》附录Ⅶ H)为18~24。
【鉴别】 (1) 取本品的溶液(1→20)5ml,加氢氧化钠试液5ml ,煮沸数分钟,放冷,用稀盐酸酸化,显乳白色浑浊。
(2) 取本品的溶液(1→20) ,滴加溴试液,溴试液即褪色。
(3) 取本品6ml ,加水4ml 混匀,呈胶状物。
(4) 取本品的溶液(1→20)10ml ,加硫氰酸钴铵溶液(取硫氰酸铵17.4g 与硝酸钴2.8g,加水溶解成100ml )5ml ,混匀,再加三氯甲烷5ml ,振摇混合,静置后,三氯甲烷层显蓝色。
【检查】酸碱度取本品0.50g ,加水10ml溶解后,依法测定(《中国药典》附录Ⅵ H),pH值应为5.0 ~8.0。
颜色取本品10ml,与同体积的对照液(取比色用重铬酸钾液8.0ml 与比色用氯化钴液0.8ml ,加水至10ml)比较,不得更深。
冻结试验取本品,置玻璃容器内,于5℃±2℃放置24小时,不得冻结。
5%吐温80 体积质量
【实用版】
目录
1.吐温 80 的定义与性质
2.5% 吐温 80 的含义
3.吐温 80 的体积与质量的关系
4.5% 吐温 80 在实际应用中的意义
正文
吐温 80,是一种非离子型表面活性剂,具有优良的乳化、分散、增溶性能,广泛应用于制药、化妆品、洗涤剂等产业。
其中,5% 吐温 80,即指在溶液中,吐温 80 的含量占总质量的 5%。
吐温 80 的体积与质量的关系,主要取决于其物理性质和溶液的配制方法。
一般来说,吐温 80 的密度约为 1.05g/cm,因此在质量一定的情况下,其体积约为质量除以密度。
例如,如果有 100g 的吐温 80,其体积大约为 95.24cm。
然而,当吐温 80 被配制成溶液时,其体积与质量的关系就会受到溶剂的影响。
例如,将 100g 的吐温 80 溶解在 1000g 的水中,那么整个溶液的质量就是 1100g,但吐温 80 的体积仍然是 95.24cm。
这是因为溶液的体积并不能简单地等于溶质和溶剂的体积之和,而是要考虑到分子间的空隙和其他因素。
在实际应用中,5% 吐温 80 常常被用作标准溶液,以评估其他物质的乳化、分散、增溶效果。
例如,在制药过程中,可能会使用 5% 吐温 80 来改善药物的生物利用度;在化妆品制造中,5% 吐温 80 可以帮助化妆品更好地被皮肤吸收;在洗涤剂生产中,5% 吐温 80 可以提高洗涤剂的去污能力。
吐温80的安全使用限量吐温80(Tween 80)是一种非离子表面活性剂,广泛应用于化妆品、洗涤剂、涂料等行业。
它的主要作用是增加产品的稳定性、改善流动性、降低表面张力等。
在使用吐温80时,了解其安全使用限量至关重要,以确保产品质量和人员安全。
一、吐温80的基本信息吐温80的化学名称为聚山梨酯80,分子式为CHO。
它是一种油溶性非离子表面活性剂,具有良好的乳化、分散、润湿等性能。
吐温80的外观为无色或微黄色透明液体,熔点约为25℃,相对密度为0.86。
二、吐温80的安全使用限量1.浓度限制:吐温80在化妆品中的最大用量一般不超过1%。
在使用过程中,应根据产品需求和配方调整浓度,避免过高使用导致皮肤刺激等不良反应。
2.适用范围:吐温80适用于各种化妆品、洗涤剂、涂料等产品。
但需要注意的是,对于敏感肌肤和婴儿产品,应谨慎使用,并根据实际情况降低用量。
3.注意配伍性:在使用吐温80时,需注意与其他成分的配伍性。
避免与阳离子、阴离子表面活性剂同时使用,以防产生不良反应。
4.储存条件:吐温80应存放在阴凉、干燥、避光的环境中,避免高温、潮湿导致产品变质。
三、吐温80的实用注意事项1.搅拌均匀:在使用过程中,应确保吐温80与其他成分充分搅拌均匀,以发挥其最佳性能。
2.适应性试验:新产品在投放市场前,应进行适应性试验,以确保产品安全有效。
3.关注法规要求:各国对化妆品中吐温80的使用有不同法规要求,企业在生产过程中应严格遵守相应法规。
4.定期检测:企业应定期对产品中的吐温80含量进行检测,确保产品质量。
四、总结吐温80作为一种常见的非离子表面活性剂,在多个领域具有广泛应用。
了解其安全使用限量,遵循实用注意事项,能够确保产品质量和人员安全。