2019年上半年信息系统监理师考试真题(下午)
- 格式:docx
- 大小:30.25 KB
- 文档页数:9
2019上半年信息系统项目管理师下午案例分析真题附答案(1)试题一(27 分)阅读下列说明,回答问题 1 至问题 4,将解答填入答题纸的对应栏内。
【说明】A 公司中标某金融机构甲方位于北京的数据中心运行维护项目,并签署了运维合同。
合同明确了运维对象包括服务器,存储及网络等设备,并约定:核心系统备件四小时到场;非核心系统备件 24 小时到场;80%以上备件需满足上述时效承诺,否则视为违约。
A 公司任命小张担任该项目的项目经理,为了确保满足服务承诺,小张在北京建立了备件库,招聘了专职备件管理员及库房管理员,考虑到备件成本较高,无法将服务器、存储和网络设备的所有备件都进行储备,备件管理员选择了一些价格较低的备件列入《备件采购清单》并经小张批准后交给了采购部。
随后,采购部通过网站搜索发现B 公司能够提供项目所需全部备件且价格较低,于是确定 B 公司作为备件供应商并签署了备件采购合同。
项目实施三个月后,甲方向公司投诉,一是部分核心系统备件未能按时到场,二是部分备件加电异常,虽然补发了备件,但是影响了系统正常运行。
针对备件未能按时到场的问题,小张通过现场工程师了解到:一是部分核心系统备件没有储备;二是部分备件在库存信息中显示有库存,但调取时却找不到。
为此需要临时从 B 公司采购,延误了备件到场时间。
针对备件加电异常的问题,小张召集采购部、库房管理员、B 公司召开沟通会议,库房管理员认为 B 公司提供的备件质量存在严重问题,但无法提供相应证据。
B 公司则认为,供货没有问题,是库房环境问题导致备件异常,因为 B 公司人员送备件到库房时曾多次发现库房温度、湿度超标。
采购部人员观点与库房管理员一致,原因是采购部通过查询政府采购网等多家网站发现,B 公司去年存在多项失信行为记录,大家各执一词,会议无法达成共识。
【问题 1】5 分请说明采购管理的主要步骤。
【问题 2】12 分结合案例,请指出,该项目采购管理中存在的问题。
信息系统监理师考题汇总附官方答案(一)一、上午题1.计算机网络技术知识、信息网络系统基础知识及应用与管理练习试卷1—第6题两个公司希望通过Internet进行安全通信,保证从信息源到目的地之间的数据传输以密文形式出现,而且公司不希望由于在中间节点使用特殊的安全单元增加开支,最合适的加密方式是(9),使用的会话密钥算法应该是(10)。
选择:CA.链路加密B.节点加密C.端一端加密D.混合加密2.对通信线路进行设置与拆除的通信设备是(11)。
通过局域网连接到Internet时,计算机上必须有(12)。
BA.交换机B.通信控制器C.多路复用器D.路由器3.笔者的电子邮箱为*************,QQ是7120245。
其中对于pyxdl和的正确理解为(3)。
在发送电子邮件时,常用关键词使用中,(4)是错误的。
若电子邮件出现字符乱码现象,以下方法中(5)一定不能解决该问题。
CA.pyxdl是用户名,是域名B.pyxdl是用户名,是计算机名C.pyxdl 是服务器名,是域名D.pyxdl是服务器名,是计算机名4.在TCP/IP网络协议中,为公共服务保留的端口号范围是(6)。
BA.1~255B.1~1023C.1~1024D.1~655355.某公司使用包过滤防火墙控制进出公司局域网的数据,在不考虑使用代理服务器的情况下,下面描述错误的是“该防火墙能够(8)”。
BA.使公司员工只能访问Internet上与其有业务联系的公司的IP地址B.仅允许HTTP协议通过C.使员工不能直接访问FTP服务端口号为21的FTP服务D.仅允许公司中具有某些特定IP地址的计算机可以访问外部网络6.以下关于信息库(Repository)的叙述中,最恰当的是(6);(7)不是信息库所包含的内容:AA.存储一个或多个信息系统或项目的所有文档、知识和产品的地方B.存储支持信息系统开发的软件构件的地方C.存储软件维护过程中需要的各种信息的地方D.存储用于进行逆向工程的源码分析工具及其分析结果的地方7.在系统转换的过程中,旧系统和新系统并行工作一段时间,再由新系统代替旧系统的策略称为(8);在新系统全部正式运行前,一部分一部分地代替旧系统的策略称为(9)。
2019年上半年系统集成项目管理工程师真题及解析(上午+下午)上午试卷1、在信息传输模型中,()属于详码器A、压缩编码器B、量化器C、解调器D、TCP/IP网络[答案]C[解析]译码器:是编码器的逆变换设备,把信道上送来的信号(原始信息与噪声的叠加)转换成信宿能接受的信号,可包括解调器、译码器、数模转换器2、不属于企业信息化应用系统()A、供应链管理(SCM)B、企业资源规划(ERP)C、客户关系管理(CRM)D、面向服务的架构(SOA)[答案]D[解析]常识题目,面向服务的架构(SOA)是一个组件模型,它将应用程序的不同功能单元(称为服务)进行拆分,并通过这些服务之间定义良好的接口和契约联系起来。
不是应用系统。
3、关于信息资原描述,不正确的是()A、信息资源的利用具有同质性,相同信息在不同用户中体现相同的价值B、信息资源具有广泛性,人们对其检索和利用,不受时间空间、语言、地域和行业的制约C、信息资源具有流动性,通过信息网可以快速传输D、信息资源具有融合性特点,整合不同的信息资源,并分析和挖掘,可以得到比分散信息资源更高的价值[答案]A[解析]中级第二版教材P10:信息资源的利用具有很强的目标导向,不同的信息在不同的用户中体现不同的价值。
4、电子政务类型中,属于政府对公众的是()A、G2BB、G2EC、G2GD、G2C[答案]D[解析]政府对公众是G2C。
5、关于电子商务的描述,正确的是()A、团购网站、电话购物、网上书店属于现代电子商务概念。
B、某网站通过推广最新影讯信息及团购折扣活动促进影票销售,这种方式属于020模式。
C、某农产品在线交易网站,为某地区农产品公司和本地销售商提供线上交易和信息咨询等服务,这种方式属于C2C模式D、消费者之间通过个人二手物品在线交易平台进行交易,这种商务模式属于B2C模式。
[答案]B[解析]答案A,参见中级第二版教材P69,电话购物是原始电子商务概念,不是现代电子商务概念。
2019年信息系统管理工程师考试真题(下午)1、【说明】某电子商务公司拟构建一个高效、低成本、符合公司实际业务发展需求的OA(Office Automation)系统。
张工主要承担了该系统的文档管理和通知管理模块的研发工作。
文档管理模块的主要功能包括添加、修改、删除和查看文档。
通知管理模块的主要功能是通知群发。
张工通过前期调研和需求分析进行了概念模型设计,具体情况分述如下。
【需求分析结果】(1)该公司设有财务部、销售部、广告部等多个部门,每个部门只有一名部门经理,有多名员工,每名员工只属于一个部门。
部门信息包括:部门号、名称、部门经理和电话,其中部门号唯一确定部门关系的每一个元组。
(2)员工信息包括:员工号、姓名、岗位号、部门号、电话、家庭住址。
员工号唯一确定员工关系的每一个元组;岗位主要有经理、部门经理、管理员等,不同岗位具有不同的权限。
一名员工只对应一个岗位,但一个岗位可对应多名员工。
(3)通知信息包括:编号、内容、通知类型、接收人、接收时间、发送时间和发送人。
其中(编号,接收人)唯一标识通知关系中的每一个元组。
一条通知可以发送给多个接收人,一个接收人可以接收多条通知。
(4)文档信息包括:编号、文档名、标题、内容、发布部门、发布时间。
其中编号唯一确定文档关系的每一个元组。
一份文档对应一个发布部门,但一个部门可以发布多份文档;一份文档可以被多名员工阅读,一名员工可以阅读多份文档。
另外,公司为了掌握员工对文档的阅读及执行情况,还要求记录每个员工对同一篇文档分别在哪些时间阅读过。
【概念模型设计】根据需求分析阶段收集的信息,设计的实体联系图(不完整)如图 1-1 所示:【逻辑结构设计】根据概念模型设计阶段完成的实体联系图,得出如下关系模式(不完整):部门(部门号,名称,部门经理,电话)员工(员工号,姓名,岗位号,(a),电话)岗位(岗位号,岗位名称,权限)通知(编号,(b),通知类型,接收时间,(c),发送时间,发送人)文档(编号,文档名,标题,内容,发布部门,发布时间)阅读文档(文档编号,(d),阅读时间)问题内容:【问题 1】(4 分)根据题意,将关系模式中的空(a)—(d)的属性补充完整,并填入答题纸对应的位置上。
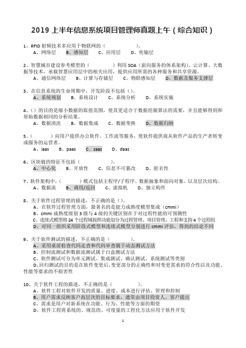
2019上半年信息系统项目管理师真题上午(综合知识)1、RFID射频技术多应用于物联网的()。
A、网络层B、感知层C、应用层D、传输层2、智慧城市建设参考模型的()利用SOA(面向服务的体系架构)、云计算、大数据等技术,承载智慧应用层中的相关应用,提供应用所需的各种服务和共享资源。
A、通信网络层B、计算与存储层C、物联感知层D、数据及服务支撑层3、在信息系统的生命周期中,开发阶段不包括()。
A、系统规划B、系统设计C、系统分析D、系统实施4、()的目的是缩小数据的取值范围,使其更适合于数据挖掘算法的需要,并且能够得到和原始数据相同的分析结果。
A、数据清洗B、数据集成C、数据变换D、数据归纳5、()向用户提供办公软件、工作流等服务,使软件提供商从软件产品的生产者转变成服务的运营者。
A、iaasB、paasC、saasD、daas6、区块链的特征不包括()。
A、中心化B、开放性C、信息不可篡改D、匿名性7、软件架构中,()模式包括主程序/子程序、数据抽象和面向对象,以及层次结构。
A、数据流B、调用/返回C、虚拟机D、独立构件8、关于软件过程管理的描述,不正确的是()。
A、在软件过程管理方面,最著名的是能力成熟度模型集成(cmmi)B、cmmi成熟度级别3级与4级的关键区别在于对过程性能的可预测性C、连续式模型将24个过程域按照功能划分为过程管理、项目管理、工程和支持4个过程组D、对同一组织采用阶段式模型和连续式模型分别进行cmmi评估,得到的结论不同9、关于软件测试的描述,不正确的是()。
A、采用桌前检查代码走查和代码审查属于动态测试方法B、控制流测试和数据流测试属于白盒测试方法C、软件测试可分为单元测试、集成测试、确认测试、系统测试等类别D、回归测试的目的是在软件变更后,变更部分的正确性和对变更需求的符合性以及功能、性能等要求的不损害性10、关于软件工程的描述,不正确的是()。
A、软件工程对软件开发的质量、进度、成本进行评估、管理和控制B、用户需求反映客户高层次的目标要求,通常由项目投资人、客户提出C、需求是用户对新系统在功能、行为、性能等方面的期望D、软件工程将系统的、规范的、可度量的工程化方法应用于软件开发11、企业应用集成技术可以消除信息孤岛,将多个企业信息系统连接起来。
全国软考真题(中级)信息安全工程师2019年上半年下午考试真题及答案解析(案例分析)【试题一】(14分)阅读下列说明,回答问题1至问题3,将解答填入答题纸的对应栏内。
【说明】访问控制是保障信息系统安全的主要策略之一,其主要任务是保证系统资源不被非法使用和非常规访问。
访问控制规定了主体对客体访向的限制,并在身份认证的碁础上,对用户提出的资源访问请求加以控制。
当前,主要的访问控制模型包括:自主访问控制(DAC)模型和强制访问控制(MAC)模型。
【问题1】(6分)针对信息系统的访问控制包含哪三个基本要素?【参考答案】1、主体2、客体3、授权访问【问题2】(4分)BLP模型是一种强制访问控制模型,请问:(1)BLP模型保证了信息的机密性还是完整性?(2)BLP模型采用的访问控制策略是上读下写还是下读上写?【参考答案】1、机密性2、上读下写【问题3】(4分)Linux系统中可以通过Is•命令查看文件的权限,例如:文件net.txt的权限属性如下所示:-rwx-------1 root root 5025 May 25 2019 /home/abc/net.txt请问:(1)文件net.txt属于系统的哪个用户?(2)文件net.txt权限的数字表示是什么?【参考答案】(1)root(2)700【试题二】(13分)阅读下列说明,回答问题1至问题3,将解答填入答题纸的对应栏内。
【说明】密码学作为信息安全的关键技术,在信息安全领域有着广泛的应用。
.密码学中,根据加密和解密过程所采用密钥的特点可以将密码算法分为两类:对称密码算法和非对称密码算法。
此外,密码技术还用于信息鉴别、数据完整性检验、数字签名等。
【问题1】(6分)信息安全的基本目标包括真实性、保密性、完整性、不可否认性、可控性、可用性、可审查性等。
密码学的三大安全百标C.I.A分别表示什么?【参考答案】C:保密性I:完整性A:可用性【问题2】(5分)仿射密码是一种典型的对称密码算法。
1、使计算机系统各个部件、相关的软件和数据协调、高效工作的是(A)。
AA、系统软件B、管理软件C、应用软件D、中间件解析:系统软件是与计算机硬件紧密配合以使计算机的各个部件与相关软件及数据进行协调高效工作的软件。
2、在信息系统开发项目中,(2)不属于需求分析阶段监理工作的质量控制要点。
DA、需求分析报告B、初步用户手册C、系统接口说明D、调研提纲解析:调研提纲是需求分析阶段之前的阶段工作3、GB/T 28827.1-2012 《信息技术服务运行维护第 1 部分:通用要求》中,运行维护服务能力模型包括人员、资源、技术、过程 4 个关键要素,其中( 3)属于过程要素的内容。
CA、岗位结构B、知识库C、信息安全管理D、运行维护工具解析:岗位结构属于人员,知识库,运行维护工具属于资源,信息安全管理是一个过程,属于模型中的过程要素。
4、人工智能的典型应用不包括(4)。
AA、3D 打印B、人脸识别C、无人驾驶D、语音识别解析: 3D 打是一种快速成型、通过逐层打印的方式来构造物体的技术,而非人工智能。
5、( 5)是物联网感知层中的信息采集技术。
BA、通信技术B、射频技术C、数据挖掘D、解析技术解析:射频技术( RF )物联网感知层中的信息采集技术。
6、基于买方的购买历史及行为分析,进行针对性的信息推送,属于(6)的典型应用。
DA、智慧城市B、云计算C、物联网D、大数据解析:对买家购买时积累的大量数据进行分析,提取有价值的信息,属于大数据的应用。
7、FTP 是 TCP/IP 协议中的( 7)。
DA、简单邮件传输协议B、简单网络管理协议C、网络控制报文协议D、文件传输协议解析:文件传输协议(英文:File Transfer Protocol ,缩写: FTP )是用于在网络上进行文件传输的一套标准协议8、数字证书系统是计算机网络系统集成体系框架中(8)平台的内容。
BA、网络B、安全C、通信D、应用解析:数字证书提供了一种在Internet 上验证通信实体身份的方式,属于安全平台的内容。
试题一---为题目类型阅读下列说明,回答问题,将解答填入答题纸的对应栏内。
【说明】为提升金融机构现金处理效率、降低现金综合运营成本,某省级银行拟建设区域现金中心管理系统,以实现现金处理集约化、数据集中化和监管全程化。
建设单位与承建单位 A 签订了建设合同,与监理单位 B 签订了监理合同。
在项目建设过程中发生了如下事件:【事件 1】系统需求分析阶段结束后,承建单位 A 向监理工程师提交了项目需求小组编制并签章的《应用软件系统开发计划(初稿)》、《软件需求规格说明(初稿)》、《软件质量保证计划》、《软件配置管理计划》、《测试计划(初步)》、《用户使用说明(初稿)》,申请进入系统设计阶段。
【事件2】建设单位对项目的成本控制特别关心,要求在成本、技术、进度三者之间综合平衡,保证各项工作在各自的预算范围内进行。
【事件 3】为提高代码质量,承建单位A 的开发小组编制了《软件编码规范》,内容包括: (1)变量名称应完全体现变量用途,需使用英文完整单词,不得缩写; (2)为提高程序运行效率,不要在程序中写注释;(3)程序中数据说明的次序与语法无关,可以是任意的; (4)为了体现项目的编程水平,程序编写要做到效率第一,清晰第二; (5)输入输出的方式、格式应尽可能方便用户使用;(6)对所有的输入数据都要进行检验,保证每个数据的有效性。
【事件 4】数据报表子系统预计代码规模 500 000 行,开发人员完成 250 000 行代码时,承建单位 A 项目负责人上报该子系统开发进度完成 50%。
1.针对事件 1,如果你是监理工程师,请依据需求分析阶段的监理控制要点,向承建单位提出你在监理过程中发现的问题。
2.针对事件 2,作为监理工程师,你认为成本控制的内容包括哪些方面?3.针对事件 3,作为监理工程师,请逐一指出这份《软件编码规范》的要求是否正确,不正确的请写出正确的做法。
4.针对事件 4,作为监理工程师,你认为 A 单位的进度评估是否合理,为什么?试题二---为题目类型阅读下列说明,回答问题,将解答填入答题纸的对应栏内。
2019年上半年全国计算机技术与软件专业技术资格(水平)考试信息系统监理师上午试题精品资料全国计算机技术与软件专业技术资格(水平)考试2019年上半年信息系统监理师上午试题●在计算机中,最适合进行数字加减运算的数字编码是_____(1)_____,如果主存容量为16M字节,且按字节编址,表示该主存地址至少应需要____(2)____位。
(1)A.原码B.反码C.补码D.移码(2)A.16B.20C.24D.32●在下列存储管理方案中,_____(3)____是解决内存碎片问题的有效方法。
虚拟存储器主要由___(4)___组成。
(3)A.单一连续分配B.固定分区C.可变分区D.可重定位分区(4)A.寄存器和软盘B.软盘和硬盘C.磁盘区域与主存D.CDROM和主存●三个可靠度R均为0.8的部件串联构成一个系统,如下图所示:则该系统的可靠度为____(5)____。
(5)A.0.240B.0.512C.0.800D.0.992●操微机A微机B采用同样的CPU,微机A的主频为800MHz而微机B为1200MHz。
若微机A的平均指令执行速度为40MIPS,则微机A的平均指令周期为____(6)_____ns,微机B的平均指令执行速度为____(7)_____MIPS。
(6)A.15B.25C.40D.60(7)A.20B.40C.60D.80。
●在下列体系结构中,最适合于多个任务并行执行的体系结构是___(8)____。
(8)A.流水线向量机结构B.分布存储多处理机结构C.共享存储多处理结构D.堆栈处理结构●某公司使用包过滤防火墙控制进出公司局域网的数据,在不考虑使用代理服务器的情况下,下面描述错误的是“该防火墙能够___(9)____”。
(9)A.使公司员工只能访问Internet上与其有业务联系的公司的IP地址B.仅允许HTTP协议通过C.使员工不能直接访问FTP服务器端口号为21的FTP 地址D.仅允许公司中具有某些特定IP地址的计算机可以访问外部网络●两个公司希望通过Internet进行安全通信,保证从信息源到目的地之间的数据传输以密文形式出现,而且公司不希望由于在中间节点使用特殊的安全单元增加开支,最合适的加密方式是____(10)____,使用的会话密钥算法应该是____(11)____。
2019年监理员考试试题及答案(卷四)1.下列关于监理的工作内容,表述完整准确的是( D)。
A.四控制,两管理,一协调B.三控制,三管理,一协调C.三控制,两管理,一协调,并履行安全管理工作D.三控制,两管理,一协调,履行安全生产管理的法定职责2.工程监理单位应当审查施工组织设计中的安全技术措施或者专项施工方案是否符合( B)。
A.合同约定B.工程建设强制性标准C.设计要求D.工程建设推荐性标准3.总监理工程师不得将下列工作委托给总监理工程师代表,其中不正确的是( D)。
A.组织编制监理规划,审批监理实施细则B.根据工程进展及监理工作情况调配监理人员C.组织审查施工组织设计、(专项)施工方案D.进行隐蔽工程验收4.施工组织设计审查应包括下列基本内容,其中不正确的是(D)。
A.编审程序应符合相关规定B.施工进度、施工方案及工程质量保证措施应符合施工合同要求C.安全技术措施应符合工程建设强制性标准D.施工图纸符合工程建设强制性标准5.《建筑工程安全生产管理条例》规定,对达到一定规模的危险性较大的分部分项工程编制专项施工方案,并附具安全验算结果,经施工单位技术负责人、( B) 签字后实施。
A.专业监理工程师B.总监理工程师C.总监代表D.建设单位负责人6.《建筑工程安全生产管理条例》规定,对达到一定规模的危险性较大的分部分项工程编制专项施工方案,并附具安全验算结果,经施工单位技术负责人、( B) 签字后实施。
A.专业监理工程师B.总监理工程师C.总监代表D.建设单位负责人7.工程监理单位应当审查施工组织设计中的安全技术措施或者专项施工方案是否符合(B)。
A.合同约定B.工程建设强制性标准C.设计要求D.工程建设推荐性标准8.超过一定规模的危险性较大的分部分项工程专项方案应当由( )组织召开专家论证会。
(A)。
A.施工单位B.建设单位C.监理单位D.安全监督部门9.工程监理单位未对施工组织设计中的安全技术措施或者专项施工方案进行审查的,责令限期改正;逾期未改正的,责令停业整顿,并处(A)的罚款;情节严重的,降低资质等级,直至吊销资质证书。
上半年信息系统管理工程师真题+解析上午选择题1、以于关于CPU的叙述中,正确的是()A. CPU中的运算单元、控制单元和寄存器组是通过系统总线连接起来的B. 在CPU中,获取指令并进行分析是控制单元的任务C. 执行并行计算任务的CPU必须是多核的D. 单核CPU不支持多任务操作系统而多核CPU支持答案:BCPU主要由运算器、控制器、寄存器和内部总线等部件组成,运算器由算术逻辑单元、累加寄存器、数据缓冲寄存器和状态条件寄存器组成,是数据加工处理部件,用于完成计算机的各种算术和逻辑运算;控制器用于控制整个CPU的工作,决定了计算机运行过程的自动化,不仅要保证程序的正确执行,而且要能够处理异常事件。
控制器一般包括指令控制逻辑、时序控制逻辑、总线控制逻辑和中断控制逻辑等几个部分。
并行性有3中实现途径:1、时间重叠;2、资源重复;3资源共享。
2、采用()技术,使得计算机在执行程序指令时,多条指令执行过程中的不同阶段可以同时进行处理。
A. 流水线B. 云计算C. 大数据D. 面向对象答案:A流水线是现代计算机处理器中必不可少的部分,是指将计算机指令处理过程拆分为多个步骤,并通过多个硬件处理单元并行执行来加快指令执行速度。
其具体执行过程类似工厂中的流水线,并因此得名。
3、总线的带宽是指()A. 用来传送数据、地址和控制信号的信号线总数B. 总线能同时传送的二进制位数C. 单位时间内通过总线传送的数据总量D. 总线中信号线的种类答案:C总线的带宽:即单位时间内总线上可传输的数据量,单位是MB/s 总线的位宽:即总线能同时传输的数据位数,有32位、64位等4、在计算机系统中,以下关于高速缓存(Cache) 的说法正确的是()。
A. Cache的容量通常大于主存的存储容量B. 通常由程序员设置Cache的内容和访问速度C. Cache 的内容是主存内容的副本D. 多级Cache仅在多核cpu中使用答案:C高速缓存是用来存放当前最活跃的程序和数据的,作为主存局部域的副本,其特点是:容量一般在几KB到几MB之间;速度一般比主存快5到10倍,由快速半导体存储器构成;其内容是主存局部域的副本,对程序员来说是透明的。
2019 年上半年信息系统监理师考试真题(下午)试题一( 20 分)阅读下列说明,回答问题1至问题4,将解答填入答题纸的对应栏内。
[说明]南方 X 省试点建设重大自然灾害监测预警信息系统, 计划部署 50 个 PC 监控终端和 500 个电子标签( RFID)。
建设单位与承建单位签订了项目建设合同,与监理单位签订了项目监理合同。
项目要求次年八月结束,在项目实施过程中发生如下事件:[事件 1 ]由于项目的试点试验性,承建单位从3个厂商采购了不同型号的电子标签。
电子标签全部到货后,监理工程师抽取了其中50个逐一检查,抽检比例、检查内容符合质量控制计划。
监理工程师检查合格,在进货清单上签署“同意”后设备入库。
一周后,承建单位又补充采购了10个电子标签。
监理工程师按照抽检比例抽查了其中1个,检查合格后同意入库。
[事件 2 ]为有效掌握工程的实际进度,及时发现计划与实际的偏差,监理工程师小周在项目建设过程中绘制了下图。
其中,曲线 A 是最早时间计划,曲线 B是最迟时间计划,曲线 N1 是网络工程实际进度,曲线 N2 是软件开发实际进度。
整个项目建设期间,小周始终严格记录并保管监理日志。
[事件 3 ]由于经费紧张,该项目要求严格控制成本。
建设单位提出可以裁剪设计评审活动、减少专家支出、设备采购采取最低价中标策略;承建单位提出可以减少人员投入,延长工期到次年九月;监理单位提出谁实施谁负责,投资控制应由承建单位负全责。
三方各执己见。
[事件 4 ]该项目完成系统设计后,南方几省突然发生严重冰灾。
承建单位发现需要増加“极端气候”预警监控子系统,项目经理马上通过电话向监理工程师小周提出需求变更。
小周感到事态严重,当即同意变更。
项目经理立即组织人马加班加点全力投入研发工作。
项目出现新增子系统与其他几个子系统不兼容的问题,最终超支并延期。
[问题 1 ](6 分)请指出事件 1中监理工程师工作的疏漏之处,并给出正确做法。
[问题 2 ]( 4 分)针对事件 2:( 1)请给出监理工程师采用的进度控制方法,并分析七月时的项目进展情况。
2019年信息系统管理工程师考试真题(下午)1、【说明】某电子商务公司拟构建一个高效、低成本、符合公司实际业务发展需求的OA(Office Automation)系统。
张工主要承担了该系统的文档管理和通知管理模块的研发工作。
文档管理模块的主要功能包括添加、修改、删除和查看文档。
通知管理模块的主要功能是通知群发。
张工通过前期调研和需求分析进行了概念模型设计,具体情况分述如下。
【需求分析结果】(1)该公司设有财务部、销售部、广告部等多个部门,每个部门只有一名部门经理,有多名员工,每名员工只属于一个部门。
部门信息包括:部门号、名称、部门经理和电话,其中部门号唯一确定部门关系的每一个元组。
(2)员工信息包括:员工号、姓名、岗位号、部门号、电话、家庭住址。
员工号唯一确定员工关系的每一个元组;岗位主要有经理、部门经理、管理员等,不同岗位具有不同的权限。
一名员工只对应一个岗位,但一个岗位可对应多名员工。
(3)通知信息包括:编号、内容、通知类型、接收人、接收时间、发送时间和发送人。
其中(编号,接收人)唯一标识通知关系中的每一个元组。
一条通知可以发送给多个接收人,一个接收人可以接收多条通知。
(4)文档信息包括:编号、文档名、标题、内容、发布部门、发布时间。
其中编号唯一确定文档关系的每一个元组。
一份文档对应一个发布部门,但一个部门可以发布多份文档;一份文档可以被多名员工阅读,一名员工可以阅读多份文档。
另外,公司为了掌握员工对文档的阅读及执行情况,还要求记录每个员工对同一篇文档分别在哪些时间阅读过。
【概念模型设计】根据需求分析阶段收集的信息,设计的实体联系图(不完整)如图 1-1 所示:【逻辑结构设计】根据概念模型设计阶段完成的实体联系图,得出如下关系模式(不完整):部门(部门号,名称,部门经理,电话)员工(员工号,姓名,岗位号,(a),电话)岗位(岗位号,岗位名称,权限)通知(编号,(b),通知类型,接收时间,(c),发送时间,发送人)文档(编号,文档名,标题,内容,发布部门,发布时间)阅读文档(文档编号,(d),阅读时间)问题内容:【问题 1】(4 分)根据题意,将关系模式中的空(a)—(d)的属性补充完整,并填入答题纸对应的位置上。
案例分析真题试题一(27 分)A 公司中标某金融机构甲方位于北京的数据中心运行维护项目,并签署了运维合同。
合同明确了运维对象包括服务器,存储及网络等设备,并约定:核心系统备件四小时到场;非核心系统各件24 小时到场;80%以上备件需满足上述时效承诺,否则视为违约。
A 公司任命小张担任该项目的项目经理,为确保满足服务承诺,小张在北京建立了备件库,招聘了专职备件管理员及库房管理员,考虑到备件成本较高,无法将服务器、存储和网络设备的所有备件都进行储备,备件管理员选择了一些价格较低的备件列入《备件采购清单》,并经小张批准后交给了采购部。
随后采购部通过网站搜索发现B 公司能够提供项目所需全部备件且价格较低,于是确定B 公司作为备件供应商并签署了备件采购合同。
项目实施三个月后,甲方向公司投诉,一是部分核心系统备件未能按时到场,二是部分备件加电异常,虽然补发了备件,但是影响了系统正常运行。
针对备件未能按时到场的问题,小张通过现场工程师了解到:一部分核心系统备件没有储备;二是部分备件在库存信息中显示有库存,但调取时却找不到。
为此需要临时从B 公司采购,延误了备件到场时间。
针对备件加电异常的问题,小张召集采购部、库房管理员、B 公司召开沟通会议,库房管理员认为B 公司提供的备件质量存在严重问题,但无法提供相应证据。
B 公司则认为,供货没有问题,是库房环境问题导致备件异常,因为B 公司人员送备件到库房曾多次发现库房温度、湿度超标。
采购部人员观点与库房管理员一致,原因是采购部通过查询政府采购网等多家网站发现,B 公司去年存在多项失信行为记录,大家各执一词,会议无法达成共识。
【问题】:1.(5 分)请说明采购管理的主要步骤。
2.(12 分)结合案例,请指出,项目采购管理中存在的问题。
3.(3 分)请简述采购货物入库的三个条件。
4.(7 分)请将下面(1)-(7)处的答案填写在答题纸的对应栏内。
供应商选择的三大主要因素是供应商的(1)、(2)和(3)。
2019年上半年信息系统监理师考试真题(下午)试题一(20 分)阅读下列说明,回答问题 1 至问题 4,将解答填入答题纸的对应栏内。
[说明]南方 X 省试点建设重大自然灾害监测预警信息系统,计划部署 50 个 PC 监控终端和 500 个电子标签(RFID)。
建设单位与承建单位签订了项目建设合同,与监理单位签订了项目监理合同。
项目要求次年八月结束,在项目实施过程中发生如下事件:[事件 1]由于项目的试点试验性,承建单位从 3 个厂商采购了不同型号的电子标签。
电子标签全部到货后,监理工程师抽取了其中 50 个逐一检查,抽检比例、检查内容符合质量控制计划。
监理工程师检查合格,在进货清单上签署“同意”后设备入库。
一周后,承建单位又补充采购了 10 个电子标签。
监理工程师按照抽检比例抽查了其中 1 个,检查合格后同意入库。
[事件 2]为有效掌握工程的实际进度,及时发现计划与实际的偏差,监理工程师小周在项目建设过程中绘制了下图。
其中,曲线 A 是最早时间计划,曲线 B是最迟时间计划,曲线N1 是网络工程实际进度,曲线N2 是软件开发实际进度。
整个项目建设期间,小周始终严格记录并保管监理日志。
[事件 3]由于经费紧张,该项目要求严格控制成本。
建设单位提出可以裁剪设计评审活动、减少专家支出、设备采购采取最低价中标策略;承建单位提出可以减少人员投入,延长工期到次年九月;监理单位提出谁实施谁负责,投资控制应由承建单位负全责。
三方各执己见。
[事件 4]该项目完成系统设计后,南方几省突然发生严重冰灾。
承建单位发现需要増加“极端气候”预警监控子系统,项目经理马上通过电话向监理工程师小周提出需求变更。
小周感到事态严重,当即同意变更。
项目经理立即组织人马加班加点全力投入研发工作。
项目出现新增子系统与其他几个子系统不兼容的问题,最终超支并延期。
[问题 1](6 分)请指出事件 1 中监理工程师工作的疏漏之处,并给出正确做法。
[问题 2](4 分)针对事件 2:(1)请给出监理工程师采用的进度控制方法,并分析七月时的项目进展情况。
(2)如果你是监理工程师,请在小周的工作基础上进行补充完善。
[问题3](5 分)针对事件 3:(1)请写出监理在投资控制应遵循的基本原则。
(2)结合以上原则,三方.的投资控制建议分别违反了哪一项? [问题 4](5 分)作为项目监理工程师,如何对事件 4 进行变更控制?试题二(15 分)阅读下列说明,回答问题 1 至问题 3,将解答填入答题纸的对应栏内。
[说明]某单位进行大型电子政务信息系统工程建设,总投资 5000 万元。
建设单位分别与承建单位、监理单位签订了实施合同和监理合同。
[事件 1]承建单位在合同时间范围内完成了业务应用系统的代码开发工作,将软件源代码及编译配置说明文档提交建设单位和监理单位,准备验收工作。
[事件 2]承建单位向监理单位提交了验收申请。
监理单位首先需要对其验收计划和验收方案进行审查。
[事件 3]建设单位准备组织验收委员会进行测试、验收。
[问题 1](5 分) 针对事件 1:(1)承建单位的做法是否合理?为什么?(2)验收准备工作前,承建单位需要补充提交给建设单位和监理单位的资料有哪些?[问题 2](5 分)针对事件 2,请指出监理单位对承建单位验收计划和验收方案进行审查的主要内容。
[问题 3](5 分)针对事件 3,请从候选答案中选择一个正确选项,将该选项编号填入答题纸对应栏内。
(1)不需要专门的测试工具和设备,一旦发现错误就能定位错误。
A.代码审查B.黑盒测试C.质量控制D.控制流分析(2)软件集成测试由组织,软件开发组和软件测试组联合实施测试。
A.承建单位建设单位监理单位第三方测试单位(3)系统测试由组织,成立联合测试组实施测试。
A.承建单位B.建设单位C.监理单位D.第三方测试单位(4)包含软件单元的功能测试、接口测试和重要执行路径测试。
A.单元测试B.集成测试C.系统测试D.验收测试(5)的目的在于通过与系统的需求定义做比较,发现软件与系统定义不符合的地方。
A.单元测试B.集成测试C.系统测试D.验收测试试题三(15 分)阅读下列说明,回答问题 1 至问题 3,蒋解答填入答题纸的对应栏内。
[说明]某市卫生部门拟建立“基于人工智能的医学影像诊断云平台”。
该平台每天从10 家三级甲等医院获取病人的临床数据,智能分析后生成医学影像诊断知识库,共享给本市所有医疗机构。
因病例数据涉及患者隐私,建设单位委托承建单位A 为云平台搭建一个星型拓扑结构的专有信息网络系统,委托监理单位 B 承担信息网络系统的监理工作。
[事件 1]在对信息网络系统进行招标时,监理工程师协助建设单位制定了技术方案投标评分标准。
[事件 2]监理工程师应当了解《智能建筑设计标准》的要求,并据此监理综合布线系统的设计方案。
[事件 3]信息网络系统实施完成后,监理工程师协助建设单位对网络安全和网络管理平台组织了严格的测试验收。
[问题 1](6 分)针对事件 1,请判断监理工程师设置的评分项或评分方法是否正确(填写在答题纸的对应栏内,正确的选项填写“√”,不正确的选项填写“×”)(1)选用的技术路线(包括网络架构、网络安全体系、服务器)应当是主流的;()(2)主要设备的价格应与当前的市场行情相符;()(3)防火墙和入侵检测系统应相互独立,不具有联动性;()(4)应重点考虑总体技术方案的适用性,把实际需求放第一位;()(5)应当提供定性化的系统规划方法,确保网络交换机、服务器、存储系统、备份系统的配置规划合理;()(6)对于某些新技术领域,选择的产品应当得到实践验证;()[问题 2](3 分)针对事件 2,请将下列综合布线设计要点补充完整(请从候选答案中选择一个正确选项,将该选项编号填入答题纸对应栏内)。
(1)工作区子系统设计的基本链路长度设计为是合理的。
A.85 米B.92 米C.96 米D.100 米(2)工作区子系统中共设计了 60 个信息点,需要个 RJ45。
A.240B.276C.288D.300(3)系统中心机房的室外电缆采用直埋+架空方式连接到建设单位的另一楼宇。
当情况存在时,电缆一般不会遭到雷击。
A.本地区年平均雷暴日为 5 天,且大地电阻率约为90Ω·mB.本地区年平均雷暴日为 6 天,且大地电阻率约为80Ω·m建筑物的直埋电缆为 50 米,且电缆的连续屏蔽层两端都接地建筑物的直埋电缆为 45 米,且电缆的连续屏蔽层近地端接地[问题 3](6 分)针对事件 3,请问网络安全平台验收主要针对哪些设备或系统?试题四(15 分)阅读下列说明,回答问题 1 至问题 3,将解答填入答题纸的对应栏内。
[说明]某制造集团制定了智能制造战略目标,要求 2019 年 9 月之前上线“高品制造信息应用系统”,协助集团实现汽车生产线的工况在线感知、智能决策控制和装备自律执行,以达到提升装备性能、提高复杂零件制造品质的目的。
集团委托监理单位 A 承担监理工作。
项目建设过程中,发生如下事件。
[事件 1]在软件工程招标过程中,集团要求投标方拥有完善的质量管理体系,能够对产品和过程建立起定量的质量目标,同时在开发过程中具备明确的连续度量能力。
评标过程要特别关注投标方质量能力及按时交付能力。
监理单位据此在招标书中要求投标单位拥有CMMI 2 级资质、通过 GB/T 27001 认证。
由集团战略总监、集团项目总监、总监理工程师、质量体系认证专家、技术专家、经济专家各 1 人组成评标小组,其中 3 名专家从事相关颂域工作满 6 年,均具有高级职称。
[事件 2]软件公司 B 与集团签订了建设合同,承诺保证质量、按时交付。
B 的需求小组进行了认真细致的需求调研与分析工作,编制的需求说明书内容完善,将系统分为 3 个功能子系统和 1 个工作流子系统,既包含了充分的功能点也细致描述了实现方法。
需求说明书通过评审后,项目经理安排设计小组制定系统运行环境方案,以便及时交付建设单位进行采购;安排测试小组制定软件检验标准,务必满足建设单位的严格要求。
经建设单位和监理单位同意后,B 将 1 个功能子系统分包给了软件公司 C,要求 C 在 2019 年底前完成开发及测试。
C 要求了解系统总体及其他子系统情况,以便编写需求说明书,B 以保密为由拒绝了。
[事件 3]软件研发进入实施阶段的尾声,各软件单元分别完成开发,B 公司准备进行集成测试。
[问题 1](5 分)针对事件 1,请指出监理单位在招标过程中的不正确之处。
[问题 2](5 分)针对事件 2,作为监理工程师,请指出存在的问题并说明理由。
[问题 3](5 分)针对事件 3,作为监理工程师,请给出集成测试的进入条件。
试题五(10 分)阅读下列说明,回答问题 1 至问题 2,将解答填入答题纸的对应栏内。
[说明]某省政府根据整体战略规划部署,拟建设统一身份认证系统。
该系统为用户提供注册、实名验证、身份鉴别等服务,实现可信注册、实名验证以及安全登录等功能,支撑政务服务的有序运行。
完成开发任务后,项目进入系统测试阶段。
[问题 1](5 分)请判断如下说法是否正确(填写在答题纸的对应栏内,正确的选项填写“√”,不正确的选项填写“×”)。
(1)监理单位在测试阶段检查了承建单位是否按照设计中制定的规范与计划进行测试。
()(2)监理单位组织进行了单元测试、集成测试,并取代了开发方的内部测试。
()(3)可与客户和最终用户一同参与开发和评审测试准则。
()(4)每当被测试软件或软件环境发生变化时,则在各有关的测试级别上造当进行回归测试。
()(5)由软件开发小组兼职系统测试工作,计划和准备所需的测试用例和测试规程。
()[问题 2](5 分)请简述系统测试阶段监理的主要活动。