施工现场安全防护设施图例
- 格式:ppt
- 大小:17.64 MB
- 文档页数:18
总说明一、编制依据:1、建筑施工安全标准(国标、行标等)2、工程施工案例二、编制目的:为进一步加强XXXXXXXX房地产开发项目的项目安全文明施工管理工作,规范建筑工地安全文明施工的施工设施及施工行为,切实改善项目的工程建设施工活动对周边环境的影响,提高我公司服务的精神面貌及产品价值,通过研究我司过去完成及现在在建项目的工程实际案例,结合现有的国家规范及公司实际,认真总结经验,特编《XXXXXX公司安全文明施工标准图例》(2014版),为XX部及项目施工队的安全文明施工提供指引,将作为XXXXXX^司管理项目的施工、检查等依据,供工程部、施工、监理等单位在工程项目管理中使用,请各项目严格执行。
三、使用范围:本图例作为XXXXXX^司海南工程项目的专用安全文明施工标准参考图例,包括安全及文明施工两方面标准的相关内容。
另外,本图例又分为强制性标准图例及推荐性标准图例,无论标准图释的图片里面是否有明显显示,均以强制性标准图例的标准描述内容为准。
推荐性标准图例为提高工地的节材、节能、提高质量的推荐内容。
最后提醒,因为本图例作为一本具体性的工程图例,没法对工程的安全文明施工所有案例一一例全,所以对于国家安全文明施工标准更详细而本图例没有提及到的内容,按国家安全文明施工标准实施。
招标文件特殊要求的,按招标文件实施。
四、施工内容及注意事项:本专用安全文明施工标准图例(2014版)里面的施工内容选取,由监理(业主)及施工单位根据工程项目进展分别按土方开挖阶段、地下室施工阶段、主体施工阶段及园林施工阶段等作出的现场施工组织设计及施工总平面图进行选择及布置。
同时,安全文明施工的设计及组织实施,需与主体工程配合协调,与恒大的销售策划协调。
特别注意施工大门、洗车台、活动板房等尽可能与工地分期开发及销售布置进行协调布置,以免过多重复建造。
六、编制发布:本专用安全文明施工标准图例(2014版)自发布之日生效,并将纳入XXXXXXK目检查评估范围。
项目标准化图集之四施工现场安全防护标准化图集二○○九年八月目录1.总则 (1)2.一般要求 (1)3.桩基、基坑安全防护 (1)3.1桩基泥浆池安全防护 (1)3.1.1一般规定 (1)3.1.2图例 (2)3.2承台基坑防护 (2)3.2.1一般规定 (2)3.2.2图例 (3)4.模板工程安全防护 (4)4.1一般规定 (4)4.2图例 (5)5.脚手架作业防护 (6)5.1一般规定 (6)5.2图例 (7)6.高处作业和临边防护 (10)6.1一般规定 (10)6.2图例 (11)7.料具存放安全要求 (13)7.1一般规定 (13)7.2图例 (14)8.临时用电安全防护 (16)8.1一般规定 (16)8.2图例 (20)9.施工机具安全防护 (21)9.1一般规定 (21)9.2图例 (23)10.消防管理 (26)10.1一般规定 (26)10.2图例 (27)11.安全教育培训 (28)11.1一般规定 (28)11.2图例 (28)12.施工现场安全标识标牌 (30)12.1一般规定 (30)12.2图例 (30)封面示例.................................................................................. 错误!未定义书签。
铁XX梁施工安全防护1.总则根据《铁路建设项目现场安全文明标志》(建技【2009】44号)和《铁路建设项目现场管理规范》(TB10441--2008 J928--2009 )及中建CI规范要求,对施工现场进行安全文明施工进行标识。
2.一般要求桥梁施工现场安全防护严格按照铁路建设相关规范要求结合中建CI规范进行标识。
3.桩基、基坑安全防护3.1桩基泥浆池安全防护3.1.1一般规定(1)泥浆池地面标高应比护筒低0.5~1m,以利泥浆回流畅顺;(2)泥浆池的位置要合理布局,不得妨碍吊机和钻机行走;(3)泥浆池开挖后,泥浆池四周采用钢管和防护网进行防护;(4)安装的防护钢管露出地面1.2米,安装牢固整齐;(5)钢管安装牢固后四周用防护网进行围挡,防护网要求安装牢固平整。
总说明一、编制依据:1、建筑施工安全标准(国标、行标等)2、工程施工案例二、编制目的:为进一步加强XXXXXXXX房地产开发项目的项目安全文明施工管理工作,规范建筑工地安全文明施工的施工设施及施工行为,切实改善项目的工程建设施工活动对周边环境的影响,提高我公司服务的精神面貌及产品价值,通过研究我司过去完成及现在在建项目的工程实际案例,结合现有的国家规范及公司实际,认真总结经验,特编《XXXXXX公司安全文明施工标准图例》(2014版),为XX部及项目施工队的安全文明施工提供指引,将作为XXXXXX公司管理项目的施工、检查等依据,供工程部、施工、监理等单位在工程项目管理中使用,请各项目严格执行。
三、使用范围:本图例作为XXXXXX公司海南工程项目的专用安全文明施工标准参考图例,包括安全及文明施工两方面标准的相关内容。
另外,本图例又分为强制性标准图例及推荐性标准图例,无论标准图释的图片里面是否有明显显示,均以强制性标准图例的标准描述内容为准。
推荐性标准图例为提高工地的节材、节能、提高质量的推荐内容。
最后提醒,因为本图例作为一本具体性的工程图例,没法对工程的安全文明施工所有案例一一例全,所以对于国家安全文明施工标准更详细而本图例没有提及到的内容,按国家安全文明施工标准实施。
招标文件特殊要求的,按招标文件实施。
四、施工内容及注意事项:本专用安全文明施工标准图例(2014版)里面的施工内容选取,由监理(业主)及施工单位根据工程项目进展分别按土方开挖阶段、地下室施工阶段、主体施工阶段及园林施工阶段等作出的现场施工组织设计及施工总平面图进行选择及布置。
同时,安全文明施工的设计及组织实施,需与主体工程配合协调,与恒大的销售策划协调。
特别注意施工大门、洗车台、活动板房等尽可能与工地分期开发及销售布置进行协调布置,以免过多重复建造。
六、编制发布:本专用安全文明施工标准图例(2014版)自发布之日生效,并将纳入XXXXXX项目检查评估范围。
施工现场平面布置参考1、划分施工区域、办公区、生活区设置隔离围墙、相互独立,但交通方面。
如果因场条件限制,进入办公区须经过施工区时,必须设安全防护通道。
2、确定施工主干道和分支施工道路主干道一般5~6m宽,由施工场地大门至主施工场地,分支施工道路3~4m宽,应沿拟建单位工程周边环通。
3、确定办公区的临时设施布置根据各方管理人员岗位设置和人员配备,计划好办公室的搭设数置和平面布置位置,配套供水、供电、卫生、排污等设施。
4、确定生活区临时设施布置根据总劳动力动态计划,设计生活区的宿舍、食堂、浴室、厕所、洗衣水池等设施,配套供水、供电、卫生、排污等设施。
5、确定施工区主要临时设施布置考虑材料库、工具房、机修间、配电间、钢筋加工间、安装管道加工间等的临时设施布置。
6、确定主要施工场地施工用的场地要尽量靠近工程施工现场,钢筋加工场、安装管道加工场等要考虑材料加工时半成品或成品的堆放,要考虑运输车辆的进出方便。
7、确定主要材料堆场尽量靠近加工车间或施工用料现场,要考虑运输车辆的进出方便。
8、确定大型设备的布置位置塔吊、施工电梯等布置要考虑安装位置便于材料运输,便于设备的安装与拆除,避免相互干扰,避免周边的影响。
9、确定临时用电主配电间和配电箱的布置施工临时用电至少三配电,考虑缩短供电经路架设总路程,可以在适当位置布置分配电间,配电间下设两级配电箱和三级配电箱。
大型设备用电要单独设立供电线路。
两级配电箱和三级配电箱要尽量靠近用电现场。
10、确定供水线路和供水点的布置(包括高层建的消防用水)施工区的用水点每个单工程四周要均匀布置,高层建筑要有专用高压水泵将水送对施工用水楼层,沿建筑物的高度设置D100的消防供水管,每层配消防箱。
11、确定排水和排污系统的布置现场的雨水排放要有组织,用水紧缺地区,要考虑雨水、污水回收利用,设计雨水、污水沉淀回收再利用设备和沉淀后的排放系统。
12、绘图要按比例布置各种临时设施、施工设备和材料堆场;13、三个区域既要有明显隔离,连通三个区域的道路又要安全、方便。
xx省建设工程施工现场安全生产标准化图集(2014年5月第四版)目录一、文明施工(一)封闭施工1.大门2.现场围挡(二)施工场地1.场地硬化2.场地排水设施3.场地绿化(三)安全标志1.安全旗2.“五牌一图”3.工作着装、公示栏、形象镜4.安全挂图5.安全警示标牌(四)隔离围挡与材料堆放1..作业区围挡2..材料堆放(五)标识牌二、临时设施(一)施工区1.门卫室2.配电室3.仓库4.卷扬机操作室5.饮水室、吸烟室(二)办公区1.办公室2.医务保健室3.会议室4.现场监控(三)生活区1.宿舍2.食堂和储物间3.活动室4.卫生间5.淋浴间6.洗漱间三、安全防护(一)防护棚1.钢筋、木工作业区防护棚2.搅拌设备防护棚(二)临边防护1.基坑周边防护2.楼层、阳台临边防护3.楼梯临边防护4.竖向洞口防护5.屋面临边防护6.安全通道7.电梯门、井口防护8.水平预留洞口防护9.悬挑式钢平台四、消防设施五、临时用电(一)总配电柜、分配电箱、开关箱1.总配电柜(箱)2.分配电箱3.开关箱(二)总配电柜(箱)、分配电箱、开关箱安装设置六、脚手架(一)扣件式钢管脚手架(二)型钢悬挑式脚手架(三)满堂脚手架(四)满堂支撑架七、基坑支护(一)型钢桩横挡板支护(二)混凝土灌注桩支护(三)土钉墙支护八、起重机械设备(一)塔吊(二)施工升降机(三)物料提升机一、文明施工一般要求:1 施工现场要进行封闭式管理,四周连续设置围档,围挡、安全门应经过设计计算,必须满足强度、刚度、稳定性要求。
设置门卫室,对施工人员实行胸卡式管理,外来人员登记进入。
2 施工现场大门处、道路、作业区、办公区、生活区地面要硬化处理,道路要畅通并能满足运输与消防要求。
各区域地面要设排水沟和集水井,不允许有跑、冒、滴、漏与大面积积水现象。
3 施工区与生活区、办公区应该分开设置并保持安全距离。
4 出入口设制式门和标识,设置车辆清污设施,驶出现场车辆必须进行清污处理。
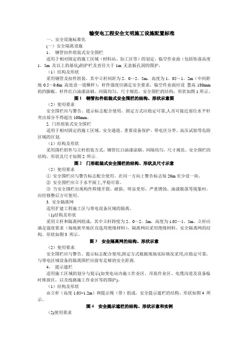
输变电工程安全文明施工设施配置标准一、安全设施标准化(一)安全隔离设施1。
钢管扣件组装式安全围栏适用于相对固定的施工区域(材料站、加工区等)的划定、临空作业面(包括坠落高度1。
5m 及以上的基坑)的护栏及直径大于1m 无盖板孔洞的围护。
(1)结构及形状采用钢管及扣件组装,其中立杆间距为2。
0~2。
5m,高度为1。
05~1。
2m(中间距地0.5~0.6m 高处设一道横杆),杆件强度应满足安全要求,临空作业面应设置高180mm 的挡脚板。
杆件红白油漆涂刷、间隔均匀,尺寸规范。
安全围栏的结构、形状如图1所示。
图1 钢管扣件组装式安全围栏的结构、形状示意图(2)使用要求安全围栏应与警告、提示标志配合使用,固定方式应稳定可靠,人员可接近部位水平杆突出部分不得超出100mm。
2. 门形组装式安全围栏适用于相对固定的施工区域、安全通道、重要设备保护、带电区分界、高压试验等危险区域的区划.(1)结构及形状采用围栏组件与立杆组装方式,钢管红白油漆涂刷、间隔均匀,尺寸规范。
安全围栏的结构、形状及尺寸如图2 所示.图2 门形组装式安全围栏的结构、形状及尺寸示意(2)使用要求①安全围栏应与警告标志配合使用、在同一方向上警告标志每20m至少设一块。
②安全围栏应立于水平面上,平稳可靠。
③当安全围栏出现构件焊缝开裂、破损、明显变形、严重锈蚀、油漆脱落等现象时,应经修整后方可使用。
3. 安全隔离网适用扩建工程施工区与带电设备区域的隔离。
(1)结构及形状采用立杆和隔离网组成,其中立杆跨度为2。
0~2。
5m,高度为1.05~1。
5m,立杆应满足强度要求(场地狭窄地区宜选用绝缘材料),隔离网应采用绝缘材料。
安全隔离网的结构、形状如图3 所示。
图3 安全隔离网的结构、形状示意(2)使用要求安全围栏应与警告、提示标志配合使用,固定方式根据现场实际情况采用,应稳定可靠。
与带电区域设备的隔离围栏应留有足够的安全距离.4。
提示遮栏适用施工区域的划分与提示(如变电站内施工作业区、吊装作业区、电缆沟道及设备临时堆放区,以及线路施工作业区等的围护)。
四川航天建筑工程公司标准化管理资料1、八牌一图即安民告示牌、管理人员名单及监督电话牌、环境保护和文明施工牌、消防保卫牌、工程概况牌、安全生产牌、施工现场总平面图、部门质量/环境/职业健康安全目标指标牌、质量/环境/职业健康安全一体化管理方针牌,设置于施工现场大门外明显位置,规格为900×1400mm,字迹工整,悬挂高度:底边距地面的距离为1.1~1.5m以上。
(按公司统一做法制作)2、大门、减速带(挡水带)、冲洗设备、排水沟、沉淀池及黄线施工现场大门应为防锈铁花大门。
大门具体设置要求是:独立小门式工地大门,施工门楼式大门对开门加小门①.材质:门楼采用:(5mm×50mm×50mm)角钢大门采用:(40mm×40mm)方管文字采用:轻质材料(如塑料)②、规格:门楼尺寸:a门垛尺寸:(1000mm×1000mm×5000mm)b横梁尺寸:(1000mm×1000mm×9000mm)大门尺寸:总宽度为6000m,最高点高度为2600mm,最低处高度为2000mm文字尺寸:(900×550mm),文字悬挂高度自地面以上1000mm处。
③、颜色:门楼标语及横幅颜色:蓝底白字;文字颜色:蓝底白字④、其他:大门内侧50cm处设置10cm宽黄色警示带或黄黑相间活动栏杆门口应设减速带(挡水带)。
门口应设高压冲洗设备,且在大门内侧设置排水沟(沟宽×深≥30×30cm)和两级沉淀池(池体容积﹥2m3)。
大门内侧50cm 处应设置10cm宽的黄色油漆警示条带或黑黄相间的活动栏杆。
3、围墙高度≥2m,材料为实体材料(厚度不应少于240mm)或轻型装配式彩钢板(按市政工程文明施工图例要求设置),围墙应压顶处理并设置夜间照明灯。
有条件的应在围墙墙脚沿线进行绿化、美化,宜体现工地所在地域和文化特色和建筑主体风格。
4、进出口地坪和场内主要道路进出口地坪和场内主要道路路面应采用混凝土或沥青混凝土硬化。
为更好树立企业的良好形象,深化企业 CIS,提升项目安全管理、文明施工水平和安全管理效能,消除安全隐患,创建文明工地、绿色施工节能型施工项目,进一步贯彻落实《建造施工安全检查标准》(JGJ59-2022)和《绿色施工导则》等有关规定,特制定本管理规定。
本规定合用于公司工程项目施工现场安全防护设施的建立、设置及管理.为加强推行文明施工和安全防护措施的标准化、定型化、工具化工作的长效化建设,确保安全生产防护措施的有效管理,公司建立以总工程师为组长的安全防护措施的标准化、定型化、工具化工作领导小组,公司各部门经理和各分公司经理和主管副经理为成员。
在建项目部应成立工具化、定型化、标准化产品推广应用的实施小组,以项目副经理负责牵头实施,安全员负责日常催促、检查和推进工作。
公司安全防护措施的标准化、定型化、工具化工作领导小组,在项目开工时,结合项目实际进行针对性交底和策划.项目部实施小组应按现场实际制定安全防护措施的标准化、定型化、工具化的实施方案,经公司总工程师批准后实施。
安全防护用具的高度、尺寸、材质、联接形式、组合方式、色采标识等必须符合公司标准及规范要求 ,严格按图施工,严禁使用低劣材质和达不到安全使用要求的产品。
安全防护用具安装完毕后,项目副经理、技术负责人、安全员等人员共同对定型化、工具化防护用具进行全面的检查验收,并验收合格后方可使用。
每年对工具化、定型化、标准化推广应用实行奖惩制度,并以此作为考核项目部的重要依据,促进此项工作的有效开展。
对造价 1000 万以上的地处县级以上市区的新开工工地,以及省市重点工程、申报文明工地的项目必须强行推行,其他项目推荐执行。
地方政府部门对相关安全防护措施有检测要求的,按要求经检测合格才干使用。
公司强行推行的安全防护措施的标准化、定型化、工具化项目包括:电梯井安全门、基坑临边防护栏、楼梯扶手栏杆、临边防护栏杆、预留孔洞盖板、安全通道、卸料钢平台、投光灯架、挪移式脚手架工作平台、简易登高梯、脚手架登高梯、电箱防护棚、木工圆锯防护罩、砂轮机防护罩、挪移消防架、气瓶推架、洒水防尘手推车.公司安全防护措施的标准化、定型化、工具化实施费用在工程项目中的安全措施费用中提取。
项目标准化图集之四铁路桥梁施工现场安全防护标准化图集二○○九年八月前言为进一步推进项目管理标准化工作,中建路桥组织有关单位编写了《铁路桥梁施工现场安全防护标准化图集》,(以下简称“图集”)。
本图集参照《铁路建设项目现场安全文明标志》(建技【2009】44号)和《铁路建设项目现场管理规范》(TB10441--2008 J928--2009 )等书籍及中建CI规范要求,主要针对桥梁施工现场的安全防护,以现场图片为主,辅以文字说明,对于关键安全防护节点配注大样图,对图片进行图解说明。
具有图文结合、重点突出、易懂实用的特点,本图集主要面向铁路工程项目管理人员培训和指导施工现场规范操作、强化安全防护,全面推行安全标准化作业,也适用其它类似项目作业,希望能够对广大管理、技术干部起到一定的借鉴、指导作用。
标准化管理是一个循序渐进的过程,由于编者水平有限,加之铁路工程技术不断发展,现行规范标准也将不断更新,不当之处在所难免,希望各单位在使用本图集过程中多提宝贵意见,以供今后修订,及时更新、补充、完善图集相应内容。
中建路桥建设公司二○○九年八月目录1.总则 (1)2.一般要求 (1)3.桩基、基坑安全防护 (1)3.1桩基泥浆池安全防护 (1)3.1.1一般规定 (1)3.1.2图例 (2)3.2承台基坑防护 (2)3.2.1一般规定 (2)3.2.2图例 (3)4.模板工程安全防护 (4)4.1一般规定 (4)4.2图例 (5)5.脚手架作业防护 (6)5.1一般规定 (6)5.2图例 (7)6.高处作业和临边防护 (10)6.1一般规定 (10)6.2图例 (11)7.料具存放安全要求 (13)7.1一般规定 (13)7.2图例 (14)8.临时用电安全防护 (16)8.1一般规定 (16)8.2图例 (20)9.施工机具安全防护 (21)9.1一般规定 (21)9.2图例 (23)10.消防管理 (26)10.1一般规定 (26)10.2图例 (27)11.安全教育培训 (28)11.1一般规定 (28)11.2图例 (28)12.施工现场安全标识标牌 (30)12.1一般规定 (30)12.2图例 (30)封面示例 (33)铁路桥梁施工安全防护1.总则根据《铁路建设项目现场安全文明标志》(建技【2009】44号)和《铁路建设项目现场管理规范》(TB10441--2008 J928--2009 )及中建CI规范要求,对施工现场进行安全文明施工进行标识。
施工现场大门
施工现场围挡、办公区隔离围挡
出入口位置五牌一图、宣传展板
洗车台硬化路面、设置人车分流廊道
实名制门禁系统装配式路面
基坑防护基坑上下人通道
定型化安全通道定型化钢筋加工棚
VR安全教育体验馆安全体验区
封闭式木工棚易燃易爆室
桩孔防护标准化定型化洞口防护
楼梯标准化防护、楼梯护角标准化电梯井防护
外架与结构空隙之间防护楼层内临边防护
外脚手架形象、剪刀撑设置悬挑架底部封闭
脚手板采用钢跳板制式卸料平台
支模架剪刀撑刷警示漆总配电室
楼层配电箱总配电箱
外电防护 LED灯带照明
塔吊华润CI标识电缆固定垂直美观
塔吊基础防护塔吊防攀爬装置
吊钩可视化电梯人脸识别系统
集成式消防泵房消防柜
消防设施电焊机吊笼
工完场清钢材堆场
钢管堆场木材堆场生活区移动式卫生间喷淋系统雾炮降尘车
太阳能路灯环境监测仪
裸露黄土100%覆盖
施工道路100%硬化
渣土运输车辆100%密闭拉运
建筑物拆除100%湿法作业。