单端反激式开关电源(毕业设计)
- 格式:doc
- 大小:654.18 KB
- 文档页数:25
《电力电子技术课程设计》总结报告题目:单端反激式开关电源的设计学院:信息与控制工程学院目录一、课程设计的目的 (2)二、课程设计的要求 (2)三、反激式功率变换器的原理及设计方法 (2)1.引言 (2)2.基本反激变换器工作原理 (3)3.反激变换器的吸收电路 (5)4.反激变换器的系统结构 (5)5.反激式变换器的变压器设计思路 (6)6.控制系统设计 (9)四、总体设计电路图 (14)五、参数的计算与选择 (15)六、遇到的问题和解决方法 (18)七、输出电压波形及驱动信号波形 (20)八、心得体会 (21)一、课程设计的目的(1)熟悉Power MosFET的使用;(2)熟悉磁性材料、磁性元件及其在电力电子电路中的使用;(3)增强设计、制作和调试电力电子电路的能力;二、课程设计的要求本课程设计要求根据所提供的元器件设计并制作一个小功率的反激式开关电源。
设计要求170V输入,9V/1A输出的反激式开关电源,进行必要的电路参数计算,完成电路的焊接调试。
三、反激式功率变换器的原理及设计方法1.引言电力电子技术有三大应用领域:电力传动、电力系统和电源。
在各种用电设备中,电源是核心部件之一,其性能影响着整台设备的性能。
电源可以分为线性电源和开关电源两大类。
线性电源是把直流电压变换为低于输入的直流电压,其工作原理是在输入与输出之间串联一个可变电阻(功率晶体管),让功率晶体管工作在线性模式,用线性器件控制其阻值的大小,实现稳压的输出,电路简单,但效率低。
通常用于低于10W的电路中。
通常使用的7805,7815等就属于线性电源。
开关电源是让功率晶体管工作在导通和关断的状态,在这两种状态中,加在功率晶体管上的伏-安乘积是很小的(在导通时,电压低,电流大;关断时,电压高,电流小),所以开关电源具有能耗小,效率高,稳压范围大宽,体积小、重量轻等突出优点,在通讯设备、仪器仪表、数码影音、家用电器等电子产品中得到了广泛的应用。
1 引言电源,即提供电能的设备,主要分三类:一次电源(将其它能量转换为电能),二次电源和蓄电池。
其中,二次电源指的是把输入电源(由电网供电)转换为电压、电流、频率、波形及在稳定性、可靠性(含电磁兼容,绝缘散热,不间断电源,智能控制)等方面符合要求的电能供给负载。
高频开关式直流稳压电源由于具有效率高、体积小和重量轻等突出优点,获得了广泛的应用。
开关电源的控制电路可以分为电压控制型和电流控制型,前者是一个单闭环电压控制系统,系统响应慢,很难达到较高的线形调整率精度,后者,较电压控制型有不可比拟的优点。
UC3842是由Unitrode公司开发的新型控制器件,是国内应用比较广泛的一种电流控制型脉宽调制器。
所谓电流型脉宽调制器是按反馈电流来调节脉宽的。
在脉宽比较器的输入端直接用流过输出电感线圈电流的信号与误差放大器输出信号进行比较,从而调节占空比使输出的电感峰值电流跟随误差电压变化而变化。
由于结构上有电压环、电流环双环系统,因此,无论开关电源的电压调整率、负载调整率和瞬态响应特性都有提高,是比较理想的新型的控制器闭。
2 开关电源概述2.1 开关电源的分类开关型稳压电源的电路结构一般分类如下:(1)按驱动方式分,有自激式和他激式。
(2)按DC/DC变换器的工作方式分:①单端正激式和反激式、推挽式、半桥式、全桥式等;②降压型、升压型和升降压型等。
(3)按电路组成分,有谐振型和非谐振型。
(4)按控制方式分:①脉冲宽度调制(PWM)式;②脉冲频率调制(PFM)式;③PWM 与PFM混合式。
2.2 开关电源的控制原理开关电源是指电路中的电力电子器件工作在开关状态的稳压电源,是一种高频电源变换电路,采用直-交-直变换,能够高效率地产生一路或多路可调整的高品质的直流电压。
开关电源采用功率半导体器件作为开关器件,通过周期性间断工作,控制开关器件的占空比来调整输出电压。
开关电源的基本构成如图2.1所示,其中DC/DC变换器进行功率转换,它是开关电源的核心部分,此外还有起动、过流与过压保护、噪声滤波等电路。
摘要针对晶体管串联提供稳压电源的具有体积很大而且笨重的工频变压器,体积和重量都很大的滤波器,占用较大空间,质量较大,效率较低不适用现在电子技术的发展的的缺点,提出了发展新型电源的意见。
为了能够适用电力电子越小型化、轻型化的要求,开关电源随之出现。
开关电源采用功率半导体作为开关元件,通过周期性通断开关,控制开关元件的占空来调整输出电压,因为开关电源是直接对电网电压进行整流、滤波、调整,不需要电源变压器,工作频率高,滤波电容小、电感小,所以体积相对较小,而且开关电源的功耗较低,对电网的适用能力强,所以开关电源的应用逐渐取代了传统的电源。
开关电源的发展促使了电力电子器件朝着轻薄化的发展,开关电源有多种拓扑结构,选择合适的拓扑结构,合适的器件,是设计开关电源的重中之重。
关键字:开关电源;拓扑结构;稳压管;芯片AbstractS eries to provide power supply for the transistor with large and bulky size-frequency transformers, size and weight are great filters, occupy a larger space, the quality of larger, less efficient not apply to the development of electronic technology is now thepaper proposed the development of new power views.In order to apply more power electronics miniaturization and light requirements, switching power supply soon.Switching power supply using power semiconductor devices as switches, through periodic on-off switch, control switch to adjust the air component of the total output voltage, because switching power supply is directly rectified mains voltage, filter, adjustment, no power transformer, high frequency, filter capacitance, inductance is small, so relatively small size, low power consumption and switching power supply on the application of strong power, so switch power gradually replaced the traditional power.Switching power supply prompted the development of power electronic devices toward the light of the development of a variety of switching power supply topology, select the appropriate topology, the appropriate device, is the top priority of switching power supply design.Keywords:switch power supply;Topology Structure;stabilivolt;Chip目录摘要 (I)Abstract (II)目录.............................................................................................................................. I II 第一章绪论 (1)1.1 开关电源的产生 (1)1.1.1 开关电源产生的时代背景 (1)1.1.2 开关电源的产生 (1)1.2 开关电源的发展 (2)1.2.1 我国的开关电源的发展 (2)1.2.2 国外开关电源的发展 (3)1.2.3 开关电源发展的整体趋势 (4)1.3 开关电源的现状 (5)本章小结 (5)第二章开关电源的几种结构 (6)2.1 boost电路 (6)2.1.1boost电路图 (6)2.1.3 boost电路特点 (7)2.2 buck电路 (8)2.2.1 buck电路图 (8)2.2.2 buck电路的工作原理 (8)2.2.3 buck电路的特点 (9)2.3 正激电路 (10)2.3.1 正激电路图 (10)2.3.2 正激电路的工作原理 (10)2.3.3 正激电路的特点 (12)2.4 反激电路 (12)2.4.1 反激电路图 (12)2.4.2 反激电路的工作原理 (12)2.4.3 反激电路的特点 (14)本章小结 (14)第三章电路的选择 (15)3.1 电路拓扑类型的选择 (15)3.1.1电路拓扑结构选择要注意的问题 (15)3.1.2拓扑结构的对比分析 (15)3.2 反激变压器的主要方程 (17)3.3 变压器磁芯的选择和匝数的计算 (18)3.3.1 变压器的磁芯的选择 (18)3.3.2 变压器的匝数的计算 (20)3.3.3 磁芯等的各种损耗 (21)本章小结 (23)第四章开关电源中的芯片介绍 (24)4.1 TOP250 (24)4.1.1 TOP250的管脚图及其作用 (24)4.1.2 TOP250的特色 (25)4.2 pc817 (29)4.2.1 pc817的管脚图和封装图 (29)4.2.2 pc817 的特点和应用 (29)4.2.3 pc817 最大绝对值和观点特性 (29)4.3肖特基二极管 (31)4.3.1 肖特基二极管的外观及结构 (31)4.3.2 肖特基二极管的工作原理 (32)4.3.3 肖特基二极管的检测 (33)本章小结 (33)第五章硬件电路 (34)5.1 交流-直流电路 (34)5.1.1交流-直流电路图 (34)5.1.2 交流-直流的波形图 (34)5.1.3 整流电路的工作原理 (35)5.2 直流-直流的电路 (37)5.2.1 直流-直流的电路图 (37)5.2.2 直流-直流的分析 (37)5.3 测试分析 (39)5.3.1 负载特性测试 (39)5.3.1.1 负载特性测试电路图 (39)5.3.1.2 负载特性测试所用器材 (39)5.3.1.3 负载特性测试数据 (40)5.3.1.4 负载特性测试数据分析 (41)5.3.2 纹波特性测试 (41)5.3.2.1 纹波特性测试电路图 (41)5.3.2.2 纹波特性测试所用器材 (42)5.3.2.3 纹波特性测试数据 (42)5.3.2.4 纹波特性测试数据分析 (43)5.3.3 交流特性测试 (43)5.3.3.1 交流特性测试电路图 (43)5.3.3.2 交流特性测试器材 (44)5.3.3.3 交流特性测试数据 (44)5.3.3.4 交流特性测试数据分析 (45)本章小结 (45)总结 (46)致谢 (47)参考资料 (48)附录1 元件清单 (50)附录2 总电路图 (51)附录3 实物 (52)第一章绪论1.1 开关电源的产生1.1.1 开关电源产生的时代背景在开关电源产生之前,电源是晶体管串联构成稳压电源。
反激式开关电源(毕业论⽂)随着电⼒电⼦技术的发展,开关电源的应⽤越来越⼴泛。
反激式开关电源以其设计简单,体积⼩巧等优势,⼴泛应⽤于⼩功率场合。
开关电源以其⼩型、轻量和⾼效率的特点,被⼴泛地应⽤于各种电⽓设备和系统中,其性能的优劣直接关系到整个系统功能的实现。
开关稳压电源有多种类型,其中单端反激式开关电源由于具有线路简单,所需要的元器件少,能够提供多路隔离输出等优点⽽⼴泛应⽤于⼩功率电源领域。
传统的反激式开关电源⼀般由PWM控制芯⽚(如UC3842)和功率开关管(频率较⾼时⼀般使⽤MOSFET)组成,PWM芯⽚控制环路设计复杂,容易造成系统⼯作不稳定,功率开关管有时需要外加驱动电路。
⾼效率与⼩型化在⼀定程度上是互相限制的,因为实现⾼效率会要求电路有相当的复杂度,⼤量的器件对⼩型化⼗分不利。
在开关电源设计初期,采⽤的都是分⽴元件,集成度很低,⼤部分电路只能在PCB版上实现,极⼤的限制了⼩型化实现的可能。
⽽且⼤量器件暴露在外,也影响了系统的稳定性。
采⽤近年来,为了实现更⾼的效率和更⼩的体积,开关电源的⼯作频率有了很⼤的提⾼。
⾼⼯作频率能够减⼩外围电感和电容的⼤⼩,从⽽减少系统的体积。
另外,反激变压器的设计也是⼀个难点,其往往导致电源设计周期延长。
随着PI公司⽣产的以TOPSwitch为代表的新⼀代单⽚开关电源的问世,以上诸多问题都得到了很好的解决。
应⽤TOPSwitch-HX设计开关电源,不仅器件更少,结构更简单,发热量更少,⼯作更可靠,采⽤该系列芯⽚已成为⼀种⾼效的反激式开关电源设计⽅案。
关键词:TOPSwitch-HX 反激式变换器⾼频变压器开关电源.第⼀章绪论 (1)⼀、反击式开关电源的背景 (1)⼆、反击式开关电源现状与发展趋势 (2)三、本课题选题意义及所做⼯作 (2)第⼆章反击式开关电源简介 (3)⼀、开关电源的分类 (3)⼆、反击式开关电源的原理 (4)第三章⾼效反激式开关电源系统设计 (5)⼀、提⾼效率的⽅法 (5)⼆、⾼效反激式开关电源的系统设计原理图 (6)三、各个⼦电路的分析设计 (7)第四章反激式开关电源元件选择及其参数 (8)⼀、Topswitch-HX 系列元件简介 (8)⼆、提⾼开关电源效率元件选取⽅法 (10)三、主要参数的计算 (11)第五章设计总结与展望 (13)参考⽂献 (14)致谢 (15)附录 (16)第⼀章绪论⼀、反激式开关电源的背景开关电源的前⾝是线性稳压电源。
单端反激式开关电源设计UC3842—毕业设计论文基于UC3842的开关电源设计摘要电源是实现电能变换和功率传递的主要设备。
在信息时代,农业、能源、交通运输、通信等领域迅猛发展,对电影产业提出个更多、更高的要求,如节能、节材、减重、环保、安全、可靠等。
这就迫使电源工作者不断的探索寻求各种乡关技术,做出最好的电源产品,以满足各行各业的要求。
开关电源是一种新型的电源设备,较之于传统的线性电源,其技术含量高、耗能低、使用方便,并取得了较好的经济效益。
UC3842是一种性能优良的电流控制型脉宽调制器。
假如由于某种原因使输出电压升高时,脉宽调制器就会改变驱动信号的脉冲宽度,亦即占空比D,使斩波后的平均值电压下降,从而达到稳压目的,反之亦然。
UC3842可以直接驱动MOS管、IGBT等,适合于制作20,80W小功率开关电源。
由于器件设计巧妙,由主电源电压直接启动,构成电路所需元件少,非常符合电路设计中“简洁至上”的原则。
设计思路,并附有详细的电路图。
关键词:开关电源,uc3842,脉宽调制,功率,IGBTI前言 ..................................................................... ............................. 1 第1章开关电源的简介 (2)1.1 开关电源概述 ..................................................................... .. 21.1.1 开关电源的工作原理 (2)1.1.2 开关电源的组成 (3)1.1.3 开关电源的特点 ......................................................... 4 1.2 开关器件...................................................................... (4)1.2.1开关器件的特征 (4)1.2.2器件TL431. .................................................................51.2.3电力二极管 (5)1.2.4光耦PC817 ..................................................................61.2.5电力场效应晶体管MOSFET ......................................7 第2章主要开关变换电路 ............................................................... 8 2.1滤波电路...................................................................... ......... 8 2.2 反馈电路...................................................................... (8)2.2.1电流反馈电路 (8)2.2.2电压反馈电路 .............................................................. 9 2.3电压保护电路 ..................................................................... ... 9 第3章UC3842 ................................................................. .............. 10 3.1 UC3842简介 ..................................................................... .. 103.1.1 UC3842的引脚及其功能 ..........................................113.1.2 UC3842的内部结构 (11)3.1.3 UC3842的使用特点 .................................................. 13 3.2 UC3842的典型应用电路 (14)3.2.1反激式开关电源 (14)3.2.2 UC3842控制的同步整流电路 (15)3.2.3升压型开关电源 ........................................................ 17 第4章利用UC3842设计小功率电源 (18)4.1 电源设计指标 .....................................................................18II4.1.1元件的选择 (19)4.1.2电路结构的选择 (20)4.2 启动电路...................................................................... . (21)4.3 PWM脉冲控制驱动电路 (22)4.4 直流输出与反馈电路 (23)4.5 总体电路图分析 (24)结论 ..................................................................... ........................... 24 参考文献 ....................................................... 错误~未定义书签。
目录摘要 (2)第一章开关电源概述 (1)1.1 开关电源的定义与分类 (1)1.2 开关电源的基本工作原理与应用 (1)1.2.1 开关电源的基本工作原理 (1)1.2.2 开关电源的应用 (2)1.3 开关电源待解决的问题及发展趋势 (5)1.3.1 开关电源待解决的问题 (5)1.3.2 开关电源的发展趋势 (5)第二章设计方案比较与选择 (7)2.1 本课题选题意义 (7)2.2 方案的设计要求 (7)2.3 选取的设计方案 (8)第三章反激式高频开关电源系统的设计 (9)3.1 高频开关电源系统参数及主电路原理图 (9)3.2 单端反激式高频变压器的设计 (10)3.2.1 高频变压器设计考虑的问题 (10)3.2.2 单端反激式变压器设计 (11)3.3 高频开关电源控制电路的设计 (15)3.3.1 PWM 集成控制器的工作原理与比较 (15)3.3.2 UC3842工作原理 (17)3.3.3 UC3842的使用特点 (18)3.4 反馈电路及保护电路的设计 (19)3.4.1 过压、欠压保护电路及反馈 (19)3.4.2 过流保护电路及反馈 (20)3.5变压器设计中注意事项 (21)第四章总结 (22)参考文献 (23)致谢.............................................................................................................. 错误!未定义书签。
摘要开关电源的高频化电源技术发展的创新技术,高频化带来的效益是使开关电源装置空前地小型化,并使开关电源进入更广泛的领域,特别是在高新技术领域的应用,推动了高新技术产品的小型化、轻便化。
另外开关电源的发展与应用在节约资源及保护环境方面都具有深远的意义。
为此本论文以反激式高频开关电源为设计方向而展开,对高频变压器的认知及所注意的问题,其中包括磁芯损耗、绕组损耗、温升以及磁芯要求。
基于UC3845的单级反激式开关电源的设计毕业论文2015届毕业设计(论文)资料基于UC3845的单级反激式开关电源的设计教学部: 机电信息工程教学部专业: 电气工程及其自动化学生姓名: 朱赟学号1112180114 班级: 电气1101 助教职称的填写在第二行;如只有一位指指导教师姓名: 肖强晖职称研究员级高工导教师则去掉第二行,如有三位教师,职称则再添加一行最终评定成绩:2015年 5 月- 1 -湖南工业大学科技学院毕业论文诚信声明本人郑重声明:所呈交的毕业论文,题目《基于UC3845的单级反激式开关电源的设计》是本人在指导教师的指导下,进行研究工作所取得的成果。
对本文的研究作出重要贡献的个人和集体,均已在文章以明确方式注明。
除此之外,本论文任何其他个人或集体已经发表或撰写过的作品成果。
本人完全意识到本声明应承担责任。
作者签名:日期: 年月日摘要随着电力电子技术的迅速发展,开关电源以其小体积,高效率等优点而得到广泛运用。
传统开关电源普遍采用的是电压型脉宽调制(PWM) 技术,它有较多的自身缺陷,比如稳定性不好、寿命短、响应速度慢,,而且当用于大功率应用时,信号变化大会产生干扰,还会造成功率管损坏等故障。
而对于一个既实用又稳定可靠的开关电源而言,核心控制电路模块是其整个开关电源是否能够真正达到稳定可靠的关键所在。
论文采用单端输出的电流型控制芯UC3845作为本设计开关电源的核心控制器。
这种芯片基于电流型PMM技术。
相比电压型PWM,电流型PWM具有更好的负载调整率和电压调整率,系统的动态特性和稳定性也得以显著改善,特别是其内在的限流能力和并联均流能力使整个控制电路变得简单可靠。
通过对峰值电流控制模式进行分析和计算,利用电流控制模式进行外环电压信号采样和内环电流信号采样,通过简单而有效的斜率补偿电路和驱动电路,可实现电路的过流保护,磁通平衡,负载调整率等,具有动态响应速度快和内环电流环工作稳定特点。
反激式开关电源毕业设计反激式开关电源毕业设计1引言随着电力电子技术的发展,电力电子设备与人们的工作、生活的关系日益密切,而电子设备都离不开可靠的电源,进入80年代计算机电源全面实现了开关电源化,率先完成计算机的电源换代,进入90年代开关电源相继进入各种电子、电器设备领域,程控交换机、通讯、电子检测设备电源、控制设备电源等都已广泛地使用了开关电源,更促进了开关电源技术的迅速发展。
2开关电源概述2.1开关电源的产生与发展随着大规模和超大规模集成电路的快速发展,特别是微处理器和半导体存储器的开发利用,孕育了电子系统的新一代产品。
显然,那种体积大而笨重的使用工频变压器的线性调节稳压电源已经过时。
取而代之的是小型化、重量轻、效率高的隔离式开关电源。
隔离式开关电源的核心是一种高频电源变换电路。
它使交流电源高效率地产生一路或多路经调整的稳定直流电压。
早在70年代,随着电子技术的不断发展,集成化的开关电源就已被广泛地应用于电子计算机、彩色电视机、卫星通信设备、程控交换机、精密仪表等电子设备。
这是由于开关电源能够满足现代电子设备对多种电压和电流的需求。
随着半导体技术的高度发展,高反压快速开关晶体管使无工频变压器的开关电源迅速实用化。
而半导体集成电路技术的迅速发展又为开关电源控制电路的集成化奠定了基础,适应各类开关电源控制要求的集成开关稳压器应运而生,其功能不断完善,集成化水平也不断提高,外接元件越来越少,使得开关电源的设计、生产和调整工作日益简化,成本也不断下降。
目前己形成了各类功能完善的集成开关稳压器系列。
近年来高反压Mos大功率管的迅速发展,又将开关电源的工作频率从20kHz提高到兆Hz,其结果是使整个开关电源的体积更小,重量更轻,效率更高。
开关电源的性能价格比达到了前所未有的水平,使它在与线性电源的竞争中具有先导之势。
当然开关电源能被工业所接受,首先是它在体积、重量和效率上的优势。
在70年代后期,功率在100w以上的开关电源是有竞争力的。
目录一、单端反激式开关电源设计 (3)1.电路参数设计及元器件选取 (3)2.电路拓扑结构 (5)3.负载输出波形 (5)二、部分单端反激式开关电源EMI产生原因及现象 (5)1.MOS管动作时产生的EMI (6)2.二级管动作时产生的EMI (8)三、部分单端反激式开关电源EMI抑制措施分析 (9)1.减缓开关管动作(上升沿、下降沿) (9)2.减小干扰源的大小(对变压器的漏感Le的处理) (13)3.开关管加RCD缓冲吸收电路 (14)4.二级管加RC吸收电路 (18)5.整体效果比较 (21)6.抖频消除Mos管两端电压尖峰 (22)四、EMI电源滤波器的设计 (24)1.电源设备中EMI滤波器的作用 (24)2.EMI干扰类型 (26)3.EMI滤波器的基本结构 (26)4.EMI滤波器的设计原则 (27)5.EMI滤波器结构设计 (28)6.共模和差模扼流圈磁芯和电感参数设计 (28)7.X、Y电容的选取 (29)8.EMI滤波器的正确安装 (30)五、EMI电源滤波器插入损耗测试 (30)1.T型低通滤波器 (30)2.π型低通滤波器 (32)3.实际电容滤波器 (34)4.实际电感滤波器 (35)5.三端电容器 (36)6.大容量电容与小容量电容并联对EMI插入损耗波形分析 (39)六、设计过程中遇到的问题及解决方案 (40)七、设计过程的收获与心得体会 (40)八、参考资料 (41)一、单端反激式开关电源设计1.电路参数设计及元器件选取:36V(1)输入直流电压Vin:12V(2)输出直流电压Vo(3)输出电流I:1.2A(4)电容C:300uF(5)电阻R:10Ω(6)PMOS管:图1.PMOS管参数(7)开关管频率f:50khz(8)占空比D=0.4PMOS管驱动电压参数图2.PMOS管驱动电压参数(9)变压器参数设计(漏感系数K=0.98)由V o V in =N PN S·D1−D得N PN S=2由U P=NU SN=N P N SU P=L P d ip d tU S=M d ip d tM2=L p L s 得L P L S =N P2N S2=4图3.线性变压器参数设计(10)二极管:ues7042.电路拓扑结构图4.单端反激电路拓扑图3.负载输出波形图5.单端反激电路负载输出波形二、部分单端反激式开关电源EMI产生原因及现象功率器件高频开通和关断的操作导致电压和电流快速的变化是产生EMI的主要原因。
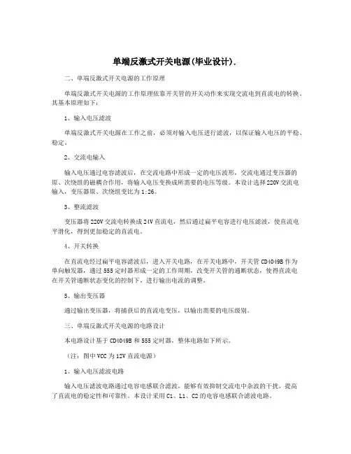
单端反激式开关电源(毕业设计).二、单端反激式开关电源的工作原理单端反激式开关电源的工作原理依靠开关管的开关动作来实现交流电到直流电的转换。
其基本原理如下:1、输入电压滤波单端反激式开关电源在工作之前,必须对输入电压进行滤波,以保证输入电压的平稳、稳定。
2、交流电输入输入电压通过电容滤波后,在交流电路中形成一定的电压波形,交流电通过变压器的原、次绕组的磁耦合作用,将输入电压变换成所需要的电压等级。
本设计选择220V交流电输入,变压器原、次绕组变比为1:26。
3、整流滤波变压器将220V交流电转换成24V直流电,然后通过扁平电容进行电压滤波,使直流电平滑化,得到更加稳定的直流电。
4、开关转换在直流电经过扁平电容滤波后,进入开关电路,在开关电路中,开关管CD4049B作为单向触发器,通过555定时器形成一定的工作周期,改变开关管的通断状态,使得直流电在开关管通断状态变化的控制下,进行输出电流的调整。
5、输出变压器通过输出变压器,将捕获后的直流电变压,以输出需要的电压级别。
三、单端反激式开关电源的电路设计本电路设计基于CD4049B和555定时器,整体电路如下所示。
(注:图中VCC为12V直流电源)1、输入电压滤波电路输入电压滤波电路通过电容电感联合滤波,能够有效抑制交流电中杂波的干扰,提高了直流电的稳定性和可靠性。
本设计采用C1、L1、C2的电容电感联合滤波电路。
2、交流电输入电路交流电输入电路采用变压器进行变压,将220V交流电输入变成24V交流电。
3、整流滤波电路整流滤波电路主要由二极管D1、扁平电容C3组成,二极管和扁平电容组合起来,实现对变压器的24V直流电进行滤波工作。
四、单端反激式开关电源的实验结果本设计所设计并实验验证的单端反激式开关电源,输出电压稳定在12V左右,基本符合设计要求,并成功实现正常工作。
实验中,对于开关管的选择,采用MOS管比较理想,名称为FDPF33N25B。
五、结论本文基于CD4049B和555定时器,设计了一种单端反激式开关电源方案,并在实验中验证了该设计方案的可行性,证明该方案具有开发简单、可靠的特点,可以用于一些小功率电子设备的电源供应。
反激式开关电源的毕业设计1000字反激式开关电源是一种电子电源变换器,它可以将直流电转换成高质量的交流电。
这种电源在实际应用中具有很高的效率和稳定性。
本文将介绍反激式开关电源的设计原理、电路结构、控制方式等内容。
一、反激式开关电源的设计原理反激式开关电源是通过交流输入信号经过整流后得到直流电压,然后通过高频变压器的转换作用,进行调制和逆变,最终得到高质量的输出交流电。
其基本原理如下:1. 直流输入:从标准电源得到电流,交流电信号通过一个经过整流的二极管被转换为直流输出。
2. 电容滤波:直接输入的电压通常不纯净,需要经过一个电容器的滤波处理来去除纹波。
3. 高频变压器:将直流电压通过高频变压器加以调制和逆变,最终得到高质量的输出交流电信号。
4. 控制电路:控制电路用于调整输出电压并保持其稳定性。
二、反激式开关电源的电路结构反激式开关电源的电路结构主要包括以下几个方面:1. 整流电路:整流电路由一个高压二极管组成,用于将AC转换为DC,连接于负载的正极上。
2. 滤波电路:由滤波电容器、电感和滤波电容组成,用于去除纹波。
3. 开关器件:使用开关元件来控制电源转换过程。
常用的开关元件包括MOSFET、晶闸管等。
4. 高频变压器:高频变压器主要作用是将输入电压变换成输出电压,同时减小噪声和波浪,保证输出电压的稳定性。
5. 驱动电路:驱动电路用于启动开关器件,保证其可靠性和稳定性。
三、反激式开关电源的控制方式反激式开关电源的控制方式可以分为两种:固定频率控制和可变频率控制。
1. 固定频率控制:在这种控制方式中,开关频率是固定的,由交流输入电压和电感器件的特性决定。
在固定频率下,深度降低开关器件功率消耗,提高转换效率。
2. 可变频率控制:在这种控制方式下,电源设置器件频率随输入电压的变化而变化,以实现维持输出电压相同的效果。
该控制方式消耗的功率较大,但相应的输出匹配效果也是更好。
四、反激式开关电源的实现方法反激式开关电源可用多种方法来实现,如基于MOSFET的Buck架构、Push-Pull架构、半桥和全桥架构等。
随着电力电子技术的高速发展,电力电子设备与人们的工作、学习和生活的关系日益密切,而此类设备都离不开可靠的电源。
开关电源是近年来应用非常广泛的一种新式电源,它具有体积小、重量轻、效率高、发热量低、使用方便、性能稳定等优点,而且已逐渐取代传统线性电源。
在邮电通信、航空航天、仪器仪表、工业设备、医疗器械、家用电器等领域应用效果显著,进一步促进了开关电源技术的迅速发展。
目前,开关电源正朝着集成化、智能化、模块化的方向发展。
本文简述了一个60W反激式开关电源的设计过程。
该电源通过将输入的交流电压经过滤波、PWM控制、功率变换和稳压控制等电路的处理,得到一个60W的直流输出。
该电源具有短路保护、过流保护、反馈补偿等保护电路,增强了电源工作的安全性和可靠性。
其中PWM控制模块最为关键,它主要通过控制脉冲电压的占空比来控制反激变压器的开通与关断,从而得到所需输出电压的目的。
整个电源采用最新的电路设计,具有结构紧凑、性能可靠、输入电压范围宽、输出效率高等优点。
关键词:开关电源;PWM控制;功率变换;反激变换;保护电路With the rapid development of power electronic technology, the power electronic equipments and people's work, study and life move ever closer together, and these devices are inseparable from reliable power supply. The switching power supply which is widely applied in recent years is a new power supply, it has advantages like small volume, light weight, high efficiency, low calorific value, convenient usage, stable performance, and has advantages of substituting the traditional linear power. At post and telecommunications, aerospace, instruments, industrial equipment, medical equipment, household appliances, etc application effect of switching power supply is significantly, and it has promoted the rapid development of swithing power supply. At present, switching power supply is improving toward to integration, intelligent and modular direction.This paper introduces a 60W flyback type switch power supply design process. It input ac voltage,with filtering, PWM control, power transformation and the voltage control circuit, then output dc 60W. This power with short circuit protection, over current protection, feedback compensation protection circuit, strengthened the power work safety and reliability. Among them, the most key is PWM control module, which is mainly achieved by controling the duty cycle of pulse voltage to control transformer open and shut off, and it’s required for the purpose of the output voltage. The power source adopts the latest circuit design, with compact structure, reliable performance, wide input voltage range, higher efficiency.Keywords: switching power supply; PWM control; power converter; flyback transform; protection circuit目录引言 (1)设计任务 (3)1开关电源基本知识 (3)1.1基本的PWM变换器主电路拓扑 (3)1.1.1Buck变换器 (3)1.1.2Boost变换器 (3)1.1.3Buck-Boost变换器 (4)1.1.4Cuk变换器 (4)1.2反激变换器简介 (4)2总体方案设计 (5)3各模块详细设计 (6)3.1PWM控制电路 (6)3.1.1PWM控制芯片UC2843基本资料 (6)3.1.2UC2843外围电路 (8)3.1.3谐波补偿 (9)3.2反激电路高频变压器设计 (10)3.2.1磁性材料的特性 (10)3.2.2反激变压器的设计 (12)3.3反激变换电路设计 (14)3.4RCD缓冲器设计 (16)3.5检流电阻和高压补偿电路的设计 (17)3.6辅助供电设计 (18)3.7反馈回路的设计 (18)3.8输出电路设计 (20)3.9输入EMC模块设计 (21)4电路调试 (23)4.1控制芯片UC2843BN外围电路的调试 (23)4.1.1调试内容与步骤 (23)4.1.2调试中遇到的问题与解决方法 (23)4.2反馈回路的调适 (24)4.2.1调试内容与步骤 (24)4.2.2调试中遇到的问题与解决方法 (24)4.3变压器调试 (25)4.3.1调试内容与步骤 (25)4.3.2遇到的问题与解决方法 (25)4.4整体调试 (25)4.4.1调试内容 (25)4.4.2遇到的问题和解决方法 (26)5电源参数的测试 (26)5.1几个重要节点的波形 (26)5.1.1开关MOS管漏-源极电压(Vgs)波形 (26)5.1.2开关MOS管栅-源极电压(Vds)波形 (27)5.2输入特性参数 (29)5.2.1输入工作电压范围 (29)5.2.2最大输入电流 (29)5.3输出特性参数 (30)5.3.1交调测试 (30)5.3.2稳压精度 (31)5.3.3负载调整率 (31)5.3.4电压调整率 (32)5.3.5峰-峰值杂音电压 (32)5.3.6负载动态响应 (33)5.3.7效率 (35)5.4保护特性 (35)5.4.1输出限流保护 (35)5.4.2短路保护 (36)5.5电源测试小结 (36)6结论 (37)谢辞 (39)参考文献 (40)附录 (41)引言1955年美国罗耶(GH.Roger)发明的自激振荡推挽晶体管单变压器直流变换器,是实现高频转换控制电路的开端,1957年美国查赛(Jen Sen)发明了自激式推挽双变压器,1964年美国科学家们提出取消工频变压器的串联开关电源的设想,这对电源向体积和重量的下降获得了一条根本的途径。
多路输出单端反激式开关电源设计
1.确定输出电压和电流要求:首先要确定每个输出端口所需的电压和
电流。
根据实际需求和应用场景确定输出要求。
2.选择开关电源IC:根据多路输出和高效能的要求,选择合适的开
关电源IC。
开关电源IC能够实现高效能和多路输出的设计。
根据输出要
求选择合适的IC。
3.设计适配器电路:根据所选的开关电源IC,设计适配器电路。
适
配器电路是将输入电压转换为适合开关电源IC的电压。
适配器电路通常
包括整流、滤波和调压等部分。
4.设计反激式变换器:反激式变换器是多路输出单端反激式开关电源
的核心部分。
反激式变换器能够将适配器电路输出的电压进行变换和调节,得到不同的输出电压和电流。
根据输出要求设计合适的反激式变换器。
5.设计输出电路:根据每个输出端口的电压和电流要求,设计合适的
输出电路。
输出电路通常包括滤波、调压和过载保护等部分。
6.进行仿真和优化:设计完成后,进行电路仿真和优化。
通过仿真可
以验证电路的正常运行和性能是否满足要求。
根据仿真结果进行优化和调整。
7.制作电路原型并测试:将设计的电路制作成原型,并进行测试。
测
试包括输入电压范围、输出电压和电流精度、效率和稳定性等方面的测试。
总结:。
摘要摘要反激式开关电源因其结构简单,成本低被广泛应用。
本文介绍了反激式开关电源的工作原理,比较了电流控制,电压控制和V2控制三种控制模式,重点阐述了电流控制模式的原理和优点。
介绍了UC3843的特点,并基于该芯片从数学上建立稳态模型,得到有力的理论依据,为高频变压器和其它电路设计提供了技术参数。
最后在硬件实现了一个有很好电压调整率,负载调整率,纹波小的反激式开关电源。
关键词:反激式开关电源,UC3843,高频变压器,纹波ABSTRACTABSTRACTFor simple circuit and low cost, flyback switching power supply is widely used. This paper introduce the introduces the working principle of current-mode flyback switching power supply ,made a Comparison of several regular controlling methods of it.Based on the comparison between the different mode,it emphasizes the working principle and advantages of the current—mode switching power supply. And then introduce the internal structure and working principal of UC3843.Based on it, a stable mathematical mode of current was built. It provides the evidence to design,analyse,and calculate the stability and dynamic characteristic of the following circuit.At last, produced a flyback switching power supply with good voltage regulation, load regulation, small ripple was produced.Key word: flyback switching power supply, UC3843, high frequency transformer, ripp摘要目录第1章绪论 (1)1.1 开关电源概述 (1)1.1.1 开关电源发展历史 (1)1.1.2 开关电源分类 (3)1.1.3 开关电源的发展趋势 (7)1.2 本课题选题的依据和现实意义 (8)1.2.1 选题来源 (8)1.2.2 选题的意义 (9)1.3 本文的主要内容及工作 (10)1.3.1 课题内容 (10)1.3.2 课题拟解决的主要问题 (10)1.3.3 课题的创新点与难点 (10)第2章电流型反激式开关电源的工作原理 (12)2.1 引言 (12)2.2 电流型开关电源的结构框图及工作原理 (12)2.3 峰值电流型控制方法的特点 (13)2.3.1 峰值电流型控制的优点 (13)2.3.2 峰值电流型控制的缺点 (15)2.4 控制电路的专用芯片 (16)2.5 本章小结 (16)第3章反激式开关电源数学模型 (17)3.1 引言 (17)3.2 原边绕组回路模型的建立 (17)3.3 副边绕组回路模型的建立 (19)3.4 电压电流检测回路模型的建立 (20)3.4.1 电压检测电路: (20)3.4.2 电流检测电路 (21)3.5 电流型反激式单输出开关电源系统的稳态数学模型 (22)3.6 本章小结 (23)第4章电流型反激式开关电源的设计与硬件实现 (24)4.1 引言 (24)4.2 功率要求和性能指标计算 (25)4.2.1 开关电源的基本参数 (25)4.2.2 最大占空比的确定 (25)4.2.3 初级钳位保护电路 (25)4.2.4 电源输出整流电路 (26)4.2.5 功率开关管的选择 (26)4.3 高频变压器的设计和绕制方法 (27)4.3.1 引言 (27)4.3.2 开关电源高频变压器的参数计算 (27)4.3.3 高频变压器的绕制 (29)4.3.4 设计单片开关电源高频变压器时的注意事项 (30)4.4 本章小结 (31)第5章实验结果与分析 (32)5.1 试验结果与波形 (32)5.2 试验结果分析 (34)第6章结论与展望 (35)6.1 结论 (35)6.2 展望 (35)参考文献 (36)致谢 (37)外文资料原文 (38)外文资料译文 (41)第1章绪论第1章绪论1.1 开关电源概述1.1.1 开关电源发展历史现实生活中常用的电源,可以分为发出电能的电源和变换电能的电源两类。
目录摘要 (2)第一章开关电源概述 (1)1.1 开关电源的定义与分类 (1)1.2 开关电源的基本工作原理与应用 (1)1.2.1 开关电源的基本工作原理 (1)1.2.2 开关电源的应用 (2)1.3 开关电源待解决的问题及发展趋势 (5)1.3.1 开关电源待解决的问题 (5)1.3.2 开关电源的发展趋势 (5)第二章设计方案比较与选择 (7)2.1 本课题选题意义 (7)2.2 方案的设计要求 (7)2.3 选取的设计方案 (8)第三章反激式高频开关电源系统的设计 (9)3.1 高频开关电源系统参数及主电路原理图 (9)3.2 单端反激式高频变压器的设计 (10)3.2.1 高频变压器设计考虑的问题 (10)3.2.2 单端反激式变压器设计 (11)3.3 高频开关电源控制电路的设计 (15)3.3.1 PWM 集成控制器的工作原理与比较 (15)3.3.2 UC3842工作原理 (17)3.3.3 UC3842的使用特点 (18)3.4 反馈电路及保护电路的设计 (19)3.4.1 过压、欠压保护电路及反馈 (19)3.4.2 过流保护电路及反馈 (19)3.5变压器设计中注意事项 (20)第四章总结 (21)参考文献 (23)致谢 ............................................................................................................................... 错误!未定义书签。
摘要开关电源的高频化电源技术发展的创新技术,高频化带来的效益是使开关电源装置空前地小型化,并使开关电源进入更广泛的领域,特别是在高新技术领域的应用,推动了高新技术产品的小型化、轻便化。
另外开关电源的发展与应用在节约资源及保护环境方面都具有深远的意义。
为此本论文以反激式高频开关电源为设计方向而展开,对高频变压器的认知及所注意的问题,其中包括磁芯损耗、绕组损耗、温升以及磁芯要求。
高频单端反激式变压器是本文的中心内容,其核心参数设计许多,具体内容正文中有详细介绍。
其次是控制电路的设计,首先我们要对PWM集成控制器原理的有所了解,在此基础上保护两种控制模式分别是电压模式和电路模式。
同时采用UC3842开关电源集成控制器,它是一种高性能的固定频率电流型集成控制器,能很好地应用在隔离式单端开关电源的设计,其最大优点是外接元件少,外电路装配简单等。
开关电源的质量指标应该是以安全性、可靠性为第一原则,所以,在同一开关电源电路中,设计多种保护电路的相互关联和应注意的问题也要引起足够的重视。
通过相关文献及实现数据的带入进行验证,最终确定出此设计方案是可行的,设计达到最初的效果。
关键词:高频单端反激式变压器;PWM集成控制器;UC3842集成控制器;保护电路第一章开关电源概述1.1 开关电源的定义与分类电是工业的动力,是人类生活的源泉。
电源是产生电的装置,表示电源特性的参数有功率、电压、电流、频率;在同一参数要求下,又有重量、体积、效率和可靠性等指标。
我们用的电,一般都需经过转换才能合适使用的需要,例如交流转换成直流,高电压变成低电压,大功率变换小功率等。
按照电子理论,所谓AC/DC就是交流转换为直流;AC/AC称为交流变交流,即为改变频率;DC/AC称为逆变;DC/DC为直流变交流后再变为直流。
为了达到转换的目的,电流变换的方法是多样的。
自20世纪60年代,人们研发出了二极管、三极管半导体器件后,就用半导体器件进行转换。
所以,凡是用半导体功率器件作开关,将一种电源形态转换成另一种形态的电路,叫开关变换电路。
在转换时,以自动控制稳定输出并有各种保护环节的电路,称为开关电源(Switching Power Supply)人们在开关电源技术领域是边开发相关电力电子器件,边开发开关变频技术,两者相互促进推动着开关电源每年以超过两位数字的增长率向着轻、小、薄、低噪声、高可靠、抗干扰的方向发展。
开关电源可分为AC/DC和DC/DC两大类,也有AC/AC DC/AC 如逆变器 DC/DC变换器现已实现模块化,且设计技术及生产工艺在国内外均已成熟和标准化,并已得到用户的认可,但AC/DC的模块化,因其自身的特性使得在模块化的进程中,遇到较为复杂的技术和工艺制造问题。
以下分别对两类开关电源的结构和特性作以阐述。
1.2 开关电源的基本工作原理与应用1.2.1开关电源的基本工作原理开关电源的工作过程相当容易理解,在线性电源中,让功率晶体管工作在线性模式,与线性电源不同的是,PWM开关电源是让功率晶体管工作在导通和关断的状态,在这两种状态中,加在功率晶体管上的伏-安乘积是很小的(在导通时,电压低,电流大;关断时,电压高,电流小)/功率器件上的伏安乘积就是功率半导体器件上所产生的损耗。
与线性电源相比,PWM开关电源更为有效的工作过程是通过“斩波”,即把输入的直流电压斩成幅值等于输入电压幅值的脉冲电压来实现的。
脉冲的占空比由开关电源的控制器来调节。
一旦输入电压被斩成交流方波,其幅值就可以通过变压器来升高或降低。
通过增加变压器的二次绕组数就可以增加输出的电压组数。
最后这些交流波形经过整流滤波后就得到直流输出电压。
如图1.1所示。
图1.1开关电源的基本组成图控制器的主要目的是保持输出电压稳定,其工作过程与线性形式的控制器很类似。
也就是说控制器的功能块、电压参考和误差放大器,可以设计成与线性调节器相同。
他们的不同之处在于,误差放大器的输出(误差电压)在驱动功率管之前要经过一个电压/脉冲宽度转换单元。
开关电源有两种主要的工作方式:正激式变换和升压式变换。
尽管它们各部分的布置差别很小,但是工作过程相差很大,在特定的应用场合下各有优点。
1.2.2 开关电源的应用随着电力电子技术的发展, 特别是大功率MOS 管技术的迅速发展, 将开关电源的工作频率提高到150~200 kHz, 这使得功率损耗更小, 电源的效率可达90%~95%。
用高频变压器取代工频变压器可大大减小体积, 降低重量; 同时输出电压纹波降低到0.05%以内, 稳定度可达0.5%~1%, 抗干扰能力强而且智能化程度高, 因为这些优良的特性, 高功率开关电源主要应用于工业和军事上。
如粒子加速器、电磁发射、电磁推进、微波武器等脉冲功率技术应用领域中, 电源设备的平均功率通常在几百千瓦甚至几兆瓦以上, 体积和重量只有线性电源的几十分之一。
而小功率开关电源主要应用于家电、IT 等领域, 如计算机、彩色电视机、程控交换机、摄像机、机顶盒、VCD、电子游戏机等电子设备上。
①通信电源通信业的迅速发展极大地推动了通信电源的发展。
高频小型化的开关电源及其技术已成为现代通信供电系统的主流。
在通信领域中,通常将整流器称为一次电源,而将直流- 直流(DC/DC)变换器称为二次电源。
一次电源是把单相或三相交流电网变换成标称值为48V 的直流电源。
如在程控交换机用的一次电源中, 传统的相控式稳压电源早已被高频开关电源取代,它通过MOSFET 或IGBT 的高频工作,开关频率一般控制在50~100kHz 范围内,实现了高效率和小型化。
近几年, 一次电源的功率容量不断扩大, 单机容量已从48V/12.5A 扩大到48V/200A、48V/400A。
通信设备计算速度的不断提高, 使得时钟频率不断提高, 所用集成电路的种类繁多,其电源电压要求也各不相同,通常超过10 种, 在通信供电系统中采用高功率密度的高频DC- DC 隔离电源模块,从中间母线电压(一般为48V 直流)变换成所需的各种直流电压,这样可大大减小损耗、方便维护,且安装、增加非常方便。
一般都可直接装在标准控制板上,对二次电源的要求是高功率密度。
因通信容量的不断增加,通信电源容量也将不断增加。
②高频逆变式整流焊机电源高频逆变式整流焊机电源是一种高性能、高效、省材的新型焊机电源,代表了当今焊机电源的发展方向。
由于IGBT大容量模块的商用化,这种电源更有着广阔的应用前景。
逆变焊机电源大都采用交流- 直流- 交流- 直流(AC- DCAC-DC)变换的方法。
50Hz 交流电经全桥整流变成直流,IGBT组成的PWM高频变换部分将直流电逆变成20kHz 的高频矩形波,经高频变压器耦合,整流滤波后成为稳定的直流,供电弧使用。
由于焊机电源的工作条件恶劣,频繁地处于短路、燃弧、开路交替变化之中, 因此高频逆变式整流焊机电源的工作可靠性成为最关键的问题,也是用户最关心的问题。
采用微处理器作为脉冲宽度调制( PWM) 的相关控制器,通过对多参数、多信息的提取与分析,达到预知系统各种工作状态的目的,进而提前对系统做出调整和处理, 解决了目前大功率IGBT 逆变电源可靠性。
国外逆变焊机已可做到额定焊接电流300A,负载持续率60%,全载电压60~75V,电流调节范围5~300A,重量29kg。
③大功率开关型高压直流开关电源大功率开关型高压直流电源广泛应用于静电除尘、水质改良、医用X 光机和CT 机等大型设备。
电压高达50~l59kV,电流达到0.5A 以上,功率可达100kW。
自从上个世纪70 年代开始, 日本的一些公司开始采用逆变技术,将市电整流后逆变为3kHz 左右的中频,然后升压。
进入80 年代,高频开关电源技术迅速发展。
德国西门子公司采用功率晶体管做主开关元件,将电源的开关频率提高到20kHz 以上, 并将干式变压器技术成功地应用于高频高压电源,取消了高压变压器油箱,使变压器系统的体积进一步减小。
国内对静电除尘高压直流电源进行了研制, 市电经整流变为直流, 采用全桥零电流开关串联谐振逆变电路将直流电压逆变为高频电压,然后由高频变压器升压,最后整流为直流高压。
在电阻负载条件下,输出直流电压达到55kV,电流达到15mA,工作频率为25.6kHz。
④电力操作电源在上个世纪90 年代之前, 电力操作电源几乎全部选用相控电源, 即采用可控硅整流充电设备, 由于可控硅整流在纹波、效率、体积等方面不尽人意, 监控系统也不够完善, 尤其现在变电所逐步采用微机保护和监控, 对直流系统的性能和可靠性要求更高, 因此90 年代之后更新换代为开关电源。
变电所中的电力操作电源是保证可靠供电必不可少的,它的主要任务是为继电保护、开关分合闸及控制等提供可靠的直流操作电源。
它的性能优劣直接关系到变电所的正常安全供电, 进而关系到生产设备的正常运行。
采用高频开关后,输出电压精度高, 其输出纹波系数从2%提高到0.1%, 电源稳压、稳流精度从2%减小到0.5%, 能够保证对蓄电池的平稳充放电, 延长了电池使用寿命。
由于采用模块化结构和N+1 备份方式, 可根据实际负载容量的大小, 选择合适的整流模块数量。