生产操作手册(拉式制单)
- 格式:docx
- 大小:1.53 MB
- 文档页数:15
生产操作手册一、系统工作方式为了方便用户的使用与操作,本系统为用户提供了三种工作方式:Ⅰ、手动工作方式该工作方式要紧用于单盘生产,每个生产过程都需要人工操纵。
此种方式下,务必先在上位机生产管理系统中设置好各项与生产有关的参数,并下装到PLC。
如今,假如点动一下某个秤的加料按钮,则会在配料操纵器的操纵下,自动完成该秤的计量过程工作;计量过程完成后,点动一下该秤的投料按钮,则自动完成该秤的投料过程;搅拌过程与排料过程也由人工操纵执行。
Ⅱ、自动工作方式该工作方式是要紧的正常的生产方式。
此种方式下,只要通过上位机生产管理系统正确地设置了配方及各项与生产有关的参数,并对盘数做出相应的选择后,起动搅拌机、输送胶带,点动一下自动运行按钮,系统在PLC与配料操纵器的操纵下,即可自动完成一车混凝土的生产。
Ⅲ、调整工作方式该工作方式要紧在试车、维修及故障处理时使用。
此种方式下,操作台上各加料、投料按钮都是按下有效,抬起手则无效,配料操纵器只起到指示作用,不参与操纵。
除一级报警有效外,其它报警对此操作方式无效。
生产中尽量避免使用此方式生产。
二、生产操作规程在生产前务必首先巡视现场是否有特殊情况,检查水路、气路系统是否正常;各生产原材料是否就位,各仓门是否处于关闭状态;搅拌机观察门、排料门是否关闭;通知各设备邻近人员准备生产。
Ⅰ、在手动方式下请按下列步骤进行操作:第一步检查配电柜电源三相电压是否正常,扳动配电柜外壳上的万能转向开关,看AB、BC、CA相电压是否相等,正常应该在380V左右。
第二步打开配电柜,闭合配电柜内生产务必用到的各工作电机与工作电源的断路器(各断路器上贴有标签说明该断路器起何作用)。
如有不明,请电工配合操作手操作。
第三步打开空气压缩机。
空气压缩机断路器在配电柜内,启动开关在空气压缩机上,请先合上配电柜内的空气压缩机断路器,再到空气压缩机房打开启动开关启动空气压缩机。
(注意,不生产时关闭空气压缩机应先到空气压缩机房关上启动开关,再断开配电柜内的空气压缩机断路器)第四步打开操作台电源开关,打开电脑启动上位机生产管理系统(启动电脑进入WINDOWS操作系统后,用鼠标双击屏幕桌面上写有“生产管理系统”的图标,打开“系统登陆”框后,选择操作员为“系统管理员”,密码输入“999”后点击“确认”按钮即可进入生产管理系统)。
生产操作手册范文一、前言。
欢迎来到咱们这个超有趣的生产操作世界!这本手册就像是你在生产[产品名称]这片奇妙小天地里的导航地图。
不管你是刚加入的小伙伴,还是想温故知新的老手儿,这里面的内容都会让你轻松搞定生产工作哦。
二、生产准备。
1. 原材料检查。
首先呢,咱们得像精明的小管家一样,仔细瞅瞅那些原材料。
在原材料仓库里,可不能稀里糊涂的。
把原材料一个个拎出来,就像挑水果一样,看看有没有破损、变质或者其他不正常的情况。
比如说咱们的[原材料名称1],如果发现表面有划痕或者颜色不对,那可就得小心啦,这可能会影响咱们最终产品的质量呢。
对于那些有保质期要求的原材料,更是要瞪大双眼。
要是快过期了,就像过期的牛奶不能喝一样,也不能用在咱们的生产里。
2. 设备调试。
然后就到了和咱们的生产设备打交道的时候啦。
来到设备跟前,就感觉像是要唤醒一群沉睡的小伙伴。
先给设备来个简单的清洁,把上面的灰尘什么的都扫扫干净。
接着按照设备上的操作指南,一步一步地启动设备,进行调试。
比如说咱们的[设备名称],要先打开电源开关,看着屏幕上的指示灯有没有正常亮起。
然后调节一下[具体参数,如温度、速度等],像调收音机的频道一样,慢慢调到合适的数值。
在这个过程中,如果听到设备有奇怪的声音,就像汽车发动机发出咔咔声一样,那可不能不当回事儿,得赶紧检查是哪里出了问题。
三、生产流程。
1. 第一步:原料混合。
现在正式开始生产啦。
先把之前检查好的原材料按照规定的比例放到混合容器里。
这就好比是在做一道超级重要的大菜,每种调料都得放得恰到好处。
比如说[原材料名称1]放[X]千克,[原材料名称2]放[Y]千克,可不能乱放哦。
然后启动混合设备,让它们在容器里欢快地转起来。
就像在开一场小小的原材料派对,要确保所有的原材料都能充分混合在一起。
在混合的时候,可以通过观察窗看看它们混合得怎么样,如果发现有一些原材料还没有融合好,那就让设备再多转一会儿。
2. 第二步:成型加工。
钢丝生产作业指导书1 目的为了让生产操作人中清楚、明确、了解和掌握各工序及岗位的生产工艺和技术要求,确保生产计划的按时完成。
2 适用范围适用与本厂生产过程中所有的工艺、技术、质量的控制。
3 职责3。
1技术部提供有生产中适用的工艺文件、技术标准、工装模具等相关文件,负责对工艺流程方案的制定。
3。
2生产部提供相关的《生产作业指导书》及《生产命令单》。
3.3质管部提供生产过程中的过程检验标准,与成品验收标准。
3.4各岗位人员按工艺流程,《生产指导书》严格执行.4 工作程序4。
1组批投料操作过程4。
1.1组批投料的原则是根据《原料的材质书》,并经质管部检验确认无误的合格原料后,按同一批号或炉号钢号、规格投料生产。
4.1。
2班组长有责任检验原料的表面质量,批号或炉号堆放等情况,如有异常,应及时通知生产部负责人.具体参照《生产命令单》与《生产投料单》。
4.1。
3酸洗前的准备:破线,即剪断多余的打包带,只留有一根据绑腰线,使盘条均匀散开,并在绑腰线上挂上标牌。
4.1。
4酸洗—磷化-皂化。
具体参照《酸洗、磷化、皂化操作过程》。
4.1。
5皂化后钢丝的堆放:班组长负责对皂化后钢丝的堆放,应分钢号、批号或炉号、规格堆放,避免混钢混炉。
4。
16钢丝拉拔前的准备:班组长负责选择润滑剂、模具等拉丝用具.在收线架上应先挂上同一批号,规格的标识。
4.1。
7拉拔至稳定化处理时的半成品,应注意收线架上的标牌是否与钢丝批号或炉号、钢号相符。
4。
1。
8班组长对投料过程中所出现的问题,应做出及时处理,处理不了时立刻上报生产部负责人。
4。
1.9质检员严格按照生产过程中的“三检一查”制度执行,不得随意折扣其检验次数。
并对生产过程中的半成品进行检验,再挂上相应的标识,注明有强度、延伸等数据。
不合格品参照《不合格品管理办法》.4。
1。
10稳定化处理按同一批号或炉号、规格进行批量处一,处理前放线架上必须有原料厂家的标牌和质检员的检验标牌,方可投料。
生产操作手册范文一、前言。
小伙伴们!欢迎来到咱们这个超酷的生产世界。
这个操作手册就像是一把神奇的钥匙,能让你轻松驾驭整个生产流程,就像超级英雄掌握自己的超能力一样。
不过在开始之前,可得先把安全这根弦绷紧喽,毕竟安全第一嘛。
二、生产前准备。
# (一)工作区域检查。
1. 环境清理。
走进咱们的工作区,就像走进自己的小天地一样,要先打扫得干干净净的。
瞅瞅地上有没有前一天留下的小垃圾,什么碎纸片啊、小零件啥的,都得清走。
这就好比你要做饭,得先把厨房台面擦干净是一个道理。
还有那些工具架子,看看工具是不是都摆放得整整齐齐的。
要是工具乱放,到时候找起来就像大海捞针一样麻烦。
2. 设备检查。
接下来,就该看看那些“大家伙”——生产设备啦。
先给设备来个外观检查,看看有没有明显的破损或者裂缝。
要是设备破了个大口子,那可不能让它带病工作啊。
然后打开设备的电源开关(可别开错啦,小心电到自己哦),看看那些指示灯是不是正常亮起来。
如果有哪个灯不亮,就像人眼睛闭着不睁开一样,那肯定是有问题了,得赶紧找人来瞅瞅。
# (二)原材料准备。
1. 原材料领取。
根据当天的生产计划,到仓库去领原材料。
这就像去超市买菜一样,得按照菜单(生产计划)来拿东西。
到了仓库,可别瞎拿,要对照着物料清单仔细核对。
比如说,咱们要做[产品名称],清单上写着需要10个[原材料名称1]和5个[原材料名称2],那就得一个一个数清楚,别多拿也别少拿。
2. 原材料检验。
把原材料领回来后,不能就这么直接用。
得像检查水果有没有坏的一样,检查原材料的质量。
看看[原材料名称1]有没有划痕或者变形,[原材料名称2]的颜色对不对。
如果发现有质量问题的原材料,就像挑出烂苹果一样,把它挑出来,然后找仓库管理员换一批好的。
三、生产操作流程。
# (一)第一步:[操作名称1]1. 操作步骤。
把[原材料名称1]放到[设备名称1]的指定位置上。
这个位置就像停车位一样,每个原材料都有它自己的专属车位,可别放错了。
1.登陆到系统后,2.点中左边功能模块的“生产管理”,3.打开“MRP物料需求计划”,4.点中“MRP—数据清单”上的“新增”按钮5.系统将会跳出“MRP”单据新增状态的界面,6.表头录入信息:排程日期(自动生成,按排程当天日期录入)、单据号码(自动生成,可修改)、估算方式(按实际情况选择,一般为“净需求估算”)、估算截止日(自动生成,按实际日期录入);设置需求来源条件:交货日期区间(按实际情况录入“开始日期”和“截止日期”)、纳入销售订单需求和纳入计划生产单需求按实际情况勾选,勾选后才可以纳入对应单据表身录入信息:无,表身“需求来源”、“厂内生产建议”、“委外生产建议”和“采购建议”根据执行MRP参数系统自动生成,“备注”按实际情况录入表身录入信息:负责人员,所属部门;6.1勾选了“纳入销售订单需求”后,点击右边的“望远镜”,系统跳出对话框,单击选择需要排产的“销售订单”,然后取回,可多选点击“取回”后,回到“MRP”界面, 然后,通过“执行MRP参数”执行MRP计算;6.2载入资料和选择负责人员,6.3MRP计算,6.4查看“厂内生产建议”或“委外生产建议”,厂内或委外建议根据BOM表的比例和相关半成品的库存情况列出;6.5生成工单,如图:6.5.1厂内生产建议6.5.2委外生产建议:6.5.3采购建议:6.6若需要对生产排单进行调整情况,可以通过“调整工单排程”进行调整,6.7排程调整完后,要重新“生成采购建议”后再生成“采购请购单”,点击“确定”,整个“MRP”的步骤完成;注意:若生产部门自主安排生产计划,生产部相关人员可以自己“新增”“计划生产单”进行自主排产,后续排产和派工操作方式与“纳入销售订单”方式类似。
.7“厂内生产”作业流程:7.1打开“厂内生产工单”,7.1.1.点中“厂内生产工单—数据清单”上的对应单据;7.1.2.系统将会跳出“厂内生产工单”单据“浏览”状态的界面,在此单据上需要确认以下信息:表头信息:“单据日期”、“单据号码”、“母件”、“生产单位”、“生产数量”、“日产量”(可根据情况进行调整)表身信息:“子件编号”、“生产应用量”表身信息:“负责人员”、“所属部门”7.1.3.确认单据信息无误后,点击“复核”按钮保存单据信息7.2打开“厂内生产领料单”,7.2.1.点中“厂内生产领料单—数据清单”上的“新增”按钮7.2.2.系统将会跳出“厂内生产领料单”单据新增状态的界面,7..2.3.表头录入信息:单据日期(自动生成,按领料当天日期录入)、单据号码(自动生成,可修改)、仓库(预设仓库)、生产单位(默认带出,按实际生产单位录入);表身录入信息:通过“厂内生产领料单”的“转单”功能转入,也可手工录入(一般不建议手工录入)表身录入信息:领料人员,所属部门;7.2.4.确认领料单基本信息无误后,,点击“厂内生产领料单”下面的“转单”按钮,然后点击“厂内生产工单转入”,系统将出跳出对话框, 通过过滤区间过滤出对应的“厂内生产工单”,过滤区间有:日期区间、单据区间、产品类别,确定好过滤区间后点“载入资料”,系统将把对应“厂内生产工单”表身内容载入到转单窗口,确定好转单产品和数量后,点“取回”按钮把对应产品信息取回到“厂内生产领料单”上,录入表身仓库,按实际材料所在仓库下拉选择并保存即可。
拉版操作规程一、两边拉高操作步骤:松咬口——拉拖梢——紧咬口——紧拖梢操作要求:1、松开咬口边所有紧版螺钉,放松印版。
2、拉拖梢只拉两边两个螺钉,并记住每个螺钉拉了多少下。
6下为一个螺距,约2mm。
根据套印误差确定需要拉几下。
如果拉不动或者很紧不要强拉,要查找原因。
拉版时不要一次性拉够,先预留两下不拉,等紧版时再拉。
3、紧咬口时要收紧所有拉版螺钉,收紧力度为2kg,每个螺钉用力要均匀一致。
4、紧拖梢也要收紧所有螺钉,收紧力度同上且每个螺钉用力要均匀一致。
5、两边拉低方向与上相反,步骤与要求相同。
6、版拉不动可能原因:螺钉松的不够,顶版螺钉顶紧版夹,版夹拉到极限位置(版夹已拉到底),咬口版夹锁紧螺钉顶住版夹,印版歪斜严重没有顶版。
二、靠身拉高操作步骤:松咬口——顶版——拉拖梢——紧咬口——紧拖梢操作要求:1、松咬口只松两个螺钉,保留朝外一个螺钉不松。
2、顶版方向:拉什么地方就顶什么地方或者顶它的对角,一般顶一个版夹即可。
顶完后,顶版螺钉要退回2下。
拉多少顶多少,不能顶过多也不能顶不够。
一般要拉几下就顶几下。
3、拉版时只拉靠身一个螺钉,拉版时如果很紧或者拉不动不要强拉,查找原因。
拉版计量方法同上。
4、紧咬口时要收紧所有拉版螺钉,收紧力度为2kg,每个螺钉用力要均匀一致。
5、紧拖梢也要收紧所有螺钉,收紧力度同上且每个螺钉用力要均匀一致。
6、其它只拉一边情况类似操作,步骤与要求相同。
7、版拉不动可能原因:松的不够,顶版螺钉顶紧版夹,版夹拉到极限位置(版夹已拉到底),咬口版夹锁紧螺钉顶住版夹,没有顶版。
三、靠身拉高朝外拉低操作步骤:松版——顶版——拉版——紧版操作要求:1、先确定要拉什么地方,凡是不拉的螺钉都要松开,保留需拉的螺钉不松。
除靠身拖梢一个螺钉及朝外咬口一个螺钉不松之外其它螺钉都要松开。
2、顶版方向:拉什么地方就顶什么地方或者顶它的对角,一般顶一个版夹即可。
顶完后,顶版螺钉要退回2下。
拉多少顶多少,不能顶过多也不能顶不够。
制造业生产线操作规范手册第一章:总则 (4)1.1 生产线操作基本原则 (4)1.1.1 遵守国家法律法规、行业标准和公司规章制度,保证生产活动合法合规。
(4)1.1.2 严格按照生产工艺流程和操作规程进行生产,不得擅自改变工艺参数和操作方法。
(4)1.1.3 保证设备正常运行,定期对设备进行检查、维护和保养,保证设备功能稳定。
41.1.4 注重团队合作,加强与上下工序的沟通与协作,保证生产进度和生产任务顺利完成。
(4)1.1.5 培养良好的职业素养,严格遵守劳动纪律,保持工作场所的整洁和有序。
(4)1.1.6 不断学习和掌握新技术、新工艺,提高自身操作技能,为提高生产效率和质量贡献力量。
(4)1.2 安全生产规定 (4)1.2.1 严格遵守国家安全生产法律法规,执行公司安全生产规章制度。
(4)1.2.2 生产现场必须设置明显的安全警示标志,保证安全通道畅通。
(4)1.2.3 操作人员应穿戴符合安全规定的防护用品,保证个人安全。
(4)1.2.4 操作前应对设备进行检查,确认设备安全可靠后方可进行操作。
(4)1.2.5 生产过程中应密切关注设备运行状况,发觉异常立即停机并报告。
(4)1.2.6 定期进行安全培训,提高操作人员的安全意识和应急处理能力。
(4)1.2.7 加强生产现场的安全管理,保证生产环境符合安全生产要求。
(4)1.2.8 建立健全安全生产责任制,明确各级领导和操作人员的安全职责。
(4)第二章:生产线设备管理 (4)2.1 设备日常维护保养 (5)2.1.1 维护保养目的 (5)2.1.2 维护保养内容 (5)2.1.3 维护保养周期 (5)2.1.4 维护保养责任人 (5)2.2 设备故障处理 (5)2.2.1 故障分类 (5)2.2.2 故障处理流程 (5)2.2.3 故障处理记录 (5)2.3 设备安全操作规程 (6)2.3.1 操作前的准备 (6)2.3.2 操作过程中的注意事项 (6)2.3.3 操作后的收尾工作 (6)2.3.4 安全处理 (6)第三章:生产流程控制 (6)3.1 物料准备与检验 (6)3.1.1 物料准备 (6)3.1.2 物料检验 (7)3.2 生产计划与调度 (7)3.2.1 生产计划 (7)3.3 生产进度跟踪与控制 (7)3.3.1 生产进度跟踪 (7)3.3.2 生产进度控制 (7)第四章:生产工艺操作 (8)4.1 工艺流程制定 (8)4.2 工艺参数调整 (8)4.3 工艺改进与创新 (9)第五章:质量检验与控制 (9)5.1 入库检验 (9)5.1.1 检验目的 (9)5.1.2 检验范围 (9)5.1.3 检验方法 (9)5.1.4 检验流程 (10)5.2 过程检验 (10)5.2.1 检验目的 (10)5.2.2 检验范围 (10)5.2.3 检验方法 (10)5.2.4 检验流程 (10)5.3 成品检验 (10)5.3.1 检验目的 (10)5.3.2 检验范围 (10)5.3.3 检验方法 (11)5.3.4 检验流程 (11)第六章:仓储与物流管理 (11)6.1 物料入库与存储 (11)6.1.1 物料接收 (11)6.1.2 物料存储 (11)6.2 物料配送与调度 (11)6.2.1 物料配送 (11)6.2.2 物料调度 (12)6.3 库存管理与盘点 (12)6.3.1 库存管理 (12)6.3.2 盘点 (12)第七章:人员培训与管理 (12)7.1 员工招聘与选拔 (12)7.1.1 招聘原则 (12)7.1.2 招聘流程 (13)7.2 员工培训与发展 (13)7.2.1 培训目标 (13)7.2.2 培训内容 (13)7.2.3 培训方式 (13)7.3 员工绩效考核与激励 (13)7.3.1 绩效考核原则 (13)7.3.3 激励措施 (14)第八章环境保护与节能减排 (14)8.1 生产过程环保要求 (14)8.1.1 严格遵守国家和地方的环保法律法规,认真执行企业内部环保管理制度。
盘拉机操作手册一、总述盘拉机是铜管是生产线的关键设备之一,铜管的主要尺寸及其形状都在这一工序已基本定型。
因此,对操作者的技能要求比较高,必须达到一定的熟练程度,才能够得心应手,找到一种感觉,事实上,这种感觉就是一种不可名状的高超技能。
希望我们每个人都能早日找的这种感觉。
为了让大家能够早日熟悉设备的操作、构造、性能、维护及维修,保证生产的顺利进行,提高产品的质量和产量,现对设备操作、维护保养、维修及简单故障的排除等几部分进行说明。
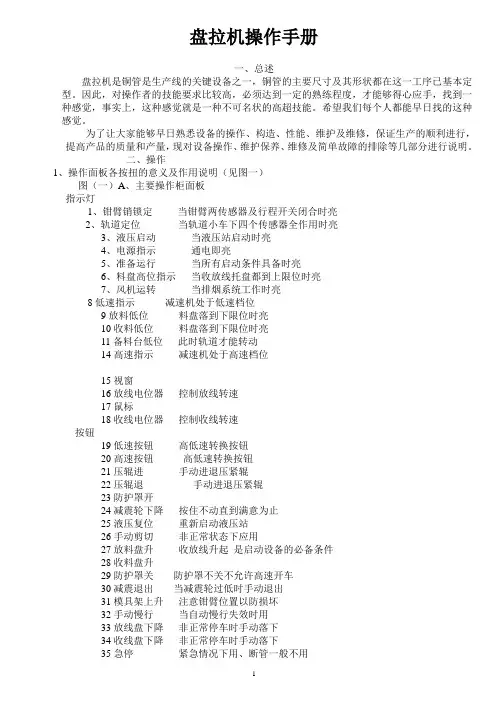
二、操作1、操作面板各按扭的意义及作用说明(见图一)图(一)A、主要操作柜面板指示灯1、钳臂销锁定当钳臂两传感器及行程开关闭合时亮2、轨道定位当轨道小车下四个传感器全作用时亮3、液压启动当液压站启动时亮4、电源指示通电即亮5、准备运行当所有启动条件具备时亮6、料盘高位指示当收放线托盘都到上限位时亮7、风机运转当排烟系统工作时亮8低速指示减速机处于低速档位9放料低位料盘落到下限位时亮10收料低位料盘落到下限位时亮11备料台低位此时轨道才能转动14高速指示减速机处于高速档位15视窗16放线电位器控制放线转速17鼠标18收线电位器控制收线转速按钮19低速按钮高低速转换按钮20高速按钮高低速转换按钮21压辊进手动进退压紧辊22压辊退手动进退压紧辊23防护罩开24减震轮下降按住不动直到满意为止25液压复位重新启动液压站26手动剪切非正常状态下应用27放料盘升收放线升起是启动设备的必备条件28收料盘升29防护罩关防护罩不关不允许高速开车30减震退出当减震轮过低时手动退出31模具架上升注意钳臂位置以防损坏32手动慢行当自动慢行失效时用33放线盘下降非正常停车时手动落下34收线盘下降非正常停车时手动落下35急停紧急情况下用、断管一般不用36正常停车中间停车测量时使用(与测试/生产旋钮配合使用)37模具架下落38滚筒自动定位非正常停车时使用,首先要退出压紧辊否,则无效39料筐自动升降(开-关)前提是轨道定位准确,否则禁用40自动慢行(开-关)电脑记长准确时用41压紧辊组数选择(单双)前两道用三组,注意落料位置42张力释放(手动-自动)生产时必须放在自动状态4344测试/生产旋钮生产时必须位于“生产状态”,否则不能自动复位图(一)B、模具架、轨道控制面板1、外润滑开手动起动润滑泵2、外润滑关手动关闭润滑泵3、外润滑选择(自动-手动)生产中一般处于自动状态4、校直辊闭合调节壁厚时用5、校直辊打开调节壁厚时用6、模盒锁打开正常拉拔时应处于开的状态7、模盒锁闭合穿管时用8、卷筒加速9、卷筒减速10、放线盘正转11、放线盘反转12、放线盘升13、放线盘降14、起动按钮各种条件具备时才起作用15、轨道向前16、轨道向后17、轨道停止18、急停图(一)C、钳臂控制面板1、收线盘正转2、收线盘反转3、收线盘上升4、收线盘下降5、钳臂销锁定6、钳臂销打开7、钳臂伸出注意钳臂伸出速度、防止伤人8、钳口打开当钳臂中位开关坏时须手动取掉料尖头9、卷筒点动断管或测试时用2、盘拉机的操作规程及注意事项1)、盘拉生产过程流程图上料→压尖→穿管→夹持→调整/启动→正常运行→慢行→自动停机→逐道拉伸直至成品下料2)、盘拉机操作需注意事项a.上料时注意检查坯料表面质量,外径、壁厚等坯料质量。
服装厂作业指导书制衣厂生产部裁床作业指导书目的:本规定的目的是为了指导操作人员进行作业。
适用范围:本规定适用于本公司生产部裁床工序。
作业规定:1.由组长按照《生产制造单》的要求安排生产,并领取唛架。
2.生产前,作业员应准备相关的工具、样品、原材料,并检查生产设备是否正常。
同时对设备场所进行清洁、点检。
3.拉布时唛架必须经裁床主管审批后方可拉布开裁。
拉布不得过高,具体情况听从主管安排。
4.作业员生产首样后,应交组长和检验员确认。
确认合格后方可开裁大货。
5.拉布时必须按唛架长度及加放尺寸认真拉好。
多余布头尾一律剪下捆扎好,写上床次编号。
不可拉布过长或不够长。
6.加工完成后,产品放入指定的区域。
货物必须摆放整齐,不同款货物要分开摆放。
注意通道畅通,不得随便乱放、乱扔、更不可错码错扎。
7.裁剪员工必须保养好生产工具。
每天下班时要上油、清洁,并做好电剪工具保养。
非电剪员工不得动用电剪。
下班时应关闭机器设备、风扇、电源、门窗。
并做好6S管理工作。
8.在车间内严禁吸烟,保持良好消防意识。
9.生产主管应统计每日的生产产量于《汇达制衣厂裁床收发表》中。
工作流程:1.组长作业流程:1.1 组长向裁床主管领取新的《生产制造单》、板及纸样。
1.2 唛架师傅根据每款新单的布料缩水率、纸样组的正确纸样和《生产单》来画唛架。
1.3 电脑制作唛架时,操作员一定要根据生产制单的款号、核对电脑里的纸样,避免出现用错纸样。
电脑排唛画出后,开裁前组长一定要拿纸样与唛架进行核对,经确认无误后,方可做下道工序。
1.4 师傅在制作唛架时,须特别注意:1)要把唛架纸铺平;2)拿正确的纸样画,不能出现画大码时,却拿错了中码纸样;3)唛架画好后,不可写错码,影响裁片的裁剪与生产的进度,造成不必要的浪费。
1.5 唛架排好后,可安排开裁。
1.6 组长须把每天本组裁剪布料的数量记录到《汇达制衣收发表》中,第二天早上交给裁床主管。
1.7 每组开裁时,组长要不定时检查员工拉布时的手势,以及裁出后的裁片。
制造中心经开区工厂文件经开区工厂物料单据管理办法各部门:为提升工厂物料管理水平,确保帐务处理清晰、实物交接规范,现对经开区工厂内材料单据流转及交接规范要求如下:一、推式物料领料单推式领料单打印发放及归口管理部门为财务部物资模块,工厂其他各单位打印发放无效,仓库有权拒绝发料,造成损失由违规部门承担。
1、单据流程:任务发放后,仓库制单员负责打印推式物料领料单(三联),物流配送取单后到仓库领料,配送人员领料后在三联单上签字,第一联交仓管员做帐(白联),配送人员持剩余两联单据到分厂配送物料,分厂人员在两联单上签字确认,签收完毕红联交分厂材料员/领料人保管,黄联由配送人员带回。
仓库单据保管按照财务标准执行,分厂需将单据留存备查不低于2个月。
2、相关要求及考核:1)制单员按照系统作业打单,并按照作业号分类保存。
严禁漏打、多打,未按照要求操作,给予责任人10元/次的处罚;2)生产线必须安排专人(或班长)对配送上线物料进行签收,同一线体同种物料不同工位配送,分厂需安排专人统一签收,未按要求执行的,给予责任线体负责人20元/次负激励;3)严禁配送人员无单送料。
未按照要求执行,给予配送员20元/次负激励;4)因配送人员单据丢失,导致物料没有配送到分厂,影响帐务处理甚至造成停产的,给予配送员20~200元/单的负激励;5)分厂材料员、仓库配送及仓库仓管员处单据必须按照任务号装订,仓库单据由财务部稽查,分厂单据由分厂成本监控稽查。
对于未按照要求执行,给予责任人10元/次负激励;6)系统任务取消导致分厂退料的,由物资制单员打印退料单据,分拣区未上线物料由配送人员负责退料,上线物料由材料负责退料,对于未按照要求执行,给予责任人20元/次负激励;7)已发放作业任务需求更改的,领料单由物资制单员在接到生产人员通知6小时内打印,未按要求执行的,给予责任人20元/次负激励。
二、拉式物料领料单1、单据流程:拉式物料由分厂材料员打印单据,生产线填写需领料数量(需考虑物料最小包装)后交分厂成本监控签字,交物流配送人员严格按照填写数量进行配送。
利孜软件(中国)有限公司生产单需求规格说明书版本号:Lizsoft/Production/20120516-V12011年5月16日1.概述:生产系统是一个相对独立的系统,生产制单必须让用户可以新建,同时可以从S/C中导入订单数量。
当前S/C中有多个PO, PO下又有多个款,款下面又有多个船期,当从S/C中导入订单数量时,只支持导入某一PO中某一款的某一船期的数量作为生产数量,同时支持用户可以通过增加损耗率的方式来修改生产数量。
2.功能描述:1.用户可以手工新建生产订单2.用户可以从S/C中导入订单数量,再加上一定的比例作为损耗,生成生产数量3.用户可以从基础数据BOL中选择BOL作为生产的BOL,当BOL更新时,生产制单中的BOL自动更新或者手工更新。
4.用户可以多次输入需裁剪的数量。
5.生产制单必须支持生成工票序号3.操作步骤:1.从订单系统中选择订单数量生成生产数量:Search->Customer, PO#, Style, Shipment Date. Total Qty2.增加生产数量:Wastage(%): 输入损耗比率,以此来改变生产数量Combo, PK/Ration, Color, Size, Subtotal3.增加BOL:从BOL列表中选择BOL。
选择BOL主界面字段:Style, Makeup, Revision No., Create By, Create Date选中之后,生产制单中的BOL字段:Operation Code, Description, Machine Type, Ticket Group, Skill, Operation Type, Cmp Qty, Arrange Gt Machine,4.输入裁剪数量:主界面显示字段:Cutting No., TBL, Cut Date, Status, Type(Recut or Normal), Ticket No., Serial No., Total Cut Qty, Card Match, Card Unmatch, GT卡号匹配报表。
生产操作工艺指导书目录第一部分生产部生产管理制度(一)班前会管理制度(二)生产操作记录管理规范(三)生产现场管理制度(四)生产质量工艺管理制度(五)生产设备管理制度(六)生产安全管理制度第二部分生产部各车间岗位操作、工艺规范(一)制箱车间岗位操作、工艺规范(二)制塞车间岗位操作、工艺规范(三)制盖车间岗位操作、工艺规范(四)制瓶车间岗位操作、工艺规范第三部分生产管理体系附表(一)班前会(二)生产计划确认表(三)生产日、周、月报表(四)生产部人员定岗定编统计表(五)生产部现场管理情况记录表格(六)生产部质量管理情况记录表格(七)生产部安全管理情况记录表格(八)生产部设备管理情况记录表格第一部分生产部生产管理制度(一)班前会管理制度目的:1、班前会制度是生产管理的基础部分,班前会召开的目的是将班前会作为“载体”及时将公司管理思路、方向及生产动态传递给一线员工。
2、传达生产部阶段性要求的工作及安排3、通报车间出现的问题及工作安排范围:适用于公司各车间。
内容:会议时间:8:50-9:00会议地点:车间会议主持:车间主任或班长会议记录:车间主任或班长参加人员:各车间全体人员会议内容:(1)点名(2)通报公司层面或生产部层面的安排(3)质产本安人状况通报:上班台时、产量、质量、作业率、停机时间以及存在的问题。
安排当班生产(含台时、产量、质量、作业率、安全以及注意的问题)。
(4)阶段性传达的上级安排或通知会议要求:(1)手机调为静音或关机,手机响或接手机考核5元∕次。
(2)迟到或未到考核5元∕次,每月超过3次者,扣除当月全勤奖,开会未签字者者考核5元∕次。
(3)车间主任主持班前会每周不少于4次。
(4)班前会主持执行原则上由车间主任执行,另重大工作项目传达由车间主任执行,不得由班长代执行备注:由车间主任汇总,次月1日上报生产部确认,在当月绩效评分中体现。
(二)生产操作记录管理规范目的:为了规范车间基础管理,加强对各工序生产过程控制,使之起到监控、追溯质量全过程的作用。
织带车间作业指导书一、布带工艺设置程序接单→选料→试做样品→样品检测→工艺确认→填写工艺表投入生产→追踪测试1、接单车间接到任务单后,第一要看清楚任务单上的每一项内容,如:布带品种、经D 经条、纬 D 密度、染后合宽、件重、总数量、完成时间、可否有特别要求等,仔细商酌,确认能够准时、按质、按量完成后(如有问题,马上请示解决),再在落实人处签字。
2、选资料依照任务单上的要求,选择相应经、纬纱,要特别注意库存原资料在批号,数量方面可否能满足任务单上的需求,否则,要及时上报或要求相关部门购买。
3、试做样品资料选好后,依照客户来样或任务单要求,由机修写出棕框穿纱法,并初步确定布带宽度、纬密、以及整经等工艺;尔后上机试样,做出样品布带,测重并作记录后,配相应的素链、缝线缝合、染色。
并依照样品测试要求,如可否要预定型等,填写送《染整部测试通知单》。
4、检测样品样品染好后,要进行检测。
第一用天平、直尺等工具检测染后重量,合宽可否达标,再看布带平拉强度等可否吻合行业标准,并做好记录。
如有偏差要作调整,重新测试,直到达标为止。
5、工艺确认经过检测、各项布带工艺参数都没有问题后,由样品试做机修填写《布带生产工艺报告书》,机修班长填写初步建议,交主任签字存档,并附拉链(或布带)实样,报质检部确认后,方可按此工艺批量生产。
如有问题,要再作调整。
6、填写工艺表:《工艺报告书》经质检部确认后,由班长将此工艺参数填入机台上布带工艺参照表中。
操作工、机修、质检按此工艺表要求生产、控制。
7、批量生产批量生产过程中,要严格依照机台工艺表中的要求进行控制,布带宽度超出 0.02cm 的要拉出来,不能作正品,布带重量高出±件,要进行调整。
8、追踪测试生产过程中,布带换经纱、纬纱批号,要分机型测试布带重量;如有问题,及时调整;相关部门更换原资料,要协助质检部进行追踪测试。
保证产质量量达标。
二、整经机工艺流程领卡→领纱→上纱→穿断纱开关→上空盘头→纱上入盘头孔内→检查→开机→中途换纱→挂上标签→分纱卸盘头入库作业步骤1、领卡领用原料整经操作工向本车间仓管领用整经用的纱。
生产通知单操作规范
一般是通过制令单产生出的生产领料通知单,主要是起到承上启下桥梁的作用。
如想通过生产日报进行生产管理,是必须要经过这一起衔接的程序作业。
操作步骤及栏位说明:
STEP1打开制令单窗口,在表身的制程代号处必须选上相应的资料,按F8存
盘的情况下才能产生出“生产领料通知单号”;
STEP2用鼠标点击在制令单表尾的处,便会显示出“生产领料通知单
号”,双击此单号便会看到“生产领料通知单”程序的资料;
STEP3在“生产领料通知单”程序中只有“已产出数”是以此“生产领料通知
单”进行“生产日报表”作业后生产数量资料将此处系统会自动显出;
STEP4结案字段是此“生产领料通知单”进行“生产日报”作业完成后此处打
上钩,而其它字段元的资料都是以制令单的资料系统自动带出是无法做
任何改动的。
U9生产模块操作手册(拉式制单)v1.0 目录:
1.生产订单开工;
2.领料单;
3.超额领料;
4.退料单;
5.工艺件完工入库;
6. 带工艺路线的自制件完工入库;
7. 销售订单成品的完工入库;
8.查“备料”表;
9.查“BOM物料形态属性”;
一、生产订单开工:
1.“查找”生产订单号,再点“操作”,再点“开工”;
2.在弹出的页面,先点击“开工”,出现开工信息后,再点“确定”;
二、领料单:
1.点“新增”新建领料单,选择“单据类型”,再选择“生产订单号”,最后“确定”;
2.点“保存”生成领料单,再“提交”,再选择打印模板打印,拿纸质单据去仓库领料。
三、超额领料:
1.路径如下;
2.点“新增”,在单身“生产订单备料”开窗,输入要超领的生产订单号,点“查找”,选中要超领的行,再点“确定”;
3.选择“存储地点”,输入“实发数量”,点“保存”、“提交”,选择打印模板打印,拿纸质单据去仓库领料;
四、退料单:
1.路径如下;
2. 点“新增”,在单身“生产订单备料”开窗,输入要退料的生产订单号,点“查找”,选中要退料的行,再点“确定”;
3.选择“存储地点”,输入“实退数量”和“退料理由”,点“保存”、“提交”,选择打印模
板打印,拿纸质单据和要退的实物去仓库退料;
五、工艺件的完工入库:
1.查找一张工艺件的生产订单;
2. 生产订单MO1804050009,先“开工”,再“成套领料”生成领料单RTN1804060006,打印领料单去仓库领料,现场生产完成后,系统要走“完工申报”;
3.新增“工艺完工申报单”,选择“生产订单”,核对“完工数量”,再“保存”、“提交”、“审核”;
4.检查该工艺生产订单(3110303-00030/导轨)的BOM上阶的生产订单MO1804050006(3310301-00022/面板组件)的备料表,会发现系统已经自动领了“导轨”;
注:生产订单页面可以按下面的方法查看“备料”表。
5.如何查看BOM下阶设定的“物料形态属性”;
注:“工艺件”的完工入库没有先后顺序。
六、带工艺路线的自制件的完工入库:
1.查找生产订单MO1804050015,如下图,“工艺路线”非空时,点击“工艺路线”四个字可以查看既定的工艺路线;
2.生产订单“开工”后,先做领料(如果全是工艺件就不需要做领料单),第一道工序现场完工后,再做“派工单”;
3.“新增”派工单(派工单可以一次性把所有工序都派完),选择“单据类型”、“生产订单”,核对工序及“派工数量”后,“保存”、“审核”;
4.点“操作”,再点“整单开工”;
5.生产完工后,再做“派工单完工申报单”;
6.“新增”“派工单完工申报单”,选择“单据类型”、“派工单”号、“工序号”,输入“完工数量”,“保存”,“审核”;
7.重复6,继续做下一工序的完工申报,直到最后一道工序。
8.最后一道工序的派工单完工申报单系统会自动审核,并生成一张“完工申报”;
9.按生产订单号查找生成的完工申报单,“提交”“审核”;
10.新增“成品入库”单,选择“单据类型”后,再选择要入库的生产订单号,核对入库数量,“保存”、“提交”,打印后拿纸质单据去仓库办理入库。
注:“烫衣板”的四大件都设了“工艺路线”。
七、销售订单成品的完工入库:
1.先做“完工申报”;
2.再做“成品入库”;。