数学专业毕业论文的标准格式
- 格式:doc
- 大小:31.00 KB
- 文档页数:2
忌,下一个洞你就为抓了老鹰而兴奋不已。
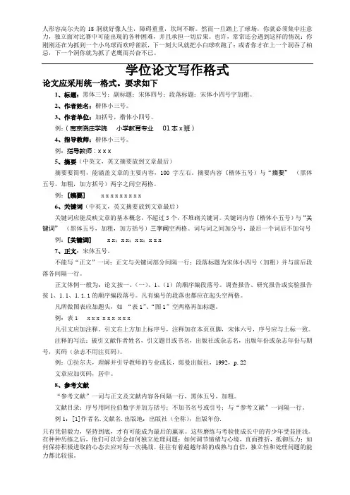
学位论文写作格式论文应采用统一格式。
要求如下1、标题:黑体三号;副标题:宋体四号;段落标题:宋体小四号字加粗。
2、作者姓名:楷体小三号。
3、作者单位:加括号,楷体小四号。
例:(南京晓庄学院小学教育专业01本x班)4、指导教师:楷体小三号。
例:指导教师:x x x5、摘要(中英文,英文摘要放到文章最后)摘要要简明,能涵盖文章的主要内容,100字左右。
摘要内容(楷体五号)与“摘要”(黑体五号,加粗,加方括号)两字之间空两格。
例:[摘要]x x x x x x x x x6、关键词(中英文,英文摘要放到文章最后)关键词应能反映文章的基本概念,不超过5个,不堆砌关键词。
关键词内容(楷体小五号)与“关键词”(黑体五号,加粗,加方括号)三字间空两格。
词与词之间加分号,最后一个词后不加句号例:[关键词]x x;x x;x x;x x x7、正文:宋体五号。
不能写“正文”一词;正文与关键词部分间隔一行;段落标题为宋体小四号(加粗)并与前后段落各间隔一行。
正文体例一般为:论文按一、(一)、1、(1)的顺序编段落号。
调查报告、研究报告或实验报告按1、1.1、1.1.1的顺序编段落号。
凡有编号的段落也都应在起头空两格。
凡所做图表应加题头,如“表1”、“图1”空两格再加标题。
例:表1 x x x x x x x x x凡引文应加注释。
引文右上方加上标序号,注释加在本页页脚,宋体六号,序号应与上标一致。
注释的写法:被引文献作者姓名,引文题目或书名,出版社或杂志名,出版年份或杂志年份与期号,页码(杂志不用注页码)。
例:①拉尔夫,理解并引导教师的专业成长,郎曼出版社,1992,p.22文章应加页码,居中。
8、参考文献“参考文献”一词与正文及文献内容各间隔一行,黑体五号,加粗。
文献目录:序号用阿拉伯数字并加方括号;不加书名号或引号;与“参考文献”一词隔一行。
例1:[1]作者名.文献名.出版地:出版社(全称),出版年份.只有凭借毅力,坚持到底,才有可能成为最后的赢家。
如何写数学与应用数学专业的论文我是一位大一的学生,导员老师为了虽然我没写过论文,但还是想提点建议,楼主不妨考虑一下。
作为大一学生,限于学识和能力,要写作的所谓“专业论文”,不会要求达到毕业论文那样高的水平,只要对所学过某一方面的知识和方法作一个较为系统的整理就可以了。
鉴于此,下面就楼主所提到的四门课程各拟一题,仅供参考: 1.数学分析:极限的求法; 2.高等代数:行列式的计算方法; 3.空间解析几何:仿射变换及其应用; 4.高等几何:高等几何在平面几何证题中的应用。
应用数学专业毕业论文先修课程:数学与应用数学专业主要课程、教育类课程等适用专业:数学与应用数学(本科、师范)一、目的培养和提高学生综合运用所学知识分析、解决问题的能力(包括数学理论研究和应用研究的能力、教学研究能力、文献检索、科技论文的写作能力)。
使学生获得科学、教学研究方法的初步训练。
培养学生的独立研究能力和重视开发学生的创新能力。
两名或两名以上学生选做同一课题论文时,各人的内容应有较大区别。
学生选定课题后,应填写《毕业论文任务书》,经指导教师同意,方可进行论文工作。
四、毕业论文成绩评定 1.学生毕业论文成绩的评定采取指导教师和毕业论文答辩小组分别单独评分,按比例综合评定,最后由毕业论文答辩委员会综合平衡审定。
2.成绩分5个等级:优秀、良好、中等、及格、不及格。
毕业生毕业论文统一格式要求一、论文用纸:B5纸打印。
二、论文标题: 1、主标题:用小二号黑体字,置于首页第一行,居中。
2、正文采用四级标题,分别以“一、(一)、1、(1)”标明。
其中一级标题用黑体字,二级标题用楷体,三、四级标题与正文字体相同。
三、论文正文: 1、字体:用四号仿宋体。
2、段落:行距为24磅。
3、页码:居中。
四、年级、专业与姓名:四号宋体,置于主标题与正文之间,居中,上下各空一行。
五、注释:如有注释,皆在正文之后注明。
数学与应用数学大学导论课论文怎么写(一)题名(Title,Topic)题名又称题目或标题。
*** 学院2016届毕业论文(设计)论文(设计)题目浅析全概率公式的简单应用及其推广子课题题目 ********** * 姓名 ******* *学号 ******** 0所属院系 *******系专业年级 ********指导教师 *******芹2016年 5 月摘要全概率公式是概率论中的一个重要公式之一,在概率论的计算中起着很重要的作用。
常用来解决“多因一果”的复杂事件的概率问题。
实际上,复杂事件分解的关键就是要寻找一个完备事件组,而完备事件组的确定在实际问题中是有一定难度的,这也是全概率公式掌握起有一定难度的原因。
在本文中,我将通过大量的实例来说明在具体问题中如何确定完备事件组,并对全概率公式的应用进行了全面的探讨,在此基础上还得到了全概率公式的一些推广,并进一步分析证明了全概率公式在解决问题时的重要性和高效性,希望利用全概率公式可以使我们更加准确便捷的选择策略和处理问题。
关键词:全概率公式;完备事件组;差分方程;全概率公式的应用AbstractTotal Probability Formula is one of the most important formula in probability theory, and plays an important role in the calculation of probability theory. It is used to solve the probability problem of complex events about "many causes and one effect". In fact, the key of decomposing complex events is to searching a complete event group. However, it is difficult to determine the complete event group in practical issues and this is the reason why it is difficult to master the Total Probability Formula. In this thesis, the author will take a lot of examples to illustrate how to determine the complete event group in concrete problems, and discuss the application of the Total Probability Formula comprehensively. The author will obtain an expanding of the Total Probability Formula on the basis and prove the importance and efficiency of solving problems by analyzing the Total Probability Formula deeply. Moreover the author hopes that people can choose strategies and solve problems easily and accurately with the help of the Total Probability Formula.Keywords:Total Probability Formula;Complete Event Group;Difference Equation;The applicatio Of Total Probability目录引言 (1)第一章全概率公式的概述 (2)1.1准备知识 (2)1.2条件概率 (3)1.3全概率公式 (4)1.3.1离散型随机变量的全概率公式 (5)1.3.2连续型随机变量的全概率公式 (5)第二章全概率公式在解题中的应用 (8)2.1古典概率问题 (8)2.2求随机变量的分布 (9)2.3求二维随机变量函数的分布 (13)2.4列出差分方程求事件概率 (14)第三章全概率公式在实际生活中的应用 (18)3.1全概率公式在产品检验上的应用 (19)3.2全概率公式在传染病诊断中的应用 (20)3.3全概率公式在经济领域中的应用 (20)第四章全概率公式的推广 (21)4.1全概率公式的推广定理1 (22)4.2全概率公式的推广定理2 (22)4.3全概率公式的推广定理3 (23)4.4贝叶斯公式 (24)4.5全概率公式推广多元分布的边际分布 (25)小结 (25)参考文献 (26)谢辞 (27)引言概率论与数理统计是研究随机现象统计规律性的一门学科,起源于17 世纪的赌博问题。
数学毕业论文数学毕业论文(精选7篇)数学毕业论文篇1设计计划学是一门新兴的综合性边缘学科,它研究的是如何保证设计的优良度和高效性,以及如何指导设计的展开。
在设计需要科学计划这一概念已成为现代设计界共识的情况下,我国业界内部对设计计划学的认识与研究,还没有跟上设计发展需要的步伐。
针对我国设计教育现状,本书将就该学科的教学方面,提出一套科学的行之有效的设计计划方法。
以期为设计类学生深入理解设计,更好地掌握设计的方法提供必要的指导。
选题依据计划在今天已逐渐成为一门显学,大至国家事务,小至个人日常生活,社会各个领域都离不开计划,各类大大小小的成功项目,很大程度上都自觉或不自觉地导入,实施了相应的计划活动。
计划学的兴起是知识经济时代资源整合化的大势所趋。
而反映到艺术设计学的领域,我们可以发现,计划同样有极大的发展空间:如何设计,如何保证优良的设计,这都需要科学的调查研究,需要精准的分析定位,需要详实的设计依据,需要合理的组织安排,这些与我们通常理解的形式,风格的赋予层面的设计相异而相成的工作,就是设计计划的内容。
而如何正确进行设计计划,存在着一个方法论的问题。
在学科间的交叉融合成为当前学术主流的大环境下,设计计划应该可以打通各设计专业间的藩篱,为取得成功的设计提供行之有效的方法上的支持。
在设计先进国家,对设计计划方面已有一定程度的研究。
尤其在设计方法研究方面,已取得比较成熟的结果,出现了一些有效的方法,如技术预测法,科学类比法,系统分析设计法,创造性设计法,逻辑设计法,信号分析法,相似设计法,模拟设计法,有限元法,优化设计法,可靠性设计法,动态分析设计法,模糊设计法等。
这些方法侧重于不同的专业设计方向,而设计计划面临不同设计专业,更需要的是一种整合的灵活的解决问题的计划方法。
这就需要我们针对计划自身的学科特点,从现有的成型的方法群中进行提炼,总结出一套适应现在情况的设计计划方法来。
创新性及难度本文致力于从简明实效的角度,为设计计划人员提供易于操控,而且便于和各个专业设计师进行沟通、交流的方法。
怎么写数学毕业论文数学毕业论文-V1数学毕业论文是每个数学专业学生的必修课程,但是,写出一篇优秀的数学毕业论文并不是一件容易的事情。
下面,我将分享一些关于如何写数学毕业论文的技巧和建议。
一、选择合适的论文题目一个好的论文题目应该是独特的,有足够的信息量,能激发读者的兴趣,并具有实际研究价值。
在选择论文题目时,需要根据自己的兴趣和专业背景,选择一个既不同于已有研究,又可以被证明或推广的课题。
二、撰写论文摘要论文摘要是读者了解论文内容的第一步。
摘要需要简明扼要地介绍研究的主题、目的和方法,并强调研究的重要性和创新点。
三、论文绪论论文绪论是整个论文的开端,它必须阐述研究的背景和目的、既有的研究和自己的研究如何扩展既有研究、研究的重要性、结论和贡献。
绪论要让读者了解研究话题的背景和目的,必要时提供相关的定义和术语,同时也要解释选择这个话题的依据,总结现有的研究,界定研究的内容和范围。
四、论文文献综述文献综述是整个论文的核心部分,它需要对预备和已有的所有研究和数据进行评估、剖析和评述,分析现有的观点和不足,并提出自己的观点。
在撰写文献综述时,需要强调重点,区分出不同的观点和数据,并将它们进行分类和总结。
五、论文的理论分析和计算过程这部分是论文的主体内容,需要详细阐述自己的研究设想、研究方法、非常简明的分析和计算过程,以及最终的结果。
要让读者理解你的研究内容,你需要提供足够的数据支持和实验结果,并展示自己研究的成果。
六、论文结论和未来工作在论文的结论部分,需要总结自己的研究可用的结果和注意事项,并总结和展望更广大的研究领域,需要解释你研究的限制和不足,并提出进一步的研究方向和可能的解决方法。
这部分需要写得简明扼要,以便更好地传达你的观点。
总结:一份优秀的数学毕业论文是整个大学数学学习过程中的最终产物,成功的道路充满艰苦,在这个过程中需要关注学习你的研究领域的理论,结合实际的经验和数据进行细致而全面的思考。
如果你能够合理地运用这些技巧,写出一个扎实的数学毕业论文将变得相对容易。
毕业论文格式规范中的数字表述有何要求在撰写毕业论文时,格式规范是至关重要的一部分,而其中数字表述的规范更是不容忽视。
数字表述的准确性和一致性不仅能体现论文的严谨性,还能提高论文的可读性和专业性。
接下来,我们就详细探讨一下毕业论文格式规范中数字表述的具体要求。
首先,在数字的使用上,需要遵循一定的原则。
一般来说,在表示数量、顺序、编号等情况时会用到数字。
例如,当表示具体的数量、年龄、时间、百分比等时,应使用阿拉伯数字。
比如“20 个学生”“18 岁”“下午 3 点”“80%的比例”等。
但如果是在一些约定俗成的表述中,或者数字较小且不具有精确计量意义时,则使用汉字数字。
比如“三五天”“五颜六色”“七八十岁”等。
对于年份的表述,应使用完整的四位数字,如“2023 年”。
而世纪和年代的表述则有所不同,世纪用阿拉伯数字,年代用汉字数字,例如“21 世纪”“20 年代”。
在页码的标注上,通常使用阿拉伯数字,并且页码的位置和格式要按照学校或学院的具体要求进行设置。
比如,有些要求页码位于页面底部居中,有些则要求位于页面右上角。
在图表中的数字表述也有严格的规范。
图表中的数字应清晰、准确,并且与正文的表述相一致。
图表的标题应简洁明了,能够准确反映图表的内容。
图表中的数字精度应根据实际情况合理确定,避免过度精确或过于粗略。
涉及到小数的数字表述时,要注意小数位数的统一。
一般根据学科领域的惯例和数据的精度要求来确定小数位数。
例如,在某些科学实验中,可能需要保留到小数点后两位或三位。
数字的编号系统也有讲究。
在论文中,如果有多个层级的编号,要确保编号的逻辑清晰、层次分明。
比如,一级标题可以使用“1、2、3”,二级标题使用“11、12、21、22”,三级标题使用“111、112”等。
在数学公式和算式中,数字的使用要符合数学的规范和标准。
运算符、符号、上下标等的使用都要准确无误。
当数字与单位一起使用时,要注意单位的规范写法和数字与单位之间的空格。
毕业论⽂格式标准及字数要求毕业论⽂格式标准及字数要求 ⼀段充实⽽忙碌的⼤学⽣活即将结束,毕业前要通过最后的毕业论⽂,毕业论⽂是⼀种的检验⼤学学习成果的形式,快来参考毕业论⽂是怎么写的吧!以下是⼩编帮⼤家整理的毕业论⽂格式标准及字数要求,希望能够帮助到⼤家。
毕业论⽂格式标准及字数要求篇1 1.引⾔ 1.1毕业论⽂应采⽤最新颁布的汉语简化⽂字,符合《出版物汉字使⽤管理规定》,由作者在计算机上输⼊、编排与打印完成。
1.2毕业论⽂作者应在选题前后阅读⼤量有关⽂献,⽂献阅读量不少于10篇,将其列⼊参考⽂献表,并在正⽂中引⽤内容处注明参考⽂献编号(按出现先后顺序编排)。
2.编写要求 2.1页⾯要求:毕业论⽂须⽤A4(210×297mm)标准、70克以上⽩纸,⼀律采⽤单⾯打印;毕业论⽂页边距按以下标准设置:上边距(天头)为:30mm;下边距(地脚)25mm;左边距和右边距为:25mm;装订线:10mm;页眉:16mm;页脚:15mm。
2.2页眉:页眉从摘要页开始到论⽂最后⼀页,均需设置。
页眉内容:济宁职业技术学院毕业论⽂,居中,打印字号为5号宋体,页眉之下有⼀条下划线。
2.3页脚:从论⽂主体部分(引⾔或绪论)开始,⽤阿拉伯数字连续编页,页码编写⽅法为:第x页共x页,居中,打印字号为⼩5号宋体。
2.4前置部分从内容摘要起单独编页。
2.5字体与间距:毕业论⽂字体为⼩四号宋体,字间距设置为标准字间距,⾏间距设置为固定值20磅。
3.编写格式 3.1毕业论⽂章、节的编号:按阿拉伯数字分级编号。
3.2毕业论⽂的构成(按毕业论⽂中先后顺序排列): 前置部分:封⾯ 中⽂摘要,关键词⽬次页(必要时)主体部分:引⾔(或绪论)正⽂ 结论 致谢(必要时)参考⽂献 4.前置部分 4.1封⾯:封⾯格式按如下。
封⾯内容各项必须如实填写完整。
其中论⽂题⽬是以最恰当、最简明的词语反映毕业论⽂中最重要的特定内容的逻辑组合;论⽂题⽬所⽤每⼀词必须考虑到有助于选定关键词和编制题录、索引等⼆次⽂献可以提供检索的特定实⽤信息;论⽂题⽬⼀般不宜超过30字。
毕业论⽂论⽂格式规范毕业论⽂论⽂格式规范 ⼀、毕业论⽂的结构 1.封⾯ 内容包括:标题名称、专业、导师与学⽣本⼈姓名。
题⽬名称:不超过20个字,要简练、准确,可分两⾏书写。
2.摘要(中⽂在前,英⽂在后,见⽰例) 摘要包括毕业论⽂题⽬、摘要正⽂及关键词,“摘要”字样位置应居中。
摘要不设页眉和页脚 摘要正⽂ 摘要是论⽂内容的简要陈述,应具有独⽴性和⾃含性,不阅读论⽂的全⽂就能获得必要的信息,⼀般应重点说明研究⼯作的⽬的,⽅法,结果和最终结论。
中⽂摘要⼀般不得超过300字,英⽂摘要应与中⽂摘要的内容完全相同。
3.关键词 关键词是从毕业论⽂中选取出的⽤以表⽰全⽂主题内容的单词或术语。
不得⾃选关键词,关键词⼀般3-5个。
(按照中国科协《关于在学术论⽂中规范关键词选择的规定(试⾏)》第⼀个关键词列出该⽂主要⼯作或内容所属⼆级学科名称。
学科体系采⽤国家技术监督局发布的学科分类与代码(国标GB/T1 3745-92)。
第⼆个关键词列出该⽂研究得到的成果名称或⽂内若⼲个成果的总类别名称。
第三个关键词列出该⽂在得到上述成果或结论时采⽤的科学研究⽅法的具体名称。
对于综述和评述性学术论⽂等,此位置分别写“综述”或“评论”等。
对科学研究⽅法的研究论⽂,此处不写被研究的⽅法名称,⽽写所应⽤的⽅法名称。
前者出现于第⼆个关键词的位置。
第四个关键词列出在前三个关键词中没有出现的,但被该⽂作为主要研究对象的事或物质的名称,或者在题⽬中出现的作者认为重要的名词。
如有需要,第五、第六个关键词等列出作者认为有利于检索和⽂献利⽤的其他关键词。
) 4.⽬录 ⽬录按三级标题编写,要求层次清楚,⽬录要与中⽂标题⼀致,应在⽬录中列出的还包括引⾔(引⾔单独出现时)、论⽂后的参考⽂献、附录、谢辞等。
⽬录不设页眉页脚。
⽬录要求⽤WORD⾃动⽣成,格式见模板。
5.引⾔(绪论) 引⾔是全篇⽂章的开场⽩,应简要说明选题的原由,研究⼯作的⽬的、范围、相关领域及前⼈的⼯作和知识空⽩,理论基础的分析、研究⽅法、实验⽅法、预期成果和意义。
数学系本科毕业论文范文一:试谈高中数学新课标下建模教学[摘要]《普通高中数学课程标准》让高中数学教育更注重数学的基础性与实践性,更重视它们之间的结合,文章主要深入探讨了示例设计“我的存折”与数学探究与建模的课程设计两个方面的内容。
[关键词]高中数学新课程标准建模教学一、研究背景2021年4月出版了《普通高中数学课程标准实验》,根据新标准对数学本质的论述,“数学是研究空间形式和数量关系的科学,是刻画口然规律和社会规律的科学语言和有效匸具。
”与这种现代理念相对应,在课程设置上,新标准将数学探究与建模列为与必修、选修课并置的部分,着重强调教学活动之外的数学探究与建模思想培养。
因此,可以说《普通高中数学课程标准》是我国中学数学应用与建模发展的一个重要里程碑,它标志着我国高中数学教育正式走向基础性与实用性相结合的现代路线。
二、数学探究与建模的课程设计根据新标准的指导精神以及高中数学教学的总体规划,本文认为高中数学探究与建模的课程设计必须符合以下几个原则:1.实用性原则作为刻画口然规律和社会规律的科学语言和有效工具,数学探究与建模课程设计必须以实用性为基本原则。
这里实用性包括两个方面的含义:其一是以日常生活中的数学问题为题材进行课程设计,勿庸质疑,这是实用性原则的最核心体现;其二是保持高中数学的承续作用,为学生未來的工作和学习提供数学探究和建模的初步训练,这要求课程设计的题材选取必须与高等教学体系和职业需求体系保持一致。
如果说,第一层含义体现了数学应用的广泛性和开放性,那么第二层含义则更多体现了数学应用的针对性。
2.适用性原则适用性原则体现的是数学训练的进阶过程,它要求高中数学探究与建模课程必须适应整个高中数学课程体系的总体规划和学生的学习能力。
首先,题材的选取不能过于专业,它必须以高中生的知识水平和知识搜寻能力为界进行设计。
这一点保证了数学探究与建模的可操作性,不至于沦为绚丽的空中楼阁或者“艰深”的天幕。
数学专业毕业论文摘要:本论文旨在研究数学专业的相关知识,并通过实证研究和数据分析来探讨数学应用的实际效果。
本文共包括五个章节,包括绪论、理论研究、实证研究、数据分析和结论。
首先,绪论部分介绍了研究背景和目的;接着,理论研究部分详细介绍了数学专业的相关理论知识;实证研究部分采用实验方法验证了数学应用的实际效果;然后,数据分析部分对实证研究的数据进行了统计和分析;最后,结论部分总结了本文的研究结果,并提出了进一步研究的建议。
第一章绪论1.1 研究背景数学作为一门基础学科,在科学研究和技术应用中起着重要的作用。
随着社会的发展和科技的进步,对数学专业人才的需求越来越大。
因此,对数学专业的研究和应用具有重要的意义。
1.2 研究目的本研究旨在探讨数学专业的相关知识和应用实际效果,为数学专业的教学和学术研究提供参考。
第二章理论研究2.1 数学专业知识概述数学专业是一门基于数理逻辑和推理的学科,需要学习和掌握基本的数学理论和方法。
这些知识包括数学分析、高等代数、概率论与数理统计等。
2.2 数学专业的应用领域数学专业的应用领域广泛,包括金融、计算机科学、物理学等各个领域。
数学专业人才能够通过数学模型和算法来解决实际问题,提高工作效率和质量。
第三章实证研究3.1 研究方法本研究采用实验方法,通过实际操作和数据收集来验证数学应用的实际效果。
3.2 研究样本选取具有数学专业背景的学生作为研究样本,并将他们分为实验组和对照组。
3.3 实验设计实验组接受数学应用的培训和训练,对照组则不接受任何干预。
通过对两组学生的学习成绩和工作表现进行比较,来评估数学应用的实际效果。
第四章数据分析4.1 数据采集根据实证研究的设计,对实验组和对照组的学习成绩和工作表现进行数据采集。
4.2 数据处理和分析将采集到的数据进行统计和分析,运用相关的数学方法和模型,来评估数学应用的实际效果。
第五章结论5.1 研究结果总结通过实证研究和数据分析,我们发现数学应用对学生的学习成绩和工作表现有显著的积极影响。
毕业论文书写格式范文(参考某一学院要求)全部要采用word 来书写,文件名统一为“report95xx.doc”,其中xx代表自己的学号。
学位论文一般应包括下述几部分:其中学位论文题目用黑体二号字,其余用宋体四号字论文题目应能概括整个论文最重要的内容,简明、恰当,一般不超过25个字。
中文摘要及其关键词(宋体5号字b5排版):论文第二页为500字左右的中文内容摘要,应说明本论文的目的、研究方法、成果和结论。
学位论文摘要是学位论文的缩影,尽可能保存原论文的根本信息,突出论文的创造性成果和新见解。
论文摘要应尽量深入浅出,通俗易懂,少用公式字母,语言力求精炼、准确。
在本页的最下方另起一行,注明本文的关键词3╠5个。
英文摘要及其关键词(宋体5号字b5排版):论文第三页为英文摘要,内容与中文摘要和关键词相同。
学校名称:东北师范大学院(系)名称:计算机系本科生学号:学科、专业:计算机科学技术本科生姓名:指导教师姓名:指导教师职称:东北师范大学计算机系学位评定委员会年月摘要( 粗宋体居中四号字)(空一行)摘要内容(宋体5号左对齐)(空一行)关键词:词1、词2目录:计算机概论......... .. (1)1.1 计算机产生 (1)1.2 计算机的开展 (2)1.3 计算机中的进制 (3)一二进制表示法 (3)第二章计算机文化根底 (6)其中:“章”部分使用宋粗体四号字;“节”部分采用宋体5号字内容为本研究领域的国内外现状,本论文所要解决的问题,该研究工作在经济建立、科技进步和社会开展等某方面的实用价值与理论意义。
要求采用宋体5号字b5排版。
每页36行,每行32个字。
页码打印在页面下方中间位置,论文装订后尺寸为标准b 5 复印纸的尺寸。
页眉部分奇数页使用“东北师范大学计算机系学士学位论文”,偶数页使用论文题目的名称。
论文中图表、附注、、公式一律采用阿拉伯数字连续(或分章)编号。
图序及图名置于图的下方;表序及表名置于表的上方;论文中的公式编号,用括弧括起写在右边行末,其间不加虚线。
数学与应用数学专业优秀毕业论文范本大数据时代的数学模型与算法研究在大数据时代,数学模型与算法的研究变得愈发重要。
本文将探讨数学与应用数学专业优秀毕业论文的范本,着重于大数据时代下的数学模型与算法研究。
一、引言随着信息技术的高速发展和互联网的普及,大数据已经成为当今社会发展的重要驱动力。
大数据本身携带着巨大的信息和价值,然而,要从海量的数据中提取有用的信息并进行精确的预测与分析,并非易事。
这就需要数学模型与算法来解决这个难题。
二、大数据时代的数学模型研究在大数据时代,数学模型的研究是建立一个可靠且有效的路径以处理各种大数据应用问题的关键。
这些数学模型涵盖了机器学习、数据挖掘、优化等方面。
1. 机器学习模型机器学习模型是大数据时代的重要数学模型之一。
其基本思想是通过从历史数据中学习并自动调整模型参数,从而实现对未知数据的预测和智能化决策。
例如,通过对用户历史购买数据的分析,可以构建一个推荐系统模型,为用户提供个性化的推荐服务。
2. 数据挖掘模型数据挖掘模型是从大量数据中挖掘潜在关系和模式的数学模型。
其目的是通过数据的分析和挖掘,揭示数据之间的内在关联,为决策提供支持。
例如,通过对股票市场的历史数据进行分析,可以构建一个股票价格预测模型,帮助投资者制定投资策略。
3. 优化模型优化模型旨在通过优化方法寻找最优解或接近最优解。
在大数据时代,优化模型可以应用于各种领域,如物流配送、资源调度等。
通过合理的优化算法,可以有效提高资源利用率和运行效率。
三、大数据时代的数学算法研究数学算法是实现数学模型的重要手段,能够帮助我们解决在大数据时代中所面临的各种数学问题。
下面我们来讨论几种在大数据时代中常用的数学算法。
1. 聚类算法聚类算法是一种将数据对象分组成不同类别的数学算法。
在大数据分析中,聚类算法能够帮助我们将海量的数据进行划分,识别数据中的重要特征并挖掘出潜在规律。
常见的聚类算法有K均值算法、层次聚类算法等。
2. 关联规则算法关联规则算法主要用于挖掘大规模数据集中的频繁项集和关联规则。
毕业论文格式和版式基本规范附件1毕业论文格式和版式基本规毕业论文(设计)教学过程是教学方案的重要组成部分,对培养同学综合运用多学科的理论、学问与技能,举行分析、解决实际问题的能力,把握现代设计办法等具有重要的意义。
为保证我校本科生毕业论文(设计)质量,使同学的论文符合国家及各专业部门制定的有关标准,特制定如下格式和版式的基本规。
一、毕业设计说明书(论文)的书写、装订要求1.文字通顺简练、说明透彻、层次分明、数据牢靠、推理严谨、立论正确、避开使用文学性质的带感情颜色的非学术性词语。
2.毕业设计说明书(论文)的撰写用纸规格为A4。
正文书写用小四号宋体,正文版面为38行*38字,行距为固定值18磅。
3.论文标题用二号黑体,标题之前空一行,与其下容提要之间空一行。
正文中标题层次一律采纳阿拉伯数字分级延续编号,例如:一级标题1,二级标题1.1,三级标题1.1.1,四级标题1.1.1.1,普通不宜设五级标题。
标题顶左格书写,一级标题采纳三号黑体;二级标题采纳小三号黑体;三级标题采纳四号黑体。
标题字数在15字左右。
4.页眉、页脚、页码文字均采纳小五号宋体,页眉居中为“八一农垦高校毕业论文(设计)”;页眉下横线为上粗下细文武线(2磅);页码为“-n-”,采纳单面复印且页码排在页脚居中位置。
提要用五号“Times New Roman”体;8.论文的封面、装订封面统一格式(见附件3)。
毕业论文(设计)所有用计算机举行排版、打印,A4纸型输出。
注重页面设置,每页上下页边距分离留2.5cm,装订侧页边距为2.5cm,右侧页边距为2.0 cm,装订线左侧1.4cm。
二、毕业论文(设计)文本普通格式和挨次毕业论文(设计)普通由封面、毕业设计任务书、中文7.1. 图纸图表①图纸、图表布局合理,标注规,解释精确。
①工程图纸必需按国家规定标准或工程要求绘制。
①图表单位要统一为国际单位制(SI)。
①采纳计算机绘图。
①一律采纳国际通用三线表。
毕业论文标准格式篇一:毕业论文标准格式及范文标准论文格式一:1、题目。
应能概括整个论文最重要的内容,言简意赅,引人注目,一般不宜超过20个字。
论文摘要和关键词。
2、论文摘要应阐述学位论文的主要观点。
说明本论文的目的、研究方法、成果和结论。
尽可能保留原论文的基本信息,突出论文的创造性成果和新见解。
而不应是各章节标题的简单罗列。
摘要以500字左右为宜。
关键词是能反映论文主旨最关键的词句,一般3-5个。
3、目录。
既是论文的提纲,也是论文组成部分的小标题,应标注相应页码。
4、引言(或序言)。
内容应包括本研究领域的国内外现状,本论文所要解决的问题及这项研究工作在经济建设、科技进步和社会发展等方面的理论意义与实用价值。
5、正文。
是毕业论文的主体。
6、结论。
论文结论要求明确、精炼、完整,应阐明自己的创造性成果或新见解,以及在本领域的意义。
7、参考文献和注释。
按论文中所引用文献或注释编号的顺序列在论文正文之后,参考文献之前。
图表或数据必须注明来源和出处。
(参考文献是期刊时,书写格式为:[编号]、作者、文章题目、期刊名(外文可缩写)、年份、卷号、期数、页码。
参考文献是图书时,书写格式为:[编号]、作者、书名、出版单位、年份、版次、页码。
)8、附录。
包括放在正文内过份冗长的公式推导,以备他人阅读方便所需的辅助性数学工具、重复性数据图表、论文使用的符号意义、单位缩写、程序全文及有关说明等。
二:本科毕业论文格式要求:1、装订顺序:目录--内容提要--正文--参考文献--写作过程情况表--指导教师评议表参考文献应另起一页。
纸张型号:A4纸。
A4 210×297毫米论文份数:一式三份。
其他(调查报告、学习心得):一律要求打印。
2、论文的封面由学校统一提供。
(或听老师的安排)3、论文格式的字体:各类标题(包括“参考文献”标题)用粗宋体;作者姓名、指导教师姓名、摘要、关键词、图表名、参考文献内容用楷体;正文、图表、页眉、页脚中的文字用宋体;英文用Times New Roman字体。
数学专业毕业论文范文数学专业毕业论文范文随着时代的发展和科技的进步,数学作为一门基础学科,对于各个领域的发展都起着重要的支撑作用。
因此,数学专业的毕业论文也显得尤为重要。
本文将以数学专业毕业论文为主题,探讨数学专业毕业论文的结构和写作要点。
一、引言部分引言部分是论文的开篇之处,也是论文的门面。
在引言部分,应当明确论文的研究目的和意义,介绍当前相关领域的研究现状,以及论文的主要研究内容和方法。
二、相关理论和方法在论文的第二部分,应当对相关的理论和方法进行介绍和阐述。
这一部分应当包括对数学理论的概述,以及研究所采用的具体方法和模型。
同时,还应当对这些理论和方法进行评价和比较,以确保所采用的理论和方法的科学性和有效性。
三、实证研究实证研究是数学专业毕业论文的重要组成部分。
在这一部分,研究者应当根据自己的研究目的和方法,进行具体的实证研究。
实证研究可以包括数据的收集和分析,模型的构建和验证,以及实验的设计和实施等。
通过实证研究,可以验证和验证研究者的研究假设和结论,从而提高论文的科学性和可信度。
四、结果和讨论在论文的结果和讨论部分,研究者应当对实证研究的结果进行总结和分析。
这一部分应当包括对实证结果的描述和解释,以及对研究假设和结论的讨论和评价。
同时,还应当对研究结果的局限性和不足之处进行分析和反思,以为进一步的研究提供参考和启示。
五、结论和展望结论和展望部分是论文的收尾之处,也是对整个研究工作的总结和回顾。
在结论部分,研究者应当对整个研究的主要结论进行概括和总结。
同时,还应当明确研究的局限性和不足之处,并提出进一步研究的展望和建议。
六、参考文献参考文献是论文中不可或缺的一部分。
在参考文献中,应当列举和引用所有相关的文献资料,以便读者查阅和参考。
同时,还应当遵循学术规范和要求,对参考文献进行规范的引用和标注。
七、致谢在论文的最后,研究者应当对给予帮助和支持的人或机构表示感谢。
这些人或机构可以是导师、同学、家人、朋友,或是提供研究资金和设备的单位等。
数学专业毕业论文的标准格式
一、论文格式要求
一篇完整的论文应包括如下四部分:
第一部分:正文之前
(1)题目
(2)作者
(3)数学系?级?专业?班
(4) 指导教师名字
空一行
(5)摘要(中文)200字以内;
(6)关键词3—5个
空一行
第二部分:正文
(1)引言;
(2)主要结论和必要的论证。
(可分成若干节讨论)
第三部分:参考文献:应依引用次序编号,注意书写的规范性。
例1:[1]陈世明.一类半线性双调和方程的整体解,应用数学[J],1994,7(1):85—92
说明:其中,[1]是文献出现的序号,陈世明是作者名,“一类半线性双调和方程的整体解”是论文的题目,“应用数学”是杂志的名称,[J]表示杂志,“1994,7:85—92”表示发表的年份,卷、期、页(起止)码。
例2:[3]华罗庚.数论导引[M]. 北京:科学出版社,1985
说明:其中,[3]是文献出现的序号,华罗庚是作者名,“数论导引“书的题目,其后加[M]表示这是一本书,“北京:科学出版社”表示出版地点和出版社,“1985”表示出版的年份。
第四部分:英文部分
(1)英文题目
(2)作者姓名(拼音字母)
(3)数学系?级?专业?班
(4)指导教师名字
(3)英文摘要;
(4)英文关键词。
二、文字字体要求:
用A4纸打印,其中
(1)题目用2号宋体(粗);
(2)小标题用4号黑体;
(3)其他用5号宋体(中文)(英文用5号Times New Roman);
(4)其他未说明的问题(如脚码、脚注等)按一般科技论文格式要求
三、其他
论文一律采用Word文档或Latex文档形式打印编排(尤其是符号、字母要用数学形态);要用统一的封面;在左侧装订。