班轮货运单证及流程
- 格式:doc
- 大小:127.00 KB
- 文档页数:9
(交通运输)杂货班轮运输的货运单证及其流程(交通运输)杂货班轮运输的货运单证及其流程杂货运输流程来源:珠三角采购网将船舶所承运的货物在提单上载明的卸货港从船上卸下,且在船边交给收货人且办理货物的交货手续。
对于危险货物、重大件等特殊货物,通常采取由收货人办妥进口手续后来船边接受货物,且办理交接手续的现提形式。
1、货运安排,包括揽货和订舱。
揽货:通常的做法是船X公司在所运营的班轮航线的各挂靠港口及货源腹地通过自己的营业机构或船舶代理人和货主建立业务关系;通过报刊、杂志刊登船期表;通过和货主、无船承运人或货运代理人等签订货物运输服务合同或揽货协议来争取货源。
订舱:托运人或其代理人向班轮X公司或其代理人(即承运人)申请货物运输,承运人对这种申请给予承诺的行为。
确定航次货运任务:综合考虑各标货物的性质、包装和重量及尺码等因素,确定某壹船舶在某壹航次所装货物的种类和数量。
2、接货装船。
按规定通常都由托运人将其托运的货物送至船边,进行货物的交接和装船作业。
对于特殊的货物,如危险货物、鲜活货、贵重货、重大件货物等,采取现装或直接装船的方式。
对普通货物,由班轮X公司在各装货港指定装船代理人在指定地点接受托运人送来的货物,将货物集中整理后按次序装船。
关注更多免费采购流程,采购管理,合同范本,销售管理,销售技巧。
3、卸船交货。
将船舶所承运的货物在提单上载明的卸货港从船上卸下,且在船边交给收货人且办理货物的交货手续。
对于普通货物,通常先将货物卸至码头仓库,进行分类整理后,再向收货人交付的所谓“集中卸船,仓库交付”的形式。
对于危险货物、重大件等特殊货物,通常采取由收货人办妥进口手续后来船边接受货物,且办理交接手续的现提形式。
杂货班轮运输的货运单证在班轮运输中需要办理各种单证,这些单证不仅是联系工作的凭证、划分风险责任的依据,也起着买卖双方以及货承双方办理货物交接的证明作用。
国际贸易运输工作离不开单证。
在国际航运中通用。
目前国际航运及我国航行于国际航线上的船舶所使用的班轮运输货运单证主要有以下几种:壹、装船单证1、托运单(BookingNote,B/N)托运单(实践中有时用“委托申请书”代替)是托运人(shipper)根据贸易合同或信用证条款内容填写的向船X公司或其代理人办理货物托运的单证(壹式俩份),船X公司根据托运单内容,结合航线、船期和舱位等条件,如认为能够接受,就在托运单上签章,留存壹份,退回托运人壹份。
班轮货运单证一、杂货班轮货运单证1、在装货港编制使用的单证(出口)(1)托运单(booking note: B/N)托运单(2)装货联单主要都是由以下各联所组成:①托运单(booking note :B/N)②装货单(shipping order: S/O)③收货单(mate’s receipt: M/R)装货单亦称下货纸,是托运人(通常是货运代理人)填制交船公司(通常是船舶代理人)审核并签章后,据以要求船长将货物装船承运的凭证,由于托运人必须在办理了货物装船出口的海关手续后,才能要求船长将货物装船,所以装货单又常称为“关单”。
收货单是指某一票货物装上船上,由船上大副签署给托运人的作为证明船方已收到该票货物并已装上船的凭证。
收货单又称为:“大副收据”或“大副收单”。
托运人取得了经大副签署的收货单后,即可凭以向船公司或其代理人换取已装船提单。
(3)装货清单(loading list,L/L)是根据装货联单中的托运单留底联,将全船待运货物按目的港和货物性质归类,依航次靠港顺序排列编制的装货单的汇总单。
装货清单是大副编制积载计划的主要依据,又是供现场人员进行理货,港口安排驳运,进出库场以及掌握托运人备货及货物几种情况等的业务单据,当有增加或取消货载的情况发生时,船方会及时编制“加载清单”,或“取消货载清单”,并及时分送各有关方。
(4)载货清单(manifest: M/F),亦称“舱单”。
是在货物装船完毕后,根据大副单据或提单编制的一份按卸货港顺序逐票列明全船实际载运货物的汇总清单。
船舶办理报关手续时,必须提交载货清单是海关对进出口船舶所载货物进出国境进行监督管理的单证,载货清单又是港方及理货机构安排卸货的单证之一,载货清单还是出口企业在办理货物出口后,申请退税,海关据以办理出口退税手续的单证之一。
(5)货物积载图:用图形的形式表示货物在船舱内的装载情况,使每一票货物都能形象具体地显示在其船舱内位置。
货物装船以前大副根据载货清单上积载的货物资料制定货物积载计划。
班轮运输的流程及主要单证下载温馨提示:该文档是我店铺精心编制而成,希望大家下载以后,能够帮助大家解决实际的问题。
文档下载后可定制随意修改,请根据实际需要进行相应的调整和使用,谢谢!并且,本店铺为大家提供各种各样类型的实用资料,如教育随笔、日记赏析、句子摘抄、古诗大全、经典美文、话题作文、工作总结、词语解析、文案摘录、其他资料等等,如想了解不同资料格式和写法,敬请关注!Download tips: This document is carefully compiled by theeditor. I hope that after you download them,they can help yousolve practical problems. The document can be customized andmodified after downloading,please adjust and use it according toactual needs, thank you!In addition, our shop provides you with various types ofpractical materials,such as educational essays, diaryappreciation,sentence excerpts,ancient poems,classic articles,topic composition,work summary,word parsing,copy excerpts,other materials and so on,want to know different data formats andwriting methods,please pay attention!班轮运输是指船舶在固定的航线和港口之间,按照既定的时间表进行货物运输的方式。
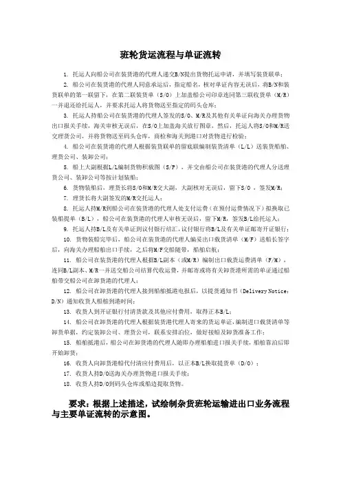
班轮货运流程与单证流转1. 托运人向船公司在装货港的代理人递交B/N提出货物托运申请,并填写装货联单;2. 船公司在装货港的代理人同意承运后,指定船名,核对单证内容无误后,将B/N和装货联单的第一联留下,在第二联装货单(S/O)上加盖船公司印章连同第三联收货单(M/R)一并退还给托运人,并要求托运人将货物送至指定的码头仓库;3. 托运人持船公司在装货港的代理人签发的S/O、M/R及其他有关单证向海关办理货物出口报关手续,海关审核无误后,在S/O上加盖海关放行图章,然后,托运人将S/O和M/R送交理货公司,并将货物送至码头仓库,商检和海关到港口对货物进行检验;4. 船公司在装货港的代理人根据装货联单的留底联编制装货清单(L/L)送装货船舶、理货公司、装卸公司;5. 船上大副根据L/L编制货物积载图(S/P),并交由船公司在装货港的代理人分送理货公司、装卸公司等按计划装船;6. 货物装船后,理货长将S/O和M/R交大副,大副核对无误后,留下S/O ,签发M/R;7. 理货长将大副签发的M/R交托运人;8. 托运人持M/R到船公司在装货港的代理人处支付运费(在预付运费情况下)拟换取已装船提单(B/L),船公司在装货港的代理人审核无误后,留下M/R,签发B/L给托运人;9. 托运人持B/L及有关单证到议付银行结汇,议付银行将B/L及有关单证邮寄开证银行;10. 货物装船完毕后,船公司在装货港的代理人编妥出口载货清单(M/F)送船长签字后,向海关办理船舶出口手续,之后将M/F交船随带,船舶启航;11. 船公司在装货港的代理人根据B/L副本(或M/R)编制出口载货运费清单(F/M),连同B/L副本、M/R一并送交船公司结算代收运费,并邮寄或将有关卸货港所需的单证通过船舶带交船公司在卸货港的代理人;12. 船公司在卸货港的代理人接到船舶抵港电报后,以提货通知书(Delivery Notice:D/N)通知收货人船舶到港时间;13. 收货人到开证银行付清货款及其他应付费用,取得正本B/L;14. 船公司在卸货港的代理人根据装货港代理人寄来的货运单证,编制进口载货清单等卸货单据,约定装卸公司、理货公司,联系安排泊位,做好接船及卸货准备工作;15. 船舶抵港后,船公司在卸货港的代理人随即办理船舶进口报关手续,船舶靠泊后即开始卸货;16. 收货人向卸货港船代付清应付费用后,以正本B/L换取提货单(D/O);17. 收货人持D/O送海关办理货物进口报关手续;18. 收货人持D/O到码头仓库或船边提取货物。
杂货班轮运输的货运单证及其流程杂货班轮运输是国际贸易领域中一种常见的货物运输方式,它能够在全球范围内快速、便捷地运输货物。
但是,在进行杂货班轮运输的过程中,涉及到众多的货运单证,如不加以妥善管理和使用,将会给货物运输带来极大的困扰和损失。
那么,本文将详细介绍杂货班轮运输的货运单证及其流程。
一、货运单证的种类在杂货班轮运输中,涉及到的货运单证主要包括以下几种:1.提单提单是指卖方或承运人签发给装船人或收货人的一种货物收据,是作为证明货物已经交付船舶和在船上的证明文件。
提单的法律地位非常重要,因为它是货物所有权转移和付款的证明。
2.清单清单是指货物的详细清单,它包括货物的名称、数量、质量、外包装、净重、毛重等信息。
它是装船人和收货人确定货物信息及其量和质的重要依据。
3.舱单舱单是指一份详细的货物名单,包括货物的名称、数量、质量、体积、尺寸、装卸港口、目的港口等信息。
它是船舶进出港时进行海关手续和报关时的必要依据,同时对于海运货物的保险索赔也有重要作用。
4.海关单证海关单证包括进出口申报单、报关单、海关编码单、运输工具报告单、货物装卸通关单等。
它们是进出口手续中不可缺少的单证,也是保证货物正常进出口的必要手续。
二、货运单证的流程1. 出口方签发发票,并整理清单和提单等单证。
2. 出口方将货物交付给承运人,承运人将提单交付给出口方。
3. 承运人运输货物,并在港口进行联合检查、报关、装货等工作,同时填写舱单等包装单证。
4. 船只到达目的港口后,承运人将货物交付给收货人,收货人凭提单领取货物。
5. 收货人在收货后,签收提单,并整理清单等单证。
6. 收货人或进口方提交海关单证并进行进口报关手续。
7. 进口方支付买卖双方约定的货款,并完成进口购汇手续。
8. 进口方收到货物后,根据清单等单证的信息核算货物数量质量,及时完成入库操作。
综上所述,杂货班轮运输涉及到的货运单证非常复杂,而且每个环节都需要有效的单证支持。
国际班轮货运单证流程下载温馨提示:该文档是我店铺精心编制而成,希望大家下载以后,能够帮助大家解决实际的问题。
文档下载后可定制随意修改,请根据实际需要进行相应的调整和使用,谢谢!并且,本店铺为大家提供各种各样类型的实用资料,如教育随笔、日记赏析、句子摘抄、古诗大全、经典美文、话题作文、工作总结、词语解析、文案摘录、其他资料等等,如想了解不同资料格式和写法,敬请关注!Download tips: This document is carefully compiled by theeditor. I hope that after you download them,they can help yousolve practical problems. The document can be customized andmodified after downloading,please adjust and use it according toactual needs, thank you!In addition, our shop provides you with various types ofpractical materials,such as educational essays, diaryappreciation,sentence excerpts,ancient poems,classic articles,topic composition,work summary,word parsing,copy excerpts,other materials and so on,want to know different data formats andwriting methods,please pay attention!国际班轮货运单证流程一、准备工作阶段在进行国际班轮货运单证流程之前,需要进行一系列准备工作。
班轮货运单证及流程一、班轮货运主要单证在班轮运输中,从办理物品的托运手续开始,到物品装船、卸船、直至交付的整个过程,都需要编制各种单证。
这些单证是货方(包括托运人和收货人)与船方之间办理货物交接的证明,也是货方、港方、船方等有关单位之间从事业务工作的凭证,又是划分货方、港方、船方各自责任的必要依据。
在这些单证中,有的是受国际公约和各国国内法规约束的,有的则是按照港口当局的规定和航运习惯而编制使用的。
尽管这些单证种类繁多,而且因各国港口的规定会有所不同,但主要单证是基本一致的。
并能在国际航运中通用。
图2 班轮货运主要单证1. 托运单(Booking Note:B/N)托运单,是指由托运人根据买卖合同和信用证的有关内容向承运人或其代理人办理货物运输的书面凭证。
经承运人或其代理人对该单的签认,即表示已接受这一托运,承运人与托运人之间对货物运输的相互关系即告建立。
本来,在班轮运输的情况下,托运人只需以口头或订舱函电向船公司或其代理人预订舱位,船公司对这种预约表示承诺,运输关系即告建立,并不需要什么特定的形式。
但是,国际航运界的习惯做法则是,托运人或其代理人与船公司或其代理人约定所需舱位后,再以书面的形式向船公司或其代理人提交详细记载有关货物情况及对运输要求等内容托运单。
船公司或其代理人接受托运后,便在托运单上编号并指定装运的船名,将托运单留下,其副本退还托运人备查。
托运单的主要内容包括:托运人名称,收货人名称,货物的名称、数量、尺码、件数、包装式样、标志及号码,目的港,装船期限,信用证有效期,能否分批装运,对运输的要求及对签发提单的要求等。
2.装货单(Shipping Order:S/O)装货单,是由托运人按照托运单的内容填制,交船公司或其代理人审核并签章后,据以要求船长将货物装船承运的凭证。
但是,托运人凭船公司或其代理人签章后的装货单要求船长将货物装船之前,还必须先到海关办理货物装船出口的报关手续,经海关查验后,在装货单上加盖海关放行图章,表示该票货物已允许装船出口,才能要求船长将货物装船。
故装货单习惯上又称为“关单”。
船长或大副亦只能依据“关单”接受货物装船承运。
装货单是国际航运中通用的单证,多数是由三联组成,称为“装货联单”。
其中,第一联是船公司留底(Counterfoil),用于缮制装货清单;第二联是装货单(Shipping Order),作用如上述;第三联是收货单(Mate’s Receipt),亦称“大副收据”,是船方接受货物装船后由大副签发给托运人的凭据。
装货单上除应记载托运人名称、编号、船名、目的港及货物的详细情况(应与托运单一致)等内容外,还应有在货物装船后由理货人员填写的货物装船的日期、装舱位置、实际货物数量以及理货人员的签名等项内容。
3.装货清单(Loading List:L/L)装货清单,是船公司或其代理人根据装货单留底联,将全船待装货物按目的港和货物性质归类,依航次靠港顺序排列编制的装货单的汇总清单。
装货清单是船舶大副编制积载计划的主要依据,又是供现场理货人员进行理货、港方安排驳运、进出库场以及承运人掌握托运人备货及货物集中情况等的业务单据。
装货清单的内容包括装货单号码、货名、件数及包装、毛重、估计立方米及特种货物对运输的要求或注意事项的说明等。
4. 积载计划(Stowage Plan:S/P)积载计划又称“货物积载图”,即以图示形象、具体地模拟货物在船舱内的装载位置。
它是在货物装船以前由大副根据船公司或其代理人送来的装货清单上记载的货物资料制成的,实质上是计划的积载图,这样,可以使港口和装卸公司、理货人员等有关方进行货物装船工作时有据可依,能按照这一计划的要求来安排装船作业,使装船工作得以有条不紊地进行。
因此,它是装船作业中一份十分重要和必备的资料。
然而,在实际装船过程中,往往会因各种客观原因无法完全依照计划装载。
因此,当每一票货物装船后,理货长都应重新标出货物在舱内的实际装载位置,并注明卸货港名、装货单(提单)号、货名及数量,最后再重新绘制一份货物在舱内的“实际积载图”。
5.收货单(Mate’s Receipt:M/R)收货单是货物装船后,承运船舶的大副签发给托运人的,表示已收到货物并已装上船舶的货物收据。
故又称为“大副收据”。
托运人取得了大副签署的收货单后,即可凭以向船公司或其代理人换取正本已装船提单。
其主要作用有:是划分船货双方责任的重要依据;是换取正本已装船提单的凭证。
收货单是前述装货联单的第三联,它除了增加大副签署一栏外,其所记载的内容和格式与装货单完全一样。
为了便于与装货单相识别,实际工作中常用淡红色或淡蓝色制成并在左侧纵向增加一较宽的线条。
在普通班轮运输中,船公司对货物承担责任是在货物装船时开始的。
因此,在货物装船时,大副必须认真对装船货物的实际情况是否与装货单上记载的情况相符合,货物的外表状况是否良好,有无标志不清、水渍、油渍或污渍情况,数量(件数)是否短缺,货物损坏情况与程度,以及应急修理的事实等。
如有这些情况,大副在签署收货单时应明确、具体、如实地记载在收货单上。
这种在收货单上记载有关货物外表状况不良或缺陷的情况称为“大副批注”。
收货单上有了大副的批注,则这张收货单便称为“不清洁收货单”(Foul Receipt)。
反之,称为“清洁收货单”(Clean Receipt)。
值得注意的是,收货单上有了批注,最终将要转批到提单上去,使提单成为“不清洁提单”,从而影响托运人以提单向银行结汇的可能,这显然对托运人不利。
因此,大副在收货单上批注时应防止两种倾向:其一是不管货物是否良好,件数是否正确,一概不加批注,这样势必使船公司承担本来不应承担的责任;其二是不问是否有损坏或短缺,为减轻船公司的责任,吹毛求疵地尽量多做一些批注,这样又将给托运人增加许多不必要的麻烦,也影响船方的声誉。
为此,大副在收货单上作批注应认真核实、实事求是、具体明确肯定、慎重、不重复提单中已有的免责内容、更不能与提单条款有矛盾。
6. 提单(Bill of Lading:B/L)提单,是船公司或其代理人签发给托运人,用以证明海上货运合同和货物已经由承运人接收或者装船,以及承运人保证在目的港据以交付货物,且可以转让的单证。
提单中载明的向记名人交付货物,或者按照指示人的指示交付货物,或者向提单持有人交付货物的条款,构成承运人据以交付货物的保证。
货物由承运人接收或者装船后,应托运人的要求,承运人应当签发提单。
提单也可以由承运人授权的人签发。
提单由载货船舶的船长签发的,视为代表承运人签发。
7.载货清单(Manifest:M/F)载货清单亦称“舱单”,是在货物装船完毕后,由船公司的代理人根据大副收据或提单编制的一份按卸货港顺序逐票列明全船实际载运货物的汇总清单。
编妥后应送交船长签字认可。
其内容包括船名及国籍、开航日期、装货港及卸货港,同时逐票列明所载货物的详细情况(包括提单号、标志和号数、货名及包装、重量、尺码等)。
载货清单是国际上通用的一份十分重要的单证。
船舶办理出口(进口)报关手续时,必须递交一份经过船只签字确认的载货清单。
它是海关对进出口船舶所载货物进出国境进行监督管理的单证,如果船载货物在载货清单上没有列明,海关可按走私论处,有权依据海关法的规定进行处理。
载货清单又是港方及理货机构安排卸货的单证之一。
在我国,载货清单还是出口企业在办理货物出口后,申请退税,海关据以办理出口退税手续的单证之一。
如果在载货清单上增加运费项目,则可制成载货运费清单。
8.载货运费清单(Freight Manifest:F/M)载货运费清单简称“运费清单”或“运费舱单”,是由船公司在装货港的代理人按卸货港及提单顺序号逐票列明所载运货物应收运费的明细表。
它是船舶代理人向船公司结算代收运费明细情况的单证,是船公司营运业务的主要资料之一。
该单也可直接寄往卸货港船公司的代理人,供其收取到付运费或处理有关业务之用。
载货运费清单的内容除包括载货清单上记载的内容外,增加了计费吨、运费率、预付或到付的运费额等项内容。
由于载货运费清单上包括了载货清单上所记载的内容,故也可以代替载货清单作为船舶出口、进口报关及在卸货港安排卸货应急之用,还可以作为核对全船有关航次装载货物之用。
因此,当前不少国家的港口,为了简化制单工作,常将“载货清单”和“载货运费清单”两单合并使用。
作为载货清单使用时,将该单上有关运费计收的栏目空出;而作为运费清单使用时,则将有关运费计收栏目填入具体内容。
9.提货单(Delivery Order:D/O)提货单又称“小提单”,是收货人或其代理人凭正本提单或副本提单随同有效的担保向船公司在卸货港的代理人处换取的,据以向现场(码头仓库或船边)提取货物的凭证。
船公司的代理人在签发提货单时,首先要认真核对提单与其他装船单证的内容是否相符,之后再详细地将船名、货物名称、件数、重量、包装标志、提单号、收货人名称等填入提货单上,并由船公司的代理人签字才能交给收货人。
若同意收货人在船边提货亦应在提货单上注明。
同时,还应做到:(1)正本提单为合法持有人所持有。
(2)提单上的非清洁批注应转入小提单。
(3)当货物发生溢短残情况时,收货人有权向承运人或其代理人获得相应的签证。
(4)运费未付的,应在收货人付清运费及有关费用后,方可放提货单。
二、班轮货运流程班轮货运流程及其主要单证的流转程序如图3所示。
为方便叙述,现结合该图说明如下:M/R 216′D/O 12 B/N S/O 5′S/P 7 6 16 B/L D/NS/O(联) M/R 4 L/L M/R S/O1510 4 L/L M/R装货船海M/FM/F 8 M/R 5 S/P 11′4 L/L 5′S/P 1411 F/M B/L(COPY) M/RS/P M/F10′M/F图班轮货运流程及其主要单证流程示意图1. 托运人向船公司在装货港的代理人(也可直接向船公司或其营业所)递交B/N提出货物托运申请,并填写装货联单;2. 船公司在装货港的代理人同意承运后,指定船名,核对单证内容无误后,将B/N和装货联单的第一联留下,在第二联装货单(S/O)上加盖船公司印章连同第三联收货单(M/R)一并退还给托运人,并要求托运人将货物送至指定的码头仓库;3. 托运人持船公司在装货港的代理人签发的S/O、M/R及其他有关单证向海关办理货物出口报关手续,海关审核无误后,在S/O上加盖海关放行图章,然后,托运人将S/O和M/R送交理货公司,并将货物送至码头仓库,商检和海关到港口对货物进行检验、验关;4. 船公司在装货港的代理人根据装货联单的留底联编制装货清单(L/L)送装货船舶、理货公司、装卸公司;5. 船上大副根据L/L编制货物积载图(S/P),并交由船公司在装货港的代理人分送理货公司、装卸公司等按计划装船;6. 货物装船后,理货长将S/O和M/R交大副,大副核对无误后,留下S/O ,签发M/R;7. 理货长将大副签发的M/R交托运人;8. 托运人持M/R到船公司在装货港的代理人处支付运费(在预付运费情况下)拟换取已装船提单(B/L),船公司在装货港的代理人审核无误后,留下M/R,签发B/L给托运人;9. 托运人持B/L及有关单证到议付银行结汇,议付银行将B/L 及有关单证邮寄开证银行;10. 货物装船完毕后,船公司在装货港的代理人编妥出口载货清单(M/F)送船长签字后,向海关办理船舶出口手续,之后将M/F交船随带,船舶启航;11. 船公司在装货港的代理人根据B/L副本(或M/R)编制出口载货运费清单(F/M),连同B/L副本、M/R一并送交船公司结算代收运费,并邮寄或将有关卸货港所需的单证通过船舶带交船公司在卸货港的代理人;12. 船公司在卸货港的代理人接到船舶抵港电报后,以提货通知书(Delivery Notice:D/N)通知收货人船舶到港时间;13. 收货人到开证银行付清货款及其他应付费用,取得正本B/L;14. 船公司在卸货港的代理人根据装货港代理人寄来的货运单证,编制进口载货清单等卸货单据,约定装卸公司、理货公司,联系安排泊位,做好接船及卸货准备工作;15. 船舶抵港后,船公司在卸货港的代理人随即办理船舶进口报关手续,船舶靠泊后即开始卸货;16. 收货人向卸货港船代付清应付费用后,以正本B/L换取提货单(D/O);17. 收货人持D/O送海关办理货物进口报关手续;18. 收货人持D/O到码头仓库或船边提取货物。