2016年国家公务员考试申论备考:公文写作的格式规范
- 格式:docx
- 大小:16.84 KB
- 文档页数:4
申论公文写作14种格式引言公文写作作为申论考试的重要一环,是评价考生综合素质的重要指标。
在公文写作中,格式的规范与准确性尤为重要。
本文将针对申论公文写作中常见的14种格式进行详细介绍与分析,以帮助考生更好地掌握公文写作技巧。
正文1.议定书格式议定书格式一般用于双方达成协议或具体事务的约定,主要包括协议标题、发文日期、正文、签字、附件等要素。
其中,正文部分需明确双方的约定、目的和具体要求。
2.报告格式报告格式常用于对某一具体问题进行分析、调研并提出解决方案。
报告格式一般包括报告标题、报告摘要、正文、结论等要素。
在公文写作中,报告的正文部分需要分析问题的原因、现状和解决方案,务必清晰明了。
3.通告格式通告格式主要用于向特定人群或单位发布公开通知,一般包括通告标题、发布日期、正文、签署单位等要素。
在公文写作中,通告的正文部分需要简洁明了,表达要点清晰。
4.请示函格式请示函格式常见于向上级单位请示事项,一般包括请示函标题、请示日期、正文、署名、附件等要素。
在公文写作中,需要详细说明请示的事由和目的,并简明扼要地阐述解决方案或建议。
5.审批表格式审批表格式一般用于审核人员对某一事项的审批意见和决定,主要包括审批标题、审批流程、审批意见等要素。
在公文写作中,审批表需要明确审批的具体事项、原因和审批结果,并由相应审核人员签署。
6.协议格式协议格式常见于合作、项目等方面的协议达成,一般包括协议标题、签署日期、正文、签署单位、附件等要素。
在公文写作中,协议的正文部分需要具体明确双方的权益和义务,以保障协议的有效性。
7.通知格式通知格式常用于向辖区范围内的人员发布一般性通知,主要包括通知标题、发布日期、正文、发布单位等要素。
在公文写作中,通知的正文部分需要简短明了,突出重点,确保被通知人员正确理解。
8.请示报告格式请示报告格式一般用于向上级汇报某一具体问题并请示解决方案,主要包括请示报告标题、报告日期、正文、署名、附件等要素。
申论公文写作格式与范例大全公文写作是一种正式、严谨的文体,具有一定的格式要求。
下面是一些公文写作的常见格式和范例(不含标题)供参考:1. 公文格式之公告尊敬的市民们:根据《XX市城市管理条例》的相关规定,我市将于XXXX年XX月XX日开始进行市区内的道路整修工程。
为了确保工程的顺利进行,请市民们注意以下事项:1. 在工程期间,道路将部分封闭,行车和行人通行将受到一定影响,请大家提前规划出行路线,以免耽误时间;2. 施工现场禁止闲人靠近,以确保人身安全;3. 施工期间,请市民们积极配合工作人员的指示,遵守交通管理人员的指挥;4. 如有施工期间的紧急情况,请及时拨打市公安局交通管理部门的报警电话,我们将尽快处理。
特此公告。
XX市交通管理部门日期:XXXX年XX月XX日2. 公文格式之通知各位领导、同事:根据公司的总结和评估,现决定于XXXX年XX月XX日召开全员大会,具体安排如下:1. 时间:XXXX年XX月XX日上午9点-11点;2. 地点:公司会议室;3. 主题:总结上半年工作,部署下半年目标;4. 参会人员:全体员工,必须按时参加;5. 会议内容:总经理将对公司上半年的工作进行汇报和总结,并对下半年的发展目标进行布置;请大家提前做好准备,将个人工作情况总结清楚,并按时参加会议。
公司总经理办公室日期:XXXX年XX月XX日3. 公文格式之公函XXX省XXX市XXX县XXXX部门:根据XXX要求,我单位现需要办理X项业务,请贵部门提供以下材料:1. 材料一:XXX;2. 材料二:XXX;请贵部门尽快提供以上材料,以便我单位按时办理相关业务。
若有疑问,请及时与我单位联系,谢谢您的合作!联系人:XXX联系电话:XXX电子邮箱:XXX地址:XXX省XXX市XXX县XXX街XXX号邮编:XXXXXX此致礼谢!XXX单位日期:XXXX年XX月XX日以上是一些公文写作的常见格式和范例。
在写公文时,尽量做到格式规范、内容明确、语言简练,并注意遵循公文写作的正式、严谨要求。
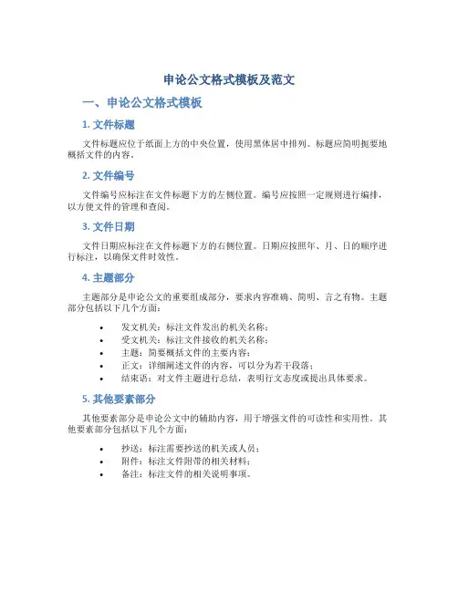
申论公文格式模板及范文一、申论公文格式模板1. 文件标题文件标题应位于纸面上方的中央位置,使用黑体居中排列。
标题应简明扼要地概括文件的内容。
2. 文件编号文件编号应标注在文件标题下方的左侧位置。
编号应按照一定规则进行编排,以方便文件的管理和查阅。
3. 文件日期文件日期应标注在文件标题下方的右侧位置。
日期应按照年、月、日的顺序进行标注,以确保文件时效性。
4. 主题部分主题部分是申论公文的重要组成部分,要求内容准确、简明、言之有物。
主题部分包括以下几个方面:•发文机关:标注文件发出的机关名称;•受文机关:标注文件接收的机关名称;•主题:简要概括文件的主要内容;•正文:详细阐述文件的内容,可以分为若干段落;•结束语:对文件主题进行总结,表明行文态度或提出具体要求。
5. 其他要素部分其他要素部分是申论公文中的辅助内容,用于增强文件的可读性和实用性。
其他要素部分包括以下几个方面:•抄送:标注需要抄送的机关或人员;•附件:标注文件附带的相关材料;•备注:标注文件的相关说明事项。
二、申论公文范文范文1:关于加强环境保护工作的通知发文机关:环境保护部受文机关:各地环保局主题:加强环境保护工作正文:各地环保局:为贯彻落实国家环境保护政策,加强环境保护工作,提高生态环境质量,保护人民群众的健康和安全,现就加强环境保护工作作如下通知:1.加强环境监测和数据报告工作,确保环境监测数据的准确性和及时性。
2.完善环境保护法规和政策,加强对环境违法行为的查处和处罚力度。
3.推进清洁能源的开发和利用,减少对传统能源的依赖。
4.加强环境教育和宣传工作,提高公众环境保护意识。
5.加强环境事故应急预案的编制和演练,提高应对环境事故的能力。
各地环保局应切实履行环境保护职责,加强组织领导,明确工作责任,加大投入力度,确保环境保护工作的顺利进行。
对违反环境法规的单位和个人,要依法予以查处,确保法律的严肃性和公正性。
请各地环保局务必高度重视,认真贯彻落实本通知要求。
申论公文写作14种格式 在申论考试中,公文写作是一项重要的考查内容。掌握不同公文的格式,对于准确传达信息、展现清晰的逻辑结构至关重要。下面,我们就来详细了解一下申论公文写作常见的 14 种格式。
一、通知 通知是向特定受文对象告知或转达有关事项或文件,让对象知道或执行的公文。
标题:一般为“关于+事由+的通知”。 主送机关:顶格写被通知对象。 正文:开头交代通知的背景、目的或依据;主体写通知的具体事项,包括时间、地点、要求等;结尾部分可提出执行要求,如“请认真贯彻执行”等。
落款:包括发文机关和成文日期。 二、报告 报告是向上级机关汇报工作、反映情况、提出意见或者建议,答复上级机关的询问时使用的公文。
标题:“关于+事由+的报告”。 主送机关:一般为直属上级机关。 正文:开头说明报告的缘由;主体陈述报告的内容,如工作情况、存在问题、经验教训等;结尾通常用“特此报告”等结束语。
落款:发文机关和成文日期。 三、请示 请示是下级机关向上级机关请求指示、批准的公文。 标题:“关于+事由+的请示”。 主送机关:只能是一个上级机关。 正文:开头说明请示的原因和背景;主体提出请示的事项,要明确、具体;结尾常用“以上请示,请批复”等。
落款:发文机关和成文日期。 四、批复 批复是答复下级机关请示事项的公文。 标题:“关于+请示事项+的批复”。 主送机关:发出请示的下级机关。 正文:开头引述来文的标题和文号;主体针对请示事项作出明确答复;结尾一般用“此复”等。
落款:发文机关和成文日期。 五、意见 意见是对重要问题提出见解和处理办法的公文。 标题:“关于+事由+的意见”。 主送机关:可以是上级机关、平行机关或下级机关。 正文:开头说明提出意见的背景和依据;主体阐述具体的意见和建议;结尾可提出希望或要求。
落款:发文机关和成文日期。 六、函 函是不相隶属机关之间商洽工作、询问和答复问题,请求批准和答复审批事项时所使用的公文。
申论公文写作格式和范文申论公文写作格式和范文一、引言申论公文写作是各级政府、行政机关以及其他组织发布公告、通知、报告等文件的常用写作形式。
良好的写作格式和范文对于提高公文的质量和效果至关重要。
本文将介绍申论公文写作的基本格式和提供一些实用范文供参考。
二、基本格式申论公文写作的基本格式一般包括标题、正文、落款、附件等几个部分。
1. 标题标题应体现文档的内容和目的,简明扼要、清晰明了。
通常使用大号、加粗字体,置于文档开头的中央位置。
例如:关于加强城市环境卫生管理的通知2. 正文正文应包含必要的信息和具体的内容,结构严谨,层次清晰,段落分明。
每个段落应以独立的主题句开头,并通过逻辑连贯的方式进行内容叙述。
3. 落款落款是指文件的发布单位和发布日期。
落款通常位于文件正文的右上角或底部中央位置,使用小号字体。
例如:XXX市政府2022年6月1日4. 附件附件是指需要附带在公文中的相关文件、资料等。
附件应在标题和正文之后,正文和附件之间留一行间距。
三、实用范文以下是一些常见申论公文的范例,供参考:1. 紧急通知XXX政府通知尊敬的市民:鉴于最近天气状况不稳定,预计接下来会有暴雨天气,请各位市民做好防护工作,确保自身安全。
如遇紧急情况,请及时与相关部门联系。
希望大家保持警惕,做好应对准备。
XXX市政府2022年6月1日2. 倡议书关于推动绿色出行的倡议书亲爱的市民:为了减少对环境的破坏,提倡绿色出行,我们呼吁广大市民尽量选择公共交通工具、步行或骑行,减少机动车使用。
倡议每个人从自己的行动出发,为创造绿色、低碳的城市环境贡献力量。
XXX市政府2022年6月1日3. 工作报告XXX工作报告尊敬的领导:兹报告XXX工作完成情况,包括具体工作内容、进展、问题和解决方案等。
详细情况请见附件,敬请查阅。
XXX部门四、总结申论公文写作格式和范文的正确运用对于提高公文的质量和效果举足轻重。
正确的格式安排使读者容易理解文件的内容,而实用的范文则为写作提供了可借鉴的参考。
国考申论公文格式在参加国家公务员考试时,申论文章的要求尤为重要,考生们必须注意申论公文的文体及格式。
国家公务员考试要求申论文章采用正式文书格式书写,申论公文是公务员考试中最重要的考查科目之一,也是对考生综合能力的考查,公文的格式与内容必须符合一定的规范要求,以保证申论公文的文字表达清晰、符合公文格式。
一、公文标题公文标题是文书的谓词,用于确定文件的主题。
建议考生在考试中,将标题放在公文的最顶部,且每页只能写一种标题,相同标题只能写一次。
标题要简明扼要,不能出现多余的词语或者广泛的概念,以免考生走题或者让批改老师搞不清楚文章的主旨来自何处。
二、正文格式在正文中,采用的是结论论据分析的形式来写作文章,具体的格式主要有三种:(1)先点题,引出自己的观点,即支持或者反对;(2)提出理由和论点;(3)提出分析和论证。
此外,文章需要遵循基本的文体要求,如文体要简明扼要,一般呈现一致的语言风格,能够表达准确的观点,且文字结构要统一有序,使文章表达流畅,不能穿插多余的累赘或者重复的内容,否则可能会让公文显得拖沓累赘,影响文章的质量。
三、结论部分结论是申论文章的重要组成部分,结论的内容与框架要符合公文的规范,要求结论必须与文章开头和正文的内容一致,在文章的最后以简洁、明确的语言陈述自己的观点及立场,让读者能够从文章中清晰地了解回答的本质。
四、字体和行距为了保证公文的书写规范性,除了要求考生遵守正式文体外,还要了解公文的字体及行距要求。
一般情况下,公文的字体需要采用宋体或者黑体,行距为20磅-22磅,页边距需要设定为2厘米-3厘米,总之,要求字体、行距及页边距都要规范,这样才能让公文显得规范、整洁,有利于提升文章质量及视觉效果。
总结:国家公务员考试申论公文的书写要求综上说明,建议考生要注意:标题要简明扼要;正文应结论论据分析;结论要与文章开头及正文一致;字体及行距要规范;页边距要设定为2厘米-3厘米;文体要简明扼要。
2015年国家公务员考试申论卷面格式详解经常有考生在问一些格式方面的问题,比如标点符号怎么写?答案是横着写还是竖着写?答题的时候写不写"答"?数字如何写?标题怎么标……考试在即,有必要就此类问题向考生们做出解答。
虽然都是细节问题,考生朋友们也要注意。
当然,如果你能在内容上完全取胜,那这些细节问题也许就是瑕不掩瑜了,反之,则可能起到火上浇油的效果。
一、标点符号(一)标点符号需要独立占格这是标点符号最基本的格式,很多考生习惯于将标点符号点在字的右下角,平时不是很显眼。
但是,国考是有格子的,而标点符号的格式在评分标准中有明确的要求,所以必须习惯于将标点符号也当成文字的一个独立部分。
单独占格的标点符号一般有以下几种:逗号、分号、冒号、问号、叹号、句号、顿号等。
需要占双格的标点符号一般有如下几种:破折号、省略号、引号、书名号、括号等。
对于双格标点符号,一定要注意即使是多个格子也依然要将其写成一个整体。
但如果遇到以下几种特殊情况,则需要做特殊处理。
(二)标点符号的特殊格式1、除了《" --这三种情况,其他的标点符号(包括》" )一律不能顶格写,如果在末格写完文字需要除以上三种情况之外的标点符号,就在字的右下角标出;破折号和省略号需要占双格,但如果出现在最后一个,就只需要占一格即可,不能将其分成两个部分。
2、《" 这两种情况不能在末格出现,如果出现在末格,或者与文字挤在一格,或者移到下一行出现。
二、数字的格式对于一个两位及以上的独立数字来说,两位数字占一个格子,例如2011,就是"20"一格,"11"一格;奇数位数的数字,同样适用,最后空一个字符即可,如10000,最后一个出现一个"0",后面空着,以此类推。
但不管是哪种情况,如果此数字是作为一个整体出现的,那就必须保持其形式上的完整性,靠近写出。
三、写不写"答"的问题几乎每次都有考生在思考这个问题,其实在改卷的时候,没有哪位考生是因为写了"答"字而多得了几分,也没有哪位考生因为没有写而被扣掉几分。
国考申论公文写作格式
申论公文写作格式参考如下:
公文件格式
XXXXX市政府文件
(文号)
(年月日)
标题:XXX (公文件抬头)
各有关部门:
根据XXXX市政府关于XXXXXX的要求,我局拟定了XXX 事项的相关方案,现将具体内容和相关要求通知如下:
第一部分:引言
(可省略)
第二部分:问题提出
(可省略)
第三部分:解决方案
(可省略)
参考指导意见:
1. XXXXX
2. XXXXX
3. XXXXX
第四部分:行动计划
(可省略)
第五部分:实施结果及预期效果
(可省略)
第六部分:推广与落实
(可省略)
请各有关部门认真阅读以上文件内容,并按照要求做好相关准备工作。
对于实施中遇到的问题和困难,请及时向本局反馈,我们将协助解决。
联系人:XXX
联系方式:XXX
附件:相关材料(如有)
XXXXX市XXXXX局
(公章)
(年月日)
备注:根据实际情况,上述各部分可以根据需要进行增减和调整,保持整体结构严谨、逻辑清晰。
公务员申论公文写作格式范文常见的公文格式有函、请示、通知、规定的公文格式等,那么公务员申论考试的公文写作有哪些格式范文呢?下面小编给大家介绍关于公务员申论公文写作格式范文的相关资料,希望对您有所帮助。
公务员申论公文写作格式(一)命令(令)1、命令(令)的用途:(1)依照有关法律公布行政法规和规章;(2)宣布施行重大强制性行政措施;(3)嘉惩有关单位及人员。
2、命令(令)的种类:(1)发布令(2)行政令(3)嘉奖令4、命令(令)的写作:(1)发布令:标题:发令机关名称或发令机关领导人职务名称+文种,如:《中华人民共和国国务院令》。
令号:位于标题下面,令号不按年度编排,而是从发令机关领导人任职开始编流水号,至任满为止,下任另行编写。
正文:说明公布的法规名称,通过或批准的机关或会议,通过或批准的时间及施行时间。
落款:签署发令机关领导人的职务名称和姓名,然后注明发令日期。
(2)行政令:标题:发文机关名称+主要事由+文种,如《国务院关于在我国统一实行法定计量单位的命令》。
正文:①说明发布命令的缘由,做到理由充足,使人信服;②写出命令的具体内容,包括强制性行政措施及执行机关等,要求条目清晰,层次分明,便于执行。
(3)嘉惩令:标题:发文机关名称+主要事由+文种,如:《××省人民政府关于授予××同志“见义勇为先进分子”称号的嘉奖令》;或仅注明文种,即只有“嘉奖令”三个字。
正文:包括嘉奖缘由、嘉奖事项、发出号召三个方面内容组成。
5、写作命令(令)的注意事项(1)内容要符合有关法律和政策。
(2)态度要鲜明。
(3)文字要简炼,结构要严谨,中心要突出,语言要肯定。
(4)发文机关要合乎要求。
(二)决定:1、决定的用途:决定适用于对重要事项或者重大行动做出安排,奖惩有关单位及人员,变更或者撤销下级机关不适当的决定事项。
决定是一种重要的指挥性和约束性公文。
2、决定的写法:(1)标题:作出决定的机关或通过决定的会议名称+决定的事由+文种,如:《××市关于平衡财政收支、严格财政管理的决定》。
2016年贵州公务员考试申论指导:申论格式通过最新贵州公务员考试资讯、大纲可以了解到,公务员考试申论是测查从事机关工作应具备的基本能力的科目,贵州中公教育整理了贵州省考资料大全供考生备考学习。
需要更多指导,请选择在线咨询一对一解答。
一、标点符号的占格问题标点符号的占格问题一直是大家讨论的问题,关于标点符号占一格还是多格以及行首是否可以写标点符号的问题。
大家多习惯于把标点符号点在字的右下角,平时不是很显眼。
但公务员考试申论答题本都是有格子的,每个标点符号都要占格,因为如果把标点符号和字写在一个格里,那么大段文字有可能导致阅卷人在阅卷的过程中无法迅速的找到关键词。
逗号、分号、冒号、问号、叹号、句号、顿号等要单独占格。
破折号、省略号、引号、书名号、括号等需要占双格。
如果一行中最后一句话写完,标点符号切记不可以写在下行的的第一个格子里,和最后一个字写在一个格子里。
二、数字占格对于一个两位及以上的独立数字来说,两位数字占一个格子,例如2011,就是“20”一格,“11”一格;奇数位数的数字,同样适用,最后空一个字符即可,如10000,最后一个出现一个“0”,后面空着,以此类推。
但不管是哪种情况,如果此数字是作为一个整体出现的,那就必须保持其形式上的完整性,靠近写出。
三、标题格式标题写中间是比较规矩的格式,不过也不用在意是否绝对中间,只要大致看起来差不多就行,而且及时你不写中间也不会因此而扣分的,这个完全可以放心。
如果有副标题,在正标题下面空两格(正标题文字的两格)写破折号,起写副标题,但是要将正副标题作为一个整体写在中间。
一般不提倡大家使用太长的标题,但如果标题过长,分两行书写,一般格式是上一行长一些,下一行短一些,两两居中对齐。
对称式的标题或者中间空一格写成一行或分两行书写。
四、行首空格问题考生经常问到答题的时候是否要写“答”无关紧要既不会扣分也不会加分,因为申论题本问题都是固定的,下面的格子也是固定格子,所以只要紧挨着问题答就可以了,而不必在乎写不写“回答”字眼。
申论公文写作格式排版
在申论公文写作中,排版格式至关重要。
以下是不包含标题的一般排版格式示例:
信头(可省略)
发文日期:年月日
(可省略)
正文:
公文正文内容不同,以下是一般的写作顺序和排版格式。
1. 呈报副题(可省略)
呈报副标题是指在正文之前,用来提醒读者该公文是用于呈报的,可根据需要加上副标题。
2. 正文开头
正文开头应该直截了当地交代事件或事项的来龙去脉,概括地说明写作目的、主题或要点。
3. 分点列举
此处可以采用阿拉伯数字或大写字母对具体要点进行分项列举,并配以缩进。
4. 条款标题(可省略)
若正文需要进一步分条列举,则可以在每个条款之前加上相应的标题。
5. 段落分隔
不同段落之间应空一行,以增加版面的清晰度。
6. 结束语
在正文的结尾,可以简要总结全文要点,提出具体建议或期望。
落款:
单位全称(可省略)
发文单位或个人姓名
发文单位地址
邮政编码(可省略)
联系电话(可省略)
附件:
注:以上是一般的格式示例,具体的排版和格式要求还应根据公文的具体性质、要求和规范来进行调整。
申论公文写作14种格式1. 收文格式尊敬的(名称):您好!特此通知,收悉(文件名称)一事。
请您阅读并妥善处理。
如有任何问题,请及时与我们联系。
祝您工作顺利!此致,(你的姓名)2. 发文格式尊敬的(名称):您好!特此通知,我方近日已(文件名称)。
敬请阅示,并按照要求执行。
如有任何问题,请及时与我们联系。
谢谢!此致,(你的姓名)3. 请示格式尊敬的(名称):您好!特此请示,(请求内容)。
请您审阅后批示,并告知需要采取的措施。
如有任何疑问,请随时与我们联系。
感谢关注!此致,(你的姓名)4. 公告格式尊敬的各位:大家好!特此公告,(公告内容)。
请大家知悉,并按照规定履行相应职责。
如有任何疑问,请及时联系我们。
谢谢合作!此致,(你的姓名)5. 紧急通知格式尊敬的各位:大家好!特此紧急通知,根据(相应文件名称)的要求,(紧急通知内容)。
请大家立即采取行动,并做好相关准备。
如有任何疑问,请联系我们。
谢谢合作!此致,(你的姓名)6. 通报格式尊敬的各位:大家好!特此通报,(通报内容)。
请大家阅读,并妥善执行。
如有任何问题,请及时与我们联系。
感悟大家的支持与配合!此致,7. 倡议书格式尊敬的各位:大家好!特此倡议,(倡议内容)。
希望大家积极响应,共同努力。
如有意参与,请联系我们。
谢谢支持!此致,(你的姓名)8. 意见建议格式尊敬的(名称):您好!特此呈上意见建议,(意见建议内容)。
希望能引起您的重视,并采取相应措施。
如有需要,请与我们联系。
感谢关注!此致,(你的姓名)9. 会议通知格式尊敬的各位:大家好!特此通知,(会议名称)将于(会议时间)在(会议地点)召开。
请大家准时参加,并做好相关准备。
感谢合作!此致,10. 称谓格式尊敬的(名称):您好!特此告知,(需要告知的内容)。
希望您能予以知悉并妥善处理。
如有任何疑问,请与我们联系。
感谢关注!此致,(你的姓名)11. 祝贺格式尊敬的(名称):您好!特此祝贺,(祝贺内容)。
>>>名师解析申论范文大全2016宁夏公务员考试申论考前必看:掌握正确的公文书写格式通过最新宁夏公务员考试资讯、大纲可以了解到,公务员考试申论是测查从事机关工作应具备的基本能力的科目,宁夏中公教育整理了宁夏公考资料大全供考生备考学习。
需要更多指导,请选择在线咨询一对一解答。
随着时间的推移,距离2016省考越来越近了,目前已经处于关键的冲刺阶段,中公教育专家认为这个阶段考生要从自身的弱点出发,弥补自己的不足。
中公教育专家发现,在申论科目中,贯彻执行题也就是应用文书写是很多考生普遍存在的弱点,此时一定要突破。
说起应用文大家都可能想到如下东西,比如《整改通知书》、《会议纪要》、《倡议书》、《工作汇报》、《关于xx工作的指导意见》等。
如果考生们没有从事过相关工作,对于应用文书写会比较陌生,主要有以下两个疑问点:1.内容不清楚。
每种应用文是干什么用的,内容方面应该如何确定,开头写什么,正文写什么,结尾写什么。
2.格式不清楚,每种应用文都有不同的格式,考生们难以一一把握。
在这里,中公教育专家就大家存在的问题进行一一解决,争取在考前掌握书写要领。
一、应用文内容的确定中公教育专家将应用文大致划分成了六个阶段,也就是我们日常完成一项工作的六个阶段,分别为吃透精神阶段、调查研究阶段、制定计划阶段、宣传动员阶段、多措并举阶段以及总结汇报阶段。
这六个阶段的工作都需要不同的应用文来进行衔接,比如今天开了一个会议,会议的内容要怎样才能让更多的人知道,会议的精神要怎样才能让更多的人领悟呢,这就需要一种应用文——会议纪要,其他阶段以此类推。
因此可以断言,每个阶段的应用文需要达到的目的应该是一致的,在这里中公教育专家告诉大家其中的奥秘:>>>名师解析申论范文大全看完上图,第一个内容的问题就迎刃而解了,考生们作答时首先看题干的作答对象(要写的应用文)是什么,其次判断此篇应用文应该属于那个阶段,最后根据阶段书写出应用文的详细结构,最后再从材料中一一找出详细结构所要求的要点并按逻辑填充进去,应用文书写就大功告成了。
申论公文写作格式
申论公文写作格式:
公文编号:
发文单位:
发文日期:
收文单位:
收文日期:
正文内容:
首行缩进2个字符,段首不空格,段间空一行,正文使用宋体小四号字体。
公文正文部分应按照以下顺序撰写:
1. 收件呈报
2. 办理意见
3. 原由
4. 解决措施
5. 效果预测
6. 相关法律、法规依据
7. 联系人、联系电话
8. 此致
行文中避免出现与标题相同的文字,以免重复。
公文结尾部分的格式为:
"此致"右靠,空两格,签名下方空两格再写单位名称(一般次
一级单位)。
右下角空两行,写日期。
一般公文日期上方标明“年”“月”“日”。
公文页脚标注方法:
第一页不标注页码,正文从第二页开始标注为“第1页”,第三
页标注为“第2页”,以此类推。
以上是申论公文写作的基本格式,希望对您有所帮助!。
公务员考试公文写作格式和范文格式一、公文写作排版(一)标题:正文标题用小标宋体字2号,遇标题过长需换行可按“长、短、长”或“正(倒)宝塔形”排版;一级标题“一、”用黑体字3号;二级标题“(一)”用楷体字3号加粗;三级标题“1.”、四级标题“(1)”均需加粗。
(二)正文:仿宋体字3号,一般每页排22行,每行排28个字(行距为多倍行距倍)。
二、公文写作格式(一)眉首:一般由公文份数序号、秘密等级和保密期限、紧急程度、发文机关标识、发文字号、签发人、会签人等要素组成。
1.主体:一般由标题、主送机关、正文、附件说明、成文时间、印章、附注等要素组成。
(1)公文标题:应当准确简要地概括公文的主要内容并标明公文种类,一般应当标明发文机关。
公文标题中除法规、规章名称加书名号或特定词用引号外,一般不用标点符号,停顿用空格符或换行。
(2)主送机关:是指公文的主要受理机关,应当使用全称或者规范化简称、统称;应按其性质、级别和有关规定或惯例依次排列,同性质或级别的机关之间用顿号,不同性质或级别的机关之间用逗号,最后一个主送机关名称后标全角冒号。
主送机关一般在标题下空1行、左侧顶格用3号仿宋体字,回行时仍顶格。
(3)正文:是公文的主体部分。
正文内容要求准确地传达、贯彻党和国家的有关方针政策精神,完整地表达公文制发单位的意图、意见和要求。
正文一般置主送机关下一行,每自然段空2字,回行顶格;数字、年份不能回行。
(4)附件:是正文的附属部分,是补充公文正文内容的材料(包括图表)。
公文如有附件应作附件说明,即在正文下空1行左空2字用3号仿宋体字标识“附件”,后标全角冒号和名称;附件如有序号使用阿拉伯数码(如“附件:1.××××”);附件名称后不加标点符号。
附件应在公文成文日期之后另起一页与正文一起装订,并在附件左上角第1行顶格标识“附件”,有序号时标识序号(如“附件1”)。
附件的序号和名称应与正文之下的附件说明一致。
公考公文写作格式和范文
公考公文写作格式和范文可以参考以下内容:
公考公文写作格式:
1. 公文的抬头:一般包括公文种类、机关名称、日期等信息;
2. 公文的标题:简明扼要地阐述公文的主题;
3. 公文的正文:一般包括致、正文、发文机关等部分;
4. 公文的落款:公文的作者、联系方式等信息;
5. 公文的附件:如需要附带相关文件或材料。
公考公文写作范文:
公告
机关: xxx部门公告编号:xxxx
日期:xxxx年xx月xx日
标题: 关于xxxx的公告
正文:
根据xxxx的要求,xxx部门决定xxxx。
为了保证xxxx的顺利进行,特发布此公告,具体内容如下:
1. xxxx的时间:xxxx年xx月xx日至xxxx年xx月xx日;
2. xxxx的地点:xxxx;
3. xxxx的要求:xxxx;
4. xxxx的注意事项:xxxx;
5. xxxx的联系方式:xxxx;
特此公告。
发文机关:xxx部门
联系人:姓名
联系电话:xxxx
传真:xxxx
邮箱:xxxx
附件:无
范文中的具体内容根据公文的目的和要求而定,上述仅为示例。
在撰写公文时,应根据公文的性质和具体要求进行相应的格式调整和内容填写。
国考公文写作格式与范例大全一、国考公文写作格式国考公文写作格式一般分为八大部分,分别是:标题、发文机关名称、正文、主送、抄送、附件、编号、日期。
下面就一一介绍它们的具体内容:1. 标题标题必须准确简洁,能够表达文件的内容和意义。
通常包含公文类型、主题、时间、机构等信息。
2. 发文机关名称发文机关是指公文的出处单位,需注明名称和地址,并在正文下方左端按照一定格式署名。
3. 正文公文正文应书写清晰,有层次、有条理,内容要简明扼要、重点突出、语言通顺。
4. 主送和抄送主送是指文件需要传达的主要对象或组织,而抄送则是指对文件有所关注或权利的其他单位或个人。
5. 附件需要添加重要附件的公文,应在正文内容表述清楚,并在文末附上。
6. 编号为便于管理和查阅,公文使用编号,应标明其标准、下达日期、分类号等信息。
7. 日期日期在标题下方、正文最后一行、签名之前,其格式为“年月日”(如2022年7月15日)。
8. 签署签署通常要注明职务和单位等信息。
二、国考公文写作范例大全1. 公告标题:中央公告:关于推进机关事务管理工作的指导意见发文机关:中央人民政府办公厅正文:各部门和单位应当按照中央政府办公厅印发的《中国共产党中央委员会办公厅关于加强机关事务管理工作的意见》要求,积极推进机关事务管理工作,加强机关内部法规制定和执行,建设高效、规范、廉洁的机关。
主要送达:国务院各部委、各地方政府附件:中央政府办公厅印发的《中国共产党中央委员会办公厅关于加强机关事务管理工作的意见》编号:中央办公厅2019年第01号日期:2019年1月1日2. 通知标题:关于2019年春运安全工作的通知发文机关:中国铁路总公司正文:经过前期筹备,2019年春运安全工作已经进入倒计时。
为确保旅客出行安全,特向各位同事发出如下通知:所有工作要以安全为重点,重视安全预防和应急管理,确保春运期间铁路运输秩序良好。
主要送达:各地铁路局编号:中国铁路总公司2019年第02号日期:2019年1月7日3. 倡议书标题:《绿色生活,共建美好家园》倡议书发文机关:全国环境保护委员会正文:近年来,我国环境保护意识日益提高,但环境污染和自然资源浪费的问题仍然存在。
2016年国家公务员考试申论备考:公文写作的格式规范
写作自2010年以来,是申论考试中的必考题。
很多学生对公文写作感到恐惧,因为它相对来说更加贴近公务员的日常生活,相比其他的题目来说,该类题型的注意事项更多。
有的同学说,公文写作题型多,问法多,格式要求又不同,不知道该怎么去准备。
其实,这恰恰是很多同学在应用文备考中存在的误区。
纵观申论的公文写作类试题,考查法定公文的题目很少,大多数都是与我们日常生活联系相对紧密的非法定公文,非法定公文中的格式并不是我们申论考试考查的重点。
如果你进入了公务员系统中,领导要你写公文,那么,对于格式上不明确的地方你可以当场获取么?答案是可以的,你可以通过网络、模板等工具帮助你明确公文的格式。
然而,对于这种可以直接获取的内容是我们申论考试中要考查的重点么,显然不是。
申论是测查报考者具备机关工作基本能力的考试科目。
而应用文写作是报考者贯彻执行能力的基本体现,能否很好地做好一项工作,有效地完成工作内容,实现工作目标才是我们考查的重点。
因此,把握住内容才是我们要掌握的重点。
公文写作要求能够准确理解工作目标和组织意图,遵循依法行政的原则,根据客观实际情况,及时有效地完成任务。
最关键的就是理解工作目标和组织意图,我们要根据领导的一题来完成我们的工作,在申论
考试中提干就是领导意图的体现。
题目往往会赋予我们一个特殊的身份,以这个特殊的身份来实现我们的任务。
例一【2010年国考市地】A市市政府准备大力宣传推进对近海水域的污染整治工作,请你结合给定资料,以市政府工作人员的身份,草拟一份宣传纲要。
(20分)要求:1、对有关宣传内容的要点进行提纲挈领地陈述;2、体现政府精神,使全市各界关心、支持污染整治工作;3、通俗易懂。
不超过400字。
例二【2011年国考市地】L县政府拟进一步宣传寄宿制学校的办学模式,以期更好地提高办学效率和质量。
请根据“给定资料3”,以县教育局的名义草拟《给乡村中小学家长的一封信》。
(20分)要求:(1)内容具体,符合实际;(2)用语得体,通俗易懂;(3)不超过400字。
例三【2011年国考省部】国家某部门拟编写一本以黄河为主题的宣传手册,作为对青少年进行爱国主义教育的材料。
宣传材料由四个部分组成,依次为:“黄河之水天上来”、“黄河与中华文明”、“黄河的治理与开发”、“黄河精神万古传”。
请参考“给定资料”,分别列出每个部分的内容要点。
(20分)要求:(1)切合主题;(2)全面、表述准确、有逻辑性;(3)不超过400字。
既然说公文的内容是我们作答过程的要点的话,那么不同的题目要作答的内容相同么。
答案肯定是不同的。
例一中说,“请你结合给定资料,以市政府工作人员的身份,草拟一份宣传纲要”。
这篇文章的写作目的是大力宣传推进对近海水域的污染整治工作,号召大家共同来整治近海水域,然而具体的整治工作不需要我们去作答,因此只需要列一个提纲即可。
这就是我们纲要版的公文写作,不需要我们对内容进行详细的解说,由于纲要大多数不是针对某些个体,因此,对格式的要求很低,一般情况下只需要标题即可。
对于例二中的这一题,要求我们以县教育局的名义草拟《给乡村中小学家长的一封信》,目的是进一步宣传寄宿制学校的办学模式,以期更好地提高办学效率和质量。
从题干中我们可以看出,寄宿制学校已经实施了,政府的做法是希望得到家长的支持,以期待进一步地推广寄宿制的教学模式。
那么,对于这一题来说,主体是明确的,是学生家长,因此,对于称呼上就应该是有要求的。
同时,在写完内容以后,我们我们要加上我们的称谓,这个称谓不是自己的名字,而是题目赋予我们的身份。
我们从公文类写作就可以看到,该题型是我们考查公务员能力的一种最现实的体现,与以后公务员的工作最接近。
这也是公文写作近几年成为申论考试中的重点的原因。
但无论是完整的公文写作或者是纲要,解题思路都是不离其宗。
这也是我们在备考中要关注的核心。
而对于格式要求,在法定公文考试越发减少的情况下,不是我们关注的重点,并且这部分内容会在行测的常识题中考到,它是相对来说更加模板化的东西,只需要我们牢记就好。
法定公文的弱化,格式的弱化,也就意味着非法定公文的强化。
的确,我们公职人员在处理日常事务中,要加强与同级的交流,与百姓的交流,很多文件的发布都是为百姓谋福利。
如果仅仅是一味地去强调格式,反而事与愿违。
因此,同学们在备考中不要因为格式的问题而去担忧公文,不去准备。
我们要知道,这类题目的比例在近两年已经达到了四十分,我们要明确的是公文应该怎么去写,有怎么样的思维。
公文格式误区是考生面对的大问题,不同的题目问法不同,要求不同,但解题思路的本质一样,作答格式的本质也是一样。
同学们在备考中,一定要仔细研究真题,将近几年公文写作的题目都自己写几遍。
只有通过自己的亲身体会才能够找出公文写作中的规律,才能体味到申论公文写作万变不离其宗的道理。