【精编范文】实习总结字体要求word版本 (4页)
- 格式:docx
- 大小:14.67 KB
- 文档页数:4
实习报告格式字体要求实习报告格式的字体要求报告封面的第一部分第5号在微软雅虎中用粗体显示。
(3)通读并理解。
应注意数字、图表、专业术语的使用,以明确语言的表达性和准确性、生动、生动、简单。
实习部门:服装部门实习时间:xx,X,X,xx,X,X由于品牌意识的重要性,提高品牌意识已经成为品牌资产管理的一项基本任务。
然而,在提高品牌知名度的过程中,企业面临的问题是,随着大众传媒广告成本的增加,市场进一步细分,利用大众传媒提高知名度的做法逐渐受到挑战。
从“W”开始。
从穿着时间(何时、何处、谁、穿什么)方面做好购买建议有助于销售成功。
销售人员掌握时尚趋势、了解时尚的先锋应该向顾客解释服装符合时尚趋势。
推荐时要自信。
当向顾客推荐服装时,销售人员必须有信心让顾客信任服装。
首先,真诚待人。
当我第一次来报到时,我遇到了许多不熟悉他们的新面孔,所以我不敢对他们说太多,也不理解他们的工作。
我开始感到不舒服。
后来,我慢慢发现,只要我真诚待人,虚心请教同事,他们也会乐于与我交往。
它也教会了我一些在服装销售过程中应该注意的人际关系。
因此,我深深感受到真诚的重要性。
在商店里,我不仅要学会如何做事,还要学会如何做人。
正确处理同事之间的关系非常重要。
这将影响你能否完成你的工作。
这并不意味着你的个性太高尚,很难融入大群体。
懒惰的员工。
我认为问哪个老板喜欢懒惰的下属是有道理的,所以我总是提醒自己多工作,尽力做好这项工作。
我还记得,当我在一家快餐店做兼职时,主管讨厌几个人在工作时一起聊天,所以即使生意很差,也不要在工作时聊天。
因为我一直记得这一点,我最后的努力没有白费。
我以优异的表现完成了实习。
第四:注意组织。
年轻人刚到工作场所时表现出不耐烦是正常的,但最好不要急于获得快速成功和即时利益。
急于展示自己可能会使他们处于不利地位。
我们应该以脚踏实地的态度工作,要谦虚,以便被别人认可。
事实上,我觉得前辈的工作是值得学习的,他们做事很有条理,他们会一步一步地解决问题,而不是惊慌和浮躁。
本文部分内容来自网络整理,本司不为其真实性负责,如有异议或侵权请及时联系,本司将立即删除!== 本文为word格式,下载后可方便编辑和修改! ==实习报告格式、字体、字号要求广东外语外贸大学实习报告学院:国际商务英语学院专业:国际金融班级: 1205班学号: 201X0301307姓名:成佳妮题目:广交会实习报告评定:广东外语外贸大学201X年 5月目录第一部分前言第二部分实习步骤(程序)第三部分实习内容第四部分实习效果第五部分实习心得体会第六部分总结实习报告商务英语(国际金融)12级05班成佳妮第一部分前言中国进出口商品交易会即广州交易会,简称广交会,英文名为Canton fair。
创办于1957年春季,每年春秋两季在广州举办,距201X年已有五十八年历史,是中国目前历史最长、层次最高、规模最大、商品种类最全、到会客商最多、成交效果最好的综合性国际贸易盛会。
自201X年4月第101届起,广交会由中国出口商品交易会更名为中国进出口商品交易会,由单一出口平台变为进出口双向交易平台。
中国进出口商品交易会由48个交易团组成,有数千家资信良好、实力雄厚的外贸公司、生产企业、科研院所、外商投资/独资企业、私营企业参展。
第117届广交会于201X年4月15日到5月5日分三期举办。
本届广交会境外采购商与会184,801人,出口成交1,720.96亿元人民币(折合280.56亿美元);展览总面积118万平方米,展位总数60,228个,境内外参展企业共24,713家。
作为广东外语外贸大学国际商务英语学院的大三学生,我有幸参加了第117届广交会的实习。
作为境外采购商注册中心的一名办证组组长,我在广交会三期的时间里工作了整整10天,为大会的圆满进行贡献了自己的一份力量。
第二部分实习步骤1. 201X年3月18日实习职位报名(B区采购商验证大厅网上预申请组1组组长);2. 201X年4月9日采购商前台报到系统及后台录入现场培训;3. 201X年4月12日熟悉岗位,领取报到配套用品;4. 201X年4月13日进行现场实操磨合培训;5. 201X年4月14日-19日(第一期)工作5天;6. 201X年4月23日-27日(第二期)工作2天;7. 201X年5月1日-5日(第三期)工作2天。
工作总结字体要求及格式范文
工作总结是对一段时间内工作的总结和回顾,是对工作成果、经验和不足的评估和总结。
对于工作总结的字体要求及格式范文,需要注意以下几点:
字体要求:
1. 字体要清晰,建议使用宋体、微软雅黑、黑体等常见字体;
2. 字号要适中,一般为小四、小五;
3. 行距应保持适中,不应过密或过松。
格式范文:
一、标题
工作总结(期间:XXXX年X月-XXXX年X月)
二、正文
1. 工作背景
描述在该时间段内所从事的工作,例如所任职的部门、岗位等。
2. 工作内容
详细描述该时间段内所完成的工作任务、项目等。
要列举重要的工作成果,可以附上
数据、表格等。
3. 工作经验
着重总结自己在该时间段内所获得的经验和体会,包括成功的理念、方法和策略等。
同时,对工作中遇到的困难、挑战和不足处,也应作出分析和总结。
4. 个人评价
以自己的角度、经验和知识对工作进行自我评价,并提出下一步的目标和计划。
同时,也可以对所在单位、同事或自己的发展提出一些意见和建议。
三、结尾
写明该工作总结的时间和单位,以便查到该工作总结的具体时间和部门。
以上为工作总结的字体要求及格式范文。
在实际写作中,还要注意文章的连贯性、语言的精炼和结构的完整性,使工作总结条理清晰、言简意赅,并且具有可读性和可操作性。
实习报告字体大小格式 (2)
实习报告字体大小格式 (2)精选2篇(一)
实习报告的字体大小格式一般需要遵循学校或公司的要求,以下是常见的实习报告字体大小格式参考:
1. 标题:一般使用大号字体,比如14号或16号,可以加粗或使用斜体。
2. 正文:一般使用小号字体,比如12号或14号。
3. 标题级别:可以根据需要分为一级标题、二级标题等,字号大小逐渐减小。
4. 段落间距:正文段落之间的间距一般为1.5倍行距或2倍行距,可以根据需要进行调整。
5. 特殊内容:如引用、图片说明等特殊内容可以使用略大于正文的字号,比如13号或15号。
需要注意的是,实习报告的字体大小格式可能会有一定的差异,最好在写报告前与导师或指导老师沟通确认具体要求。
实习报告字体大小格式 (2)精选2篇(二)
实习报告的字体大小和格式通常要遵循学校或公司的要求或规定。
下面是一种常见的实习报告的字体大小和格式的建议:
1. 标题:通常使用较大的字体,比如标题一般使用14号或16号字体,加粗或加黑。
2. 正文:正文一般使用12号字体,行距一般为1.5倍或2倍行距。
3. 段落:每一段之间使用1个空行隔开,不需要首行缩进。
4. 标题和正文的字体可以使用宋体、黑体或 Times New Roman 等常见的字体。
5. 表格和图表:表格和图表的字体大小和样式可以根据需要调整,一般要清晰易读。
6. 引用和注释:引用或注释部分可以使用较小的字号,比如10号字体,斜体或者下划线。
需要注意的是,不同学校或公司可能对实习报告的字体大小和格式要求有所不同,所以最好在写作之前先确认相关要求。
实习报告字体大小格式【实习报告字体大小格式】一、实习报告文字编写格式实习报告装订的顺序:封面、选题报告、目录、正文、鉴定表1、封面文字、格式要求(1)实习报告的封面采用最新的版式(带校徽的,具体格式见附件2)(2)实习报告题目:黑体、三号、加粗;文字较多的题目要平分两行,采用"居中" 的对齐方式。
(要保持美观)(3) 封面填写的其他文字:宋体,四号,常规字形(不加粗) ;(4)完成日期:填写定稿日期2、选题报告文字、格式要求(1)选题报告要和目录一起用罗马数字编号后,用A4 纸正反面打印(只有一页的,反面就为空白) ,附在实习报告的正文前面(具体的编号、顺序、模板见附件1)(2)姓名、性别、学号、系部、专业、实习报告题目:黑体、五号、加粗;(3)内容提纲的一级标题、小结与心得的一级标题:宋体、五号、加粗; 其他需填写的汉字:宋体、五号、常规字形(不加粗) ;3、目录文字、格式要求(1)目录与选题报告一起用罗马数字编号后,用A4 纸正反面打印(只有一页的,反面就为空白) ,附在实习报告的正文前面(具体的编号、模板见附件1)(2)目录:二字要居中,黑体、三号、加粗(3)目录内容包括:实习报告的一级、二级标题和附件(即:毕业(顶岗)实习报告鉴定表) ,标清楚目录的页码。
目录左右两边要对齐。
4、实习报告正文的文字、格式要求(1) 实习报告一律要使用A4 纸打印成文。
(2) 字间距设置为"标准" ,一般电脑默认为"标准" 。
(3) 段落设置为"行距1.5 倍" 。
(4) 字号设置为:①标题:宋体,小二号,加粗; ②正文一级标题:宋体,四号,加粗; ③正文二级标题:宋体,小四号,加粗; ④其余汉字均为宋体小四号:⑤正文中所有非汉字均为Times New Roman 体; 二、页面格式要求(这个格式模板已经固定好,不要动)1、页眉:从正文第1 页开始书写页眉,文字为广州华商职业学院毕业(顶岗)实习报告(宋体、五号、常规字形(不加粗),文字下划线为上粗下细文武线(3 磅) ) 。
实习报告格式字体要求实习报告格式字体要求精选3篇(一)实习报告的字体要求通常遵循以下规范:1. 字体:常用的实习报告字体有宋体、黑体、楷体等。
2. 字号:正文一般使用小四号字体(12磅),标题可以使用大一号字体(18磅)或者稍大一些的字号(如20磅)以突出重点。
3. 字间距与行距:一般采用默认的字间距和行距,不做过多修改。
4. 对齐方式:正文一般使用左对齐,标题可以居中对齐或者居左对齐。
除了字体的选择要符合规范外,还要注意以下细节:- 文章的标题应该清晰、有层次感,可以使用加粗、加大字号的方式进行区分。
- 正文的段落应该分行书写,段落之间留出适当的空白,以增加可读性。
- 页眉、页脚和页边距的设置应该符合要求,一般情况下不超过2.54厘米(1英寸)。
- 表格和图表的字号可以适当调整,以使得内容清晰可读。
实习报告的格式可以根据具体要求进行适当的调整,但要保持整齐、清晰、易读的原则。
实习报告格式字体要求精选3篇(二)实习报告格式模板一、实习基本信息1. 实习单位名称:2. 实习部门名称:3. 实习时间:4. 实习岗位:二、实习内容简介1. 实习任务:2. 实习过程:三、实习收获1. 专业知识:2. 实践能力:3. 综合素养:四、实习总结1. 实习感受:2. 实习心得:3. 实习意义:五、实习建议1. 对实习单位:2. 对实习岗位:六、签字确认实习生签字:日期:指导老师签字:日期:实习报告格式字体要求精选3篇(三)实习报告(企业名称)(实习日期)一、实习单位及实习岗位简介1. 实习单位:(企业名称)2. 实习岗位:(实习职位)二、实习期间的工作内容1. 工作内容一:(具体描述实习期间从事的主要工作内容)2. 工作内容二:(具体描述实习期间从事的其他工作内容)三、实习收获和成果1. 技能提升:(具体描述实习期间获得的技能提升和学习经历)2. 问题解决:(具体描述实习期间遇到的问题并解决的过程)3. 成果展示:(具体描述实习期间取得的成果,包括项目成果、创新成果等)四、实习期间的困难和挑战1. 难题一:(具体描述实习期间遇到的困难和挑战)2. 难题二:(具体描述实习期间遇到的其他困难和挑战)五、实习期间的反思和总结1. 实习收获:(对实习期间的收获进行总结)2. 不足和改进:(对实习期间存在的不足进行反思,并提出改进的方案)3. 未来规划:(基于实习经验,对未来发展进行规划和展望)六、实习期间的建议1. 对企业:(提出对企业在实习过程中的建议和意见)2. 对自己:(提出对自己在实习过程中的建议和意见)七、致谢感谢(企业名称)及相关部门对我实习期间的培养和指导,也感谢各位领导和同事对我的关心和支持。
实习总结字体要求社会实习报告字体和字号社会实习报告和论文一样,有规范的写作格式,为了让同学们能按标准写作,现将社会实习报告的字体及字号等格式列表如下:一、封面:分院统一样式,见附页。
二、目录:应是实习报告的提纲,也是实习报告组成部分的小标题;格式为宋体、加粗、四号字。
三、正文:1、题目黑体、三号字、居中,段后间距自动;题目一律统一格式为:“关于在xx单位从事xx岗位的社会实习报告”或“关于在xx单位开展xx xx业务的社会实习报告”。
2、实习目的介绍社会实习的目的和意义,选题的发展情况及背景简介,方案论证或实习单位的发展情况及要求等。
“实习目的”四字用宋体、加粗、四号、左对齐小标题用宋体、加粗、小四号,倍行距正文用宋体、小四、倍行距3、实习内容实习内容应有实习单位情况介绍,并力求结合生产实际或以具体工作为背景来撰写报告。
“实习内容”四字用宋体、加粗、四号、左对齐小标题用宋体、加粗、小四号,倍行距正文用宋体、小四、倍行距4、实习总结或体会专业知识在实习过程中的应用;对用人单位岗位需求的适应情况;不足与努力方向,是对社会实习的体会和最终总体的结论,不是正文中各段小结的简单重复。
·英语专业社会实习报告·电大社会实习报告·电视台社会实习报告·建筑社会实习报告·假期社会实习报告·社会实习报告表格·社会实习调研报告·XX字社会实习报告“实习总结或体会”几字用宋体、加粗、四号、左对齐小标题用宋体、加粗、小四号,倍行距正文用宋体、小四、倍行距5、参考文献指实习过程中查阅过的、对实习过程和社会实习报告有直接作用或有影响的书籍与论文等。
“参考文献”四字用宋体、加粗、四号、左对齐文献正文用宋体、加粗、小四号,倍行距四、社会实习报告上交时间:20**年**月**日~**日。
同时要求上交电子稿。
五、其他要求:实习报告实习名称:专业:学院:姓名:指导教师:毕业实习财政学班级: 2016-1 班经济管理学院海某某学号: 201601161602 陈某某2016年04月07日山东科技大学教务处制山东科技大学学生实习报告目录一、实习目的1二、山东捷丰国际储运有限公司简介1 三、2月24-3月14日,在捷丰储运财务部实习 2熟悉和填制原始凭证2审核并编制记账凭证3记账凭证的装订4编制财务会计报表6 四、3月17-4月4日,在捷丰储运报税处实习 7纳税申报7报缴税款8五、物流企业在税收方面存在的问题9六、发展现代物流业的政策建议12七、实习总结15工作总结的字体和格式要求标题╳╳╳个人总结正文╳╳╳╳╳╳╳╳╳╳╳╳╳╳╳╳╳╳╳╳╳╳╳╳╳╳╳╳╳╳╳╳╳╳╳一、一级标题╳╳╳╳╳╳╳╳╳╳╳╳╳╳╳╳╳╳╳╳╳╳╳╳╳╳╳╳╳╳╳╳╳╳╳╳╳╳╳╳╳╳╳╳╳二、╳╳╳╳╳二级标题╳╳╳╳╳╳╳╳╳╳╳╳╳╳╳╳╳╳╳╳╳╳╳╳╳╳╳╳╳╳╳╳╳╳╳╳╳╳╳╳╳╳╳╳╳╳╳╳╳╳╳╳╳1、╳╳╳╳╳╳╳╳╳╳╳╳╳╳╳╳╳╳╳╳╳╳╳╳╳╳╳╳2、╳╳╳╳╳╳╳╳╳╳╳╳╳╳╳╳╳╳╳╳╳╳╳╳╳╳╳╳部门名称个人姓名二○╳╳年╳月╳日备注:1、A4纸打印2、页边距上下左右为:3厘米、厘米、厘米、2厘米。
实习报告内容格式
专业实习报告(宋体二号加粗,居中)
一、
实习的基本概况(宋体四号,加粗)
时间、地点、人员、理论指导(重点,300-400字)、实习内容、过程(重点,700-800字)(宋体小四号)
二、
实习感受(宋体四号,加粗)
(一)成绩与收获(宋体小四号,加粗)
内容(宋体小四号,500-600字)
(二)问题与不足(宋体小四号,加粗)
内容(宋体小四号,500-600字)
三、
对策与建议(宋体四号,加粗)
内容(宋体小四号,500-600字)
注:
1、学生实习总结的字数最少不低于2000字。
2、总结全文用A4纸打印。
附件:封面
安阳师范学院专业实习报告报告题目:
院(系):
专业:
班级:
学号:
姓名:
实习单位指导人:
院(系)指导教师:
年月日。
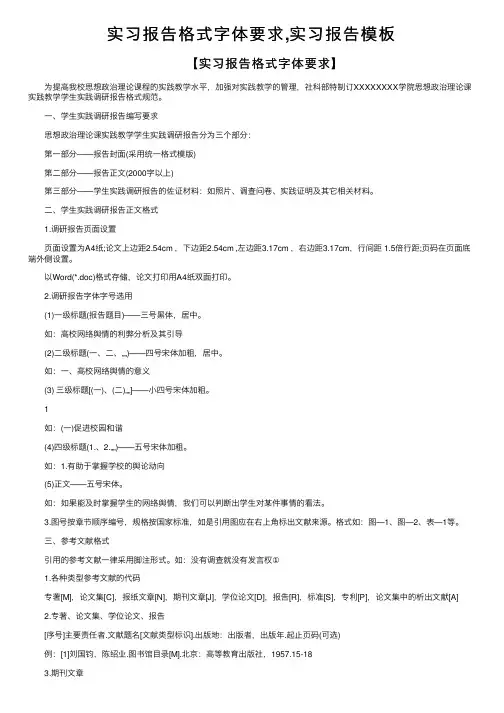
实习报告格式字体要求,实习报告模板 【实习报告格式字体要求】 为提⾼我校思想政治理论课程的实践教学⽔平,加强对实践教学的管理,社科部特制订XXXXXXXX学院思想政治理论课实践教学学⽣实践调研报告格式规范。
⼀、学⽣实践调研报告编写要求 思想政治理论课实践教学学⽣实践调研报告分为三个部分: 第⼀部分——报告封⾯(采⽤统⼀格式模版) 第⼆部分——报告正⽂(2000字以上) 第三部分——学⽣实践调研报告的佐证材料:如照⽚、调查问卷、实践证明及其它相关材料。
⼆、学⽣实践调研报告正⽂格式 1.调研报告页⾯设置 页⾯设置为A4纸;论⽂上边距2.54cm ,下边距2.54cm ,左边距3.17cm ,右边距3.17cm,⾏间距 1.5倍⾏距;页码在页⾯底端外侧设置。
以Word(*.doc)格式存储,论⽂打印⽤A4纸双⾯打印。
2.调研报告字体字号选⽤ (1)⼀级标题(报告题⽬)——三号⿊体,居中。
如:⾼校⽹络舆情的利弊分析及其引导 (2)⼆级标题(⼀、⼆、……)——四号宋体加粗,居中。
如:⼀、⾼校⽹络舆情的意义 (3) 三级标题[(⼀)、(⼆)……]——⼩四号宋体加粗。
1 如:(⼀)促进校园和谐 (4)四级标题(1.、2.……)——五号宋体加粗。
如:1.有助于掌握学校的舆论动向 (5)正⽂——五号宋体。
如:如果能及时掌握学⽣的⽹络舆情,我们可以判断出学⽣对某件事情的看法。
3.图号按章节顺序编号,规格按国家标准,如是引⽤图应在右上⾓标出⽂献来源。
格式如:图—1、图—2、表—1等。
三、参考⽂献格式 引⽤的参考⽂献⼀律采⽤脚注形式。
如:没有调查就没有发⾔权① 1.各种类型参考⽂献的代码 专著[M],论⽂集[C],报纸⽂章[N],期刊⽂章[J],学位论⽂[D],报告[R],标准[S],专利[P],论⽂集中的析出⽂献[A] 2.专著、论⽂集、学位论⽂、报告 [序号]主要责任者.⽂献题名[⽂献类型标识].出版地:出版者,出版年.起⽌页码(可选) 例:[1]刘国钧,陈绍业.图书馆⽬录[M].北京:⾼等教育出版社,1957.15-18 3.期刊⽂章 [序号]主要责任者.⽂献题名[J].刊名,年,卷(期):起⽌页码例:[1]何龄修.读顾城《南明史》[J].中国史研究,1998,(3):167-173 4.报纸⽂章 [序号]主要责任者.⽂献题名[N].报纸名,出版⽇期(版次) ① 例:[8]谢希德.创造学习的新思路[N].⼈民⽇报,1998-12-25(10) 6、电⼦⽂献 [EB/OL]⽹上电⼦公告 [序号]主要责任者.电⼦⽂献题名[电⼦⽂献及载体类型标识].电⼦⽂献的出版或获得地址,发表更新⽇期/引⽤⽇期 例:[12]王明亮.关于中国学术期刊标准化数据库系统⼯程的进展[EB/OL]. /pub/wml.html ,1998-08-16/1998-10-01 XXXXXXXX学院思想政治理论课实践教学 学⽣实践调研报告撰写指南 ⼀、学⽣实践调研报告的结构 1.标题 调研报告的标题有单标题和双标题两类。
一、引言实习报告是学生在实习过程中对所学知识、实践经验进行总结和梳理的重要文档。
一份规范、美观的实习报告不仅能够体现学生的专业素养,还能给读者留下良好的第一印象。
本文将针对实习报告的字体字号设置进行详细说明,以帮助实习生们制作出高质量的报告。
二、字体选择1. 字体类型实习报告的字体选择应遵循以下原则:(1)易于阅读:选择易于辨认的字体,避免使用过于花哨或复杂的字体。
(2)专业性强:选择具有专业感的字体,如宋体、黑体、楷体等。
(3)美观大方:字体风格应与报告整体风格相协调。
根据以上原则,以下字体类型可供选择:(1)宋体:字体简洁大方,适合正文内容。
(2)黑体:字体粗犷有力,适合标题和关键词。
(3)楷体:字体规整,适合注释和附录。
2. 字体字号(1)正文:正文部分一般使用宋体或楷体,字号为小四号或五号。
行间距为1.5倍行距。
(2)标题:一级标题使用黑体二号字,二级标题使用黑体三号字,三级标题使用黑体四号字。
(3)图表标题:图表标题使用黑体三号字。
(4)页眉页脚:页眉页脚使用宋体小五号字。
三、段落格式1. 段落缩进:首行缩进2个字符,段落之间空一行。
2. 段落间距:段落之间空一行。
3. 行间距:行间距为1.5倍行距。
四、页眉页脚设置1. 页眉:页眉内容一般包括报告题目、作者姓名、实习单位等。
字体使用宋体小五号字。
2. 页脚:页脚内容一般包括页码。
字体使用宋体小五号字。
五、页边距设置1. 上、下、左、右边距均为2.54厘米。
2. 页眉和页脚距上、下边距各1.27厘米。
六、目录设置1. 目录使用宋体小五号字。
2. 目录格式:一级标题后空一行,二级标题后空两行,三级标题后空三行。
3. 目录内容:按照报告章节顺序排列。
七、图表设置1. 图表标题使用黑体三号字。
2. 图表内容使用宋体小五号字。
3. 图表编号:图表编号应与正文中的引用一致。
八、总结实习报告的字体字号设置是报告制作过程中的重要环节。
通过遵循以上规范,可以制作出一份规范、美观的实习报告。
实习报告格式字体要求【实习报告格式字体要求】为提高我校思想政治理论课程的实践教学水平,加强对实践教学的管理,社科部特制订XXXXXXXX学院思想政治理论课实践教学学生实践调研报告格式规范。
一、学生实践调研报告编写要求思想政治理论课实践教学学生实践调研报告分为三个部分:部分——报告封面(采用统一格式模版)第二部分——报告正文(XX字以上)第三部分——学生实践调研报告的佐证材料:如照片、调查问卷、实践证明及其它相关材料。
二、学生实践调研报告正文格式1.调研报告页面设置页面设置为A4纸;论文上边距,下边距 ,左边距,右边距,行间距倍行距;页码在页面底端外侧设置。
以Word(*.doc)格式存储,论文打印用A4纸双面打印。
2.调研报告字体字号选用(1)一级标题(报告题目)——三号黑体,居中。
如:高校网络舆情的利弊分析及其引导(2)二级标题(一、二、……)——四号微软雅黑加粗,居中。
如:一、高校网络舆情的意义(3) 三级标题[(一)、(二)……]——小四号微软雅黑加粗。
1如:(一)促进校园和谐(4)四级标题(1.、2.……)——五号微软雅黑加粗。
如:1.有助于掌握学校的舆论动向(5)正文——五号微软雅黑。
如:如果能及时掌握学生的网络舆情,我们可以判断出学生对某件事情的看法。
3.图号按章节顺序编号,规格按国家标准,如是引用图应在右上角标出文献。
格式如:图—1、图—2、表—1等。
三、参考文献格式引用的参考文献一律采用脚注形式。
如:没有调查就没有发言权①1.各种类型参考文献的代码专著[M],论文集[C],报纸文章[N],期刊文章[J],学位论文[D],报告[R],标准[S],专利[P],论文集中的析出文献[A]2.专著、论文集、学位论文、报告[序号]主要责任者.文献题名[文献类型标识].出版地:出版者,出版年.起止页码(可选)例:[1]刘国钧,陈绍业.图书馆目录[M].北京:高等教育出版社,3.期刊文章[序号]主要责任者.文献题名[J].刊名,年,卷(期):起止页码例:[1]何龄修.读顾城《南明史》[J].中国史研究,1998,(3):167-1734.报纸文章[序号]主要责任者.文献题名[N].报纸名,出版日期(版次) ①例:[8]谢希德.创造学习的新思路[N].人民日报,1998-12-25(10)6、电子文献[EB/OL]网上电子公告[序号]主要责任者.电子文献题名[电子文献及载体类型标识].电子文献的出版或获得地址,发表更新日期/引用日期例:[12]王明亮.关于中国学术期刊标准化数据库系统工程的进展[EB/OL]. http:///pub/ ,1998-08-16/1998-10-01XXXXXXXX学院思想政治理论课实践教学学生实践调研报告撰写指南一、学生实践调研报告的结构1.标题调研报告的标题有单标题和双标题两类。
本文部分内容来自网络整理,本司不为其真实性负责,如有异议或侵权请及时联系,本司将立即删除!== 本文为word格式,下载后可方便编辑和修改! ==实习总结用多大的字体篇一:规范工作总结字体和格式工作总结的字体和格式要求标题╳╳╳ 个人总结(黑体小二)正文╳╳╳╳╳╳╳╳╳╳╳╳╳╳╳╳╳╳╳╳╳╳╳╳╳╳╳╳╳╳╳╳╳╳╳(仿宋小三号)一、一级标题(宋体三号加粗)╳╳╳╳╳╳╳╳╳╳╳╳╳╳╳╳╳╳╳╳╳╳╳╳╳╳╳╳╳╳╳╳╳╳╳╳╳╳╳╳╳╳╳╳╳二、╳╳╳╳╳(一)二级标题 (仿宋三号加粗)╳╳╳╳╳╳╳╳╳╳╳╳╳╳╳╳╳╳╳╳╳╳╳╳╳╳╳╳╳╳╳╳╳╳╳╳╳╳╳╳╳╳╳╳╳(二)╳╳╳╳╳╳╳╳1、╳╳╳╳╳╳╳╳╳╳╳╳╳╳╳╳╳╳╳╳╳╳╳╳╳╳╳╳2、╳╳╳╳╳╳╳╳╳╳╳╳╳╳╳╳╳╳╳╳╳╳╳╳╳╳╳╳部门名称个人姓名二○╳╳年╳月╳日备注:1、A4纸打印2、页边距上下左右为:3厘米、3.17厘米、3.17厘米、2厘米。
3、行距28磅,如遇最后一页无正文,可适当调节行距。
456“○”、页码居下居中。
、左侧两钉装订。
、时间用汉字书写的,将年、月、日标全,零写为篇二:实践报告格式、字体、字号要求《思想道德修养与法律基础》课社会实践报告(字号二号,黑体,居中)调研内容:大学生就业形势;大学生择业观念、就业心理(字号三号,黑体,左对齐)报告题目:大学生择业观调查——以曲阜师范大学为例学号:201X0000000姓名:王小兵院系全称:马克思主义学院专业名称:上课时间:周一1-2节上课地点:E105交稿日期:201X.12.15大学生择业观调查——以曲阜师范大学为例(字号小二,宋体,居中)[摘要]30-50字(小四,宋体,左对齐)[关键词]大学生;择业;择业观(小四,宋体,左对齐)正文(四号,宋体)参考文献:(小四,宋体,左对齐)[1]魏爱棠,郭锦星.网络社会对大学生思想政治教育素质的负面影响及其教育对策[J] 理论与改革,201X(3).一、文献类型1.常用文献类型用单字母标识:(1)期刊[J](journal)(2)专著[M](monograph)(3)论文集[C](collected papers)(4)学位论文[D](dissertation)(5)专利[P](patent)(6)技术标准[S](standardization)(7)报纸[N](newspaper article)(8)科技报告[R](report)2.电子文献载体类型用双字母标识,具体如下:(1)磁带[MT](magnetic tape)(2)磁盘[DK](disk)(3)光盘[CD](CD-ROM)(4)联机网络[OL](online)电子文献载体类型的参考文献类型标识方法为:[文献类型标识/载体类型标识]。
本文部分内容来自网络整理,本司不为其真实性负责,如有异议或侵权请及时联系,本司将立即删除!== 本文为word格式,下载后可方便编辑和修改! ==实习总结一般用什么字体篇一:工作总结的字体和格式要求工作总结的字体和格式要求标题╳╳╳ 个人总结(黑体小二)正文╳╳╳╳╳╳╳╳╳╳╳╳╳╳╳╳╳╳╳╳╳╳╳╳╳╳╳╳╳╳╳╳╳╳╳(仿宋小三号)一、一级标题(宋体三号加粗)╳╳╳╳╳╳╳╳╳╳╳╳╳╳╳╳╳╳╳╳╳╳╳╳╳╳╳╳╳╳╳╳╳╳╳╳╳╳╳╳╳╳╳╳╳二、╳╳╳╳╳(一)二级标题 (仿宋三号加粗)╳╳╳╳╳╳╳╳╳╳╳╳╳╳╳╳╳╳╳╳╳╳╳╳╳╳╳╳╳╳╳╳╳╳╳╳╳╳╳╳╳╳╳╳╳(二)╳╳╳╳╳╳╳╳1、╳╳╳╳╳╳╳╳╳╳╳╳╳╳╳╳╳╳╳╳╳╳╳╳╳╳╳╳2、╳╳╳╳╳╳╳╳╳╳╳╳╳╳╳╳╳╳╳╳╳╳╳╳╳╳╳╳ 部门名称个人姓名二○╳╳年╳月╳日201X年终工作总结个人工作总结教师年终总结党建年终总结医生年终总结备注:1、A4纸打印2、页边距上下左右为:3厘米、3.17厘米、3.17厘米、2厘米。
3、行距28磅,如遇最后一页无正文,可适当调节行距。
4、页码居下居中。
5、左侧两钉装订。
6、时间用汉字书写的,将年、月、日标全,零写为“○”。
篇二:社会实习报告字体和字号社会实习报告字体和字号社会实习报告和论文一样,有规范的写作格式,为了让同学们能按标准写作,现将社会实习报告的字体及字号等格式列表如下:一、封面:分院统一样式,见附页。
二、目录:应是实习报告的提纲,也是实习报告组成部分的小标题;格式为宋体、加粗、四号字。
三、正文:1、题目黑体、三号字、居中,段后间距自动;题目一律统一格式为:“关于在xx单位从事xx岗位的社会实习报告”或“关于在xx单位开展xx xx业务的社会实习报告”。
2、实习目的介绍社会实习的目的和意义,选题的发展情况及背景简介,方案论证或实习单位的发展情况及要求等。
关于实习报告格式字体关于实习报告格式字体一、实习报告文字编写格式实习报告装订的顺序:封面、选题报告、目录、正文、鉴定表1、封面文字、格式要求(1)实习报告的封面采用最新的版式(带校徽的,具体格式见附件2)(2)实习报告题目:黑体、三号、加粗;文字较多的题目要平分两行,采用“居中”的对齐方式。
(要保持美观)(3) 封面填写的其他文字:宋体,四号,常规字形(不加粗);(4)完成日期:填写定稿日期2、选题报告文字、格式要求(1)选题报告要和目录一起用罗马数字编号后,用a4纸正反面打印(只有一页的,反面就为空白),附在实习报告的正文前面(具体的编号、顺序、模板见附件1)(2)姓名、性别、学号、系部、专业、实习报告题目:黑体、五号、加粗;(3)内容提纲的一级标题、小结与心得的一级标题:宋体、五号、加粗;其他需填写的汉字:宋体、五号、常规字形(不加粗);3、目录文字、格式要求(1)目录与选题报告一起用罗马数字编号后,用a4纸正反面打印(只有一页的.,反面就为空白),附在实习报告的正文前面(具体的编号、模板见附件1)(2)目录:二字要居中,黑体、三号、加粗(3)目录内容包括:实习报告的一级、二级标题和附件(即:毕业(顶岗)实习报告鉴定表),标清楚目录的页码。
目录左右两边要对齐。
4、实习报告正文的文字、格式要求(1) 实习报告一律要使用a4纸打印成文。
(2) 字间距设置为“标准”,一般电脑默认为“标准”。
(3) 段落设置为“行距1.5倍”。
(4) 字号设置为:① 标题:宋体,小二号,加粗;② 正文一级标题:宋体,四号,加粗;③ 正文二级标题:宋体,小四号,加粗;④ 其余汉字均为宋体小四号:⑤ 正文中所有非汉字均为times new roman 体;二、页面格式要求(这个格式模板已经固定好,不要动)1、页眉:从正文第1页开始书写页眉,文字为广州华商职业学院毕业(顶岗)实习报告(宋体、五号、常规字形(不加粗)),文字下划线为上粗下细文武线(3磅)。
实习报告字体大小格式在日常生活和工作中,接触并使用报告的人越来越多,写报告的时候要注意内容的完整。
我敢肯定,大部分人都对写报告很是头疼的,以下是小编帮大家整理的实习报告字体大小格式,欢迎大家分享。
【实习报告字体大小格式】一、实习报告文字编写格式实习报告装订的顺序:封面、选题报告、目录、正文、鉴定表1、封面文字、格式要求(1)实习报告的封面采用最新的版式(带校徽的,具体格式见附件 2)(2)实习报告题目:黑体、三号、加粗;文字较多的题目要平分两行,采用"居中" 的对齐方式。
(要保持美观)(3) 封面填写的其他文字:宋体,四号,常规字形(不加粗) ;(4)完成日期:填写定稿日期2、选题报告文字、格式要求(1)选题报告要和目录一起用罗马数字编号后,用 A4 纸正反面打印(只有一页的,反面就为空白) ,附在实习报告的正文前面(具体的编号、顺序、模板见附件 1)(2)姓名、性别、学号、系部、专业、实习报告题目:黑体、五号、加粗;(3)内容提纲的一级标题、小结与心得的一级标题:宋体、五号、加粗; 其他需填写的汉字:宋体、五号、常规字形(不加粗) ;3、目录文字、格式要求(1)目录与选题报告一起用罗马数字编号后,用 A4 纸正反面打印(只有一页的,反面就为空白) ,附在实习报告的正文前面(具体的编号、模板见附件 1)(2)目录:二字要居中,黑体、三号、加粗(3)目录内容包括:实习报告的一级、二级标题和附件(即:毕业(顶岗)实习报告鉴定表) ,标清楚目录的页码。
目录左右两边要对齐。
4、实习报告正文的文字、格式要求(1) 实习报告一律要使用 A4 纸打印成文。
(2) 字间距设置为"标准" ,一般电脑默认为"标准" 。
(3) 段落设置为"行距 1.5 倍" 。
(4) 字号设置为:①标题:宋体,小二号,加粗; ②正文一级标题:宋体,四号,加粗; ③正文二级标题:宋体,小四号,加粗; ④其余汉字均为宋体小四号:⑤正文中所有非汉字均为 Times new Roman 体;二、页面格式要求(这个格式模板已经固定好,不要动)1、页眉:从正文第 1 页开始书写页眉,文字为广州华商职业学院毕业(顶岗)实习报告(宋体、五号、常规字形(不加粗),文字下划线为上粗下细文武线(3 磅) ) 。
实习工作报告一、前言实习是大学生学习过程中不可或缺的一部分,通过实习,我们可以将所学知识与实际工作相结合,提高自己的实践能力和综合素质。
在本篇实习工作报告中,我将对自己在实习期间的经历和收获进行总结和反思,以期为今后的学习和工作提供借鉴。
二、实习单位与岗位本次实习我来到了一家知名企业,担任市场营销部门的实习生。
实习期间,我主要负责市场调研、数据分析、策划执行等工作。
三、实习内容与过程1. 市场调研实习期间,我参与了多个市场调研项目,通过查阅资料、问卷调查、访谈等方式,收集了大量关于产品、竞争对手和消费者的信息。
在调研过程中,我学会了如何运用各种方法和技术获取有效数据,并针对性地进行分析。
2. 数据分析通过对市场调研数据的整理和分析,我掌握了Excel、SPSS等专业软件的使用技巧,并学会了如何从数据中发现问题、解决问题。
此外,我还参与了部门内部数据的定期汇报,提高了自己的数据表达和沟通能力。
3. 策划执行在实习期间,我参与了多个营销活动的策划与执行。
从活动主题设定、场地选择、环节设计,到后期推广、跟进和总结,我全面了解了活动策划的全过程。
此外,我还与团队成员密切合作,共同完成了各项任务,锻炼了自己的团队协作能力。
4. 客户沟通作为市场营销部门的实习生,我有机会与客户进行直接沟通。
在与客户交流的过程中,我学会了如何倾听客户需求、解答客户问题,并在此基础上提供针对性的解决方案。
这使我更加了解客户需求,提高了自己的客户服务能力。
四、实习收获与反思1. 专业技能提升通过实习,我掌握了市场营销的基本知识和实用技能,如市场调研、数据分析、活动策划等。
这些技能对我今后的学习和工作具有很大的帮助。
2. 职业素养培养实习期间,我深刻体会到职场竞争的激烈,学会了自己解决问题、承担责任、与团队成员协作等职业素养。
这些素养将对我未来的职业生涯产生积极影响。
3. 思维方式转变实习使我从理论走向实践,学会了用实际工作的视角看待问题。
本文部分内容来自网络整理,本司不为其真实性负责,如有异议或侵权请及时联系,本司将立即删除!
== 本文为word格式,下载后可方便编辑和修改! ==
实习总结字体要求
篇一:社会实习报告字体和字号
社会实习报告字体和字号
社会实习报告和论文一样,有规范的写作格式,为了让同学们能按标准写作,现将社会实习报告的字体及字号等格式列表如下:
一、封面:分院统一样式,见附页。
二、目录:应是实习报告的提纲,也是实习报告组成部分的小标题;格式为宋体、加粗、四号字。
三、正文:
1、题目
黑体、三号字、居中,段后间距自动;题目一律统一格式为:“关于在xx单位从事xx岗位的社会实习报告”或“关于在xx单位开展xx xx业务的社会实习报告”。
2、实习目的
介绍社会实习的目的和意义,选题的发展情况及背景简介,方案论证或实习单位的发展情况及要求等。
“实习目的”四字用宋体、加粗、四号、左对齐
小标题用宋体、加粗、小四号,1.5倍行距
正文用宋体、小四、1.5倍行距
3、实习内容
实习内容应有实习单位情况介绍,并力求结合生产实际或以具体工作为背景来撰写报告。
“实习内容”四字用宋体、加粗、四号、左对齐
小标题用宋体、加粗、小四号,1.5倍行距
正文用宋体、小四、1.5倍行距
4、实习总结或体会
专业知识在实习过程中的应用;对用人单位岗位需求的适应情况;不足与努力方向,是对社会实习的体会和最终总体的结论,不是正文中各段小结的简单重复。
·英语专业社会实习报告·电大社会实习报告·电视台社会实习报告·建筑社会实习报告
·假期社会实习报告·社会实习报告表格·社会实习调研报告·XX字社会实习报告
“实习总结或体会”几字用宋体、加粗、四号、左对齐
小标题用宋体、加粗、小四号,1.5倍行距
正文用宋体、小四、1.5倍行距
5、参考文献
指实习过程中查阅过的、对实习过程和社会实习报告有直接作用或有影响的书籍与论文等。
“参考文献”四字用宋体、加粗、四号、左对齐
文献正文用宋体、加粗、小四号,1.5倍行距
四、社会实习报告上交时间:20**年**月**日~**日。
同时要求上交电子稿。
五、其他要求:
篇二:实习报告字体等要求
实习报告
实习名称:
专业:
学院:
姓名:
指导教师:毕业实习财政学班级: 201X-1 班经济管理学院海某某学号:
201X01161602 陈某某
201X年04月07日
山东科技大学教务处制
山东科技大学学生实习报告
目录
一、实习目的????????????????????????????????1
二、山东捷丰国际储运有限公司简介???????????????1 三、2月24-3月14日,在捷丰储运财务部实习 ????????????2
(一)熟悉和填制原始凭证??????????????????2
(二)审核并编制记账凭证??????????????????3
(三)记账凭证的装订????????????????????4
(四)编制财务会计报表???????????????????6 四、3月17-4月4日,在捷
丰储运报税处实习 ????????????7
(一)纳税申报???????????????????????7
(二)报缴税款???????????????????????8
五、物流企业在税收方面存在的问题???????????????9
六、发展现代物流业的政策建议??????????????????????12
七、实习总结???????????????????????????????15
篇三:规范工作总结字体和格式
工作总结的字体和格式要求
标题╳╳╳ 个人总结(黑体小二)
正文
╳╳╳╳╳╳╳╳╳╳╳╳╳╳╳╳╳╳╳╳╳╳╳╳╳╳╳╳╳╳╳╳╳╳
╳(仿宋小三号)
一、一级标题(宋体三号加粗)
╳╳╳╳╳╳╳╳╳╳╳╳╳╳╳╳╳╳╳╳╳╳╳╳╳╳╳╳╳╳╳╳╳╳
╳╳╳╳╳╳╳╳╳╳╳
二、╳╳╳╳╳
(一)二级标题 (仿宋三号加粗)
╳╳╳╳╳╳╳╳╳╳╳╳╳╳╳╳╳╳╳╳╳╳╳╳╳╳╳╳╳╳╳╳╳╳
╳╳╳╳╳╳╳╳╳╳╳
(二)╳╳╳╳╳╳╳╳
1、╳╳╳╳╳╳╳╳╳╳╳╳╳╳╳╳╳╳╳╳╳╳╳╳╳╳╳╳
2、╳╳╳╳╳╳╳╳╳╳╳╳╳╳╳╳╳╳╳╳╳╳╳╳╳╳╳╳
部门名称
个人姓名
二○╳╳年╳月╳日
备注:1、A4纸打印
2、页边距上下左右为:3厘米、3.17厘米、3.17厘
米、2厘米。
3、行距28磅,如遇最后一页无正文,可适当调节行距。
4
5
6
“○”、页码居下居中。
、左侧两钉装订。
、时间用汉字书写的,将年、月、日标全,零写为。