新闻传播法教程(魏永征)笔记,重点。
- 格式:doc
- 大小:48.50 KB
- 文档页数:7
新闻笔记知识点总结一、新闻报道的要素1. 新闻是什么:新闻是对发生的事实和事件进行及时、客观、真实、公正地报道、解释或评论的文学体裁或一种传媒产品。
2. 新闻的要素:包括新闻的主题、时效性、真实性、公信力、价值性、可读性等要素。
3. 新闻题材:包括政治新闻、经济新闻、社会新闻、文化新闻、体育新闻、科技新闻等不同题材的新闻报道。
4. 新闻价值:包括新闻的时效性、重要性、稀有性、新颖性、影响力等方面的价值。
二、新闻报道的写作原则1. 新闻的真实性:新闻报道必须真实客观、准确无误地反映事实的真相。
2. 新闻的准时性:新闻报道必须及时披露,以满足读者对信息的紧迫需求。
3. 新闻的客观性:新闻报道必须客观公正,不加主观色彩和个人情感。
4. 新闻的公信力:新闻报道必须有一定的权威性和信誉度,让读者能够相信和接受报道的内容。
三、新闻报道的写作技巧1. 标题的撰写:标题要简洁、鲜明、有吸引力,能够准确概括新闻的主题和要点。
2. Lead的撰写:新闻报道开篇一般要采用Lead叙述新闻的最重要的情节或事件,引起读者的兴趣。
3. 内容的撰写:新闻报道的内容要客观、真实,要有事实依据,避免主观干扰和误导。
4. 结尾的撰写:结尾一般要做总结归纳,并带有一定的情感色彩,让读者有共鸣,升华报道的主题。
四、新闻报道的编辑技巧1. 信息搜集:新闻报道编辑需要有一定的信息搜集能力,包括采访、调查、分析等能力。
2. 信息选取:新闻编辑需要根据报道的主题和要点,选择相关的信息进行编排,起到信息层次井然,逻辑清晰的效果。
3. 信息编排:新闻编辑需要根据新闻的主题和内容,进行信息的排版和组织,使报道更加通俗易懂,引起读者的兴趣。
4. 信息传播:新闻编辑需要采用适当的传播方式,包括文字、图片、视频等多种形式,增加新闻报道的传播效果。
五、新闻报道的伦理道德1. 新闻的真实性:新闻报道要求真实客观,不得虚构、歪曲事实。
2. 新闻的尊重权利:新闻报道要尊重他人的权利,不得侵犯他人的名誉、隐私权等。
龙源期刊网
魏永征著《新闻传播法教程》第四版出版
作者:
来源:《中国广播》2013年第05期
知名媒介法学者、中国传媒大学教授魏永征著《新闻传播法教程》已于2013年4月由中国人民大学出版社出版第四版。
此书初版于2002年3月,被教育部列为高等教育国家级规划教材并进而遴选为高等教育精品教材,十年来屡次再版。
此书将我国宪法、民商法、行政法等各法律部门有关新闻传播活动的法律规范和政策加以集纳并予以体系化,论证了中国特色的“公民有自由、媒体归国家”的新闻体制以及新闻工作者的权利和义务,并涉及维护国家安全和社会秩序、信息公开和特殊信息发布以及新闻与司法、新闻侵权、新闻行业管理、著作权、新闻产业和涉外新闻活动等诸多方面。
引用我国宪法、法律、行政法规、部门规章及其它规范性文件以及国际公约、条约等共约300件。
此次修订重版,增补了自2010年第三版出版至2013年3月第十二届全国人大第一次会议期间我国法制建设发展涉及新闻传播的内容。
同时,书中还吸纳了作者近年的研究成果,增录了一批近年发生的有影响的诉讼和行政案例。
本书既适合作为高等学校新闻传播专业和培训新闻从业人员的教材,也可以为在岗的新闻工作者、新闻行业管理者和媒介法研究者提供参考。
新闻传播法教程随着社交媒体和互联网的迅猛发展,新闻传播领域面临着前所未有的挑战和机遇。
为确保新闻的真实性、客观性和公正性,许多国家和地区制定了相关的新闻传播法,以规范新闻传媒的运作。
本文将为您介绍新闻传播法的一般原则和主要内容。
一、信息真实性信息真实性是新闻传播法的核心原则之一。
新闻传播法要求新闻传媒在发布信息时必须确保信息的真实性和准确性。
这意味着新闻媒体不应该散布虚假信息或误导公众。
同时,新闻传播法也规定了相应的法律责任和处罚措施,以打击制造和传播虚假信息的行为。
二、平衡报道平衡报道是新闻传播法的另一个重要原则。
新闻传播法要求新闻传媒在报道时应该坚持客观、公正和平衡的原则,不偏袒任何一方。
这意味着新闻传媒应该给予不同观点和声音相应的报道空间,避免片面和偏颇的报道,以确保公众获得全面和准确的信息。
三、个人隐私保护个人隐私保护是新闻传播法中的一个重要内容。
新闻传播法规定了新闻媒体在报道个人信息时应该尊重个人隐私权的原则。
新闻传媒不得无故揭露个人隐私,不得搜集、使用或传播他人的个人信息,除非经过相应的合法程序和个人同意。
这一原则的制定旨在保护公众的个人隐私权益,防止个人信息被滥用。
四、年龄限制年龄限制是新闻传播法的另一个重要方面。
新闻传播法规定了对某些特定内容的观看或接触有一定年龄限制。
这些内容包括色情、暴力、恐怖等对未成年人有可能产生不适影响的内容。
新闻传媒应该对这些内容进行适当的标注和限制,以保护未成年人的身心健康。
五、行业自律行业自律是新闻传播法的重要组成部分。
新闻传播法规定了新闻传媒应该建立和完善自律机制,制定行业准则和规范,并监督自身的运作。
这意味着新闻传媒应该严格遵守业界标准,规范行业行为,自觉维护行业声誉和公信力。
总结:新闻传播法是确保新闻传媒行业正常运作的重要法律框架。
通过确保信息真实性、平衡报道、个人隐私保护、年龄限制和行业自律,新闻传播法促进了新闻传媒的健康发展和社会稳定。
各个国家和地区应该在立法和实践中注重不断完善和改进新闻传播法,以适应不断变化的传媒环境和社会需求。
中国传媒大学传播学考研复试经验分享凯程中国传媒大学传播学考研老师给大家详细讲解备考复试需要复习的内容,希望广大考生根据复习建议规划复习计划,取得好的成绩。
特别申明,以下信息绝对准确,凯程就是王牌的中国传媒大学考研机构!一、中国传媒大学传播学考研复试分数线是多少?2015年中国传媒大学传播学硕士各个方向复试分数为媒介与女性方向:346分,最高分数为传播研究方向:351分。
其中单科满分为100分的要求最低分为52分,单科满分大于100分的要求最低分为78分。
复试内容包括复试笔试、专业面试以及外语听力口语水平测试(或汉语水平测试)三个部分。
复试成绩=复试笔试成绩×40%+专业面试成绩×50%+外语听力口语水平测试(或汉语水平测试)成绩×10%,考生总成绩=(初试总成绩/5)×60%+复试成绩×40%。
考研复试面试不用担心,凯程老师有系统的专业课内容培训,日常问题培训,还要进行三次以上的模拟面试,还有对应的复试面试题库,你提前准备好里面的问题答案,确保你能够在面试上游刃有余,很多老师问题都是我们在模拟面试准备过的。
二、中国传媒大学传播学考研难度大不大,跨专业的人考上的多不多?总体来说,中国传媒大学传播学硕士招生量大,15年的招生人数为42人,其中包含保送生13人,考研难度不高,每年都有二本三本学生考取的,据凯程从中国传媒大学内部统计数据得知,中国传媒大学传播学硕士的考生中95%是跨专业考生,在录取的学生中,基本都是跨专业考的。
在考研复试的时候,老师更看重跨专业学生自身的能力,而不是本科背景。
其次,传播学硕士考试科目里,传播历史与理论和传播实务本身知识点难度并不大,跨专业的学生完全能够学得懂。
即使本科学传播学的同学,专业课也不见得比你强多少(大学学的内容本身就非常浅)。
在凯程辅导班里很多这样三凯程生,都考的不错,而且每年还有很多二本院校的成功录取的学员,主要是看你努力与否。
自己整理的传播学教程笔记背诵版传播学教程笔记背诵版一、引言传播学是研究信息传播过程和规律的学科,它涉及到人类传播行为、传播媒介以及传播效果等方面内容。
本教程笔记旨在帮助读者快速了解传播学的基本概念和理论,提供背诵版的内容,以便于记忆和复习。
以下将对传播学的重要内容进行介绍。
二、传播学的基本概念1.传播:指信息、观念、思想等在传播过程中通过媒介传递给受众的行为。
2.媒介:传播过程中用于传递信息的工具、渠道或机构,包括口头语言、书籍、报纸、广播、电视、互联网等形式。
3.受众:指接收和理解传播信息的人群。
4.效果:指传播行为对受众产生的影响和结果。
三、传播学的理论模型1. 传播模型:传播学的核心理论之一,指传播活动中信息从传播源通过媒介传递给受众的过程。
常见的传播模型有线性模型、环状模型和网络模型。
2. 媒介效果理论:研究媒介对受众的影响和效果。
包括传统的媒体效果理论、认知解释理论等。
3. 社会影响理论:研究社会环境对个体行为和观念的影响。
比较有名的社会影响理论包括社会认同理论、社会规范理论等。
四、传播学的研究方法1. 实证方法:通过实验、调查等手段收集和分析数据,验证研究假设,了解传播现象和规律。
2. 文献研究方法:通过对已有研究文献的综述和分析,总结和评价先前的研究成果。
3. 文化研究方法:注重对传播过程中涉及的文化因素进行深入的研究,探讨文化对传播的影响和作用。
4. 数量研究方法:运用统计学和计算机技术对大量数据进行分析,揭示传播现象和规律。
五、传播学的应用领域1. 国际传播:研究不同国家和文化背景下的传播行为和媒介效果,了解跨文化间的传播现象。
2. 组织传播:研究组织内部的传播方式和效果,以及组织和外界的传播交流。
3. 健康传播:研究健康信息在传播过程中的效果,促进健康知识的传播和健康行为的形成。
4. 新媒体传播:研究互联网和新兴媒体对传播行为和传播效果的影响,如社交媒体、微博、微信等。
六、传播学的发展趋势1. 数字化转型:传统媒体向数字媒体的转变,电视、广播等传统媒体与互联网的融合。
⼀份⼈类⾼质量《传播学教程》精华背诵框架+考点清单回顾⼲货第⼀弹::⼀份完整的《新闻学概论》精华背诵框架+考点清单嘿哈!俺⼲货⽊⼩铎⼜回来啦! 开始前先来问⼤家⼀个问题:如果⽤⼀⾸歌来评价你和《传播学教程》的关系,你会选择哪⼀⾸?⼀个像夏天,⼀个像秋天?我是不是你最爱的⼈?还是…最熟悉的陌⽣⼈?⾃上次的《新闻学概论》框架和推出之后,后台收到了太多私信,许多宝宝都对《新闻学概论》的⼲货篇好评满满还有许多宝宝盼着这个系列的姐妹篇咱⿇溜的开始吧~这次,铎带着⼤家的期盼,带着《传播学教程》⼲货⼜来啦!⼀、《传播学教程》框架郭庆光⽼师的这本《传播学教程》久经不衰,传播学的许多知识不⽐新闻学,与国家政策息息相关,所以这本书基本没有改版过,这也是最让学⽣觉得安⼼的地⽅吧谈起传播学,你必须⽴即切换思维,——什么思维?请看图将《传播学教程》15个章节全部重新归类后,可以将繁杂的知识点分为以下三个类别:传播学基础知识⼤众传播的5W研究( 超重点)传播的特殊类型看完框架之后有没有变得清晰许多?是不是⽴马觉得整本书轻松了不少?⽊⼩铎还可以帮你更轻松,直接告诉你每⼀章节的重要考点,接着看吧~⼆、《传播学教程》重点复习清单注:本书复习重点按照框架图的逻辑顺序给⼤家排列啦!照着做笔记和背都⾏!传播学基础知识第⼀章 传播学对象和基本问题第⼀节:从传播的定义看传播学研究对象(具体需要了解传播学的定义,找⼀两个权威代表性的即可)第⼆节:传播学是研究社会信息系统及其运⾏规律的科学【 其中,双重偶然性是重点,传播隔阂+传播障碍(重点)】第三节:马克思主义精神交往理论,及启⽰( 马克思主义传播观可考名词解释和简答,但考察较深⼊的学校需要搭配其他教材进⾏补充学习哦~)第四章⼈类传播的过程和系统结构第⼀节:传播的基本过程1)模式:5w模式/拉斯韦尔公式、⾹农-韦弗模式、施拉姆⼤众传播模式、等各⾃特点,以及划分直线模式、循环模式等。
( 这部分名解和简答⼏率较⼤,如果记得图,把图画下来再配以⽂字更佳哦)2)传播过程的基本构成要素:传播者、受传者、讯息、媒介、反馈第⼆节:社会传播的系统结构( 掌握主要的⼏个系统:模式赖利,马莱兹克,各⾃特点和不⾜,以及了解循环模式特点循环模式和直线模式对⽐)第五章⼈内传播与⼈际传播第⼀节:⼈内传播( 主我客我理论、⾃我互动理论、内省式思考、基模、基于基模的信息处理过程模式、布鲁默.⾃我互动理论,做到每个传播理论都熟练于⼼,注意区分主客我和⾃我互动理论)第⼆节:⼈际传播( 镜中我理论,⼈际传播动机、社会功能、与⾃我表达)⼈际传播⼈内传播这两个点建议梳理成框架,从定义到涉及的理论到其它的东西都纳⼊框架⾥。
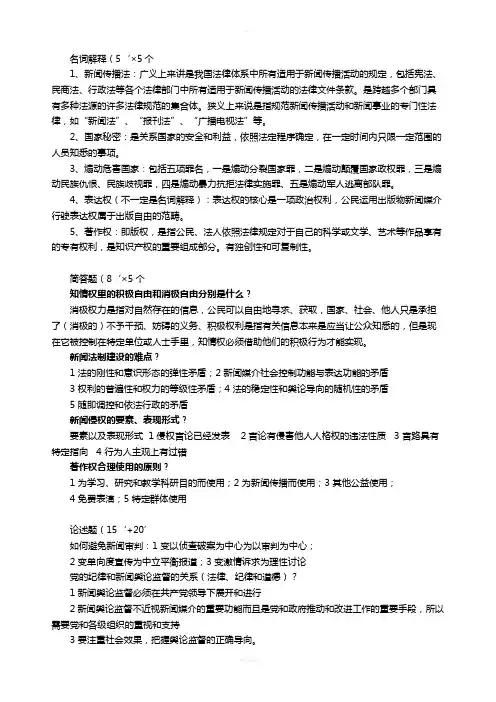
名词解释(5‘×5个1、新闻传播法:广义上来讲是我国法律体系中所有适用于新闻传播活动的规定,包括宪法、民商法、行政法等各个法律部门中所有适用于新闻传播活动的法律文件条款。
是跨越多个部门具有多种法源的许多法律规范的集合体。
狭义上来说是指规范新闻传播活动和新闻事业的专门性法律,如“新闻法”、“报刊法”、“广播电视法”等。
2、国家秘密:是关系国家的安全和利益,依照法定程序确定,在一定时间内只限一定范围的人员知悉的事项。
3、煽动危害国家:包括五项罪名,一是煽动分裂国家罪,二是煽动颠覆国家政权罪,三是煽动民族仇恨、民族歧视罪,四是煽动暴力抗拒法律实施罪、五是煽动军人逃离部队罪。
4、表达权(不一定是名词解释):表达权的核心是一项政治权利,公民运用出版物新闻媒介行驶表达权属于出版自由的范畴。
5、著作权:即版权,是指公民、法人依照法律规定对于自己的科学或文学、艺术等作品享有的专有权利,是知识产权的重要组成部分。
有独创性和可复制性。
简答题(8‘×5个知情权里的积极自由和消极自由分别是什么?消极权力是指对自然存在的信息,公民可以自由地寻求、获取,国家、社会、他人只是承担了(消极的)不予干预、妨碍的义务、积极权利是指有关信息本来是应当让公众知悉的,但是现在它被控制在特定单位或人士手里,知情权必须借助他们的积极行为才能实现。
新闻法制建设的难点?1 法的刚性和意识形态的弹性矛盾;2 新闻媒介社会控制功能与表达功能的矛盾3 权利的普遍性和权力的等级性矛盾;4 法的稳定性和舆论导向的随机性的矛盾5 随即调控和依法行政的矛盾新闻侵权的要素、表现形式?要素以及表现形式 1 侵权言论已经发表 2言论有侵害他人人格权的违法性质 3 言路具有特定指向 4 行为人主观上有过错著作权合理使用的原则?1 为学习、研究和教学科研目的而使用;2 为新闻传播而使用;3 其他公益使用;4 免费表演;5 特定群体使用论述题(15‘+20’如何避免新闻审判:1 变以侦查破案为中心为以审判为中心;2 变单向度宣传为中立平衡报道;3 变激情诉求为理性讨论党的纪律和新闻舆论监督的关系(法律、纪律和道德)?1 新闻舆论监督必须在共产党领导下展开和进行2新闻舆论监督不近视新闻媒介的重要功能而且是党和政府推动和改进工作的重要手段,所以需要党和各级组织的重视和支持3 要注重社会效果,把握舆论监督的正确导向。
新闻传播法学什么是新闻?什么是传播?什么是法?有关中国新闻传播法律制度的历史与现实。
第一章绪论:新闻传播与法本章要求学生对新闻传播法的基本知识有初步了解和把握,重点讲授新闻传播法的概念、体系及原则。
第一节新闻传播法的概念新闻传播法涉及报刊、杂志、广播、电视、网络一、新闻传播法的定义从广义上看,指有关新闻传播的法律、法规、命令、规则、政策等。
从狭义上看,指国家机关和相关社会组织,为了保护和促进传媒组织传播信息的自由、规范传媒组织传播信息的行为,协调大众传媒在信息传播过程中发生的各种利益冲突而制定的规范的总和。
二、新闻传播法的特征1.新闻传播法调整法律关系的广泛性新闻传播法调整的行为主体包括大众传播组织,也包括在大众传播活动中与大众传播组织结成各种社会关系的主体——政府主管部门,被大众传播组织报道或利用大众传播组织进行表达的各种社会主体,以及大众传媒组织进行经营活动过程中所产生关系的对应主体等。
调整社会关系广泛:涉及国家安全、国家秘密、信息公开、行政审批许可、财税、合同、劳动、著作权、广告、未成年人保护等多种社会关系。
2.新闻传播法内容的复杂性新闻传播法调整领域的广泛性,使得新闻传播法的内容也具有复杂性。
(1)在协调传播过程中私权利的冲突时,既有调整传媒与各种人格权冲突的内容,也有对特殊群体权益保护的内容;(2)在规范公权的行使时,既有对媒体的准入的规定,也有涉及对表达自由的保护与限制的内容。
既有对政府的消极义务的规定,也有对积极义务的要求。
(3)在传媒产业化的背景下,还涉及政府对传媒的宏观调控、传媒组织的竞争、传媒组织的经营管理。
以及传媒自律与他律的关系问题等方面的内容。
3.新闻传播法体系的多重性我国的媒体除接受法律的调整外,还必须坚持中国共产党的领导,并受行业组织的规整,因此,中国共产党的文件、行业组织的自律性规范等往往具有与法律同等、甚至高于法律的约束力。
这也是中国特色之一。
三、与新闻传播法相关的几个概念的关系辨析(一)相关概念有关规范大众传播活动或传媒活动的法,通常称为媒介法(Media Law )、传播法(Communication Law)、大众传播法(Mass Communication Law)、新闻法(Press Law)等(二)相关概念的关系与区分判断标准关系——包容、同质、交叉传播法包含大众传播法、媒介法;大众传播法、媒介法包含新闻法、新闻传播法(三)区分概念的标准从法律所调整的行为类型、行为主体及传播内容方面,可以将上述三类概念区别开来。
第一章宪法规范1、新闻工作者的权利:新闻自由——采访自由、通讯自由、出版报纸自由和批评自由;在我国则是采访权、报道权和评论权。
消极权利:在公共场合的采访权利积极权利:这是对负有特定的信息公开义务的主体的采访权利(向政府索取信息)约定权利:征得他人同意第四章新闻与司法1、公开性:法律公开;审判公开;检察事务公开;法庭细则2、新闻审判、媒介审判:最初是西方新闻传播伦理中的一个术语,意指新闻媒介报道正在审理中的案件超越法律规定,影响审判独立和公正,侵犯人权的现象,这种现象多数是发生在刑事案件的报道中。
“新闻审判”主要表现为在案件审理前或判决前就在新闻报道中抢先对案情进行确认式报道,对涉案人做出定性、定量或量刑等宣传。
“新闻审判”的报道,内容往往是单方的、片面的,以致是夸张失实的,或有法律不需披露的类容。
语言往往是煽情式的,力图激起公众对涉案人的憎恨仇视等情绪。
其后果是形成一种足以影响法庭独立审判的舆论氛围,从而使审判在不同程度上失去了应有的公正性,特别是损害了刑事被告人的人权。
负面影响:①不利于贯彻法治原则,会损害司法尊严。
②可能影响司法公正,造成误判、错判。
③不利于人民群众树立正确的法律意识和法制观念。
④媒介有可能要付出代价。
⑤会严重损害新闻媒介乃至整个国家的形象。
引申:网络审判:“网络审判”以群体声讨为核心,包括了调查、指控、声讨和执行几个环节,已经不仅仅是一种虚拟的游戏,而是与现实世界产生了种种联系,并影响着事件在现实生活中的走向。
新闻舆论监督与司法公正的平衡:依法、平衡、理性、善意第六章新闻传播活动与公民、法人的人格权公正评论:是新闻媒介面对诽谤指控的三大抗辩理由之一,又称“诚实评论”,其条件是:①评论的事项与社会公共利益有关;②有可靠的事实来源;③立场应当公正;④反映了一个“合理人”的诚实看法,即使是片面的、偏激的,也不应追究法律责任。
第七章新闻业的行政管理1、电子公告服务:BBS,是指在互联网上以电子布告牌、电子论坛、网络聊天室、留言板以及现在流行的博客、微博等交互形式为上网用户提供信息发布的条件。
一、中国传媒大学1.新闻学(050301)【01新闻史、02新闻理论、03新闻业务、04网络新闻及新媒体、05报刊理论与实践】(1)《中国新闻事业史教程》哈艳秋著,中国广播电视出版社。
(2)《外国新闻史教程》李磊著,中国广播电视出版社。
(3)《中外广播电视史》郭镇之著,复旦大学出版社。
(4)《新闻理论教程》何梓华著,高等教育出版社。
(5)《新媒体概论》宫承波著,中国广播电视出版社。
(6)《传播学总论》胡正荣著,清华大学出版社。
(7)《广播电视概论》吴玉玲著,中国传媒大学出版社。
(8)《中国新闻采访写作学》刘海贵著,复旦大学出版社。
(9)《新闻编辑学》蔡雯著,中国人民大学出版社。
(10)《当代新闻评论教程》丁法章著,复旦大学出版社。
(11)《广播电视新闻采访与写作》何志武著,高等教育出版社。
(12)《广播电视新闻评论》王振业著,中国传媒大学出版社。
(13)公众号:新传考研猫2.传播学(050302)【01理论传播与传播史、02应用传播学、03媒介与女性、04国际传播、05媒介素养、06传播研究方法、07传播心理学、08传媒政策与法规、09媒介与全球化(中外合作办学项目)】(1)《传播学史:一种传记式的方法》罗杰斯著,上海译文出版社。
(2)《传播学研究理论与方法》戴元光著,复旦大学出版社。
(3)《传播学教程》郭庆光著,中国人民大学出版社。
(4)《传播学总论》胡正荣著,清华大学出版社。
(5)《传播效果研究:起源、发展与应用》段鹏著,中国传媒大学出版社。
(6)《传媒政治》李宏著,中国传媒大学出版社。
(7)《传媒经济学教程》周鸿铎著,首都经贸大学出版社。
(8)《大众传播心理学》刘京林著,中国传媒大学出版社。
(9)《文化研究读本》罗钢著,中国社会科学出版社。
(10)《媒介文化通论》陈龙著,江苏教育出版社。
(11)《中国新闻采访写作学》刘海贵著,复旦大学出版社。
(12)《当代新闻评论教程》丁法章著,复旦大学出版社。
新闻传播法教程(魏永征)笔记,重点。
导论:第一节:基本概念一.法法:由国家创制的,并由国家强制力保证实施的,普遍适用的行为规范体系。
法律:在我国,就是指全国人民代表大会及其常务委员会制定的规范性文件。
法律体系:一个国家,在不同的历史阶段,以宪法为基础,各个不同法律部门组成一个门类齐全,结构严谨,内容和谐,形式完整的有机整体,称之为法律体系。
二.新闻传播法三.权利和义务的关系法的主要内容就是规定权利和义务的关系。
“没有无义务的权利,也没有无权利的义务。
”含义:1.任何权利主体在享有某一权利的时候,必须同时承担一定的义务2.任何权利主体的法定义务,对它在法律关系上对应的主体来说,就是法定义务。
公法和司法:公法包含:宪法,行政法,刑法调整的法律关系表现形式:管理和被管理的关系;监督与被监督的关系。
司法包含:民法,商法调整的法律关系表现形式:平等,自愿,公平,一方不能强制另一方。
新闻传播活动法律关系中既有公法关系,又有司法关系,有时还会发生重合和交叉(eg:公民通过媒介批评政府官员引起的名誉纠纷)第三节:我国新闻法的渊源我国法律渊源:宪法,法律,行政法规,规章,地方性法规,民族自治地方的自治条例和单行条例,特别行政区法律,我国参加或与外国缔结的国际条约和国际惯例等。
宪法:国家的根本大法,由全国人民代表大会经过特定立法程序制定的,是制定普通法律的法律基础,是我国法律体系的基石。
(当然也是新闻传播法的基石)法律:在我国,法律特指由全国人民代表大会及其常务委员会制定,颁布的规范性文件,分为基本法律和基本法律以外的其他法律。
法律一律由国家主席签署主席令公布。
基本法律包括:刑事,民事,国家机构和其他调整社会生活中重大社会关系的基本原则和基本制度的法律,由全国人民代表大会制定和修改。
三组最重要的基本法:《刑法》和《刑事诉讼法》《民法通则》和《民事诉讼法》《行政诉讼法》《行政处罚法》和《行政许可法》刑法:规定犯罪和刑罚。
《新闻传播法教程》复习资料整理2012/12/1考试时间:12月6日(周四)10:00-12:00,逸夫楼三阶名词解释:【法律】广义的法律是指由国家创制的、并由国家强制力保证实施的、普遍适用的行为规范体系。
它体现了统治阶级的意志,是确认、保护和发展有利于统治阶级的社会关系和社会秩序的工具。
狭义的法律,在我国就是指全国人民代表大会及其常务委员会制定的规范性文件。
【行政法规】行政法规是国务院根据宪法和法律制定的领导和管理国家各项行政工作的各类规范性文件的总称,其效力和地位低于宪法和法律,但在我国法律体系中也有重要的地位,是我国法的渊源之一。
行政法规必须由国务院总理签署、国务院令公布。
行政法规作为新闻传播法的渊源有三种类型:一是管理各类传播媒介的专门行政法规;二是对新闻传播活动中的某一具体事项进行单项管理的行政法规;三是其他行政法规中与新闻传播活动有关的规定。
【新闻传播法】广义是指我国法律体系中所有适用于新闻传播活动的规定,包括宪法、民商法、刑法等各个法律部门中所有适用于新闻传播活动的法律文件的条款。
狭义的是指规范新闻传播活动和新闻事业的专门性法律,如“新闻法”、“报刊法”、“广播电视法”等。
【纪律】纪律是政党、政府和各种社会组织约束自身成员的强制性的行为规范。
在新闻传播活动中,主要是共产党的纪律和新闻单位内部的纪律。
共产党的许多规定,如在政治上同中央保持一致、党报不得批评同级党委等,都属于纪律。
【表达权】学术上早就把言论、出版自由等归结为“表达权”的概念。
《宪法》中属于表达权范畴的公民权利还有第四十一条规定的公民对国家机关和国家工作人员有批评、建议、申诉、控告、检举的权利,第四十七条规定的公民进行科学研究、文艺创作和其他文化活动的自由。
与表达权有密切联系的还有《宪法》第四十条规定的公民的通信自由和通信秘密的权利。
由于新闻传播的影响力,通过新闻媒介发表意见、传播信息成为行使表达权最重要的方式。
(根据以上内容,自己归纳整理,书本上没有明确的表述)【知情权】“寻求、获取和传递信息的自由”。
传播学教程第一章1、信息的定义①广义:不是物质或能量,是物质的普遍属性,一种客观存在的物质运动形式,在同其他任何物质系统全面相互作用的过程中,以质、能波动的形式所呈现的结构、状态和历史。
在此意义上,一切反映事物内部或外部互动状态或关系的东西都是信息。
②社会信息:与人类的社会活动有关的一切信息。
物质载体和精神内容、主体和客体符号和意义的统一。
2、传播的定义和特点①定义:社会信息的传递或社会信息系统的运行。
②特点:一种信息共享活动;在一定的社会关系中进行,又是一定社会关系的体现;一种双向的社会互动行为;传播双方须有共通的意义空间;一种行为、过程、系统。
3、传播学的定义研究社会信息系统及其运行规律的科学。
是社会科学和应用科学。
4、社会传播的类型人内传播、人际传播、群体传播、组织传播、大众传播5、社会信息系统的特点开放性;由各种子系统相互连接、相互交织构成的整体;双重偶然性;自我创造、自我完善。
6、双重偶然性(德)鲁曼:传播的双方都存在着不确定性,因此通过传播作出的选择有受到拒绝的可能性。
是人类信息系统特有的属性,与它是以人为主体的活动有关。
其存在说明,社会信息系统是一个多变量的系统,若变量处理不当,便会引起传播障碍和传播隔阂。
7、传播障碍和传播隔阂①传播障碍:包括结构和功能障碍,如传播制度化是否合理、传播渠道是否畅通、信息系统各部分功能是否正常。
②传播隔阂:包括个人之间、个人与群体间、成员与组织间、群体之间、组织之间、时代之间、文化之间在特定利益、价值、意识形态和文化背景方面的隔阂。
有无意的误解和有意的曲解之分。
传播障碍和传播隔阂会造成社会成员的认知、判断、决策和行动的混乱,引发系列社会问题。
但其存在是必然的。
8、精神交往与物质交往的辩证关系①(马恩,精神交往指以“语言”为(媒介的人与人的社会关系)一定的精神生产与精神交往与一定的物质生产和物质交往相适应(唯物史观的重要前提):精神起源于物质,并反映着物质的关系,物质生产力的发展水平制约精神。
导论世界新闻传播法简介国际上对于规范新闻传播活动或大众传播活动的法,通常称为媒介法(Media Law)、传播法(Communication Law)、大众传播法(Mass Communication Law)、新闻法(Press Law)。
在所有国家,新闻传播法或大众传播法都不是采取单一的法律文件的形式,都表现为许多法律规范的集合体。
1)宪法(Constitution):宪法是近代形成民主制的标志,是国家的根本法,或称最高法,基本法。
公民的言论、出版、新闻以及表达自由权利都由宪法加以规定,属于宪法权利。
2)一般法(General Law):调整整个社会生活或者某一方面社会生活的社会关系的法律规范。
对于名誉权、隐私权等在内的权利,各国大抵在民法、刑法或者同时制定单行的成文诽谤法、隐私权法予以保护。
有的国外学者对本国没有专门的新闻法作出这样的解释:媒介在我们国家不具有特殊的法律地位,编辑和记者只是从事非政府活动的个体公民,因此可以将适用于一般公民的法律来规范新闻活动的权利,而没有必要使新闻界成为专门立法的对象。
3)专门法:一类着重于就新闻传播活动的基本原则包括公民从事新闻传播活动的基本权利作出规定;另一类就是着重规范和管理各类媒介活动的法律性文件,如出版法、广播法、电视法,但这些均不会取代普通法的内容在新闻传播中的地位。
第四章新闻与司法1.尊重司法独立,反对“新闻审判”司法独立,是国际公认的基本法治原则。
其作用在于保证司法机关神力案件的客观、公正、廉洁、高效,防止国家权力过分集中而造成滥用权力。
在我国,司法独立包括独立审判和独立审查。
《宪法》第一百二十六条规定:“人民法院依照法律规定独立行使审判权,不受行政机关、社会团体和个人的干涉。
”“新闻审判”(trial by newspaper)又称“媒介审判”(trial by media),原是西方新闻传播法的一个概念,指新闻报道超越法律规定,干预、影响审判独立和公正的现象,一些国家通过法律或者新闻职业道德规范来禁止和防范这类行为。
传播学考研复习之传播学第五章重点难点第一篇:传播学考研复习之传播学第五章重点难点研究生考试网为考生整理的新闻学考研复习指导之传播学第五章新闻传播者复习要点第五章新闻传播要求真实、客观、公正、全面、快捷第一节新闻传播的真实要求一.新闻传播必须真实新闻传播的真实性:新闻报道与所反映的客观现实的相符程度新闻报道是客观事实在传播者头脑中的反映,通过某种符号向受传者发布的物化产物这外化物(认识主体的产物)必须同报道对象完全一致,否则就是假报道或失实报道新闻传播必须真实,是传播效果的要求,传播必须致效,是传播活动的终极目的确保:传播的事实有根有据传播的过程事实求是传播的结果与事实原貌完全一致原因:传受双方都要求新闻传播的全过程事实求是,不增添任何附加的成分新闻传播基本规律要求,只有通过提供事实的报道,才能实现新闻传播的使命如实报道是实事求是认识路线在新闻传播中的运用,也是对传播工作者的要求二.新闻传播真实性的科学含义事实真实最基本要求,也称细节真实新闻事件的新闻要素,即5个w要确凿可靠要素的细节描绘要有根有据引用的一切资料要求可靠总体真实新闻报道的全部事实与实际生活中的同类事实,完全一致本质真实通过事实的报道揭示该事实发生发展的原因及其本质三.不真实新闻的成因及防治(一)新闻提供者品质不良(二)新闻采编者品质、知识、作风等方面原因(三)新闻把关人因私利或小团体利益,走形式主义,造成严重社会影响防治从思想上认识新闻失实的危害性严重性,重视并克服新闻失实从制度建设入手,建立健全严密的防治失实报道出笼、严惩造假的规章制度做好新闻报道队伍的清理整顿工作,剔除品质不良、弄虚作假者推动新闻立法,运用法律武器,同以假新闻谋私的不良现象作斗争,制裁造假者整顿党风、淳化民风,领导带头,提倡真实新闻,反对虚假报道四.新闻传播真实性的全面把握(一)对社会生活的总体认识准确把握真善美、假恶丑两大类事实的报道比例(二)新闻传播中正反两方面的准确把握对正面报道和负面报道有正确认识,新闻报道上有适当反映,做到总体真实(三)新闻传播流量的科学调控新闻传播的流量,应反映和维持社会各方面质与量的平衡(四)新闻传播事实的道德考量及时报道,同时不对民众产生更大伤害(五)新闻传播效果的辩证制衡有时也制越着新闻报道的真实性第二节新闻传播的客观要求一.新闻传播必须客观新闻按照事物的本来面目如实报道内容:新闻报道的事实是一种客观存在的事物、人物或事件形式:新闻所显示的倾向性,通过其所报道的事实的逻辑力量实现,采用客观陈述的方法原因新闻报道的是新近发生的事实,报道必须客观,与事实完全一致只有客观传播的新闻,才有力量。
导论:第一节:基本概念一.法法:由国家创制的,并由国家强制力保证实施的,普遍适用的行为规范体系。
法律:在我国,就是指全国人民代表大会及其常务委员会制定的规范性文件。
法律体系:一个国家,在不同的历史阶段,以宪法为基础,各个不同法律部门组成一个门类齐全,结构严谨,内容和谐,形式完整的有机整体,称之为法律体系。
二.新闻传播法三.权利和义务的关系法的主要内容就是规定权利和义务的关系。
“没有无义务的权利,也没有无权利的义务。
”含义:1.任何权利主体在享有某一权利的时候,必须同时承担一定的义务2.任何权利主体的法定义务,对它在法律关系上对应的主体来说,就是法定义务。
公法和司法:公法包含:宪法,行政法,刑法调整的法律关系表现形式:管理和被管理的关系;监督与被监督的关系。
司法包含:民法,商法调整的法律关系表现形式:平等,自愿,公平,一方不能强制另一方。
新闻传播活动法律关系中既有公法关系,又有司法关系,有时还会发生重合和交叉(eg:公民通过媒介批评政府官员引起的名誉纠纷)第三节:我国新闻法的渊源我国法律渊源:宪法,法律,行政法规,规章,地方性法规,民族自治地方的自治条例和单行条例,特别行政区法律,我国参加或与外国缔结的国际条约和国际惯例等。
宪法:国家的根本大法,由全国人民代表大会经过特定立法程序制定的,是制定普通法律的法律基础,是我国法律体系的基石。
(当然也是新闻传播法的基石)法律:在我国,法律特指由全国人民代表大会及其常务委员会制定,颁布的规范性文件,分为基本法律和基本法律以外的其他法律。
法律一律由国家主席签署主席令公布。
基本法律包括:刑事,民事,国家机构和其他调整社会生活中重大社会关系的基本原则和基本制度的法律,由全国人民代表大会制定和修改。
三组最重要的基本法:《刑法》和《刑事诉讼法》《民法通则》和《民事诉讼法》《行政诉讼法》《行政处罚法》和《行政许可法》刑法:规定犯罪和刑罚。
作为最高的禁止性规范,包含了对新闻传播活动的约束和对妨害新闻传播活动犯罪的制裁。
民法:调整作为平等主体的公民之间,法人之间,公民和法人之间的财产关系和人身关系。
行政法规:作为新闻传播法的渊源有三种类型:1.管理各类传播媒介的专门行政法规:《音像制品管理条例》《电影管理条例》《电信条例》是我国目前管理传媒界的最高规范。
2.对新闻活动中某一具体事项进行单项管理的行政法规:关于新闻出版方面:《关于严厉打击非法出版活动的通知》。
关于广播电视方面《广播电视设施保护条例》等3.其他行政法规中与新闻活动有关的规定地方性法规,自治条例和单行条例规章,包括部门规章和地方政府规章宪法和基本法律,法律是我国法的主要渊源。
第一章:宪法规范第二节:言论,出版自由言论,出版自由以及新闻自由,是国际公认的基本人权。
一、概念和内涵宪法《三十五》:中华人民共和国公民有言论,出版,集会,结社,游行,示威的自由。
言论自由:公民有发表意见,交流思想,抒发感情,传播信息,教授知识等而不受干涉的自由。
出版自由:公民通过印刷或其他复制手段制成的出版物公开表达和传播意见,思想,感情,信息知识等的自由。
新闻自由:言论,出版自由的原则贯穿于新闻传播活动中。
人人享有寻求,接受,传播新闻以及对新闻发表意见的自由。
二、新闻传播活动中的表达权有关出版自由的规定:第一,出版自由被作为一种法律关系即权利和义务关系加以具体化。
第二,将出版自由的主体与出版单位区别开来。
公民个人不可以设立任何出版单位,可以设立出版单位的必须是单位。
我国公民出版表达活动必须在国家创设出版单位的合法出版物上进行,自行设立出版单位,自行印刷和制作出版物是非法的。
这是我国公民形式出版自由的基本边界。
第三,对出内容的约束和管理实行追惩和预防相结合。
第四,在公民和出版单位之间,按照平等,自愿,公平的原则调整双方关系。
三、新闻活动中的知情权知情权两种形式:①消极权利:对于已经公开的信息,公民可以自由地寻求,获取。
国家,社会,他人只是承担了不予非法干预和妨碍的义务。
②积极权利:有关信息本来是应当让公民知悉,但是现在它被控制在特定单位或人士的手里,知情权就必须借助特定单位或人士的积极行为才能实现。
公开条例(1)从单向信息公开到整体信息公开。
注:知情权是有边界的。
公开条例规定,涉及国际秘密,商业秘密,个人隐私的政府信息不得公开。
但是商业秘密和个人隐私保护具有相对性,公开条例规定了两个条件:一是权利人同意公开,二是行政机关认为不公开可能对公众利益造成影响,可以公开。
(2)从零星的公开措施到信息公开制度化两个重要机制:1.建立健全政府信息发布协调机制2.建立健全政府信息发布保密审查机制(3)从单向的政府信息公开到双向的政府主动公开和民众向政府申请公开并行。
(4)从政府任意决定公开或不公开到建立监督和救济机制。
新闻工作者的权利:消极权利这是在公众场所采访的权利。
这是一种绝对权,权利的义务方是一切人。
他人承担了不予干涉,阻碍的义务。
但仍要考虑一些情况:①区分对群体还是特定人。
把摄影或录像镜头因拍摄人群或者事件而涉及某些人时,或者当被录入的人声并不是体现特定人的意见时,无需一一征求被摄入人的意见。
②对特定人要区分是公开活动还是私人活动。
运动场上的运动员,表演的演员,公开场合发表言论的普通人,默视为同意通过媒介向更广泛的范围公开。
③五分是否处于维护公共利益。
对于不良行为,违法行为,非道德行为,无权阻挡新闻媒介的正当披露。
积极权利属于相对权,权利的义务方只限于特定主体。
当有关信息应予以公开尚未公开的时候,记者有向有关部门索取的权利,后者必须提供。
信息提供者还应对信息的真实性,准确性负责。
约定权利采访要征得他人同意。
不得强制采访。
隐性采访即:隐瞒记者身份进行采访。
第三节批评建议权和舆论监督舆论监督的法律依据宪法《四十一》:中华人民共和国公民对于任何国家机关和国家工作人员,有提出批评和建议的权利;队以任何国家机关和工作人员的违法失职行为,有向国家机关提出申诉,控告或检举的权利,但不得捏造或歪曲事实进行诬告陷害。
舆论监督的范围:与国家和社会公众事物有关的人或事。
新闻舆论监督的制度舆论监督主要通过新闻媒介进行。
新闻媒介监督制度主要特点:①新闻舆论监督必须在党的领导下进行。
②党的各级组织重视和支持③注重社会效果④实事求是(真实是新闻的灵魂,这对于舆论监督尤其重要)⑤新闻媒介履行社会责任(遵守纪律,服从管理,把社会效益放在首位……)批评者和被批评者之间的权利和义务的关系批评者:新闻媒介及其记者和提出批评的公民.被批评者:除了国家机关及其相关工作人员外,还包括各种事业,企业等社会公共组织及其工作人员,以及一切设计损害社会公共利益的人们。
批评者在行使批评权利的同时也对被批评者承担义务。
被批评者应当享有申辩的权利。
四、舆论监督是一种“软监督”舆论监督是一种没有强制力的“软监督”,亦即“公众监督”。
舆论监督并不代表自上而下的管理被管理关系,而是代表了人民群众对于公共权利的自上而下的监督与被监督关系。
(ps:把舆论监督当做一种公共权利是行不通的)第二章:维护国家安全第一节:禁止煽动危害国家的言论煽动的特点:1.表达方式非理性:浮夸,情绪化的语言2.内容的非事实性:虚张声势,夸大其实……3.直接面向公众,公然散布4.具有导致反常行为的目的。
煽动行为的五项罪名:1.煽动分裂国家罪2.煽动颠覆国家政权罪3.煽动民族仇恨,民族歧视罪4.煽动暴力抗拒法律实施罪第三章保障社会正常秩序第一节:禁止淫秽色情的内容一,淫秽,色情内容的认定标准淫秽:《刑法》指具体描绘性行为或者露骨宣扬色情的诲淫性的书刊,影片,录像带,图片及其他淫秽物品。
有关人体生理,医学知识的科学著作不是淫秽物品。
包含色情内容有艺术价值的文学,艺术作品不是淫秽物品。
构成淫秽的内容必须是“淫亵性”的(下流,粗野,挑逗式的)色情:如果某出版物不是整体的表现淫秽,而是有部分内容涉及前引的其中情况之一,对普通人特别是未成年人的身心健康有毒害,而缺乏艺价值或者科学价值,那就是色情出版物。
二、法律制裁除了予以取缔外还要依法制裁(1)刑事处罚(实施一种行为,即构成犯罪)(2)行政处罚:制作,传播不属于淫秽而只是色情内容的行为,不是犯罪,只适用行政处罚。
第六章新闻传播活动和公民,法人的人格权第一节:法源和侵权构成新闻侵权行为的构成:1、侵权言论已经发表2、言论有侵害他人人格权的违法性质3、言论具有特定指向4、行为人主观上有过错第二节新闻传播与名誉权名誉(reputation):对特定人的社会评价(品德、信用、形象等)。
社会评价就是社会上多数人或者普通人的看法。
名誉权的特征:客观性,人身性,非财产性宪法第38条:“中国公民的人格尊严不受侵犯。
禁止用任何方式对公民进行侮辱、诽谤和诬告陷害”名誉权主体:1、自然人2、法人(政府机构不享有名誉权)3、非法组织4、死者新闻报道侵害名誉权的行为方式主要有三种。
1、侮辱:侮辱就是进行人身攻击,使人蒙受耻辱的行为。
从方式上看,侮辱可分为暴力方式、口头方式和书面方式。
新闻侮辱(包括广播电视)都属于书面方式。
从内容上看,侮辱可分为辱骂和丑化两种:————辱骂:不需要陈述事实,可能是一种情绪表达。
————丑化:看起来是陈述事实,但是是通过夸张、歪曲的方式,从丑的方面表现他人形象。
2、诽谤:诽谤就是捏造和散布虚假事实,并且侵害他人名誉的行为。
表达虚假事实:如果只是意见、情绪表达,不构成诽谤,可能是侮辱;3、严重失实和基本内容失实侵害名誉权的抗辩1、真实,2、公正评论,3、特许权第三节新闻传播的隐私权一、隐私和隐私权隐私:个人与社会无关而不愿为他人知悉或受他人干扰的私人事项。
隐私权:个人有依照法律规定保护自己隐私不受侵犯的权利。
隐私分类:私人活动,私人空间,私人信息。
二、我国法律对隐私权的保护1、对公民的人身,人格尊严,家庭,住宅等最基本隐私事项予以保护2、在法律中对属于隐私的个别事项予以保护如:收养秘密,个人储蓄情况,个人的单项资料,某些疾病3、规定禁止公开他人隐私。
三、新闻侵害隐私权的方式(1)公布,宣扬隐私第一类:披露纯属个人信息只要没有同社会公共生活发声练习,都不应该成为新闻报道的内容第二类:在报道公共事件中涉及个人隐私第三类:披露假事件中的新闻隐私(2)侵入私人空间侵入住宅,窃听电话和偷偷查看他人信件,侵入公共场所的私人场合四、侵害隐私权的抗辩1、社会公共利益,社会公德(侵害隐私权的法定免责事由)公共利益:出于公共利益需要公开的事项不受隐私保护。
社会公德:社会公认的道德规范公众人物的行为与社会公共利益密切相关,其隐私范围要小于普通人。
2、当事人同意Ps:征得当事人同意的手段不适用于未成年人。
第四节:新闻传播与肖像权一、肖像和肖像权肖像:特定自然人外貌形象的固定形态特征:可辨认性,专属性,财产性《民法通则》第一百条:公民享有肖像权,未经本人同意,不得以营利为目的使用公民肖像4、宪法《四十一》:中华人民共和国公民对于任何国家机关和国家工作人员,有提出批评和建议的权利;队以任何国家机关和工作人员的违法失职行为,有向国家机关提出申诉,控告或检举的权利,但不得捏造或歪曲事实进行诬告陷害。