卫医政发〔2011〕21号_护理院基本标准(2011版)
- 格式:doc
- 大小:26.00 KB
- 文档页数:4
卫生部关于印发《护理院基本标准(2011版)》的通知正文:---------------------------------------------------------------------------------------------------------------------------------------------------- 卫生部关于印发《护理院基本标准(2011版)》的通知(卫医政发〔2011〕21号)各省、自治区、直辖市卫生厅局,新疆生产建设兵团卫生局:护理院是为患者提供长期医疗护理、康复促进、临终关怀等服务的医疗机构,是医疗服务体系的重要组成部分。
为加强护理院的建设,适应我国经济社会的发展,满足人民群众的健康需求,我部组织对1994年发布的护理院基本标准进行了修订,形成了《护理院基本标准(2011版)》。
现印发给你们,请遵照执行,并提出以下要求:一、充分认识加快发展护理院的重要性和紧迫性大力发展护理院是深化医药卫生体制改革,进一步完善医疗服务体系的重要内容,是适应我国人口老龄化进程的必然要求,是提高医疗卫生服务连续性、协调性和整体性的重要措施。
护理院的建设与发展对于合理分流大医院需要长期医疗护理的患者,缓解群众“看病难”问题,提高医疗卫生资源利用效率,应对人口老龄化带来的挑战具有重要意义。
地方各级卫生行政部门要统一思想,提高认识,积极采取有效措施,加大政策支持力度,推动护理院的建设和发展。
二、多措并举,完善发展护理院的政策措施坚持“政策引导、政府扶持、社会兴办、市场推动”的原则,以需求为导向,大力发展护理院。
重点做好以下几方面工作:(一)将护理院建设纳入区域卫生规划和医疗机构设置规划。
要根据当地居民需求、人口数量和医疗卫生资源分布状况,对护理院进行规划布局与设置,合理调整各级各类医疗机构的数量、规模和功能定位,形成急慢分治、功能互补、紧密合作的医疗服务格局,提高医疗卫生资源利用效率。
2011版护理院建设标准
护理院建设标准是指根据当时的法律法规和行业标准,针对护
理院的建设和运营提出的一系列规范和要求。
2011年的护理院建设
标准可能涉及建筑设计、设施设备、卫生环境、医疗护理、安全管
理等方面的要求。
具体内容可能包括建筑面积要求、通风采光标准、病房布局设计、消防安全要求、医疗废物处理规范、护理人员配备
标准等。
这些标准的制定旨在保障护理院的正常运营,提供安全、
舒适的居住和护理环境,确保护理服务的质量和安全。
需要注意的是,具体的标准内容可能会根据不同地区、国家的法规和实际情况
有所不同,因此在实际建设过程中需要遵循当地的具体标准和规定。
老年护理(医)院分级护理要求1范围本标准规定了老年护理(医)院分级护理原则、分级标准、评估过程、护理要求。
本标准适用于经政府有关部门批准设立的上海市各类护理院、老年护理(医)院、社区卫生服务中心老年护理病房等。
2规范性引用文件下列文件对于本文件的应用是必不可少的。
凡是注日期的引用文件,仅注日期的版本适用于本文件。
凡是不注日期的引用文件,其最新版本(包括所有修改单)适用于本文件。
卫医政发〔2011〕21号《护理院基本标准(2011版)》3定义老年护理院为长期卧床患者、晚期姑息治疗患者、慢性病患者、生活不能自理的老年患者提供医疗护理、康复促进、临终关怀等服务的医疗机构。
其设施标准应符合护理院基本标准(2011版)(附录A)要求。
分级护理患者住院期间,医护人员根据患者病情和日常生活活动能力,确定并实施不同级别的护理。
4分级原则医生对患者病情进行评估,护士对患者日常生活活动能力进行评估。
5分级标准5.1患者病情按表1进行评估表1 病情评估表5.2患者日常生活活动能力按表2进行评估,得出ADL评分备注:1、每一项目得分分别为0、5、10、15分。
2、评分结果:满分100分。
<20分为极严重功能缺陷,生活完全需要依赖;20~40分为重度功能障碍,大部分日常生活活动需要帮助;45~60分为中度功能障碍,生活需要帮助;I—>60分为轻度功能障碍,能独立完成部分日常生活,生活基本能够自理。
6 评估过程6.1护士评估护士按照表1,对患者生活自理能力进行评估,得出ADL评分。
医生根据病情评估标准对患者病情级别,确定病情为重、中和轻度。
6.3综合评估医生按照ADL评分、病情程度,根据表3确定护理级别,并以医嘱的形式落实。
表3 老年护理(医)院分级护理评估表ADL评分病情重中轻<20 A B C20 〜40 A B C45 〜60 B C D>60 B C D各护理级别评估标准:A级护理评分“0分,且病情为重度B级护理1、评分“5分,且病情为重度2、评分440分,且病情为中度C级护理1、评分“5分,且病情为中度2、评分440分,且病情为轻度D级护理评分245分,且病情为轻度6.4再次评估如果患者病情有变化,医生应随时根据老年护理(医)院分级护理评估表调整相应的护理级别。
护理院基本标准护理院基本标准护理院是为长期卧床患者、晚期姑息治疗患者、慢性病患者、生活不能自理的老年人以及其他需要长期护理服务的患者提供医疗护理、康复促进、临终关怀等服务的医疗机构。
一、床位住院床位总数50张以上。
二、科室设置(一)临床科室:至少设内科、康复医学科、临终关怀科。
各临床科室应当根据收治对象疾病和自理能力等实际情况,划分若干病区。
病区包括病室、护士站、治疗室、处置室,必要时设康复治疗室。
临终关怀科应增设家属陪伴室。
(二)医技科室:至少设药剂科、检验科、放射科、营养科、消毒供应室。
(三)职能科室:至少设医疗质量管理部门、护理部、医院感染管理部门、器械科、病案(统计)室、信息科。
三、人员(一)全院至少有1名具有副主任医师以上专业技术职务的医师,至少有3名具有5年以上工作经验的医师。
除按照上述要求配备专职医师以外,还可以根据工作需要配备兼职医师。
至少有神经内科、心血管内科、呼吸内科、肿瘤科、老年病科等专科的专职或兼职医师负责定期巡视患者,处理医疗问题。
每增加10张床位,至少增加1名专职或兼职医师。
(二)每床至少配备0.8名护理人员,其中,注册护士与护理员之比为1:2-2.5。
(三)每10张床或每病区至少配备1名具有主管护师以上专业技术职务任职资格的护士。
每病区设护士长1名。
(四)应当配备与开展的诊疗业务相应的药师、技师、临床营养师、康复治疗师等医技人员。
四、房屋(一)护理院的整体设计应当满足无障碍设计要求。
(二)病房每床净使用面积不少于5平方米,每床间距不少于1米。
每个病室以2-4人间为宜。
(三)每个病房应当设置衣物储藏的空间,并宜内设无障碍卫生间,卫生间地面应当满足易清洗、不渗水和防滑的要求。
(四)设有独立洗澡间,配备符合防滑倒要求的洗澡设施、移动患者的设施等有效安全防护措施。
(五)设有康复和室内、室外活动等区域,且应当符合无障碍设计要求。
患者活动区域和走廊两侧应当设扶手,房门应方便轮椅进出;放射、检验及功能检查用房、理疗用房应当设无障碍通道。
卫生部关于印发《护理院基本标准(2011版)》的通知卫医政发〔2011〕21号各省、自治区、直辖市卫生厅局,新疆生产建设兵团卫生局:护理院是为患者提供长期医疗护理、康复促进、临终关怀等服务的医疗机构,是医疗服务体系的重要组成部分。
为加强护理院的建设,适应我国经济社会的发展,满足人民群众的健康需求,我部组织对1994年发布的护理院基本标准进行了修订,形成了《护理院基本标准(2011版)》。
现印发给你们,请遵照执行,并提出以下要求:一、充分认识加快发展护理院的重要性和紧迫性大力发展护理院是深化医药卫生体制改革,进一步完善医疗服务体系的重要内容,是适应我国人口老龄化进程的必然要求,是提高医疗卫生服务连续性、协调性和整体性的重要措施。
护理院的建设与发展对于合理分流大医院需要长期医疗护理的患者,缓解群众“看病难”问题,提高医疗卫生资源利用效率,应对人口老龄化带来的挑战具有重要意义。
地方各级卫生行政部门要统一思想,提高认识,积极采取有效措施,加大政策支持力度,推动护理院的建设和发展。
二、多措并举,完善发展护理院的政策措施坚持“政策引导、政府扶持、社会兴办、市场推动”的原则,以需求为导向,大力发展护理院。
重点做好以下几方面工作:(一)将护理院建设纳入区域卫生规划和医疗机构设置规划。
要根据当地居民需求、人口数量和医疗卫生资源分布状况,对护理院进行规划布局与设置,合理调整各级各类医疗机构的数量、规模和功能定位,形成急慢分治、功能互补、紧密合作的医疗服务格局,提高医疗卫生资源利用效率。
(二)将部分现有医疗机构转型为护理院。
充分利用现有医疗卫生资源,将部分一级或二级医院进行结构和功能调整,转型为护理院,明确其为患者提供长期医疗护理等服务的功能和任务,完善服务设施配备,加强医务人员培训。
(三)鼓励和引导社会资本举办护理院。
根据《关于进一步鼓励和引导社会资本举办医疗机构的意见》(国办发〔2010〕58号)精神,鼓励和引导社会资本举办营利性或非营利性护理院,满足人民群众多层次、多元化的医疗护理服务需求。
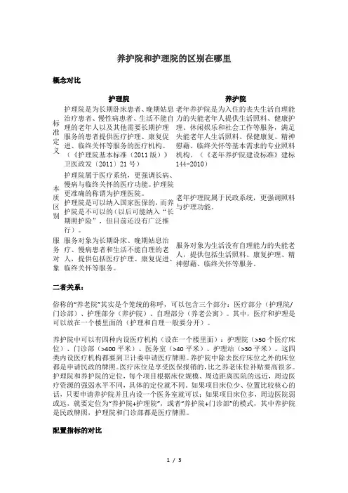
养护院和护理院的区别在哪里概念对比护理院养护院标准定义护理院是为长期卧床患者、晚期姑息治疗患者、慢性病患者、生活不能自理的老年人以及其他需要长期护理服务的患者提供医疗护理、康复促进、临终关怀等服务的医疗机构。
(《护理院基本标准(2011版)》卫医政发〔2011〕21号)老年养护院是为入住的丧失生活自理能力的失能老年人提供生活照料、健康护理、休闲娱乐和社会工作等服务,满足失能老年人生活照料、保健康复、精神慰藉、临终关怀等基本需求的专业照料机构。
(《老年养护院建设标准》建标144-2010)本质区别护理院属于医疗系统,更强调长病、慢病与临终关怀的医疗功能。
护理院更准确的称谓为护理医院。
护理院是可以纳入国家医保的,而养护院是不可以的(以后可能纳入“长期照护险”,但目前还没有广泛推行)。
老年护理院属于民政系统,更强调照料与护理功能。
服务对象服务对象为长期卧床、晚期姑息治疗、慢病患者和生活不能自理的老人,提供包括医疗护理、康复促进、临终关怀等服务。
服务对象为生活没有自理能力的失能老人,提供包括生活照料、康复护理、精神慰藉、临终关怀等服务。
二者关系:俗称的“养老院”其实是个笼统的称呼,可以包含三个部分:医疗部分(护理院/门诊部)、护理部分(养护院)、自理部分(养老公寓)。
其中,医疗和护理是可以放在一个楼里面的(护理和自理一般要分开)。
养护院中可以有四种内设医疗机构(设在一个楼里面):护理院(>50个医疗床位)、门诊部(>400平米)、医务室(>40平米)、护理站(>30平米)。
这四类内设医疗机构都要到卫计委申请医疗牌照。
养护院中除去医疗床位之外的床位都是申请民政的牌照。
医疗床位是享受医保报销的,比之养老床位补贴要高很多。
护理院和养护院的定位,每个项目根据床位规模、周边距离医院的远近,周边医疗资源的强弱水平不同,具体的定位就不同。
如果项目床位少、位置比较核心的话,只要申请养护院并且内设一个医务室就可以;如果项目床位多,周边医院弱或远,就要定位为“养护院+护理院”,或者“养护院+门诊部”的模式,其中养护院是民政牌照,护理院和门诊部都是医疗牌照。
老年护理院设置基本标准及要求Document serial number【LGGKGB-LGG98YT-LGGT8CB-LGUT-卫生部关于印发《护理院基本标准(2011版)》的通知卫医政发〔2011〕21号各省、自治区、直辖市卫生厅局,新疆生产建设兵团卫生局:护理院是为患者提供长期医疗护理、康复促进、临终关怀等服务的医疗机构,是医疗服务体系的重要组成部分。
为加强护理院的建设,适应我国经济社会的发展,满足人民群众的健康需求,我部组织对1994年发布的护理院基本标准进行了修订,形成了《护理院基本标准(2011版)》。
现印发给你们,请遵照执行,并提出以下要求:一、充分认识加快发展护理院的重要性和紧迫性大力发展护理院是深化医药卫生体制改革,进一步完善医疗服务体系的重要内容,是适应我国人口老龄化进程的必然要求,是提高医疗卫生服务连续性、协调性和整体性的重要措施。
护理院的建设与发展对于合理分流大医院需要长期医疗护理的患者,缓解群众“看病难”问题,提高医疗卫生资源利用效率,应对人口老龄化带来的挑战具有重要意义。
地方各级卫生行政部门要统一思想,提高认识,积极采取有效措施,加大政策支持力度,推动护理院的建设和发展。
二、多措并举,完善发展护理院的政策措施坚持“政策引导、政府扶持、社会兴办、市场推动”的原则,以需求为导向,大力发展护理院。
重点做好以下几方面工作:(一)将护理院建设纳入区域卫生规划和医疗机构设置规划。
要根据当地居民需求、人口数量和医疗卫生资源分布状况,对护理院进行规划布局与设置,合理调整各级各类医疗机构的数量、规模和功能定位,形成急慢分治、功能互补、紧密合作的医疗服务格局,提高医疗卫生资源利用效率。
(二)将部分现有医疗机构转型为护理院。
充分利用现有医疗卫生资源,将部分一级或二级医院进行结构和功能调整,转型为护理院,明确其为患者提供长期医疗护理等服务的功能和任务,完善服务设施配备,加强医务人员培训。
(三)鼓励和引导社会资本举办护理院。
养护院和护理院的区别在哪里概念对比护理院养护院标准定义护理院是为长期卧床患者、晚期姑息治疗患者、慢性病患者、生活不能自理的老年人以及其他需要长期护理服务的患者提供医疗护理、康复促进、临终关怀等服务的医疗机构。
(《护理院基本标准(2011版)》卫医政发〔2011〕21号)老年养护院是为入住的丧失生活自理能力的失能老年人提供生活照料、健康护理、休闲娱乐和社会工作等服务,满足失能老年人生活照料、保健康复、精神慰藉、临终关怀等基本需求的专业照料机构。
(《老年养护院建设标准》建标144-2010)本质区别护理院属于医疗系统,更强调长病、慢病与临终关怀的医疗功能。
护理院更准确的称谓为护理医院。
护理院是可以纳入国家医保的,而养护院是不可以的(以后可能纳入“长期照护险”,但目前还没有广泛推行)。
老年护理院属于民政系统,更强调照料与护理功能。
服务对象服务对象为长期卧床、晚期姑息治疗、慢病患者和生活不能自理的老人,提供包括医疗护理、康复促进、临终关怀等服务。
服务对象为生活没有自理能力的失能老人,提供包括生活照料、康复护理、精神慰藉、临终关怀等服务。
二者关系:俗称的“养老院”其实是个笼统的称呼,可以包含三个部分:医疗部分(护理院/门诊部)、护理部分(养护院)、自理部分(养老公寓)。
其中,医疗和护理是可以放在一个楼里面的(护理和自理一般要分开)。
养护院中可以有四种内设医疗机构(设在一个楼里面):护理院(>50个医疗床位)、门诊部(>400平米)、医务室(>40平米)、护理站(>30平米)。
这四类内设医疗机构都要到卫计委申请医疗牌照。
养护院中除去医疗床位之外的床位都是申请民政的牌照。
医疗床位是享受医保报销的,比之养老床位补贴要高很多。
护理院和养护院的定位,每个项目根据床位规模、周边距离医院的远近,周边医疗资源的强弱水平不同,具体的定位就不同。
如果项目床位少、位置比较核心的话,只要申请养护院并且内设一个医务室就可以;如果项目床位多,周边医院弱或远,就要定位为“养护院+护理院”,或者“养护院+门诊部”的模式,其中养护院是民政牌照,护理院和门诊部都是医疗牌照。
护理院基本标准护理院基本标准护理院是为长期卧床患者、晚期姑息治疗患者、慢性病患者、生活不能自理的老年人以及其他需要长期护理服务的患者提供医疗护理、康复促进、临终关怀等服务的医疗机构。
一、床位住院床位总数50张以上。
二、科室设置(一)临床科室:至少设内科、康复医学科、临终关怀科。
各临床科室应当根据收治对象疾病和自理能力等实际情况,划分若干病区。
病区包括病室、护士站、治疗室、处置室,必要时设康复治疗室。
临终关怀科应增设家属陪伴室。
(二)医技科室:至少设药剂科、检验科、放射科、营养科、消毒供应室。
(三)职能科室:至少设医疗质量管理部门、护理部、医院感染管理部门、器械科、病案(统计)室、信息科。
三、人员(一)全院至少有1名具有副主任医师以上专业技术职务的医师,至少有3名具有5年以上工作经验的医师。
除按照上述要求配备专职医师以外,还可以根据工作需要配备兼职医师。
至少有神经内科、心血管内科、呼吸内科、肿瘤科、老年病科等专科的专职或兼职医师负责定期巡视患者,处理医疗问题。
每增加10张床位,至少增加1名专职或兼职医师。
(二)每床至少配备0.8名护理人员,其中,注册护士与护理员之比为1:2-2.5。
(三)每10张床或每病区至少配备1名具有主管护师以上专业技术职务任职资格的护士。
每病区设护士长1名。
(四)应当配备与开展的诊疗业务相应的药师、技师、临床营养师、康复治疗师等医技人员。
四、房屋(一)护理院的整体设计应当满足无障碍设计要求。
(二)病房每床净使用面积不少于5平方米,每床间距不少于1米。
每个病室以2-4人间为宜。
(三)每个病房应当设置衣物储藏的空间,并宜内设无障碍卫生间,卫生间地面应当满足易清洗、不渗水和防滑的要求。
(四)设有独立洗澡间,配备符合防滑倒要求的洗澡设施、移动患者的设施等有效安全防护措施。
(五)设有康复和室内、室外活动等区域,且应当符合无障碍设计要求。
患者活动区域和走廊两侧应当设扶手,房门应方便轮椅进出;放射、检验及功能检查用房、理疗用房应当设无障碍通道。
2011年,中华人民共和国卫生部发布了《护理院基本标准(2011版)》,以适应我国经济社会的发展,满足人民群众的健康需求。
护理院是为患者提供长期医疗护理、康复促进、临终关怀等服务的医疗机构,是医疗服务体系的重要组成部分。
护理院应至少设有内科、临终关怀科两个临床科室,以及药剂科、检验科、放射科、营养科、消毒供应科等医技科室。
在医护配置方面,护理院应至少有2名康复医师和4名康复治疗人员,每床至少配备1.4名卫生技术人员,其中医师0.2名/床,康复治疗师0.4名/床,护士0.3名/床。
护理院是为患者提供长期医疗护理、康复促进、临终关怀等服务的医疗机构,是医疗服务体系的重要组成部分。
为加强护理院的建设,适应我国经济社会的发展,满足人民群众的健康需求,我部组织对1994年发布的护理院基本标准进行了修订,形成了《护理院基本标准(2011版)》。
现印发给你们,请遵照执行,并提出以下要求:目录护理院基本标准(2011版)印发通知一、充分认识加快发展护理院的重要性和紧迫性大力发展护理院是深化医药卫生体制改革,进一步完善医疗服务体系的重要内容,是适应我国人口老龄化进程的必然要求,是提高医疗卫生服务连续性、协调性和整体性的重要措施。
护理院的建设与发展对于合理分流大医院需要长期医疗护理的患者,缓解群众“看病难”问题,提高医疗卫生资源利用效率,应对人口老龄化带来的挑战具有重要意义。
地方各级卫生行政部门要统一思想,提高认识,积极采取有效措施,加大政策支持力度,推动护理院的建设和发展。
二、多措并举,完善发展护理院的政策措施坚持“政策引导、政府扶持、社会兴办、市场推动”的原则,以需求为导向,大力发展护理院。
重点做好以下几方面工作:(一)将护理院建设纳入区域卫生规划和医疗机构设置规划。
要根据当地居民需求、人口数量和医疗卫生资源分布状况,对护理院进行规划布局与设置,合理调整各级各类医疗机构的数量、规模和功能定位,形成急慢分治、功能互补、紧密合作的医疗服务格局,提高医疗卫生资源利用效率。
(二)将部分现有医疗机构转型为护理院。
充分利用现有医疗卫生资源,将部分一级或二级医院进行结构和功能调整,转型为护理院,明确其为患者提供长期医疗护理等服务的功能和任务,完善服务设施配备,加强医务人员培训。
(三)鼓励和引导社会资本举办护理院。
根据《关于进一步鼓励和引导社会资本举办医疗机构的意见》(国办发〔2010〕58号)精神,鼓励和引导社会资本举办营利性或非营利性护理院,满足人民群众多层次、多元化的医疗护理服务需求。
地方卫生行政部门要完善落实优惠政策,确保非公立护理院在准入、执业等方面与公立护理院享受同等待遇。
卫生部关于印发《护理院基本标准(2011版)》的通知卫医政发〔2011〕21号各省、自治区、直辖市卫生厅局,新疆生产建设兵团卫生局:护理院是为患者提供长期医疗护理、康复促进、临终关怀等服务的医疗机构,是医疗服务体系的重要组成部分。
为加强护理院的建设,适应我国经济社会的发展,满足人民群众的健康需求,我部组织对1994年发布的护理院基本标准进行了修订,形成了《护理院基本标准(2011版)》。
现印发给你们,请遵照执行,并提出以下要求:一、充分认识加快发展护理院的重要性和紧迫性大力发展护理院是深化医药卫生体制改革,进一步完善医疗服务体系的重要内容,是适应我国人口老龄化进程的必然要求,是提高医疗卫生服务连续性、协调性和整体性的重要措施。
护理院的建设与发展对于合理分流大医院需要长期医疗护理的患者,缓解群众“看病难”问题,提高医疗卫生资源利用效率,应对人口老龄化带来的挑战具有重要意义。
地方各级卫生行政部门要统一思想,提高认识,积极采取有效措施,加大政策支持力度,推动护理院的建设和发展。
二、多措并举,完善发展护理院的政策措施坚持“政策引导、政府扶持、社会兴办、市场推动”的原则,以需求为导向,大力发展护理院。
重点做好以下几方面工作:(一)将护理院建设纳入区域卫生规划和医疗机构设置规划。
要根据当地居民需求、人口数量和医疗卫生资源分布状况,对护理院进行规划布局与设置,合理调整各级各类医疗机构的数量、规模和功能定位,形成急慢分治、功能互补、紧密合作的医疗服务格局,提高医疗卫生资源利用效率。
(二)将部分现有医疗机构转型为护理院。
充分利用现有医疗卫生资源,将部分一级或二级医院进行结构和功能调整,转型为护理院,明确其为患者提供长期医疗护理等服务的功能和任务,完善服务设施配备,加强医务人员培训。
(三)鼓励和引导社会资本举办护理院。
根据《关于进一步鼓励和引导社会资本举办医疗机构的意见》(国办发〔2010〕58号)精神,鼓励和引导社会资本举办营利性或非营利性护理院,满足人民群众多层次、多元化的医疗护理服务需求。
卫生部关于印发《护理院基本标准(2011版)》的通知卫医政发〔2011〕21号各省、自治区、直辖市卫生厅局,新疆生产建设兵团卫生局:护理院是为患者提供长期医疗护理、康复促进、临终关怀等服务的医疗机构,是医疗服务体系的重要组成部分。
为加强护理院的建设,适应我国经济社会的发展,满足人民群众的健康需求,我部组织对1994年发布的护理院基本标准进行了修订,形成了《护理院基本标准(2011版)》。
现印发给你们,请遵照执行,并提出以下要求:一、充分认识加快发展护理院的重要性和紧迫性大力发展护理院是深化医药卫生体制改革,进一步完善医疗服务体系的重要内容,是适应我国人口老龄化进程的必然要求,是提高医疗卫生服务连续性、协调性和整体性的重要措施。
护理院的建设与发展对于合理分流大医院需要长期医疗护理的患者,缓解群众“看病难”问题,提高医疗卫生资源利用效率,应对人口老龄化带来的挑战具有重要意义。
地方各级卫生行政部门要统一思想,提高认识,积极采取有效措施,加大政策支持力度,推动护理院的建设和发展。
二、多措并举,完善发展护理院的政策措施坚持“政策引导、政府扶持、社会兴办、市场推动”的原则,以需求为导向,大力发展护理院。
重点做好以下几方面工作:(一)将护理院建设纳入区域卫生规划和医疗机构设置规划。
要根据当地居民需求、人口数量和医疗卫生资源分布状况,对护理院进行规划布局与设置,合理调整各级各类医疗机构的数量、规模和功能定位,形成急慢分治、功能互补、紧密合作的医疗服务格局,提高医疗卫生资源利用效率。
(二)将部分现有医疗机构转型为护理院。
充分利用现有医疗卫生资源,将部分一级或二级医院进行结构和功能调整,转型为护理院,明确其为患者提供长期医疗护理等服务的功能和任务,完善服务设施配备,加强医务人员培训。
(三)鼓励和引导社会资本举办护理院。
根据《关于进一步鼓励和引导社会资本举办医疗机构的意见》(国办发〔2010〕58号)精神,鼓励和引导社会资本举办营利性或非营利性护理院,满足人民群众多层次、多元化的医疗护理服务需求。
护理院建设标准2011
摘要:
1.护理院的定义和重要性
2.2011 年护理院基本标准的发布背景
3.2011 年护理院基本标准的主要内容
4.护理院建设的要求和标准
5.护理院的发展和未来趋势
正文:
一、护理院的定义和重要性
护理院是为患者提供长期医疗护理、康复促进、临终关怀等服务的医疗机构,是医疗服务体系的重要组成部分。
随着我国经济社会的发展和人民群众健康需求的不断提高,护理院的建设显得越来越重要。
二、2011 年护理院基本标准的发布背景
为了加强护理院的建设,适应我国经济社会的发展,满足人民群众的健康需求,卫生部在2011 年组织对1994 年发布的护理院基本标准进行了修订,形成了《护理院基本标准(2011 版)》。
三、2011 年护理院基本标准的主要内容
《护理院基本标准(2011 版)》对护理院的建设标准、设施设备、人员配备、服务质量等方面做出了详细规定,为护理院的建设和管理提供了明确的指导。
四、护理院建设的要求和标准
根据《护理院基本标准(2011 版)》,护理院建设需要符合以下要求:
1.护理院应当设立在交通便利、环境优美的地点,建筑设计应当符合医疗护理的要求。
2.护理院应当配备符合国家规定标准的医疗设备和设施,以及必要的康复设备和设施。
3.护理院应当根据患者需求配备适量的护理人员,确保患者得到及时、有效的护理服务。
4.护理院应当建立健全质量管理体系,持续改进服务质量,提高患者满意度。
五、护理院的发展和未来趋势
随着我国经济社会的发展和人口老龄化趋势的加剧,护理院的需求将持续增长。
护理院基本标准2011版护理院是为患者提供长期医疗护理、康复促进、临终关怀等服务的医疗机构,是医疗服务体系的重要组成部分;为加强护理院的建设,适应我国经济社会的发展,满足人民群众的健康需求,我部组织对1994年发布的护理院基本标准进行了修订,形成了护理院基本标准2011版;现印发给你们,请遵照执行,并提出以下要求:目录护理院基本标准2011版印发通知一、充分认识加快发展护理院的重要性和紧迫性大力发展护理院是深化医药卫生体制改革,进一步完善医疗服务体系的重要内容,是适应我国人口老龄化进程的必然要求,是提高医疗卫生服务连续性、协调性和整体性的重要措施;护理院的建设与发展对于合理分流大医院需要长期医疗护理的患者,缓解群众“看病难”问题,提高医疗卫生资源利用效率,应对人口老龄化带来的挑战具有重要意义;地方各级卫生行政部门要统一思想,提高认识,积极采取有效措施,加大政策支持力度,推动护理院的建设和发展;二、多措并举,完善发展护理院的政策措施坚持“政策引导、政府扶持、社会兴办、市场推动”的原则,以需求为导向,大力发展护理院;重点做好以下几方面工作:一将护理院建设纳入区域卫生规划和医疗机构设置规划;要根据当地居民需求、人口数量和医疗卫生资源分布状况,对护理院进行规划布局与设置,合理调整各级各类医疗机构的数量、规模和功能定位,形成急慢分治、功能互补、紧密合作的医疗服务格局,提高医疗卫生资源利用效率;二将部分现有医疗机构转型为护理院;充分利用现有医疗卫生资源,将部分一级或二级医院进行结构和功能调整,转型为护理院,明确其为患者提供长期医疗护理等服务的功能和任务,完善服务设施配备,加强医务人员培训;三鼓励和引导社会资本举办护理院;根据关于进一步鼓励和引导社会资本举办医疗机构的意见国办发〔2010〕58号精神,鼓励和引导社会资本举办营利性或非营利性护理院,满足人民群众多层次、多元化的医疗护理服务需求;地方卫生行政部门要完善落实优惠政策,确保非公立护理院在准入、执业等方面与公立护理院享受同等待遇;三、加强领导,认真落实护理院基本标准2011版一护理院基本标准2011版是地方各级卫生行政部门进行护理院执业登记和校验的主要依据;对于申请执业登记和校验的护理院,卫生行政部门应当按照护理院基本标准2011版进行现场检查;达不到该标准要求的,卫生行政部门不得予以登记和校验;部分地区确因地域和服务需求等因素达不到要求的,可由省级卫生行政部门规定标准,并报我部备案;二护理院基本标准2011版自印发之日起施行;已经取得医疗机构执业许可证,但不符合护理院基本标准2011版的护理院,应当于2011年10月31日前完成整改;逾期仍达不到标准的,由登记机关注销医疗机构执业许可证;三1994年我部发布的医疗机构基本标准试行中护理院的基本标准同时废止;二〇一一年三月十五日护理院基本标准2011版内容护理院是为长期卧床患者、晚期姑息治疗患者、慢性病患者、生活不能自理的老年人以及其他需要长期护理服务的患者提供医疗护理、康复促进、临终关怀等服务的医疗机构;一、床位住院床位总数50张以上;二、科室设置一临床科室:至少设内科、康复医学科、临终关怀科;各临床科室应当根据收治对象疾病和自理能力等实际情况,划分若干病区;病区包括病室、护士站、治疗室、处置室,必要时设康复治疗室;临终关怀科应增设家属陪伴室;二医技科室:至少设药剂科、检验科、放射科、营养科、消毒供应室;三职能科室:至少设医疗质量管理部门、护理部、医院感染管理部门、器械科、病案统计室、信息科;三、人员一全院至少有1名具有副主任医师以上专业技术职务的医师,至少有3名具有5年以上工作经验的医师;除按照上述要求配备专职医师以外,还可以根据工作需要配备兼职医师;至少有神经内科、心血管内科、呼吸内科、肿瘤科、老年病科等专科的专职或兼职医师负责定期巡视患者,处理医疗问题;每增加10张床位,至少增加1名专职或兼职医师;二每床至少配备名护理人员,其中,注册护士与护理员之比为1:;三每10张床或每病区至少配备1名具有主管护师以上专业技术职务任职资格的护士;每病区设护士长1名;四应当配备与开展的诊疗业务相应的药师、技师、临床营养师、康复治疗师等医技人员;四、房屋一护理院的整体设计应当满足无障碍设计要求;二病房每床净使用面积不少于5平方米,每床间距不少于1米;每个病室以2-4人间为宜;三每个病房应当设置衣物储藏的空间,并宜内设无障碍卫生间,卫生间地面应当满足易清洗、不渗水和防滑的要求;四设有独立洗澡间,配备符合防滑倒要求的洗澡设施、移动患者的设施等有效安全防护措施;五设有康复和室内、室外活动等区域,且应当符合无障碍设计要求;患者活动区域和走廊两侧应当设扶手,房门应方便轮椅进出;放射、检验及功能检查用房、理疗用房应当设无障碍通道;六主要建筑用房不宜超过4层;需设电梯的建筑应当至少设置1部无障碍电梯;七设有太平间;五、设备一基本设备:至少配备呼叫装置、给氧装置、呼吸机、电动吸引器或吸痰装置、气垫床或具有防治压疮功能的床垫、治疗车、晨晚间护理车、病历车、药品柜、心电图机、X光机、B超、血尿分析仪、生化分析仪、恒温箱、消毒供应设备、电冰箱、洗衣机、常水热水净化过滤系统;临床检验、消毒供应与其他合法机构签订相关服务合同,由其他机构提供服务的,可不配备检验和消毒供应设备;二急救设备:至少配备心脏除颤仪、心电监护仪、气管插管设备、呼吸器、供氧设备、抢救车;三康复治疗专业设备:至少配备与收治对象康复需求相适应的运动治疗、物理治疗和作业治疗设备;四信息化设备:在住院部、信息科等部门配置自动化办公设备,保证护理院信息的统计和上报;五病房每床单元基本装备:应当与二级综合医院相同,病床应当设有床挡;六其他:应当有与开展的诊疗业务相应的其他设备;六、管理一制定各项规章制度和各级各类人员岗位职责;二注册资金到位数额由各省级卫生行政部门确定;。
护理院基本标准护理院基本标准(2011版)是为患者提供长期医疗护理、康复促进、临终关怀等服务的医疗机构,是医疗服务体系的重要组成部分。
为适应我国经济社会的发展和人民群众的健康需求,我部修订了1994年的护理院基本标准,形成了《护理院基本标准(2011版)》。
现在印发给你们,请遵照执行,并提出以下要求:一、认识护理院的重要性和紧迫性护理院的建设与发展对于合理分流大医院需要长期医疗护理的患者,缓解群众“看病难”问题,提高医疗卫生资源利用效率,应对人口老龄化带来的挑战具有重要意义。
地方各级卫生行政部门要统一思想,提高认识,积极采取有效措施,加大政策支持力度,推动护理院的建设和发展。
二、完善发展护理院的政策措施以需求为导向,大力发展护理院。
具体工作包括:将护理院建设纳入区域卫生规划和医疗机构设置规划;将部分现有医疗机构转型为护理院;鼓励和引导社会资本举办护理院。
地方卫生行政部门要完善落实优惠政策,确保非公立护理院在准入、执业等方面与公立护理院享受同等待遇。
三、加强领导,认真落实《护理院基本标准(2011版)》护理院的建设和发展需要各级领导的支持和关注。
地方卫生行政部门要认真贯彻执行《护理院基本标准(2011版)》,加强对护理院的监督和管理,确保护理院的服务质量和安全性。
护理院基本标准(2011版)》是卫生行政部门进行护理院执业登记和校验的主要依据。
卫生行政部门应根据该标准进行现场检查,对达不到标准要求的护理院不得予以登记和校验。
对于部分地区因地域和服务需求等因素达不到要求的,可由省级卫生行政部门规定标准,并报卫生部备案。
护理院基本标准(2011版)》自印发之日起生效。
已取得《医疗机构执业许可证》但不符合标准的护理院,应在2011年10月31日前完成整改。
逾期仍达不到标准的,登记机关应注销其《医疗机构执业许可证》。
1994年发布的《医疗机构基本标准(试行)》中护理院的基本标准同时废止。
护理院是为长期卧床患者、晚期姑息治疗患者、慢性病患者、生活不能自理的老年人以及其他需要长期护理服务的患者提供医疗护理、康复促进、临终关怀等服务的医疗机构。
护理院基本标准(2011版)护理院是为长期卧床患者、晚期姑息治疗患者、慢性病患者、生活不能自理的老年人以及其他需要长期护理服务的患者提供医疗护理、康复促进、临终关怀等服务的医疗机构。
一、床位住院床位总数50张以上。
二、科室设置(一)临床科室:至少设内科、康复医学科、临终关怀科。
各临床科室应当根据收治对象疾病和自理能力等实际情况,划分若干病区。
病区包括病室、护士站、治疗室、处置室,必要时设康复治疗室。
临终关怀科应增设家属陪伴室。
(二)医技科室:至少设药剂科、检验科、放射科、营养科、消毒供应室。
(三)职能科室:至少设医疗质量管理部门、护理部、医院感染管理部门、器械科、病案(统计)室、信息科。
三、人员(一)全院至少有1名具有副主任医师以上专业技术职务的医师,至少有3名具有5年以上工作经验的医师。
除按照上述要求配备专职医师以外,还可以根据工作需要配备兼职医师。
至少有神经内科、心血管内科、呼吸内科、肿瘤科、老年病科等专科的专职或兼职医师负责定期巡视患者,处理医疗问题。
每增加10张床位,至少增加1名专职或兼职医师。
(二)每床至少配备0.8名护理人员,其中,注册护士与护理员之比为1:2-2.5。
(三)每10张床或每病区至少配备1名具有主管护师以上专业技术职务任职资格的护士。
每病区设护士长1名。
(四)应当配备与开展的诊疗业务相应的药师、技师、临床营养师、康复治疗师等医技人员。
四、房屋(一)护理院的整体设计应当满足无障碍设计要求。
(二)病房每床净使用面积不少于5平方米,每床间距不少于1米。
每个病室以2-4人间为宜。
(三)每个病房应当设置衣物储藏的空间,并宜内设无障碍卫生间,卫生间地面应当满足易清洗、不渗水和防滑的要求。
(四)设有独立洗澡间,配备符合防滑倒要求的洗澡设施、移动患者的设施等有效安全防护措施。
(五)设有康复和室内、室外活动等区域,且应当符合无障碍设计要求。
患者活动区域和走廊两侧应当设扶手,房门应方便轮椅进出;放射、检验及功能检查用房、理疗用房应当设无障碍通道。
卫生部关于印发《护理院基本标准(2011版)》的通知
卫医政发〔2011〕21号
各省、自治区、直辖市卫生厅局,新疆生产建设兵团卫生局:
护理院是为患者提供长期医疗护理、康复促进、临终关怀等服务的医疗机构,是医疗服务体系的重要组成部分。
为加强护理院的建设,适应我国经济社会的发展,满足人民群众的健康需求,我部组织对1994年发布的护理院基本标准进行了修订,形成了《护理院基本标准(2011版)》。
现印发给你们,请遵照执行,并提出以下要求:
一、充分认识加快发展护理院的重要性和紧迫性
大力发展护理院是深化医药卫生体制改革,进一步完善医疗服务体系的重要内容,是适应我国人口老龄化进程的必然要求,是提高医疗卫生服务连续性、协调性和整体性的重要措施。
护理院的建设与发展对于合理分流大医院需要长期医疗护理的患者,缓解群众“看病难”问题,提高医疗卫生资源利用效率,应对人口老龄化带来的挑战具有重要意义。
地方各级卫生行政部门要统一思想,提高认识,积极采取有效措施,加大政策支持力度,推动护理院的建设和发展。
二、多措并举,完善发展护理院的政策措施
坚持“政策引导、政府扶持、社会兴办、市场推动”的原则,以需求为导向,大力发展护理院。
重点做好以下几方面工作:
(一)将护理院建设纳入区域卫生规划和医疗机构设置规划。
要根据当地居民需求、人口数量和医疗卫生资源分布状况,对护理院进行规划布局与设置,合理调整各级各类医疗机构的数量、规模和功能定位,形成急慢分治、功能互补、紧密合作的医疗服务格局,提高医疗卫生资源利用效率。
(二)将部分现有医疗机构转型为护理院。
充分利用现有医疗卫生资源,将部分一级或二级医院进行结构和功能调整,转型为护理院,明确其为患者提供长期医疗护理等服务的功能和任务,完善服务设施配备,加强医务人员培训。
(三)鼓励和引导社会资本举办护理院。
根据《关于进一步鼓励和引导社会资本举办医疗机构的意见》(国办发〔2010〕58号)精神,鼓励和引导社会资本举办营利性或非营利性护理院,满足人民群众多层次、多元化的医疗护理服务需求。
地方卫生行政部门要完善落实优惠政策,确保非公立护理院在准入、执业等方面与公立护理院享受同等待遇。
三、加强领导,认真落实《护理院基本标准(2011版)》
(一)《护理院基本标准(2011版)》是地方各级卫生行政部门进行护理院
执业登记和校验的主要依据。
对于申请执业登记和校验的护理院,卫生行政部门应当按照《护理院基本标准(2011版)》进行现场检查。
达不到该标准要求的,卫生行政部门不得予以登记和校验。
部分地区确因地域和服务需求等因素达不到要求的,可由省级卫生行政部门规定标准,并报我部备案。
(二)《护理院基本标准(2011版)》自印发之日起施行。
已经取得《医疗机构执业许可证》,但不符合《护理院基本标准(2011版)》的护理院,应当于2011年10月31日前完成整改。
逾期仍达不到标准的,由登记机关注销《医疗机构执业许可证》。
(三)1994年我部发布的《医疗机构基本标准(试行)》中护理院的基本标准同时废止。
附件:护理院基本标准(2011版)
二〇一一年三月十五日
附件
护理院基本标准(2011版)
护理院是为长期卧床患者、晚期姑息治疗患者、慢性病患者、生活不能自理的老年人以及其他需要长期护理服务的患者提供医疗护理、康复促进、临终关怀等服务的医疗机构。
一、床位
住院床位总数50张以上。
二、科室设置
(一)临床科室:至少设内科、康复医学科、临终关怀科。
各临床科室应当根据收治对象疾病和自理能力等实际情况,划分若干病区。
病区包括病室、护士站、治疗室、处置室,必要时设康复治疗室。
临终关怀科应增设家属陪伴室。
(二)医技科室:至少设药剂科、检验科、放射科、营养科、消毒供应室。
(三)职能科室:至少设医疗质量管理部门、护理部、医院感染管理部门、
器械科、病案(统计)室、信息科。
三、人员
(一)全院至少有1名具有副主任医师以上专业技术职务的医师,至少有3名具有5年以上工作经验的医师。
除按照上述要求配备专职医师以外,还可以根据工作需要配备兼职医师。
至少有神经内科、心血管内科、呼吸内科、肿瘤科、老年病科等专科的专职或兼职医师负责定期巡视患者,处理医疗问题。
每增加10张床位,至少增加1名专职或兼职医师。
(二)每床至少配备0.8名护理人员,其中,注册护士与护理员之比为1:2-2.5。
(三)每10张床或每病区至少配备1名具有主管护师以上专业技术职务任职资格的护士。
每病区设护士长1名。
(四)应当配备与开展的诊疗业务相应的药师、技师、临床营养师、康复治疗师等医技人员。
四、房屋
(一)护理院的整体设计应当满足无障碍设计要求。
(二)病房每床净使用面积不少于5平方米,每床间距不少于1米。
每个病室以2-4人间为宜。
(三)每个病房应当设置衣物储藏的空间,并宜内设无障碍卫生间,卫生间地面应当满足易清洗、不渗水和防滑的要求。
(四)设有独立洗澡间,配备符合防滑倒要求的洗澡设施、移动患者的设施等有效安全防护措施。
(五)设有康复和室内、室外活动等区域,且应当符合无障碍设计要求。
患者活动区域和走廊两侧应当设扶手,房门应方便轮椅进出;放射、检验及功能检查用房、理疗用房应当设无障碍通道。
(六)主要建筑用房不宜超过4层。
需设电梯的建筑应当至少设置1部无障碍电梯。
(七)设有太平间。
五、设备
(一)基本设备:至少配备呼叫装置、给氧装置、呼吸机、电动吸引器或吸痰装置、气垫床或具有防治压疮功能的床垫、治疗车、晨晚间护理车、病历车、药品柜、心电图机、X光机、B超、血尿分析仪、生化分析仪、恒温箱、消毒供应设备、电冰箱、洗衣机、常水热水净化过滤系统。
临床检验、消毒供应与其他合法机构签订相关服务合同,由其他机构提供服务的,可不配备检验和消毒供应设备。
(二)急救设备:至少配备心脏除颤仪、心电监护仪、气管插管设备、呼吸器、供氧设备、抢救车。
(三)康复治疗专业设备:至少配备与收治对象康复需求相适应的运动治疗、物理治疗和作业治疗设备。
(四)信息化设备:在住院部、信息科等部门配置自动化办公设备,保证护理院信息的统计和上报。
(五)病房每床单元基本装备:应当与二级综合医院相同,病床应当设有床挡。
(六)其他:应当有与开展的诊疗业务相应的其他设备。
六、管理
(一)制定各项规章制度和各级各类人员岗位职责。
(二)注册资金到位(数额由各省级卫生行政部门确定)。