自检、首检、巡检管理制度
- 格式:doc
- 大小:54.50 KB
- 文档页数:4
自检首检巡检管理制度一、制度目的为加强自检、首检、巡检管理,规范检测实验室的检测质量,制定此制度,建立自检、首检、巡检制度,提高检测质量,保证检测结果准确可靠,确保公司产品质量,保障消费者权益。
二、适用范围适用于公司检测实验室内所有自检、首检、巡检工作。
三、基本要求1.自检、首检、巡检要严格按照标准操作程序进行,确保结果准确可靠。
2.检测人员要具有一定的专业技能和操作经验,符合相关技术要求。
3.自检、首检、巡检时要对设备、仪器进行检查,确保仪器设备完好以及准确度、重复性、精度等相关指标符合要求。
4.对于发现异常情况及时报告并处理,重要数据记录要做到真实、准确、完整。
5.对检测人员进行定期培训,提高专业技能和操作水平。
四、具体规定1.自检:(1)自检是检测实验室中每个检测员对自己检测过程、所用仪器设备、方法等进行的检测工作。
(2)自检工作必须按照规定的操作程序严格执行,检验结果要真实可靠。
(3)自检过程中如发现异常情况,应及时记录和解决,并把问题和处理结果记录在相关文件中。
2.首检:(1)新仪器设备或新测量方法在应用前要进行首次检验(首检),确保仪器设备正常,测量方法可靠。
(2)首检工作由检验员和技术员共同完成,必须按照设备说明书上的操作程序严格执行,首检结果要准确可靠。
(3)如发现仪器设备或测量方法存在问题,应及时记录并处理,并把问题和处理结果记录在相关文件中。
3.巡检:(1)巡检是指检测员按照规定的巡检周期,对仪器设备进行日常检查和评估维护工作,确保仪器设备的正常使用。
(2)巡检周期和内容应按照相关要求制定,并记录在巡检记录本上。
(3)巡检时应详细记录仪器设备维护和检修情况,以便日后进行问题排查和维护工作。
五、考核要求1.检测实验室管理人员应按照规定对巡检、自检、首检情况进行定期检查,对检测员的工作进行考核,并在考核后进行总结。
2.检测员自检、首检、巡检工作考核要定期开展,根据考核结果进行奖惩。
1.0目的和范围:为了使首件三检作业规范化,预防生产过程中不良品的发生,从而更好地控制生产过程中的产品品质。
特制定本规定。
2.0定义:①自检:指操作员对首件半成品(或成品)按照工艺标准规定进行尺寸、重量、外观等方面的检验。
②互检:指车间生产的组长、科长对操作员已经检验过的首件半成品(或成品)按照工艺标准规定对尺寸、重量、外观等方面进行的再次检验。
③专检:指现场IPQC对经过操作员、组长、主管检验的首件半成品(或成品)按照工艺标准规定及其质量检验标准对尺寸、重量、外观等进行全面的检验。
④正常动作条件:机器设备参数符合工艺规定,机器动动作无异常。
3.0相关文件和资料:《生产工艺标准》《品质控制计划》《生产作业指导书》实物样品和其他辅助三阶文件4.0职责:操作员:机器在正常动作条件下,对首件进行自检。
生产组长:机器在正常动作条件下,对首件进行互检。
IPQC:机器在正常动作条件下,对首件进行专检。
生产主管、IPQC组长:定时抽检首检情况,并须有书面记载。
品质经理/主管、生产总监/经理、研发总工:随机性地对首检状况进行抽查。
5.1 程序:5.2 首检时机:①开机时;②换材料(换型号)时;③修机(换模)后;④调整设备参数后;⑤突发性停电,恢复用电开机时;⑥人员调换时。
5.3 作业细则:5. 2.1操作员、生产组长、生产主管及现场IPQC确认设备是否正常运作(若否,应通知工程部及其它相关人员进行调整)确认机器正常运作后,方可开始首件三检作业。
6. 2.2操作员据《生产作业指导书》《生产工艺》进行首件生产,取5〜IOPCS不等(根据实际需要)按照工艺标准对首件半成品(或成品)尺寸、重量、外观等进行测量,确认合格后,转交生产组长进行互检。
并在《首件三检记录表》相关栏目中填写相关记录。
7. 2.3生产组长或主管接到操作员转交的首件,必须重新确认机器设备运作是否正常,且按照工艺标准做进一步的尺寸、重量、外观等确认,并在《首件三检记录表》指定的位置签名,同时把首件送检现场IPQC做专检。
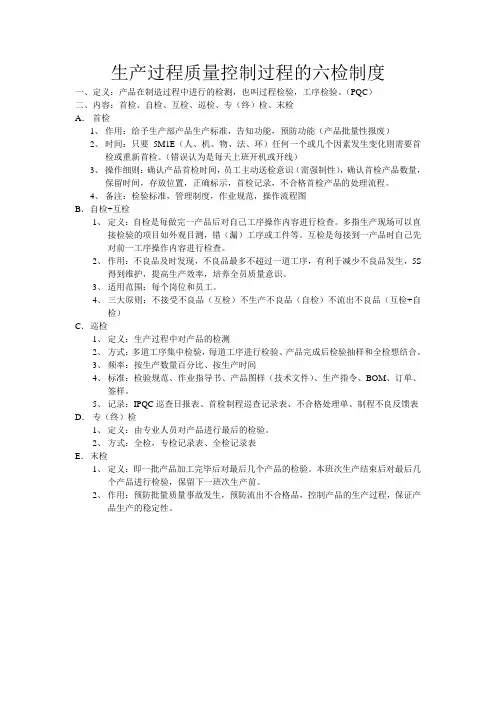
生产过程质量控制过程的六检制度一、定义:产品在制造过程中进行的检测,也叫过程检验,工序检验。
(PQC)二、内容:首检、自检、互检、巡检、专(终)检、末检A.首检1、作用:给予生产部产品生产标准,告知功能,预防功能(产品批量性报废)2、时间:只要5M1E(人、机、物、法、环)任何一个或几个因素发生变化则需要首检或重新首检。
(错误认为是每天上班开机或开线)3、操作细则:确认产品首检时间,员工主动送检意识(需强制性),确认首检产品数量,保留时间,存放位置,正确标示,首检记录,不合格首检产品的处理流程。
4、备注:检验标准,管理制度,作业规范,操作流程图B.自检+互检1、定义:自检是每做完一产品后对自己工序操作内容进行检查。
多指生产现场可以直接检验的项目如外观目测,错(漏)工序或工件等。
互检是每接到一产品时自己先对前一工序操作内容进行检查。
2、作用:不良品及时发现,不良品最多不超过一道工序,有利于减少不良品发生,5S得到维护,提高生产效率,培养全员质量意识。
3、适用范围:每个岗位和员工。
4、三大原则:不接受不良品(互检)不生产不良品(自检)不流出不良品(互检+自检)C.巡检1、定义:生产过程中对产品的检测2、方式:多道工序集中检验,每道工序进行检验、产品完成后检验抽样和全检想结合。
3、频率:按生产数量百分比、按生产时间4、标准:检验规范、作业指导书、产品图样(技术文件)、生产指令、BOM、订单、签样。
5、记录:IPQC巡查日报表、首检制程巡查记录表、不合格处理单、制程不良反馈表D.专(终)检1、定义:由专业人员对产品进行最后的检验。
2、方式:全检,专检记录表、全检记录表E.末检1、定义:即一批产品加工完毕后对最后几个产品的检验。
本班次生产结束后对最后几个产品进行检验,保留下一班次生产前。
2、作用:预防批量质量事故发生,预防流出不合格品,控制产品的生产过程,保证产品生产的稳定性。
自检首检巡检管理制度自检、首检、巡检是现代企业重要的管理制度之一,它有助于确保产品质量和工作效率,并减少生产中的错误和事故。
以下是一个关于自检、首检、巡检管理制度的详细说明,包括定义、目的、程序和责任。
一、定义1.自检:指工作人员在完成工作过程中,对自己的工作进行检查和评估,以确保达到质量要求和标准。
2.首检:指在工作开始之前,由质量检验人员对原材料、产品或设备进行检查和评估,以确保其符合标准。
3.巡检:指定期定点对工作过程中的关键节点进行检查和评估,以确保工作的顺利进行和质量的可控性。
二、目的1.提高产品质量:通过自检、首检和巡检,发现和纠正潜在的质量问题,确保产品满足客户需求和标准要求。
2.提高工作效率:通过自检、首检和巡检,及时发现和纠正工作中的错误和不足,避免重复劳动和浪费资源。
3.减少生产事故:通过自检、首检和巡检,及时排除隐患和风险,减少生产过程中的事故和损失。
4.优化管理体系:通过自检、首检和巡检,提高管理的科学性和规范性,推动企业持续改进和发展。
三、程序1.自检程序:(1)确定自检标准:根据产品质量要求和工作标准,确定自检的内容、方法和频率。
(2)自检执行:工作人员在完成工作后,自行检查和评估结果,确保工作质量。
(3)问题反馈:如发现问题或不足,及时记录并反馈给相关部门,确保问题得到解决。
(4)结果记录:自检结果应按要求记录并保存,以便追溯和分析。
2.首检程序:(1)确定首检标准:根据产品质量要求和工作标准,确定首检的内容、方法和频率。
(2)首检执行:由质量检验人员对原材料、产品或设备进行检查和评估,确保符合标准。
(3)问题反馈:如发现问题或不符合标准,及时记录并反馈给相关部门,确保问题得到解决。
(4)结果记录:首检结果应按要求记录并保存,以便追溯和分析。
3.巡检程序:(1)制定巡检计划:根据工作任务和进度,制定巡检的内容、方法和周期。
(2)巡检执行:按计划对关键节点进行巡检,检查和评估工作的进展和质量。
3C品质控制管理制度1.目的通过自检、互检、巡检等检验手段,随时监视产品的质量波动情况,以达到及时监视、及时发现、及时纠正。
防止产品的波动造成批量不合格,确保不良品不生产,不流转,不入库。
2.适用范围适用于各生产车间产品质量的控制;3 .职责3.1 品管部负责对产品进行巡检工作;3.2产品事业部/车间负责生产过程中的自检及互检工作;4.自检、互检、巡检管理办法:管理制度:车间生产过程检验实行操作者自检、互检和品管员巡检相结合的检验方式。
管理流程图:4.1自检4.1.1目的和方法:目的:为保证生产过程的产品质量处于一种全程受控;方法:由作业员对本工序的上线物料及生产的产品进行自检。
4.1.2自检样本量:100%。
4.1.3自检项目和各项目的检验方法:按此产品的控制工艺和相关项目的检测方法标准、指导书4.1.4自检记录:生产部/车间规定的相应表单。
4.1.5自检结果处理4.1.5.1作业员在生产准备时,需对使用物料依照图纸进行核对,同时,对上线物料的检验状态进行确认,以确保物料的准确性及合格。
4.1.5.2作业员在生产过程中,应对自己所生产的产品参照图纸、首件报表的品质要求进行自检,以确保不良产品不生产、不放行。
4.1.5.3当自检时发现不合格品或可疑产品时,作业员需及时将不良品不良点用红色箭头标识,并放置于不合格品专用盘(箱内)。
当不良比率超过2%时(以1H为统计时段)应及时上报车间主管及巡检员进行调整。
4.2互检4.2.1目的:是为了增强每个操作工的质量意识,达到一种全员质量管理.4.2.2职责:上道工序所做的产品要对下道工序负责,下道工序对上道工序所做的产品进行监督。
4.2.3适用范围:各车间每道操作工序.4.2.4执行方法:4.2.4.1作业员对上道工序流下来的产品,在本工序作业前需进行互检动作,以确保在本工序作业前,来件是合格的。
4.2.4.2作业员在做互检动作时,如发现上道工序流下来的产品有不良,需及时用红色不良箭头进行标识,并将不良品放置于专用的红色不合格品周转盘(箱)中。
自检、首检、巡检管理制度一、目的:树立“产品质量是生产出来的,只有第一次就将事情做对,才有最好的质量”的观念。
加强对生产过程的控制,提高产品质量;控制批量性质量问题和重大质量事故的发生;减少质量损失,降低质量成本。
二、适用范围:江苏中大汽车机械设备制造有限公司的加工生产过程和装配生产过程。
三、定义:自检——操作者对自己加工和(或)装配的产品进行的独立的、自主的检查。
首件——加工出的第一件产品或装配出后的第一件产品。
可以是整机,部件、零件、某工序完工的再制品。
首检——首件产品经操作者自检合格后,再提交检验员进行检验的活动。
巡检——对生产过程和生产的产品所进行的巡回监督检查和抽查。
四、职责:1、生产部各车间主任负责教育、督促和检查所属员工的自检、首检并随时巡查抽检,确保自检、首检的实施,配合品保部稽查各车间。
2、品保部协助技术部负责编制《检验规程》,监督和协助车间做好自检、首检和巡检工作并组织各车间每周1次对车间质量稽查。
3、技术部负责提供产品图纸、技术要求、相关技术标准、质量标准,编制相关工艺文件。
4、操作者具体实施自检、首检有关规定。
5、质检员具体负责管辖范围内的首件的专检、督促操作者自检,并进行巡检。
6、各车间班组长负责督促检查本班组员工进行自检、首检,并对本班组进行巡检。
7、稽查小组:由品保部,生产部等相关部门组员参加,可与工艺纪律检查同时进行。
五、程序:1、检验依据:产品图纸、规范和技术要求;工艺技术资料和相关标准;质量标准和相关检验资料等。
2、自检:操作者加工前应消化、理解有关图纸、工艺资料,弄清楚有疑问的地方。
核对来料、工装并按规定检查设备、工装、量具、来料等均处于良好状态,方可进行生产。
操作者在加工或装配过程中应对产品在该工序的要求和产品外观不断地进行检查、核对。
发现产品有问题立即停止生产,在问题弄清楚并解决后再继续进行生产。
操作者不能弄清和解决质量问题时,必须立即向班组长、车间主任和检验员反映、汇报问题。
自检首检、巡检管理制度自检首检、巡检管理制度自检、首检、巡检管理制度一、目的:树立“产品质量是生产出来的,只有第一次就将事情做对,才有最好的质量”的观念。
加强对生产过程的控制,提高产品质量;控制批量性质量问题和重大质量事故的发生;减少质量损失,降低质量成本。
二、适用范围:沧州同鑫塑料有限公司生产过程。
三、定义:自检:操作者对自己生产的产品进行的独立的、自主的检查。
首件:生产出的第一件产品。
首检:首件产品经操作者自检合格后,再提交检验员进行检验的活动。
巡检:对生产过程和生产的产品所进行的巡回监督检查和抽查。
四、职责:1、生产部各车间主任负责教育、督促和检查所属员工的自检、首检并随时巡查抽检,确保自检、首检的实施,配合质检部稽查各车间。
2、质检部负责编制《检验作业指导书》,监督和协助车间做好自检、首检和巡检工作并组织生产车间主任每周2次对车间质量稽查。
3、技术部负责提供产品图纸、技术要求、相关技术标准、质量标准,编制相关工艺文件。
4、操作者具体实施自检、首检有关规定。
5、检验员具体负责管辖范围内的首件的专检、督促操作者自检,并进行巡检。
6、各车间主检负责督促检查本车间员工进行自检、首检,并对本车间进行巡检。
五、程序:1.检验依据:产品图纸、规范和技术要求;工艺技术资料和相关标准;质量标准和相关检验资料等。
2.自检:操作者加生产前应消化、理解有关图纸、工艺资料,弄清楚有疑问的地方。
核对来料、工装并按规定检查设备、工装、量具、来料等均处于良好状态,方可进行生产。
操作者在加工过程中应对产品在该工序的要求和产品外观不断地进行检查、核对。
发现产品有问题立即停止生产,在问题弄清楚并解决后再继续进行生产。
操作者不能弄清和解决质量问题时,必须立即向车间主任和检验员反映、汇报问题。
车间主任和检验员在接到汇报后,应立即到现场查清问题并解决问题,恢复生产。
如问题还不能解决,则通知质检部部长。
质检部部长必须赶到生产现场调查处理,必要时通知技术部、生产部和其它有关部门派人到现场研究解决。
自检、首件、巡检管理制度1.目的为明确生产制程中首件检查、巡回检查、员工自检的管理要求,以防止不良品产生或流出,特制定本管理制度。
2.范围凡本公司销售的所有产品。
3.定义3.1自检——操作者对自己加工和(或)装配的产品进行的独立的、自主的检查。
3.2首件——加工出的第一件产品或装配出后的第一件产品。
可以是整件,部件、零件、某工序完工的再制品。
3.3首检——首件产品经操作者自检合格后,再提交检验员进行检验的活动。
3.4巡检——对生产过程和生产的产品所进行的巡回监督检查和抽查。
4.职责4.1生产部负责编制作业指导文件,规定每道工序自检内容;负责教育、督促和检查所属员工的自检、首检并随时巡查抽检,确保自检、首检的实施,配合品保部稽查自检、首检工作;4.2技术部负责编制检验规范;4.3品保部负责监督和协助车间做好自检、首检和巡检工作;4.3操作者实施自检、首检工作;4.4检验员具体负责管辖范围内的首件的专检、督促操作者自检,进行制程巡检;4.5各线长负责督促检查本线员工进行自检、首检,并对本班组生产工序进行巡检。
5.过程描述5.1首检5.1.1生产部负责将作业指导文件自检内容编制在《首件检验/确认记录表》中,品保部负责将检验规范内容编制在《首件检验/确认记录表》中,规定每道工序的首检内容;5.1.2生产部负责各岗位员工首检的培训工作,使操作员工充分了解本工序产品首检内容和检验方法;5.1.3生产操作人员应在开线前,异常停机或正常停机再开机时核对来料、工装并按规定点检设备、工装、模具、量具、来料等均处于合格状态,对首件进行检验,填写《设备点检记录表》,《首件检验/确认记录表》;5.1.4生产操作人员首件检验合格后将首件交检验员确认,检验员按检验规范要求对首件进行专验,将检验结果记录在《首件检验/确认记录表》中,检验员对首件确认合格后方可进行生产;5.1.5若检验员专检首件不合格,则立即通知生产线长,生产部组织各相关部门进行原因分析,待查明原因解决问题后,重新按5.1.3和5.1.4操作;5.1.6《设备点检记录表》,《首件检验/确认记录表》需悬挂在相应工序上以备查看。
佛山市顺德区群煜五金有限公司车间首检、自检、巡检、出货检管理制度一、目的:树立“产品质量是生产出来的,只有第一次就将事情做对,才有最好的质量”的观念。
加强对生产过程的控制,提高产品质量;控制批量性质量问题和重大质量事故的发生;减少质量损失,降低质量成本。
二、适用范围:本公司生产加工生产过程和装配生产过程。
三、定义:自检:操作者对自己加工和(或)装配的产品进行的独立的、自主的检查。
首件:加工出的第一件产品或装配出后的第一件产品。
可以是整机,部件、零件、某工序完工的再制品。
首检:首件产品经操作者自检合格后,再提交检验员进行检验的活动。
巡检:对生产过程和生产的产品所进行的巡回监督检查和抽查。
出货检:对生产完成后入库备货准备送货产品按国际通用标准对产品进行出货前抽检。
四、职责:1、制造部各车间主任负责教育、督促和检查所属员工的自检、首检并随时巡查抽检,确保自检、首检的实施,配合质保部稽查各车间。
2、质保部负责编制《检验作业指导书》和《作业指导书》,监督和协助车间做好自检、首检和巡检工作并组织生产车间主任每周2次对车间质量稽查。
3、开发部负责提供产品图纸、技术要求、相关技术标准、质量标准。
4、技术部编制相关工艺文件。
5、操作者具体实施自检、首检有关规定。
6、检验员具体负责管辖范围内的首件的专检、督促操作者自检,并进行巡检。
7、各车间班组长负责督促检查本班组员工进行自检、首检,并对本班组进行巡检。
五、程序:1、检验依据:产品图纸、规范和技术要求;工艺技术资料和相关标准;质量标准和相关检验资料等。
2、自检:操作者加工前应消化、理解有关图纸、工艺资料,弄清楚有疑问的地方。
核对来料、工装并按规定检查设备、工装、模具、量具、来料等均处于良好状态,方可进行生产。
操作者在加工或装配过程中应对产品在该工序的要求和产品外观不断地进行检查、核对。
发现产品有问题立即停止生产,在问题弄清楚并解决后再继续进行生产。
操作者不能弄清和解决质量问题时,必须立即向班组长、车间主任和检验员反映、汇报问题。
自检、首检、巡检管理制度一、目的:加强对生产过程的控制,提高产品质量;杜绝批量性质量问题和重大质量事故的发生;减少质量损失,降低质量成本。
二、适用范围:本公司所有产品的生产过程。
三、定义:自检——操作者对自己加工和(或)装配的产品进行的独立的、自主的检查。
首件——加工出的第一件产品或装配出后的第一件产品。
可以是整机,部件、零件、某工序完工的再制品。
首检——首件产品经操作者自检合格后,再提交检验员进行检验的活动。
巡检——对生产过程和生产的产品所进行的巡回监督检查和抽查。
四、职责:1、生产部各车间主任负责教育、督促和检查所属员工的自检、首检并随时巡查抽检,确保自检、首检的实施,配合质检部稽查各车间。
2、质检部监督和协助车间做好自检、首检和巡检工作并组织各车间每月1次对车间质量稽查。
3、技术部负责提供产品图纸、技术要求、相关技术标准、质量标准,编制相关工艺文件。
4、操作者具体实施自检、首检有关规定。
5、检验员具体负责管辖范围内的首件的专检、督促操作者自检,并进行巡检。
6、各车间班组长负责督促检查本班组员工进行自检、首检,并对本班组进行巡检。
7、稽查小组:由质检部,生产部等相关部门组员参加。
五、程序:1、检验依据:产品图纸、规范和技术要求;工艺技术资料和相关标准;质量标准和相关检验资料等。
2、自检:操作者加工前应消化、理解有关图纸、工艺资料,弄清楚有疑问的地方。
核对来料、工装并按规定检查设备、工装、量具、来料等均处于良好状态,方可进行生产。
操作者在加工或装配过程中应对产品在该工序的要求和产品外观不断地进行检查、核对。
发现产品有问题立即停止生产,在问题弄清楚并解决后再继续进行生产。
操作者不能弄清和解决质量问题时,必须立即向班组长、车间主任和检验员反映、汇报问题。
生产班组长,车间主任和检验员在接到汇报后,应立即到现场查清问题并解决问题,恢复生产。
如问题还不能解决,则通知质检部长。
质检部长必须赶到生产现场调查处理,必要时通知技术工艺部、生产部和其它有关部门派人到现场研究解决。
自检首检、巡检管理制度为了保证生产安全和产品质量,同时提高设备利用率,需要制定自检首检、巡检管理制度。
本制度适用于所有设备及其维修保养人员。
一、自检首检管理1.1 自检内容设备每次启动前,需进行自检。
自检内容包括但不限于以下方面:(1)机械运转部位,如轴承、链条、皮带等的润滑情况是否符合要求,有无异常声响,有无松动。
(2)控制系统的电气接线是否正常,电器元器件是否损坏,触点是否老化。
(3)设备结构部位的连接紧固情况是否符合要求,有无松动,外壳是否完整。
(4)液压系统的液位是否符合要求,有无漏油现象,有无管路松动及漏油现象。
1.2 流程要求(1)自检记录表应由操作人员填写,每次自检结束后应填写,并提交设备维护部门进行存档。
(2)如自检发现异常情况,应及时报告设备维护部门,经确认后进行维修。
(3)在设备维修保养人员检查设备时,应查看过去一段时间自检记录表,确定设备的运行状态。
二、巡检管理2.1 巡检内容设备日常运行中,需对设备进行巡检,巡检内容包括但不限于以下方面:(1)机械运转部位的润滑情况是否符合要求,有无异响,有无松动。
(2)控制系统的电器元器件是否损坏,触点是否老化,电气接线是否正常。
(3)设备结构部位的连接紧固情况是否符合要求,有无松动,外壳是否完整。
(4)液压系统的液位是否符合要求,有无漏油现象,有无管路松动及漏油现象。
2.2 巡检频率(1)设备日常运行中,应每天巡检一次,重点检查在今天使用中的当班设备。
(2)如有突发情况,应及时对设备进行巡检。
(3)设备维护部门应制定定期巡检计划,对所有设备进行定期巡检,并记录其巡检情况。
2.3 巡检记录巡检记录表应由操作人员填写,每次巡检后应填写,并提交设备维护部门进行存档。
如巡检中发现异常情况,应及时报告设备维护部门,经确认后进行维修。
三、应急处理3.1 应急处理制度应急处理是指在设备发生故障,威胁生产安全和产品质量时,采取的紧急措施,为了防止事故扩大,需要制定应急处理制度。
首检、自检、互检、巡检管理制度1.操作者应对加工过程中换班、换人、换品种、换工装夹具或调试设备等,改变工序条件后加工的第一个零件必须做首件。
2.首件产品经自检、互检和检验合格后,由检验人员开具S064R-30-28(首件质量检验单)并对首件产品加盖“首件”章,操作者拿到首件检验单后方可进行批量加工,否则不得加工。
3.操作者应把首件质量检验单和“首件”一块放置于要求位置。
“首件”活保存至换产品、或换批次、或下班时方可装箱,首件检验单应自行保存一个月,以备检查。
4.操作者在填写首件质量检验单中技术要求栏时,必须按照工艺文件相应内容如实填写,不允许抄袭先前票据或靠记忆填写。
5. 操作者在填写自检结果时,必须对应零件一边测量一边记录,不允许依靠记忆、捏造数据或抄袭先前票据数据,并对自检结论签字确认。
6. 互检人员在填写互检结果时,必须对照工艺文件,用自己的量具,边测量边记录,不允许捏造数据或抄袭自检数据,并对互检结论签字确认。
7.自检人员和互检人员在检测过程中应相互检查,互相确认,确保自检、互检过程及结论真实有效,符合工艺要求,不能流于形式,一旦出现问题,应共同承担因此产生的不合格品。
8.操作者做首检时,不提供正式工艺,检验人员需对照自己工艺进行检测,以防止工艺文件出现错误而产生不合格品;对于按二类工艺、临时工艺加工的产品,操作者做首检时,要提供二类工艺、临时工艺以供检验人员检验时参考。
9. 每天检验员对加工的主被动全品种巡检时要进行全尺寸检验,做好记录。
检验员要对各班次分别完成一次巡检任务。
10.主被动所有首件必须打印零件标识后才能作首检,首检作回后要放置在展示台指定位置。
且当班下班前要清理干净,其随该批次零件放在一起。
11.自检、互检尺寸必须真实、准确。
自检、互检尺寸与检验员测量尺寸相差在下列范围内的视为自检、互检合格:长度尺寸≤0.10,外圆尺寸≤0.06,倒角宽度≤0.16,角度≤20′跳动≤0.03;当自检、互检尺寸超出允许的差值时,检验员在该张首检单上盖“作废”或“不合格”章,操作者重新进行自检、互检。
阅过程控制三检管理办法1 目的适应新形势下流水线产品质量控制,尽力在操作阶段实现预防批量不合格品产生。
2 适用范围适用于公司内部的所有生产过程的检验动作。
3 名词释义3.1“三检”:指产品实现过程中涉及的自检、互检和巡检。
3.2首件:每班加工的第一件产品,更换操作者、工装、刀具、夹具、维修设备及调整机床参数后的第一件产品。
3.3自检:指操作者在生产过程中按频率对产品进行的自我检查,但外观的自检指全数检查。
3.4互检:是指生产操作者相互之间进行检验。
主要为下道工序对上道工序流转过来的半成品进行监督;同一工序多人进行生产同样产品时进行互检。
3.5巡检:指在规定检验频率下对过程执行的检验。
4 首检制度4.1 产品实现中的首检,分为操作者首检和检验员首检两种方式。
4.2 操作者首检合格后,方可交检验员首检。
4.3非关键工序特性,如果操作者首检合格,即可直接进入正常生产阶段。
但是检验员必须在1小时内安排完成对首件进行检验。
4.4关键工序特性,在操作者自检合格,并经检验员复验合格后方能投入正常批量生产。
4.3 操作者首检的项目仅指在生产现场可以直接检验的项目,不包含需要到检查站或理化室检验的项目;需要到检查站或理化室检验时,操作者应主动送检查站或理化室交检验员检验,检验员应将所测数据记录在首检记录相应填写项目内。
检验员必须对所有要求项目进行首检。
4.4首检时,必须按生产顺序进行,不得错乱,并确保操作者和检验员检验顺序一致。
同时,不得漏检、错检或不检。
4.5 首检动作执行过程中,必须做好书面的检验记录,每件产品的所有测量值应该记录其中。
首检记录表格应保留在生产现场指定位置,以便随时核查和追查原因,直至首件发生改变为止。
当班生产结束后,由检验员回收首件签存档。
4.6 若操作者首检不合格,须立即送检验员首检并采取措施纠正,纠正到位后重新首检;检验员首检不合格时,操作者应该立即将已生产产品隔离并全检,并采取纠正措施,重新首件合格,直至首件合格方可进行批量生产。
首巡检管理制度一、总则为了保障设备设施的正常运转,预防和减少设备设施的故障和事故,提高设备设施的可靠性和安全性,制定本制度。
二、适用范围适用于公司所有设备设施的首次巡检工作。
三、工作内容1. 首次巡检负责人应根据设备设施的情况,制定巡检计划,并根据巡检计划确定巡检人员。
2. 巡检人员在巡检前应详细了解巡检范围、巡检内容、巡检要求和注意事项,熟悉巡检设备设施的结构、运行原理和技术要求。
3. 巡检人员应按照巡检计划,按照规定的时间、路线和顺序进行巡检,确保巡检的全面、系统性和及时性。
4. 巡检人员应认真填写巡检记录表,对发现的异常情况如设备设施的故障、异响等进行详细的描述和记录。
5. 巡检结束后,负责人应对巡检结果进行审核,及时对重大或紧急情况进行处理,并对巡检结果进行总结和分析,提出改进建议。
四、工作要求1. 巡检人员应认真负责,按时按质完成巡检工作。
2. 巡检人员应严格执行巡检计划,不得擅自变更巡检路线和内容。
3. 巡检人员应严格按照规定的巡检内容和要求进行巡检,不得疏漏。
4. 巡检记录表必须如实填写,不得漏填漏报。
五、工作机制1. 巡检负责人应每月对巡检工作进行定期检查和总结,及时处理巡检中发现的问题。
2. 巡检工作中发现的重大问题,应及时向上级报告,并与相关部门进行沟通协调,确保问题得到及时解决。
3. 对于巡检工作中存在的问题和难点,应及时整理和归纳,并提出改进建议,不断完善巡检工作。
4. 巡检负责人应对巡检结果进行定期分析和报告,及时发现巡检过程中存在的问题,并制定相应的改进措施。
六、监督检查1.公司领导和相关部门应加强对巡检工作的监督和检查,确保巡检工作的全面和有效进行。
2.对巡检工作中存在的问题和不足,应及时提出整改意见和建议,并跟踪整改情况。
3.对巡检工作中的优秀和先进个人应给予表彰和奖励,激励他们为公司的发展贡献力量。
七、附则1.本制度自发布之日起生效。
2.关于本制度的解释权和修订权归公司相关部门所有。
洛阳光大实业有限公司
自检、首检、巡检管理制度
一、目的:树立“产品质量是生产出来的,只有第一次就将事情做对,才有最好的质量”
的观念。
加强对生产过程的控制,提高产品质量;控制批量性质量问题和重大质量事故的发生;减少质量损失,降低质量成本。
二、适用范围:洛阳光大实业有限公司的加工生产过程。
三、定义:
自检:操作者对自己加工的产品进行的独立的、自主的检查。
首件:加工出的第一件产品。
首检:首件产品经操作者自检合格后,再提交检验员进行检验的活动。
巡检:对生产过程和生产的产品所进行的巡回监督检查和抽查。
四、职责:
1、生产部各车间主任负责教育、督促和检查所属员工的自检、首检并随时巡查抽检,确保自检、首检的实施,配合质检部稽查各车间。
2、品质部负责编制《检验作业指导书》,监督和协助车间做好自检、首检和巡检工
作并组织生产车间主任每周2次对车间质量稽查。
3、技术部负责提供产品图纸、技术要求、相关技术标准、质量标准,编制相关工
艺文件。
4、操作者具体实施自检、首检有关规定。
5、检验员具体负责管辖范围内的首件的专检、督促操作者自检,并进行巡检。
6、各车间主检负责督促检查本车间员工进行自检、首检,并对本车间进行巡检。
7、稽查小组:品质部技术员、各金加工车间主任。
五、程序:
1.检验依据:产品图纸、规范和技术要求;工艺技术资料和相关标准;质量标准和相关检验资料等。
2.自检:
操作者加工前应消化、理解有关图纸、工艺资料,弄清楚有疑问的地方。
核对来料、工装并按规定检查设备、工装、量具、来料等均处于良好状态,方可进行生产。
操作者在加工过程中应对产品在该工序的要求和产品外观不断地进行检查、核对。
发现产品有问题立即停止生产,在问题弄清楚并解决后再继续进行生产。
操作者不能弄
清和解决质量问题时,必须立即向车间主任和检验员反映、汇报问题。
车间主任和检验员在接到汇报后,应立即到现场查清问题并解决问题,恢复生产。
如问题还不能解决,则通知品质部部长。
品质部部长必须赶到生产现场调查处理,必要时通知技术部、生产部和其它有关部门派人到现场研究解决。
一批产品生产完毕,操作者要将自己加工的产品自检完毕,并将合格品与不合格品分开标识清楚,再交检验员进行检验。
以减少和防止不合格品未经处理往下流转。
3.首检:
操作者在当班加工的首件产品,由操作者依据有关的工艺技术资料、质量标准、相关检验资料认真进行自检确认合格后,提交检验员进行专验。
检验员依据工艺和检验标准,对有关检验项目进行检查,并做出合格与否的判定。
首件产品经检验判定合格,则通知操作者进行正常生产,并同时对首件产品做好首件标识。
若首件产品经检验判定不合格时,检验员则通知操作者具体的不合格项目和严重程度。
操作者必须查清产生不合格的原因并消除产生不合格品的原因之后,再生产第二个首件产品,经自检合格后交检验员检查。
经检验员专检合格,则可正常加工;经检验员专检不合格,则由车间和班组研究解决后再生产第三个首件,第三个首件自检合格后交检验员检查。
第三个首件经检验员检验合格则转入正常生产;若经检验员专检不合格则暂停生产,由车间通知技术部主任和质检部主任到现场与车间一起研究解决。
直至生产出合格首件后方可转入正常生产。
另外,凡新产品,新工艺,加工条件(设备、夹具)变更,重大设计更改等,在首检基础上,检验员必须按规定认真填写首件检验报告,品质、工艺、技术部门审查。
4.巡检:
在产品正常生产加工中,检验员要定期和不定期地对所管辖范围进行巡检。
巡检的主要内容有:工序操作人员有无变化、材料有无变化、加工方法是否改变、设备、工装和检测器具是否处于良好状态、抽查产品的工序尺寸和外观等是否符合规定要求。
巡检中,如发现生产条件出现异常,应立即通知操作者排除异常。
发现生产的产品不合格,应立即对此次抽查前生产的产品进行检查,如接连发现产品不合格,即通知操作者立即暂停生产,查清原因并消除原因后恢复生产。
巡检时要根据产品的生产条件,工艺是否成熟及操作人员状况,决定巡检的频次。
但巡检频次不少于1小时/次。
对重要工序的重要尺寸及质量波动大的工序,实施重点巡检,以避免出现批量性质量问题和重大质量损失。
六、相关自检、巡检具体要求:
1、自检要求
金加工车间:
粗车工序:在加工每批工件时,操作员工除了要求对首件加工的工件的加工尺寸进行自检外,还要求每加工20件必须对工件的加工尺寸进行一次自检并将结果记录在自检单背面,同时要求将自检的工件单独分开放置以备质量监督检查。
精车工序:在加工每批工件时,操作员工除了要求对首件加工的工件的加工尺寸进行自检外,还要求每加工10件必须对工件的加工尺寸进行一次自检并将结果记录在自检单背面,同时要求将自检的工件单独分开放置以备质量监督检查。
粗磨工序:在加工每批工件时,操作员工除了要求对首件加工的工件的加工尺寸进行自检外,还要求每加工5件必须对工件的加工尺寸进行一次自检并将结果记录在自检单背面,同时要求将自检的工件单独分开放置以备质量监督检查。
精磨工序:在加工每批工件时,操作员工除了要求对首件加工的工件的加工尺寸进行自检外,还要求每加工2件必须对工件的加工尺寸进行一次自检并将结果记录在自检单背面,同时要求将自检的工件单独分开放置以备质量监督检查。
锻造工序:在加工每批工件时,操作员工除了要求对首件加工的工件的加工尺寸进行自检外,还要求每加工50件必须对工件的加工尺寸进行一次自检并将结果记录在自检单背面,同时要求将自检的工件单独分开放置以备质量监督检查。
退火工序:在退火每批工件时,操作员工除了要求对首件加工的工件的加工尺寸进行自检外,还要求每加工50件必须对工件的加工尺寸、硬度进行一次自检并将结果记录在自检单背面,同时要求将自检的工件单独分开放置以备质量监督检查。
热处理工序:在热处理每批工件时,操作员工除了要求对首件加工的工件的加工尺寸进行自检外,还要求每加工50件必须对工件的加工尺寸、硬度进行一次自检并将结果记录在自检单背面,同时要求将自检的工件单独分开放置以备质量监督检查。
2、主检要求:
要求主检每天必须对本组所管辖的范围或本组所有员工的加工过程进行巡检。
巡检频率不多于2小时/次。
并将结果记录在首检单背面。
七、考核:
1、无故不参加质量稽查者扣20元/次。
2、员工在加工过程中无执行自检要求的10元/次扣罚。
3、检验员在检验过程中不执行巡检要求的对责任检验员扣除20元/次,检验组长30元
/次,质检部主任50元/次。
4、有巡检无巡检记录或巡检记录弄虚作假按未执行巡检考核。
5、其他按《质量管理条例》进行考核。
6、相关文件:《质量管理条例》
八、记录:
《首检、自检、巡检记录》。