领导交办事项台账
- 格式:xls
- 大小:19.00 KB
- 文档页数:21
化验员岗位职责1、协助领导完成公司技术发展规划。
2、新产品、新工艺的开发,技术标准的拟定及修改。
3、协助领导编制工艺设计方案、工艺规程、工艺改进等工艺文件。
4、技术引进,技术资料管理。
5、车间生产技术指导。
6、协助相关部门完成产品相关体系文件的制定。
7、紧密结合市场部、协助领导进行新产品开发;8、对有开发前景的产品进行市场调查,制订开发计划;制订可行性报告报总经理批准后,按质量体系有关程序进行操作;对所有能标准化的产品,进行标准化设计和管理,并将相关文件组织整理归档。
(包括《产品开发建议书》、《产品开发计划书》、《样品制作记录》、《产品规格、检验方法》、《样品检验记录》、《产品加工工艺》、《工艺工时、原辅料标准》、《设计评审报告》、《工艺文件》、《产品开发确认报告》、《生产成本、原辅料单价》等)9、对产品生产提供技术指导、技术培训;10、外部技术沟通,最新技术引进;11、对原料贸易提供技术支持。
12、配合质量部完善质量体系,13、完成领导安排的其他工作。
1、产品检验,检验记录管理,提交上级领导;2、发现产品出现异常或不符合要求时,开具不合格报告;3、掌握产品验收标准,并识别产品状态及产品追溯工作;4、化验实仪器设备的管理及维护5、负责包装袋的下单和跟进,并做检验报告6、按时完成领导交办的其他工作,并负责跟踪。
1、坚持安全生产方针,树立安全第一的思想,遵守劳动纪律,坚守工作岗位,按章操作。
2、化验矿井生产生活废水水质。
3、化验矿井复用水水质。
4、化验锅炉用水水质。
5、水质不合格时及时向相关人员汇报。
6、做好记录,搞好设备及工作区域文明卫生。
1、负责原辅材料、包装材料、半成品和成品的检验;2、认真做好检验记录,正确处理和整理检验数据;3、严格执行计量器具、检验设备登记手续,建立台账档案,做好帐、物一致;4、督促生产工作。
严格按工艺文件和质量控制程序进行操作,帮助生产工人分析产生质量问题的原因;5、对不合格品要标识、记录、评价和隔离,并按规定进行处置;6、出具检验报告,对报告的正确性负责。
公务接待费台账管理制度范文一、背景和目的近年来,随着我国经济持续快速发展,各级政府和部门之间的交流合作也日益频繁,公务接待费的开支也随之增加。
为了加强公务接待费的管理,确保公款的合理使用和经费的透明度,制定本《公务接待费台账管理制度》。
二、适用范围本制度适用于我单位的各级领导、公务接待费使用人员及相关人员。
三、台账管理要求1. 台账建立每个单位应建立公务接待费台账,记录公务接待费的发生、支出、报销情况。
台账应包括以下内容:1)公务接待费的编号和日期;2)公务接待费的事由和对象;3)公务接待费的具体内容和标准;4)公务接待费的金额和支付方式;5)公务接待费的报销情况;6)其他必要的信息。
2. 台账使用1)台账的使用应严格按照程序进行,每一笔公务接待费支出都要在台账中有相应的记录。
2)所有录入台账的信息都必须真实、准确,不得任意篡改或删除。
3)台账应定期与相关支出凭证对账核对,确保台账与实际支出一致。
3. 台账保存1)台账及相关凭证应妥善保存,按照规定的时间进行保存,以备查验。
2)台账的电子版和纸质版应同时保存,确保数据的完整性和安全性。
四、责任追究1. 对台账管理不规范的情况,将依法依规追究有关人员的责任,包括但不限于给予警告、记过、降级、终止聘用合同或者解聘等。
五、附则1. 本制度自颁布之日起生效,终止以前的相关制度。
2. 本制度由单位主管部门负责解释和执行,并应向全体人员公开。
六、此致为了更好地推进公务接待费的管理和公款的使用规范,各级领导、公务接待费使用人员及相关人员应严格遵守本制度的规定,自觉接受监督,确保公款使用的合理性和效益性。
以上为《公务接待费台账管理制度》的范文,旨在规范公务接待费的管理和清晰公款的使用情况。
各单位可以根据实际情况,进行适当的调整和修改,以确保制度的实施和有效性。
这样能够更好地保障公款的使用和管理,达到节约开支、透明公正的目的。
公务接待费台账管理制度范文(二)公务接待费是指公务活动中用于接待来访人员、举办会议、座谈、宴请等活动所发生的费用。
农丰小学平安工作台帐目录第一局部平安管理工作领导机构一、平安工作领导小组成员为切实加强对学校平安工作的领导,进一步健全学校平安工作的管理网络,明确职责,落实责任,加大对师生平安教育和平安防范的工作力度,确保学校的平安。
经研究,决定对学校平安工作领导小组进行调整,明确分工。
组长:蒲龙荣〔校长〕全面安排,指挥学校的平安工作。
副组长:尚孔芳〔教导主任〕具体安排指挥学校的平安工作提出平安工作的管理意见。
协助校长建立、健全学校平安工作管理责任制,传达落实有关平安方面的文件和会议精神,搞好平安教育的安排和管理工作,定期组织召开平安工作专题会议,组织开展平安教育,平安工作部署和平安检查、督查。
组织制定学校各部门平安工作规章制度和职责。
催促落实平安事故隐患的排查整改,确保平安。
组员:安芳霞〔总务主任〕具体管理学校平安工作,制定实施有关平安工作方案、制度,上报各种有关平安方面的材料。
负责学校基建、校舍设施、仪器设备、食品卫生、卫生防疫、消防平安、治安保卫、收费、财务管理及职责范围内的平安管理、防范工作。
尚孔芳〔教导主任〕负责课堂教学平安催促老师依法执教。
蒲龙荣〔校长〕负责考试、师资培训、体育活动、日常教学及职责范围内的平安教育、管理、防范工作。
尚孔芳〔教导主任〕学生矛盾纠纷排查调解、交通平安、文艺活动、校内外师生大型活动、外出活动及职责范围内的平安教育、管理、防范工作。
蒲龙荣〔校长〕负责学校工会、信访维稳、教工活动平安管理、防范工作。
许新梅负责平安工作小组落实好各自承当的平安工作职责,及时掌握平安动态,主办平安专栏,做好平安工作信息的上传下达和资料的收集存档,定期向校长汇报平安工作情况,并做好突发性、临时性的平安工作。
二、平安工作领导小组具体分工1.德育及平安工作小组组长:蒲龙荣〔校长〕副组长:尚孔芳〔教导主任〕组员:各班班主任联络员:许新梅.教学活动平安工作小组组长:蒲龙荣〔校长〕副组长:尚孔芳〔教导主任〕组员:各任课教师联络员:许新梅3.总务后勤平安工作小组组长:蒲龙荣〔校长〕副组长:尚孔芳〔总务主任〕组员:各任课教师联络员:许新梅4.信访维稳、教工活动平安工作小组组长:蒲龙荣〔校长〕副组长:尚孔芳〔教导主任〕组员:各任课教师联络员:许新梅第二局部教职员工的平安管理职责一、平安工作领导小组组长职责1、要牢固树立平安第一的思想和法制观念,将平安工作提到重要工作日程,掌握和自觉遵守国家的各类平安法律、法规。
济源市人民政府办公室关于印发市长批示交办事项督查落实管理办法的通知文章属性•【制定机关】济源市人民政府办•【公布日期】2016.10.17•【字号】济政办〔2016〕88号•【施行日期】2016.10.17•【效力等级】地方规范性文件•【时效性】现行有效•【主题分类】机关工作正文济源市人民政府办公室关于印发市长批示交办事项督查落实管理办法的通知济政办〔2016〕88号各产业集聚(开发)区管委会,各镇人民政府,各街道办事处,市人民政府各部门:《市长批示交办事项督查落实管理办法》已经市政府研究同意,现印发给你们,请按照办法要求认真做好市长批示交办事项督查落实工作。
2016年10月17日市长批示交办事项督查落实管理办法按照《河南省人民政府办公厅关于印发省长批示件督查落实管理办法的通知》(豫政办文〔2016〕59号)精神,为进一步健全办理制度,规范办理程序,提高办理质量,切实提高市长批示交办工作实效,确保市长批示精神落到实处,制定本办法。
一、界定办理范围(一)批示件一是对机关、单位非正式文件(正式文件上的批示,由市政府办秘书科负责交办)签署的意见、作出的指示,主要包括对机关、单位报送的公务性非正式文件,如工作汇报、简报、信息等作出的批示;二是对群众来信的批示。
(二)交办事项市长考察调研、现场办公时交办事项及以短信、微信或其他形式交办的事项。
二、细化办理责任(一)市长批示给副市长需要督查落实的批示件,由市政府办公室转副市长对口科室负责交办,同时将需要督查落实的市长批示复印件及相关材料转市委市政府督查局1份。
(二)市长批示给各镇政府(街道办事处)、集聚(开发)区管委会或市直各单位需要督查落实的批示件,由市政府办公室市长办转市委市政府督查局专项查办室负责交办(在正式文件上的批示,由市政府办秘书科负责交办。
)(三)群众来信涉及纪检、信访等批示件及“阅处”类批件原则上由市政府办公室直接转市纪委、信访局及相关部门按有关规定办理。
第一章综合台帐记录宇业煤矿会议记录宇业煤矿“三违〞帮教管理台账宇业煤矿"三违"管理台账上级领导批示处理笺编号:值班员:年月日宇业煤矿质量标准化检查考核汇总表检查时间:年月日宇业煤矿平安费用提取及使用情况统计表单位:〔吨、万元〕制表人:日期:宇业煤矿平安举报登记表平安生产培训记录发出登记簿调度员值班月上岗考评表年月宇业煤矿调度值班记录调度值班交接记录本班值班员:接班值班员:日期:领导地面值班记录调度员出入井记录年月宇业煤矿事故统计台账第二章采掘台帐记录宇业煤矿掘进进尺统计表地点:*****掘进工作面日期:年月煤矿煤矿掘进进尺月度汇总表日期:年月统计人员:总工程师:矿长:煤矿煤矿原煤产量日报表地点:****采煤工作面日期:年月煤矿煤矿原煤产量月度报表统计人员:总工程师:矿长:第三章一通三防台帐记录宇业煤矿测风报表防尘设施检查记录宇业煤矿防突预测预报〔效果检验〕报告单宇业煤矿光学瓦检仪检修记录表通风设施台账宇业煤矿瓦斯超限处理登记台账宇业煤矿作业场所职业危害统计表填表人: 审核人:日期: 年月日第四章机电台帐记录宇业煤矿水泵运行记录地点: 年月日宇业煤矿人员定位系统识别卡管理台账宇业煤矿设备、材料统计表宇业煤矿斜坡提升钢丝绳检查记录检查日期:检查人:班次:注:1、每日三班,磨盘工必须对斜坡及钢绳绳头20米范围内逐项进行检查。
2、该表每周上报到队内,由分管队长上报到机电科〔部〕。
宇业煤矿仪器仪表管理台账宇业煤矿矿井主要通风机运转记录表日期:年月日值班人员:总工程师:矿长:宇业煤矿监控系统故障处理记录表值班人员:总工程师:矿长:宇业煤矿监控系统设备管理台账宇业煤矿矿井主要通风机运转记录表日期:年月日值班人员:总工程师:矿长:宇业煤矿矿井主要通风机运转记录表日期:年月日值班人员:总工程师:矿长:宇业煤矿机电设备、设施管理表宇业煤矿机电设备维护表宇业煤矿接地电阻检测记录表单位:技术负责人:检查人:制表:年月日宇业煤矿井下变电所远方漏电试验记录煤矿井下防爆检查原始记录隔爆设施台账〔代检查记录〕第五章煤矿防治水及地质测量台帐记录。
附件1:各区县(市)涉黑涉恶犯罪线索排查月报表上报时间:年月日填报人:审核人:市扫黑除恶专项斗争领导小组各成员单位涉黑涉恶犯罪线索排查月报表上报时间:年月日填报人:审核人:《涉黑涉恶犯罪线索排查月报表》填报说明一、此表统计方式为单月统计法,由市扫黑办进行汇总和通报。
二、“涉黑涉恶犯罪线索”填报应对照中央、省市确定的重点打击黑恶势力,需经专门力量甄别评查。
三、对甄别后确定的涉黑涉恶犯罪线索,应按照“涉及问题或领域”的类别划分,对应进行填写;对一个案件线索涉及多个问题或领域的,可逐一对应填报。
四、移送纪检监察机关查办是指对涉黑涉恶违法犯罪、党员干部及其他行使公权力的公职人员涉嫌违法违纪问题的,或仅举报党员干部及其他行使公权力的公职人员涉嫌贪腐的,及时移交纪检监察机关查办;移送公安机关侦办是指对涉黑涉恶违法犯罪线索及时移交公安机关。
只需填报件数。
五、此项工作实行月报制度,每月30日前经地区、部门主管领导审定后上报市扫黑办。
附件2:涉黑涉恶犯罪线索登记表《涉黑涉恶犯罪线索登记表》填报说明一、实行一个案件线索一个编号管理,包括:群众举报、上级交办或转办、部门移送等渠道。
二、来源渠道标注:群众来信、来访、邮箱、信箱举报方式;对上级交办或转办的,应填写来文字号等。
三、通过初步筛查,确定问题类别(基层政权建设、交通运输、征地拆迁、建筑工程、种植养殖、旅游景区、市场集市及公职人员涉嫌腐败等问题)。
四、简要梳理案件线索基本情况。
附件3:涉黑涉恶犯罪线索甄别评查意见表**区县(市)或**部门领导小组办公室《涉黑涉恶犯罪线索甄别评查意见表》填表说明一、甄别评查范围主要包括:群众举报线索、上级交办或转办线索、部门移送线索等。
二、由地区或部门扫黑办工作人员依据案件线索,梳理填报简要情况。
三、围绕中央、省、市确定的重点打击黑恶势力,依据两高两部《指导意见》,由扫黑办2名工作人员就案件线索性质、指向及犯罪事实进行甄别,提出评查意见。
大河镇创先争优依岗承诺台账姓名性别年龄依岗承诺事项牛秋海男当好班长,做争创“五个好”乡镇党委带头人孙荣喜男履职尽责,为大河镇经济社会又快又好发展不懈努力孙彦彬男当好党委的参谋和助手白同泉男对各项分管工作尽职尽责,让党委放心,让群众满意曹煜男把分包的南郑、北郑两村各项工作做好冯彬男认真承办本职工作和各项分管工作张革平女努力工作,提升基层党建新水平高娟女履职尽责,发挥自身作用,服务群众姜静涛男抓好分管工作,讲政治顾大局,强化服务意识张建坡男带头学透上级政策及时为群众答疑解惑赵永良男努力做好本职工作和包村工作师纳新男对分管和负责的工作力争做到做好刘社敏男任劳任怨,做好领导交办的各项工作张志刚男落实计生政策,提供优质生殖健康服务田同茹女以身作则,带动亲朋不超生刘新颖女宣传执行计生政策刘海玲女带头学透上级政策及时为群众答疑解惑任艳芹女宣传党和国家的方针政策陈丽女争当五好家庭李海洋男文明执法,热情服务侯立彬男争创文明幸福家庭王涛男宣传计生政策,为育龄群众服务刘学男宣传计生政策,热情服务群众肖志国男宣传党和国家的方针政策郑红敏女认真做好本职工作邓秀云女宣传计生政策,提高服务水平刘洋男认真学习计生政策法规,提高理论水平梁广新男确保安全生产各项制度的贯彻落实谷艳新男做好对辖区企业单位的安全检查崔卫东男关注民生,贴近民心,深入群众,踏实工作彭辉男甘心奉献,尽心尽职工作,争当合格共产党员李显克男认真学习,爱岗敬业,主动热情,服务群众侯永红女学习准则,做好规范,坚持自律,做好表率张建刚男立足本职,服务群众,誓做人民好公仆侯军英女密切联系群众,服务群众,做群众贴心人段秋杰女热情接待,服务周到,做好本职工作赵峰男踏踏实实,尽心尽职做好本职工作侯锦颖女以创先争优为动力,做好本职工作薛振男坚持以一名优秀共产党员的标准要求自己王国库男深入群众,了解民生,为贫困群众排忧解难刘双会男每月到特困户家庭走访调查张占曾男每月到五保户家庭走访调查高燕女每月到困难户家庭走访调查高春楼女每月到伤残军人家庭走访调查王江永男加强业务学习,提高自身素质张艳红女带头学习,做好本职工作肖建明男努力做好上传下达任大华男立足本职岗位,做好本职工作朱丽华男恪守职业道德,保证安全行车侯铁军男定期清理机关环境卫生程丽红女保质保量完成各项统计工作李栋男搞好党风廉政建设、农村“三资”委托代理服务和党员教育监督工作张艳红女加强自身建设,不断提高纪检监察干部能力支文辉男认真受理群众来信来访和举报投诉刘秋玲女贯彻执行党的路线、方针、政策保证政令畅通段淑媛女坚持每周学习三小时,增强自身素质刘秋玲女做好上级交办的各项工作,帮助村党支部做好档案管理刘志彬男坚持理论学习,做好党员发展工作王显男积极参加党组织生活,主动提合理化建议。
领导交办工作台账制度
为进一步转变工作作风,提高工作效率,强化工作落实,促进上下级的工作协调,推动各项工作的发展,特制定本制度。
一、交办人与承办人交办人为主要领导和分管领导;承办人为乡属各部门及各部门工作人员。
二、交办形式与内容交办形式主要采取口头交办、电话交办、专题布置、会议安排、文件通知等相结合进行。
交办内容为:上级交办的重要工作;乡党委、政府确立的阶段性、临时性重点工作;以及乡各分管领导安排的工作任务。
三、交办事项的办理原则
1. 承办部门或承办人接受交办事项后,必须按照交办要求按期完成。
2. 交办事项涉及多个部门,由牵头部门或主要负责人负责督促落实。
3. 分管领导将平实交办的工作纳入台账管理,重大工作部署实行一事一记。
党政办辅助分管领导落实交办工作台账记录。
4. 各部门负责人或工作人员领受工作任务后,将承办工作任务记入工作日志。
四、交办工作的考核把领导交办工作台账制度作为干部平时考核工
作的有效补充和重要依据,促进干部平时考核工作做实、做细。
每
月分管领导结合交办工作台账对分管部门和工作人员平时考核进
行评价。
附件:领导交办工作台账
2015 年 3 月
附件:
领导交办工作台账。
后勤服务管理处工作台账管理制度为了进一步转变工作作风,提高工作效率,创新考评机制,强化监督管理,保证各项工作任务的落实,经研究决定在后勤服务管理处各科室(中心)实行工作台帐管理制度。
现将有关事项通知如下:一、台帐事项1、后勤服务管理处重要工作布署、重要决定事项。
2、后勤服务管理处领导指定交办的重要工作或重要会议决定工作事项。
3、各科室(中心)年度重要工作事项。
4、围绕各科室(中心)职责范围开展的工作。
5、其它须限期完成的重要事项。
二、台帐内容工作项目、内容和要求、责任人、岗位人、完成期限、完成情况、反馈情况、督查评价、领导意见。
三、承办部门1、督查组负责工作台帐的管理,各科室(中心)要定期向其报送。
2、各科室(中心)负责人为本科室(中心)台账工作责任人。
3、提倡干部职工个人每月记录整理开展工作的情况,养成严谨的工作作风。
四、运转流程工作台账要求专人记录,一事一记,务求全面客观真实;工作台帐实行“日记月报”,各科室(中心)当月台帐须于下月5日之前,报督查组审查。
五、督查办法1、每月不按规定报送台账的,督查组应予提醒催促。
后勤服务管理处领导班子成员发现分管科室(中心)未按时报送台账,或台账存在问题,应予提醒纠正。
2、督查组每季度对各科室(中心)台账报送情况进行通报。
3、督查组对重要事项和重点工作进行跟踪督查,实行销号管理,完成一项销一项,不完成不销号,要求其定期或限期反馈工作进展情况。
4、督查组根据绩效考核相关规定,对项目落实情况进行核查、考评,并将考评情况列入当年的年度考核工作中;工作落实不到位的,予以记载通报,限期完成。
六、本制度自公布之日起施行,由后勤服务管理处负责解释。
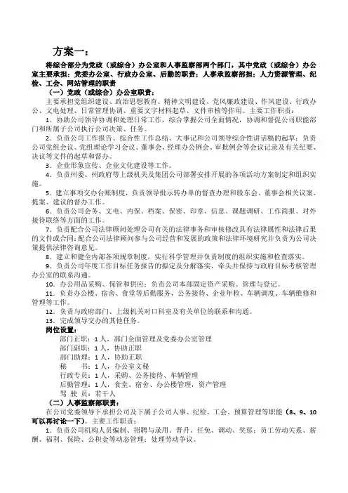
方案一:将综合部分为党政(或综合)办公室和人事监察部两个部门,其中党政(或综合)办公室主要承担:党委办公室、行政办公室、后勤的职责;人事承监察部担:人力资源管理、纪检、工会、网站管理的职责(一)党政(或综合)办公室职责:主要承担党组织建设、政治思想教育、精神文明建设、党风廉政建设、作风建设、行政办公、文电处理、日常管理协调、重要文字材料起草、文件审核等作用。
主要工作职责:1.协助公司领导协调和处理日常工作,综合掌握公司全面情况,协调和督促公司职能部门和所属子公司执行公司决策、任务。
2.负责公司工作报告、综合性工作总结、大事记和公司领导综合性讲话稿的起草;负责公司党组会议、党组理论学习会议、董事会、经理办公例会、审批例会等会议记录及有关纪要、决议等文件的起草和督办。
3.企业形象宣传、企业文化建设等工作。
4.负责州委、州政府等上级机关及集团公司部署安排开展的各项活动方案制定和组织实施。
5.建立事项交办台账制度,负责领导批示转办单的督查办理和股东会、董事会相关议案、提案、建议的督办工作。
6.负责公司会务、文电、内保、档案、保密、印章、信息、课题调研、工作简报、对外接待联络等方面的工作。
7.负责配合公司法律顾问处理公司有关的法律事务和审核修改具有法律属性和法律后果的文件或合同;配合公司法律顾问参与公司经营和发展的政策和法律环境研究并负责为公司决策提供法律咨询意见。
8.建立和健全内部各项规章制度,实行科学管理并负责制度的组织实施和检查落实。
9.负责公司年度工作目标任务报告的拟定及分解落实,牵头并保持与政府目标考核管理办公室的联系沟通。
10.办公用品采购、保管和供应;负责公司本部固定资产采购、管理与登记。
11.负责办公楼、宿舍、食堂等后勤服务,公务接待、企业年检、车辆调度、车辆维修和管理等工作。
12.负责与政府部门、上级机关对口科室及有关单位的联系和沟通。
13.完成领导交办的其他任务。
岗位设置:部门正职:1人,部门全面管理及党委办公室管理部门副职:1人,协助正职部门助理:1人,协助正职秘书:1人,办公室文秘行政专员:1人,采购、公务接待、车辆管理后勤管理:1人,食堂、宿舍、办公楼管理,资产管理驾驶员:若干人(二)人事监察部职责:在公司党委领导下承担公司及下属子公司人事、纪检、工会、预算管理等职能(8、9、10可以再讨论一下)。
梧州市人民政府办公室关于印发领导同志批示和交办事项督办工作规定(试行)的通知文章属性•【制定机关】梧州市人民政府办公室•【公布日期】2016.02.26•【字号】梧政办发〔2016〕27号•【施行日期】2016.02.26•【效力等级】地方规范性文件•【时效性】现行有效•【主题分类】机关工作正文梧州市人民政府办公室关于印发领导同志批示和交办事项督办工作规定(试行)的通知梧政办发〔2016〕27号各县(市、区)政府,市政府各部门,各园区管委会,各有关单位:经市政府同意,现将《领导同志批示和交办事项督办工作规定(试行)》印发给你们,请认真组织学习贯彻执行。
2016年2月26日领导同志批示和交办事项督办工作规定(试行)为进一步规范领导同志批示和交办事项的督办工作,确保批示指示精神落到实处,根据《广西壮族自治区人民政府办公厅关于印发领导同志批示和交办事项督办工作规定(试行)的通知》(桂政办函〔2016〕6号)、《梧州市人民政府办公室印发关于进一步加强政府督促检查工作的实施方案》(梧政办发〔2015〕79号)精神,制定本规定。
一、督办工作的范围本规定所称的领导同志批示和交办事项,是指自治区党委、自治区政府领导同志,市委、市政府领导同志在各类文件、简报、资料上作出批示并需要市政府及其相关部门、各县(市、区)政府办理落实的批示件,以及交由市政府办公室督办的事项。
二、督办工作的原则领导同志批示和交办事项督办工作应遵循以下原则:(一)讲求时效。
对督办事项要及时立项、通知、催办,按时办结反馈,防止拖沓延误。
(二)实事求是。
全面准确地检查和报告情况,既总结经验和成绩,又反映问题和不足。
(三)务求落实。
抓贯彻,重实效,使领导同志批示和交办事项落到实处,做到件件有着落,事事有回音。
(四)严格保密。
加强对领导同志批示及相关资料的管理,严格执行保密规定,防止泄密。
三、督办工作的分工(一)市政府督查室负责综合协调做好主要领导同志批示和交办事项的督办工作,并建立台账。