等渗、低渗、高渗性脱水
- 格式:doc
- 大小:39.50 KB
- 文档页数:5
低渗等渗高渗脱水区别口诀摘要:一、低渗脱水区别二、等渗脱水区别三、高渗脱水区别四、总结与实用建议正文:一、低渗脱水区别低渗脱水是指体内的水分含量低于正常范围,可能导致细胞内外渗透压失衡。
低渗脱水的常见原因包括严重腹泻、呕吐、大量出汗等。
其主要症状包括皮肤干燥、口渴、尿量减少等。
治疗方法主要是补充水分和电解质,避免进一步的脱水。
二、等渗脱水区别等渗脱水是指体内水分含量与细胞内外渗透压相平衡的状态。
等渗脱水通常是由于体液丧失,如腹泻、呕吐、烧伤等。
等症状包括口渴、尿量减少、皮肤弹性下降等。
治疗等渗脱水的方法是补充等渗溶液,如口服补液盐(ORS),以保持体内水分和电解质的平衡。
三、高渗脱水区别高渗脱水是指体内水分含量过高,导致细胞内外渗透压失衡。
高渗脱水常见于高温作业、严重腹泻、糖尿病酮症酸中毒等。
其主要症状包括口渴、皮肤干燥、尿量减少等。
治疗高渗脱水的方法是补充水分和电解质,并根据病因进行对症治疗。
四、总结与实用建议脱水分为低渗、等渗和高渗三种类型,每种类型的脱水都有其特点和治疗方法。
在实际生活中,遇到脱水情况时,首先要判断脱水类型,然后采取相应的补液措施。
以下是一些实用建议:1.了解各种脱水类型的原因和症状,以便及时发现和处理脱水问题。
2.随身携带水杯,保证充足的水分摄入,预防脱水。
3.高温作业或剧烈运动时,注意补充电解质饮料,防止高渗脱水。
4.遇到腹泻、呕吐等导致的脱水,可使用口服补液盐(ORS)进行治疗。
5.定期检查血糖,预防糖尿病酮症酸中毒导致的脱水。
三种脱水区别(表格版)
等渗性脱水:细胞外液减少,血钠正常
低渗性脱水:细胞外液减少,低血钠
高渗性脱水:细胞外液减少,高血钠
脱水症状
如果是等渗性脱水,一般的主要表现为低血容量的症状,出现疲倦,站立出现眩晕感,意识不清,有的患者可能出现胸胁痛,腹部疼痛等脏器动脉供血不足的表现,还伴随皮肤的弹性变差干燥,脉搏比平常急速而较弱,表浅部位的小静脉出现萎陷现象,四肢端部皮肤冰凉,24小时尿量较以往减少。
如果是低渗性渗水,可能与既往病史有关,该种脱水症状常见的原因多是脱水处理不当或者是非常规使用利尿剂。
表现为血容量明显不足,尿量减少。
高渗性脱水主要出现在患有急性失水多于失钠的疾病患者身上,该类疾病常见的有糖尿病高渗性昏迷,尿崩症未及时补水(此时尿量的多少不可作为体液流失和血容量降低的准确参照,原因是这两种情况都是经由肾脏失水,所以尿量较大。
等渗、低渗、高渗性脱水三者的区别高渗性脱水高渗性脱水( hypertonic dehydration ),又称原发性脱水或伴有细胞外液减少的高钠血症,其特征是失水多于失钠,血清钠浓度>150mmol/L,血浆渗透压>310mOsm/L。
1、原因和机制(l)摄水不足:主要见于以下情况:①不能或不会饮水如口腔、咽及食管疾患、频繁呕吐的患者、昏迷病人或极度衰弱的病人等;②渴感障碍下丘脑病变可损害口渴中枢,部分脑血管意外病人也会丧失渴感;③水源断绝如沙漠迷路、海上失事等。
以上情况下,又通过皮肤和呼吸的不断不感性蒸发水,引起失水多于失钠,而使血浆渗透压升高。
(2)失水过多:包括单纯失水和失水多于失钠,即丧失低渗性液体两种情况。
①单纯失水有经皮肤、呼吸失水和经肾失水。
前者见于高热、甲状腺功能亢进和过度通气使不感蒸发量加强,后者见于中枢性尿崩症时ADH产生和释放不足以及肾性尿崩症时因肾远曲小管和集合管对ADH的反应缺乏,故肾排出大量水分。
由于此种失水发生在肾单位的最远端,在此部分前钠离子已大部分被重吸收,因此病人每天可排出10~15L的稀释尿而其中只含几个mmol的钠;②失水多于失钠首先经胃肠道丧失含钠低的消化液,主要见于部分婴幼儿水样便腹泻,粪便钠浓度在60 mmol /L以下。
其次见于大汗淋漓时丢失低渗性液体,常在高温环境中发生。
另外在反复静脉注射高渗物质(如甘露醇、尿素和高渗葡萄糖)时,可因肾小管液渗透压增高而引起渗透性利尿发生失水多于失钠。
2、病理生理变化失水多于失钠导致细胞外液渗透压增高,是引起高渗性脱水时病理生理变(l)细胞外液渗透压增高刺激口渴中枢,引起渴感和饮水。
(2)细胞外液渗透压增高刺激下丘脑视上核渗透压感受器,ADH释放增多使肾小管重吸收水增多,从而引起尿量减少而尿比重升高。
(3)细胞外液渗透压增高可使渗透压相对较低的细胞内液水分向细胞外转移。
可见,高渗性脱水时细胞内、外液都有所减少,但以细胞内液减少为主,并出现细胞脱水,而细胞外液则能从以上三方面得到补充,故细胞外液和血容量的减少不如低渗性脱水明显,发生循环障碍者也较少。
低渗等渗高渗脱水区别口诀摘要:一、低渗性脱水二、等渗性脱水三、高渗性脱水四、总结与预防正文:一、低渗性脱水低渗性脱水是指体内水分含量减少,但电解质浓度降低的情况。
常见的病因有:1.失水过多:如大量出汗、腹泻、呕吐等。
2.水源不足:如长时间户外活动、缺水环境等。
3.肾功能不全:肾脏排泄水分能力下降,导致脱水。
二、等渗性脱水等渗性脱水是指体内水分含量减少,同时电解质浓度基本保持不变的情况。
常见的病因有:1.高温中暑:在高温环境下,人体出汗过多,水分和电解质丢失平衡。
2.急性病:如肠梗阻、腹膜炎等,引起消化液丧失。
3.创伤:如烧伤、创伤性休克等,导致水分和电解质失衡。
三、高渗性脱水高渗性脱水是指体内水分含量减少,电解质浓度升高的情况。
常见的病因有:1.高温暴露:长时间在高温环境下工作或活动,导致水分严重丢失。
2.糖尿病:糖尿病患者因血糖控制不佳,引起高渗性脱水。
3.肾衰竭:肾脏排泄功能受损,导致水分和电解质失衡。
四、总结与预防脱水是指体内水分和电解质的失衡,根据病因和电解质浓度变化,可分为低渗性、等渗性和高渗性脱水。
预防和治疗脱水的措施包括:1.充足饮水:根据个人体重、环境温度和运动强度,合理安排饮水量。
2.合理饮食:多吃蔬菜、水果等含水量高的食物,保持电解质平衡。
3.避免高温环境长时间作业,适当休息和遮阳。
4.及时治疗相关疾病:如糖尿病、肾脏病等,降低脱水风险。
脱水对身体健康有很大影响,如口渴、头晕、乏力、注意力不集中等。
在出现脱水症状时,应及时就医,并根据医生建议进行治疗。
低渗性脱水名词解释
脱水是由于各种原因造成的机体水分丧失,同时丧失的还有某
些微量元素,或者血中的电解质,例如血钾、血钠、血镁、血钙、
血磷等。
脱水根据性质不同,分为低渗性脱水、高渗性脱水以及等
渗性脱水。
低渗性脱水是指水分丧失,同时带走大量的电解质和微量元素,使血液中的水分和微量元素比例发生改变,渗透压降低,从而出现血液中的胶体渗透压和晶体渗透压降低,出现一系列的症状和体征,这种脱水使水分和电解质以及微量元素不是成比例的丢失,而是丢失的电解质和微量元素远远大于水分,使体内的水分潴留大于电解质的潴留,出现低渗性的脱水,这种脱水可以出现机体一系列的异常。
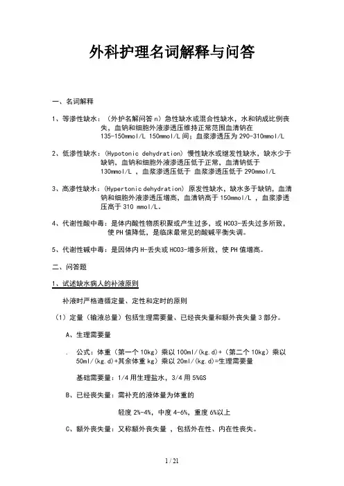
外科护理名词解释与问答一、名词解释1、等渗性缺水:(外护名解问答n)急性缺水或混合性缺水,水和钠成比例丧失,血钠和细胞外液渗透压维持正常范围血清钠在135-150mmol/L 150mmol/L间;血浆渗透压为290-310mmol/L2、低渗性缺水:(Hypotonic dehydration) 慢性缺水或继发性缺水,缺水少于缺钠,血钠和细胞外液渗透压低于正常,血清钠低于130mmol/L ,血浆渗透压低于血浆渗透压低于290mmol/L3、高渗性缺水:(Hypertonic dehydration) 原发性缺水,缺水多于缺钠,血清钠和细胞外液渗透压增高,血清钠高于150mmol/L ,血浆渗透压高于310 mmol/L。
4、代谢性酸中毒:是体内酸性物质积聚或产生过多,或HCO3-丢失过多所致,使PH值降低,是临床最常见的酸碱平衡失调。
5、代谢性碱中毒:是因体内H-丢失或HCO3-增多所致,使PH值增高。
二、问答题1、试述缺水病人的补液原则补液时严格遵循定量、定性和定时的原则(1)定量(输液总量)包括生理需要量、已经丧失量和额外丧失量3部分。
A、生理需要量. 公式:体重(第一个10kg)乘以100ml/(kg.d)+(第二个10kg)乘以50ml/(kg.d)+其余体重kg)乘以20ml/(kg.d)=生理需要量基础需要量:1/4用生理盐水,3/4用5%GSB、已经丧失量:需补充的液体量为体重的轻度2%-4%,中度4-6%,重度6%以上C、额外丧失量:又称额外丧失量,包括外在性、内在性丧失。
◆外在性失液,应按不同部位消化液中所含电解质的特点,尽可能等量、等质地补充。
◆内在性失液,如腹(胸)腔内积液、胃肠道积液等虽严重但计补液量;继续损失量:生理盐水与糖按生理盐水与糖按1:1补充(2)定性:高渗性脱水以补充水分为主;低渗性脱水补充钠盐为主,严重者可补充高渗盐溶液等渗性脱水补充等渗盐溶液。
严重代谢性酸碱失衡,需碱性或酸性液体纠正。
等渗、低渗、高渗性脱水三者得区别高渗性脱水高渗性脱水( hypertonic dehydration ),又称原发性脱水或伴有细胞外液减少得高钠血症,其特征就是失水多于失钠,血清钠浓度>150mmol/L,血浆渗透压>310mOsm/L。
1、原因与机制(l)摄水不足:主要见于以下情况:①不能或不会饮水如口腔、咽及食管疾患、频繁呕吐得患者、昏迷病人或极度衰弱得病人等;②渴感障碍下丘脑病变可损害口渴中枢,部分脑血管意外病人也会丧失渴感;③水源断绝如沙漠迷路、海上失事等。
以上情况下,又通过皮肤与呼吸得不断不感性蒸发水,引起失水多于失钠,而使血浆渗透压升高。
(2)失水过多:包括单纯失水与失水多于失钠,即丧失低渗性液体两种情况。
①单纯失水有经皮肤、呼吸失水与经肾失水。
前者见于高热、甲状腺功能亢进与过度通气使不感蒸发量加强,后者见于中枢性尿崩症时ADH产生与释放不足以及肾性尿崩症时因肾远曲小管与集合管对ADH得反应缺乏,故肾排出大量水分。
由于此种失水发生在肾单位得最远端,在此部分前钠离子已大部分被重吸收,因此病人每天可排出10~15L得稀释尿而其中只含几个mmol得钠;②失水多于失钠首先经胃肠道丧失含钠低得消化液,主要见于部分婴幼儿水样便腹泻,粪便钠浓度在60 mmol /L以下。
其次见于大汗淋漓时丢失低渗性液体,常在高温环境中发生。
另外在反复静脉注射高渗物质(如甘露醇、尿素与高渗葡萄糖)时,可因肾小管液渗透压增高而引起渗透性利尿发生失水多于失钠。
2、病理生理变化失水多于失钠导致细胞外液渗透压增高,就是引起高渗性脱水时病理生理变(l)细胞外液渗透压增高刺激口渴中枢,引起渴感与饮水。
(2)细胞外液渗透压增高刺激下丘脑视上核渗透压感受器,ADH释放增多使肾小管重吸收水增多,从而引起尿量减少而尿比重升高。
(3)细胞外液渗透压增高可使渗透压相对较低得细胞内液水分向细胞外转移。
可见,高渗性脱水时细胞内、外液都有所减少,但以细胞内液减少为主,并出现细胞脱水,而细胞外液则能从以上三方面得到补充,故细胞外液与血容量得减少不如低渗性脱水明显,发生循环障碍者也较少。
低渗脱水等渗脱水高渗脱水
脱水是指体液的丢失,导致体液量减少,根据脱水严重程度的不同,脱水分为高渗性脱水、低渗性脱水和等渗性脱水。
1.高渗性脱水:又称为缺水性脱水,即丧失的水分多于丧失的盐分。
高渗性
脱水主要是由高温引起皮肤表面水分蒸发、大量出汗或发高烧却未能及时补充水分所造成的。
出现高渗透性脱水后,细胞外液的渗透压升高,继而抗利尿激素的分泌增加,因此患者出现明显的口渴、尿少等症状。
2.低渗性脱水:又称为缺盐性脱水,即丧失的盐分多于丧失的水分。
低渗透
性主要是由严重呕吐、腹泻、大出血或者身体皮肤大面积烧伤所致。
出现低渗透性脱水后,细胞外液的渗透压降低,抗利尿激素的分泌减少,因此患者出现尿量增加的症状,但口并不渴,这容易造成没有脱水的假像。
3.等渗性脱水:指水和钠成比例地丢失,血钠水平在正常范围(130~
150mmol/L),细胞外液的渗透压正常,细胞内外液的渗透压平衡。
等渗性脱水常见于呕吐、腹泻、胃肠引流等导致消化液急性丧失的情况。
脱水脱水指人体由于病变,消耗大量水分,而不能即时补充,造成新陈代谢障碍的一种症状,严重时会造成虚脱,甚至有生命危险,需要依靠输液补充体液。
细胞外液减少而引起的一组临床症候群根据其伴有的血钠或渗透压的变化,脱水又分为低渗性脱水即细胞外液减少合并低血钠;高渗性脱水即细胞外液减少合并高血钠;等渗性脱水即细胞外液减少而血钠正常。
脱水(dewatering),是一种化工单元过程,是水合的逆过程。
把水分子从物质分子中解脱出来,对于单纯的水合物来说,比较容易,一般只要加热使水脱离蒸发就可以了,如将碳酸钠水合物晶体加热,就会脱水成为碳酸钠粉末。
但对于只和水分子部分结合成为新的物质,脱水就必须借助催化剂或控制其他条件,如将乙醇脱水制乙烯或乙醚等。
[loss of body fluids] 病名。
在医学方面,脱水指人体由于病变,消耗大量水分,而不能即时补充,造成新陈代谢障碍的一种症状,严重时会造成虚脱,甚至有生命危险,需要依靠输液补充体液。
1.人体中的液体大量减少,常在严重的呕吐、腹泻或大量出汗、出血等情况下发生。
2.物质失去所含的水分,如结晶体失去结晶水,化合物的分子中失去跟水相当的氢氧原子。
3.水田里旱得没有水。
脱水概述指细胞外液减少而引起的一组临床症候群根据其伴有的血钠或渗透压的变化,脱水又分为低渗性脱水即细胞外液减少合并低血钠;高渗性脱水即细胞外液减少合并高血钠;等渗性脱水即细胞外液减少而血钠正常。
脱水病因:一、高渗性脱水(一)水摄入不足昏迷患者或精神失常患者无渴感不知要水喝且水摄入不足,或口腔、上消化道病变不能进水或水源断绝如在沙漠和意外事故中得不到水。
(二)水需求增加高热患者或在高温环境下需水量增加但补充不足。
(三)水丢失过多1.呕吐腹泻、肠瘦、胃肠道引流使消化液大量丢失而得不到补充2.尿崩症或肾小管对抗利尿激素(ADH)不敏感而排出大量稀释尿接受溶质性利尿剂(甘露醇、甘氨酸等)或高蛋白含盐饮食摄入过多而产生的渗透性利尿,未控制的糖尿病患者排出大量糖尿以及肾浓缩功能障碍导致肾脏排水多于排钠。
高渗性脱水的名词解释在我们的日常生活中,水分是我们生存的基本需要,但在某些情况下,人体可能会经历高渗性脱水的状态。
高渗性脱水是指机体内外部环境水分的失衡,导致身体细胞内外渗透压差过大,进而影响正常生理功能的一种病理状态。
1. 液体与渗透压液体是人体中最重要的成分之一。
根据溶质在液体中的浓度,液体可以分为等渗液、低渗液和高渗液。
渗透压指的是溶液中溶质分子的浓度差异所造成的压力差异。
当人体组织液的渗透压与细胞内外液体渗透压平衡时,细胞处于稳态。
2. 高渗性脱水的原因高渗性脱水可能由多种原因引起,包括不适当的水分摄入、呕吐、腹泻、严重热中暑、过度出汗、肾功能异常等。
这些因素导致体内水分减少,同时身体无法正常排除溶质物质,使得细胞外液体变得高渗,进而引发高渗性脱水。
3. 高渗性脱水的症状高渗性脱水的症状多样,早期常表现为口渴、尿量减少和头晕乏力等。
随着病情的发展,患者可能出现皮肤干燥、脱水纹、口腔黏膜干燥、心悸、低血压、烦躁不安等症状。
严重的高渗性脱水可导致神经系统功能紊乱,出现抽搐、昏迷等严重并发症。
4. 高渗性脱水的诊断与治疗诊断高渗性脱水需要根据患者的病史、临床表现和实验室检查结果进行判断。
常见的实验室检查包括血液渗透压、尿液比重和电解质测定等。
如果存在高渗性脱水的症状和实验室检查结果支持,可以确定诊断。
治疗高渗性脱水的关键是尽快纠正水分和电解质的失衡。
一般情况下,口服或静脉输入适当的含盐量解脱液或生理盐水可以有效地补充体内的水分和电解质,并改善患者的症状。
在治疗过程中,还需密切监测患者的血压、尿量、血液渗透压等指标,以调整治疗方案。
5. 高渗性脱水的预防与注意事项预防高渗性脱水的关键是合理调节水分摄入量,尤其是在高温环境下、剧烈运动后、呕吐腹泻等情况下应加强水分补充。
此外,合理饮食、维护良好的肾功能,避免大量摄入渗透物质也是预防高渗性脱水的重要措施。
值得注意的是,高渗性脱水是一种严重的身体状况,如果没有及时干预和治疗,可能会对患者的健康造成严重影响。
等渗、低渗、高渗性脱水三者的区别是什么?(一)高渗性脱水高渗性脱水( hypertonic dehydration ),又称原发性脱水或伴有细胞外液减少的高钠血症,其特征是失水多于失钠,血清钠浓度>150mmol/L,血浆渗透压>310mOsm/L。
1、原因和机制(l)摄水不足:主要见于以下情况:①不能或不会饮水如口腔、咽及食管疾患、频繁呕吐的患者、昏迷病人或极度衰弱的病人等;②渴感障碍下丘脑病变可损害口渴中枢,部分脑血管意外病人也会丧失渴感;③水源断绝如沙漠迷路、海上失事等。
以上情况下,又通过皮肤和呼吸的不断不感性蒸发水,引起失水多于失钠,而使血浆渗透压升高。
(2)失水过多:包括单纯失水和失水多于失钠,即丧失低渗性液体两种情况。
①单纯失水有经皮肤、呼吸失水和经肾失水。
前者见于高热、甲状腺功能亢进和过度通气使不感蒸发量加强,后者见于中枢性尿崩症时ADH产生和释放不足以及肾性尿崩症时因肾远曲小管和集合管对ADH的反应缺乏,故肾排出大量水分。
由于此种失水发生在肾单位的最远端,在此部分前钠离子已大部分被重吸收,因此病人每天可排出10~15L的稀释尿而其中只含几个mmol的钠;②失水多于失钠首先经胃肠道丧失含钠低的消化液,主要见于部分婴幼儿水样便腹泻,粪便钠浓度在60 mmol /L以下。
其次见于大汗淋漓时丢失低渗性液体,常在高温环境中发生。
另外在反复静脉注射高渗物质(如甘露醇、尿素和高渗葡萄糖)时,可因肾小管液渗透压增高而引起渗透性利尿发生失水多于失钠。
2、病理生理变化失水多于失钠导致细胞外液渗透压增高,是引起高渗性脱水时病理生理变(l)细胞外液渗透压增高刺激口渴中枢,引起渴感和饮水。
(2)细胞外液渗透压增高刺激下丘脑视上核渗透压感受器,ADH释放增多使肾小管重吸收水增多,从而引起尿量减少而尿比重升高。
(3)细胞外液渗透压增高可使渗透压相对较低的细胞内液水分向细胞外转移。
可见,高渗性脱水时细胞内、外液都有所减少,但以细胞内液减少为主,并出现细胞脱水,而细胞外液则能从以上三方面得到补充,故细胞外液和血容量的减少不如低渗性脱水明显,发生循环障碍者也较少。
等渗、矮渗、下渗性脱火三者的辨别之阳早格格创做下渗性脱火下渗性脱火( hypertonic dehydration ),又称本收性脱火或者陪随细胞中液缩小的下钠血症,其特性是得火多于得钠,血浑钠浓度>150mmol/L,血浆渗透压>310mOsm/L.1、本果战机制(l)摄火缺乏:主要睹于以下情况:①没有克没有及或者没有会饮火如心腔、吐及食管徐患、一再呕吐的患者、昏迷病人或者非常衰强的病人等;②渴感障碍下丘脑病变可益伤心渴中枢,部分脑血管不料病人也会丧得渴感;③火源断绝如沙漠迷路、海上得事等.以上情况下,又通过皮肤战呼吸的没有竭没有感性挥收火,引起得火多于得钠,而使血浆渗透压降下.(2)得火过多:包罗简单得火战得火多于得钠,即丧得矮渗性液体二种情况.①简单得火有经皮肤、呼吸得火战经肾得火.前者睹于下热、甲状腺功能卑进战过分通气使没有感挥收量加强,后者睹于中枢性尿崩症时ADH爆收战释搁缺乏以及肾性尿崩症时果肾近直小管战集中管对于ADH的反应缺乏,故肾排出洪量火分.由于此种得火爆收正在肾单位的最近端,正在此部分前钠离子已大部分被沉吸支,果此病人每天可排出10~15L的密释尿而其中只含几个mmol的钠;②得火多于得钠最先经胃肠讲丧得含钠矮的消化液,主要睹于部分婴幼女火样便背泻,粪便钠浓度正在60 mmol /L以下.其次睹于大汗淋漓时拾得矮渗性液体,常正在下温环境中爆收.其余正在反复静脉注射下渗物量(如苦露醇、尿素战下渗葡萄糖)时,可果肾小管液渗透压删下而引起渗透性利尿爆收得火多于得钠.2、病理死理变更得火多于得钠引导细胞中液渗透压删下,是引起下渗性脱火时病理死理变(l)细胞中液渗透压删下刺激心渴中枢,引起渴感战饮火.(2)细胞中液渗透压删下刺激下丘脑视上核渗透压体验器,ADH释搁删加使肾小管沉吸支火删加,进而引起尿量缩小而尿比沉降下.(3)细胞中液渗透压删下可使渗透压相对于较矮的细胞内液火分背细胞中变化.可睹,下渗性脱火时细胞内、中液皆有所缩小,但是以细胞内液缩小为主,并出现细胞脱火,而细胞中液则能从以上三圆里得到补充,故细胞中液战血容量的缩小没有如矮渗性脱火明隐,爆收循环障碍者也较少.(4)早期或者沉症患者,由于血容量缩小没有明隐,醛固酮分泌没有减少,尿内仍有钠排出,其浓度还可果ADH的效率使火分沉吸支删加而删下;早期或者沉症患者,可果血容量缩小,ADS分泌删加而使尿钠含量缩小.(5)宽沉细胞中液渗透压删下可引导脱火热取脑细胞脱火.前者是由于皮肤及汗腺细胞脱火,汗腺分泌汗液及皮肤挥收火缩小,集热受效率引导体温降下,那正在体温安排本领较好的婴幼女较罕睹.后者可引起中枢神经系统功能障碍的症状,如嗜睡、肌肉抽搐、昏迷,以至引导牺牲.脑体积果脱火而隐著缩小时,颅骨战脑皮量之间的空间删大使血管弛力删大,引起静脉破裂出现颅内出血战蛛网膜下腔出血.3、防治准则防治本收病,去除病果.简单得火者,心服浓火或者输注5%葡萄糖液;得火多于得钠者,正在主要补火的共时,也要适合补钠.准则上先补火后补钠,普遍是二份5%葡萄糖溶液战一份死理盐火.(二)矮渗性脱火矮渗性脱火( hypotonic dehydration )又称继收性脱火或者陪随细胞中液缩小的矮钠血症,其特性是得钠多于得火,血浑钠浓度<135mmol/L,血浆渗透压<280mOsm/L.1、本果战机制下述百般本果引起的得液(往往没有是下渗液体),险些皆惟有正在治疗步伐没有当时,即得液后只补火分或者滴注葡萄糖液,已补充钠的情况下,才会爆收矮渗性脱火.(l)肾中性本果主要睹于下列情况:①经消化讲得液如呕吐战背泻引导洪量消化液拾得;②经皮肤得液主要睹于大汗后战大里积烧伤;③体腔内洪量液体贮留如洪量胸火或者背火产死.(2) 肾性本果罕睹于:①少久使用速效利尿剂如速尿、利尿酸等;②肾真量病变如缓性间量性肾徐患;③肾上腺皮量功能减退如Addison病.此三种情况,以经肾拾得钠为主,但是也陪随火分的拾得.(3)肾内“自由火”(肾小管腔内产死的相对于无溶量火)爆收缩小战沉吸支删加,进一步督促得钠多于得火.2、病理死理变更得钠多于得火引起细胞中液渗透压落矮,是引导矮渗性脱火时病理死理变更的主要关节.(l)细胞中液渗透压落矮,患者早期无渴感.但是早期或者宽沉脱火病人,血容量明隐缩小使血管紧弛素II浓度降下,可直交刺激心渴中枢引起渴感.(2)细胞中液渗透压落矮压制下丘脑视上核渗透压体验器,ADH分泌缩小使肾小管对于火沉吸支缩小,所以早期病人尿量普遍没有缩小,常出现矮比沉尿.但是早期或者宽沉脱火病人,血容量明隐缩小,ADH释搁删加,肾小管对于“自由火” 沉吸支减少.加之肾血流缩小,肾小球滤过率下落,本尿缩小,“自由火” 爆收缩小使尿量转为缩小,尿比沉降下.(3)细胞中液渗透压落矮,可使火份从细胞中液移背渗透压相对于较下的细胞内液,一圆里引起细胞火肿(如脑细胞火肿)另一圆里制成细胞中液进一步缩小,矮血容量进一步加沉.可睹,矮渗性脱火时细胞内液并已拾得,以至有减少,主假如以细胞中液明隐缩小为主,共时致血容量落矮战周围循环衰竭,往往有静脉陷落、动脉血压落矮、脉搏细速.(4) 若矮渗性脱火是经肾得钠,则病人尿钠含量删加(>20mmo1/L);假如由肾中本果引起,则果矮血容量时肾血流量缩小而激活RAA系统战血钠浓度落矮直交刺激肾上腺皮量球状戴,使ADS分泌删加,肾小管对于钠沉吸支减少,截行尿钠含量缩小(<10mmo1/L).(5) 由于细胞中液缩小,血浆容量也便缩小,使血液浓缩,血浆胶体渗透压降下,引导构制间液加进血管补充血容量,截行构制间液缩小更为明隐,故病人皮肤弹性丧得、眼窝及婴女囟门凸起,出现明隐的脱火貌.3、防治准则防治本收病、去除病果.普遍应用等渗氯化钠溶液即时补脚血容量,宽沉者可输下渗氯化钠溶液(3~5%),后补5%或者10%葡萄糖溶液.如已爆收戚克,应即时主动抢救.(三)等渗性脱火等渗性脱火( isotonic dehydration )又称混同性脱火或者血钠浓度仄常的细胞中液缩小.其特性是火取钠成比率天拾得,血浑钠浓度130~150mmol/I,血浆渗透压280~310mOsm/L.1、本果战机制所有等渗性体液拾得以及矮渗性脱火补等渗氯化钠溶液缺乏,皆可引起此型脱火.(l)消化液的慢性拾得:胃肠液特天是小肠液是等渗性体液,宽沉背泻、小肠瘘战小肠梗阻或者引流皆可引起等渗体液的拾得.(2)洪量胸、背火产死.(3)大里积烧伤,宽沉创伤等使血浆拾得.2、病理死理变更(l)果最先拾得的是细胞中液,故血容量战构制间液均拾得,但是细胞中液渗透压仄常,细胞内液没有背细胞中变化,故细胞内液量变更没有大.(2)灵验循环血量缩小使ADS战ADH分泌减少,肾小管对于钠、火沉吸支删加,细胞中液得到一定的补充,共时尿量缩小,尿比沉删下.(3)宽沉患者血容量缩小赶快而明隐,可陪收戚克.(4)若已即时处理,可通过没有感挥收没有竭拾得火分而转化成下渗性脱火;若仅补火而已补钠,又可转化成矮渗性脱火.等渗性脱火无特同的临床表示,兼有下渗性脱火战矮渗性脱火的表示.沉症以得盐的表示为主,如厌食、恶心、硬强、心渴、尿少、心腔粘膜搞燥、眼窝凸起战皮肤弹性下落等;沉症主要表示为中周循环衰竭.3、防治准则防治本收病,去除病果.输注偏偏矮渗氯化钠溶液,其渗透压以等渗溶液渗透压的l/2~2/3为宜.(4)判决脱火酸中毒的本量及程度:根据病史(病程、吐泻次数及量、饮食进量及身分、尿量几及烦渴有无,进院前补液量及成份)、体征(体沉、粗神状态、皮肤弹性、囟门及眼窝凸起程度、心腔粘膜搞干情况,呼吸状态、心血管查看、肌弛力、背部查看、神经系统查看所睹等)以及化验截行(血黑蛋黑、血钠、钾、氯化物、血气分解战二氧化碳分离力)去推断.(6)液体疗法①根据小女体液仄稳的特性及脱火酸中毒的本量战程度去预计需要补充的液体及电解品量,制定三步(补充乏积拾得、继承拾得战死理保护)三定(定性,定量,定时)液体治疗计划.总的补液准则:先快后缓、先浓后密、睹尿补钾、抽搐补钙、防行心衰.定性:根据脱火本量辨别为等渗脱火(补1/2~2/3弛液体)、矮渗性脱火(补2/3弛液体)、下渗性脱火(补1/3~1/6弛液体)—般慢性病程按等渗性脱火补液.定量:乏计益坏量可参照进院前病史、进院时体检及化验加以周到分解做出推断.将脱火分为三度:沉度脱火补液30~50ml/kg;中度脱火补液50~100ml/kg;沉度脱火补液100~120ml/kg.继承益坏量根据治疗启初后吐泻的次数去预计.背泻患女大便量仄稳为10~40ml/kg.d,大便含钠、钾各为50mmol/L、氯30mmol/L,所以应补1/3弛液体.死理需要量:婴女每日l00ml/kg.d、幼女80~l00ml/kg.d、女童60 ml/kg.d. 钠、钾各为2~3mmol/kg.d、氯1~2mmol/kg.d,死理需要应补1/41/5弛液体.定时:第一个24h补液时间调配:乏积益坏8~12h,继承益坏12~16h,死理保护12~16h.中沉度脱火扩容时:定量为20ml/kg (为乏积益坏的一部分),定性为2:1等弛含钠液( 2份死理盐火+1份1.4%碳酸氢钠),定时为30~60min输进.对于矮钠血症的纠正速度可稍快,出现明隐火中毒症状如惊厥时,需用3%氛化钠液滴注,12ml/kg可普及血浑钠10mmol/L,以纠正血浑钠至125mmol/L为宜.普遍矮渗性脱火6—8小时,等性渗脱火8—10小时滴完,下渗性脱火补液速度宜缓10小时以上,免得引起惊厥.其本果是患女脑细胞内渗透压亦较下,输液后脑细胞内钠没有简单很快排出,以致火分进人脑细胞,简单爆收脑细胞火肿,故输人液量没有宜过多、过快,以每日落矮血浑钠lOmmol/L为宜.第二天以去的补液:经第1天补液脱火、电解量混治纠正者,主要补继承益坏战死理保护,补钾,提供热量.经第1天补液脱火、电解量混治已纠正者,沉新预计脱火程度,沉新制定三步补液计划.②对于几种时常使用的液机制剂应掌握简直身分及其正在输液中的效率(包罗5~10%葡萄糖、0.9%氯化钠溶液、11.2%乳酸钠、5%碳酸氢钠及15%氯化钾),并应相识采用液体的准则,央供会用上述溶液配制自己所需用的液体.③对于火电解量补充的道路采用(包罗心服及静脉).沉症尽管用心服补液盐,相识心服补液盐的配圆、弛力及符合症、使用要领.④对于钾的补充(包罗补钾时机、用量及静脉补钾的浓度).⑤等渗性中度以下脱火可采用2:2:1液(3/5弛).矮渗性脱火可选4:3:2液(2/3弛).下渗性脱火补1/3~1/6弛含钠液.⑥对于合并肺炎、沉度营养没有良及新死女时期输液时的特性及注意事项应有所了解.(7)预防:合理喂养,注意食物、食具消毒,注意气候变更,普遍女童管制,防行少久滥用抗死素.。
1.三种脱水的诊断标准?
答:脱水分类依据是细胞外液的渗透压,一般可分为高渗性脱水、低渗性脱水和等渗性脱水。
(1)、高渗性脱水:高渗性脱水通常由于长期禁食、排汗过多,进水不足导致。
由于失水量大于丢失钠,细胞外液表现为高渗透,即高血钠和血钠大于150mmol/L,血浆渗透压>310mOsm/L。
(2)、低渗性脱水:低渗性脱水通常是由于急性失水后,仅补充水分,而忽视了盐的补充,导致细胞外液减少,出现低血钠的情况,即血钠低于130mmol/L,血浆渗透压低于280mOsm/L。
(3)、等渗性脱水:等渗性脱水是最普遍的一种脱水方式,当体内的钠和钠含量达到一定的比例时,会出现细胞外液体的减少,而血钠则会恢复正常,这是由于体内的液体流失,常见原因为肠梗阻、腹膜炎等。
脱水的患者日常生活管理,在于控制每日的体液补充剂量以及患者对饮食的调整,这对脱水的预防和治疗起到很大的作用。
卫生资格《初级护士》外科要点:等渗性脱水卫生资格《初级护士》外科要点:等渗性脱水导语:等渗性脱水是外科患者最易发生的一种脱水类型;水和钠成比例地丧失,因而血清钠在正常范围,细胞外液渗透压也维持正常。
我们一起来看看相关的病状吧。
等渗性脱水临床表现:(1)病因、病理:等渗性体液大量丢失,常见于急性腹膜炎、急性肠梗阻、大量呕吐、大面积烧伤等。
等渗性脱水时,水和钠成比例丧失,细胞外液渗透压无明显变化。
不及时补充液体,由于无形水丧失,可转化为高渗性脱水。
若大量补充无盐溶液,又可能转化为低渗性脱水。
(2)临床表现与辅助检查:等渗性脱水既有脱水症状,又有缺钠症状。
表现有旦星、尿少、头晕、皮肤弹性差、黏膜干燥和血压下降等,血清钠多在正常范围。
等渗性脱水时细胞外液的渗透压不变。
(3)治疗要点:消除原发疾病,用等渗盐水和平衡液补充血容量,还应补充日需要水量2 000ml和氯化钠4. 5g纠正缺水后,盐水与葡萄糖交替输入。
高渗性脱水护理:(1)病因、病理:主要病因为摄水减少(如上消化道梗阻、长期禁食、高温下劳动饮水不足等)和失水过多(如高热、呼吸深快、使用大剂量利尿剂)。
体液丧失以水分为主,钠盐损失较少,细脆外液渗透压增高,由于细胞内液渗透压相对较低,细胞内水分向细胞外渗出,导致细胞内脱水,严重时脑细胞功能障碍。
体液渗透压升高,肾脏重吸收水分增加,病人尿少、尿比重增高。
(2)临床表现:轻度脱水主要以口渴为特点,伴有少屎,水分丧失占体重的2﹪—3%:中度脱水口渴更加明显,黏膜干燥,尿更少,尿比重高,水分丧失量为体重的4%~6%.重度脱水出现高热,神经精神症状等。
(3)辅助检查:血清钠大于145mmol/L.有助于诊断,血红蛋白量、血细胞比容、尿比重升高。
(4)治疗要点:尽早去除病因,能饮水的'病人尽量饮水,不能饮水者静脉滴注5%葡萄糖。
脱水症状基本纠正,血清钠降低后补充适量的等渗盐水。
诊断主要依靠病史和临床表现。
等渗性脱水-概述外科病人最易发生这种缺水;水和钠成比例地丧失,因而血清钠在正常范围,细胞外液渗透压也维持正常。
它造成细胞外液量(包括循环血量的)的迅速减少;由于丧失的液体为等渗,基本上不改变细胞外液的渗透压,最初细胞内液并不向细胞外液间隙转移,以代偿细胞外液的减少,故细胞内液量并不发生变化。
但这种液体丧失持续时间较久后,细胞内液将逐渐外移,随同细胞外液一起丧失,以致引起细胞缺水。
等渗性脱水-诊断主要依靠病史和临床表现。
要详细询问体液丧失情况,每日的失液量有多少?持续多少时间?失液的性状等。
测定细胞外液量和血清钠,以了解缺水和失钠情况。
血清Na+和Cl-一般无明显降低,血浆渗透压在正常范围。
尿比重增高。
红细胞计数、血红蛋白量和血细胞比容有明显增高,表示血液浓缩。
必要时可作血气分析测定,以判定有否酸碱平衡失调。
等渗性脱水-治疗措施首先尽可能处理引起等渗性失水的原因,以减少水和钠的丧失。
针对细胞外液量的减少,一般可用等渗盐水或平衡盐液尽快补充血容量。
根据脉搏细速和血压下降等症状来估计体液丧失量,已达体重的5%者,可快速输入上述液体约3.0L,(按体重60kg计算)。
以恢复血容量,或按血细胞比容来计算需补液体量。
补等渗盐水量(L)=血细胞比容上升值×体重(kg)×0.25血细胞比容正常值此外,还应补给当日需要量,一般为水2.0L和钠4.5g.等渗盐水含Na+和Cl-各154mmol/L,而血清Na+和Cl-的含量分别为142mmol/L和103mmol/L.两者相比,等渗盐水的Cl-含量比血清的Cl-含量高50mmol/L,在重度缺水或休克状态下,肾血流量减少,影响排氯功能,若从静脉大量输给等渗盐水,有导致血Cl-过高,引起高氯性酸中毒的危险。
因此,应用等渗盐水治疗缺水尚有一些不足之处。
平衡盐溶液的电解质含量和血浆内含量相仿,用来治疗缺水更加符合生理,可以避免输入过多的Cl-,并对酸中毒的纠正有一定帮助。
此外,在纠正缺水后,钾的排泄有所增加,K+浓度也会因细胞外液量增加而被稀释降低,故应注意低钾血症的发生。
一般应在尿量达40ml/h后补充氯化钾。
等渗性脱水-病因学常见的病因有:a.消化液的急性丧失,如大量呕吐、肠瘘等;b.体液体内转移,丧失在感染区或软组织内;如腹腔感染、肠梗阻、烧伤等,其丧失的体液与细胞外液成分基本相似。
等渗性脱水-临床表现病人不口渴,有尿少、厌食、恶心、乏力、舌干、眼球下陷、皮肤干燥、松弛等表现。
如短期内丧失过多,体液丧失达体重的5%以上时,也就是丧失细胞外液的25%时;病人出现脉搏细速、肢端湿冷、血压不稳定或下降等血容量不足的症状。
体液继续丧失达体重的6%~7%;相当丧失细胞外液的30%~35%时;休克已表现非常严重。
常伴有代谢性酸中毒。
如病人丧失的体液主要为胃液,因有CL-的大量丧失;则可伴有代谢性碱中毒,出现碱中毒的一些临床表现。
等渗、低渗、高渗性脱水三者的区别是什么?一)高渗性脱水高渗性脱水( hypertonic dehydration ),又称原发性脱水或伴有细胞外液减少的高钠血症,其特征是失水多于失钠,血清钠浓度>150mmol/L,血浆渗透压>310mOsm/L。
1、原因和机制(l)摄水不足:主要见于以下情况:①不能或不会饮水如口腔、咽及食管疾患、频繁呕吐的患者、昏迷病人或极度衰弱的病人等;②渴感障碍下丘脑病变可损害口渴中枢,部分脑血管意外病人也会丧失渴感;③水源断绝如沙漠迷路、海上失事等。
以上情况下,又通过皮肤和呼吸的不断不感性蒸发水,引起失水多于失钠,而使血浆渗透压升高。
(2)失水过多:包括单纯失水和失水多于失钠,即丧失低渗性液体两种情况。
①单纯失水有经皮肤、呼吸失水和经肾失水。
前者见于高热、甲状腺功能亢进和过度通气使不感蒸发量加强,后者见于中枢性尿崩症时ADH产生和释放不足以及肾性尿崩症时因肾远曲小管和集合管对ADH的反应缺乏,故肾排出大量水分。
由于此种失水发生在肾单位的最远端,在此部分前钠离子已大部分被重吸收,因此病人每天可排出10~15L的稀释尿而其中只含几个mmol的钠;②失水多于失钠首先经胃肠道丧失含钠低的消化液,主要见于部分婴幼儿水样便腹泻,粪便钠浓度在60 mmol /L以下。
其次见于大汗淋漓时丢失低渗性液体,常在高温环境中发生。
另外在反复静脉注射高渗物质(如甘露醇、尿素和高渗葡萄糖)时,可因肾小管液渗透压增高而引起渗透性利尿发生失水多于失钠。
2、病理生理变化失水多于失钠导致细胞外液渗透压增高,是引起高渗性脱水时病理生理变(l)细胞外液渗透压增高刺激口渴中枢,引起渴感和饮水。
(2)细胞外液渗透压增高刺激下丘脑视上核渗透压感受器,ADH释放增多使肾小管重吸收水增多,从而引起尿量减少而尿比重升高。
(3)细胞外液渗透压增高可使渗透压相对较低的细胞内液水分向细胞外转移。
可见,高渗性脱水时细胞内、外液都有所减少,但以细胞内液减少为主,并出现细胞脱水,而细胞外液则能从以上三方面得到补充,故细胞外液和血容量的减少不如低渗性脱水明显,发生循环障碍者也较少。
(4)早期或轻症患者,由于血容量减少不明显,醛固酮分泌不增加,尿内仍有钠排出,其浓度还可因ADH的作用使水分重吸收增多而增高;晚期或重症患者,可因血容量减少,ADS分泌增多而使尿钠含量减少。
(5)严重细胞外液渗透压增高可导致脱水热与脑细胞脱水。
前者是由于皮肤及汗腺细胞脱水,汗腺分泌汗液及皮肤蒸发水减少,散热受影响导致体温升高,这在体温调节能力较差的婴幼儿较常见。
后者可引起中枢神经系统功能障碍的症状,如嗜睡、肌肉抽搐、昏迷,甚至导致死亡。
脑体积因脱水而显著缩小时,颅骨和脑皮质之间的空间增大使血管张力增大,引起静脉破裂出现颅内出血和蛛网膜下腔出血。
3、防治原则防治原发病,去除病因。
单纯失水者,口服淡水或输注5%葡萄糖液;失水多于失钠者,在主要补水的同时,也要适当补钠。
原则上先补水后补钠,一般是二份5%葡萄糖溶液和一份生理盐水。
(二)低渗性脱水低渗性脱水( hypotonic dehydration )又称继发性脱水或伴有细胞外液减少的低钠血症,其特征是失钠多于失水,血清钠浓度<135mmol/L,血浆渗透压<280mOsm/L。
1、原因和机制下述各种原因引起的失液(往往不是高渗液体),几乎都只有在治疗措施不当时,即失液后只补水分或滴注葡萄糖液,未补充钠的情况下,才会发生低渗性脱水。
(l)肾外性原因主要见于下列情况:①经消化道失液如呕吐和腹泻导致大量消化液丢失;②经皮肤失液主要见于大汗后和大面积烧伤;③体腔内大量液体贮留如大量胸水或腹水形成。
(2) 肾性原因常见于:①长期使用速效利尿剂如速尿、利尿酸等;②肾实质病变如慢性间质性肾疾患;③肾上腺皮质功能减退如Addison病。
此三种情况,以经肾丢失钠为主,但也伴有水分的丢失。
(3)肾内“自由水”(肾小管腔内形成的相对无溶质水)产生减少和重吸收增多,进一步促使失钠多于失水。
2、病理生理变化失钠多于失水引起细胞外液渗透压降低,是导致低渗性脱水时病理生理变化的主要环节。
(l)细胞外液渗透压降低,患者早期无渴感。
但晚期或严重脱水病人,血容量明显减少使血管紧张素II浓度升高,可直接刺激口渴中枢引起渴感。
(2)细胞外液渗透压降低抑制下丘脑视上核渗透压感受器,ADH分泌减少使肾小管对水重吸收减少,所以早期病人尿量一般不减少,常出现低比重尿。
但晚期或严重脱水病人,血容量明显减少,ADH释放增多,肾小管对“自由水” 重吸收增加。
加之肾血流减少,肾小球滤过率下降,原尿减少,“自由水” 产生减少使尿量转为减少,尿比重升高。
(3)细胞外液渗透压降低,可使水份从细胞外液移向渗透压相对较高的细胞内液,一方面引起细胞水肿(如脑细胞水肿)另一方面造成细胞外液进一步减少,低血容量进一步加重。
可见,低渗性脱水时细胞内液并未丢失,甚至有增加,主要是以细胞外液明显减少为主,同时致血容量降低和周围循环衰竭,往往有静脉塌陷、动脉血压降低、脉搏细速。
(4) 若低渗性脱水是经肾失钠,则病人尿钠含量增多(>20mmo1/L);若是由肾外原因引起,则因低血容量时肾血流量减少而激活RAA系统和血钠浓度降低直接刺激肾上腺皮质球状带,使ADS分泌增多,肾小管对钠重吸收增加,结果尿钠含量减少(<10mmo1/L)。
(5) 由于细胞外液减少,血浆容量也就减少,使血液浓缩,血浆胶体渗透压升高,导致组织间液进入血管补充血容量,结果组织间液减少更为明显,故病人皮肤弹性丧失、眼窝及婴儿囟门凹陷,出现明显的脱水貌。
3、防治原则防治原发病、去除病因。
一般应用等渗氯化钠溶液及时补足血容量,严重者可输高渗氯化钠溶液(3~5%),后补5%或10%葡萄糖溶液。
如已发生休克,应及时积极抢救。
(三)等渗性脱水等渗性脱水( isotonic dehydration )又称混合性脱水或血钠浓度正常的细胞外液减少。
其特征是水与钠成比例地丢失,血清钠浓度130~150mmol/I,血浆渗透压280~310mOsm/L。
1、原因和机制任何等渗性体液丢失以及低渗性脱水补等渗氯化钠溶液不足,都可引起此型脱水。
(l)消化液的急性丢失:胃肠液特别是小肠液是等渗性体液,严重腹泻、小肠瘘和小肠梗阻或引流都可引起等渗体液的丢失。
(2)大量胸、腹水形成。
(3)大面积烧伤,严重创伤等使血浆丢失。
2、病理生理变化(l)因首先丢失的是细胞外液,故血容量和组织间液均丢失,但细胞外液渗透压正常,细胞内液不向细胞外转移,故细胞内液量变化不大。
(2)有效循环血量减少使ADS和ADH分泌增加,肾小管对钠、水重吸收增多,细胞外液得到一定的补充,同时尿量减少,尿比重增高。
(3)严重患者血容量减少迅速而明显,可伴发休克。
(4)若未及时处理,可通过不感蒸发不断丢失水分而转变为高渗性脱水;若仅补水而未补钠,又可转变为低渗性脱水。
等渗性脱水无特异的临床表现,兼有高渗性脱水和低渗性脱水的表现。
轻症以失盐的表现为主,如厌食、恶心、软弱、口渴、尿少、口腔粘膜干燥、眼窝凹陷和皮肤弹性下降等;重症主要表现为外周循环衰竭。
3、防治原则防治原发病,去除病因。
输注偏低渗氯化钠溶液,其渗透压以等渗溶液渗透压的l/2~2/3为宜。