润滑脂性能指标与选用
- 格式:docx
- 大小:16.41 KB
- 文档页数:3
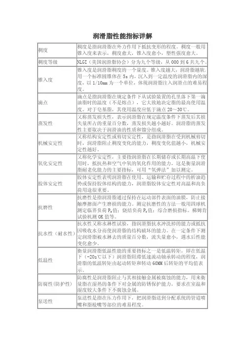
润滑脂的主要性能指标润滑脂的锥入度。
在25℃时,总荷重为150±0.25g的标准锥在5s内垂直穿入润滑脂试样的深度叫润滑脂锥入度,以1/10mm表示。
锥入度反映润滑脂的软硬程度,是设备润滑选择润滑脂的重要指标之一。
润滑脂的滴点。
滴点是指润滑脂从固态变成液态的温度点,单位℃,它是用以反映润滑脂高温使用性能的指标之一,但是滴点并不能单独打算润滑脂的使用温度,不同种类基础油的抗氧化力量的差异、稠化剂类型对基础油的氧化催化作用和抗氧化添加剂的选择也是润滑脂使用温度的打算因素。
润滑脂的低温相像粘度和低温转矩。
低温相像粘度,是指润滑脂剪切应力和用泊肃叶方程计算的剪速之比,单位用泊或者Pa?s(1泊=0.1Pa?s)表示。
低温相像粘度用以反映润滑脂低温流淌性能,是选择低温润滑脂要参考的重要指标,相同温度下,粘度数值越小则低温性越好。
低温转矩,是指低温条件下,装填润滑脂的标准开式204滚珠轴承在1rpm转速下转动时为阻滞轴承外环所需要的力矩,测量得到的力矩可以得到启动力矩和转动力矩两种,单位用g?cm来表示。
低温转矩用以反应润滑脂低温状态下的工作力量,力矩越小,润滑脂的低温性能越佳。
润滑脂的常温压力分油和高温钢网分油。
压力分油,是指常温下润滑脂在肯定压力和时间析出基础油量的多少,单位用w/w%表示。
压力分油用以反映润滑脂常温条件下的胶体安定性能。
高温钢网分油,是指在高温条件下,其自重将润滑脂中的基础油压出量的多少,单位也用w/w%表示。
高温钢网分油用以反映润滑脂高温条件下的胶体安定性能。
有讨论表明,润滑脂胶体安定性差,可以导致润滑脂在运转过程中分油流失,从而影响轴承的运转寿命。
润滑脂性能指标与选用检修圈一、润滑脂的主要性能指标1、滴点:指在规定的条件下加热,达到一定流动性时的温度。
它大体上可以决定润滑指的使用温度(滴点比使用温弃高15~30度)。
2、锥入度:指在规定的温度和负荷下试验锥体在5s内自由垂直刺入油脂中的深度(单位为1/10mm)。
它是润滑指稠度和软硬程度的衡量指标。
3、胶体安定性(析油性):指在外力作用下润滑指能在其稠化剂的骨架中保存油的能力,用分油量来判定。
当润滑脂的析油量超过5%-20%时,此润滑脂基本上不能使用。
4、氧化安定性:指在储存和使用中抵抗氧化的能力。
5、机械安定性:指在机械工作条件下抵抗稠度变化的能力。
机械安定性差,易造成润滑脂的稠度下降。
6、蒸发损失:指在规定条件下,其损失量所占总量的百分数。
它是影响润滑脂使用寿命的一项重要因素。
7、抗水性:指在水中不溶解、不从周围介质中吸收水分和不被水洗掉等的能力。
8、相似粘度:指其非牛顿流体流动时的剪应力与剪速之比值。
转速高时其粘度低,反之则粘度较大。
二、润滑脂的失效分析1、物理因素引起的失效。
润滑脂在使用中会同时受到机械剪切和离心力的作用下润滑脂会被甩出摩擦界面而使其分油,导致润滑脂油分减少、锥入度减小而硬化,到一定程度后润滑脂将完全失效;在机械剪切作用下,润滑脂结构爱到破坏(如皂纤维脱开或取向),引起其软化、稠度下降和析油量增加等,最终导致失效。
通常情况下,润滑脂使用转递速增加2000r/min,其寿命将减少一半左右。
在高剪切应力下,转速增加一倍,使用寿命只相当于原寿命的1/10。
2、化学因素引起的失效。
润滑脂与空气中的氧发生化学反庆产生酸性物质,它首先是消耗脂中的抗氧化添加剂,但到一定程度后,生成的有机酸会腐蚀金属元件并破坏脂的结构,使其滴点下降、基础油粘度增加和流动性变差等。
大量试验表明,温度越高,润滑脂的寿命下降越明显。
如温度在90~100度时,温度每升高19度,脂的寿命约降低一半,而在10~150度时,温度每升高15度,脂的寿命也将下降一半。
电机常用的润滑脂(一)润滑脂的组成和主要性能指标润滑脂是一种膏状的半固体润滑剂。
又名黄油,是由稠化剂、基础油和添加剂三部分组成。
其中稠化剂占总量的10~20%,基础油占75%~90%,添加剂占0.5%~5%。
润滑脂的主要性能指标是滴点和针入度。
滴点:表示耐热性能,指加热溶化而滴下第一滴油的温度。
针入度:表示润滑油的稠密程度和软硬程度,指用重量为150克的标准圆锥体,沉入润滑脂试样,经过5秒钟所达到的深度,单位为1/10毫米。
(二)电机常用润滑脂的种类和性能1. 钙基润滑脂是用动植物油与石灰制成的钙皂,稠化中等粘度的润滑油制成,按针入度分为1、2、3、4、5五个牌号,号数越大,润滑脂越硬,针入度越小,滴点越高。
特点是耐水性好,遇水不易乳化变质,能在潮湿环境或与水接触的情况下工作,但耐热性差2. 钠基润滑脂是用动植物油钠皂,稠化中等粘度的润滑油制成,分2、3、4三个牌号,号数越大,润滑脂越硬,滴点越高。
特点是耐热性好,耐水性差3. 钙钠基润滑脂是用动植物油钙钠基混合皂,稠化中等粘度的润滑油制成,分为1、2两个牌号。
特点是有较好的耐热性,耐水性。
耐水性优于钠基润滑脂,耐热性优于钙基脂4. 石墨钙基润滑脂是用动植物油钙皂,稠化中等粘度的润滑油并加入10%鳞片状石墨制成。
特点是有较好的耐磨耐压性,能适应重负荷,且有较好的耐水性,适合润滑与水或潮气接触的设备,但石墨含有大量机械杂质,不适用于滚动轴承和精密的机件5. 锂基润滑脂是以12-羟基硬脂酸或硬脂酸锂皂,稠化中等粘度的润滑油并加有抗氧剂等制成。
分为1、2、3、4、四个牌号。
它是一种通用长寿命的润滑脂,可取代钙基、钠基、钙钠基润滑脂。
广泛用于高温、高速及与水接触的部件上,并能长期在120℃左右环境中使用。
特点是具有良好的耐水性和良好的机械安定性与化学安定性,耐热性好,滴点高6. 复合钙基润滑脂是用醋酸钙作复合剂制成钙皂,稠化中等粘度的润滑油制成。
分为1、2、3、4、四个牌号,常用的是2号或3号,特点是耐热性好,滴点高,有一定的耐水性,能在潮湿环境或与水接触的情况下工作,有较好的机械安定性与胶体安定性,可用在较高速度的滚动轴承上7. 二硫化钼润滑脂是在某些润滑脂中加入一定数量的二硫化钼制成相应的品种。
润滑脂设计标准最新规范润滑脂是一种常用的润滑剂,用于减少摩擦、防止磨损和延长机械设备的使用寿命。
润滑脂的设计标准是保证其性能稳定、可靠和安全的重要因素。
以下是润滑脂设计标准的最新规范:1. 包括基础油和添加剂的选用要求:润滑脂的基础油质量是其性能的关键因素,国际上通常采用矿物油、合成油或其它特殊基础油作为润滑脂的主要成分。
根据润滑脂的使用环境和要求,需要选择合适的基础油。
同时,润滑脂中的添加剂也需要符合国际标准,以保证润滑脂的稳定性和可靠性。
2. 技术指标的要求:润滑脂的技术指标包括外观、颜色、抗氧化性、凝固点、滴点、极压性、防锈性、抗水性、悬浮性和蒸发损失等。
这些指标对润滑脂的性能和使用效果至关重要,需要根据润滑脂的具体应用场景以及相关标准进行调整和定义。
3. 安全环保要求:润滑脂作为一种化学品,其安全性和环保性也是设计标准中的重要内容。
润滑脂在使用过程中应具有较低的毒性和污染性,并符合国际和地区相关的环保法规和标准。
需要进行安全性、危险性和环境影响等方面的评估,确保润滑脂的使用不会对人体和环境造成伤害。
4. 生产工艺和质量管理要求:润滑脂的生产工艺和质量管理也是设计标准中的重要内容。
润滑脂的生产过程需要遵循一系列的工艺流程和标准操作,包括原料采购、生产过程控制、产品检测和质量管理等。
同时,需要建立完善的质量管理体系,包括原材料检测、生产过程控制、成品检验和产品追溯等,以保证润滑脂的质量可控和稳定性。
5. 标识和包装要求:润滑脂在生产出厂后需要进行合适的标识和包装,以便用户正确识别和使用。
标识应包括润滑脂的产品名称、型号、生产日期、厂家名称和联系方式等信息。
包装要求应符合国际和地区相关的运输和储存标准,以保证润滑脂的质量不受外界环境影响。
综上所述,润滑脂设计标准的最新规范涵盖了基础油和添加剂选用要求、技术指标的要求、安全环保要求、生产工艺和质量管理要求以及标识和包装要求等方面,以确保润滑脂具有稳定的性能、可靠的品质和安全的使用环境。
润滑脂选用原则摘要:一、润滑脂选用原则概述二、润滑脂类型的选择1.固体润滑脂2.液体润滑脂3.半固体润滑脂三、润滑脂性能指标的选择1.润滑性2.耐磨性3.抗磨损性4.抗氧化性四、应用环境的考虑1.温度范围2.湿度条件3.腐蚀环境五、设备负荷和运行速度的影响六、经济性和环保性考虑七、总结:润滑脂选用的重要性正文:润滑脂选用原则润滑脂在各类机械设备和工程领域中有着广泛的应用,其选用的合理性直接影响到设备的运行性能、寿命及维护成本。
为此,我们需遵循一定的选用原则,以确保润滑脂在实际应用中发挥最佳效果。
一、润滑脂选用原则概述在选用润滑脂时,应充分了解润滑脂的类型、性能指标、应用环境以及设备负荷和运行速度等因素,以确保润滑脂能满足实际需求。
二、润滑脂类型的选择1.固体润滑脂:具有良好的抗磨损性和耐高温性能,适用于高负荷、高速度和高温环境。
2.液体润滑脂:具有良好的润滑性和抗氧化性,适用于轻负荷、中低速和常温环境。
3.半固体润滑脂:兼具固体和液体润滑脂的优点,适用于多种负荷和温度环境。
三、润滑脂性能指标的选择1.润滑性:衡量润滑脂在摩擦面上的减摩效果,选用时应根据设备的要求选择合适的润滑性指标。
2.耐磨性:反映润滑脂在摩擦过程中的抗磨损能力,对于磨损较大的设备,应选用耐磨性好的润滑脂。
3.抗磨损性:评估润滑脂在设备运行过程中对摩擦副的保护作用,选用时应考虑设备的磨损程度。
4.抗氧化性:润滑脂在高温和氧化环境下保持其性能的能力,对于高温和暴露在空气中的设备,应选用抗氧化性好的润滑脂。
四、应用环境的考虑1.温度范围:根据设备工作环境的温度,选用适宜温度范围的润滑脂。
2.湿度条件:在潮湿环境下,应选用具有良好防锈性能的润滑脂。
3.腐蚀环境:针对腐蚀性环境,选用具有防腐性能的润滑脂。
五、设备负荷和运行速度的影响1.高负荷设备:选用较高粘度和抗磨损性能的润滑脂。
2.高速设备:选用较低粘度和抗氧化性能的润滑脂。
六、经济性和环保性考虑在满足设备性能要求的前提下,考虑润滑脂的经济性和环保性,选用能降低维护成本、减少排放和污染的润滑脂。
ep1润滑脂指标(实用版)目录一、润滑脂指标概述二、润滑脂的主要性能指标1.滴点2.闪点3.熔点4.粘度5.稠度6.抗水性7.抗磨性8.抗氧化性9.抗乳化性10.抗腐蚀性三、润滑脂指标的检测方法四、润滑脂指标在实际应用中的重要性正文一、润滑脂指标概述润滑脂指标是衡量润滑脂性能优劣的重要参数,这些指标可以帮助我们了解润滑脂在不同环境和应用条件下的表现。
了解润滑脂指标,对于正确选择和使用润滑脂具有重要意义。
二、润滑脂的主要性能指标1.滴点:润滑脂在规定条件下,达到一定温度时开始滴落的温度。
滴点可以反映润滑脂的高温性能。
2.闪点:润滑脂在规定条件下,被点燃产生火焰的最低温度。
闪点可以评估润滑脂的防火安全性能。
3.熔点:润滑脂由固态变为液态的温度。
熔点影响润滑脂在低温下的流动性和使用性能。
4.粘度:润滑脂的粘度是指其内部阻力,影响润滑脂在润滑表面的流动性和润滑效果。
粘度通常分为运动粘度和静态粘度。
5.稠度:润滑脂的稠度是指其软硬程度,通常用针入度表示。
稠度影响润滑脂的抗磨损性能和使用寿命。
6.抗水性:润滑脂在水中抵抗乳化的能力。
抗水性好的润滑脂在水环境中能保持良好的润滑性能。
7.抗磨性:润滑脂在摩擦表面抵抗磨损的能力。
抗磨性好的润滑脂可以延长设备的使用寿命。
8.抗氧化性:润滑脂在高温、高压等条件下抵抗氧化变质的能力。
抗氧化性好的润滑脂可以在恶劣环境下保持较长的使用寿命。
9.抗乳化性:润滑脂在接触水时抵抗乳化的能力。
抗乳化性好的润滑脂在水环境中能保持良好的润滑性能。
10.抗腐蚀性:润滑脂在接触腐蚀性物质时抵抗腐蚀的能力。
抗腐蚀性好的润滑脂可以保护设备免受腐蚀侵害。
三、润滑脂指标的检测方法润滑脂指标的检测方法主要包括实验室方法和现场试验方法。
实验室方法包括滴点测定法、闪点测定法、熔点测定法等。
现场试验方法包括实际应用试验、磨损试验等。
四、润滑脂指标在实际应用中的重要性正确选择润滑脂,可以降低摩擦、减少磨损、降低能耗、延长设备使用寿命。
润滑脂的八大性能润滑脂的品种、牌号很多,性能各不相同,而且同一种润滑脂的各种性能又是是相互联系的,有的性能甚至是相互制约的。
润滑脂的使用范围很广,工作条件差异也很大。
不同的机械设备对润滑脂性能要求很不相同。
润滑脂性能是润滑脂组成及其制备工艺的综合体现。
润滑脂性能的评价,不但在生产上和研究工作上有决定性的意义,而且在使用部门对润滑脂的选择和检验上也是必不可少的。
润滑脂都有哪些主要性能?通常我们把润滑脂的主要性能归为八大性能。
当然,对润滑脂性能的认识不同,也会有不同的归类了。
润滑脂常见的八类基本性能一、润滑脂的流变性能,润滑脂的流变性是指润滑脂在受到外力的作用下表现出来的流动变化的性能。
衡量润滑脂流变性的参考指标主要是稠度(针入度)、触变性、强度极限和相似粘度。
润滑脂流变性是润滑脂的重要基础性质,与润滑脂的使用有密切的关系。
二、润滑脂的高温性能,润滑脂的高温性能是指润滑脂在高温情况下,润滑脂发生性质变化的性能。
温度对于润滑脂的流动性具有很大影响,温度升高,润滑脂变软,使得润滑脂附着性能降低而易于流失。
另外,在较高温度条件下还易使润滑脂的蒸发损失增大,氧化变质与凝缩分油现象严重。
润滑脂的高温性能可用滴点、蒸发度和轴承漏失量、高温轴承寿命等指标进行评定。
三、润滑脂的低温性能,润滑脂低温性能是指润滑脂在低温下保持其流动性的能力.汽车与工程矾械起步时的温度与环境温度近乎一致,在寒冷地区使用时,要求润滑脂在低温条件下仍能保待良好的润滑性能,它取决于润滑脂低温条件下的相似粘度、润滑脂低温条件下的泵送性及低温转矩。
四、润滑脂的安定性能,润滑脂的安定性是指润滑脂在长期贮存和使用中抵抗各种条件下、不同作用、因素引起润滑脂变化的能力。
在通常的润滑脂贮存和使用中,润滑脂的安定性主要包括以下几个方面 :润滑脂的胶体安定性;润滑脂的化学安定性;润滑脂的机械安定性。
五、润滑脂的润滑性能,润滑脂的润滑性能是指润滑脂在使用中,改善摩擦、减少磨损的性能。
润滑脂的主要性能指标1、锥入度锥入度是评价润滑脂稠度的常用指标,它是在规定负荷、时间和温度的条件下,标准锥体沉入润滑脂的深度,单位为0.1mm。
锥入度愈大,表示润滑脂稠度愈小,反之则稠度愈大。
润滑脂的稠度等级是按锥入度来划分的,国内、外都采用美国润滑脂协会(NLGI>按工作锥入度划分的润滑脂稠度等级,润滑脂的级号愈小,锥入度愈大,润滑脂愈软。
2、滴点在试验条件下,润滑脂从杯中滴下第一滴或成柱状触及试管底部时的温度,称为润滑脂的滴点。
滴点是衡量润滑脂耐温程度的参考指标,一般润滑脂的最高使用温度要低于滴点20-30℃,这样才能使润滑脂长期工作而不至于流失。
润滑脂滴点的高低,主要撒于稠化剂的种类和数量。
3、保护性能润滑脂的保护性能是指保护金属表面、防止生锈的作用,它包括三个方面:①本身不锈蚀金属;②抗水性好,即不吸水、不乳化、不易被水冲掉;③粘附性好、高温不滑落、低温不龟裂,能有效地粘附于金属表面而将空气和腐蚀性物质隔绝。
4、安定性润滑脂的安定性包括胶体安定性、化学安定性和机械安定性。
润滑脂在贮存和使用中的抑制析油的能力,称为润滑脂的胶体安定性。
胶体安定性差的润滑脂,析油严重,不宜长期贮存。
发现润滑脂轻度析油时,可将其搅拌均匀后尽早使用。
润滑脂在贮存和使用中抵抗氧化的能力,叫做润滑脂的化学安定性。
皂基脂比较容易氧化,严重氧化的皂基脂,颜色变深,有恶臭,对金属产生腐蚀,自身变软或结块。
润滑脂的机械安定性,是指润滑脂受到机械剪切时,稠度立即下降,当剪切作用停止后,其稠度又可恢复(但不能恢复到原来的程度)。
机械安定性差的润滑脂,其使用寿命短。
5、流变性润滑脂在外力作用下产生形变流动的性能,称为流变性,其参考指标有强度极限和相似粘度。
从降低机械摩擦力和便于管道供脂出发,润滑脂的强度极限和相似粘度不宜过大。
6、蒸发损失润滑脂在使用中常常由于流失、蒸发和氧化变质而逐渐消耗,特别在高温工作时蒸发更易成为严重的问题。
润滑油脂的主要性能指标润滑油是一种技术密集型产品,是简单的碳氢化合物的混合物,而其真正使用性能又是简单的物理或化学变化过程的综合效应。
润滑油的基本性能包括一般理化性能、特别理化性能和模拟台架试验。
一般理化性能每一类润滑油脂都有其共同的一般理化性能,以表明该产品的内在质量。
对润滑油来说,这些一般理化性能如下:(1)密度密度是润滑油最简洁、最常用的物理性能指标。
润滑油的密度随其组成中含碳、氧、硫的数量的增加而增大,因而在同样粘度或同样相对分子质量的状况下,含芳烃多的,含胶质和沥青质多的润滑油密度最大,含环烷烃多的居中,含烷烃多的最小。
(2)外观(色度)油品的颜色,往往可以反映其精制程度和稳定性。
对于基础油来说,一般精制程度越高,其烃的氧化物和硫化物脱除的越洁净,颜色也就越浅。
但是,即使精制的条件相同,不同油源和基属的原油所生产的基础油,其颜色和透亮度也可能是不相同的。
对于新的成品润滑油,由于添加剂的使用,颜色作为推断基础油精制程度凹凸的指标已失去了它原来的意义。
(3)粘度指数粘度指数表示油品粘度随温度变化的程度。
粘度指数越高,表示油品粘度受温度的影响越小,其粘温性能越好,反之越差。
(4)粘度粘度反映油品的内摩擦力,是表示油品油性和流淌性的一项指标。
在未加任何功能添加剂的前提下,粘度越大,油膜强度越高,流淌性越差。
(5)闪点闪点是表示油品蒸发性的一项指标。
油品的馏分越轻,蒸发性越大,其闪点也越低。
反之,油品的馏分越重,蒸发性越小,其闪点也越高。
同时,闪点又是表示石油产品着火危急性的指标。
油品的危急等级是依据闪点划分的,闪点在45℃以下为易燃品,45℃以上为可燃品,,在油品的储运过程中严禁将油品加热到它的闪点温度。
在粘度相同的状况下,闪点越高越好。
因此,用户在选用润滑油时应依据使用温度和润滑油的工作条件进行选择。
一般认为,闪点比使用温度高20~30℃,即可平安使用。
(6)酸值、碱值和中和值酸值是表示润滑油中含有酸性物质的指标,单位是mgKOH/g。
润滑脂的性能及其评定指标润滑脂的使用范围很广,工作条件差异也很大。
不同的机械设备对润滑脂性能要求很不相同。
润滑脂性能是润滑脂组成及其制备工艺的综合体现。
润滑脂性能的评价,不但在生产上和研究工作上有决定性的意义,而且在使用部门对润滑脂的选择和检验上也是必不可少的。
根据汽车及工程机械用脂部位的具体情况,对润滑脂的基本要求是:适当的稠度,良好的高低温性能,良好的极压、抗磨性,良好的抗水、防腐、防锈和安定性等。
l.稠度在规定的剪力或剪速下,测定润滑脂结构体系变形程度以表达体系的结构性,即为稠度的概念。
它是一个与润滑脂在所润滑部位上的保持能力和密封性能,以及与润滑脂的泵送和加注方式有关的重要性能指标。
某些润滑点之所以要使用润滑脂,就是因为其有一定的稠度,从而使其具有一定的抵抗流失的能力。
不同稠度的润滑脂所适用的机械转速、负荷和环境温度等工作条件不同,因此,稠度是润滑脂的一个重要指标。
润滑脂的稠度等级可用锥入度来表示。
润滑脂的锥入度是指在规定时间、温度条件下,规定重量的标准锥体穿入润滑脂试样的深度,以(l/10)mm表示。
润滑脂的锥入度测定可按《润滑脂锥入度测定法》(GB/T269—91)规定的方法进行。
润滑脂锥入度通常包括不工作、工作、延长工作、块锥入度四种,不工作锥入度一般不象工作锥入度那样能有效地代表使用中润滑脂的稠度,通常检验润滑脂时最好用工作锥入度。
延长工作锥入度适用于工作超过60次所测定的锥入度。
润滑脂锥入度测定方法概要:在25℃条件下将锥体组合件从锥入计上释放,使锥体沉入试样5s的深度来分别测定润滑脂的上述四种锥入度。
锥入度反映了润滑脂在低剪切速率条件下变形与流动性能。
锥入度值越高,脂越软,即稠度越小,越易变形和流动;锥入度值越低,则脂越硬,即稠度越大,越不易变形和流动。
由此可见,锥入度可有效地表示润滑脂的稠度,是选用润滑脂的重要依据。
我国用锥入度范围来划分润滑脂的稠度牌号。
GB7631.1—87和国际上广泛采用的美国润滑脂协会(NLGI)的稠度编号相一致。
ep1润滑脂指标润滑脂是一种由基础油和添加剂组成的粘稠物质,具有良好的润滑性能和防锈性能。
在机械设备的运行过程中,润滑脂能够减少摩擦、降低磨损,延长设备使用寿命,同时还具有防水、防尘、防腐蚀等功能。
EP1润滑脂是其中一种具有优异性能的润滑脂,其性能指标主要包括以下几个方面:1.基础油:EP1润滑脂采用高粘度的基础油,能够在高温和高压环境下保持良好的润滑性能。
2.添加剂:EP1润滑脂中含有抗磨损、抗氧化、抗腐蚀等添加剂,能够提高润滑脂的性能和使用寿命。
3.稠度:EP1润滑脂的稠度适中,能够在轴承、齿轮等高摩擦部位形成均匀的润滑膜。
4.防水性能:EP1润滑脂具有良好的防水性能,能有效防止水分侵入设备,导致锈蚀。
那么,在哪些场景下可以使用EP1润滑脂呢?1.轴承:EP1润滑脂适用于各类轴承的润滑,包括滚动轴承、滑动轴承等。
2.齿轮:EP1润滑脂可用于各类齿轮的润滑,减少齿轮磨损,降低噪音。
3.密封件:EP1润滑脂可应用于密封件的润滑,提高密封性能,防止泄漏。
4.金属部件:EP1润滑脂可用于金属部件的防锈润滑,延长使用寿命。
在使用EP1润滑脂时,如何选择合适的润滑脂呢?1.根据设备工作环境选择:如高温、高压、高湿度等特殊环境,需选用具有相应性能的润滑脂。
2.根据设备类型选择:不同类型的设备需选用不同类型的润滑脂,如电机、减速器等。
3.根据润滑脂的粘度选择:根据设备工作温度和负荷选择合适粘度的润滑脂。
最后,为了确保EP1润滑脂的使用效果,我们需要注意以下几点:1.定期更换润滑脂:根据设备工作条件和润滑脂性能,定期检查并更换润滑脂。
2.保持润滑脂通道畅通:确保润滑脂通道无堵塞,便于润滑脂的流动。
3.适量润滑:避免润滑脂过多或过少,适量涂抹在润滑部位。
4.选择正规渠道购买:确保购买到正品EP1润滑脂,保证产品质量。
通过以上几点,相信大家对EP1润滑脂有了更深入的了解。
润滑脂执行标准润滑脂是一种常用的润滑材料,广泛应用于机械设备、汽车、航空航天等领域。
为了确保润滑脂的质量和性能,制定了一系列的润滑脂执行标准,以指导润滑脂的生产和应用。
润滑脂执行标准主要包括国际标准、行业标准和企业标准。
其中,国际标准主要由国际标准化组织(ISO)制定,如ISO 6743、ISO 12925等;行业标准由各个行业组织或协会制定,如国际润滑脂协会(NLGI)制定的NLGI标准;企业标准由润滑脂生产企业自行制定,用于规范自家产品的生产和质量控制。
润滑脂执行标准主要涵盖了润滑脂的物理性质、化学性质、机械性能、耐温性能、抗水性能、抗氧化性能、防腐蚀性能等方面的要求。
这些要求旨在确保润滑脂具有良好的润滑性能、抗磨性能、密封性能和抗腐蚀性能,以保护机械设备的正常运行和延长使用寿命。
在润滑脂执行标准中,物理性质是评价润滑脂质量的重要指标之一。
常见的物理性质包括外观、颜色、针入度、滴点、凝固点、黏度等。
外观和颜色可以反映润滑脂的纯净度和杂质含量;针入度和黏度则可以反映润滑脂的流动性和润滑性能;滴点和凝固点则可以反映润滑脂的耐温性能。
化学性质是评价润滑脂质量的另一个重要指标。
常见的化学性质包括酸值、碱值、水分含量、灰分含量等。
酸值和碱值可以反映润滑脂的酸碱性,过高的酸值或碱值可能会对机械设备产生腐蚀作用;水分含量和灰分含量则可以反映润滑脂的纯度和杂质含量,过高的水分或灰分含量会降低润滑脂的性能。
机械性能是评价润滑脂质量的另一个重要指标。
常见的机械性能包括极压性能、抗磨性能、密封性能等。
极压性能和抗磨性能可以反映润滑脂在高温、高压、重负荷等恶劣工况下的润滑性能;密封性能则可以反映润滑脂对润滑部件的密封效果。
耐温性能是评价润滑脂质量的重要指标之一。
润滑脂在不同的工作温度下具有不同的性能要求。
常见的耐温性能包括低温性能、高温性能、热稳定性等。
低温性能可以反映润滑脂在低温下的流动性和润滑性能;高温性能可以反映润滑脂在高温下的稳定性和润滑性能;热稳定性可以反映润滑脂在长时间高温下的稳定性和抗氧化性能。
电机常用的润滑脂(一)润滑脂的组成和主要性能指标润滑脂是一种膏状的半固体润滑剂。
又名黄油,是由稠化剂、基础油和添加剂三部分组成。
其中稠化剂占总量的10~20%,基础油占75%~90%,添加剂占0.5%~5%。
润滑脂的主要性能指标是滴点和针入度。
滴点:表示耐热性能,指加热溶化而滴下第一滴油的温度。
针入度:表示润滑油的稠密程度和软硬程度,指用重量为150克的标准圆锥体,沉入润滑脂试样,经过5秒钟所达到的深度,单位为毫米。
(二)电机常用润滑脂的种类和性能1.钙基润滑脂是用动植物油与石灰制成的钙皂,稠化中等粘度的润滑油制成,按针入度分为1、2、3、4、5五个牌号,号数越大,润滑脂越硬,针入度越小,滴点越高。
特点是耐水性好,遇水不易乳化变质,能在潮湿环境或与水接触的情况下工作,但耐热性差2.钠基润滑脂是用动植物油钠皂,稠化中等粘度的润滑油制成,分2、3、4三个牌号,号数越大,润滑脂越硬,滴点越高。
特点是耐热性好,耐水性差3.钙钠基润滑脂是用动植物油钙钠基混合皂,稠化中等粘度的润滑油制成,分为1、2两个牌号。
特点是有较好的耐热性,耐水性。
耐水性优于钠基润滑脂,耐热性优于钙基脂4.石墨钙基润滑脂是用动植物油钙皂,稠化中等粘度的润滑油并加入10%鳞片状石墨制成。
特点是有较好的耐磨耐压性,能适应重负荷,且有较好的耐水性,适合润滑与水或潮气接触的设备,但石墨含有大量机械杂质,不适用于滚动轴承和精密的机件5.锂基润滑脂是以12-羟基硬脂酸或硬脂酸锂皂,稠化中等粘度的润滑油并加有抗氧剂等制成。
分为1、2、3、4、四个牌号。
它是一种通用长寿命的润滑脂,可取代钙基、钠基、钙钠基润滑脂。
广泛用于高温、高速及与水接触的部件上,并能长期在120℃左右环境中使用。
特点是具有良好的耐水性和良好的机械安定性与化学安定性,耐热性好,滴点高6.复合钙基润滑脂是用醋酸钙作复合剂制成钙皂,稠化中等粘度的润滑油制成。
分为1、2、3、4、四个牌号,常用的是2号或3号,特点是耐热性好,滴点高,有一定的耐水性,能在潮湿环境或与水接触的情况下工作,有较好的机械安定性与胶体安定性,可用在较高速度的滚动轴承上7.二硫化钼润滑脂是在某些润滑脂中加入一定数量的二硫化钼制成相应的品种。
润滑脂性能指标与选用
一、润滑脂的主要性能指标
1、滴点:
指在规定的条件下加热,达到一定流动性时的温度。
它大体上可以决定润滑指的使用温度(滴点比使用温弃高15~30度)。
2、锥入度:
指在规定的温度和负荷下试验锥体在5s内自由垂直刺入油脂中的深度(单位为1/10mm)。
它是润滑指稠度和软硬程度的衡量指标。
3、胶体安定性(析油性):
指在外力作用下润滑指能在其稠化剂的骨架中保存油的能力,用分油量来判定。
当润滑脂的析油量超过5%-20%时,此润滑脂基本上不能使用。
4、氧化安定性:
指在储存和使用中抵抗氧化的能力。
5、机械安定性:
指在机械工作条件下抵抗稠度变化的能力。
机械安定性差,易造成润滑脂的稠度下降。
6、蒸发损失:
指在规定条件下,其损失量所占总量的百分数。
它是影响润滑脂使用寿命的一项重要因素。
7、抗水性:
指在水中不溶解、不从周围介质中吸收水分和不被水洗掉等的能力。
8、相似粘度:
指其非牛顿流体流动时的剪应力与剪速之比值。
转速高时其粘度低,反之则粘度较大。
二、润滑脂的失效分析
1、物理因素引起的失效
润滑脂在使用中会同时受到机械剪切和离心力的作用下润滑脂会被甩出摩擦界面而使其分油,导致润滑脂油分减少、锥入度减小而硬化,到一定程度后润滑脂将完全失效;在机械剪切作用下,润滑脂结构爱到破坏(如皂纤维脱开或取向),引起其软化、稠度下降和析油量增加等,最终导致失效。
通常情况下,润滑脂使用转递速增加2000r/min,其寿命将减少一半左右。
在高剪切应力下,转速增加一倍,使用寿命只相当于原寿命的1/10。
2、化学因素引起的失效
润滑脂与空气中的氧发生化学反庆产生酸性物质,它首先是消耗脂中的抗氧化添加剂,但到一定程度后,生成的有机酸会腐蚀金属元件并破坏脂的结构,使其滴点下降、基础油粘度增加和流动性变差等。
大量试验表明,温度越高,润滑脂的寿命下降越明显。
如温度在90~100度时,温度每升高19度,脂的寿命约降低一半,而在10~150度时,温度每升高15度,脂的寿命也将下降一半。
此外,润滑脂使用环境中的水分、尘埃和有害气体等也是使其劣化的重要因素。
例如:脂中混入铜、铁、铅和青铜等磨损微粒,会地脂的氧化起催化作用。
总之,润滑脂的失效原因很多,有时可能由某一原因引起,但更多是多种因素其同作用的结果,或者以一种原因为突破口,然后其他原因共同作用。
三、润滑脂的合理选择
选择润滑脂时,主要应考虑摩擦副的工况(负荷、速度、温度)、工作状态(连续运转、断续运转、有无振动和冲击等)和工作环境(湿度、气温、空气污染程度等)。
1、润滑脂的使用温度应至少低于其滴点20~30度
在使用温度高时,应选择抗氧化性能好、蒸发损失小和滴点高的脂;在使用温度低时,应选择低启动矩、相似粘度小的脂,如以合油为基础油的脂。
2、所选的润滑脂应与被润滑摩擦副的使用速度相适应
在高转速时,要选用低粘度基础油制成的锥入度较大的润滑脂;对于低速用的脂,应选择以高粘度基础油制成的高锥入度牌号的润滑脂。
3、所选润滑脂应与负荷大小相适应。
重负荷时,应选择基础油粘度高、稠化剂含量高的润滑脂。
负荷特别大时,应注意选择加有极压添加剂或填料(二硫化钼、石墨)的润滑脂;中低负荷时,一般选用2号稠度皂纤维结构短、中等粘度基础油的润滑脂。
4、所选润滑脂应与所使用的环境条件相适应
在空气潮湿或与水接触的环境下,应选用如钙基、锂基、复合锂基等抗水性好的脂;尘埃多时,应选择较稠硬(即牌号高一些)的脂,这样密封性较好,可防止杂质混入摩擦副中。
在强化学介质环境下,应选用如氟碳润滑脂这样的抗化学介质的合成油润滑脂。
5、所选润滑脂应与摩擦副的供脂方式相适应
属集中供脂时,应选择00~1号润滑脂;对于定期用脂枪、脂杯等加注脂的部位,应选择1~3号润滑脂;对于长期使用而不换脂的部位,应选用2号或3号润滑脂。
6、所选润滑脂应与摩擦副的工作状态相适应
如在振动较大时,应用粘度高、粘附性和减振性好的脂,如高粘度环烷基或混合基润滑油稠化的复合皂基润滑脂。
7、所选润滑脂应与其使用目的相适应
对于润滑用的脂须按摩擦副的类型、工况、工作状态、环境条件和供脂方式等的不同而作具体选择;对于保护用的脂,应能有效地保护金属免受腐蚀,如保护与海水水接触的机件,应选择粘附能力强、抗水能力大的铝基润滑脂;一般保护用脂可选用固体烃稠化高粘度基础油制成的脂。
对于密封用脂,应注意其抵抗被密封介质溶剂的性能。
8、所选润滑脂应尽量保证减少脂的品种,提高经济效益。
在满足要求的情况下,尽量选用锂基脂、复合皂基脂、聚脲脂等多效通用的润滑脂。
这样,既减少了脂的品种,简化了脂的管理,且因多效脂使用寿命长而可降低用脂成本,减少维修费用。
四、润滑脂的正确使用
1、所加注的润滑量要适当
加脂量过大,会使摩擦力矩增大,温度升高,耗脂量增大;而加脂量过少,则不能获得可靠润滑而发生干摩擦。
一般来讲,适宜的加脂量为轴承内总空隙体积的1/3~1/2。
但根据具情况,有时则应在轴承边缘涂脂而实行空腔润滑。
2、注意防止不同种类、牌号及新旧润滑脂的混用
避免装脂容器和工具的交叉使用,否则,将对脂产生滴点下降,锥入度增大和机械安定性下降等不良影响。
3、重视更换新脂工作
由于润脂品种、质量都在不断地改进和变化,老设备改用新润滑脂时,应先经试验,试用后方可正式使用;在更换新脂时,应先清除废润滑脂,将部件清洗干净。
在补加润滑脂时,应将废润脂挤出,在排脂口见到新润滑脂时为止。
4、重视加注润滑脂过程的管理
在领取和加注润滑脂前,要严格注意容器和工具的清洁,设备上的供脂口应事先擦拭干净,严防机械杂质、尘埃和砂粒的混入。
5、注意季节用脂的及时更换
如设备所处环境的冬季和夏李和温差变化较大,如果夏季用了冬季的脂或者相反,结果都将适得其反。
6、注意定期加换润滑脂
润滑脂的加换时间应根据具体使用情况而定,既要保证可靠的润滑又不至于引起脂的浪费。
7、不要用木制或纸制容器包装润滑脂
防止失油变硬、混入水分或被污染变质,并且应存放于阴凉干燥的地方。