数学建模竞赛成绩的评价与预测
- 格式:pdf
- 大小:306.59 KB
- 文档页数:19
数学建模竞赛试卷成绩的预处理及其合理性分析全国大学生数学建模竞赛是目前全国高校规模最大的基础性学科竞赛,也是世界上规模最大的数学建模竞赛。
每年有8万多名大学生报名参加本项竞赛。
竞赛之后都要经过赛区和全国阅卷的过程来评出赛区和全国奖项,评阅标准及其公正性和合理性备受关注。
评阅过程除了几十名教师参与繁重的评阅试卷的工作外,许多管理工作都有很强的技术性。
比如试卷的分发、回避制度避免各教师对自己所在单位试卷的评阅、教师评分的预处理、对每位教师评阅效果的评价等。
这些做得好坏,直接影响着评阅的合理性和公正性,组委会追求最优、最准确的评阅效果。
一次竞赛各个赛区通常试卷有几百份,评阅前已将试卷打乱编号。
每份试卷就是一篇科技论文,评阅教师需要综合考虑各方面情况给出一个成绩。
每份试卷应有三名不同的教师评阅,所给出的三个成绩合成该试卷的最后成绩。
我们仅考虑评阅分数的预处理过程,全部阅完之后,就要进行成绩的合成了。
由于每位阅卷教师对卷子理解不同等多方面原因,实际评分标准也不完全相同(尽管评阅前已经集体开会、讨论,统一评卷标准),大家的分数没有直接的可比性,所以不能简单地合成,需要预处理。
比如,可能出现一份试卷的两位评阅教师都给出60分的评价,但是其中一个60分是一位批卷教师给出的最高分,另一个60分则是另一位教师给出的最低分,能认为这份试卷就应该是60分吗?,显然这是不合理的。
因此针对试卷成绩的预处理及其试卷评阅标准的合理性等问题请你回答下列问题:1、请设计一个成绩预处理的算法,把各位阅卷教师给出的成绩折算成标准化成绩,然后用标准化成绩合成试卷的总成绩,进而对所有试卷进行排序,给出完整的算法。
2、编写程序实现上面的算法,试卷总数和批卷教师人数可以自己设定,你给出几份成绩单执行你的算法和程序。
3、你对数学建模试卷的评阅标准以及公正性和合理性有什么合理化建议。
数学建模竞赛的经验分享在数学建模竞赛中获得好成绩并不仅仅依赖于数学水平,还需要团队合作、问题分析和解决能力等多方面素质的综合发展。
本文将从个人经验出发,分享一些在数学建模竞赛中取得成功的经验和技巧。
一、团队合作与分工团队合作是数学建模竞赛中至关重要的一环。
一个团队中的成员需要相互信任、合理分工与密切配合。
在分工方面,可以根据队员的特长和兴趣进行合理的安排,充分发挥每个人的优势。
同时,要做好沟通与交流,及时解决团队中出现的问题。
通过紧密的团队协作,能够充分利用各自的优势,提升整个团队的解题效率和竞争力。
二、问题分析与解决在数学建模竞赛中,问题的分析与解决能力是决定成败的关键。
首先要对问题进行深入的分析,理解问题的背景和要求。
其次,要合理选择解题方法和模型,对问题进行建模与转化。
在解题过程中,要善于利用数学知识和技巧,进行问题求解与验证。
同时,还需要具备一定的编程能力,能够利用计算机进行模拟和数据处理。
通过不断练习和学习,提高自己的问题分析和解决能力,才能在竞赛中取得好成绩。
三、时间管理与备战策略数学建模竞赛通常在有限的时间内完成,因此良好的时间管理能力是至关重要的。
在备战阶段,要制定合理的学习计划和备赛策略。
要根据竞赛的要求和内容,有针对性地进行学习和准备。
在比赛过程中,要控制好时间节奏,合理安排每个环节的时间。
如果在某个环节卡住了,要及时调整思路,不要浪费太多时间。
合理的时间分配和备战策略能够提高解题的效率和质量。
四、综合素质的培养除了数学知识和解题技巧外,一些综合素质的培养也对于在数学建模竞赛中取得好成绩至关重要。
首先是团队合作与沟通能力,要学会与队友进行有效的合作和沟通。
其次是自学和独立思考的能力,要培养独立解题和自主学习的习惯,提高自己的自主学习和问题解决能力。
再次是表达与展示能力,要学会清晰地表达自己的思路和想法,通过书面报告和口头陈述来展示解题过程和结果。
这些素质的培养对于整个团队的竞赛能力和综合素质的提升有着重要的作用。
数学建模竞赛成绩的评价与预测摘要本文针对对以往的数学建模工作进行总结及对未来的发展进行预测两个问题,根据附件一二中各高校安徽赛区奖和全国奖的数据,运用层次分析法、模糊综合评价和BP 神经网络等方法,建立了模糊层次模型和BP神经网络模型,借助Excel、Matlab软件,给出安徽赛区各校和全国各院校建模成绩的科学、合理的排序,并且对安徽赛区各院校2012年建模成绩进行了预测,最后将模型结果与实际结合,提出了为科学、合理地进行评价和预测,除全国竞赛成绩、赛区成绩外,还需要考虑的因素。
针对问题一,根据附件一中安徽赛区各高校的数学建模获奖数据,给出安徽赛区各校建模成绩的科学、合理的排序,并对安徽赛区各院校2012年建模成绩进行预测。
首先,统计出安徽赛区16所高校的获奖数据,引入综合评价指数概念,运用层次分析法和模糊综合评价建立了模糊层次模型,由Matlab求的全国一二等奖和安徽赛区一二三等奖对数学建模成绩的权重,将安徽赛区奖归一化得到本问题中所需要的权重,算出各校综合评价指数,进而得出安徽赛区各校建模成绩的排序,前十名依次为安徽财经大学、安徽大学、安徽师范大学、中国科学技术大学、安庆师范学院、合肥工业大学、安徽工程大学、皖西学院、滁州学院、安徽建筑工业学院、宿州学院、铜陵学院、合肥师范学院、巢湖学院、淮南师范学院、合肥学院;再建立BP神经网络模型,借助Matlab软件求得安徽赛区16所高校2012年各奖项的获奖队数,具体数据见表3。
针对问题二,根据附件二中全国各高校的数学建模获奖数据,将问题一中的模糊层次模型推广,应用于全国各高校。
在问题求解时,本本文在本科组学校中选取49所,在专科组学校中40所学校,按一定的年份间隔来统计数据,最后运用Excel软件对这些学校进行排序,得出本科组排在前十的依次为解放军信息工程大学、国防科技大学、浙江大学、武汉大学、大连理工大学、海军航空工程学院、上海交通大学、山东大学、东南大学;专科组学校前五名依次为:石家庄经济学院、成都电子机械高等专科学校、海军航空工程学院、山西工程职业技术学院、深圳职业技术学院。
中国研究生数学建模竞赛国家二等奖我很荣幸获得中国研究生数学建模竞赛的国家二等奖。
在这次比赛中,我对于自己在数学建模方面的能力和水平有了更进一步的认识。
以下将从我参赛的经历、团队合作、问题分析与解决方法等方面进行详细说明。
首先,我要感谢我的导师和指导老师,他们非常关心和支持我在数学建模方面的学习和发展。
在备赛过程中,他们指导我理论知识的学习,提供了悉心的指导和鼓励,并且对我的论文提供了宝贵的意见和建议。
没有他们的支持和鼓励,我无法在这次竞赛中取得如此好的成绩。
其次,团队合作在这次竞赛中起到了至关重要的作用。
我和我的队友们密切合作,在共同的目标下,相互协作,共同解决问题。
我们互相倾听和理解,充分发挥每个人的优势,形成了高效的工作氛围。
每个人都能够在团队中扮演重要的角色,充分发挥自己的专长和才能。
通过团队合作,我们能够更好地解决问题,提高效率,取得优异的成绩。
在问题分析和解决方法方面,我首先对赛题进行了充分的分析和理解。
通过仔细阅读题目,我能够准确抓取问题的要点,并且对关键信息进行有效提取和整合。
在问题的分析阶段,我运用了数学建模的方法和理论,对问题进行了数学化的建模,构建了合理的数学模型。
在解决问题的过程中,我运用数学工具和计算机软件,进行计算和数据分析,并做出了合理的结论。
在解决难题的过程中,我也进行了反复实验和推敲,不断修正和完善模型,最终得到了令人满意的结果。
在这次竞赛中,我不仅学到了很多数学建模的理论知识和方法,还提高了自己的团队合作能力和问题解决能力。
我深刻体会到数学建模的重要性和广泛应用的价值,也意识到自己在这个领域中还有很多需要学习和提高的地方。
因此,我将继续努力学习,提升自己的数学建模水平,为我国科学研究和社会发展做出更有价值的贡献。
总之,我对于能够获得中国研究生数学建模竞赛的国家二等奖感到非常自豪和兴奋。
这次竞赛不仅为我提供了展示自己才能的平台,还锻炼了我的团队合作和问题解决能力。
成绩统计预测高中数学建模一、问题背景与意义在当今的教育环境下,学习成绩的预测和评估对于学生、教师和家长都具有重要意义。
通过对学习数据的分析和建模,我们不仅可以更准确地了解学生的学习状况,还能为教学方法的改进和教学资源的优化配置提供科学依据。
特别是在高中数学这一关键学科中,建模预测的成绩数据能够为教师提供更有针对性的教学策略,帮助学生更好地掌握知识,进而提升整体教学质量。
二、数据收集与分析要进行有效的数学建模,首先需要收集相关的数据。
这些数据可能来源于多个方面,如学生的考试成绩、课堂参与度、家庭背景、学习习惯等。
在收集数据后,我们需要进行深入的分析,以理解数据之间的关系和潜在的模式。
例如,我们可以使用描述性统计来理解数据的分布,使用相关性分析来识别影响学习成绩的关键因素。
三、模型建立与选择在确定了数据后,我们需要选择合适的数学模型来进行预测。
这可能包括线性回归模型、决策树、支持向量机、神经网络等。
在选择模型时,我们需要考虑模型的预测能力、解释性以及计算的复杂性。
选择一个合适的模型可以帮助我们更好地理解数据中的模式,并准确地预测未来的结果。
四、模型实施与求解一旦选择了模型,我们就可以开始进行模型的实施和求解。
这通常包括数据的预处理、特征的选择和转换、模型的训练和优化等步骤。
在模型的实施过程中,我们需要不断地调整和优化模型的参数,以确保模型的预测效果。
同时,我们还需要考虑模型的泛化能力,以确保模型能够适应未来的数据。
五、结果分析与应用在得到模型的预测结果后,我们需要对其进行深入的分析。
这可能包括评估模型的准确性、比较不同模型的预测效果、解释模型的预测结果等。
最后,我们将根据分析的结果制定具体的行动计划,例如为特定的学生群体提供定制的教学方案,或者为教师提供教学策略的建议。
此外,这些预测结果还可以用于教育资源的分配、教师评估和学生升学指导等方面。
六、结论与建议通过本次研究,我们得出以下结论:首先,利用数学建模方法可以较为准确地预测学生的学习成绩;其次,不同的建模方法可能在预测精度和应用方面存在差异;最后,数据的质量和完整性对预测结果的准确性具有重要影响。
2023数学建模国赛官方评阅标准一、介绍2023年的数学建模国赛将以怎样的标准进行评阅呢?这个问题是每一个参赛选手都非常关注的,因为评审标准直接关系到他们的比赛成绩和荣誉。
在这篇文章中,我们将全面评估2023数学建模国赛的官方评阅标准,并撰写一篇高质量、深度、广度兼具的文章,帮助大家更好地理解比赛的评审标准。
二、深度评估2.1 理论分析在评估2023数学建模国赛的官方评阅标准时,我们首先要深入分析比赛组委会公布的评审要求和标准。
通常来说,评审标准会包括对模型建立的完整性、准确性、应用性以及论文的逻辑性、表达能力等方面的考量。
这些标准不仅要求参赛队伍在建模过程中全面、准确地解决问题,还要求他们能够清晰地表达模型的建立思路和应用价值。
2.2 实证分析除了理论分析,我们还可以通过对历年数学建模国赛获奖论文的实证分析,来深入理解评审标准的具体要求。
通过对这些优秀论文的研究,我们可以窥见评审委员会对于模型建立、求解过程和结果分析的偏好和倾向,从而更好地指导我们的模型建立和论文撰写。
三、广度评估3.1 国际比较要想全面评估2023数学建模国赛的评审标准,我们还需要进行国际比较。
通过比较不同国家或地区的数学建模竞赛的评审标准,我们可以了解到不同赛制的区别和特点,从而更好地把握2023国赛的评审要求。
3.2 实战演练还可以通过模拟评审、实战演练等方式来广度评估2023数学建模国赛的评审标准。
可以邀请具有丰富评审经验的专家组成评审团队,对参赛论文进行评审,从而模拟出评审标准的实际应用情况,帮助参赛选手更好地理解和把握评审要求。
四、总结与回顾通过深度和广度的全面评估,我们对2023数学建模国赛的官方评阅标准有了更清晰的认识。
在这个过程中,我们了解到评审标准不仅仅是对数学建模能力的考量,更是对参赛队伍综合素质的综合评价。
作为参赛选手,不仅要在数学建模能力上下功夫,还要注重论文的撰写和表达能力,以迎合评审标准的要求。
个人观点和理解个人认为,2023数学建模国赛的官方评阅标准在考虑了数学建模能力的基础上,更加关注模型的应用和表达能力,这是对选手综合素质的更高要求,也是对数学建模竞赛进一步提升的体现。
E题数学建模竞赛成绩评价与预测摘要本体是关于评价比较与预测问题,是对数学建模开展以来各高校建模水平的评价和比较以及预测。
第一,分析给出的各高校的获奖数据,统计,进行综合量化评价,运用的方法是层次分析法,综合评判和线性分析。
最后,以学校的建模水平进评比。
对于四个问题,对各高校建模获奖数据进行了统计分析。
在建立数学模型时,首先从建模理念的应用意识、数学建模、创新意识出发利用模糊评判的一级评判模型把所给学校的国家一等奖、国家二等奖,省一等奖、省二等奖,省三等奖,成功参赛奖作为因素集。
在用模糊综合评判方法时,确定评判矩阵和权重分配是两项关键性的工作,求权重分配时,通过往年评分标准确定数据后用层次分析法计算权重;对于评判矩阵,通过对整理的各高校每个等级奖项数目对各高校获奖总数的比重建立评价矩阵。
通过C语言编程处理得出的各高校建模水平,通过线性回归,预测十二五期间的建模水平,从而解决问题。
关键字:综合评判;层次分析法;统计分析;线性回归;C语言编程;画图软件;一、问题的重述近20年来,CUMCM的规模平均每年以20%以上的增长速度健康发展,是目前全国高校中规模最大的课外科技活动之一。
2011 年,来自全国33个省/市/自治区(包括香港和澳门特区)及新加坡、美国的1251所院校、19490个队(其中本科组16008队、专科组3482队)、58000多名大学生报名参加本项竞赛。
在数学建模活动开展20周年之际,有必要对以往的数学建模工作进行总结及对未来的发展进行预测。
通过某高校2006-2011年数学建模成绩,建立合理的评价模型,对该校十一五期间数学建模工作进行评价,并对该校十二五期间的数学建模成绩进行预测;试建立评价模型,给出吉林赛区十一五期间各校建模成绩的科学、合理的排序;并给出吉林赛区各院校十二五期间的建模成绩进行预测;给出全国各院校的自建模竞赛活动开展以来建模成绩的科学、合理的排序;并对全国各院校十二五期间的建模成绩进行预测;你认为如果科学、合理地进行评价和预测,除全国竞赛成绩、赛区成绩外,还需要考虑那些因素?二、模型假设1、假设附表中的信息基本准确没有异常值并且数据是真实合理的。
全国大学生数学建模竞赛评分标准数学建模竞赛评分标准
1.模型的可行性20分。
2.算法的正确性20分。
3.创新性10分。
4.行文规范性10分。
5.继续研究潜力20分。
6.可操作加分20分。
1)可行性:建立的模型一定要具有可行性,不能抄袭他人的作品片段二忽略自己的想法.同时需要具有合理性,关键假设;不欣赏罗列大量无关紧要的假设。
2)行文规范性:论文写作一定要根据书写论文的格式严格要求,也要注意论文的美观得体。
3)正确性:不强调与“参考答案”的一致性和结果的精度;好方法的结果一般比较好;但不一定是最好的。
4)清晰性:摘要应理解为详细摘要,提纲挈领,表达严谨、简捷,思路清新。
5)创新性:特别欣赏独树一帜、标新立异,但要合理。
6)继续研究潜力:需要有自己的见解,不能一直随大流,论文需要一些新的想法.具有深层次研究的价值。
7)可操作加分:根据参赛队伍的态度与平时表现作出评价给分。
具体题目细则根据题目给定的标准确定。
2023 数学建模评阅标准一、综述数学建模是指将实际问题抽象化成数学模型,通过数学工具对问题进行分析和求解的过程。
数学建模比赛是在一定时间内,根据给定的实际问题,利用数学知识和模型建立技术方法,对问题进行建模、求解和分析,并撰写相关报告的比赛。
评委在评审数学建模比赛时,通常会根据一定的标准来进行评分,以保证评分公正、客观。
下面将详细介绍2023年数学建模评阅标准。
二、评阅标准1. 模型建立的合理性模型建立的合理性是数学建模比赛评分的重要依据。
评委会会对参赛队伍所建立的数学模型进行评审,判断其是否能准确地反映实际问题的本质特征,并能有效地应用数学知识和方法进行问题求解。
模型建立的合理性包括模型的假设合理性、模型的可行性、模型的适用范围等方面的考量。
2. 数据分析的准确性在数学建模比赛中,通常会提供给参赛队伍一定的实际数据,参赛队伍需要对这些数据进行分析,并在模型构建和问题求解过程中进行有效利用。
评委会会对参赛队伍所进行的数据分析进行评审,判断其分析的准确性和深度。
参赛队伍需要充分挖掘数据蕴含的信息,找出数据之间的内在关系,并能有效地将数据与模型进行结合,为问题的解决提供有力支撑。
3. 方法选择与应用的合理性在数学建模比赛中,参赛队伍需要根据所建立的模型选择合适的数学方法进行求解。
评委会会对参赛队伍所选择的方法进行评审,判断其是否合理、有效。
参赛队伍需在应用数学方法进行问题求解过程中,能充分运用数学工具,进行严密的数学推导,得到准确、可信的结果。
4. 结果的分析和解释在数学建模比赛中,参赛队伍不仅需要对问题进行数学建模和求解,还需要对所得到的结果进行充分的分析和解释。
评委会会对参赛队伍对结果的分析和解释进行评审,判断其是否合理、深刻。
参赛队伍需要站在数学的角度对结果进行解释,能充分挖掘结果蕴含的信息,为实际问题提供有效的解决方案。
5. 报告的完整性和逻辑性参赛队伍在数学建模比赛中需要撰写相关的报告,将问题的建模和求解过程进行详细的描述。
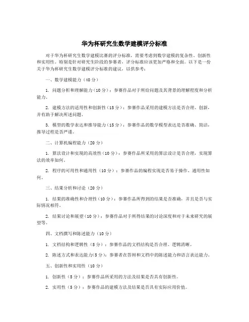
华为杯研究生数学建模评分标准对于华为杯研究生数学建模比赛的评分标准,需要考虑到数学建模的复杂性、创新性和实用性。
特别是针对研究生阶段的参赛者,评分标准应该更加严格和全面。
以下是一份关于华为杯研究生数学建模评分标准的建议,以供参考:一、数学建模能力(40分)1. 问题分析和理解能力(10分):参赛作品对于所给问题及其背景的理解程度和分析能力。
2. 建模方法的适用性和创新性(15分):参赛作品采用的建模方法是否合理、创新,并有助于解决所述问题。
3. 模型的数学表达和推导能力(15分):参赛作品的数学模型表达是否准确、简洁,推导过程是否严谨。
二、计算机编程能力(20分)1. 算法设计和实现的高效性(10分):参赛作品所采用的算法设计是否合理,实现算法的效率如何。
2. 程序的可用性和通用性(10分):参赛作品的编程实现是否易于操作、通用性如何。
三、结果分析和讨论(20分)1. 结果的准确性和合理性(10分):参赛作品所得到的结果是否准确,并且是否与实际情况相符。
2. 结果讨论和展望(10分):参赛作品对于所得结果的讨论深度和对于未来研究的展望等。
四、文档撰写和陈述能力(10分)1. 文档结构和逻辑性(5分):参赛作品的文档结构是否合理、逻辑清晰。
2. 陈述方式和表达能力(5分):参赛者在答辩和文档中的陈述能力和语言表达能力。
五、创新性和实用性(10分)1. 创新性(5分):参赛作品所采用的方法及结果是否具有创新性。
2. 实用性(5分):参赛作品的建模方法及结果是否具有实际应用价值。
六、团队协作能力(10分)1. 团队合作配合性(5分):参赛团队成员在合作中的分工和配合程度。
2. 团队贡献(5分):参赛团队成员所承担的任务及贡献。
对于参赛作品的评分标准应该是全面、公正、客观和科学的。
在评分过程中,应该考虑到数学建模的各个方面,鼓励创新和实践,为研究生提供一个专业、严谨的比赛环境,激发他们的创造力和探索精神。
数学建模中的学生成绩预测分析在现代教育中,学生成绩的预测和分析变得越来越重要,因为它可以帮助教育工作者做出更好的决策,以提高学生的学习成绩。
为了解决这个问题,近年来,许多研究人员和教育工作者开始采用数学建模技术,以预测和分析学生成绩。
数学建模是通过构建数学模型来描述实际情境中的问题,并通过分析模型来寻找最优解决方案的一种技术。
在学生成绩预测和分析中,数学建模的主要方式是使用统计模型和机器学习算法,它们可以根据学生的历史成绩、考试成绩、学生的个人信息等一系列因素,预测和分析其未来学习成绩。
首先,统计模型是一种常用的数学建模技术,可以帮助我们预测和分析学生成绩。
其中,线性回归模型是最为常用的一种统计模型。
这种模型是基于一个关键假设:学生的未来成绩可以由其历史成绩和其他一些学生信息来预测。
具体来说,线性回归模型需要收集一些学生的历史成绩信息和个人信息,比如课程成绩、半期考试成绩、期末考试成绩等,并将这些信息作为自变量输入到模型中。
然后,根据这些自变量,线性回归模型会生成一个关于学生成绩的预测方程。
但是,线性回归模型虽然在许多情况下可以很好地预测学生成绩,但它也存在一些问题。
其中最大的一个问题是多元共线性:当两个或多个自变量之间具有高度相关性时,线性回归模型计算的结果可能会出现偏差,从而导致误差增加。
为了解决这个问题,我们需要采用其他一些统计模型。
比如,逻辑回归模型可以预测离散型变量,比如学生考试是否及格。
而岭回归和lasso回归等正则化技术,可以控制和减少多元共线性,从而提高模型预测准确性。
除了统计模型,机器学习算法也是一种流行的学生成绩预测和分析方法。
机器学习算法是一种基于数据模式识别的自动化方法,它考虑了多种因素,包括学生个人信息、历史成绩和考试成绩。
其中,最常用的机器学习算法包括决策树、支持向量机和人工神经网络。
这些算法可以帮助我们将学生的历史成绩和个人信息映射到一个高维空间中,并从中找到一个最优的决策边界,以预测未来的学习成绩。
2023年我国研究生数学建模结果在2023年的我国研究生数学建模竞赛中,有许多引人注目的成绩和结果。
这项比赛是培养和展示数学建模能力的重要评台,也是对参赛学生动手能力和创新精神的一次很好的检验。
本次比赛的题目涉及到了多个领域,包括但不限于金融、经济、环境和社会等方面的实际问题,考验了参赛学生的综合分析和解决问题的能力。
在这篇文章中,我将从几个方面来深入探讨2023年我国研究生数学建模的结果以及对这些结果的个人观点和理解。
1. 建模主题本次比赛的建模主题涉及到了多个领域,其中包括金融、经济、环境和社会等方面的实际问题。
参赛学生需要从实际问题中提炼出数学模型,并通过建模和分析得出合理的结论和解决方案。
这种跨学科的综合能力在今天的社会中显得格外重要,因此这项比赛对于培养学生的综合能力具有重要意义。
2. 成绩和结果在2023年的研究生数学建模竞赛中,参赛学生们展现出了惊人的能力和成绩。
他们在不同主题的建模过程中,不仅充分考虑了数学方法的适用性,更在分析和解决问题的过程中展现出了创新和突破。
在金融领域的建模中,一些团队提出了新颖的金融衍生品定价模型;在环境领域的建模中,一些团队提出了可持续发展的新模型。
这些成绩和结果充分展示了我国研究生在数学建模领域的优秀实力和创造力。
3. 个人观点作为研究生数学建模的爱好者,我对这些成绩感到非常振奋和鼓舞。
每一组参赛作品都展现出了参赛学生们的创造力和团队合作精神。
他们能够将数学知识应用于实际问题的解决中,并在过程中取得出色的成绩。
这为我们展示了研究生们的数学建模能力,也为我们展示了未来数学建模的发展方向。
总结而言,2023年我国研究生数学建模的成绩和结果确实令人瞩目。
参赛学生们不仅展现出了卓越的数学建模能力,更提出了许多创新的解决方案。
这为我们展示了未来数学建模的发展方向,也为我们展现了研究生们的学术热情和实践能力。
希望未来会有更多的学生参与到数学建模中,为我们的社会做出更多的贡献。
2012年暑期培训数学建模第二次模拟承诺书我们仔细阅读了数学建模联赛的竞赛规则。
我们完全明白,在竞赛开始后参赛队员不能以任何方式(包括电话、电子邮件、网上咨询等)与本队以外的任何人(包括指导教师)研究、讨论与赛题有关的问题。
我们知道,抄袭别人的成果是违反竞赛规则的, 如果引用别人的成果或其它公开的资料(包括网上查到的资料),必须按照规定的参考文献的表述方式在正文引用处和参考文献中明确列出。
我们郑重承诺,严格遵守竞赛规则,以保证竞赛的公正、公平性。
如有违反竞赛规则的行为,我们愿意承担由此引起的一切后果。
我们的参赛报名号为:参赛队员(签名) :队员1:队员2:队员3:2012年暑期培训数学建模第二次模拟编号专用页参赛队伍的参赛号码:(请各个参赛队提前填写好):竞赛统一编号(由竞赛组委会送至评委团前编号):竞赛评阅编号(由竞赛评委团评阅前进行编号):2012年暑期培训数学建模第二次模拟题目学生成绩的分析问题摘要本文针对大学高数和线代,概率论成绩进行建模分析,主要用到统计分析的知识及SPSS软件,建立了方差分析、单因素分析、相关性分析等相关模型,从而分析两个专业、四门课程成绩的显著性,以及课程之间的相关性。
最后利用分析结论表明了我们对大学数学学习的看法。
问题一:每门课程两个专业的差异性需要进行多个平均数间的差异显著性检验,首先应该对数据进行正态分布检验,结论是各个专业的分数都服从正态分布,之后可以根据Kolmogorov-Smirnov 检验(K-S检验)原理,利用SPSS软件进行单因素方差分析,得出方差分析表,进行显著性检验,最后得出的结论是高数1、高数2、线代和概率这四科成绩在两个专业中没有显著性差异。
问题二:对于甲乙两个专业分别分析,应用问题一的模型,以每个专业不同班级的高数一、高数二、线代和概率平均数为自变量,同第一问相同的做法,得到两个专业中不同学科之间没有显著差异。
问题三:我们通过对样本数据进行Spss的“双变量相关检验”得出相关系数值r、影响程度的P值,从而来分析出高数1、高数2与概率论、现代的相关性。
高校数学建模竞赛模型结果合理性评判标准在高校数学建模竞赛中,模型结果的合理性评判是非常重要的。
只有通过科学合理的评判标准,才能准确判断模型结果的有效性,并为进一步的研究提供指导。
本文将探讨高校数学建模竞赛模型结果合理性评判的标准。
1. 问题表述的准确性模型结果的合理性评价首先基于问题表述的准确性。
在评判模型结果前,需要仔细分析问题陈述,确保对问题有深入的理解。
问题陈述应该明确、简明扼要,包含所有关键信息和要求。
只有理解了问题的本质,才能产生合理的模型结果。
2. 模型的建立与合理性一个合理的数学模型是评判模型结果合理性的基础。
模型的建立应该基于真实的问题背景和实际情况。
模型的构建应该考虑到所有可能的影响因素,并选择适当的数学方法和假设。
模型应该具有稳定性、可解性和适应性,能够反映问题的本质和规律。
3. 数据的采集与可靠性模型结果的合理性评判还需要考虑数据的采集和可靠性。
数据采集应该基于充分的样本量和科学的方法。
数据应该包含所有相关因素,并且应该是准确、真实和可靠的。
数据采集的过程应该严格遵循科学的原则和步骤,避免人为主观因素的影响。
4. 模型的稳定性与鲁棒性一个合理的模型应该具有稳定性和鲁棒性。
稳定性是指模型在不同数据集和条件下的结果保持一致性。
一个合理的模型应该具有较小的敏感性,能够对一定程度的噪声或误差具有一定的容忍度。
只有稳定的模型才能产生可靠和合理的结果。
5. 模型结果的验证与验证方法模型结果的合理性评判需要进行验证。
验证是指通过合适的方法和数据验证模型的有效性和准确性。
常用的验证方法包括交叉验证、模型对比和数据拟合检验等。
通过验证,可以进一步评估模型结果的合理性,验证模型是否能够准确地预测未知数据。
6. 结果的解读与可行性分析模型结果的合理性评判还需要进行结果的解读与可行性分析。
对于模型输出的结果,需要进行适当的解读和分析,以确保模型结果能够被实际操作和应用。
结果的解读应该基于问题要求和实际背景,给出合理的结论和建议。
美赛评分标准
美国数学建模竞赛(MCM/ICM)的评分标准主要包括以下四个方面:
1. 建模过程:评估参赛者对问题的理解和建模过程,包括问题的定义、假设的合理性、模型的建立和求解过程等。
2. 分析:评估参赛者对问题的深入分析能力,包括数据的处理、模型的验证、结果的解释和预测等。
3. 结论:评估参赛者的结论是否有充分的依据和支持,结论是否准确和有意义。
4. 论文表述:评估参赛者的论文表述能力,包括语言的使用、结构的安排、逻辑的清晰度等。
根据以上四个方面的表现,美国数学建模竞赛的评分标准可以分为以下几个等级:
1. Meritorious(优秀):论文在各方面都非常出色,论据充分、结构清晰、论文表述良好,各方面都达到了要求。
2. Honorable(荣誉):高于平均水平,并包含评申要求的所有要素,达到最基本的要求。
3. Successful(成功):提交了完整论文,但该解答不完整、出现缺陷或弱点。
4. Unsuccessful(失败):未能提交完整的论文或者未能达到最低的参赛要求。
以上信息仅供参考,建议查阅美赛官网获取更准确的信息。