吊索具培训---选择、辨别、使用、检验与报废
- 格式:ppt
- 大小:11.25 MB
- 文档页数:134
吊索具使用培训一、吊索具的基本知识在进行吊索具使用培训时,首先需要向参与培训的人员介绍吊索具的基本知识。
这包括吊索具的种类、结构和材料等。
吊索具的种类有很多,常见的有钢丝绳、合成纤维绳和链条等。
各种吊索具的结构和材料不同,因此在使用时需要根据实际情况进行选择。
二、吊索具的安全操作规程吊索具的安全操作规程是培训内容中非常重要的一部分。
在使用吊索具时,操作人员需要遵守一系列的安全操作规程,以确保吊运作业的安全进行。
这些规程包括悬挂物品的检查、悬挂点的选择、吊装高度的控制、悬挂物品的绑扎和包装等。
所有参与吊索具操作的人员都需要了解并遵守这些安全规程,以免发生意外事故。
三、吊索具的使用技巧吊索具的使用技巧是培训的重点内容之一。
在进行吊索具的吊装作业时,操作人员需要掌握一些使用技巧,以提高吊装作业的效率和安全性。
这些技巧包括吊索具的正确使用方法、吊索具的绑扎技术、吊装过程中的注意事项等。
只有掌握了这些使用技巧,操作人员才能熟练地进行吊索具的操作。
四、吊索具的维护保养吊索具的维护保养是吊索具使用培训的必要内容。
在进行培训时,需要向操作人员介绍吊索具的维护保养方法,包括定期检查、清洁和润滑等。
吊索具经常用于重型物品的吊运作业,因此需要保持良好的状态才能确保吊装作业的安全进行。
五、吊索具的操作风险及应急处理在进行吊索具使用培训时,还需要向参与培训的人员介绍吊索具操作中可能出现的风险和应急处理方法。
吊索具操作存在一定的风险,例如吊索具断裂、吊装点松动、吊装物体砸落等。
在发生这些意外情况时,操作人员需要迅速做出应急处理,以防止事故的发生。
六、吊索具的使用注意事项在进行吊索具使用培训时,还需要向操作人员介绍吊索具的使用注意事项。
这些注意事项包括禁止超载操作、注意气候条件、严禁在无资质情况下操作吊索具等。
只有熟悉了这些使用注意事项,操作人员才能正确使用吊索具,确保吊装作业的安全进行。
在吊索具使用培训中,需要注重实际操作,进行模拟操作训练。
起重吊索具使用、检验和报废管理制度起重吊索具的定义起重吊索具指用于吊装货物、设备和构件等物体的设备,通常由吊钩、钢丝绳、链条、钢板等组成的综合性设备。
起重吊索具在各个行业中都有广泛的应用,如工程建设、物流运输、海洋港口等领域。
起重吊索具的分级根据国家标准,起重吊索具根据其耐久度分为以下三个级别:1.一级:适用于常规使用,经过检验合格后具有重复使用价值;2.二级:适用于一般使用,经过检验合格后可以重复使用一定次数;3.三级:适用于偶尔使用,经过检验合格后只能使用一次,即报废。
起重吊索具的耐久度和使用寿命是由工作环境、使用方式、保养和维修等多个因素综合决定的。
起重吊索具的使用管理1.首先应选择合适的起重吊索具,根据工作环境、物体重量和大小、吊钩规格等选择适合的吊索具;2.确认吊索具是否维护完好,如是否有断丝、变形等情况,确保吊索具符合安全使用标准;3.在使用前检查吊索具和连接件是否牢固,上下吊钩是否灵活;4.下降或弛放物体前应注意周围安全,防止人员和物品受到损伤;5.在使用过程中,应保证吊索具和物体始终处于稳定状态,不宜过分倾斜或摇摆;6.吊钩在工作中必须保持水平,吊钩和物体的接触面要充分接触;7.在卸载完成后,应将吊钩和吊索具放置在指定停放地点,妥善保管。
以上要求是为了保证使用起重吊索具的安全。
任何违反使用规定的行为都可能造成人身伤害或财产损失。
起重吊索具的检验管理为了保证起重吊索具的安全性能,国家文物局规定起重吊索具必须要经过定期检测,确保吊索具在使用期间符合安全性能要求。
1.检验标准:依据《起重吊装机械通用技术条件》(GB/T 3811-2008)、《起重机械检验规程》(GB/T14706-2009)以及《起重吊索具检验规程》(GB/T20948.1-2007)的要求进行检验;2.检验周期:一级用每12个月检验一次;二级用每6个月检验一次;三级用每次使用前进行简单检查,检查不合格即报废;3.检验内容:包括外观检验、尺寸检验、材质检验、工作载荷测试等;4.检验人员:由国家规定检验机构进行检验,所有检验人员必须持有国家质检认证证书。
吊具索具使用和报废标准吊具索具是工业生产中必不可少的安全工具,它们主要用于起重和运输重物。
因为工作环境的不同,对吊具索具的使用和报废标准也会有所不同。
下面就对吊具索具的使用和报废标准进行详细阐述。
一、吊具索具的使用标准1.选择合适的吊钩和吊具吊具索具的选择要根据所需起重物的重量和形状来确定,选择合适的吊钩和吊具可以确保安全地进行起重作业。
2.正确认识吊具索具的负荷作业人员必须了解吊具索具的负荷能力和使用限制,严格按照规定范围内使用吊具索具,不得超负荷使用,以免发生意外。
3.正确使用和维护吊具索具作业人员必须按照操作手册进行正确的使用和维护吊具索具,严禁擅自改装和维修吊具索具,以免影响其正常使用。
4.定期检查吊具索具吊具索具应定期进行检查,包括外观检查、承载能力检测等,如发现损坏或超负荷使用,应及时停止使用并进行维修或更换。
二、吊具索具的报废标准1.吊具索具的使用寿命吊具索具的使用寿命一般根据材料、工作环境等因素来确定,一般情况下,吊具索具的使用寿命为5-10年,超过使用寿命的吊具索具应及时报废。
2.损坏程度吊具索具如果发生了严重的损坏或者变形,尤其是对载荷能力造成影响的情况下,应当立即报废。
3.检验结果不合格吊具索具应按照规定进行定期检验和检测,如果检验结果不合格,应当立即报废,不得再继续使用。
4.规定禁用期限有些吊具索具规定了禁用期限,一旦超过了规定的禁用期限,必须立即报废,不得再继续使用。
总之,吊具索具的使用和报废标准是保障工作安全的关键,作业人员必须严格按照标准要求进行操作和调查,对于损坏的或者报废的吊具索具,一定要及时进行替换或者报废处理,以免造成意外事故。
同时,企业也应加强对吊具索具的管理和培训,提高作业人员的安全意识和操作技能。
通过加强管理,将有助于降低吊具索具使用过程中的安全风险。
起重机安全管理之吊索具检验、报废标准及安全管理制度作为一种用于吊装物品的设备,起重机是工业生产中必不可少的重要设备之一。
因为其工作环境往往存在种种危险因素,所以对于起重机的安全管理非常关键。
其中,对于起重机吊索具的检验、报废标准以及安全管理制度的制定也非常重要。
本文将就这些问题逐一进行探讨。
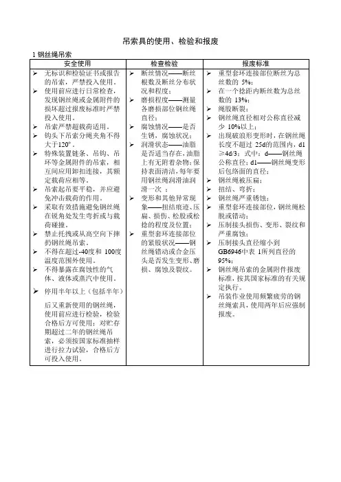
一、吊索具检验及报废标准1、吊索具的检验吊索具的检验是指对起重机所使用的各种丝绳、集装器、吊钩等物品的检查和测试,以确保其安全可靠。
吊索具在使用过程中,由于长时间的受力和摩擦等因素,绳子、钩子等部件均存在疲劳、断裂、变形等问题,需要经常进行检验。
具体吊索具的检验标准如下:(1)吊钩的检验对于吊钩的检验,需要按照规定的间隔时间进行。
在关键周期要进行放线检测和磁粉检测。
吊钩严禁使用深度磕碰、破损的故障,同时也要避免长时间不使用、存放不当等不利于保护吊钩的情况。
(2)钢丝绳的检验对于钢丝绳的检验,要考虑到其表面、捻度、结构等各种因素。
检验时需要按照规定的间隔时间进行。
同时,还需要强调的是:因为钢丝绳的主要工作是受力,因此在使用前一定要注意检查它的承载能力,防止因受力不足造成的事故。
(3)集装器的检验集装器是起重机吊镞的关键部件之一,它需要有足够的力量来支撑和维持吊物的平衡。
检查这个设备的清洁和完整性和诸如其它钩、扭矩、精度等附加要求的期待。
2、吊索具的报废标准吊索具具有太多的疲劳和受损的问题,是需要被及时报废的。
具体可以根据以下标准进行判断:(1)外部受损情况。
如果吊索具表面存在严重损伤(如断裂、变形),就需要被报废。
(2)内部损伤情况。
钢丝绳在弯转等过程中其内部会出现疲劳、断裂等问题,需要及时对各种问题进行判断。
如果出现大量损伤,则需要及时报废。
(3)使用寿命。
起重机的吊索具材料和使用期限都是有要求的,如果超过这些期限,就需要被报废。
同时也要根据使用实际情况进行判断,防止过早报废。
二、安全管理制度针对以上问题及核心要求,我们可以制定一种起重机的吊索具安全管理制度。
吊索具安全培训课程吊索具是经过专业设计制造用于吊装重物的工具,但如果使用不当,就会对人员和物品造成严重的危害。
为了确保吊索具的使用安全,对相关人员进行安全培训是非常必要的。
一、建立吊索具使用安全管理制度企业应根据行业的安全生产规定和自身的实际情况,建立吊索具使用安全管理制度。
通过制度的规范,明确吊索具使用的目的、范围、防护措施、使用限制、检验周期等内容,严格要求企业及从业人员执行。
二、选择适当类型的吊索具根据实际需求,选择适当类型的吊索具。
吊索具的种类繁多,应根据需要选择适当的吊索具,避免因选择不当而对人员和物品造成危害。
三、安装使用前的检查在使用吊索具前,必须对吊索具和吊装环境进行全面检查,以确保吊索具和吊装环境符合使用要求和安全标准。
特别是吊装环境必须具备足够的承重能力,预防意外情况的发生。
四、对于吊索具的日常保养和维护吊索具的日常维护非常重要,保养不当将导致吊索具失效或存在缺陷,严重危及人员安全,同时也会增加企业的生产成本。
企业应当制定相应的维护保养措施,并将其落实到位,如在使用过程中及时清理吊钩、吊索具表面的积污,对吊索具进行润滑、清洗等日常维护进行。
五、吊索具的存放保管使用完吊索具后,必须对吊索具进行规范的存放保管。
吊索具不能被随意乱堆放,更不能受到地面严重的冲击,在潮湿的环境下储存。
在储存过程中,要注意吊索具的分类、分别存放,并注意分库管理。
六、对吊索具的定期检验吊索具的定期检验是确保吊索具安全使用的重要方式。
根据吊索具的使用情况,按照国家标准和企业规定的检验周期进行检验。
对于不符合标准的吊索具,必须及时进行维修或报废处理。
七、加强安全教育和培训企业应对从业人员进行加强相关安全知识的教育和培训,提高从业人员的安全意识和技能水平。
培训要全面系统,重点讲解吊装环境检查、使用吊索具的安全原则和注意事项。
综上,合理的吊索具使用管理制度和安全的使用方式可以避免因装卸货物发生意外事故,保护从业人员和企业财产。
吊索具安全使用检验报废标准吊索具是一种广泛应用于工业、建筑、交通等领域的起重工具,是安全高效进行搬运、装卸货物的重要装备。
然而,由于使用频繁,吊索具的损耗也较为严重,如果不及时检验、淘汰,将会给工作场所带来极大的安全隐患。
因此,建立吊索具的安全使用检验标准和淘汰标准是重要的。
一、吊索具的安全使用检验标准1.常规检验常规检验是指每次使用吊索具前的检验,其目的在于检查吊索具是否存在明显的破损、变形、锈蚀或其他缺陷。
常规检验应包括以下内容:(1)钢丝绳:检查钢丝绳是否有捻距过紧、变形以及开裂等情况。
(2)吊具:检查吊钩、吊镰、钢丝绳卡簧等吊具是否出现磨损、裂纹或其他缺陷。
(3)吊夹:检查吊夹是否存在磨损、弯曲或其他缺陷,并检查吊夹的紧固螺钉是否牢固。
(4)卡环:检查卡环是否存在变形、裂纹等缺陷,并检查卡环的安装是否正确、紧固是否牢固。
2.定期检验定期检验是指在吊索具长时间使用后,对其进行细致全面的检查,以便发现可能存在的隐患并修复,确保吊索具的安全稳定运行。
定期检验应根据以下要求进行:(1)设定检验周期:通常吊索具的定期检验周期为6个月至1年,具体周期应根据吊索具的使用状况、材料以及工作环境等因素来确定。
(2)检验内容:定期检验应从吊索具的材料、结构、制作工艺、强度、质量、使用寿命等角度进行全方位的检查,主要包括外观检查和功能检查。
外观检查:重点检查吊索具的构成部件和工作表面是否存在裂痕、变形、磨损、断裂等情况。
如果存在这些缺陷,必须及时更换相应的部件或淘汰吊索具。
功能检查:主要是检查吊索具在不同工作情况下的性能,包括拉伸性能、弯曲性能、承载能力、抗疲劳性能等。
如果发现不符合标准要求的情况,必须及时进行更换或修复。
(3)记录检验结果:吊索具的每一次定期检验都应该建立一份检验报告,并记录吊索具的检验状态、维修情况、使用寿命等信息,便于吊索具后续的管理和运行。
二、吊索具的报废标准吊索具的报废标准是在吊索具的定期检查中,如果检查出吊索具在长期使用过程中,存在严重损伤、结构缺陷等情况,无法进行修复,则必须报废。
吊具索具使用和报废标准吊具索具是在建筑工地、物流仓储、海上运输等领域中广泛应用的工具,用于悬挂、举升和固定重物。
为了确保吊具索具的使用安全和效率,我们需要遵守一些使用和报废标准。
首先,使用吊具索具前应进行检查。
检查包括外观检查和功能检查。
外观检查要确保吊具索具没有明显的损坏、变形或腐蚀。
功能检查要确保吊具索具的各项功能正常,如承载能力、固定性能等。
如果发现吊具索具有明显的损坏或功能失效,应立即停止使用并进行维修或更换。
其次,正确使用吊具索具。
使用吊具索具时,要根据实际需要选择合适的型号和规格,并确保正确安装和固定。
在吊装或悬挂物体时,要注意保持吊具索具的平衡,避免单边过重或不平衡的情况。
另外,在使用过程中要注意避免碰撞或摩擦,以免造成吊具索具的进一步损坏。
此外,定期检测和维护吊具索具是必要的。
吊具索具在使用一段时间后,可能会出现磨损、松动或变形等问题。
定期检测和维护可以及时发现和解决这些问题,确保吊具索具的性能和安全性。
对于需要定期更换的吊具索具,一定要按照规定的时限进行更换,并严禁继续使用已达到报废标准的吊具索具。
最后,对于已达到报废标准的吊具索具,应立即停止使用并进行报废处理。
报废处理可以选择回收利用或者进行安全销毁。
无论选择何种方式,都要确保吊具索具不再继续使用,以避免给工作环境和工作人员带来潜在的安全隐患。
总之,吊具索具的使用和报废标准是确保吊具索具在使用过程中安全可靠的基础。
我们应该严格遵守这些标准,合理使用吊具索具,定期检测和维护,并及时处理报废的吊具索具。
只有这样,我们才能确保工作场所的安全,提高工作效率,并保护工作人员的生命和财产安全。
起重吊索具使用、检验和报废管理制度一、目的和适用范围为了确保企业起重作业安全、保护员工生命资产安全,依据《中华人民共和国安全生产法》《起重机械和起重运输设备安全管理条例》等相关法律法规要求,订立本规章制度。
本制度适用于本企业全部起重作业,包含起重机械和起重运输设备的使用、检验和报废管理。
二、管理标准1. 起重吊索具的选用1.1 依据作业需求,选择适合的吊索具,确保其能够满足预期使用要求。
1.2 使用起重吊索具时,应依据吊重和吊装物体特性进行合理匹配。
2. 起重吊索具的使用2.1 使用起重吊索具前,必需进行全面检查,确保吊索具的完好性和可靠性。
2.2 吊索具应安装在可靠的钢丝绳、链条或带索等设备上。
2.3 在起重吊装作业中,吊索具操作人员应经过相关培训并持证上岗。
2.4 在使用过程中,应依照使用手册和操作规程正确操作起重吊索具。
2.5 禁止让无经验或未接受培训的人员操作起重吊索具。
2.6 在吊装作业过程中,应设置安全警戒区和安全保护措施,确保四周人员的安全。
3. 起重吊索具的检验3.1 对新购买的起重吊索具,应进行出厂检验,确保其质量和符合国家标准要求。
3.2 对长期使用的起重吊索具,应定期进行检验,确保其正常使用和安全性。
3.3 对吊索具进行检验时,应有合格的检验人员进行,检验人员应获得相应的检验资质。
3.4 检验记录应认真记录吊索具的状态、缺陷、检验结果等,并保存备查。
4. 起重吊索具的维护保养4.1 吊索具使用过程中,要定期对其进行维护保养,确保其正常运行。
4.2 检查起重吊索具时,应注意弯曲、变形、磨损、腐蚀等异常情况,并及时采取必需措施进行修理或更换。
4.3 维护和修理过程中使用的零部件应符合国家标准要求,并有相应的合格证明。
4.4 维护和修理保养记录应认真记录维护和修理人员、维护和修理内容、时间等,并保存备查。
5. 起重吊索具的报废管理5.1 吊索具显现以下情况之一的,应立刻停止使用并报废:—严重变形、裂纹或断裂;—已超出全寿命限制;—经检验认定不适合连续使用的。
起重吊索具使用、检验和报废管理制度起重吊索具是用于起吊和运输重物的工具和设备。
在工业生产中,起重吊索具的使用频率很高,也非常必要。
但是,如果使用不当,会对人身安全和设备完整性造成很大的威胁。
因此,起重吊索具使用、检验和报废管理制度非常必要。
使用管理1.选用合适的起重吊索具在使用起重吊索具前,应选用适合的型号和规格。
应根据所需的起重量、载荷形状、起吊高度、距离等因素选用。
同时,还应考虑带宽、抗拉强度、弹性系数、使用寿命等因素,确保起重吊索具的可靠性和安全性。
2.安装和使用在使用起重吊索具时,应严格按照产品说明书进行安装和使用,不得超载或超过工作范围。
特别是,较大起重吊索具的安装必须由具备资质的专业人员进行,以保证其安全性。
3.维修保养起重吊索具的使用中,一定要定期检查和保养,以确保其性能的稳定和安全。
定期检查项目包括:外观、连接件、吊索、绳夹、吊环、防护套等。
检查发现问题后,应及时进行维修和更换。
检验管理1.什么时候进行检验起重吊索具的检验应在下列情形中进行:•初次进场使用;•换代使用或调拨使用;•经过修理、改装或严重超载后;•使用期限届满后或超过规定的使用期限。
2.检验方法和标准起重吊索具的检验应按照国家或行业标准进行,例如:GB/T 20946-2007《起重机械和起重设备吊钩、吊环、吊索、绳节的检验》、GB/T 20947-2007《钢丝绳、合成纤维绳、合成纤维绳索的检验》等。
检验的方法一般有外观检查、尺寸检查、性能检查和耐久性检查等。
3.检验人员和周期起重吊索具的检验应由具备相应的检测资质的人员进行。
检验周期一般为一年,具体周期应根据使用情况来确定。
在使用过程中,如果发现问题,也应当及时检查和处理,以保障安全。
报废管理1.报废标准起重吊索具应按照以下情况进行报废:•经检验达到报废标准的;•损坏或变形难以恢复的;•配件缺失、磨损严重的。
2.报废程序起重吊索具在报废前,应当注明其“已报废”或刻上标记,以避免误用。
起重吊索具使用、检验和报废管理制度一、前言起重吊索具是现代工业生产中特别紧要的一种工具,是大型设备现场作业必不可少的助手。
而在吊装作业中,起重吊索具作为承载物体的关键部件,其安全性至关紧要。
所以,订立合理、可行的起重吊索具使用、检验和报废管理制度,能够保证吊装作业的安全和高效进行。
二、使用管理1、文明施工。
日常使用起重吊索具时,应当遵从文明施工原则,保持现场环境乾净、有序,并依据不同作业的要求及需要,合理地做好吊装作业的准备及安全措施,加强现场管理。
2、安装、使用标准化。
起重吊索具在使用之前,必需依据要求按规程、标准进行安装;在作业时,必需按规程、标准进行操作,严格遵守各种机械设备的使用规程,自发做好保养工作,严防过载使用和恶劣环境下的使用,以保证起重吊索具的正常运行和寿命。
3、合理选择。
当任务的需求不同,无论是在大小、形状还是在材质上都要选择适用的起重吊索具。
4、现场检查。
在吊装作业开始之前,必应对起重吊索具进行全面的检查,保障安全措施和起重吊索具的完好性。
三、检验管理1、检验周期。
检验周期依据工程周期确定,可不少于12个月。
对于废弃物质、腐蚀度较高、受到过大冲击事故的起重吊索具,应布置专业人员进行现场检查并确定维护计划。
2、试验时间。
对于起重吊索具的检验,应在线下工时进行,严禁在使用过程中开展在线检验。
3、检验内容。
起重吊索具的检验内容应包括:起重吊索具的承受力实荷载实测,松紧程度、碾压等应力情况,以及外观质量的检查。
4、检验记录。
应订立相关的起重吊索具检验标准,并记录归档。
进行检查的起重吊索具要作好标识,用于跟踪其维护管理。
三、报废管理1、检验合格但达到型式寿命。
当起重吊索具达到型式寿命或使用次数限制后,应适时报废,并对涉及到其使用的项目进行重新评估,以确保新起重吊索具的可用性。
2、损伤严重。
在检验中发觉起重吊索具被损伤,且该损伤属于严重等级的,应立刻停用、限制,重新评估可用性,适时进行维护。
吊索具使用安全培训吊索具是一种用于提升和搬运重物的设备。
在吊索具的正确使用过程中,人们不仅要注意操作的准确性,还要特别关注安全因素。
因此,吊索具使用安全培训非常重要。
本文将详细介绍吊索具使用安全培训的内容。
一、吊索具的基本知识1.吊索具的种类:包括丝绳、合成纤维绳、钢丝绳和链条等。
2.吊索具的结构:吊索具通常由吊钩、钢丝绳、杆状物、卸荷装置和连接环等部分组成。
3.吊索具的使用要求:吊索具需要经过定期检查和维护。
在使用过程中,要注意检查吊索具的承载能力、磨损程度和是否存在损坏等问题。
二、吊索具使用的安全注意事项1.吊索具的选择:根据实际情况选择合适的吊索具,确保其承载能力满足工作要求。
吊索具的直径、长度和强度等参数应符合相关标准。
2.吊索具的检查:在使用吊索具之前,必须对其进行检查,确保吊索具的完整性,并排除任何潜在的风险和隐患。
3.吊索具的正确使用:在使用吊索具时,要遵循正确的吊装方法和操作要求,确保吊索具的安全可靠。
操作人员应注意吊索具的位置和方向,以及吊装物体的重心。
4.吊索具的标识:使用吊索具时,必须仔细阅读吊索具上的标识和说明,了解吊索具的使用限制和注意事项。
5.吊索具的维护:吊索具需要定期维护和检修,以确保其性能和安全可靠性。
在维护过程中,应注意清洁吊索具,检查是否存在磨损和损坏等问题,并及时进行修复和更换。
三、事故案例分析1.在工地上,由于吊索具未能承受重物的重量,吊索具断裂,导致重物掉落并引发人员受伤。
2.在工厂作业现场上,由于吊索具老化严重未及时更换,导致吊索具在使用过程中突然断裂,造成严重事故。
这些案例再次突显了吊索具使用时的重要性和风险。
通过上述案例的分析,我们可以总结出以下几点经验教训:1.定期检查吊索具的完整性和可靠性,及时更换老化和损坏的吊索具。
2.在使用吊索具之前,要对吊索具进行严格的实际测试和负载测试,确保其安全性能。
3.在操作过程中,操作人员要仔细观察吊索具的工作状态,一旦发现异常情况,立即停止使用并进行检修。
目录合成纤维吊装带的安全使用 (1)合成纤维吊装带的报废标准 (2)吊装带的安全使用及报废标准 (2)吊索具安全使用、检验和报废标准 (4)合成纤维吊装带的安全使用1、吊带在每次使用前必须进行检查,检查吊带表面是否有横向、从向擦破或割断,边缘、软环及末端件是否有损坏,确认吊带良好方可进行吊运。
2、严格遵守吊装方式系数,正确使用吊带。
3、吊运工件表面应平滑,不得有尖角、毛刺和棱边,杏则应使用吊带专用护套和护角。
禁止用吊带直接吊运有尖角、毛刺和棱边的物件。
4、在移动吊带和货物时,吊带不准随地拖曳,以免损坏吊带表面。
5、在承载时不得在打结或打拧的状态下吊运。
6、禁止吊带长时间悬挂货物。
7、当货物停留在吊带上时,不得将吊带从承载状态下抽出,以免损伤吊带。
8、吊带在吊运过程中应避免被它物挂住或受其它冲击载荷。
9、吊运过程中不得改变受载状况。
如需几支吊带同时使用时,尽可能布在每支吊带上。
10、禁止用打结的方式来连接或接长吊带。
11、吊带在使用中尽量避免酸、碱等化学物品的接触,避免在高温和有火星飞溅的场所使用。
如吊带被弄脏或在有酸、碱的环境中使用后,应立即用凉水冲洗干净。
12、不使用时,应将吊带放置在专用存放架(处)。
吊带不堆放置在明火、有明火作业或其它热源附近。
不准长时间放置在烈日下。
13、每天使用完毕,应将吊带上的油污等用清水擦拭干净后放置在专用存放架上。
合成纤维吊装带的报废标准1、无标记、标牌或标记、标牌的吊装带禁止使用。
2、当吊带表面损坏时。
如吊带被尖物划伤,吊带边缘割断等。
3、当与吊带原由颜色改变较大时。
4、当软环缝合处出现撕开时。
5、当吊装带粗细出现变化>5%时。
6、当吊装带长度出现变化时,工作载荷时>3%应报废停用。
7、经常疲劳使用无损1年需报废。
8、存放超过1年时未使用。
9、频次较低,最大使用年限不超过18个月。
10、长期露天作业,露天存放超过半年。
吊装带的安全使用及报废标准吊装带的安全使用及报废标准吊装带一般采用高强力聚酯长丝制作,具有高强度,耐磨损,抗氧化,抗紫外线等多重优点,同时质地柔软、不导电,无腐蚀并对人体无任何伤害,被广泛应用在各个领域,下面我们就来说一下吊装带的安全使用及报废标准。