3.医师交接班制度落实情况自查表
- 格式:doc
- 大小:32.50 KB
- 文档页数:2
医生自查报告尊敬的领导:我是某某医院的某科室主任,俗语说“修身齐家治国平天下”,作为一名医生,首先要从自己做起,做好医生自查自纠,提高自身的医疗水平和服务质量。
针对近期的自查情况,我认真总结了自己的工作方面存在的问题,并提出了相应的改进措施。
现将自查报告提交给您,请您审阅。
一、患者关怀方面的不足在医疗过程中,我发现自己在患者关怀方面存在一些不足之处。
首先,有时由于工作繁忙和时间限制,我未能与患者充分交流,导致患者的需求未能得到适当的关注。
其次,我在患者术后随访方面做得不够细致,未能及时了解到患者的身体状况及康复情况。
针对这些问题,我计划加强与患者的沟通,尽可能满足他们的需求,并且完善术后随访制度,确保及时掌握患者的病情变化。
二、医疗知识更新的不足作为一名医生,持续学习新知识和新技术是必不可少的。
然而,我发现自己在这方面存在一些不足之处。
首先,我没有充分利用业余时间来学习最新的医疗知识和技术,导致自己的专业水平没有得到有效提升。
其次,我在参加学术会议和学术讲座方面存在被动性,没有积极参与其中。
为了改进这种状况,我打算制定一个学习计划,合理安排时间用于学习和专业交流,并主动参与相关的学术活动,以保持自身专业知识的更新。
三、团队合作方面的不足作为科室主任,在团队合作方面,我应该发挥更大的作用,但我发现自己在这方面存在一些不足之处。
首先,我未能很好地协调科室内部各成员之间的合作,导致工作效率的降低。
其次,我在处理科室与其他科室之间的协作时缺乏沟通和协商的方式方法。
为此,我计划加强与科室人员的沟通交流,建立团队合作意识,提高科室整体的工作效率和质量。
四、职业道德和诚信问题医生作为社会的一份子,必须秉持职业道德和诚信原则,但我发现自己在这方面存在一些问题。
有时我在面对患者的治疗选择时,没有给予患者充分的信息和建议,导致患者对治疗结果的期望不合理。
有时我也追求一味的治疗效果,而忽视了患者的安全和舒适感。
为了改进这种情况,我计划加强自身的专业学习,增强医疗知识和技能,提高自己在医疗决策上的准确性和客观性。
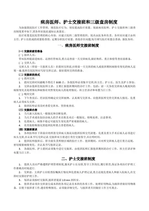
病房医师、护士交接班和三级查房制度为加强我院医疗工作管理,规范医疗行为,切实提高医疗质量,现就病房医师、护士交接班和三级查房制度重申如下,望各科室按此通知认真落实。
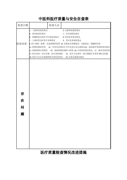
医疗质量是医院管理的核心内容,应建立院科二级管理组织。
院内由医务科负责,各科室应建立由科主任、护士长组成的质量检查组,定期分析医疗质量,查找存在问题,每月填写医疗质量自查表,报医务科。
一、病房医师交接班制度[一]交接班前的准备(一)接班人员:管床医师提前进病房、巡查经管病员,重点巡查前一天交班病员,做好换药、重点体检等查房前准备。
(二)交班人员:交班人员(即前一天值班人员)在晨间交班前,应将前一天交班的病人或值班期间病情有变化的病人巡视一遍.值班住院医师应写好交班记录,做好晨间交班的准备。
[二]交接班的形式(一)晨间交班:1.晨间交班时间最晚不得迟于8:00点,各级医师必须集中交班,科主任、护士长、医生及护士参加。
2.交班由值班住院医师主讲,主要汇报值班期间的诊疗工作。
包括:前一天各组交班病人晚夜间的病情变化及处理情况和病情有突然变化病人的处理情况。
科主任讲评和布置当日工作.(二)晚间交班1.下午查房后,经治医师确定应交班病例,认真填写交班本,向值班医师交待交班病人情况,危重病人必须床头交班。
2.值班医师必须及时查看交班本,坚持夜查房.[三]交接班内容1.当天新入院病人一般情况和诊断处理。
2.当天手术或有创诊治病人的手术名称及术后一般情况、特殊处理、注意事项。
3.危重病人、病情不稳定可能发生变化需严密观察的病人。
4.有其他特殊情况需值班医师重点查看的病人。
[四]交接班要求1.各科医师在下班前应将所需交班病人情况向值班医师交代清楚,危重及重大手术后病人必须进行床头交班,并认真书写交班记录.交接班双方需进行责任交接签字,并注明时间。
2.值班医师接班后,即全面负责所辖区域的医疗工作。
值班期间,应对所交班病人进行重点巡视,密切观察病情变化,并认真书写值班记录。
医生履职尽责述职自查报告
尊敬的领导:
我是×××医生,现就我的履职尽责情况进行述职自查报告如下:
一、工作态度
本人严格遵守医院规章制度,认真对待每一位患者,尽心尽力为患者提供优质医疗服务。
二、医疗技术
本人不断学习进步,注重临床实践,不断提升医疗技能,严格按照医疗操作标准进行诊疗工作。
三、医疗质量
本人严格把关医疗质量,确保医疗工作符合相关规定,杜绝医疗事故发生。
四、与患者沟通
本人注重与患者的沟通交流,坦诚接受患者意见和建议,积极营造良好的医患关系。
五、职业操守
本人恪守医德医风,不断提升自身修养,做到言行一致,树立良好的职业榜样。
六、医疗安全
本人切实做好医疗安全工作,确保医疗环境卫生,杜绝交叉感
染。
七、个人发展
本人不断学习提高,积极参加各种培训进修,提升自身综合素质。
以上述职自查报告,请领导审核指导,谢谢!。
+ 科室日常医疗质量自查与持续改进记录(一)
医疗质量检查情况改进措施
科室日常医疗质量自查与持续改进记录(二)
医疗质量检查情况改进措施
科室日常医疗质量自查与持续改进记录(三)
医疗质量检查情况改进措施
科室日常医疗质量自查与持续改进记录(四)
医疗质量检查情况改进措施
科室日常医疗质量自查与持续改进记录(五)
医疗质量检查情况改进措施
科室日常医疗质量自查与持续改进记录(六)
科室日常医疗质量自查与持续改进记录(七)。
规范行医自查自纠报告经过本人的自查自纠,本人发现工作中存在一些问题和不足,特此报告如下:一、工作态度和技术水平在医护工作中,本人曾存在过工作态度不够认真、技术操作不够规范的问题。
在工作中可能因为工作压力大或者个人情绪波动等原因,导致工作态度不够端正,和同事或患者发生不愉快的沟通,甚至对患者不够细心。
在技术操作上,可能因为疏忽大意或者匆忙等原因,导致操作不够规范,有时候可能会给患者带来一定的风险。
针对这些问题,本人决定从以下几个方面进行改正:1. 加强自身情绪管理,保持良好的工作态度,用心对待每一个患者,严格遵守医疗道德规范。
2. 提高自身技术水平,定期参加相关培训和学习,不断提升医护水平。
3. 加强团队协作,与同事和患者之间的沟通交流,保持良好的人际关系,共同为患者的健康服务。
二、患者安全在医护工作中,患者安全是最重要的任务,但本人承认在工作中曾存在过一些疏漏和失误,可能对患者造成一定的影响。
例如,在药物使用上可能会出现用药错误,或者在手术操作中可能会存在一定的风险等。
为了提高患者的安全保障,本人采取了如下措施:1. 加强用药管理,定期参加药品使用培训,确保用药无误。
2. 严格遵守手术操作规范,保证手术操作流程的完整性和安全性。
3. 定期进行患者安全意识宣教工作,提高患者的安全意识,共同维护患者的安全。
三、诚信经营在医疗工作中,诚信是医生的基本准则,但本人承认在工作中可能存在一些不够诚信的情况,可能会对患者信任度造成一定影响。
例如,在医疗费用上可能会存在一些不透明的情况,或者在诊治过程中可能会存在一些夸大实际情况等。
为了提高自己的诚信度,本人决定:1. 加强自身诚信意识,坚守医疗道德规范,提升自身的诚信度。
2. 定期进行医疗费用公示,保证医疗费用的透明度,让患者明明白白地知道自己的费用。
3. 加强患者教育工作,提高患者对医疗服务的信任度,促进医患关系的和谐发展。
通过自查自纠,本人发现了自身工作中存在的问题和不足,也制定了相应的改进措施,以期提高自身的工作水平和医护质量,为患者提供更好的医疗服务。
医生自查自纠记录表姓名:XXX 职务:主治医师科室:内科时间:2021年10月1日自查自纠内容:一、诊疗过程1. 诊断准确性:近期内科门诊诊断案例中发现一例患者被误诊为胃炎,后来确诊为胰腺炎,引起了严重后果。
我要认真查看患者的病史资料,做好辅助检查,提高诊断准确率。
2. 用药合理性:在门诊开药过程中,有患者因为过敏反应而停药,我没有及时调整用药方案。
我要认真了解患者的过敏史,并根据情况及时调整用药。
3. 检查指导:在查看检查报告时,有几例报告因为亲手填写的检查指导不清晰导致了检查结果不准确,对患者的治疗产生了影响。
我要认真填写检查指导,确保准确无误。
二、专业知识1. 学习进修:我最近没有参加内科相关的进修课程,需要加强学习,提高专业水平,更好地为患者服务。
2. 临床指南:在临床实践中,没有及时更新临床指南,导致治疗方案滞后。
我要定期查阅最新的临床指南,及时调整治疗方案。
3. 学术讨论:最近没有参加科室内部的学术讨论,需要积极参与,与同事共同学习,交流经验,提高自己的学术水平。
三、患者沟通1. 语言沟通:我在与患者交流时,有时语言表达不清楚,导致患者理解不到位。
我要提高语言表达能力,与患者有效沟通,明确诊疗方案。
2. 患者信任:有患者因为我态度冷漠而选择离开就诊。
我要注重与患者建立良好的信任关系,让他们感受到我的关心和责任。
3. 医患纠纷:最近发生了一起医患纠纷,我要及时沟通处理,调解矛盾,化解纠纷,维护医患关系。
四、工作态度1. 服务态度:我对待工作有时候比较敷衍,要提高服务态度,认真对待每一个患者,积极为他们解决问题。
2. 工作效率:我的工作效率比较低下,常常导致等待时间过长。
我要提高工作效率,合理安排工作时间,提高工作效益。
3. 团队合作:最近科室内部合作不够密切,需要加强团队协作,共同推进工作。
自查自纠总结:通过自查自纠,我发现了自己在诊疗过程、专业知识、患者沟通和工作态度方面存在的不足和不足之处,也找到了改进的方法和方向。
医疗核心制度自查报告及整改措施一、首诊医师负责制存在问题:1、由于门诊患者众多,业务量大,不能每个门诊病人都书写病历。
2、因门诊及科室上班人员的调整,首诊医师无法对每一位患者负责到底。
3、如属他科疾病,部分医师未按照要求安排转诊。
整改措施:科室再次重申门诊病历书写的重要性,对于患者众多、业务量大的情况下,可通过适当限号、增加门诊医师等方式解决。
对于前次就诊未能完成诊疗服务的患者,优先诊疗。
对于转诊患者,首诊医师一定要以负责任的态度安排患者转诊。
对病历不能按规定书写的情况,严格落实责任。
因病历书写不及时或不书写门诊病历而发生的纠纷一切责任由个人承担,与个人绩效考核挂钩。
二、三级医师查房制度存在问题:对于常见病种,科室三级医师查房有时流于形式,内容简单。
对住院病人的病史、病情、治疗情况不能进行深入、全面的分析,反映不出上级医师的水平,缺少实质内涵,且有的内容雷同。
上级医师对查房记录的审签不及时、不规范;个别病历缺少或反应不出三级医师查房。
整改措施:1、提高重视、加大管理力度:科主任必须对三级医师的查房质量必须思想高度重视,完善相应管理机构,划分职责,明确责任,严格制度落实,做到从住院医师到主任医师、科主任逐级负责、层层把关、2、规范临床医师查房行为,加强科室管理:各级医师必须遵守查房规矩。
准备充分、准时查房。
科主任查房时,护士长和责任护士均应自始至终参与查房。
低年资住院医师和进修实习医生均要带笔记本,记录主任的分析内容。
整个查房要严肃认真。
通过规范化查房使得各级医师在查房工作中明确职责,加强责任心。
3、促进医疗文书质量,增强医师责任心:通过对医疗文书严格认真的审查,检验医疗文书的真实性、规范性和及时性,督促临床医生按病历书写规范完成医疗文书,并进行严格的奖惩,对出现的不规范的行为给予严肃处理,从而可以增强各级医师的工作责任心,保证医疗文书质量。
4、强化业务学习,加速人才培训:通过业务学习强化基础理论知识,通过到上级医院培训学习和浏览医学杂志等方法,全面了解本专业现状和新进展,从而提高诊疗水平。
医嘱执行制度自查表医嘱执行制度,即医嘱的执行,是医疗行为的重要组成部分。
它是医生的天职,是保证病人生命安全的重要措施和保障,也是患者合法权益、医疗质量保证的重要保障。
对医疗行为具有法律约束力和强制性。
对医务人员的权利义务产生直接影响。
对违反医嘱规定的行为按有关法律法规予以处理,构成犯罪的要依法追究刑事责任。
保证医嘱执行的制度化、规范化是保障医疗质量、医疗安全的重要措施。
对医疗机构医务人员有监督管理责任。
医疗机构实际情况制定本制度或本规定的职责范围内的管理措施及工作制度。
一、科室医嘱执行情况:各医疗机构认真执行医疗护理规范,严格执行“三查七对”。
一查病人的病历、诊断、治疗、用药及相关记录,检查药品的购进与发放,对发现的问题及时整改,按规范要求填写医嘱记录,保证医嘱执行准确、及时、有效、及时。
对医嘱执行中出现的错误及时纠正和修正,并及时写出整改报告。
二查抢救药品和仪器设备发放给医生有无遗漏;抢救药品是否准确;有无变质;抢救仪器是否及时更新。
三查各项操作是否规范;医护人员是否严格执行交接班制度;医师医嘱执行过程中是否书写正确;有无漏记、错记现象进行纠正;有无未按要求登记、保管、传递医嘱事项与内容;医嘱执行过程中的操作记录是否完整、规范;有无执行中出现意外及差错事故情况发现存在不报、瞒报或谎报情况未及时进行更正的现象:是否执行了医嘱;是否按规定做好记录;是否严格执行病情护理方案;是否执行特殊药品说明书或特殊药物的应用管理办法(如抗菌药物临床应用指南);是否按医嘱执行正确处理急、危、重病例并及时上报相关资料等情况:医嘱书写内容、文字符号是否正确;医嘱执行中不核对或错记情况;各种药品及仪器使用是否正确;药物是否执行给药途径及方法等情况:对各项药品是否做到及时应用;对患者的治疗结果及时反馈。
对无使用方法和使用说明,但需要及时更改者应作好记录并向医生交代情况。
医嘱下达后5分钟内将医嘱执行情况反馈回科室予以检查处理或上报领导批准整改后继续执行相关工作制度并上报科室。
医疗自查报告医疗自查报告 1根据都卫[]55号文件精神,为进一步加强医疗质量管理、规范医疗行为、防范医疗风险、建立和完善医疗质量、医疗安全长效机制,按照卫生局决定从6月1日—9月10日,在全院积极开展“医疗安全百日竞赛”活动。
按照活动要求,7月1日—7月15日为自查自纠阶段,现将自查自纠情况及整改方案报告如下:一、自查情况1.能认真组织全院医务人员再次学习十三项医疗核心制度2.三级医师查房制度3.疑难病例讨论制度4.会诊制度5.危重患者抢救制度6.手术分级管理制度7.术前讨论制度8.死亡病例讨论制度9.查对制度10.医生交接班制度11.新技术准入制度12.病历管理制度13.临床用血审核制度1.努力加强安全意识,加强对外科、妇产科、急诊等重点科室的管理,加强值班、交接班,节假日期间当班人员执行制度情况的督查管理,全体医务人员24小时通讯畅通,确保应急体系“绿色通道畅通”,急救药械每周检查一次,确保药械齐全,性能良好,关键时刻能拉得出、打得响。
2.按照《江苏省手术分级管理规范(版)》认真落实手术分级管理,明确各级医师(士)的手术范围,严格掌握手术指征,强化医务人员宁可少治100例病人,不多治一例高风险病人的理念。
3.认真排查无资格执业和卫技人员混岗情况,强化存在这些情况的危害性和重要性。
4.医疗废物管理能分类存放,定时收集,固定存放,无医疗废物流失。
5.能按照《病历书写规范》认真书写门诊、住院病历,需要审批的手术按规定进行审批,急危重病人能及时组织会诊、讨论。
6.认真推进临床合理用药,健全药事管理,落实处方点评,特殊药品管理规范。
7.按照《医院投诉管理办法(试行)》设立投诉办公室,意见箱,公布投诉电话,及时解决投诉问题。
8.无医疗质量安全事件,明确医疗安全事件上报时间。
9.门急诊、病房、药房、护理、妇产科24小时值班,并有安全监控。
二、存在问题1.六月份严格执行手术分析管理。
7月份有松懈现象,有自认为安全的情况下超范围手术。
医生的自检自查报告范文尊敬的领导:您好!在医疗行业中,作为一名医生,自检自查是非常重要的一项工作。
通过自检自查,我们能够及时发现并纠正自身存在的问题,提高工作质量和水平。
经过认真反思和检讨,我写下这份自检自查报告,希望能够得到您的指导和帮助。
一、医德仪表作为一名医生,医德仪表是我工作的基本要求。
在过去的一段时间里,我在医德仪表方面做得还算不错,但仍然存在不足之处。
首先,在与患者的沟通中,我有时会因为工作的繁忙而急躁不耐烦,没有给予患者足够的关注和理解。
此外,在与同事的协作中,我有时也会出现过于自我主义的情况,没有充分关注团队合作和整体利益。
我将会更加注重细节,提高自己的沟通和协作能力,做到言行一致、严谨有序,全面提升医德仪表水平。
二、医疗技术水平作为一名医生,医疗技术水平是我工作的核心能力。
在过去的一段时间里,我致力于学习和提高自己的医疗技术水平,但仍然存在不足。
首先,我在一些专业领域的知识储备还不够充分,需要加强对最新研究成果和临床实践的学习。
此外,我在一些疑难病例的处理中,处理手法不够灵活,需要进一步提高自己的分析和解决问题的能力。
对此,我将积极参加专业培训和学习,不断提升自己的医疗技术水平,为患者提供更好的医疗服务。
三、医疗安全管理作为一名医生,医疗安全管理是我义不容辞的责任。
在过去的一段时间里,我注重医疗安全管理,但仍然存在不足。
首先,有时我在开药或者执行手术时,没有按照规范操作,存在一些安全隐患。
此外,我对医疗器械的使用和维护不够重视,需要加强对医疗器械的安全知识学习和培训。
我将会严格按照规范操作,加强对医疗器械的维护和管理,确保医疗安全,保障患者的生命安全。
四、职业发展规划作为一名医生,职业发展规划是我努力的方向。
在过去的一段时间里,我仅仅满足于日常的工作,缺乏对个人职业发展的规划。
此外,我对医疗行业的动态关注不够,不知道如何与行业前沿保持同步。
我将会尽快制定个人职业发展规划,不断学习和提高自己的专业知识和技术能力,跟踪行业动态,为自己的职业发展铺平道路。