评标办法(评定分离法)【模板】
- 格式:docx
- 大小:29.42 KB
- 文档页数:7
评定分离流程(一)“评定分离”方案1.评标方案(1)评标办法。
投标文样的评中采用定性评中的方式。
定性评审是指评标委员会仅对投标文件是吉满足招标文件实质性要求提出意见指出各投标文件中的优点和存在的缺陷。
签订合同前应当注意和澄清的事项等。
(2)评审因素。
评审因素包括技术等。
(3)推荐定标候选人。
评标委贝公根据招标文件确定的评审因素进行评审。
比较。
评标委员会在技术评审合格的投标人中,直按选优推都5名定标帆选人全部进入下一阶段(评审国素)的评审。
当技术评审合格的投标人数量已低于(成等于)招标文件规定的推界定标视选人数量室时,除投标文件出现无效投标情形外,所有投标文件均应进入下一评事阶段或推荐为定标候选人。
(4)北标候选人数量。
定标候选人:如特合招标文件要求的投标人大干等于5家,定标规选人数量为家。
如符合招标文件要求的投标人少于5家,用全年作为定标械选人。
经评标委员公评审。
符合招标文件要求的投标人少于主家时。
招标人可以重断招标。
也可以授权评标委员会作出是否具备竞争性刘断,可维续相养定标候选人。
竞争性判断的方式设计方案是否可行。
经济是否合理等。
评标结果(定标候选人)公示期间。
因质疑或投诉导致定标候选人少于招标文件规定的教业时,招标人可以继续定标,也可以机织原评标委员俞重新评审推都定标候选人。
2.定标方室根据项目的特点,选择合理的定标方法是值否抨优确定中标人的重要环节。
(1)定标方法。
集体议事法。
由招标人主要负责人担任定标委员会组长+相建定标委员会进行集体商议,定标委员会成员各自发表意见,最终由定标委员会组长确定中标候选人及排序。
议事规则。
根据评标委员会在评标报告中明确的各定标候选人在技术方面的评审意见,结合招标文件要求打优推界中标候选人及排序。
定标因素。
招标人可以根据项1假况和白身实际需要,选择设计方案等作为定标因素。
定标因素及要求投标人提供的材料如下,1)设计方南2)企业宝力。
.1)技术标评中采用合格制。
“评定分离”法操作细则(一)“评定分离”方案1、评标方案(1)评标办法。
投标文件的评审采用定性评审的方式。
定性评审是指评标委员会仅对投标文件是否满足招标文件实质性要求提出意见,指出各投标文件中的优点和存在的缺陷、签订合同前应当注意和澄清的事项等,择优推荐招标文件规定数量的定标候选人名单。
(2)评审因素。
评审因素包括技术等。
(3)推荐定标候选人。
评标委员会根据招标文件确定的评审因素进行评审、比较。
评标委员会在技术评审合格的投标人中,直接选优推荐5名定标候选人。
全部进入下一阶段(评审因素)的评审。
当技术评审合格的投标人数量已低于(或等于)招标文件规定的推荐定标候选人数量 5家时,除投标文件出现无效投标情形外,所有投标文件均应进入下一评审阶段或推荐为定标候选人。
(4)定标候选人数量。
1)定标候选人:如符合招标文件要求的投标人大于等于5家,定标候选人数量为 5 家。
如符合招标文件要求的投标人少于5家,则全部作为定标候选人。
2)经评标委员会评审,符合招标文件要求的投标人少于3家时,招标人可以重新招标,也可以授权评标委员会作出是否具备竞争性判断,如具备竞争性,可继续推荐定标候选人。
竞争性判断的方式:设计方案是否可行、经济、合理等。
3)评标结果(定标候选人)公示期间,因质疑或投诉导致定标候选人少于招标文件规定的数量时,招标人可以继续定标,也可以组织原评标委员会重新评审推荐定标候选人。
2、定标方案根据项目的特点,选择合理的定标方法是能否择优确定中标人的重要环节。
(1)定标方法。
集体议事法。
由招标人主要负责人担任定标委员会组长,组建定标委员会进行集体商议,定标委员会成员各自发表意见,最终由定标委员会组长确定中标候选人及排序。
议事规则:根据评标委员会在评标报告中明确的各定标候选人在技术方面的评审意见,结合招标文件要求择优推荐中标候选人及排序。
(2)定标因素。
招标人可以根据项目概况和自身实际需要,选择设计方案等作为定标因素。
(试行)为深化招投标制度改革,优化营商环境,进一步落实招标人主体责任,更好地提高工程质量,着落工程本钱,加快工程建设,防范廉政风险,根据《中华人民共和国招标投标法》和《关于进一步加强房屋建筑和市政基础设施工程招标投标监管的指导意见》(建市规〔202X〕11号)等文件精神,结合我市实际,制定本办法。
一、“评定分离”定义本办法所称的建设工程招投标“评定分离”是指评标委员会对投标文件进行定性评审并提供技术咨询建议,推荐定标候选人,招标人在定标候选人中依照事先肯定的定标规则、定标方案自主肯定中标人的评标定标办法。
二、“评定分离”工作流程(一)编制发布招标文件及定标规则;(二)编制发布最高投标报价限价;(三)组建评标定标相干机构及监督小组;(四)开标;(五)资格审查;(六)肯定入围投标人;(七)评标,肯定定标候选人;(八)公示定标候选人;(九)清标;(十)定标;(十一)中标。
三、招标(一)编制招标文件招标人应当根据本办法,参照相干行业工程建设主管部门公布的范本编制发布招标文件。
招标文件应当明确切施“评定分离”评标定标办法,明确入围剔除规则和评标要求等。
(二)编制定标规则招标人编制定标规则并纳入招标文件发布。
定标规则主要包括整体原则、定标要素(附件1)、定标票决办法(附件2)等内容。
(三)编制最高投标报价限价勘察、设计、施工招标项目招标人应当在招标文件中明确最高投标报价限价监理招标项目招标人不设置最高投标报价限价。
施工招标项目的招标人最迟应当在投标截止日前5日发布最高投标报价限价。
最高投标报价限价可根据工程预算价降落一定幅度后肯定。
降落幅度可以参考省、市相干行业工程建设主管部门发布的可竞争项目造价降落的幅度或中标价造价指标,并结合项目实际情形肯定。
工程预算价、最高投标报价限价应当在发布前3工作日报市造价管理机构备案。
财政投融资工程的最高投标报价限价应报财政审核部门审核后发布。
鼓励国有企业投资的工程同时托付两家中介机构采取“背靠背”编制方式肯定最高投标报价限价。
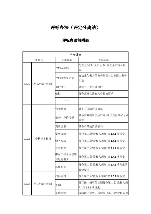
第三章评标办法(评定分离法)评标办法前附表综合评估法三:适用于初步设计完成之后的工程总承包招标1. 评审标准1.1初步评审标准1.1.1 形式评审标准:见评标办法前附表。
1.1.2 资格评审标准:见评标办法前附表。
1.1.3 响应性评审标准:见评标办法前附表。
1.2详细评审标准1.2.1 商务标主要由项目管理机构、投标人类似工程业绩、工程总承包项目经理类似工程业绩等组成,具体评审标准见评标办法前附表及评标方案。
1.2.2 经济标主要由投标报价组成,具体评审标准见评标办法前附表及评标方案。
1.2.3技术标主要由设计文件、项目管理组织方案组成,具体评审标准见评标办法前附表及评标方案。
1.2.4 各评审因素的具体分值由招标人参照综合评估法的评分分值制订。
2. 评标程序2.1评标准备(清标)2.1.1 评标前,招标人应当组织进行下列评标准备(清标)工作,并向评标委员会提供相关信息;采用电子招标投标的,应当使用电子交易系统自动开展评标准备(清标)工作:(一)根据招标文件,编制评标使用的相应表格;(二)对投标报价进行算术性校核;(三)以评标标准和方法为依据,列出投标文件相对于招标文件的所有偏差,并进行归类汇总;(四)核实投标人和项目负责人的资质和资格、经历和业绩、在建工程和信用状况等方面的情况。
招标人应当依据招标文件,采用同样的标准对所有投标文件进行全面的审查,但不对投标文件作出评价。
招标人认为投标人的投标价有可能无法完成招标文件规定的所有工程内容,招标人可以提请评标委员会要求该投标人作出书面说明并提供相关证明材料。
评标准备(清标)工作结束后,评标委员会收到评标准备(清标)报告后方可开始评标;评标委员会要复核评标准备(清标)报告,并承担相应责任。
2.1.2评标委员会由本地和异地随机抽取的评标专家组成。
评标委员会成员首先推选一名评标委员会负责人,负责评标活动的组织领导工作,具有与评标委员会其他成员同等的表决权。
第二章评标办法(一)“评定分离”评标办法和标准“评定分离”法操作细则一、“评定分离”方案(1)评标方案1、评标办法。
本项目投标文件的评审采用1.1的方式。
1、1、定性评审:是指评标委员会仅对投标文件是否满足招标文件实质性要求提出意见,指出各投标文件中的优点和存在的缺陷、签订合同前应当注意和澄清的事项等,择优推荐招标文件规定数量的定标候选人名单。
1、2、定量评审:是指评标委员会根据招标文件规定的评分细则,对投标文件中的各评审因素进行评审、比较、打分,并推荐定标候选人1、3、定性+定量评审:是指在评标因素中可设置部分定量评审项,在合格基础上评价其优良程度,作为推荐定标候选人的依据1、4、其他方法2、评审因素。
评审因素包括经济、技术、商务资信等。
本项目的评审因素和评审顺序为:技术、商务3、推荐定标候选人。
4、定标候选人数量。
4.1定标候选人:当符合招标文件要求的投标人为4家-5家时,定标候选人数量为3家;当符合招标文件要求的投标人为6家-9家时,定标候选人数量为5家;当符合招标文件要求的投标人为10家及以上时,定标候选人数量为7家。
4.2经评标委员会评审,符合招标文件要求的投标人少于3家时,招标人可以重新招标,也可以授权评标委员会作出是否具备竞争性判断,如具备竞争性,可继续推荐定标候选人。
竞争性判断的方式:设计方案是否可行、经济、合理等。
4.3评标结果(定标候选人)公示期间,因质疑或投诉导致定标候选人少于招标文件规定的数量时,招标人可以继续定标,也可以组织原评标委员会重新评审推荐定标候选人。
(2)定标方案根据项目的特点,选择合理的定标方法是能否择优确定中标人的重要环节。
1、定标方法:集体议事法、价格竞争定标法、票决定标法、票决抽签定标法、集体议事法、或招标文件规定的其他定标方法。
本项目采用票决定标法。
2、定标因素:(1)方案。
(2)商务比较:投标人业绩、项目负责人业绩、投标人获奖情况、项目负责人及其他专业负责人学历、职称及注册执业资格情况。
(一)评标办法和标准1、评标办法:“评定分离”法,对投标文件的评审进行定性评审。
“评定分离”法操作细则一、“评定分离”方案(一)评标方案1、评标办法。
投标文件的评审采用定性评审的方式。
定性评审是指评标委员会仅对投标文件是否满足招标文件实质性要求提出意见,指出各投标文件中的优点和存在的缺陷、签订合同前应当注意和澄清的事项等,择优推荐招标文件规定数量的定标候选人名单。
2、评审因素。
评审因素包括技术等。
3、推荐定标候选人。
评标委员会根据招标文件确定的评审因素进行评审、比较。
评标委员会在技术评审合格的投标人中,直接选优推荐7名定标候选人。
全部进入下一阶段(评审因素)的评审。
当技术评审合格的投标人数量已低于(或等于)招标文件规定的推荐定标候选人数量 7家时,除投标文件出现无效投标情形外,所有投标文件均应进入下一评审阶段或推荐为定标候选人。
4、定标候选人数量。
(1)定标候选人:如符合招标文件要求的投标人大于等于7家,定标候选人数量为 7 家。
如符合招标文件要求的投标人少于7家,则全部作为定标候选人。
(2)经评标委员会评审,符合招标文件要求的投标人少于3家时,招标人可以重新招标,也可以授权评标委员会作出是否具备竞争性判断,如具备竞争性,可继续推荐定标候选人。
竞争性判断的方式:设计方案是否可行、经济、合理等。
(3)评标结果(定标候选人)公示期间,因质疑或投诉导致定标候选人少于招标文件规定的数量时,招标人可以继续定标,也可以组织原评标委员会重新评审推荐定标候选人。
(二)定标方案根据项目的特点,选择合理的定标方法是能否择优确定中标人的重要环节。
1、定标方法。
集体议事法。
由招标人主要负责人担任定标委员会组长,组建定标委员会进行集体商议,定标委员会成员各自发表意见,最终由定标委员会组长确定中标候选人及排序。
议事规则:根据评标委员会在评标报告中明确的各定标候选人在技术方面的评审意见,结合招标文件要求择优推荐中标候选人及排序。
一、“评定分离”方案(1)评标方案1、评标办法。
投标文件的评审采用定性评审的方式。
定性评审是指评标委员会仅对投标文件是否满足招标文件实质性要求提出意见,指出各投标文件中的优点和存在的缺陷、签订合同前应当注意和澄清的事项等,择优推荐招标文件规定数量的定标候选人名单。
2、评审因素。
评审因素包括技术等。
3、推荐定标候选人。
评标委员会根据招标文件确定的评审因素进行评审、比较。
评标委员会在技术评审合格的投标人中,直接选优推荐3名定标候选人。
全部进入下一阶段(评审因素)的评审。
当技术评审合格的投标人数量已低于(或等于)招标文件规定的推荐定标候选人数量 3家时,除投标文件出现无效投标情形外,所有投标文件均应进入下一评审阶段或推荐为定标候选人。
4、定标候选人数量。
(1)定标候选人:如符合招标文件要求的投标人大于等于3家,定标候选人数量为 3 家。
(2)经评标委员会评审,符合招标文件要求的投标人少于3家时,招标人可以重新招标,也可以授权评标委员会作出是否具备竞争性判断,如具备竞争性,可继续推荐定标候选人。
竞争性判断的方式:设计方案是否可行、经济、合理等。
(3)评标结果(定标候选人)公示期间,因质疑或投诉导致定标候选人少于招标文件规定的数量时,招标人可以继续定标,也可以组织原评标委员会重新评审推荐定标候选人。
(2)定标方案根据项目的特点,选择合理的定标方法是能否择优确定中标人的重要环节。
1、定标方法。
集体议事法。
由招标人主要负责人担任定标委员会组长,组建定标委员会进行集体商议,定标委员会成员各自发表意见,最终由定标委员会组长确定中标候选人及排序。
议事规则:根据评标委员会在评标报告中明确的各定标候选人在技术方面的评审意见,结合招标文件要求择优推荐中标候选人及排序。
2、定标因素。
招标人可以根据项目概况和自身实际需要,选择设计方案等作为定标因素。
定标因素及要求投标人提供的材料如下:(1)设计方案;(2)企业实力;(3)设计项目组配备;(3)拟派团队履约能力。
评标办法(评定分离法)评标办法前附表详细评审备注:(1)评标办法所涉及的所有材料均需提供复印件及原件核查,无原件或原件不全均不得分,公证件、彩色扫描件均不视为原件。
(2)投标单位所提供的所有材料、人员证书必须真实可靠,如发现投标单位弄虚作假,则取消其本工程的中标资格,并提请招投标监管部门依法依规处理。
(3)投标单位所提供的业绩证明材料必须真实可靠,招标人将对业绩的真实性及相关工程的实施情况进行调查,如发现投标人弄虚作假,则取消其本工程的中标资格,并提请招投标监管部门依法依规处理;(4)本项目专业工程设计文件、项目管理组织方案为暗标。
文件需按照暗标要求单独装订密封。
暗标要求如下:投标文件的专业工程设计文件按A3规格装订成册,项目管理组织方案按A4规格装订成册;封面均统一使用白色封面,并采用第七章规定的格式,专业工程设计文件和项目管理组织方案应单独分别密封封装,封袋内的文件中不得出现可识别投标人身份的任何字符和徽标(包括文字、符号、图案、标识、标志、人员姓名、企业名称、投标人独享的企业标准或编号等),相关人员姓名应以职务或职称代替。
(5)评标方案:本项目采用两阶段评标。
投标人应当按照招标文件的要求编制、递交投标文件。
评标活动分两个阶段进行:第一阶段:评标委员会对商务标进行定性评审,商务标评审合格后,合格投标单位进入技术标评审。
评标委员会对技术标(专业工程设计文件、项目管理组织方案)进行定量评审,按照技术标得分(专业工程设计文件得分+项目管理组织方案得分)由高到底的排序,向招标人推荐进入第二阶段的投标人名单。
推荐投标人数量为N名(当进入技术标评审的投标人数量≥9家时,N为7;当进入技术标评审的投标人数量≥5且<9家时,N为5;当进入技术标评审的投标人≥3且<5家时,N为3;若进入技术标评审的投标人<3家时,招标人将重新组织招标)。
如发生得分相同的,则按照投标报价低的单位入围,如报价仍然相同,则采用随机抽签方式确定入围单位。
一、评标办法:本次评标采用定性评审,评标委员会根据招标文件中的评分标准对投标文件先后进行投标报价、技术标评审,在评审过程中,投标文件出现无效标条款中规定的情形之一的,作为无效标,不进入下一步评审。
评标委员会根据招标文件评审因素择优推荐定标候选人。
(一)、投标报价评审。
本工程招标控制价为: 190 万元,投标人可根据自身情况进行报价。
出现无效标条款中规定的情形之一的,作为无效标,不进入下一步评审。
(二)、技术标评审。
技术标评审采用合格性评审。
技术标评审不合格或出现无效标规定情形之一的为不合格投标文件,反之为合格投标文件。
技术标评审点一览表:设计方案技术标定性评审表备注:(1)本表适用于专家独立评审使用;(2)指出各评审项的优点、存在缺陷或签订合同前应注意和澄清事项;(3)综合评价等级仅分为合格或不合格两个等级,不合格仅限于符合招标文件废标、无效标情形以及投标文件违反国家强制性条文标准的情形。
(三)、定标候选人的确定评标委员会按照招标文件规定的方法在报价评审、技术标评审均合格的投标文件中,按以下优先原则向招标人择优推荐 5 家不排序的定标候选人。
(1)建筑构思与创意的新颖性;(2)总体布局;(3)平面布局及功能配置;(4)若以上优先原则未能确定,则由评标委员会讨论确定。
如果技术标、投标报价均合格的投标人大于或等于3家且小于5家数时,则符合要求的所有投标人全部推荐为定标候选人。
当技术标、投标报价均合格的投标人小于3家时,应当由评标委员会作出投标是否具有竞争性的判定,具有竞争性的,评标委员会根据评标办法的规定从有效投标人中推荐定标候选人,不具有竞争性的,评标委员会否决全部投标。
(评标委员会应在评标报告中书面明确是否具有竞争性及原因)评标委员会完成评标后,应当向招标人提交书面评标报告。
招标人在评标工作完成后对定标候选人公示,公示期3日(不少于2个工作日)。
对定标结果异议的提出和处理,适用《招标投标法实施条例》第五十四条的规定。
1.2 评定分离方案(一)评标方案1、评标办法:定性评审。
定性评审是指评标委员会仅对投标文件是否满足招标文件实质性要求提出意见,指出各投标文件中的优点和存在的缺陷、签订合同前应当注意和澄清的事项等,择优推荐招标文件规定数量的定标候选人名单。
2、评审因素:包括技术文件、投标报价、资信商务。
3、推荐定标候选人。
评标委员会根据招标文件,综合各投标人所有评审因素择优推荐定标候选人。
4、定标候选人数量。
(1。
(2)经评标委员会评审,符合招标文件要求的投标人少于3家时,评标委员会作出是否具备竞争性判断,如具备竞争性,可继续推荐定标候选人。
(3)评标结果(定标候选人)公示期间,因质疑或投诉导致定标候选人少于3家时,招标人将组织原评标委员会重新评审推荐定标候选人。
(二)定标方案1、定标方法:票决定标法定标委员会成员根据定标因素对各定标候选人进行评审比较后,进行一次性票决排名。
票决采取投票计分法,即各定标委员会成员对所有定标候选人择优排序,并依据排序进行打分,排名第一的得 N 分,其次得 N-1 分,依此类推(排名N以后的得0分。
本项目N值=5),汇总所有定标委员会成员得分后,按总分高低排序推荐中标候选人。
总分相同且影响中标候选人确定的,可由定标委员会对得分相同的单位进行再次票决确定排名。
依此类推,并据此确定全部中标候选人排序。
定标委员会成员应当遵循择优与价格竞争的原则,依据招标文件公布的投票规则,独立行使投票权。
票决采用记名方式并注明投票理由。
2、定标因素。
定标因素及要求投标人提供的材料如下:(1)企业实力及荣誉、拟派团队能力及履约水平(2)设计理念概述上述材料需定标候选人按招标人要求装订成册(7份)后在规定时间内送至苏州工业园区公共资源交易中心定标室。
(具体时间另行通知,晚于该时间递交的材料,发包人一律不予收取)3、中标候选人。
中标候选人数量为1-3名,并标明排序。
4、定标规则:推荐排名第一的中标候选人为中标人。
附件:评定分离办法本项目采用评定分离制评标。
2.1 初步评审(资格审查)评标委员会对投标人递交的资格审查资料,按照招标公告、招标文件要求及国家规定的投标人资格条件,审核判断是否满足本项目资格条件。
资格审查不合格的投标作为无效标,不进入详细评审。
资格审查合格的投标人,全部进入下一步详细评审。
2.2 详细评审本次评标采用定性评审,评标委员会根据招标文件中的评分标准对投标文件先后进行经济标、资信商务、技术标评审,在评审过程中,投标文件出现无效标条款中规定的情形之一的,作为无效标,不进入下一步评审。
评标委员会根据招标文件,综合各投标人所有评审因素择优推荐定标候选人。
2.2.1 经济标评审经济标为合格性评审,存在无效标条款中规定的情形之一的为不合格,不进入下一步评审,反之则为合格,全部进入下一步评审。
评为“合格”的经济标,评标委员会应列出报价组成不合理、不平衡报价、签订合同前应注意和澄清的事项。
2.2.2资信商务标评审资信商务标为合格性评审,需同时满足以下三个条件的为合格:①未出现无效标条款中规定的情形;②评审时分项符合评分项通过率不少于100%,(分项符合评分项通过率是指:评审时投标单位的评审点中,“通过”的评审点数量需要达到所有评审点数量的百分比);③如果评审点中有设置为“必过”的,该评审点也必须为“通过”。
资信商务标评审点一览表2.2.3技术标评审技术标为合格性评审,存在无效标条款中规定情形之一的为不合格,不进入技术标评审,反之则为合格,全部进入技术标评审。
评为“合格”的技术标,评标委员会应指出该投标文件优点和存在的缺陷、签订合同前应注意和澄清的事项等情况。
技术标评审点一览表2.2.4 定标候选人的确定评标委员会按照招标文件规定的方法在资格条件、经济标、技术标、资信商务标评审均合格的投标文件中,按以下优先原则,向招标人择优推荐5家不排序的定标候选人。
①投标方案的各项经济技术指标与招标人要求的一致性②投标方案与任务书要求的一致性;③投标方案与《建筑工程设计文件编制深度规定》的一致性④若以上优先原则未能确定,则由评标委员会讨论确定。
第二章评标办法(-)"评定分离"评标办法和标准%平定分离”法操作细则一、“评定分离”方案(1)评标方案1、评标办法。
本项目投标文件的评审采用LL的方式。
1、1、定性评审:是指评标委员会仅对投标文件是否满足招标文件实质性要求提出童见,指出各投标文件中的优点和存在的缺陷、签订合同前应当注盘和澄清的事项等,择优推荐招标文件规定数量的定标候选人名单。
1、2、定量评审:是指评标委员会根据招标文件规定的评分细则,对投标文件中的各评审因素进行评审、比较、打分,并推荐定标候选人1、3、定性+定量评审:是指在评标因素中可设置部分定量评审项,在合格基础上评价其优良程度,作为推荐定标候选人的依据1、4、其他方法2、评审因素。
评审因素包括经济、技术、商务资信等。
本项目的评审因素和评审顺序为:技术、商务3、推荐定标候选人。
4、定标候选人数量。
4.1定标候选人:XXX招标文件妥求的投标人为4家-5家时,定标候选人数量为3家:当符合招标文件要求的投标人为6家-9家时,定标候选人数量为5家;当符合招标文件要求的投标人为10家及以上时,定标候选人数量为7家。
4. 2经评标委员会评审,符合招标文件耍求的投标人少于鉉时,招标人可以重新招标,也可以授权评标委员会作出是否具备竞争性判断,如具备竞争性,可继续推荐定标候选人。
老争性判断的方式:设计方案是否可行、经济、合理等。
4. 3评标结果(定标候选人)公示期间,因质疑或投诉导致定标候选人少于招标文件规定的数量时,招标人可以继续定标,也可以组织原评标委员会重新评审推荐定标候选人。
(2)定标方案根据项目的特点,选择合理的定标方法是能否择优确定中标人的重要环节。
1、定标方法:集体议事法、价格竞争定标法、票决定标法、票决抽签定标法、集体议事法、或招标文件规定的其他定标方法。
本项目采用票决定标法。
2、定标内素:(1)方案。
(2)商务比较:投标人业绩、项目负责人业绩、投标人获奖情况、项目负责人及其他专业负责人学历、职称及注册执业资格情况。
评定分离定标法
将招投标程序中的“评标委员会评标”与“招标人定标”作为相对独立的两个环节进
行分离,遵循权责统一、规则公开、竞争择优的原则,招标人在评标委员会评审和推荐的
基础上,根据招标文件规定的程序和方法进行定标,确定中标人,实施“评标-定标分离”办法,评定分离办法应坚持“优中选低,低中选优”原则。
法律依据:《建设工程评定分离定标工作指导规则》第二条适应范围本规则适用
范围为采用评定分离办法公开招标的建设工程,本规则建设工程仅指建筑工程、市政公用
工程、园林绿化工程、水利水电工程、文物保护工程。
事实上在现行招标投标制度中,评
标和定标本来就是分离的,“评定分离”这一概念实则强调改变评标专家对评标定标的决
定性作用,从而突出招标人的定标权。
所谓“测评拆分”,就是必须发生改变以往评标定标全部由评标专家同意的作法,主
要注重招标人的遴选定标权,即为评标委员会的评审意见仅做为招标人的定标的参照,招
标人具有的定标的决策权,按规定通过择优去确认中标人。
评标方法:
评标方法包含综合评估法、经评审的最高投标价法、合理低价法、合理区间法以及法律、法规规定的其他方法。
单项工程合约估计价(或招标掌控价)在万以上的施工总承包
工程或者万以上的专业工程可以使用综合评估法,其他工程应使用经评审的最高投标价法、合理低价法、合理区间法。
有特殊专业技术要求施工技术复杂的工程需要采用综合评估法的,应当报经工程所在
地住房城乡建设主管部门备案。
“评定分离”法操作细则(一)“评定分离”方案1、评标方案(1)评标办法。
投标文件的评审采用定性评审的方式。
定性评审是指评标委员会仅对投标文件是否满足招标文件实质性要求提出意见,指出各投标文件中的优点和存在的缺陷、签订合同前应当注意和澄清的事项等,择优推荐招标文件规定数量的定标候选人名单。
(2)评审因素。
评审因素包括技术等。
(3)推荐定标候选人。
评标委员会根据招标文件确定的评审因素进行评审、比较。
评标委员会在技术评审合格的投标人中,直接选优推荐5名定标候选人。
全部进入下一阶段(评审因素)的评审。
当技术评审合格的投标人数量已低于(或等于)招标文件规定的推荐定标候选人数量 5家时,除投标文件出现无效投标情形外,所有投标文件均应进入下一评审阶段或推荐为定标候选人。
(4)定标候选人数量。
1)定标候选人:如符合招标文件要求的投标人大于等于5家,定标候选人数量为 5 家。
如符合招标文件要求的投标人少于5家,则全部作为定标候选人。
2)经评标委员会评审,符合招标文件要求的投标人少于3家时,招标人可以重新招标,也可以授权评标委员会作出是否具备竞争性判断,如具备竞争性,可继续推荐定标候选人。
竞争性判断的方式:设计方案是否可行、经济、合理等。
3)评标结果(定标候选人)公示期间,因质疑或投诉导致定标候选人少于招标文件规定的数量时,招标人可以继续定标,也可以组织原评标委员会重新评审推荐定标候选人。
2、定标方案根据项目的特点,选择合理的定标方法是能否择优确定中标人的重要环节。
(1)定标方法。
集体议事法。
由招标人主要负责人担任定标委员会组长,组建定标委员会进行集体商议,定标委员会成员各自发表意见,最终由定标委员会组长确定中标候选人及排序。
议事规则:根据评标委员会在评标报告中明确的各定标候选人在技术方面的评审意见,结合招标文件要求择优推荐中标候选人及排序。
(2)定标因素。
招标人可以根据项目概况和自身实际需要,选择设计方案等作为定标因素。
评标办法评定分离法评标办法(评定分离法)评标办法前附表详细评审备注:(1)评标办法所涉及的所有材料均需提供复印件及原件核查,公证件、彩色扫描件均不视为原件。
(2)投标单位所提供的所有材料、人员证书必须真实可靠,如发现投标单位弄虚作假,则取消其本工程的中标资格,并提请招投标监管部门依法依规处理。
(3)本项目初步设计文件、项目管理组织方案为暗标。
文件需按照暗标要求单独装订密封。
暗标要求如下:投标文件的初步设计文件按A3规格装订成册,项目管理组织方案按A4规格装订成册;封面均统一使用白色封面,并采用第七章规定的格式,初步设计文件和项目管理组织方案应单独分别密封封装,封袋内的文件中不得出现可识别投标人身份的任何字符和徽标(包括文字、符号、图案、标识、标志、人员姓名、企业名称、投标人独享的企业标准或编号等),相关人员姓名应以职务或岗位代替。
(4)评标方案:本项目采用两阶段评标。
投标人应当按照招标文件的要求编制、递交投标文件。
评标活动分两个阶段进行:第一阶段:评标委员会对商务标进行定性评审,商务标评审合格后,合格投标单位进入技术标评审。
评标委员会对技术标(初步设计文件、项目管理组织方案)进行定量评审,按照技术标得分(初步设计文件得分+项目管理组织方案得分)由高到底的排序,向招标人推荐进入第二阶段的投标人名单。
推荐投标人数量为N名(当进入技术标评审的投标人数量≥9家时,N为7;当进入技术标评审的投标人数量≥5且<9家时,N为5;当进入技术标评审的投标人≥3且<5家时,N为3;若进入技术标评审的投标人<3家时,招标人将重新组织招标)。
如发生得分相同的,则按照投标报价低的单位入围,如报价仍然相同,则采用随机抽签方式确定入围单位。
第二阶段:对进入第二阶段的投标文件其他部分(投标报价)进行评审。
(5)定标候选人的确定:评标委员会成员根据投标人综合得分由高到低择优推荐不排序的定标候选人3名。
若总分相同,以初步设计文件得分高者优先推荐;若初步设计文件得分相同,以组织方案得分高者优先推荐;若组织方案得分相同,则以工程总承包报价低者优先推荐;若工程总承包报价得分相同,则由评委会依据投标人商务标优先排序。
评标办法(评定分离法)评标办法前附表
详细评审
备注:
(1)评标办法所涉及的所有材料均需提供复印件及原件核查,无原件或原件不全均不得分,公证件、彩色扫描件
均不视为原件。
(2)投标单位所提供的所有材料、人员证书必须真实可靠,如发现投标单位弄虚作假,则取消其本工程的中标资格,并提请招投标监管部门依法依规处理。
(3)投标单位所提供的业绩证明材料必须真实可靠,招标人将对业绩的真实性及相关工程的实施情况进行调查,如发现投标人弄虚作假,则取消其本工程的中标资格,并提请招投标监管部门依法依规处理;
(4)本项目专业工程设计文件、项目管理组织方案为暗标。
文件需按照暗标要求单独装订密封。
暗标要求如下:投标文件的专业工程设计文件按A3规格装订成册,项目管理组织方案按A4规格装订成册;封面均统一使用白色封面,并采用第七章规定的格式,专业工程设计文件和项目管理组织方案应单独分别密封封装,封袋内的文件中不得出现可识别投标人身份的任何字符和徽标(包括文字、符号、图案、标识、标志、人员姓名、企业名称、投标人独享的企业标准或编号等),相关人员姓名应以职务或职称代替。
(5)评标方案:本项目采用两阶段评标。
投标人应当按照招标文件的要求编制、递交投标文件。
评标活动分两个阶段进行:
第一阶段:评标委员会对商务标进行定性评审,商务标评审合格后,合格投标单位进入技术标评审。
评标委员会对技术标(专业工程设计文件、项目管理组织方案)进行定量评审,按照技术标得分(专业工程设计文件得分+项目管理组织方案得分)由高到底的排序,向招标人推荐进入第二阶段的投标人名单。
推荐投标人数量为N名(当进入技术标评审的投标人数量≥9家时,N为7;当进入技术标评审的投标人数量≥5且<9家时,N为5;当进入技术标评审的投标人≥3且<5家时,N为3;若进入技术标评审的投标人<3家时,招标人将重新组织招标)。
如发生得分相同的,则按照投标报价低的单位入围,如报价仍然相同,则采用随机抽签方式确定入围单位。
第二阶段:对进入第二阶段的投标文件其他部分(投标报价、项目管理组织方案、项目管理机构、业绩)进行评审。
(6)定标候选人的确定:
评标委员会成员根据投标人综合得分由高到低择优推荐不排序的定标候选人M名(当N为7时,M=5;当N为5时,M=3;当N为3时,则全部推荐为定标候选人)。
若总分相同,以专业工程设计文件得分高者排名在前;若专业工程设计文件得分相同,以组织方案得分高者排名在前;若组织方案得分相同,则以工程总承包报价低者在前;若工程总承包报价得分相同,则由评委会抽取确定排序。
(7)评标报告
评标完成后,评标委员会向招标人提交书面评标报告。
(8)评标结果公示
招标人在评标工作完成后的3日内,对定标候选人进行公示。
公示时间为3个工作日。
评标结果公示期间因投诉或质疑导致定标候选人少于3家时,招标人继续定标还是组织原评标委员会重新评审补充推荐定标候选人的具体要求见“投标人须知前附表”。
(9)定标
定标工作由招标人组建的定标委员会负责。
招标人在定标前可能对投标人及拟派项目负责人进行考察。
经考察,定标候选人的投标所用业绩、奖项等弄虚作假,或是经营、财务状况发生较大变化或者存在违法行为,可能影响其履约能力的,招标人将如实记录并提交定标委员会参考。
1、组建定标委员会
招标人将按照苏建招办【2017】3号文有关规定组建定标委员会,定标委员会数量为7人或7人以上单数。
2、定标方法
招标人在定标候选人公示结束后7个工作日内进入XX市公共资源交易中心召开定标会。
招标人定标前期组织考察的,定标会议时间可以适当推迟。
1)招标人将采用直接票决定标法确定中标人。
定标委员会成员根据定标因素对各定标候选人进行评审比较后,进行一次性票决排名。
票决采取投票计分法,即各定标委员会成员对所有进入定标程序的投标人择优排序进行打分,第一名3分,第二名2分,第三名1分,按总分高低排序推荐中标候选人。
得票数(总分)相同且影响中标候选人确定的,可由定标委员会对得票数(总分)相同的单位进行再次票决确定排名,以得票多少确定最终排名。
2)招标人在择优时将综合考虑投标人的设计方案、投标报价、财务状况、过往业绩(含业绩影响力、难易程度)、设计奖项、拟派团队能力水平等因素。
同时重点关注近几年的不良信息,包括建设行政主管部门作出的各种处罚和不良行为记录、建设单位对其的不良行为记录、履约评价不合格记录以及其他失信记录。
3)工程总承包项目负责人、项目设计负责人应在定标会上进行陈述、答辩。
4)中标候选人公示
招标人在定标会召开后3个工作日内,对中标候选人情况在“XX市公共资源交易网”、“XX市公共资源交易网”、“江苏建设工程招标网”等网站公示,公示期为3个工作日,中标候选人公示期间,如投标人对评定结果有任何异议,可以单位名义通过书面形式向招标代理公司、招标人提出。
(10)中标
在规定的时间内无异议的,招标人将向第一中标候选人发出中标通知书,并同时发布中标公告。