吊车指挥手势图文教学
- 格式:docx
- 大小:946.70 KB
- 文档页数:18
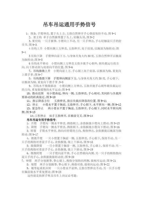
吊车吊运通用手势信号1;预备,手臂伸直,置于头上方,五指自然伸开手心朝前保持不动,图9-1 2;要主钩单手自然握拳置于头上,轻触头顶,图9-23;要付钩一只手握拳,小臂向上不动,另一只手伸出,手心轻触前只手的肘关节,图9-3.4吊钩上升小臂向侧上方伸直,五指伸开,高于肩部,以腕部为轴转动;图9-45吊钩下降手臂伸向前下方,与身体夹角大约30度,五指自然伸开以腕部为轴转动;图9-56吊钩水平移动小臂向侧上方伸直五指并拢手心朝外,朝负载运行的方向,向下挥动到与肩部向平的位置,图9-67;吊钩微微上升小臂向前上方,手心朝上高于肩部,以腕部为轴,重复向上摆手掌;图9-78;吊钩微微下降手臂伸向侧前下方,与身体夹角大约30度,手心朝下,以腕部为轴,重复向下摆手掌;9-89;吊钩水平微微移动小臂向侧上方伸出,五指并拢手心朝外朝负载运行的方向,重复做缓慢的水平运动;图9-910;微动范围双小臂曲起,伸向一侧,五指伸直,手心相对,其间距与负载所要移动的距离接近;图9-1011;指示降落方位五指伸直,指出负载应降落的位置.图9-1112;停止小臂水平置于胸前,五指伸开,手心朝下,水平挥向一侧;图9-12 13;紧急停止两小臂水平置于胸前,五指伸开,手心朝下,同时水平挥向两侧;图9-1314;工作停止双手五指伸开,在额前交叉;图9-14吊车吊运专用手势信号;1;升臂手臂向一侧水平伸直,拇指朝上,余指握拢小臂向上摆动;图9-15 2;降臂手臂向一侧水平伸直,拇指朝下,余指握拢小臂向下摆动;图9-16 3;转臂手臂水平伸直,指向应转臂的方向,拇指伸出,余指握拢以腕部为轴转动;图9-174;微微升臂一只小臂置于胸前一侧,五指伸直,手心朝下,保持不动;另一只手的拇指对着前手手心,余指握拢,做上下移动,图9-185;微微降臂一只小臂置于胸前一侧,五指伸直,手心朝上,保持不动;另一只手的拇指对着前手手心,余指握拢,做上下移动,图9-196;微微转臂一只手臂向前平伸,手心自然朝向内侧;另一只手的拇指指向前只手的手心,余指握拢做转动状;图9-207;伸臂两手分别握拳,拳心朝上,拇指分别指向两侧,做相斥运动;图9-21 8;缩臂两手分别握拳,拳心朝下,拇指对指,做相向运动;图9-229;履带起重机回转一只小臂水平前伸,五指自然伸出不动,另一只手小臂在胸前做水平重复摆动;图9-23这些就是指挥手势及吊车上岗证必考题;。
吊车手语指挥信号大全标准化管理部编码-[99968T-6889628-J68568-1689N]吊车吊运通用手势信号1;预备,手臂伸直,置于头上方,五指自然伸开手心朝前保持不动,图9-12;要主钩单手自然握拳置于头上,轻触头顶,图9-23;要付钩一只手握拳,小臂向上不动,另一只手伸出,手心轻触前只手的肘关节,图9-3.4吊钩上升小臂向侧上方伸直,五指伸开,高于肩部,以腕部为轴转动。
图9-45吊钩下降手臂伸向前下方,与身体夹角大约30度,五指自然伸开以腕部为轴转动。
图9-56吊钩水平移动小臂向侧上方伸直五指并拢手心朝外,朝负载运行的方向,向下挥动到与肩部向平的位置,图9-67;吊钩微微上升小臂向前上方,手心朝上高于肩部,以腕部为轴,重复向上摆手掌。
图9-78;吊钩微微下降手臂伸向侧前下方,与身体夹角大约30度,手心朝下,以腕部为轴,重复向下摆手掌。
9-89;吊钩水平微微移动小臂向侧上方伸出,五指并拢手心朝外朝负载运行的方向,重复做缓慢的水平运动。
图9-910;微动范围双小臂曲起,伸向一侧,五指伸直,手心相对,其间距与负载所要移动的距离接近。
图9-1011;指示降落方位五指伸直,指出负载应降落的位置.图9-1112;停止小臂水平置于胸前,五指伸开,手心朝下,水平挥向一侧。
图9-1213;紧急停止两小臂水平置于胸前,五指伸开,手心朝下,同时水平挥向两侧。
图9-1314;工作停止双手五指伸开,在额前交叉。
图9-14吊车吊运专用手势信号。
1;升臂手臂向一侧水平伸直,拇指朝上,余指握拢小臂向上摆动。
图9-152;降臂手臂向一侧水平伸直,拇指朝下,余指握拢小臂向下摆动。
图9-163;转臂手臂水平伸直,指向应转臂的方向,拇指伸出,余指握拢以腕部为轴转动。
图9-174;微微升臂一只小臂置于胸前一侧,五指伸直,手心朝下,保持不动。
另一只手的拇指对着前手手心,余指握拢,做上下移动,图9-18 5;微微降臂一只小臂置于胸前一侧,五指伸直,手心朝上,保持不动。
.起重吊运指挥信号2. 1 手势信号1. “要主钩”2. “要副钩”3. “吊钩上升”4. “吊钩下降”单手一只手握小臂向侧手臂伸向自然拳,小臂向上方伸侧前下握拳,上不动,另直,五指方,与身置于一只手伸自然伸体夹角约头上,出,手心轻开,高于为 30°,轻触触前只手肩部,以五指自然头顶。
的肘关节。
腕部为轴伸开,以转动。
腕部为轴转动。
5. “吊钩水平移动”6. “吊钩微微上升”7. “吊钩水平微微下降”小臂向侧上小臂伸向小臂向侧方伸直,五侧前上上方自然指并拢手心方,手心伸出,五朝外,朝负朝上高于指并拢手载应运行的肩部,以心朝外,方向,向下腕部为朝负载应挥动到与肩轴,重复运行的方相平的位置向上摆动向,重复手掌。
做缓慢的水平运动8. “吊钩水平微微移动”9. “微动范围”10. “指示降落方位”小臂向侧上双小臂曲五指伸方自然伸起,伸向直,指出出,五指并一侧,五负载应降拢手心朝指伸直,落的位置外,朝负载手心相应运行的方对,其间向,重复做距与负载缓慢的水平所要移动运动。
的距离接近。
11. “停止”12. “紧急停止”13. “预备”14. “工作结束”小臂水两小臂手臂伸双手五指平置于水平置直,置于伸开,在胸前,于胸前,头上方,额前交叉五指伸五指伸五指自然开,手开,手心伸开,手心朝朝下,同心朝前保下,水时水平持不动。
平挥向挥向两一侧侧。
'.。
吊车手语指挥信号大全标准化管理部编码-[99968T-6889628-J68568-1689N]吊车吊运通用手势信号1;预备,手臂伸直,置于头上方,五指自然伸开手心朝前保持不动,图9-12;要主钩单手自然握拳置于头上,轻触头顶,图9-23;要付钩一只手握拳,小臂向上不动,另一只手伸出,手心轻触前只手的肘关节,图9-3.4吊钩上升小臂向侧上方伸直,五指伸开,高于肩部,以腕部为轴转动。
图9-45吊钩下降手臂伸向前下方,与身体夹角大约30度,五指自然伸开以腕部为轴转动。
图9-56吊钩水平移动小臂向侧上方伸直五指并拢手心朝外,朝负载运行的方向,向下挥动到与肩部向平的位置,图9-67;吊钩微微上升小臂向前上方,手心朝上高于肩部,以腕部为轴,重复向上摆手掌。
图9-78;吊钩微微下降手臂伸向侧前下方,与身体夹角大约30度,手心朝下,以腕部为轴,重复向下摆手掌。
9-89;吊钩水平微微移动小臂向侧上方伸出,五指并拢手心朝外朝负载运行的方向,重复做缓慢的水平运动。
图9-910;微动范围双小臂曲起,伸向一侧,五指伸直,手心相对,其间距与负载所要移动的距离接近。
图9-1011;指示降落方位五指伸直,指出负载应降落的位置.图9-1112;停止小臂水平置于胸前,五指伸开,手心朝下,水平挥向一侧。
图9-1213;紧急停止两小臂水平置于胸前,五指伸开,手心朝下,同时水平挥向两侧。
图9-1314;工作停止双手五指伸开,在额前交叉。
图9-14吊车吊运专用手势信号。
1;升臂手臂向一侧水平伸直,拇指朝上,余指握拢小臂向上摆动。
图9-152;降臂手臂向一侧水平伸直,拇指朝下,余指握拢小臂向下摆动。
图9-163;转臂手臂水平伸直,指向应转臂的方向,拇指伸出,余指握拢以腕部为轴转动。
图9-174;微微升臂一只小臂置于胸前一侧,五指伸直,手心朝下,保持不动。
另一只手的拇指对着前手手心,余指握拢,做上下移动,图9-18 5;微微降臂一只小臂置于胸前一侧,五指伸直,手心朝上,保持不动。
1起重吊装指挥手势2一、名词术语3通用手势信号——指各种类型的起重机在起重吊运中普遍适用的指挥4手势。
5专用手势信号——指具有特殊的起升、变幅、回转机构的起重机单独6使用的指挥手势。
7吊钩(包括吊环、电磁吸盘、抓斗等)——指空钩以及负有载荷的吊8钩。
9起重机“前进”或“后退”——“前进”指起重机向指挥人员开来;10“后退”指起重机离开指挥人员。
11前、后、左、右在指挥语言中,均以司机所在位置为基准。
12二、指挥人员使用的信号131 通用手势信号141.1 “预备”(注意)15手臂伸直,置于头上方,五指自然伸开,手心朝前保持不动(图1)。
161.2 “要主钩”17单手自然握拳,置于头上,轻触头顶(图2)1819201.3 “要副钩”21一只手握拳,小臂向上不动,另一只手伸出,手心轻触前只手的肘关22节(图3)231.4 “吊钩上升”24小臂向侧上方伸直,五指自然伸开,高于肩部,以腕部为轴转动(图4)2526271.5 “吊钩下降”28手臂伸向侧前下方,与身体夹角约为30°,五指自然伸开,以腕部为29轴转动(图5)。
303132图5331.6 “吊钩水平移动”34小臂向侧上方伸直,五指并拢手心朝外,朝负载应运行的方向,向下35挥动到与肩相平的位置(图6)。
3637图6381.7 “吊钩微微上升”39小臂伸向侧前上方,手心朝上高于肩部,以腕部为轴,重复向上摆动40手掌(图7)。
411.8 “吊钩微微下落”42手臂伸向侧前下方,与身体夹角约为30°,手心朝下,以腕部为轴,43重复向下摆动手掌(图8)。
44451.9 “吊钩水平微微移动”46小臂向侧上方自然伸出,五指并拢手心朝外,朝负载应运行的方向,47重复做缓慢的水平运动(图9)4849图9501.10 “微动范围”51双小臂曲起,伸向一侧,五指伸直,手心相对,其间距与负载所要移52动的距离接近(图10)。
531.11 “指示降落方位”54五指伸直,指出负载应降落的位置(图11)。
特种作业容易发生伤亡事故,对操作者本人、他人及周围设施、设备的安全造成重大危害,这其中最大的原因是人员缺乏安全知识,安全操作技能差或违章作业造成的,下面给大家带来吊车指挥手势图文教学,希望能对大家有帮助。
第一:通用手势信号——指各种类型的起重机在起重吊运中普遍用的指挥手势。
预备:手臂伸直置于头上方,五指自然伸开,手心朝前保持不动。
要主勾:单手自然提拳,置于头上,轻触头顶。
要副勾:一只手握拳,小臂向上不动,另一只手伸出,手心轻触前只手的肘关节。
吊钩上升:小臂向侧上方伸直,五指自然伸开,高于肩部,以腕部为轴转动。
吊钩下降:手臂伸向前下方,与身体夹角约为30°,五指自然伸开,以腕部为轴转动。
吊钩水平移动:小臂向侧上方伸直,五指并拢手心朝外,朝负载应运行的方向,向下挥动到与肩相平的位置。
吊钩微微上升:小臂伸向侧前上方,手心朝上高于肩部,以腕部为轴,重复向上摆手掌。
吊钩微微下降:手臂伸向侧前下方,与身体夹角约为30°,手心朝下,以腕部为轴,重复向下摆动手掌。
吊钩水平微微移动:小臂向侧上方自然伸出,五指并拢手心朝外,朝负载应运行的方向,重复做缓慢的水平运动。
微动范围:双小臂曲起,伸向一侧,五指伸直,手心相对,其间距与负载所要移动的距离接近。
指示降落方位:五指伸直,指出负载应降落的位置。
停止:小臂水平置于胸前,五指伸开,手心朝下,水平挥向一侧。
紧急停止:两小臂水平置于胸前,五指伸开,手心朝下,同时水平挥向两侧。
工作结束:双手五指伸开,在额前交叉。
第二:专用手势信号
升臂:手臂向一侧水平伸直,拇指朝上,余指握拢,小臂向上摆动。
降臂:手臂向一侧水平伸直,拇指朝下,余指握拢,小臂向下摆动。
转臂:手臂水平伸直,指向应转臂的方向,拇指伸出,余指握拢,以腕部为轴转动。
微微升臂:一只小臂置于胸前一侧,五指伸直,手心朝下,保持不动。
另一只手的拇指对着前手手心,余指握拢,做上下移动。
微微降臂:一只小臂置于胸前一侧,五指伸直,手心朝上,保持不动,另一只手的拇指对着前手手心,余指握拢,做上下移动。
伸臂:两手分别握拳,拳心朝上,拇指分别指向两侧,做相斥运动。
缩臂:两手分别握拳,拳心朝下,拇指对指,做相向运动。
履带起重机回转:一只小臂水平前伸,五指自然伸出不动。
另一只手小臂在胸前做水平重复摆动。
起重机前进:双手臂先向前伸,小臂曲起,五指并拢,手心对着自己做前后运动。
起重机后退:双小臂向上曲起,五指并拢,手心朝向起重机,做前后运动。
抓取:两小臂分别置于侧前方,手心相对,由两侧向中间摆动。
释放:两小臂分别置于侧前方,手心朝外,两臂分别向两侧摆动。
翻转:一小臂向前曲起,手心朝上。
另一只手小臂向前伸出,手心朝下,双手同时进行翻转。
微速起钩:两小臂水平伸向侧方,五指伸开,手心朝上,以腕部为轴,向上摆动,当要求双机以不同的速度起升时,指挥起升速度快的一方,手要高于另一只。
第三:船用起重机(或双机吊动)专用手势信号
慢速起钩:两小臂水平伸向侧前方,五指伸开,手心朝上,小臂以肘部为轴向上摆动。
当要求双机以不同速度起升时,指挥起升速度快的一方,手要高于另一只。
全速起钩:两臂下垂,五指伸开,手心朝上,全臂向上挥动。
微速落钩:两小臂水平伸向侧前方,五指伸开,手心朝下,手以腕部为轴向下摆动。
当要求双机以不同的速度降落时,指挥降落速度快的一方,手要低于另一只。
慢速落钩:两小臂水平伸向侧前方,五指伸开,手心朝下,小臂以肘部为轴向下摆动。
当要求双机以不同的速度降落时,指挥降落速度快的一方,手要低于另一只手。
全速落钩:两臂伸向侧上方,五指伸出,手心朝下,全臂向下挥动。
一方停止,一方起钩:指挥停止的手臂作“停止”手势;指挥起钩的手臂则作相应速度的起钩手势。
一方停止,一方落钩:指挥停止的手臂作“停止”手势;指挥落钩的手臂则作相应速度的落钩手势。