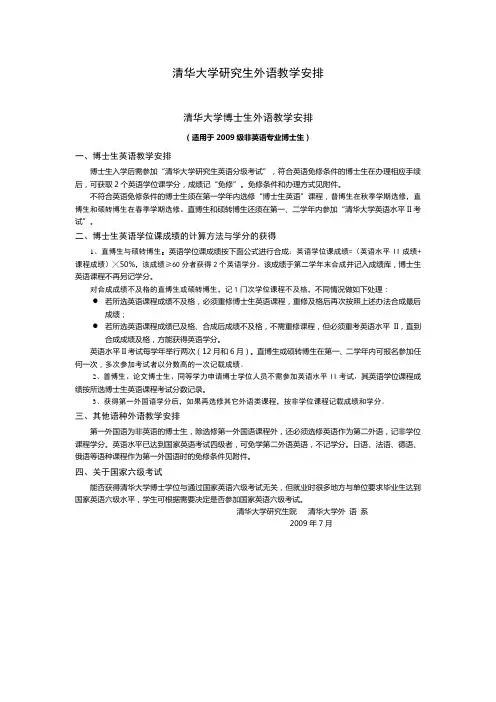
清华大学研究生新生入学英语分级考试考表(硕士)
- 格式:doc
- 大小:88.50 KB
- 文档页数:4
2024年全国硕士研究生入学统一考试英语(一)试题Section I Use of EnglishDirections:Read the following text.Choose the best word(s)for each numbered blank and mark A,B,C or D on the ANSWER SHEET.(10points)There’s nothing more welcoming than a door opening for you.1the need to be touched to open or close,automatic doors are essential in2disabled access to buildings and helping provide general3to commercial buildings.Self-sliding doors began to emerge as a commercial product in1960after being invented six years4by Americans Dee Horton and Lew Hewitl.They5as a novelty feature,but as their use has grown,their6have extended within our technologically advanced world. Particularly7in busy locations or during times of emergency,the doors8crowd management by reducing the obstacles put in people’s way.9making access both in and out of buildings easier for people,the difference in the way many of these doors open helps reduce the total area10by them.Automatic doors often open to the side,with the panels sliding across one another.Replacing swing doors,these11smaller buildings to maximise the usable space inside without having to12the way for a large, sticking-out door.There are many different types of automatic door,with each13specific signals to tell them when to open.14these methods differ,the main15remain the same.Each automatic door system16the light,sound weight or movement in their vicinity as a signal to open.Sensor types are chosen to17the different environments they are needed in. 18,a busy street might not19a motion-sensored door,as it would constantly be opening for passers-by.A pressure sensitive mat would be more20to limit the surveyed area.1.[A]Through[B]Despite[C]Besides[D]Without2.[A]revealing[B]demanding[C]improving[D]tracing3.[A]experience[B]convenience[C]guidance[D]reference4.[A]previously[B]temporarily[C]successively[D]eventually5.[A]held on[B]started out[C]settled down[D]went by6.[A]relations[B]volumes[C]benefits[D]sources7.[A]useful[B]simple[C]flexible[D]stable8.[A]call for[B]yield to[C]insist on[D]act as9.[A]As well as[B]In terms of[C]Thanks to[D]Rather than10.[A]connected[B]shared[C]represented[D]occupied11.[A]allow[B]expect[C]require[D]direct12.[A]adopt[B]lead[C]clear[D]change13.[A]adapting to[B]deriving from[C]relying on[D]pointing at14.[A]Once[B]Since[C]Unless[D]Although15.[A]records[B]positions[C]principles[D]reasons16.[A]controls[B]analyses[C]produces[D]mixes17.[A]decorate[B]compare[C]protect[D]complement18.[A]In conclusion[B]By contrast[C]For example[D]Above all19.[A]identify[B]suit[C]secure[D]include20.[A]appropriate[B]obvious[C]impressive[D]delicateSection II Reading ComprehensionPart ADirections:Read the following four texts.Answer the questions below each text by choosing A,B,C or D. Mark your answers on the ANSWER SHEET.(40points)Text1Nearly2000years ago,as the Romans began to pull out of Scotland,they left behind a curious treasure:10tons of nails,nearly a million of the things.The nail hoard was discovered in 1960in a four-metre-deep pit covered by two metres of gravel.Why had the Romans buried a million nails?The likely explanation is that the withdrawal was rushed,and they didn't want the local Caledonians getting their hands on10tons of weapon-grade iron.The Romans buried the nails so deep that they would not be discovered for almost two millennia.Later civilisations would value the skilled blacksmith's labour in a nail even more than the raw material.As Roma Agrawal explains in her new delightful book Nuts and Bolts,early17th-century Virginians would sometimes burn down their homes if they were planning to relocate. This was an attempt to recover the valuable nails,which could be reused after sifting the ashes. The idea that one might burn down an entire house just to reclaim the nails underlines how scarce, costly and valuable the simple-seeming technology was.The price of nails fell by90%between the late1700s and mid-1900s,as economist Daniel Sichel points out in a research paper.According to Sichel,although the falling price of nails was driven partly by cheaper iron and cheaper energy,most of the credit goes to nail manufactures who simply found more efficient ways to turn steel into nails.Nails themselves have changed over the years,but Sichel studied them because they haven't changed much.Roman lamps and Roman chariots are very different from LED strips and sports cars,but Roman nails are still clearly nails.It would be absurd to try to track the changing price of sports cars since1695,but to ask the same question of nails makes perfect sense.I make no apology for being obsessed by a particular feature of these objects:their price.I am an economist,after all.After writing two books about the history of inventions,one thing I've learnt is that while it is the enchantingly sophisticated technologies that get all the hype,it’s thecheap technologies that change the world.The Gutenberg printing press transformed civilisation not by changing the nature of writing but by changing its cost-and it would have achieved little without a parallel collapse in the price of surfaces to write on,thanks to an often-overlooked technology called paper.Solar panels had few niche uses until they became cheap;now they are transforming the global energy system.21.The Romans buried the nails probably for the sake of________.[A]saving them for future use[B]keeping them from rusting[C]letting them grow in value[D]hiding them from the locals22.The example of early17th-century Virginians is used to_____.[A]highlight the thriftiness of early American colonists[B]illustrate the high status of blacksmiths in that period[C]contrast the attitudes of different civilisations toward nails[D]show the preciousness of nail-making technology at that time23.What played the major role in lowering the price of nails after the late1700s?[A]Increased productivity.[B]Wider use of new energies.[C]Fiercer market competition.[D]Reduced cost of raw materials.24.It can be learned from Paragraph5that nails________.[A]have undergone many technological improvements[B]have remained basically the same since Roman times[C]are less studied than other everyday products[D]are one of the world's most significant inventions25.Which of the following best summarises the last two paragraphs?[A]Cheap technologies bring about revolutionary change.[B]Technological innovation is integral to economic success.[C]Technology defines people's understanding of the world.[D]Sophisticated technologies develop from small inventions.Text2Parenting tips obtained from hunter-gatherers in Africa may be the key to bringing up more contented children,researchers have suggested.The idea is based on studies of communities such as the Kung of Botswana,where each child is cared for by many adults.Kung children as young as four will help to look after younger ones and“baby-wearing”,in which infants are carried in slings,is considered the norm.According to Dr Nikhil Chaudhary,an evolutionary anthropologist at Cambridge University, these practices,Known as alloparenting,could lead to less anxiety for children and parents.Dr Annie Swanepoel,a child psychiatrist,believes that there are ways to incorporate them into western life.In Germany,one scheme has paired an old people’s home with a nursery.The residents help to look after the children,an arrangement akin to alloparenting.Another measure could be encouraging friendships between children indifferent school years to mirror the unsupervised mixed-age playgroups in hunter-gatherer communities.In a paper published in the Journal of Child Psychology and Psychiatry,researchers said that the western nuclear family was a recent invention which family broke with evolutionary history.This abrupt shift to an“intensive mothering narrative”,which suggests that mothers should manage childcare alone,was likely to have been harmful.“Such narratives can lead to maternal exhaustion and have dangerous consequences,”they wrote.By contrast,in hunter-gatherer societies adults other than the parents can provide almost half of a child’s care.One previous study looked at the Efépeople of the Democratic Republic of Congo.It found that infants had an average of14alloparents a day by the time they were18 weeks old and were passed between caregivers eight times an hour.Chaudhary said that parents now had less childcare support from family and social networks than during most of humans'evolutionary history,but introducing additional caregivers could reduce stress and maternal depression,which could have a“knock-on”benefit to a child's wellbeing.An infant born to a hunter-gatherer society could have more than ten caregivers-this contrasts starkly to nursery settings in the UK where regulations call for a ratio of one carer to four children aged two to three.While hunter-gatherer children learnt from observation and imitation in mixed-age playgroups,researchers said that western“instructive teaching”,where pupils are asked to sit still, may contribute to conditions such as attention deficit hyperactivity disorder.Chaudhary said that Britain should explore the possibility that older siblings helping their parents“might also enhance their own social development.”26.According to the first two paragraph,alloparenting refers to the practice of_______.[A]sharing child care among community members[B]assigning babies to specific adult caregivers[C]teaching parenting details to older children[D]carrying infants around by their parent27.The scheme in Germany is mentioned to illustrate_______.[A]an attempt to facilitate intergenerational communication[B]an approach to integrating alloparenting into western culture[C]the conventional parenting style in western culture[D]the differences between western African ways of living28.According to Paragraph4,the“intensive mothering narrative”_________.[A]alleviate parenting pressure[B]considerate family relationships[C]results in the child-centered family[D]departs from the course of evolution29.According to paragraph6,what can we learn about nursery in the UK?[A]They tend to fall short of official requirements.[B]They have difficulty finding enough caregivers.[C]They ought to improve their carer-to-child ratio.[D]They should try to prevent parental depression.30.Which of the following would be the best title?[A]Instructive teaching:a dilemma for anxious parents[B]For a happier family,learn from the hunter-gatherers[C]Mix-aged playgroup,a better choice for lonely children[D]Tracing the history of parenting:from Africa to EuropeText3Rutkowski is a Polish digital artist who uses classical painting styles to create dreamy fantasy landscapes.He has made illustrations for games such as Sony’s Horizon Forbidden West, Ubisoft’s Anno,Dungeons&Dragons,and Magic:The Gathering.And he’s become a sudden hit in the new world of text-to-image AI generation.His distinctive style is now one of the most commonly used prompts in the new open-source AI art generator Stable Diffusion,which was launched late last month.The tool,along with other popular image-generation AI models,allows anyone to create impressive images based on text prompts.For example,type in“Wizard with sword and a glowing orb of magic fire fights a fierce dragon Greg Rutkowski,”and the system will produce something that looks not a million miles away from works in Rutkowski’s style.But these open-source programs are built by scraping images from the Internet,often without permission and proper attribution to artists.As a result,they are raising tricky questions about ethics and copyright.And artists like Rutkowski have had enough.According to the website Lexica,which tracks over10million images and prompts generated by Stable Diffusion,Rutkowski’s name has been used as a prompt around93,000times.Some of the world’s most famous artists,such as Michelangelo,Pablo Picasso,and Leonardo da Vinci, brought up around2,000prompts each or less.Rutkowski’s name also features as a prompt thousands of times in the Discord of another text-to-image generator,Midjourney.Rutkowski was initially surprised but thought it might be a good way to reach new audiences.Then he tried searching for his name to see if a piece he had worked on had been published.The online search brought back work that had his name attached to it but wasn’t his.“It’s been just a month.What about in a year?I probably won’t be able to find my work out there because[the internet]will be flooded with AI art,”Rutkowski says.“That’s concerning.”“There is a coalition growing within artist industries to figure out how to tackle or mitigate this,”says Ortiz.The group is in its early days of mobilization,which could involve pushing for new policies or regulation.One suggestion is that AI models could be trained on images in the public domain,and AI companies could forge partnerships with museums and artists,Ortiz says.31.What can be learned about Rutkowski from the first two paragraphs?[A]He is enthusiastic about AI generation painting.[B]He is popular with the users of an AI art generator.[C]He attracts admiration from other illustrators.[D]He specializes in classical painting digitalization.32.The problem with open-source AI art generators is that they____.[A]lack flexibility in responding to prompts[B]produce artworks in unpredictable styles[C]make unauthorized use of online images[D]collect user information without consent33.After searching online,Rutkowski found____.[A]a unique way to reach audiences[B]a new method to identify AI images[C]AI-generated work bearing his name[D]heated disputes regarding his copyright34.According to Ortiz,AI companies are advised to____.[A]campaign for new policies or regulations[B]offer their services to public institutions[C]strengthen their relationships with AI users[D]adopt a different strategy for AI model training35.What is the text mainly about?[A]Artists’responses to Al art generation.[B]AI’s expanded role in artistic creation.[C]Privacy issues in the application of Al.[D]Opposing views on AI development.Text4The miracle of the Chesapeake Bay lies not in its depths,but in the complexity of its natural construction,the interaction of fresh and saline water and the mix of land and water.The shallows provide homes for hundreds of species while storing floodwaters,filtering pollutants from water, and protecting nearby communities from potentially destructive storm surges.All this was put at great risk late last month,when the US Supreme Court issued a ruling in an Idaho case that provides the EPA far less authority to regulate wetlands and waterways. Specifically,a5-4majority decided that wetlands protected by the EPA under it Clean Water Act authority must have a“continuous surface connection”to bodies of water.This narrowing of the regulatory scope was a victory for builders,mining operators and other commercial interests often at odds with environmental rules.And it carries“significant repercussions for water quality and flood control throughout the US,”as Justice Brett Kavanaugh observed.In Maryland,the good news is that there are many state laws in place that provide wetlands protections.But that’s a very shortsighted view,particularly when it comes to the Chesapeake Bay. The reality is that water and the pollutants that so often come with it,don’t respect state boundaries.The Chesapeake draws from a64000-square-mile watershed that extends to Virginia, Pennsylvania,New York,West Virginia,the District of Columbia and Delaware.Will thosejurisdictions extend the same protections now denied under Sackett V.EPA?Perhaps some,but all? That seems unlikely.It is too easy,and misleading,to see such court rulings as merely standing up for the rights of land owners when the consequences can be so dire for their neighbors.And it’s reminder that they EPA’s involvement in the Chesapeake Bay program has long been crucial as the means to transcend the influence of deep-pocketed special interests in neighboring states.Pennsylvania farmers,to use one telling example,aren't thinking about next year's blue crab harvest in Maryland when they decide whether to spread animal waste on their fields,yet the runoff into nearby creeks can have enormous impacts downstream.And so we would also call on state lawmakers from Richmond to Albany to consider reviewing their own wetlands protections and see for themselves the enormous stakes involved. We can’t offer them a trip to the Chesapeake Bay model.It’s been gone since the1980s but perhaps a visit to Blackwater National Wildlife Refuge in Dorchester County where American bald eagles fly over tidal marshes so shallow you could not paddle a boat across them but teaming with aquatic life.It’s worth the scenic drive.36.The Chesapeake Bay is described in Paragraph1as_______.[A]a value natural environment[B]a controversial conservation area[C]a place with commercial potential[D]a headache for nearby communities37.The U.S.Supreme Court's ruling in the Idaho case_________.[A]reinforces water pollution control[B]weakens the EPA's regulatory power[C]will end conflicts among local residents[D]may face opposition from mining operators38.How does the author feel about the future of the Chesapeake Bay?[A]Worried.[B]Puzzled.[C]Relieved.[D]Encouraged.39.What can be inferred about the EPA’s involvement in the Chesapeake Bay Program?[A]It has restored the balance among neighboring jurisdictions.[B]It has triggered a radical reform in commercial fisheries.[C]It has set a fine example of respecting state authorities.[D]It has ensured the coordination of protection efforts.40.The author holds that the state lawmakers should_______.[A]be cautious about the influence of landowners[B]attach due importance to wetlands protections[C]recognize the need to expand wildlife refuges[D]improve the wellbeing of endangered speciesPart BDirections:Read the following comments on a report about American museums returning artifacts to their countries of origin and a list of statements summarizing the comments.Choose the best statement from the list A-G for each numbered name(41—45).There are two extra choices which you do not need to use.Mark your answers on the ANSWER SHEET.(10points)(41)HannahSimply,there are people in Nigeria who cannot travel to the Smithsonian Institution to see that part of their history and culture represented by the Benin Bronzes.These should be available to them as part of their cultural heritage and history and as a source of national pride.There is no good reason that these artifacts should be beyond the ordinary reach of the educational objectives or inspiration of the generations to which they were left.They serve no purpose in a museum in the United States or elsewhere except as curious objects.They cannot be compared to works of art produced for sale which can be passed from hand to hand and place to place by purchase. (42)BuckWe know very exact reproductions of artwork can be and are regularly produced.Perhaps museums and governments might explore some role for the use of nearly exact reproductions as a means of resolving issues relating to returning works of art and antiquities.The context of any exhibit is more important to me than whether the object being displayed is2,000years old or2 months old.In many cases the experts have a hard time agreeing on what is the real object and what is a forgery.Again,the story an exhibit is trying to tell is what matters.The monetary value of the objects on display is a distant second place in importance.(43)SaraWhen visiting the Baltimore Museum of Art,I came across a magnificent15th-century Chinese sculpture.It inspired me to learn more about the culture that it represented.Artifacts in museums have the power to inspire,and perhaps spark that need to learn and understand the nature of their creators.Having said that,I do feel that whatever artifacts find their way to public museums should,in fact,be sanctioned as having been obtained on loan,legally purchased,or obtained by treaty.Stealing artifacts from other peoples’cultures is obscene;it robs not only the physical objects,but the dignity and spirit of their creators.(44)VictorAncient art that is displaced in foreign countries should be returned…(缺失)(45)JuliaTo those of you in the comments section,by all means,who are having strong feeling about artifacts being removed from cities in the US and Britain,I would ask you to consider...(缺失)[A]It is clear that countries of origin have never been compensated for stolen artifacts.[B]It is a flawed line of reasoning to argue against returning artifacts to their countries of origin.[C]Museum visitor can still learn as much from artifacts copies after the originals are returned.[D]Reproductions,even if perfectly made,cannot take the place of the authentic objects.[E]The real value of artifacts can only be recognized in their countries of origin rather than anywhere else.[F]Ways to get artifacts from other countries must be decent and lawful.[G]Concern over security is no excuse for refusing to return artifacts to their countries of origin. Part CDirections:Read the following text carefully and then translate the underlined segments into Chinese.Your translation should be written clearly on the ANSWER SHEET.(10points)“Elephants never forget”—or so they say—and that piece of folklore seems to have some foundation.The African savanna elephant also known as the African bush elephant,is distributed across 37African countries.(46)They sometimes travel more than sixty miles to find food or water,and are very good at working out where other elephants are—even when they are out of ing tracking devices,researchers have shown that they have“remarkable spatial acuity”,when finding their way to waterholes,they headed off in exactly the right direction,on one occasion from a distance of roughly thirty miles.What is more,they almost always seem to choose the nearest water hole.(47)The researchers are convinced that the elephants always know precisely where they are in relation to all the resources they need,and can therefore take shortcuts,as well as following familiar routes.Although the cues used by African elephants for long-distance navigation are not yet understood,smell may well play a part.Elephants are very choosy eaters,but until recently little was known about how they selected their food.(48)One possibility was that they merely used their eyes and tried out the plants they found,but that would probably result in a lot of wasted time and energy,not least because their eyesight is actually not very good.(49)The volatile chemicals produced by plants can be carried a long way,and they are very characteristic:Each plant or tree has its own particular odor signature.What is more,they can be detected even when they are not actually visible.New research suggests that smell is a crucial factor in guiding elephants—and probably other herbivores—to the best food resources.The researchers first established what kinds of plant the elephants preferred either to eat or avoid when foraging freely.They then set up a“food station”experiment,in which they gave elephants a series of choices based only on smell.(50)The experiment showed that elephants may well use smell to identify patches of trees that are good to eat,and secondly to assess the quality of the trees within each patch.Free-ranging elephants presumably also use this information to locate their preferred food.Section III WritingPart A51.Directions:Read the following email from a student.Write a reply.Dear Li Ming,I’ve got a class assignment to make an oral report on an ancient Chinese scientist.I am not sure how to prepare for it.Could you give me some advice?Thanks for your help.Yours,Paul Write your letter in no less than100words.Don’t sign your own name at the end of the e“Li Ming”instead.Part B52.Directions:Write an essay of160-200words based on the pictures below.In your essay,you should1)describe the picture briefly,2)interpret the implied meaning,and3)give your comments.Write your answer on the ANSWER SHEET.(20points)两张图:图一背景信息:在市民健身区两个人在跑,两个人在散步,有一个男生说:“家门口新建的公园真不错。
全国硕士研究生入学统一考试英语(二)试题答题卡报考单位考生姓名A A A A A A A A A A A A A A A A A A A A A A A A A AA A A A A A A A A A A AA A A A A A AB B B B B E BB BB B B B B B E B B B B B B B B B E B B B B B B B B B E B B B B B B B B B E B B B BC C C C C F C C C C C C C C C F C C C C C C C C C F C C C C C C C C C F C C C C C C C C C F C C C CD D D D D G D D D DDD D DD GDD D DDD D DD GDD D DD D D D D GD D D DD D D D D G D D D D111213141616263631323334381828382122232427172737414243444919293951525354510203040Section ⅠSection Ⅱ Reading ComprehensionUse of English Part A Part B第1页(共4页)Section Ⅲ Translation 46.考生信息条形码粘贴位置试卷条形码粘贴位置请在各题目的答题区域内作答,超出答题区域的答案无效请在各题目的答题区域内作答,超出答题区域的答案无效第2页(共4页)Section Ⅳ Writing Part ASection Ⅳ WritingPart B 47.48.请在各题目的答题区域内作答,超出答题区域的答案无效请在各题目的答题区域内作答,超出答题区域的答案无效请在各题目的答题区域内作答,超出答题区域的答案无效请在各题目的答题区域内作答,超出答题区域的答案无效第3页(共4页)第4页(共4页)考生姓名:____________________98。
2024年全国硕士研究生入学统一考试试题英语(一)试题及答案带解析2023高二数学教案篇1【教学目标】知识目标:了解中心对称的概念,了解平行四边形是中心对称图形,掌握中心对称的性质。
能力目标:灵活运用中心对称的性质,会作关于已知点对称的中心对称图形。
情感目标:通过提问、讨论、动手操作等多种教学活动,树立自信,自强,自主感,由此激发学习数学的兴趣,增强学好数学的信心。
【教学重点、难点】重点:中心对称图形的概念和性质。
难点:范例中既有新概念,分析又要仔细、透彻,是教学的难点。
关键:已知点A和点O,会作点Aˊ,使点Aˊ与点A关于点O成中心对称。
【课前准备】叫一位剪纸爱好的学生,剪一幅类似书本第108页哪样的图案。
【教学过程】一.复习回顾七下学过的轴对称变换、平移变换、旋转变换、相似变换。
二.创设情境用剪好的图案,让学生欣赏。
师:这剪纸有哪些变换?生:轴对称变换。
师:指出对称轴。
生:(能结合图案讲)。
生:还有旋转变换。
师:指出旋转中心、旋转的角度?生:90°、180°、270°。
三、合作学习1、把图1、图2发给每个学生,先探索图1:同桌的两位同学,把两个正三角形重合,然后把上面的正三角形绕点O旋转180°,观察旋转180°前后原图形和像的位置情况,请学生说出发现什么?生(讨论后):等边三角形旋转180°后所得的像与原图形不重合。
探索图形2:把两个平形四边形重合,然后把上面一个平形四边形绕点O旋转180°,学生动手后发现:平行四边形ABCD旋转180°后所得的像与原图形重合。
师:为什么重合?师:作适当解释或学生自己发现:∵OA=OC,∴点A绕点O 旋转180°与点C重合。
同理可得,点C绕点O旋转180°与点A重合。
点B绕点O旋转180°与点D重合。
点D绕点O旋转180°与点B重合。
2、中心对称图形的概念:如果一个图形绕一个点旋转180°后,所得到的图形能够和原来的图形互相重合,那么这个图形叫做中心对称(pointsymmetry)图形,这个点叫对称中心。
2024年全国硕士生招生考试试题英语一pdf全文共6篇示例,供读者参考篇1The Big Grown-Up TestWow, you guys! My big sister Sally is taking this huge test soon called the "National Grad-U-Ate EntranceEx-Am-In-A-Tion." That's a really long name, isn't it? I asked her what it was for, and she said it's a big important test that older kids have to take if they want to go to an even bigger school after college.She's been studying like crazy for this test. Her room is just covered in books and papers and notes. I tried reading some of the stuff, but a lot of it is too hard for me to understand yet. There's a section all about reading English stories and answering questions on what they mean. Sally says she has to be a super good reader to do well on that part.Then there's another section that's all about writing in English. Can you believe they make the big kids write a whole essay for this test? Sally has been typing up practice essays on her computer and everything. She says you have to be able towrite really clearly and use lots of advanced vocabulary words that I've never even heard of.But I think the craziest part is that they also get tested on listening to English conversations and speeches. Sally has been watching all these weird video clips and audio recordings, then answering questions about what she heard. It's kind of like when I watch a movie, but way harder because it's all just dialogue without any pictures. I don't know how she keeps it all straight in her head!With all that reading, writing, and listening, this test seems super duper hard to me. Sally has been working on it little by little each day after school and on weekends. Sometimes she gets really frustrated and says she'll never be ready. But then she takes a break, has a snack, and gets back to her studying.I asked Sally what she'll do if she passes this big test. She said she might go to a school in another city or even another country to get her "masturz degree," whatever that is. She said it would mean a lot more studying, but could lead to a really cool job one day. I think it sounds kind of tough, but I'll be rooting for my sister the whole time!All the big kids taking this test must be really smart. And really patient too! I'll be proud of Sally no matter what her scoreis, as long as she did her best. I just hope that when I'm her age, they make the test a little easier for me. Maybe one day they'll have a section on video games instead of reading and writing. A kid can dream, right?篇2The Big Test for Grown-Up StudentsWow, can you imagine taking a super important test when you're all grown up? I'm talking about the kind of test that decides if you get to go to a really good school or not. Sounds pretty scary, right? Well, that's exactly what the National Postgraduate Entrance Examination is all about!Every year, thousands and thousands of adults who have already finished their first few years of university take this massive exam. It's kind of like their final exam before becoming a "Master Student" – someone who gets篇3The Big Grown-Up TestWow, you guys won't believe what happened to me last week! I had to take the hugest, most grown-up test ever. It wascalled the 2024 National Graduate Entrance Examination English Test and it was super duper hard.My mom and dad said I needed to take this big important test if I wanted to go to a really good college when I'm older. They said all the big kids who want to go to grad school and get a master's degree have to take it. I'm only 10 years old, so I don't really know what a master's degree is yet, but it must be really cool if you have to take such a crazy hard test to get it!The test had four main sections - listening, reading, writing, and translation. We started with the listening part first. They played all these conversations and talks through the speakers and we had to answer questions about what we heard. The conversations were about things like making restaurant reservations, buying airplane tickets, and scheduling appointments. The talks were on all kinds of different topics like science, business, and history. It was really hard to concentrate and remember everything they said!After the listening section, we moved on to the reading part. This was probably the hardest part for me. We had to read really long and complicated passages about subjects like economics, technology, and environmental issues. Then we had to answer all these super tricky questions about the main ideas, details,inferences, and the author's views. My brain was spinning trying to understand all the big vocabulary words and concepts!Next up was the writing section where we had to write a whole essay from scratch. The prompt could be about anything - analyzing an issue, discussing a concrete example, or comparing different perspectives. We had to put together a well-organized response using logical reasoning and relevant examples. As a 10-year-old, I obviously don't have much experience writing fancy academic essays, so this part was a huge struggle for me.The very last section was translation, where we had to translate passages from English into Chinese and vice versa. These passages covered general topics like culture, education, and current events. I've studied English for a few years now, but some of those sentences were just downright confusing with all their idioms, slang, and special vocabulary. It's crazy how many little details you have to pay attention to when translating!By the time the whole four-hour test was finally over, I was mentally drained. My hand was cramping from all the writing and my head was pounding from concentrating so hard. I couldn't even imagine how exhausted all the older students must have felt! No wonder it's such an important test for getting into grad school.When I got home that day, I just wanted to plop down on the couch, watch some cartoons, and forget all about big fancy English tests for a while. My parents said I probably didn't do too well since I'm just a little kid and the test is designed for older students. But they were really proud of me anyway for trying my best and taking on such a big challenge at my age.Who knows, in 8 more years when I'm 18, maybe I'll take the test again for real and actually get a good score! I'll have to study my butt off between now and then. But after experiencing how difficult the test was this time, I have a new appreciation for how impressive it is that so many students are able to master it well enough to get into top grad schools each year. It's definitely not an easy feat!I don't know if I'll end up wanting to go to grad school in the future or not. But one thing's for sure - just by attempting the 2024 National Entrance Exam as a little 10-year-old kid, I've gained a lot of respect for the determination, hard work, and smarts it takes to conquer that monster of a test. Wish me luck if I decide to take it on for real in 8 years! I'm gonna need it.篇4The Big Test for Grown-Up StudentsHi friends! Today I'm going to tell you all about a really important test that happens every year called the National Graduate Entrance Examination. It's a huge deal for kids who have already graduated from university and want to go to an even higher level of school called graduate school. Graduate school is where you can get a master's degree or even a doctorate degree if you study for a really really long time!The entrance exam has sections on all the main subjects like math, politics, English, and your specific major subject area. But today I'm just going to focus on the English part since that's probably the most fun and interesting part for us kids who are still learning English.The English test is split into two sections - English One and English Two. English One tests reading comprehension which means understanding written passages. English Two tests writing skills and translating between English and Chinese. I'll dive into English One since that's the reading part.For English One, there are passages to read about all kinds of different topics. Some are news articles about current events or science discoveries. Some are academic papers about research studies on really intricate ideas. Others are excerpts from classic literature novels and stories. The readings can be pretty denseand complicated since they are meant for smart grown-up students!After each reading passage, there are multiple choice questions to test how well you understood the main ideas, details, vocabulary words, and logical structure. Some of the questions are pretty straightforward like "What was the main purpose of this passage?" But others are really tricky and make you do things like infer the author's unstated implications or analyze their rhetorical techniques.To do well on these questions, you can't just skim the surface. You have to dive deep into the passages, underline and make notes as you go, and maybe even re-read portions multiple times until you feel like a true expert on that topic! It takes diligent study habits and persistent hard work to thoroughly comprehend every nook and cranny of each reading.I got to practice some example English One passages from previous years' tests, and let me tell you - they were no joke! There were all these big fancy words I had never heard before scattered everywhere. And the subject matter was so sophisticated, covering things like international trade policies, archaeological interpretations of ancient texts, and debatesaround sustainable urban development strategies. My tiny kid brain was spinning just trying to wrap my head around it all!But you know what? I didn't let that stop me. I looked up every weird vocabulary word I didn't know. I re-read the really confusing paragraphs over and over until things clicked into place. And I talked through the main ideas out loud with my parents to make sure I wasn't missing anything important. It was a ton of work, but solving those challenging reading comprehension riddles felt so rewarding in the end!I can't even imagine how intense it must be for the real graduate students spending months and months meticulously preparing for the high-stakes National Entrance Exam. They have to maintain laser-focus and perseverance through an incredible amount of extremely dense academic reading and analysis. Kudos to anyone who can tackle that Herculean task! I'll just be over here reading kids' books and graphic novels for now.But who knows, maybe in 10 or 15 years I'll be the one hitting the books and drilling practice tests, all geared up to take the National Graduate Entrance Examination myself. By then my brain will (hopefully) be bigger and more developed for comprehending such academic rigor. And I'll get to put my reading comprehension skills to the ultimate test, one that coulddetermine my entire future path! Just thinking about it makes me nervous. I'll be sure to keep working on actively reading, making annotations, looking up unfamiliar words, and honing my critical thinking abilities now so I'm ready when the time comes.Well, there you have it friends - my amateur's perspective on the infamous English Reading Comprehension section of the National Entrance Exam. Even though I'm just a little kid, I hope parsing through those practice tests gave me a small taste of what heavyweight reading lies in store for graduate-level academics. I have so much respect for the intense dedication and intellectual fortitude it takes to excel on that exam. I'll be rooting for all those grown-up students tackling the篇5The 2024 Nationwide Test for Master's StudentsWow, the 2024 National Test for students who want to be Master's students was really hard this year! I'm just a kid in elementary school, but my older brother took the test and he let me look at the English section. It was super long and had a bunch of really big words that I didn't know. I'm glad I don't have to take tests like that yet!The first part was reading comprehension passages. There were five passages that were each pretty long, probably over 500 words each. The passages were about all kinds of different topics like science, history, culture, and more. After each passage, there were lots of questions asking about the main idea, details, vocabulary words, and making inferences. My brother said some of the questions were really tricky and you had to read very carefully.Next up was the cloze or fill-in-the-blank section. There was one big passage that had 20 blanks where words were missing. You had to choose the right word from four choices for each blank to fill in the sentence and make it make sense. The passage used a lot of advanced vocabulary and complex grammar structures. My brother had to really think hard about the context clues.Then came the part about building vocabulary. There were 30 questions that gave you a vocabulary word and you had to pick the definition that matched from four choices. The words were insanely difficult! Words like "ubiquitous", "vicissitude", and "proclivity" - I've never even heard of those before! How is anyone supposed to know what those mean? Must be really smart Master's students.After that was the section on grammar and structure. This part tested your knowledge of English grammar rules like verb tenses, sentence structures, word usage, and more. There were sentences with blanks and multiple choice options to fill in the correct answer. My brother made some silly mistakes on this part because the questions were designed to really trick you up.The writing section looked incredibly hard too. You had to write a whole essay of 400-500 words in one hour! The prompt asked you to discuss some really complex issue and support your stance with evidence and reasoning. My little kid essays are nowhere near that advanced. The graders must be really picky too because they judge your whole essay on things like coherence, cohesion, lexical ability, and task response. Yikes!Lastly was the translation part where you had to translate passages from English into Chinese and vice versa. The passages used very academic and sophisticated language in both languages. You really had to have superior skills in both languages to accurately translate all the nuances and details. No way I could handle that now!Overall, the 2024 English test for Master's students looked insanely difficult. I'm just a little kid still learning English basics in school. But I have so much respect for my older brother and allthe other students who managed to conquer that massive test. They must be English geniuses! I'll just enjoy being a clueless kid while I can before huge tests like that. Becoming a Master's student is no joke!篇6The Big Test for Grown-UpsToday I'm going to tell you all about the big test that grown-ups have to take if they want to go to a fancy school called "graduate school." It's called the National Graduate Entrance Examination and it happens every year. The test has lots of different sections, but I'm just going to talk about the English part since that's what I know best!The English test is super duper important for the grown-ups. They have to know lots of big vocabulary words and be able to read really long and boring passages. I looked at a practice test and I was like "Woah, this is hard!" There were words I've never even heard of before. I bet grown-ups have to study forever to learn them all.One part of the English test is reading comprehension. That means the grown-ups have to read some passages and then answer questions about what they read. The passages are aboutserious topics like science, history, and philosophy. They aren't fun stories with pictures like in my reading books. Nope, they are just pages and pages of tiny print with no illustrations at all! How boring!After the reading section, there are other parts that test grown-ups on vocabulary, grammar, and writing. For the vocabulary, they have to define weird words by picking the right definition out of four choices. In the grammar section, they have to fix sentences with mistakes. And for the writing, they have to write a whole essay about a serious topic - no fun creative stories allowed!The English test lasts a really long time too - I think it's like 3 or 4 hours! I can barely sit still for an hour during my tests at school. I don't know how grown-ups can last that long without getting antsy and needing a snack break. Maybe they get to eat energy bars while testing?If the grown-ups do well on the English test and all the other sections, they get to go to graduate school. Graduate school is where you go after college to get a degree that lets you have a super smart job. My dad is thinking about going to graduate school to become a scientist if he passes all the tests.I looked at some of the practice materials for the English test and it seemed so hard. I'm really glad I don't have to take a test like that yet. Learning about grammar rules and reading philosophy passages sounds like absolutely no fun at all! I'll stick to taking tests on my math facts and reading fun stories for now.But who knows, maybe when I'm all grown up I'll want to take the big test too so I can go to graduate school. I'll keep practicing my English skills just in case. Although if the test is still the same when I'm older, I might need a whole lifetime to get ready for it! Yikes!。
2024-2025学年第一学期开学阶段性反馈英语听力理解(共36分)一、听后选择(共15分,每小题1.5分)听下面4段对话或独白。
每段对话或独白后有两个小题,从每题所给的A、B、C三个选项中选出最佳选项。
每段对话或独白你将听两遍。
请听一段对话,完成第1至第2小题。
1. What is the girl's favorite sport?A. Playing basketball.B. Playing football.C. Playing tennis.2. How often does the boy practice?A. Once a week.B. Twice a week.C. Three times a week.请听一段对话,完成第3至第4小题。
3. Where does the boy want to go?A. To a museum.B. To a cinema.C. To a bus station.4. How long will it take the boy to get there by bus?A. About 15 minutes.B. About 20 minutes.C. About 30 minutes.请听一段对话,完成第5至第6小题。
5. What is the boy doing?A. He is cleaning the room.B. He is helping the children.C. He is selling old clothes.6. How will the boy deal with the old books?A. He'll throw them away.B. He'll sell them at the yard sale.C. He'll give them to the Children's Home.请听一段独白,完成第7至第8小题。
研究生入学英语分级考试摘要:1.研究生入学英语分级考试的概述2.考试的形式和内容3.考试的难度和评分标准4.考试的结果和课程安排5.考试的复习建议6.个人对分级考试和英语课程的看法正文:一、研究生入学英语分级考试的概述研究生入学英语分级考试是一种针对研究生阶段学生的英语水平测试,旨在评估学生的英语能力,以便为其提供更加合适的英语课程。
该考试一般在研究生入学后的短时间内进行,其成绩将直接影响学生后续英语课程的选择和学分获取。
二、考试的形式和内容研究生入学英语分级考试的形式通常为笔试,包括阅读理解、写作、听力和语法等部分。
考试内容主要涵盖英语的基本语法、词汇、阅读和写作能力,旨在全面评估学生的英语水平。
三、考试的难度和评分标准该考试的难度相当于六级水平,评分标准则根据各高校的具体要求有所不同。
一般来说,考试成绩越高,对应的英语课程要求就越低。
四、考试的结果和课程安排考试结束后,根据学生的成绩,会将学生分为A、B 两个等级。
A 级的学生可以免修英语课程,而B 级的学生则需要按照课程安排进行学习。
A、B 级的课程内容和难度有所不同,A 级课程相对较容易,课时也相对较少。
五、考试的复习建议对于备考研究生入学英语分级考试的学生,可以采取以下几种方法进行复习:1.提高词汇量,重新复习考研词汇。
2.以考研英语真题中的阅读理解作为练习题,巩固自己英语阅读理解做题能力。
3.提前了解考试形式和内容,针对性地进行训练。
六、个人对分级考试和英语课程的看法研究生入学英语分级考试和课程安排对于学生的英语学习具有重要意义。
通过分级考试,学生可以更加准确地了解自己的英语水平,从而选择合适的课程进行学习。
清华研究生免修英语条件英语作为国际通用语言,在高等教育中具有重要地位。
清华大学作为我国顶尖学府,对研究生的英语能力也有一定要求。
然而,部分研究生可能因特殊情况具备免修英语的条件。
本文将详细介绍清华研究生免修英语的相关条件。
一、免修英语的基本条件1.英语水平证明:研究生如持有以下英语水平证明之一,可申请免修英语:- 雅思(IELTS)总分6.5分及以上,且单项不低于6.0分;- 托福(TOEFL)总分90分及以上,且单项不低于20分;- 英语专业四级或八级证书;- 其他与上述水平相当的英语水平证明。
2.本科阶段英语成绩:研究生在本科阶段英语课程成绩优秀,平均分达到85分及以上,可申请免修英语。
二、特殊情况免修1.母语为英语的国家和地区:研究生如来自母语为英语的国家和地区,可申请免修英语。
2.海外学习经历:研究生在海外英语国家学习、生活一年以上,且取得相应学习成果,可申请免修英语。
3.特殊专业或研究方向:研究生因特殊专业或研究方向需要,英语能力已达到免修标准,可申请免修英语。
三、申请流程1.准备材料:研究生需准备相关英语水平证明、成绩单等材料。
2.提交申请:研究生向所在学院提出免修英语申请。
3.审核批准:学院对申请材料进行审核,批准通过后,研究生可免修英语课程。
四、注意事项1.免修英语的研究生需在规定时间内提交申请,逾期不予受理。
2.免修英语的研究生在学术活动中,如论文撰写、学术交流等,应具备相应的英语能力。
3.免修英语的研究生在学位论文答辩过程中,如遇英语提问,应能流利回答。
4.如发现研究生在申请过程中弄虚作假,将取消其免修资格,并按学校相关规定进行处理。
总结:清华大学研究生免修英语条件主要包括英语水平证明、本科阶段英语成绩、特殊情况等。
2024年全国硕士研究生入学考试英语试题2024 National Postgraduate Entrance Examination English TestPart I Reading Comprehension (共40分)Section ADirections: In this section, there are four passages followed by questions or unfinished statements. For each of them, there are four choices marked A, B, C and D. Choose the best answer and mark the corresponding letter with a single bar across the square brackets on your machine-scorable answer sheet.Passage OneQuestions 1 to 5 are based on the following passage.Social media has become an integral part of our daily lives. With the rise of platforms such as Facebook, Twitter, and Instagram, people are now more connected than ever before. However, along with the benefits of social media come potential risks.1. According to the passage, which of the following is NOT true about social media?A. It has become an integral part of our daily lives.B. People are more connected than ever before because of it.C. It only brings benefits and no risks.D. Various platforms such as Facebook are mentioned.2. What is the main idea of the passage?A. The benefits of social media.B. The risks of social media.C. The rise of social media platforms.D. The importance of staying connected.3. What is the potential risk of using social media mentioned in the passage?A. Becoming more connected with others.B. Spending too much time online.C. Sharing personal information.D. Using various platforms.4. According to the passage, what are some popular social media platforms?A. Twitter, Facebook, LinkedIn.B. TikTok, WhatsApp, Snapchat.C. Instagram, Facebook, Twitter.D. YouTube, Reddit, Tumblr.5. Which of the following statements best summarizes the passage?A. Social media has no risks.B. Social media has changed how we stay connected.C. Social media has no benefits.D. Social media is harmful to society.Section BDirections: In this section, you are going to read a passage with ten statements attached to it. Each statement contains information given in one of the paragraphs. Identify the paragraph from which the information is derived. You may choose a paragraph more than once.Passage TwoQuestions 6 to 10 are based on the following passage.It is commonly believed that the human brain is divided into two hemispheres, with the left hemisphere responsible forlogical thinking and the right hemisphere responsible for creativity. However, recent studies have shown that this idea is not entirely accurate. While there are certain differences between the left and right hemispheres, they work together in complex ways to process information.Which paragraph discusses the belief about the left hemisphere being associated with logical thinking?Which paragraph mentions recent studies that have shown the idea of brain hemisphere division to be inaccurate?Which paragraph mentions the role of the right hemisphere?Which paragraph discusses how the left and right hemispheres work together?Which paragraph is the following statement found in: "The human brain is commonly thought to be divided into two hemispheres, each responsible for different functions."?Part II Vocabulary and Structure (共20分)Section ADirections: There are 20 incomplete sentences in this section. For each sentence, there are four choices marked A, B, C and D. Choose the one that best completes the sentence and mark thecorresponding letter with a single bar across the square brackets on your machine-scorable answer sheet.11. Could you please _______ off the lights before you leave?A. turnB. turningC. turnedD. to turn12. I haven't seen him since last week. He _______ on vacation.A. must have goneB. may goC. must goD. should go13. The book was so interesting that I just couldn't _______ it down.A. putB. dropC. setD. turn14. Sarah _______ in bed reading when I called her.A. layB. laysC. lyingD. laid15. John _______ his birthday party next weekend.A. arrangedB. will arrangeC. is arrangingD. arrangeSection BDirections: In this section, there are 20 sentences that contain a mistake. Each sentence is followed by four choices. Mark the part that is incorrect by placing a single bar across the square brackets on your machine-scorable answer sheet.16. The weather is so nice today that we will go for a picnic[A] in the park.A. The weatherB. is so niceC. todayD. in the park17. My sister is very good at playing the guitar, she has been[A] taking lessons for years.A. My sisterB. is very goodC. playing the guitar,D. she has been18. They went to the cinema to watch the new movie that everyone have[A] been talking about.A. They wentB. to the cinemaC. everyone haveD. been talking19. Jim wants to buy a new car, but he hasn't decided[B] what make and model he wants yet.A. wants to buyB. hasn't decidedC. what make and modelD. he wants20. The manager asked me if I can[A] work overtime[A] this weekend to finish the project.A. if I canB. work overtimeC. this weekendD. to finish the project.Part III Reading Comprehension (共20分)Directions: There are three passages in this part. Each passage is followed by some questions or unfinished statements. For each of them, there are four choices marked A, B, C and D. Choose the best answer and mark the corresponding letter with a single bar across the square brackets on yourmachine-scorable answer sheet.Passage ThreeQuestions 21 to 25 are based on the following passage.Climate change is a pressing global issue that affects all living beings on Earth. The rise in temperatures, extreme weather events, and melting ice caps are just a few of the many consequences of climate change. It is crucial that we take action now to mitigate these effects and protect our planet for future generations.21. What is the main topic of the passage?A. The consequences of climate change.B. Ways to combat climate change.C. The importance of protecting the planet.D. Global warming and its effects.22. What does the passage mention as a consequence of climate change?A. Decrease in carbon emissions.B. Rise in temperatures.C. Stable weather conditions.D. Increase in ice caps.23. According to the passage, why is it crucial to take action now?A. To delay the effects of climate change.B. To protect future generations.C. To increase extreme weather events.D. To ignore the consequences.24. Which of the following is NOT mentioned as a result of climate change in the passage?A. Extreme weather events.B. Melting ice caps.C. Increase in carbon emissions.D. Rise in temperatures.25. What is the author's stance on climate change?A. It is a problem that will go away on its own.B. Action needs to be taken to protect the planet.C. Climate change is not a serious global issue.D. The consequences are not severe.Part IV Writing (共20分)Directions: For this part, you are asked to write an essay in English in about 150-200 words based on the following pictures.Picture 1: A crowded city street with people rushing in different directions.Picture 2: A serene park with greenery and trees, people leisurely walking.Write your composition with a clear logical structure, proper use of words, and avoid plagiarism.Overall, this English test is designed to assess your reading comprehension, vocabulary, grammar, and writing skills. Good luck!。
2024年全国硕士研究生招生考试英语(一)考试大纲全国硕士研究生招生考试英语(一)考试大纲是针对全国硕士研究生招生考试英语科目的唯一官方指南,旨在为考试提供明确的指导和规范。
以下是2024年版的英语(一)考试大纲,主要包括总体要求、考试内容和考试形式等方面。
一、总体要求英语(一)考试大纲明确要求考生应具备以下能力:1.掌握英语语言基本知识和技能,具备较好的阅读、写作、翻译和表达能力;2.具备扎实的专业基础,能够运用英语进行学术研究和交流;3.具备一定的跨文化交流能力,能够理解和尊重不同文化背景下的价值观和习俗。
二、考试内容英语(一)考试主要包括四个部分:阅读理解、写作、翻译和听力。
1.阅读理解:阅读理解部分主要测试考生通过阅读获取信息、理解文章结构和逻辑关系的能力。
考试内容涉及各种类型的文章,包括说明文、议论文、记叙文等。
要求考生能够准确理解文章的主旨、细节和推理判断,并能根据上下文推测生词的意义。
2.写作:写作部分主要测试考生的英语表达能力,包括短文写作和命题作文等题型。
短文写作要求考生能够根据给定的主题或情景,写出一篇结构清晰、语言流畅、表达准确的短文。
命题作文则要求考生根据给定的题目和提示,写出一篇观点鲜明、论证有力的议论文或说明文。
3.翻译:翻译部分主要测试考生将英语翻译成汉语的能力。
考试内容涉及各种类型的文章,包括说明文、议论文、记叙文等。
要求考生能够准确理解英文原意,用汉语流畅表达出来,同时注意翻译的准确性和语言表达的地道性。
4.听力:听力部分主要测试考生通过听力获取信息的能力。
考试内容通常包括对话、讲座、新闻报道等形式。
要求考生能够理解听力材料的主旨和细节,并根据所听内容作出推理判断或完成相关任务。
三、考试形式英语(一)考试采用闭卷笔试形式,考试时间为180分钟,总分100分。
各部分所占分值为:阅读理解部分40分,写作部分30分,翻译部分20分,听力部分10分。
考试难度和内容将根据考生的具体专业和报考院校的要求而定。
清华大学非英语专业硕士研究生英语课程设置情况报告(一)清华大学外国语言文学系介绍:清华大学外国语言文学系成立于1926年,初名西洋文学系,1928年易名为外国语文学系。
曾培养出许多学贯中西的大师级人才,如钱钟书、曹禺、季羡林、荣高棠、查良铮、王佐良、许国璋、李赋宁、英若诚等。
1952年院系调整,外国语文学系建制撤销,主要师资力量及专业学生并入北京大学、北京外国语学院(现北京外国语大学)和中国社会科学院外国文学研究所。
为培养外语师资和外事翻译,清华大学曾分别于1965年、1970年和1974年招收英语、日语和德语专业本科生。
1983年系科复建,名为外语系,其后学科建设逐步发展,师资力量得到加强,先后招收英语专业、日语专业本科生、硕士生,2003年起招收英语专业博士生,2010年起招收外国语言文学学科博士后科研人员。
随着清华大学建设世界一流大学的需要, 2010年更名为外国语言文学系,简称外文系。
(二)清华大学研究生英语教学情况介绍:1.研究生英语教学管理:硕士生进校后需参加“清华大学研究生英语分级考试”。
英语分级考试成绩在85分以上(含85分)或本科阶段通过“清华大学英语水平II考试”的直硕生,可免修硕士生英语学位课,自动获取2个学位课学分不符合免修条件的硕士生根据分级考试成绩,在第一学年内选择一门硕士生英语课程,同时应参加第一学年秋季学期或者春季学期举行的“清华大学英语水平II考试”,水平II考试成绩以最高分数记载。
这部分学生的英语学位课成绩=(英语水平II考试成绩+所选课程考试成绩)╳50%,成绩及格者获得2个英语学分,所选课程不再另记学分。
注意:第一学年内没有参加水平II考试的学生,其英语学位课成绩合成时“水平II考试成绩”按照0分进行合成。
对合成成绩不及格的硕士生,记1门次学位课程不及格,视不同情况做如下处理:1. 若所选英语课程成绩不及格,必须重修硕士生英语课程,重修后按照上述办法合成最后成绩。
清华少儿英语分级考试试卷(2A-2B)Ⅰ所属服务中心____________ 清华少儿英语______级学员学员编号________________ 学生姓名________________说明:考试时间60分钟,卷面满分为100分。
PartⅠListening Comprehension说明:共计60分1.Listen and Circle听录音,将听到的词圈起来,每题听两遍。
(每题1分,共计10分)1) dr___ ___ ___A. ameB. inkC. eam2) revi__ ___A. ewB.ryC. oy3) prep __ __ __A.ireB. areC. eve4) les__ __ __A. sanB. iseC. son5) teac__ __ __A.horB. herC. hir6) wai__ __ __ __A. tingB. ttigC. teer7) hol__ __ __ __A.dilyB. idayC. eday8) dec__ __ __A. ideB. iveC. ite9) fri__ __ __A. enbB. endC. ent10) mist__ __ __A. akeB. ateC. ade2.Listen and Choose听录音,选择正确的答案,每题读两遍。
(每题2分,共计10分)1)In the afternoon, they have two________.A. more booksB. more friendsC. more classes2) He went to the country for a holiday and stayed with __________.A. teacherB. a farmerC. worker3) Last week, he tried to __________ for the test.A. prepareB. passC. study hard4) They have ___________ to do everyday.A. much schoolworkB. much timeC. much water5) In the morning we all gathered at our __________.A. doorB. houseC. school gate3.Listen and Number听录音,将下列5个句子排序,然后将序号抄写在对应的图画方框内,每题听两遍。
清华大学新生入学英语分级考试考表
考试时间:2007年8月29日(周三)晚上:7:00~9:00
注意事项:
1)新生入学英语分级考试是大学英语教学方案实施的重要环节,学校将根据英语分级结果,按不同英语级别(一至三级)安排课表,并将分级名单及所对应英语班课表于开学第一周通知到各班新生,开学第二周开始上课;
2)工艺美院新生因教学要求不同单独排课,故不参加英语分级分班考试;
3)因英语分级考试安排在晚上,故请新生务必在考试前事先熟悉考试地点,记牢学号。
并请班主任务必帮助新生在考前半小时,集体列队找好考场;
4)考试时请考生务必带好2B铅笔和橡皮(以后参加所有英语考试均需如此),请考生隔列就座。
5)请监考教师提前半小时进入考场,主考教师于考前半小时(6:00~6:30)到外语系业务办(文南楼203)领取试卷及答题卡,并于考试结束后退回原处;
6)请各考场监考教师,提醒考生正确填涂答题卡的学号。
并根据本考场考生名单,仔细核查考生的学号是否填涂准确,学号一定要书写正确,否则考试成绩作废。
7)考试的听力部分(30分钟)由刘宁老师在广播台统一放音,7:00考试正式开始;
8)高中时为一外日语、一外俄语的新生不参加英语分级考试,按所发课表开学第二周开始上课
注:考场巡视:
总巡视:后备监考:
外语系业务办:94960 考试组织:广播台:82482 请各系教务科(业务办)务必通知各班新生事先找好考场,准时参加考试;并具体落实新生班主任准时参加监考。
教务处
外语系业务办
2007/8/21。
清华研究生英语免修清华大学作为我国顶尖高等学府,其研究生教育具有高度的国际化和严谨性。
对于英语能力的培养,清华大学有着一套完善的免修政策。
本文将为您详细介绍清华研究生英语免修的相关政策及申请流程。
一、清华研究生英语免修政策清华大学研究生英语免修政策旨在鼓励英语能力较强的学生在研究生阶段专注于专业课程学习,减轻其课程负担。
根据清华大学研究生院规定,研究生在满足以下条件之一时,可申请英语免修:1.国家英语六级考试成绩达到500分及以上;2.雅思(IELTS)考试成绩达到6.5分及以上;3.托福(TOEFL)考试成绩达到80分及以上;4.英语专业本科毕业生或在英语为母语的国家取得学位的研究生。
二、英语免修申请流程1.准备材料:申请英语免修的研究生需提交以下材料:- 英语成绩证明(如国家英语六级、雅思、托福等);- 个人申请表;- 学位证书复印件(如有)。
2.提交申请:将以上材料提交至所在学院研究生教务办公室。
3.审核流程:学院研究生教务办公室负责对申请材料进行审核,并将审核结果通知申请人。
4.公示与备案:审核通过的研究生名单将在学院内进行公示,无异议后,由研究生院进行备案。
三、英语免修政策实施注意事项1.英语免修政策适用于全日制研究生,非全日制研究生暂不适用;2.研究生申请英语免修需在规定时间内完成,逾期不予受理;3.申请英语免修的研究生需保证所提交材料的真实性,如发现弄虚作假,将取消免修资格并追究相应责任;4.英语免修研究生在研究生阶段需参加学校组织的英语水平测试,测试成绩将作为毕业条件之一。
清华大学研究生英语免修政策为英语能力较强的学生提供了更多自主学习的时间和空间。
全国硕士研究生入学考试(National Master's Degree Entrance Examination)是一项重要的国家级考试,旨在选拔具有较高学术水平和研究能力的人才进入研究生阶段学习。
该考试涉及多个学科领域,包括但不限于哲学、经济学、法学、教育学、文学、历史学、理学、工学、农学、医学等。
The exam is a crucial national level test designed to select candidates with high academic and research capabilities into graduate stage learning. It involves multiple disciplines, including but not limited to philosophy, economics, law, education, literature, history, science, engineering, agriculture, and medicine.作为一项国家级考试,其重要性不言而喻。
它不仅关系到考生个人的前途命运,也关系到国家人才的培养和科研事业的进展。
在当今竞争激烈的时代,拥有高学历和扎实的研究能力的人才越来越受到社会的青睐。
因此,通过全国硕士研究生入学考试,成为研究生,将为个人未来的发展和社会进步打下坚实的基础。
The importance of the national graduate entrance exam cannot be overstated. It not only concerns the personal前途命运of examinees, but also the cultivation of national talents and the progress of scientific research. In today's competitive era, highly educated and well-trained individuals are becoming increasingly popular in society. Therefore, passing the national graduate entrance exam and becoming a graduate will lay a solid foundation for personal future development and social progress.在准备全国硕士研究生入学考试的过程中,考生需要付出大量的时间和精力。
清华大学研究生新生入学英语分级考试考表(硕士)
考试时间:2006年9月4日(周一) 晚上:::
注意事项:
1、请监考教师提前分钟进入考场,主考教师于:前到外语系(文南楼室)领取试
卷和答题卡,并于考试结束后交回原处;
2、请安排考生隔列就座;
3、请监考教师将本考场考生学号范围写在黑板上,并提醒考生注意:答题卡上的
学号一定要填涂正确,否则考试成绩作废;
4、考试的听力部分由广播台统一放音,晚:考试正式开始;
5、一外日语、一外俄语、一外德语、一外法语等小语种的新生不参加分级考试。
注:考场巡视:罗立胜(总巡视)
周茂林、魏珂庆(一教、二教)
张勇、陈世敏(四教)
王瑞芝、张文霞(五教)
吕中舌、勾焕秋(六教)
广播台放音:何福胜
财务:李舒曼
后备监考:邓湘君、韩峰、杨叶、陈宜瑾考务:杨勇、陶刚强、
考试组织:赵培真
考场现场问题处理电话:、
广播台电话:
人文学院业务办电话:,。